Abstract
This study identifies the factors of ethical climate in hotel companies in light of the growing importance of ethics in corporate management. It determines the effects those factors have on organizational trust and, in turn, the effect organizational trust has on organizational citizenship behavior (OCB). A survey was conducted on employees working at five-star hotels in Seoul, Korea, followed by an empirical analysis of the data. The ethical climate in hotel companies comprises seven factors: self-interest, efficiency, friendship and team interest, social responsibility, personal morality, rules and standard operating procedures, and laws and professional codes. The following were discovered. First, among these ethical climate factors, social responsibility, personal morality, rules and standard operating procedures, and laws and professional codes affected trust in supervisors. Second, social responsibility and laws and professional codes affected trust in the organization; trust in the supervisor and organization—factors of organizational trust—affected the OCB directed toward individuals and the organization. Based on these results, this study provides ways to increase organizational trust and improve the OCB of employees by creating an ethical climate in hotel companies.
1. Introduction
The impact companies have on society is constantly growing due to private sector-led economic development. With the increasing demand for corporate social responsibility, ethical management is perceived as an essential strategy for enhancing enterprise value and ensuring sustainable development [1,2,3].
Hotel companies are highly dependent on human services; thus, the employee–customer relationship significantly determines the success or failure of a company. Morality and ethical behavior of employees are important in these customer relationships [4]. Organization members tend to violate ethical strictures due to excessive work demanded by the organization or incorrect rules or procedures rather than personal reasons [5]. Organization members tend to accept and internalize the organizational climate in their work environment—they are affected significantly by it [6]. Victor and Cullen [7] defined ethical climate as a pervasive organizational characteristic that affects how an organization’s decisions are made—the shared perception of what ethically correct behavior is and how ethical issues can be handled [7]. Dickson et al. [8] referred to ethical climate as a special case of organizational climate, and Fritzsche [9] stressed that ethical climate is a subset of organizational climate, rather than the ethical values of individuals. Nevertheless, Lu and Lin [10] assert that the ethical climate within the organization has a significant impact on the ethical behavior of members. Ethical climate performs many roles in an organization. It helps resolve ethical issues by guiding employees on what they must do when facing a moral dilemma [11,12,13]. In other words, ethical climate serves as the perceptual lens through which employees diagnose and assess situations in the organizational context [11].
Members that more strongly perceive the ethical climate in the organization show a stronger will to conduct ethical behaviors and practices [14]. No system can actually list all details related to the application of ethics and define them in advance. This is why the ethical climate is more important in securing organizational ethicality than institutional regulations. Unethical behavior by/in an egoistic organization can be reduced by creating an ethical climate [15], and this can also change the organizational climate positively [16].
Organizational trust is important due to the nature of hotel jobs, which involve many interactions among employees. No variable affects individual or group attitudes or behavior as much as trust [17]. Trust is, accordingly, the most important factor that affects the interactions of organization members, and job performance can also be improved by trust [18,19]. A high level of trust in leaders encourages organization members to find ways to have more impact during working hours and actively participate in activities aside from their prescribed roles [20], thereby benefiting both the organization and its members [21].
In hotel companies, which must sensitively handle environmental changes in a customer-focused way, employees must deal with all kinds of different customers with diverse backgrounds and cultures. There are limitations in how fully these employees can be managed based on set rules due to their considerable variety of jobs. Therefore, the hotel staff must make efforts and act voluntarily in addition to performing their given roles; the concept that sums this up is organizational citizenship behavior (OCB). To adapt to rapid environmental changes and survive, such behavior, aside from the prescribed roles of members, is also important. It is difficult for organizations that depend only on the prescribed roles and behaviors of members to survive in competition [22]. In general, organizations want employees to take ownership of their roles and behave in a way that considers the organization’s interests, as opposed to simply performing their explicit duties [23]. OCB is an activity that promotes organizational functions not specifically prescribed by the organization, based on voluntary motivation and the will of members [24]. OCB can increase organizational efficiency and improve performance without additional cost to or support from the organization [25,26].
Accordingly, studies on ethical climate are being conducted in the hotel and hospitality industry. For example, there are studies on ethical work climate in lodging operations as perceived by general managers [27], ethical climate and organizational trust [28], and the relevance of variables such as the following: job satisfaction [29,30], job embeddedness [31], employee compassion [32], organizational commitment [29,33], organizational identification [34], OCB [35], employee incivility [36], workplace deviant behavior [37], and service quality [30]. Moreover, there are studies on unethical managerial behavior [38].
However, there is little research on the effect that ethical climate in hotel companies has on organizational trust, and organizational trust’s effect on OCB. Lee et al. [28] examined the effect of ethical climate on organizational trust among employees of a food service franchise, and most studies have viewed ethical climate as a single factor [31,33,37].
In hotel companies, where ethical issues surface frequently, the ethical climate that encourages the sharing of ethical awareness and promotes ethical decision making and behavior is necessary to bring about ethical behavior among employees [7,10,14,27]. Organizational trust among employees at hotel companies raises organizational performance not only through explicitly defined roles that instill a sense of unity and commitment to the organization, but also through undefined roles by inducing OCB where employees voluntarily perform tasks [22,25,35]. Hence, continuous progress based on performance improvements of an organization is possible by raising organizational trust among employees and encouraging their voluntary participation or OCB through the establishment of an ethical climate in hotel companies.
Therefore, this study examines the effect of ethical climate factors on organizational trust and how organizational trust affects OCB by identifying the ethical climate factors in hotel companies. This will help provide ways to create an ethical climate that induces ethical values and behavior among organization members in hotel companies. Furthermore, this will provide implications for sustainable management through voluntary OCB and employee cooperation by creating an ethical climate and building trust among members of the organization.
2. Literature Review
2.1. Ethical Climate
One of the key strategic mechanisms for encouraging employees’ ethical behavior is to promote an ethical climate. Ethical climate here refers to a normative climate that reflects organizational procedures, policies, and practices related to moral outcomes [11].
Organizational ethical climate generally has two meanings. First, it is a general perception of the organization’s typical practices and procedures containing ethical content [13]. The ethical climate is the specific part containing ethical content among the practices and procedures of the organization in various sectors. Another meaning of ethical climate is the shared perception of organization members about what ethically correct behavior is and how ethical issues must be handled [9]. Victor and Cullen [7,13] provide a two-level theoretical typology with reference to Kohlberg’s stages of moral development and Schneider’s attraction–selection–attrition framework to categorize ethical climate. They first classified the ethical criterion dimensions into egoistic, benevolence, and principle and then into individual, local, and cosmopolitan based on the locus of analysis. On this basis, they categorize ethical climate into nine types using the 3 × 3 matrix—self-interest, company profit, efficiency, friendship, team interest, social responsibility, personal morality, company rules and procedures, and laws and professional codes.
Based on these nine theoretical factors, Victor and Cullen [7,13] developed 26 survey items on ethical climate. The empirical analysis in their 1987 study led Victor and Cullen to present six types of ethical climate: professionalism, caring, company rules and procedures, instrumental, efficiency, and independence [7]. Subsequently, based on the empirical analysis in their 1988 study, they categorized ethical climate into five types: caring, law and code, company rules, instrumental, and independence [13]. In 1993, Cullen et al. [39] increased the number of survey items from 26 to 36 items, assigning four items to each of the nine ethical climate factors. Based on their empirical analysis, they proposed a classification of seven types: self-interest, efficiency, caring, social responsibility, independence, rules and standard operating procedures, and laws and professional codes [39].
Martin and Cullen [40] pointed out that the nine theoretical factors of ethical climate presented by Victor and Cullen [13] had not been substantiated by empirical analysis. They reviewed studies on ethical climate conducted from 1987 to 2005, based on which they discovered five factors—instrumental, caring, independence, law and code, and rules—and identified how these five factors affect organizational commitment and job satisfaction.
Victor and Cullen [7,13] theoretically devised nine types of ethical climate. However, there are many cases of empirical research in which the typology provided by Victor and Cullen is not found. The lack of consistency in the results of empirical research is due to theoretical limitations as well as the fact that researchers use a wide variety of scales [41]. However, considering that five to seven types are mostly found in empirical studies, the theory and ethical climate typology by Victor and Cullen can be viewed as generally valid.
Tseng and Fan [34] defined organizational ethical climate as members’ perception of ethical procedures, policies, and behaviors in the organization, making reference to the definitions by Victor and Cullen [7,13] and Cullen et al. [39]. They referred to the study by Cullen et al. [39] and classified the ethical climate factors into self-interest, social responsibility, and laws and professional codes, and identified each of their effects on knowledge management. In general, organizations inform their members of what is right or wrong and acceptable or unacceptable through ethical norms. When organization members know and comply with accepted rules and standards, trustworthiness and long-term relationships with others can be promoted [34].
Goebel and Weißenberger [42] examined the relationship of informal controls and ethical climates with trust and organizational performance. While they identified an effect of ethical climate on trust, they failed to identify an effect of ethical climate on organizational performance. Lee et al. [28] examined food service franchise employees and identified how ethical values affect ethical climate and how ethical climate affects organizational trust. Their study identified ethical climate as comprising responsibility, peers’ unethical behavior, and sales orientation in examining its effect on organizational trust. Responsibility turned out to have a positive effect on organizational trust, while peers’ unethical behavior and sales orientation had negative effects on organizational trust.
DeConinck [43] examined how ethical climate affects trust in supervisors among salespeople, considering the influences of responsibility and trust, ethical norms, peer behavior, and selling practices. The results of the empirical analysis showed that only ethical norms and peer behavior affected trust in supervisors. Simha and Stachowicz-Stanusch [44] identified the ethical climate factors as egoistic local climate, benevolent local climate, and principled local climate, and examined their effect on trust in supervisors and the organization. Egoistic climate had a negative effect on trust in supervisors and the organization, while benevolent climate had a positive effect on trust in supervisors and the organization. Principled climate did not show an effect on trust in supervisors but did have a positive effect on trust in the organization.
Lilly et al. [45] classified ethical climate into five factors—caring, law, rules, instrumental, and independence—to determine their effect on organizational trust. The results of the empirical analysis showed that caring, law, and rules had a positive effect on organizational trust, while instrumental climate had a negative effect. Furthermore, Nedkovski et al. [46] examined the effect of ethical climate on trust, classifying ethical climate into three factors, i.e., egoistic, principled, and benevolent climate, and trust into three factors, i.e., trust in colleagues, trust in supervisors, and trust in the organization, to determine how ethical climate affects trust. The results demonstrated that principles and benevolence affect trust. Moreover, Agrawal [47] classified ethical climate into six factors—laws and codes, rules and procedures, independence, caring, company interest, and self-interest—and examined the effect of each on trust in management. The results showed that laws and codes, rules and procedures, and caring all affected trust in management.
Based on these studies, Hypotheses 1 and 2 were set.
Hypothesis 1.
Ethical climate factors perceived by hotel employees have a significant effect on trust in supervisors.
Hypothesis 2.
Ethical climate factors perceived by hotel employees have a significant effect on trust in the organization.
2.2. Organizational Trust
Trust is a key variable that explains organizational effectiveness, because employees with high trust in members are committed to the organization [19,48]. Trust among members of a company is important in multiple ways, producing goods such as boosting morale, producing outcomes, and achieving organizational goals. Trust can be defined as the expectation, assumption, or belief that another person will be beneficial, favorable, or not detrimental to one’s interests [49]. Trust is the individual’s will to believe another person’s actions when there is a mutual risk of opportunistic behavior [50]. There are various concepts of trust, which are mainly classified into two key concepts. First, trust is the will to believe and accept the other person’s behavior when it is impossible to manage or monitor them [51]. Second, trust is about confidence in and positive expectations of the other person [52].
Trust within the organization can be classified into various types depending on the research perspective. However, it can be mainly divided into members’ “institutional trust” (vertical trust in the organization, lateral trust between departments) and “interpersonal trust” among members (vertical trust between subordinate and supervisor; lateral trust among coworkers) [53,54].
Özlük and Baykal [55] classified nurses’ organizational trust into the three categories—their trust in their coworkers, managers, and institutions—and examined their impacts on OCB. Wong et al. [56] explored the effect of justice on organizational trust and the effect of organizational trust on OCB, where organizational trust was divided into the two factors—trust in supervisors and the organization. However, Huang et al. [57], while studying its impact on OCB, identified trust as a single factor—trust in management. Yoon et al. [58] also examined the impact of organizational trust on OCB as a single factor. Choong and Ng [59] looked into the influence of trust on OCB among public secondary school teachers in Malaysia. Similarly, Amini and Kemal [60] examined the impact of trust on OCB among high school teachers in Indonesia. Lastly, Engelbrecht and Hendrikz [61] studied the effect of trust in leaders on OCB among employees of various organizations in South Africa.
Nyhan and Marlowe [62] divided organizational trust into two dimensions: trust in supervisors and trust in the organization. Trust in supervisors is the subordinate’s will to believe in the supervisor’s behavior, promises, or intentions, constituting a positive mental state the subordinate has toward the supervisor [63]. Trust in the organization is the belief that the organization will be beneficial for its members [17].
Based on these studies, Hypotheses 3 and 4 were put forward.
Hypothesis 3.
Factors of trust perceived by hotel employees have a significant effect on the OCB directed toward the individuals (OCB-I).
Hypothesis 4.
Factors of trust perceived by hotel employees have a significant effect on the OCB directed toward the organization (OCB-O).
2.3. Organizational Citizenship Behavior
OCB is an index that measures extra-role performance, as opposed to the in-role performance of duties [64]. OCB is a critical concept for the reduction in employee turnover rates and production costs of firms and improvement of organizational productivity and customer satisfaction [25,65]. OCB refers to voluntary and discretionary behavior conducted to promote organizational development and efficiency, separate from official tasks given by the organization to individuals [66].
OCB can be explained in terms of altruism and compliance [67]. Altruism refers to the willingness to help and behavior of helping colleagues and people, while compliance refers to observing job procedures and rules. Organ [66] classified OCB into altruism, conscientiousness, civic virtue, courtesy, and sportsmanship. Williams and Anderson [50] divided OCB into OCB-I and OCB-O. OCB-I refers to behavior that helps individual members of the organization, such as supervisors, colleagues, and subordinates, and it includes altruism and courtesy, as presented by Organ [66]. OCB-O refers to behavior that contributes to organizational goals or benefits and includes sportsmanship, conscientiousness, and civic virtue.
Ma et al. [68] developed the three-dimensional model of OCB by emphasizing the importance of customers in the hotel industry. They added OCB directed toward the customer (OCB-C) to the two-dimensional model by Williams and Anderson [50]. Many studies examining the effect of organizational trust on OCB have classified OCB into OCB-I and OCB-O [58,69]. Therefore, this study was conducted by dividing OCB into two dimensions: OCB-I and OCB-O.
3. Methodology
3.1. Development of Measures
Measurement items for ethical climate were classified into the nine factors presented in the theoretical study by Victor and Cullen [7,13]. The survey comprised 36 items derived from Cullen et al. [11,39], Agrawal [47], and Ötken and Cenkci [70]. Measurement items for trust were classified into two factors: trust in the supervisor and trust in the organization. For the survey, 10 items were derived with reference to the studies by Nyhan and Marlowe [62], Cook and Wall [53], and Podsakoff et al. [71]. Measurement items for OCB were classified into two factors: OCB-I and OCB-O. For the survey, 10 items were derived with reference to the studies by Williams and Anderson [50] and Ma et al. [68]. The items were rated on a 5-point Likert-type scale from “strongly disagree” (1) to “strongly agree” (5), depending on how much the respondents agreed with the item.
The survey items were translated into Korean by a Ph.D.-holder in hotel management who is fluent in Korean and English. After translation, the items were pilot-tested by three Ph.D.-holding researchers and three university students, and revised based on their feedback to ensure the items reflected the actual state of hotel companies and would be easy for respondents to understand. As this study is related to ethics, it was necessary to reduce social desirability bias. Thus, the following notes were added to the questionnaire: “Confidential based on Article 13 of the Statistics Act”, “There are no right answers to the questions”, and “Please write down how you actually feel instead of providing socially desirable answers”.
3.2. Data Collection and Analysis Method
For data collection, this study addressed a population of employees working at hotel companies in Korea. The spatial scope was limited to 5-star hotels located in Seoul (Republic of Korea), as these represent the country’s most luxurious hotels. Tourist hotels in Korea must be registered with the Ministry of Culture, Sports, and Tourism; general lodging business can instead be reported to local governments. As of December 2020, there are 133,066 rooms in 1071 tourist hotels in Korea and 54,190 rooms in 331 tourist hotels in Seoul. As Seoul is the city with the biggest market size in Korea, hotels in Seoul were selected as the subjects [72]. Seoul has 23 five-star hotels, with a total of 10,705 rooms [72].
To measure the population, the sample was extracted from hotel employees working at 13 five-star hotels in Seoul over approximately four weeks, from 4 to 25 October 2021. Data were collected using the self-administered approach, explaining the purpose of the survey through acquaintances working at each hotel during the survey period. Subsequently, the questionnaire was distributed to the employees to provide answers directly in the survey. A total of 390 copies of the questionnaire were distributed, with 30 copies to each of the 13 hotels in Seoul, and 365 copies were retrieved. In all, 342 copies were used in the empirical analysis, with the ones with insincere or unreliable responses excluded.
Survey data were analyzed using SPSS/PC Ver 18.0 and AMOS 18.0. Frequency analysis was conducted on the demographic characteristics of respondents, and exploratory factor, reliability, confirmatory factor, and correlation analyses were conducted to identify the reliability and validity of the measurement scale as well as the correlations among variables. Finally, the structural equation model was analyzed to test the hypotheses and determine their causal relations.
4. Results
4.1. Descriptive Statistics
Table 1 shows the results of frequency analysis of the demographic characteristics of 342 respondents used as data. There were more male respondents (61.7%) than females (38.3%). Most were in their 30s (40.4%), followed by 20s (28.4%), 40s (24.3%), and 50s and above (7.0%). In all, 6.4% of respondents were high school graduates or lower, 33.3% had graduated from two- or three-year colleges, 47.1% (the plurality) had graduated from four-year universities, and 13.2% had graduated from graduate school. Most of them were entry-level employees (68.7%), followed by supervisory-level (25.1%) and managerial-level or higher (6.1%). A total of 22.2% worked in rooms departments, 40.4% (a plurality) in food and beverage, 14.0% in culinary departments, 20.2% in marketing and management support, and 3.2% in facility and safety management. Most respondents had no more than 4 years of experience (33.6%) or 5–9 years of experience (33.3%) working in the hotel industry, followed by 10–14 years (16.4%), 15–19 years (10.8%), and 20 years or more (5.8%).
Table 1.
Respondents’ demographic characteristics (n = 342).
4.2. Measurement Model
Exploratory factor and reliability analyses were conducted to test the validity and reliability of ethical climate items as perceived by hotel employees. Factors were extracted using a varimax rotation through principal component analysis. Exploratory factor analysis was conducted on a total of 36 attributes; three variables were eliminated because they were included in different factors compared to previous studies or had factor loadings under 0.5. This left 33 variables to be included in factor analysis.
As a result of exploratory factor analysis, self-interest and company profit were found to be a single factor, as were friendship and team interest. Thus, seven ethical climate factors were ultimately derived: self-interest and company profit, efficiency, friendship and team interest, social responsibility, personal morality, rules and standard operating procedures, and laws and professional codes.
The total explanatory power of the seven factors was 63.791, and the minimum factor loading of variables (items) was at least 0.528, thereby proving convergent and discriminant validity. Cronbach’s alpha was higher than 0.840 for each factor.
Confirmatory factor analysis was conducted to test the uni-dimensionality and statistics of latent factors and revise the factor structure model, eliminating variables with standardized loadings under 0.5 and squared multiple correlations under 0.4. In this process, all variables for company profit (combined into a single factor with self-interest in exploratory factor analysis) were eliminated. Thus, as a result of confirmatory factor analysis, seven ethical climate factors were derived: self-interest, efficiency, friendship and team interest, social responsibility, personal morality, rules and standard operating procedures, and laws and professional codes.
In confirmatory factor analysis on these seven ethical climate factors, the goodness-of-fit statistics were χ2 of 250.066 (df = 724, p < 0.001), χ2/df of 1.727, RMR of 0.032, standardized RMR of 0.049, TLI of 0.908, CFI of 0.919, and RMSEA of 0.046. Compared with the general indicators, which are the standard of evaluation in structural equation modeling, all figures were acceptable. The absolute value of CR (t-value) to determine the significance of unstandardized coefficients was higher than 1.96, indicating that no variables fell short of the significance level (p < 0.001). The results for the confirmatory factor analysis and fit analysis of the model are provided in Table 2.
Table 2.
Summary of the confirmatory factor analysis.
4.3. Correlation Analysis
Criterion-related validity refers to the ability of a measurement for a construct or a concept to predict the state of change for another construct or concept at a later time. The criterion-related validity of this study verifies the correlation between ethical climate and organizational trust of hotel companies and OCB. In other words, if their correlations are significant, then it can be said that they satisfy the criterion-related validity. According to the analysis, there was a positive correlation between both ethical climate and OCB, and organizational trust and OCB, which is consistent with the hypotheses.
To test the discriminant validity, whether AVE is higher than squared correlations of the latent factors, we compared squared correlations and AVE among latent factors. The results showed that the AVE of self-interest, which was the lowest, was 0.611, and squared correlations of social responsibility and rules and standard operating procedures, which were the highest, were 0.596, providing discriminant validity of all latent factors.
Table 3 below provides the results of correlation analysis/AVE analysis to test the reliability and validity of the model.
Table 3.
Correlations and discriminant validity.
4.4. Structural Model
This study tested the structural equation model to identify how the ethical climate of hotels as perceived by hotel employees affects trust and how trust affects OCB.
The structural equation model for all paths yielded the following goodness-of-fit statistics: χ2 of 1370.130 (df = 740, p < 0.001), χ2/df of 1.852, RMR of 0.038, standardized RMR of 0.059; TLI of 0.892, CFI of 0.903, and RMSEA of 0.050. Compared to standard indicators, all figures except TLI were acceptable.
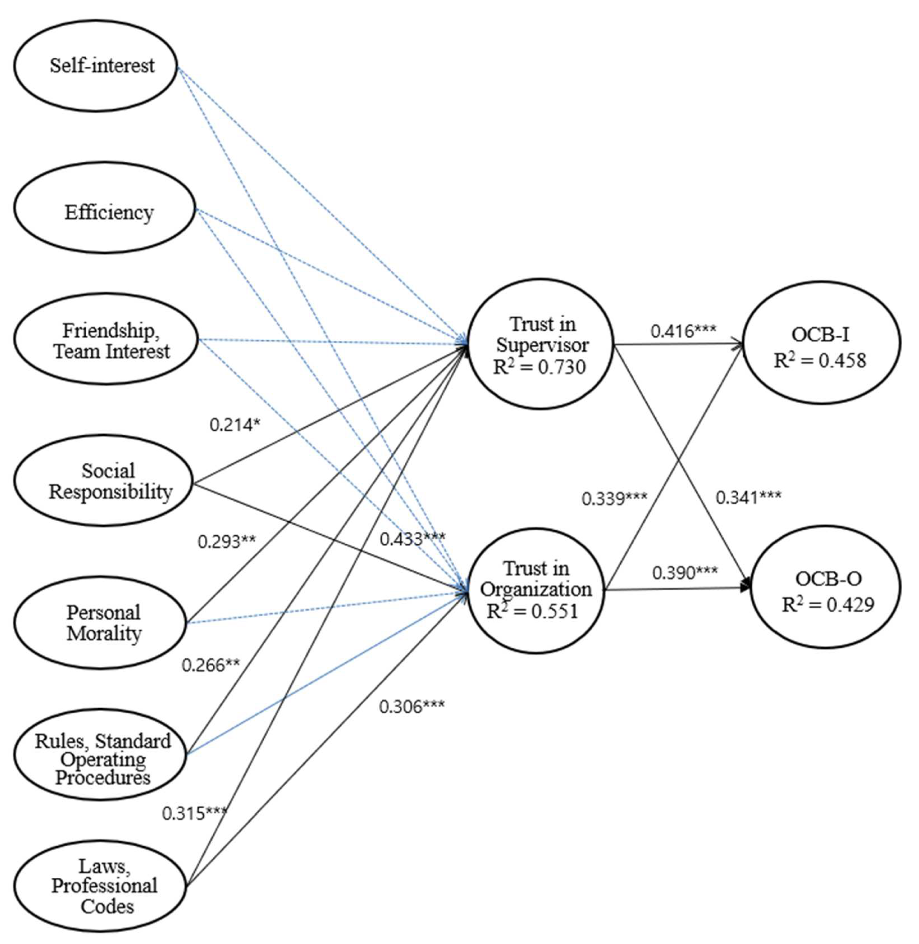
Figure 1 depicts the results of the structural equation model analysis, and the results of estimating parameters among the factors of the structural equation model are as shown in Table 4.
Figure 1.
Results of structural model. Note 1: * p < 0.05, ** p < 0.01, *** p < 0.001. Note 2: Significant paths within the significance level of 0.05 (p < 0.05) are marked with →, and insignificant paths are marked with ⇢.
Table 4.
Standardized estimates for the structural model.
The results of analyzing the structural equation model to test the hypotheses are as follows.
First, for Hypothesis 1—ethical climate factors perceived by hotel employees affect trust in supervisors—among ethical climate factors, social responsibility had a significant effect on trust in supervisors, with a standardized estimate of 0.214 and a t-value of 2.186 (p < 0.05). Personal morality also had a significant effect, with a standardized estimate of 0.293 and a t-value of 3.135 (p < 0.01). Furthermore, rules and standard operating procedures had a significant effect, with a standardized estimate of 0.266 and a t-value of 2.773 (p < 0.01). Moreover, laws and professional codes had a significant effect, as well, with a standardized estimate of 0.351 and a t-value of 4.378 (p < 0.001). However, self-interest, efficiency, and friendship and team interest did not show a significant effect (p < 0.05 level) on trust in supervisor.
Second, for Hypothesis 2—ethical climate factors perceived by hotel employees affect trust in the organization—the factor of social responsibility had a significant effect, with a standardized estimate of 0.433 and a t-value of 3.638 (p < 0.001). Laws and professional codes also had a significant effect, with a standardized estimate of 0.306 and a t-value of 3.510 (p < 0.001). However, self-interest, efficiency, friendship and team interest, personal morality, and rules and standard operating procedures did not show significant effects on trust in the organization at 0.05.
Third, for Hypothesis 3—factors of trust as perceived by hotel employees affect OCB-I—trust in supervisor had a significant effect, with a standardized estimate of 0.416 and a t-value of 4.893 (p < 0.001). Trust in the organization also had a significant effect, with a standardized estimate of 0.339 and a t-value of 4.098 (p < 0.001).
Fourth, for Hypothesis 4—factors of organizational trust as perceived by hotel employees affect OCB-O—trust in supervisor had a significant effect, with a standardized estimate of 0.341 and a t-value of 4.109 (p < 0.001). Trust in the organization also had a significant effect, with a standardized estimate of 0.390 and a t-value of 4.574 (p < 0.001).
5. Discussion and Conclusions
This study identified how the ethical climate in hotel companies as perceived by employees affects organizational trust and how organizational trust affects OCB against the background of the growing importance of ethics in corporate business activities. The research is intended to inform strategies to build organizational trust among members by creating an ethical climate in hotel companies. This study intended to secure the competitiveness of hotel companies by improving OCB, which is voluntary action through the cooperation of members, and provide implications for sustainable growth and development.
A literature review was conducted accordingly to establish the concepts/factors making up ethical climate, organizational trust, and OCB in hotel companies, and the research hypotheses were set based on the anticipated relations among the variables. A survey was conducted on employees working in five-star hotels in Seoul, Korea, to collect data and test the hypotheses, after which an empirical analysis was conducted.
As a result of exploratory and confirmatory factor analyses, seven ethical climate factors in hotel companies were derived: self-interest, efficiency, friendship and team interest, social responsibility, personal morality, rules and standard operating procedures, and laws and professional codes.
The results for Hypothesis 1 showed that, among ethical climate factors, social responsibility, personal morality, rules and standard operating procedures, and laws and professional codes affected trust in supervisors. Laws and professional codes showed the greatest effect, followed by personal morality, rules and standard operating procedures, and social responsibility. However, self-interest, efficiency, friendship, and team interest did not affect trust in the supervisor. The results for Hypothesis 2 showed that factors of social responsibility and, to a lesser extent, laws and professional codes affected trust in the organization. However, self-interest, efficiency, friendship and team interest, personal morality, and rules and standard operating procedures did not affect trust in the organization.
To sum up how ethical climate factors affect trust in the supervisor and organization, it was discovered that laws and professional codes showed the greatest effect on trust in the supervisor, followed by personal morality, rules and standard operating procedures, and social responsibility. Additionally, social responsibility showed the greatest effect on trust in the organization, followed by laws and professional codes.
Regarding Hypotheses 3 and 4, it was found that factors of organizational trust, such as trust in the supervisor and organization, affected OCB-I and OCB-O. This is consistent with the results of many previous studies that identified the effects of organizational trust on OCB [55,56]. Between the two, trust in the supervisor turned out to have a greater effect on OCB-I, whereas trust in the organization showed a greater effect on OCB-O.
Ultimately, among the factors of ethical climate at hotel companies, in the order of law and professional codes, personal morality, rules and standard operating procedures, and social responsibility had the greatest impact on trust in supervisors. The factors of social responsibility and laws and professional codes had the greatest impact on trust in the organization in the given order. Regarding organizational trust, trust in supervisors had a greater effect on OCB-I compared to trust in the organization, whereas trust in the organization had a greater influence on OCB-O compared to trust in supervisors.
5.1. Implications
This study is the first to examine the impact of ethical climate factors, a theory proposed by Victor and Cullen [7,13], on OCB among employees at Korean hotel companies. Through a path analysis, the correlations between relevant factors were confirmed, adding to the significance of this study. Among the nine ethical climate factors provided in the theoretical study by Victor and Cullen [7,13], self-interest and company profit were combined into a single factor, as in the case of friendship and team interest. Therefore, this study observed a total of seven factors of ethical climate: self-interest and company profit, efficiency, friendship and team interest, social responsibility, personal morality, rules and standard operating procedures, and laws and professional codes. There are few studies that examine the types of ethical climate at hotel companies. Additionally, there is a lack of consistency between ethical climate types found in those studies because ethical climate takes varying forms depending on the characteristics and circumstances of an organization. These are different from the nine dimensions of ethical climate suggested on a theoretical basis by Victor and Cullen [7,13]; however, the results are the same as in the study by Cullen et al. [11], which examined accounting firms. This indicates that the ethical climate factors in this study may not be perfect but are still likely to be reliable. There is a need to either find a new definition based on a more sophisticated theoretical approach or restructure the components of the factors of self-interest, company profit, and friendship and team interest among the nine ethical climate dimensions presented by Victor and Cullen [7,13] and used in this study and precedent research.
Among the given ethical climate factors, social responsibility, personal morality, rules and standard operating procedures, and law and professional codes were found to have an effect on trust in supervisors, a component of organizational trust. Furthermore, ethical climate factors of social responsibility and laws and professional codes had effects on trust in the organization. The effects of ethical climate factors on trust in the supervisor and organization turned out to be different, which supports the study by Nyhan and Marlowe [62], claiming that there is a difference between trust in the supervisor and that in the organization as perceived by subordinates. However, this finding may also be because the survey was taken during the COVID-19 pandemic, which posed many difficulties for the Korean hotel industry. In particular, the main customers of five-star hotels in Seoul are foreigners. With a rapid decline in the number of customers after the outbreak of the pandemic, many hotels urged their employees to take leaves of absence or early retirement, and this negative organizational climate may have been reflected in the results of this survey.
It was confirmed that social responsibility climate had effects on trust in supervisors and the organization, both of which are factors of organizational trust. Such a finding implies that trust in both supervisors and the organization increases when hotel companies make decisions by taking into consideration the impact of the decision on customers and public interest, and when they establish an ethical climate where employees prioritize customers and public interest while performing tasks. Personal morality climate influenced trust in supervisors. Personal morality refers to hotel employees acting in line with their moral beliefs and ethical standards when carrying out their duties, which in turn creates an ethical climate where individuals make decisions based on their moral beliefs. Doing so raises employees’ trust in supervisors since their opinion is respected. Rules and standard operating procedures climate had an effect on trust in supervisors because trust in supervisors increases when hotel companies establish an ethical climate that emphasize employees recognizing and following rules and standard operating procedures. Law and professional codes climate influenced both trust in supervisors and the organization. This implies that when hotel companies create a law and professional codes climate by following external laws and ethical codes and emphasizing their importance to employees, the employees’ trust in supervisors and trust in the organization increase.
Organizational trust factors of trust in supervisors and the organization had effects on the OCB factors OCB-I and OCB-O. This finding implies that OCB-I (employees’ commitment to colleagues and supervisors without being rewarded or following regulations) and OCB-O (employee’s commitment to the organization) increase when trust in supervisors (employees’ gratitude toward supervisors and following their lead) and trust in the organization (employees’ recognition of hotel companies following promises or regulations and fulfilling expectations) are formed. When there is a development in trust in supervisors and the organization, parties which are responsible for managing employees, evaluating them, and distributing resources, OCB can increase because a virtuous cycle of trust is formed based on employees’ observation and trust in the distribution and procedure decided by supervisors and the organization. In other words, organizational trust is vital for enhancing OCB through the establishment of an ethical climate at hotel companies.
OCB is an important method to ensure the competitiveness and sustainable growth of hotel companies [48]. It is important to first obtain trust to improve the OCB of employees. Employees who trust their supervisors tend to commit themselves to work, promoting OCB [19,73]. To gain trust from subordinates, supervisors must care for them, apply common rules and standards, and try to listen to their problems or help solve them. Additionally, employees trust their company when they think it is ethical. Employees who trust the organization are, in turn, more likely to engage in ethical behavior and make ethical decisions at work. Hotel companies must establish institutional measures or plans to create an ethical climate in the long term.
The results of the empirical analysis showed that the factor with the greatest effect on trust in the supervisor was laws and professional codes, which also affected trust in the organization. Laws and professional codes are used to find the source of ethics and morality outside the organization. External laws and professional codes perform a key role in preventing unethical behavior among employees. However, if hotel companies do not comply with these external laws and professional codes, employees will also tend to disregard them. Therefore, hotel organizations and supervisors must take the initiative in complying with laws and professional codes when running the hotel or leading employees.
The ethical climate factor with the second-greatest effect after trust in the supervisor is personal morality. Many subordinates follow the decisions made by supervisors without sufficiently clarifying their own moral beliefs. There must be an organizational climate in which subordinates can have their moral beliefs respected and can freely express them, rather than following decisions made unilaterally according to the ethical standards of supervisors. Moreover, supervisors must give autonomy, discretion, and authority to subordinates so that they can display their own moral beliefs in making ethical value judgments or handling tasks. To foster employees’ trust in their supervisors, hotel companies should improve their governance structure and engage in activities that make social contributions, such as donating to social causes or implementing environmental protection campaigns.
Social responsibility has the greatest impact on trust in the organization, and also influences trust in supervisors. Corporate social responsibility often considers external parties of interest, such as local communities, the environment, customers, the government, and shareholders. However, the key parties of companies’ interest include internal parties of employees and the labor union, and external parties [74]. With growing emphasis on corporate social responsibility, numerous companies participate in social volunteer services, such as visiting social welfare facilities, e.g., orphanages, nursing homes, and disability care centers. Although such activities were self-motivated at first, many companies have turned them into compulsory tasks by setting up dates for volunteer activities each year. Instead of engaging in superficial volunteer services to form an ethical climate of being socially responsible to raise employees’ organizational trust, hotel companies should consider the interests of the employees, customers, and public during decision making to show their commitment toward fulfilling social responsibility. Furthermore, rather than supporting and pressuring employees to work for customers’ rights and satisfaction, hotel companies need to support employees’ self-motivated social services that can improve the society.
Rules and standard operating procedures also have an effect on employees’ trust in supervisors. Hotels must establish rational rules and procedures and have employees follow them. However, with the rapidly changing business environment and diverse needs of employees, there are limitations to management’s ability to control and manage employees through only rules and standard procedures.
Organizational trust was found to have an impact on OCB. Trust in hotel companies is vital because the relationships between employees become ever more complex and their self-interests become entangled as an organization grows, generating numerous conflicts. However, these conflicts cannot be completely solved solely through official internal policies or regulations [75]. To raise trust in supervisors, it is necessary to assign a role that fits them by identifying personality traits of leaders that influence trust or improve their competency as leaders [19]. Managers at hotel companies should recognize that trust in supervisors is an important predisposing factor that affects OCB and should develop ways to improve trust in supervisors when managing the hotel’s human resource. To raise trust in the organization, hotel companies should recognize the importance of and uphold a psychological contract—an implicit expectation for mutual exchange between the organization and its employees, which is related to their obligation to provide fair employment. Furthermore, hotel companies should establish a system through employees’ participation and agreement, and prepare ways to implement an objective performance evaluation and fair organizational management.
Hotel managers must perceive the importance of the effect ethical climate has on trust in the supervisor and organizational trust and must strengthen the positive factors of ethical climate, which will contribute to the improvement of OCB among employees through trust in the supervisor and organization.
5.2. Limitations and Further Research Directions
This study has a few limitations. The results are not generalizable to all hotels in South Korea, as only 13 five-star hotels were selected through convenience sampling. Additionally, the effects of the COVID-19 pandemic could not be controlled.
Further research must develop or use a scale that ensures more validity and reliability in identifying suitable constructs to measure ethical climate in hotel companies. Ethical climate in companies is a variable that changes depending on time and situation, which is why longitudinal research must be conducted. It is deemed necessary to include OCB-C, proposed by Ma et al. [68], in studies on factors of OCB in hotels and other hospitality companies where the importance of clients is more significant than in other industries. In general, more in-depth studies must also be conducted on the ethical climate in hotel companies, organizational trust, and OCB to develop an elaborate model suitable for application by hotel companies and expand the scope of research.
Funding
This research received no external funding.
Institutional Review Board Statement
Ethical review and approval were waived for this study because personally identifiable information was not used, and there is no possibility of human rights violations.
Informed Consent Statement
Informed consent was obtained from all subjects involved in the study.
Data Availability Statement
Due to confidentiality agreements with participants, this study’s data are available only on request from the author.
Conflicts of Interest
The author declares no conflict of interest.
References
- Ferrell, O.C.; Fraedrich, J.; Ferrell, L. Business Ethics: Ethical Decision Making and Cases, 8th ed.; South-Western Cengage Learning: Mason, OH, USA, 2011. [Google Scholar]
- Porter, M.E.; Kramer, M.R. The link between competitive advantage and corporate social responsibility. Harv. Bus. Rev. 2006, 84, 42–56. [Google Scholar]
- Kidder, R.M. How Good People Make Tough Choices: Resolving the Dilemmas of Ethical Living; HarperCollins Publishers: New York, NY, USA, 2009. [Google Scholar]
- Davidson, M.; Manning, M.; Timo, N.; Ryder, P. The dimensions of organizational climate in four and five-star Australian hotels. J. Hosp. Tour. Res. 2001, 25, 444–461. [Google Scholar] [CrossRef]
- Anand, V.; Ashforth, B.E.; Joshi, M. Business as usual: The acceptance and perpetuation of corruption in organizations. Acad. Manag. Exec. 2004, 18, 39–55. [Google Scholar] [CrossRef]
- Kish-Gephart, J.; Harrison, D.A.; Treviño, L.K. Bad apples, bad cases, and bad barrels: Meta-analytic evidence about sources of unethical decisions at work. J. Appl. Psychol. 2010, 95, 1–31. [Google Scholar] [CrossRef]
- Victor, B.; Cullen, J.B. A theory and measure of ethical climate in organizations. In Research in Corporate Social Performance; Frederick, W.C., Ed.; JAI Press: Greenwich, CT, USA, 1987; pp. 57–71. [Google Scholar]
- Dickson, M.W.; Smith, D.B.; Grojean, M. An organizational climate regarding ethic: The outcome of leader values and the practices that reflect them. Leadersh. Q. 2001, 12, 197–217. [Google Scholar] [CrossRef]
- Fritzsche, D.J. Ethical climate and the ethical dimension of decision making. J. Bus. Ethics 2000, 24, 125–140. [Google Scholar] [CrossRef]
- Lu, C.S.; Lin, C.C. The effects of ethical leadership and ethical climate on employee ethical behavior in the international port context. J. Bus. Ethics 2014, 124, 209–223. [Google Scholar] [CrossRef]
- Cullen, J.B.; Parboteeah, K.P.; Victor, B. The effects of ethical climates on organizational commitment: A two-study analysis. J. Bus. Ethics 2003, 46, 127–141. [Google Scholar] [CrossRef]
- Duh, M.; Belak, J.; Milfelner, B. Core values, culture and ethical climate as constitutional elements of ethical behaviour: Exploring differences between family and non-family enterprises. J. Bus. Ethics 2010, 97, 473–489. [Google Scholar] [CrossRef]
- Victor, B.; Cullen, J.B. The Organizational bases of ethical work climates. Adm. Sci. Q. 1988, 33, 101–125. [Google Scholar] [CrossRef]
- Lützén, K.; Kvist, B.E. Moral distress: A comparative analysis of theoretical understandings and inter-related concepts. HEC Forum. 2012, 24, 13–25. [Google Scholar] [CrossRef] [PubMed]
- Peterson, D.K. The relationship between unethical behavior and the dimensions of the ethical climate questionnaire. J. Bus. Ethics 2002, 41, 313–326. [Google Scholar] [CrossRef]
- Cheng, M.Y.; Wang, L. The mediating effect of ethical climate on the relationship between paternalistic leadership and team identification: A team-level analysis in the Chinese context. J. Bus. Ethics 2014, 129, 639–654. [Google Scholar] [CrossRef]
- Tan, H.H.; Tan, C.S.F. Toward the differentiation of trust in supervisor and trust in organization. Genet. Soc. Gen. Psychol. Monogr. 2000, 126, 241–260. [Google Scholar] [PubMed]
- Caldwell, C.; Dixon, R.D. Love, forgiveness, and trust: Critical values of the modern leader. J. Bus. Ethics 2010, 93, 91–101. [Google Scholar] [CrossRef]
- Dirks, K.T.; Ferrin, D.L. Trust in leadership: Meta-analytic findings and implications for research and practice. J. Appl. Psychol. 2002, 87, 611–628. [Google Scholar] [CrossRef]
- Burke, C.S.; Sims, D.E.; Lazzara, E.H.; Salas, E. Trust in leadership: A multi-level review and integration. Leadersh. Q. 2007, 18, 606–632. [Google Scholar] [CrossRef]
- Spence, L.; Finegan, H.K.; Shamian, J. The impact of workplace empowerment, organizational trust on staff nurses’ work satisfaction and organizational commitment. Health Care Manag. Rev. 2001, 26, 7–23. [Google Scholar] [CrossRef]
- Bolino, M.C.; Turnley, W.H. Going the extra mile: Cultivating and managing employee citizenship behavior. Acad. Manag. Perspect. 2003, 17, 60–71. [Google Scholar] [CrossRef]
- Shrestha, A.K.; Baniya, R. Emotional intelligence and employee outcomes: Moderating role of organizational politics. Bus. Perspect. Res. 2016, 4, 15–26. [Google Scholar] [CrossRef]
- Jafari, P.; Bidarian, S. The relationship between organizational justice and organizational citizenship behavior. Procedia Soc. Behav. Sci. 2012, 47, 1815–1820. [Google Scholar] [CrossRef]
- Podsakoff, N.P.; Whiting, S.W.; Podsakoff, P.M.; Blume, B.D. Individual-and organizational-level consequences of organizational citizenship behaviors: A meta-analysis. J. Appl. Psychol. 2009, 94, 122–141. [Google Scholar] [CrossRef] [PubMed]
- Sun, L.; Aryee, S.; Law, K.S. High-performance human resource practices, citizenship behavior and organizational. Acad. Manag. J. 2007, 50, 558–577. [Google Scholar] [CrossRef]
- Upchurch, R.S.; Ruhland, S.K. The organizational bases of ethical work climates in lodging operations as perceived by general managers. J. Bus. Ethics 1996, 15, 10. [Google Scholar] [CrossRef]
- Lee, Y.K.; Kim, S.H.; Banks, H.S.C.; Lee, K.H. An ethical work climate and its consequences among food-service franchise employees. Asia Pac. J. Tour. Res. 2015, 20, 1286–1312. [Google Scholar] [CrossRef]
- Menes, C.C.; Haguisan, I.A. III. Ethical climate, job satisfaction, and organizational commitment of hotel employees. Philipp. Soc. Sci. J. 2020, 3, 96–106. [Google Scholar] [CrossRef]
- Schwepker, C.H., Jr.; Hartline, M.D. Managing the ethical climate of customer-contact service employees. J. Serv. Res. 2005, 7, 377–397. [Google Scholar] [CrossRef]
- Karatepe, O.M. Inking perceived ethical climate to performance outcomes: The mediating role of job embeddedness. Ekon. Istraž. Econ. Res. 2013, 26, 77–90. [Google Scholar] [CrossRef][Green Version]
- Zoghbi-Manrique-de-Lara, P.; Guerra-Báez, R. Exploring the influence of ethical climate on employee compassion in the hospitality industry. J. Bus. Ethics 2016, 133, 605–617. [Google Scholar] [CrossRef]
- Salem, I.E.; Elbaz, A.M.; Elkhwesky, Z.; Ghazi, K.M. The COVID-19 pandemic: The mitigating role of government and hotel support of hotel employees in Egypt. Tour. Manag. 2021, 85, 104305. [Google Scholar] [CrossRef]
- Tseng, F.C.; Fan, Y.J. Exploring the influence of organizational ethical climate on knowledge management. J. Bus. Ethics 2011, 101, 325–342. [Google Scholar] [CrossRef]
- Teng, C.C.; Lu, A.C.C.; Huang, J.Y.; Fan, C.H. Ethical work climate, organizational identification, leader-member-exchange (LMX) and organizational citizenship behavior (OCB): A study of three star hotels in Taiwan. Int. J. Contemp. Hosp. Manag. 2020, 32, 212–229. [Google Scholar] [CrossRef]
- Karatepe, O.M.; Agbaim, I.M. Perceived ethical climate and hotel employee outcomes: An empirical investigation in Nigeria. J. Qual. Assur. Hosp. Tour. 2012, 13, 286–315. [Google Scholar] [CrossRef]
- Haldorai, K.; Kim, W.G.; Chang, H.S.; Li, J.J. Workplace spirituality as a mediator between ethical climate and workplace deviant behavior. Int. J. Hosp. Manag. 2020, 86, 102372. [Google Scholar] [CrossRef]
- Wong, S.C.K.; Li, J.S. Will hotel employees’ perception of unethical managerial behavior affect their job satisfaction? Int. J. Contemp. Hosp. Manag. 2015, 27, 853–877. [Google Scholar] [CrossRef]
- Cullen, J.B.; Victor, B.; Bronson, J.W. The Ethical climate questionnaire: An assessment of its development and validity. Psychol. Rep. 1993, 73, 667–674. [Google Scholar] [CrossRef]
- Martin, K.D.; Cullen, J.B. Continuities and extensions of ethical climate theory: A meta-analytic review. J. Bus. Ethics 2006, 69, 175–194. [Google Scholar] [CrossRef]
- Simha, A.; Cullen, J.B. Ethical climates and their effects on organizational outcomes: Implications from the past and prophecies for the future. Acad. Manag. Perspect. 2012, 26, 20–33. [Google Scholar] [CrossRef]
- Goebel, S.; Weißenberger, B.E. The relationship between informal controls, ethical work climates, and organizational performance. J. Bus. Ethics 2017, 141, 505–528. [Google Scholar] [CrossRef]
- DeConinck, J.B. The effects of ethical climate on organizational identification, supervisory trust, and turnover among salespeople. J. Bus. Res. 2011, 64, 617–624. [Google Scholar] [CrossRef]
- Simha, A.; Stachowicz-Stanusch, A. The effects of ethical climates on trust in supervisor and trust in organization in a Polish context. Manag. Decis. 2015, 53, 24–39. [Google Scholar] [CrossRef]
- Lilly, J.; Duffy, J.A.; WIpawayangkool, K. The impact of ethical climate on organizational trust and the role of business performance: If business performance increases, does ethical climate still matter? J. Behav. Appl. Manag. 2016, 17, 33. [Google Scholar]
- Nedkovski, V.; Guerci, M.; De Battisti, F.; Siletti, E. Organizational ethical climates and employee’s trust in colleagues, the supervisor, and the organization. J. Bus. Res. 2017, 71, 19–26. [Google Scholar] [CrossRef]
- Agrawal, R.K. Do ethical climates impact trust in management? A study in Indian context. Int. J. Org. Anal. 2017, 25, 804–824. [Google Scholar] [CrossRef]
- Colquitt, J.A.; Scott, B.A.; LePine, J.A. Trust, trustworthiness, and trust propensity: A meta-analytic test of their unique relationships with risk taking and job performance. J. Appl. Psychol. 2007, 92, 909–927. [Google Scholar] [CrossRef]
- Robinson, S.L. Trust and breach of the psychological contract. Adm. Sci. Q. 1996, 41, 574–599. [Google Scholar] [CrossRef]
- Williams, L.J.; Anderson, S.E. Job satisfaction and organizational commitment as predictors of organizational citizenship and in-role behaviors. J. Manag. 1991, 17, 601–617. [Google Scholar] [CrossRef]
- Mayer, R.C.; Davis, J.H.; Schoorman, F.D. An integrative model of organizational trust. Acad. Manag. Rev. 1995, 20, 709–734. [Google Scholar] [CrossRef]
- Rousseau, D.; Sitkin, S.; Burt, R.; Camerer, C. Not so different after all: A cross-discipline view of trust. Acad. Manag. Rev. 1998, 23, 393–404. [Google Scholar] [CrossRef]
- Cook, J.; Wall, T. New work attitude measure of trust, organizational commitment and personal need non-fulfillment. J. Occup. Psychol. 1980, 53, 39–52. [Google Scholar] [CrossRef]
- Whitener, E.M. The impact of human resource activities on employee trust. Hum. Res. Manag. Rev. 1997, 7, 389–404. [Google Scholar] [CrossRef]
- Özlük, B.; Baykal, Ü. Organizational citizenship behavior among nurses: The influence of organizational trust and job satisfaction. Florence Nightingale J. Nurs. 2020, 28, 333–340. [Google Scholar] [CrossRef] [PubMed]
- Wong, Y.T.; Ngo, H.Y.; Wong, C.S. Perceived organizational justice, trust, and OCB: A study of Chinese workers in joint ventures and state-owned enterprises. J. World Bus. 2006, 41, 344–355. [Google Scholar] [CrossRef]
- Huang, N.; Qiu, S.; Yang, S.; Deng, R. Ethical leadership and organizational citizenship behavior: Mediation of trust and psychological well-being. Psychol. Res. Behav. Manag. 2021, 14, 655–664. [Google Scholar] [CrossRef]
- Yoon, D.; Jang, J.; Lee, J. Environmental management strategy and organizational citizenship behaviors in the hotel industry: The mediating role of organizational trust and commitment. Int. J. Contemp. Hosp. Manag. 2016, 28, 1577–1597. [Google Scholar] [CrossRef]
- Choong, Y.O.; Ng, L.P. The effects of trust on efficacy among teachers: The role of organizational citizenship behaviour as a mediator. Curr. Psychol. 2022, 1–14. [Google Scholar] [CrossRef]
- Amini, A.; Kemal, I. The effect of trust and job satisfaction on citizenship organizational behavior in high school. AL-ISHLAH J. Pendidik. 2021, 13, 1348–1357. [Google Scholar] [CrossRef]
- Engelbrecht, A.; Hendrikz, K. Influence of moral intelligence, principled leadership and trust on organizational citizenship behaviour. S. Afr. J. Econ. Manag. Sci. 2020, 23, a3429. [Google Scholar] [CrossRef]
- Nyhan, R.C.; Marlowe, H.A., Jr. Development and psychometric properties of the organizational trust inventory. Eval. Rev. 1997, 21, 614–635. [Google Scholar] [CrossRef]
- Afsar, B.; Shahjehan, A.; Syed, S.I. Frontline employees’ high-performance work practices, trust in supervisor, job-embeddedness and turnover intentions in hospitality industry. Int. J. Contemp. Hosp. Manag. 2018, 30, 1436–1452. [Google Scholar] [CrossRef]
- Kim, E.J.; Park, S. The role of transformational leadership in citizenship behavior. Int. J. Manpow. 2019, 40, 1347–1360. [Google Scholar] [CrossRef]
- Miao, C.; Humphrey, R.H.; Qian, S. A meta-analysis of emotional intelligence effects on job satisfaction mediated by job resources, and a test of moderator. Personal. Individ. Differ. 2017, 116, 281–288. [Google Scholar] [CrossRef]
- Organ, D.W. The motivational basis of organizational citizenship behavior. In Research in Organizational Behavior; Staw, B.M., Cummings, L.L., Eds.; Jai Press: Greenwich, CT, USA, 1990; pp. 43–72. [Google Scholar]
- Smith, C.A.; Organ, D.W.; Near, J.P. Organizational citizenship behavior: Its nature and antecedents. J. Appl. Psychol. 1983, 68, 653–663. [Google Scholar] [CrossRef]
- Ma, E.; Qu, H.; Wilson, M.; Eastman, K. Modeling OCB for hotels don’t forget the customers. Cornell Hosp. Q. 2013, 54, 308–317. [Google Scholar] [CrossRef]
- Ertürk, A. Increasing organizational citizenship behaviors of Turkish academicians mediating role of trust in supervisor on the relationship between organizational justice and citizenship behaviors. J. Manag. Psychol. 2006, 22, 257–270. [Google Scholar] [CrossRef]
- Ötken. A.V.; Cenkci, T. The impact of paternalistic leadership on ethical climate: The moderating role of trust in leader. J. Bus. Ethics 2012, 108, 525–536. [Google Scholar] [CrossRef]
- Podsakoff, P.M.; MacKenzie, S.B.; Moorman, R.H.; Fetter, R. Transformational leader behaviors and their effects on followers’ trust in leader, satisfaction, and organizational citizenship behaviors. Leadersh. Q. 1990, 1, 107–142. [Google Scholar] [CrossRef]
- Ministry of Culture, Sports and Tourism. 2020 Annual Report on Tourism Trends. Available online: https://www.mcst.go.kr/kor/s_policy/dept/deptView.jsp?pSeq=1846&pDataCD=0406000000&pType= (accessed on 1 October 2021).
- Chen, C.H.; Wang, S.J.; Chang, W.C.; Hu, C.S. The effect of leader-member exchange, trust, supervisor support on organizational citizenship behavior in nurses. J. Nurs. Res. 2008, 16, 321–328. [Google Scholar] [CrossRef]
- Post, J.E.; Preston, L.E.; Sachs, S. Redefining the Corporation: Stakeholder Management and Organizational Wealth; Stanford University Press: Stanford, CA, USA, 2002. [Google Scholar]
- Selznick, P. The Moral Commonwealth: Social Theory and the Promise of Community; University of California Press: Berkeley, CA, USA; Los Angeles, CA, USA, 1992. [Google Scholar]
Publisher’s Note: MDPI stays neutral with regard to jurisdictional claims in published maps and institutional affiliations. |
© 2022 by the author. Licensee MDPI, Basel, Switzerland. This article is an open access article distributed under the terms and conditions of the Creative Commons Attribution (CC BY) license (https://creativecommons.org/licenses/by/4.0/).
