Abstract
This study aims to outline the influence of Environmental Attitude (EA) in Purchase Intention (PI) and Purchase Behavior (PB). The Theory of Reasoned Action (TRA) was extended by adding Environmental Concern (EC) and Perceived Environmental Knowledge (PEK) as EA predictors. A total of 396 responses from Peru were analyzed through Partial Least Squares Structural Equation Modeling (PLS-SEM). In the findings, Environmental Attitude acts as a mediator between Environmental Concern and Perceived Environmental Knowledge, and Purchase Intention. Additionally, this actual interrelationship results in a positive relationship with Purchase Behavior. Subjective Norms were not an essential predictor of Purchase Intention, which validates previous studies. Our findings suggest that Peruvian consumers prefer sustainable clothing because they are concerned with and aware of current environmental issues. Consequently, their attitude is shaped based on environmental concern and perceived environmental knowledge, resulting in an increasing intention to buy sustainable clothes, which are aimed at reducing environmental impact. The research findings may support the marketing and selling strategies of firms to show that their brands are green and can generate more interest in current and future customers. The novelty is based on using the partial least squares structural equation modeling (PLS-SEM) technique.
1. Introduction
The textile industry is constantly changing. Its inefficient use of resources and lack of sustainable policy has resulted in a negative environmental impact [1,2]. Consequently, there is a growing trend in the consumption of sustainable, eco-friendly, and green clothing [2,3,4,5,6,7]. Indeed, consumers are becoming more aware of the current deterioration of the environment and are looking, for instance, for solutions to preserve the ecosystem and protect society [8,9,10,11]. This behavior aims to reduce the manufacturing process consumption of greenhouse gas emissions, water, and related toxic components, minimizing adverse environmental impact [1,12,13,14,15,16,17,18,19,20,21,22,23,24]. For instance, environmental concern from the consumer perspective has been part of several studies in the past [25]. Preliminary studies evidenced the possible antecedents of consumers’ intention to purchase green products such as sustainable clothing. Nonetheless, there is a lack of holistic framework research in the clothing field since consumer awareness does not always result in the adoption of a specific behavior [2]. This research aims to elucidate the process by which a consumer tends to consume sustainable clothes in Peru. Moreover, the environmental-attitude-intention-behavior framework provides a complete analysis of the consumers, from their mental and personal interests to their actual behavior.
The structure of this research article is as follows. Section 2 focuses on the conceptual framework and definition of the construct of our proposed model. Moreover, the relationships studied by previous researchers define and determine the existing knowledge gap. Section 3 describes the methodology used to collect and analyze the data. Section 4 presents the results and findings. Finally, Section 5 is related to the theoretical, practical, and research limitations discovered in this study. The study did not receive any kind of financial support from any organization. Ethical review and approval were waived for this study, as the study does not involve any risk to the life or health of the participants. No substance has been tested on the participants and they have not been put in danger at any time.
2. Theoretical Framework and Hypothesis
2.1. Purchase Intention and Its Relationship with Purchase Behavior
According to Ajzen [26], purchase intention is a direct factor in purchase behavior; however, to evaluate the purchasing behavior, two aspects must be fulfilled: the tool used by the researchers must clearly state what the consumer’s intentions are and “the behavior must be under volitional control”. The author states that internal and external factors lead to a change in intention, such as new information (new events that take place and lead to an increase in the scope of the information we handle), the power of will (which refers to the existing personal motivation and intention of consumers that lead them to take actions to achieve a goal), and time and opportunity (the lack of these variables can lead to behavioral disruption since intention is not enough if time and opportunity are absent). In addition to these factors, many more can, directly and indirectly, affect purchase intent. Likewise, “intentions can only be expected to predict a person’s attempt to perform a behavior, not necessarily its actual performance” [26].
In parallel, few authors perceive a negative relationship between purchase intention and purchase behavior. Kollmuss and Agyeman [27] state that to perform a new behavior it is strictly necessary that we practice it to turn it into a habit, so a lack of persistence may fail in the forming of habits and, therefore, behaviors. On the other hand, Young et al. [28] study the attitude–behavior gap. A negative or weak relationship with six different factors, including buying experience, research and decision-making time, and the possibility of meeting financial costs, has the effect of widening the gap.
Although research studies have had weak or negative results concerning the relationship between purchase intention and purchase behavior, these are still limited in number. It is worth noting that, among the research that evaluates the relationship between purchase intention and purchase behavior, a large amount is linked to sustainability. From these studies, results have been obtained that show a positive relationship between both variables, also adding the importance of environmental and sustainable knowledge management [29], in addition to the attitude towards green products [30], and awareness about the carbon footprint [2], environmental concern, and moral norm [31].
H1:
There is a positive association between purchase intention and purchase behavior.
2.2. Subjective Norms and Their Relationship with Purchase Intention
A consumer’s good is judged when they purchase by how well the purchase matches their style and the price and quality of the items [32]. It is necessary to emphasize the relationship between the subjective norm and purchase intention [33] to understand the consumer’s attitude towards products displayed in retail stores, different types of brands, and difficult decision making [34]. Moreover, the fast trends in this industry cause various environmental, economic, and social problems [35].
The second component of the theory of reasoned action (TRA) [36] is the subjective norm, which is based on what a person or group of people believe based on the references of others that may cause an action about their referents [33]. In other words, it is caused by the social pressure noted by their context to establish the way to proceed. The individual is motivated by the approval of others [32]. Several factors can affect decision making at the time of purchase because one goes through a product selection process, and one’s choice depends on external factors such as brand, packaging, design, etc. [34,37,38]. An expanded view of purchase intentions and their influences must be implemented [39]. Additionally, subjective norms intervene in the behavior of one person or a group of people through the impact of their intentions, as they act in a way determined by their belief in coercion denoting their willingness to try to perform a specific behavior [39,40,41,42]. Thus, if most consumers are oriented towards acquiring a particular specific good, other members echo the action [34,43].
H2:
Subjective norms influence purchase intention of sustainable clothing.
2.3. Perceived Environmental Knowledge and Its Relationship with Attitude
There is a growth in the importance of environmental knowledge in consumers of textile products [44,45], which is because the textile sector produces pollution in the environment, so consumers have begun to understand that sustainable fashion reduces environmental damage in this sector [46,47,48] through attitudes that imply reuse and reintegration [49,50]. In this sense, environmental knowledge is considered a prerequisite of the attitude and intention to acquire sustainable garments [29,30,51]. It is worth mentioning that environmental knowledge is the level of awareness that consumers present regarding environmental damage, which impacts their attitudes [52,53,54,55,56,57]. In addition, it is considered to be a cognitive element in attitudes about green products. For example: “I think that fast fashion garments do not incorporate sustainable elements” [29,58,59]. Consumers can adopt various positive attitudes about environmental conservation [60].
However, a lack of environmental knowledge prevents an individual from worrying or presenting conscious attitudes about environmental damage [61,62,63]. On the contrary, consumers with environmental knowledge have more significant concerns about protecting the environment and positive attitudes towards sustainable fashion [64]. There is evidence that it significantly impacts the consumer’s attitude regarding ecologically sustainable garments [65,66,67]. In addition, a lack of knowledge about places where sustainable garments are sold, as well as a lack of transmission of knowledge about sustainable fashion through previous consumer experiences or other means, make it difficult for consumers to present positive and conscious attitudes [45,68,69]. Therefore, consumer attitudes and purchase intentions positively incorporate environmental knowledge about fashion [45,70,71]. So, it is essential to increase consumers’ environmental knowledge regarding sustainable fashion [72]. Therefore, the present hypothesis is proposed:
H3:
There is a positive association between perceived environmental knowledge and consumer attitude.
2.4. Environmental Concern and Its Relationship with Attitude
Environmental concern is a variable that positively impacts consumer attitudes towards products that seek to preserve the environment [30,73]. Therefore, it needs to be analyzed in relation to pro-environmental issues [74,75,76]. It should be noted that environmental concern is a mediator between environmental knowledge and environmental attitude [57,58,77]. Environmental concern was traditionally considered to be a concept that referred to feelings about various ecological issues [78]. Over the years, this variable has become more important for professionals and academics. In the same way, it has been found to be a reasonably necessary criterion in environmental change and for environmental defense that increasingly requires the implementation of better political regulations [79,80]. Environmental concern can measure various aspects because it considers a general group of beliefs and attitudes focused on the environment [81]. It is becoming more noticeable in consumers and can also be demonstrated thanks to the actions of pro-environmental teams and those that are against animal violence, which results in a more responsible attitude towards the environment [44]. Within one study, researchers confirmed that the higher a person’s environmental concern, the more determined they are to take action to protect the environment through their consumption of more sustainable products, which shows that this variable can be strong enough to cause an intense effect on consumer behavior [44,81]. On the other hand, in a study carried out by Bamberg [82], this ensures that environmental concern directly impacts the perception of specific situations, such as the case of a person who confronts the consequences caused by their behavior.
Additionally, Tilikidou [83] mentions that very high scores were achieved regarding measuring attitudes conducive to the environment; the results showed that the variable of environmental concern gained weight when other reasons such as health and finances were added. In a study focused on evaluating the consumer’s attitude towards sustainability when buying fashion products, Paulins and Hillery [84] showed that the number of consumers who support the purchase of sustainable fashion products is continually growing and they are seeking to satisfy their psychological needs, as an attitude of sustainability. Therefore, companies must consider and understand the trend of consumer attitude towards sustainability in fashion products to be more competitive in the national and international market [59]. Therefore, we propose the following hypothesis of a positive association between environmental concern and consumer attitude:
H4:
There is a positive association between environmental concern and consumer attitude.
2.5. Attitude and Its Relationship with Purchase Intention
One of the essential notions used by marketers to understand customers is attitude. Attitude can be defined as our taught proclivity to respond to a circumstance positively or negatively [85]. In marketing, attitude is usually defined as a long-term product or service assessment. Because attitudes cannot be observed directly, researchers must rely on measures to determine or explore consumer attitudes [86]. Consumer attitude encapsulates customers’ factors in deciding what to buy, mainly consumer tastes, endorsement, or preference for product features. This attitude describes how people’s ideas and knowledge influence their decisions. Consumers’ knowledge integration process shapes their attitudes about activities, influencing people’s willingness to engage in certain behaviors. Consumer intention and behavior are commonly predicted using this attitude idea. Price, brand recognition, risk, integrity, and personal fulfillment are all elements that have been shown to influence customer attitudes toward counterfeit items in previous research [87,88].
Different behavioral studies examine the theoretical idea of attitude in humans, such as a person’s product preferences, what motivates them to acquire a product, and how they react to others. The balance between behavior and attitude toward a behavior is created by intention [89]. Purchase intention, according to the Theory of Planned Behavior (TPB), is an appropriate predictor of purchase behavior; an individual’s mindset and convictions, in turn, determine the purchasing intention. Purchase behavior can only be carried out given opportunities and resources, such as sustainable product accessibility. Without such conditions, regardless of how beneficial the intent is, it is significantly more challenging to carry out the purchase intention [88].
Having a favorable attitude towards a product is practically always an essential prerequisite for consumers to have a good purchasing intention; however, favorable attitudes toward a product do not automatically translate into purchase intentions [88,90]. Previous research has looked at the link between attitude and purchase intent in certain aspects. According to the Theory of Reasoned Action (TRA), attitude is inextricably linked to behavioral intentions, actual precursor activities. Likewise, the Elaboration Likelihood Model (ELM) states that a consumer’s brand purchase intention is a consequence of their attitude toward a brand [91]. As a result, we expect a clear correlation between consumer attitudes and customer purchase intentions as shown in Figure 1, posing the following hypothesis:
Figure 1.
Proposed Research Model. Perceived Environmental Knowledge (PEK), Environmental Concern (EC), Attitude (ATT), Subjective Norms (SN), Purchase Intention (PI), and Purchase Behavior (PB).
H5:
There is a positive association between Attitude and Purchase Intention.
3. Methodology
3.1. Research Design and Sample
The present investigation’s model was tested in the fashion industry of Peru. Quantitative non-experimental research was used, as it was not implemented, and independent variables were not manipulated. The information was collected through online surveys of fashion items consumers.
3.2. Instrument and Data Collection
The instrument selected to collect information was a self-administered questionnaire that consisted of 33 items in total. To help avoid non-response bias, the online questionnaire initially presented the objective of the study and then stated: “Your participation lasts approximately 10 min. If after starting you do not want to continue for different reasons, feel free to stop at any time. Your participation is voluntary and anonymous. Therefore, the information obtained is confidential and will only be used for research purposes”. Subsequently, three questions were formulated (with an answer of yes or no) to ensure the ethical aspect of the research: “I have freely decided to participate in this study”, “I understand that my participation is voluntary”, and “I received information about the objectives of this research”. The study considered the answers of the participants who marked yes to the three questions mentioned. The survey contains a section in which socio-demographic information was requested, such as age, gender, level of education, occupation, and monthly income. It also contains questions related to the 7 variables shown in the previously presented research model: Perceived Environmental Knowledge, Environmental Concern, Attitude, Purchase Intention, Subjective Norms, and Purchase Behavior. These items were assessed through a Likert-type scale of 5 options (from 1 = Totally disagree, to 5 = Totally agree).
3.3. Sample
The data were collected through a non-probability sampling method as the researchers’ judgment selected respondents. Considering a 95% confidence interval and 5% margin of error, 385 responses were needed as a minimum to analyze the relationship between the variables presented. The information was gathered from 25 August 2021, to 8 November 2021, and we received 396 valid responses from Peruvian consumers. The link to the survey was sent by WhatsApp, Facebook, and Instagram. The first participants that completed the survey were requested to share the link to the survey between their friends and relatives (snowball).
3.4. Data Analysis
As this is quantitative research, it was necessary to filter and encode the responses using Microsoft Excel. Then, the data collected were analyzed using the program SmartPLS to measure the relationship between constructs. Variance-Based SEM (PLS-SEM) was used as it is an exploratory analysis, a theory currently under development. PLS-SEM was used for samples that do not have a normal distribution and require a non-parametric analysis, as is the case for the current study. Additionally, PLS-SEM delivers the R2 values and, simultaneously, shows the significance of relationships between variables to demonstrate how well the model is performing. Finally, PLS-SEM can handle many independent variables simultaneously [92]. The internal consistency of subscales was analyzed using Cronbach’s alpha reliability coefficient, construct and discriminant validity, and internal consistency through composite reliability [93]. The reliability of each indicator was evaluated by measuring the indicator’s loads. The average extracted variance was utilized to analyze the fit of the model. Additionally, the Fornell–Larcker criterion [94,95] was used to evaluate the discriminant validity.
4. Results
Table 1 outlines the sample’s descriptive statistics. Among the respondents, 56.8% (n = 225) were female. Those in the age range of 18–29 years were the biggest respondents with 88.3% (n = 330). About monthly income, our sample gathered from no income (n = 155) and less than PEN 1000 (n = 112). Furthermore, 69.97% were undergraduate students (n = 284). For monthly purchase frequency, respondents mostly bought between one and two times (n = 306). Finally, 192 and 148 have a positive and very positive attitude towards sustainable clothing, respectively.
Table 1.
Descriptive Statistics.
4.1. Measurement Model Assessment
The first step of the partial least squares structural equation modeling (PLS-SEM) is the reflective model assessment completed at 300 iterations. In this part, we must first look at the outer loadings related to the correlative relationship between each item and its respective construct [92]. Most of them exceed 0.7, which is considered satisfactory in an exploratory study. Nonetheless, ATT2, PB2, and PB4 are between 0.5 and 0.7, the minimum acceptable number [92]. Table 2 shows the construct, items, and factor loading.
Table 2.
Construct, Items, and Factor Loading.
Common method bias analysis was performed and the values of variance inflation factors (VIFs) were less than 3.3, which means the model was free of common method bias.
Internal Consistency and Reliability were tested through Composite Reliability (CR) and Cronbach’s Alpha, with results above 0.6, which is the recommendation by authors for explanatory research [92]. Convergent Validity was assessed through Average Variance Extracted (AVE), in which all the latent variables were above 0.5 (Table 3).
Table 3.
Internal Consistency Reliability and Convergent Validity.
Discriminant validity was checked and analyzed using the Fornell–Larcker criterion and Heterotrait–Monotrait Ratio (HTMT).
For the Fornell–Larcker criterion, the variance extracted square root (numbers in bold) should be greater than the correlations presented by one subscale with the rest of the subscales [95]. It is essential to mention that all the shared variants (numbers in bold in Table 4) are not more significant than their respective AVE’s (Table 4).
Table 4.
Discriminant Validity.
The heterotrait–monotrait ratio (HTMT Ratio) of correlation approach assesses the discriminant validity based on a multitrait–multimethod matrix. The HTMT was superior in achieving higher specificity and sensitivity rates compared to the cross-loading criterion and Fornell–Larcker criterion [94,95]. According to Table 5, all values were less than 0.9.
Table 5.
Heterotrait–monotrait ratio (HTMT ratio).
The global model fitting criterion is the Standardized Root Mean Squared Residual (SRMR), and the SRMR value for an adequate fit is less than 0.08. The values of the saturated model and estimated model for d-ULS and d_G should be close for a good fit of the model. An NFI close to 1 means a good fit. In Table 6 is shown the values of the GoF (Table 6).
Table 6.
Goodness of fit.
4.2. Structural Model Assessment
Regarding the formative evaluation of the model, the variance inflation factor (VIF) is analyzed. Values range from 1.105 to 2.730, demonstrating collinearity issues since these last values are below three [92]. The last step relates to statistical significance and relevance using Bootstrapping with 5000 iterations. As shown in Table 7, all the relations were significant (p-values < 0.05).
Table 7.
Hypothesis Testing.
Table 8 shows the total effects of each relationship, which are the sum of the direct effect and specific indirect effects. As we can see, all of them remained significant. For instance, Environmental Concern and Perceived Environmental Knowledge affect attitude. Moreover, this last variable influences Purchase Intention.
Table 8.
Total Effects.
Table 9 shows specific indirect effects related to mediation. All of them are significant. For instance, we corroborate that Attitude acts as a mediator between Perceived Environmental Knowledge, Environmental Concern, and Purchase Intention. Furthermore, adding purchase behavior in this relation is also valid, demonstrating that purchase intention influences behavior, corroborating the Theory of Reasoned Action.
Table 9.
Specific Indirect Effects.
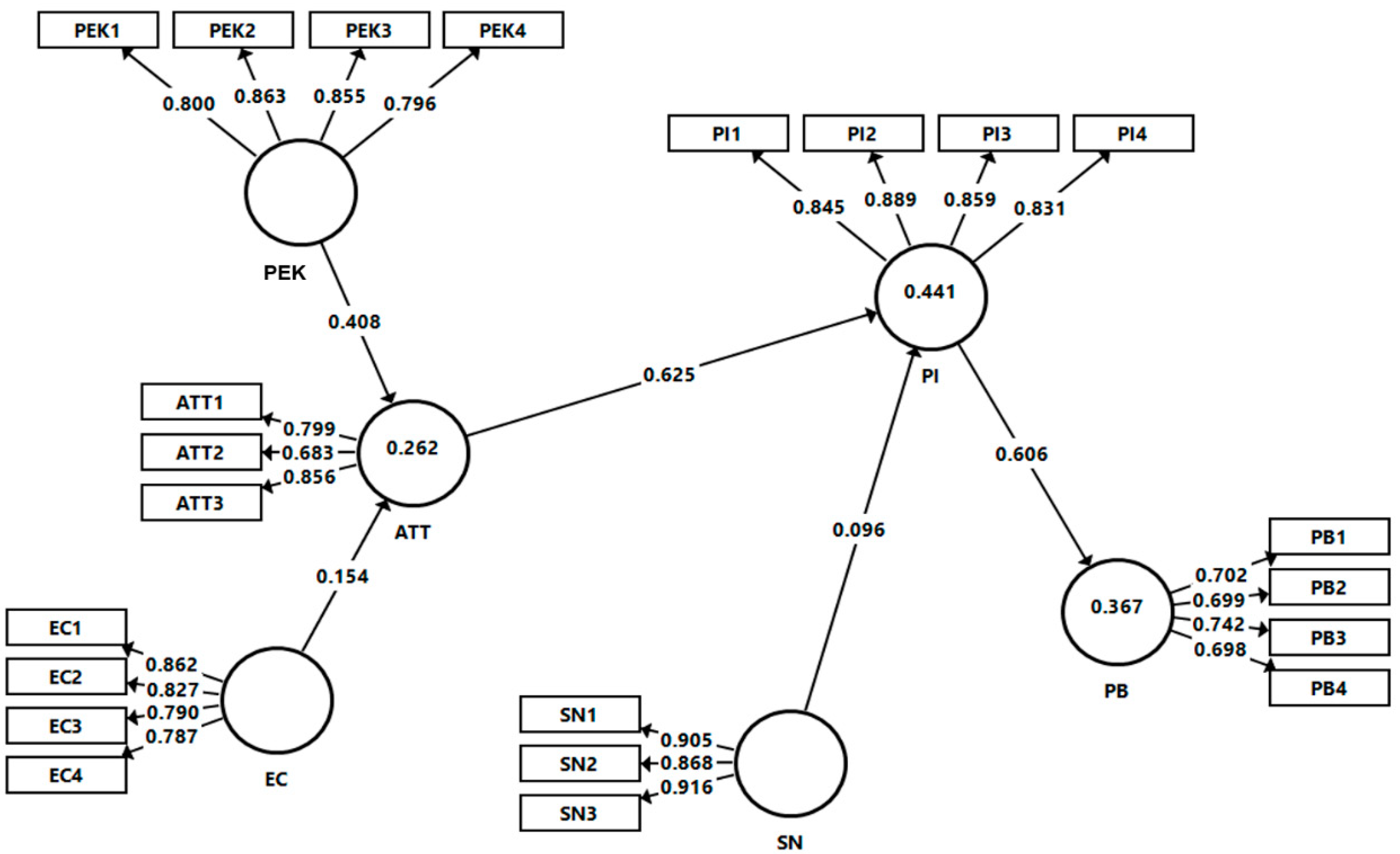
Figure 2 shows the model tested, indicating the relation between the variables and showing that the model explain 36.7% of the dependent variable purchase behavior.
Figure 2.
Proposed Research Model Tested. Perceived Environmental Knowledge (PEK), Environmental Concern (EC), Attitude (ATT), Subjective Norms (SN) Purchase Intention (PI), and Purchase Behavior (PB).
5. Discussion
The current study evaluated the effect of Perceived Environmental Knowledge (PEK) and Environmental Concern (EC) on Attitude (ATT), as well as the effect of ATT and Subjective Norms (SN) on Purchase Intention (PI), and finally the effect of PI on Purchase Behavior (PB). The outcomes showed that in Peruvian consumers the relationship between the study variables was significant (p-value < 0.05). The reported relationships allow us to recognize that a greater attitude towards environmental care can be achieved if PEK is increased as has been reported previously [96]. Likewise, it has been reported that the increase in EC has a positive effect on the ATT [54,97]. The effect of ATT on purchase intention coincides with previous reports [97,98,99] as well as the effect of subjective norms on sustainable purchase intention [97,100]. Following the Theory of Reasoned Action, the results corroborated the effect of purchase intention on purchase behavior as previously reported [101,102,103,104].
Focusing on the mediating role of attitude reflects how consumers evaluate the actual perception of sustainable clothing based on PEK and EC [2,105]. Moreover, some researchers found that the specific indirect effect between environmental knowledge and purchase intention through attitude was higher than a simple direct relationship [106,107]. This is due to the current influence of perceived environmental knowledge on attitude towards purchasing sustainable goods [29,58]. It has been reported that if consumers are aware of the impact of conventional products, they will more likely turn to an eco-friendly consumption pattern and enhance their attitude towards sustainable products [51].
The Specific Indirect Effects allowed us to show that the attitude and the purchase intention had a mediating effect in the model. This verification is of practical use because it can help companies to know the different variables that could influence in a cascade the intention and behavior of purchasing sustainable clothing.
6. Conclusions
The continuous degradation of the environment increases the perceived environmental knowledge of consumers and their genuine concerns regarding the impact of human behaviors on the earth. Consequently, their attitude towards sustainable products such as clothing rises, and they become more willing to purchase them. Higher willingness to acquire these results in purchase behavior, which means adopting conduct. We have also proven that the actual decision process of purchasing sustainable clothing is not based on social norms such as family and friends’ recommendations, which means that it is a more internal settlement made by consumers. This study provides important information regarding the actual predictors of sustainable clothing consumption in Latin America. Furthermore, we extended the TRA by adding environmental antecedents currently considered relevant.
6.1. Theoretical Implications
The contribution of this research to the academic literature is in the application of theories previously demonstrated in other situations and contexts [2]. Indeed, the extension of the TRA by adding predictors such as environmental concern and perceived environmental knowledge showed how consumers care about their environmental impact, resulting in an adoption of sustainable consumption behaviors [108,109]. Consumers with a high degree of environmental concern are more willing to act and reduce their environmental impact [108,110]. Consequently, they tend to buy and consume green products, corroborating what other researchers have stated [111]. This last variable can be complemented with perceived environmental knowledge, in which the high degree of awareness of current environmental issues and the impact of human actions on the ecosystem is reflected in the adoption of sustainable consumption [112].
As stated earlier, green purchase behavior is related to the actual consumption of products with a minimum impact on the ecosystem [113]. Indeed, environmental knowledge through environmental attitude affects green purchase behavior [114]. Moreover, environmental concern, subjective norms, and purchase intention influence green purchase behavior [115]. Nonetheless, the small beta coefficient between subjective norms and purchase intention validates the previous literature [2,29].
6.2. Practical Implications
From a practical perspective, our findings suggest that Peruvian consumers prefer sustainable clothing because they are concerned and aware of current environmental issues. Consequently, their attitude is shaped based on environmental concern and perceived environmental knowledge, resulting in an increasing intention to buy sustainable clothes, which are aimed at reducing the environmental impact. Brands can use these insights and develop a sustainable strategy by designing eco-friendly garments. Nonetheless, it is essential to be transparent with the actual manufacturing process since consumers are looking and verifying sustainable clothes. Indeed, the population is constantly becoming more connected and aware of ways to reduce their footprint, and while some of them focus on carbon footprint reduction alternatives, others emphasize the type of raw materials used and the origin of the product. Consumers’ attitude was found to have the most significant association with purchase intention, concluding that the private sector should promote environmental campaigns and create value propositions that incorporate environmental attributes. It should be noted that a significant percentage of the participants were young university students, so it can be expected that due to their greater training and increasing information in universities on issues of sustainability and care for the environment, they can be more aware and therefore inclined to make sustainable purchases.
Testing the Theory of Reasoned Action in this region allowed for the discovery of how consumers adopt a specific behavior based on their purchase intention. Since their Attitude was positive, they tended to purchase sustainable clothes and later adopt them as a lifestyle. Moreover, additional EC and PEK’s extension of this theory corroborates previous researchers’ findings [2]. It is essential to mention that the respondents were mainly between 18 and 29. This generation’s purchase behavior towards sustainable clothes is growing, and marketers should develop effective communication campaigns for green products [116]. Additionally, they can improve their environmental image by designing green initiatives and green products to emphasize the way the company contributes to the environment and cares for good, sustainable development. The idea behind this is to ensure that consumers are aware of the existing alternatives in the market and how brands are continuously innovating to reduce their carbon footprint and water usage, among other factors. Consumers concerned about the environment know how to preserve it and, as a result, start to consume a more significant amount of green apparel [54].
6.3. Limitations and Future Research
In the same way, as in other studies, this study has certain limitations that must be expressed to allow possible future research to take them into account. One of these limitations is the geographical area since the sampling focuses on Peru, obtaining consumers’ opinions in this place. Likewise, after reviewing the literature, it was found that there are few scientific articles on sustainable fashion focused on Latin American countries such as those selected for this study, so a comparison of the results is like that of the one that was extracted, which opens the door to a field of study that has been not so well addressed for future research. This study took the online survey as the data collection instrument regarding external validity. However, Wright [117] points out that research that uses this type of tool may present drawbacks in the design of the questionnaire and the implementation of the sampling because the same control is not achieved as in face-to-face surveys. Therefore, its use may represent a limitation for other researchers.
Future studies may consider testing the model in countries from other regions to find out if there are differences in the model. On the other hand, it would be valuable to incorporate other variables into the study so that a more complete model can be tested. Social responsibility of clothing companies could be incorporated into the model to evaluate the impact on the purchase intention and behavior of purchasing sustainable clothing. Another variable that could be taken into account in expanding the model is electronic Word Of Mouth (eWOM), in order to confirm whether the social influence of previous consumers has an effect on the purchase intention and the purchase as such of sustainable clothing.
Author Contributions
Conceptualization, L.L.-M., R.G.-P., B.B.C.-V., S.E.-B., F.M.-R., C.A.-C., S.C.-B. and A.A.-R.; methodology, L.L.-M., A.A.-R. and S.D.-A.-A.; validation, L.L.-M., R.G.-P., B.B.C.-V., S.E.-B., F.M.-R., C.A.-C., S.C.-B. and A.A.-R.; formal analysis, L.L.-M. and A.A.-R.; investigation, L.L.-M., R.G.-P., B.B.C.-V., S.E.-B., F.M.-R., C.A.-C. and S.C.-B.; data curation, L.L.-M., R.G.-P., B.B.C.-V., S.E.-B., F.M.-R., C.A.-C., S.C.-B., A.A.-R., S.D.-A.-A. and J.A.Y.; writing—original draft preparation, L.L.-M., A.A.-R., S.D.-A.-A. and J.A.Y.; writing-review and editing, L.L.-M., R.G.-P., B.B.C.-V., S.E.-B., F.M.-R., C.A.-C., S.C.-B., M.d.l.M.A.-S., S.D.-A.-A. and J.A.Y.; visualization, L.L.-M., R.G.-P., B.B.C.-V., S.E.-B., F.M.-R., C.A.-C., S.C.-B., A.A.-R. and J.A.Y. All authors have read and agreed to the published version of the manuscript.
Funding
This research received no external funding.
Institutional Review Board Statement
Ethical review and approval were waived for this study, due to the study does not involve any risk to the life or health of the participants. No substance has been tested on the participants or put them in danger at any time.
Informed Consent Statement
All the survey participants were well versed on the study intentions and were required to consent before enrollment.
Data Availability Statement
The data presented in this study are available on request from the corresponding author.
Conflicts of Interest
The authors declare no conflict of interest.
References
- Chaturvedi, P.; Kulshreshtha, K.; Tripathi, V. Investigating the determinants of behavioral intentions of generation Z for recycled clothing: An evidence from a developing economy. Young Consum. 2020, 21, 403–417. [Google Scholar] [CrossRef]
- Rausch, T.M.; Kopplin, C.S. Bridge the gap: Consumers’ purchase intention and behavior regarding sustainable clothing. J. Clean. Prod. 2020, 278, 123882. [Google Scholar] [CrossRef]
- Gam, H.J. Are fashion-conscious consumers more likely to adopt eco-friendly clothing? J. Fash. Mark. Manag. Int. J. 2011, 15, 178–193. [Google Scholar] [CrossRef]
- Shrivastava, A.; Jain, G.; Kamble, S.S.; Belhadi, A. Sustainability through online renting clothing: Circular fashion fueled by instagram micro-celebrities. J. Clean. Prod. 2021, 278, 123772. [Google Scholar] [CrossRef]
- Quispe-Quispe, L.G.; Limpe-Ramos, P.; Arenas-Chávez, C.A.; Gomez, M.M.; Mejia, C.R.; Alvarez-Risco, A.; Del-Aguila-Arcentales, S.; Yáñez, J.A.; Vera-Gonzales, C. Physical and Mechanical Characterization of a Functionalized Cotton Fabric with Nanocomposite Based on Silver Nanoparticles and Carboxymethyl Chitosan Using Green Chemistry. Processes 2022, 10, 1207. [Google Scholar] [CrossRef]
- Arenas-Chávez, C.A.; de Hollanda, L.M.; Arce-Esquivel, A.A.; Alvarez-Risco, A.; Del-Aguila-Arcentales, S.; Yáñez, J.A.; Vera-Gonzales, C. Antibacterial and Antifungal Activity of Functionalized Cotton Fabric with Nanocomposite Based on Silver Nanoparticles and Carboxymethyl Chitosan. Processes 2022, 10, 1088. [Google Scholar] [CrossRef]
- Vera-Nuñez, L.D.C.; Cornejo-Ruiz, J.O.; Arenas-Chávez, C.A.; de Hollanda, L.M.; Alvarez-Risco, A.; Del-Aguila-Arcentales, S.; Davies, N.M.; Yáñez, J.A.; Vera-Gonzales, C. Green Synthesis of a Novel Silver Nanoparticle Conjugated with Thelypteris glandulosolanosa (Raqui-Raqui): Preliminary Characterization and Anticancer Activity. Processes 2022, 10, 1308. [Google Scholar] [CrossRef]
- Zhang, X.; Dong, F. Why Do Consumers Make Green Purchase Decisions? Insights from a Systematic Review. Int. J. Environ. Res. Public Heal. 2020, 17, 6607. [Google Scholar] [CrossRef]
- Leclercq-Machado, L.; Alvarez-Risco, A.; Esquerre-Botton, S.; Almanza-Cruz, C.; Anderson-Seminario, M.D.L.M.; Del-Aguila-Arcentales, S.; Yáñez, J.A. Effect of Corporate Social Responsibility on Consumer Satisfaction and Consumer Loyalty of Private Banking Companies in Peru. Sustainability 2022, 14, 9078. [Google Scholar] [CrossRef]
- Delgado-Zegarra, J.; Alvarez-Risco, A.; Cárdenas, C.; Donoso, M.; Moscoso, S.; Román, B.R.; Del-Aguila-Arcentales, S.; Davies, N.M.; Yáñez, J.A. Labeling of Genetically Modified (GM) Foods in Peru: Current Dogma and Insights of the Regulatory and Legal Statutes. Int. J. Food Sci. 2022, 2022, 3489785. [Google Scholar] [CrossRef]
- Álvarez-Risco, A.; Del-Aguila-Arcentales, S.; Rosen, M.A.; Yáñez, J.A. Social Cognitive Theory to Assess the Intention to participate in the Facebook Metaverse by citizens in Peru during the COVID-19 pandemic. J. Open Innov. Technol. Mark. Complex. 2022; in press. [Google Scholar]
- Sandin, G.; Peters, G.M. Environmental impact of textile reuse and recycling—A review. J. Clean. Prod. 2018, 184, 353–365. [Google Scholar] [CrossRef]
- Yáñez, J.A.; Remsberg, C.M.; Takemoto, J.K.; Vega-Villa, K.R.; Andrews, P.K.; Sayre, C.L.; Martinez, S.E.; Davies, N.M. Polyphenols and Flavonoids: An Overview. In Flavonoid Pharmacokinetics: Methods of Analysis, Preclinical and Clinical Pharmacokinetics, Safety, and Toxicology; Davies, N.M., Yáñez, J.A., Eds.; John Wiley & Sons: Hoboken, NJ, USA, 2012; pp. 1–69. [Google Scholar]
- Ramos-Escudero, F.; Santos-Buelga, C.; Pérez-Alonso, J.J.; Yáñez, J.A.; Dueñas, M. HPLC-DAD-ESI/MS identification of anthocyanins in Dioscorea trifida L. yam tubers (purple sachapapa). Eur. Food Res. Technol. 2010, 230, 745–752. [Google Scholar] [CrossRef]
- Bonin, A.M.; Yáñez, J.A.; Fukuda, C.; Teng, X.W.; Dillon, C.T.; Hambley, T.W.; Lay, P.A.; Davies, N.M. Inhibition of experimental colorectal cancer and reduction in renal and gastrointestinal toxicities by copper–indomethacin in rats. Cancer Chemother. Pharmacol. 2009, 66, 755–764. [Google Scholar] [CrossRef] [PubMed]
- Bermúdez-Aguirre, D.; Yáñez, J.A.; Dunne, C.P.; Davies, N.M.; Barbosa-Cánovas, G.V. Study of strawberry flavored milk under pulsed electric field processing. Food Res. Int. 2010, 43, 2201–2207. [Google Scholar] [CrossRef]
- Xiong, M.P.; Yáñez, J.A.; Kwon, G.S.; Davies, N.M.; Forrest, M.L. A Cremophor-Free Formulation for Tanespimycin (17-AAG) Using PEO-b-PDLLA Micelles: Characterization and Pharmacokinetics in Rats. J. Pharm. Sci. 2009, 98, 1577–1586. [Google Scholar] [CrossRef]
- Vega-Villa, K.R.; Remsberg, C.M.; Ohgami, Y.; Yáñez, J.A.; Takemoto, J.K.; Andrews, P.K.; Davies, N.M. Stereospecific high-performance liquid chromatography of taxifolin, applications in pharmacokinetics, and determination in tu fu ling (Rhizoma smilacis glabrae) and apple (Malus × domestica). Biomed. Chromatogr. 2009, 23, 638–646. [Google Scholar] [CrossRef]
- Xiong, M.P.; Yanez, J.A.; Remsberg, C.M.; Ohgami, Y.; Kwon, G.S.; Davies, N.M.; Forrest, M.L. Formulation of a geldanamycin prodrug in mPEG-b-PCL micelles greatly enhances tolerability and pharmacokinetics in rats. J. Control. Release 2008, 129, 33–40. [Google Scholar] [CrossRef]
- Yáñez, J.A.; Miranda, N.D.; Remsberg, C.M.; Ohgami, Y.; Davies, N.M. Stereospecific high-performance liquid chromatographic analysis of eriodictyol in urine. J. Pharm. Biomed. Anal. 2007, 43, 255–262. [Google Scholar] [CrossRef]
- Remsberg, C.; Yáñez, J.A.; Roupe, K.A.; Davies, N.M. High-performance liquid chromatographic analysis of pterostilbene in biological fluids using fluorescence detection. J. Pharm. Biomed. Anal. 2007, 43, 250–254. [Google Scholar] [CrossRef]
- Yáñez, J.A.; Teng, X.W.; Roupe, K.A.; Davies, N.M. Stereospecific high-performance liquid chromatographic analysis of hesperetin in biological matrices. J. Pharm. Biomed. Anal. 2005, 37, 591–595. [Google Scholar] [CrossRef]
- Yáñez, J.A.; Davies, N.M. Stereospecific high-performance liquid chromatographic analysis of naringenin in urine. J. Pharm. Biomed. Anal. 2005, 39, 164–169. [Google Scholar] [CrossRef] [PubMed]
- A Roupe, K.; Helms, G.L.; Halls, S.C.; Yáñez, J.A.; Davies, N.M. Preparative enzymatic synthesis and HPLC analysis of rhapontigenin: Applications to metabolism, pharmacokinetics and anti-cancer studies. J. Pharm. Pharm. Sci. 2005, 8, 374–386. [Google Scholar] [PubMed]
- Kaur, J.; Bhardwaj, N. Their Control will Make or Break the Sustainable Clothing Deal-A Study of the Moderating Impact of Actual Behavioural Control on the Purchase Intention-Behaviour Gap for Sustainable Clothing in India. Australas. Business, Account. Finance J. 2021, 15, 82–98. [Google Scholar] [CrossRef]
- Ajzen, I. From Intentions to Actions: A Theory of Planned Behavior. In Action Control: From Cognition to Behavior; Kuhl, J., Beckmann, J., Eds.; Springer: Berlin/Heidelberg, Germany, 1985; pp. 11–39. [Google Scholar]
- Kollmuss, A.; Agyeman, J. Mind the Gap: Why do people act environmentally and what are the barriers to pro-environmental behavior? Environ. Educ. Res. 2002, 8, 239–260. [Google Scholar] [CrossRef]
- Young, W.; Hwang, K.; McDonald, S.; Oates, C.J. Sustainable consumption: Green consumer behaviour when purchasing products. Sustain. Dev. 2010, 18, 20–31. [Google Scholar] [CrossRef]
- Kumar, B.; Manrai, A.K.; Manrai, L.A. Purchasing behaviour for environmentally sustainable products: A conceptual framework and empirical study. J. Retail. Consum. Serv. 2017, 34, 1–9. [Google Scholar] [CrossRef]
- Yadav, R.; Pathak, G.S. Young consumers’ intention towards buying green products in a developing nation: Extending the theory of planned behavior. J. Clean. Prod. 2016, 135, 732–739. [Google Scholar] [CrossRef]
- Tan, C.-S.; Ooi, H.-Y.; Goh, Y.-N. A moral extension of the theory of planned behavior to predict consumers’ purchase intention for energy-efficient household appliances in Malaysia. Energy Policy 2017, 107, 459–471. [Google Scholar] [CrossRef]
- Schneider, A.-M.; Jastram, S.M. Introduction to Sustainable Fashion Governance. In Sustainable Fashion: Governance and New Management Approaches; Jastram, S.M., Schneider, A.-M., Eds.; Springer International Publishing: Cham, Switzerland, 2018; pp. 3–8. [Google Scholar]
- Al-Swidi, A.; Huque, S.M.R.; Hafeez, M.H.; Shariff, M.N.M. The role of subjective norms in theory of planned behavior in the context of organic food consumption. Br. Food J. 2014, 116, 1561–1580. [Google Scholar] [CrossRef]
- Younus, S.; Rasheed, F.; Zia, A. Identifying the factors affecting customer purchase intention. Glob. J. Manag. Bus. Res. 2015, 15, 1–14. [Google Scholar]
- Iran, S. Sustainable Fashion: From Production to Alternative Consumption. In Sustainable Fashion: Governance and New Management Approaches; Jastram, S.M., Schneider, A.-M., Eds.; Springer International Publishing: Cham, Switzerland, 2018; pp. 139–159. [Google Scholar]
- Fishbein, M.; Ajzen, I. Belief, Attitude, Intention, and Behavior: An Introduction to Theory and Research. Philos. Rhetor. 1977, 6, 244–245. [Google Scholar]
- Keller, K.L. Building Customer-Based Brand Equity: A Blueprint for Creating Strong Brands; Marketing Science Institute: Cambridge, MA, USA, 2001. [Google Scholar]
- Witt, R.E.; Bruce, G.D. Group Influence and Brand Choice Congruence. J. Mark. Res. 1972, 9, 440–443. [Google Scholar] [CrossRef]
- Peña-García, N.; Gil-Saura, I.; Rodríguez-Orejuela, A.; Siqueira-Junior, J.R. Purchase intention and purchase behavior online: A cross-cultural approach. Heliyon 2020, 6, e04284. [Google Scholar] [CrossRef] [PubMed]
- Ham, M.; Jeger, M.; Ivković, A.F. The role of subjective norms in forming the intention to purchase green food. Econ. Res. Ekon. Istraživanja 2015, 28, 738–748. [Google Scholar] [CrossRef]
- Rivis, A.; Sheeran, P. Descriptive norms as an additional predictor in the theory of planned behaviour: A meta-analysis. Curr. Psychol. 2003, 22, 218–233. [Google Scholar] [CrossRef]
- Utami, C.W. Attitude, subjective norm, perceived behaviour, entrepreneurship education and self efficacy toward entrepreneurial intention university student in Indonesia. Eur. Res. Stud. J. 2017, 20, 475–495. [Google Scholar]
- Moschis, G.P. Social Comparison and Informal Group Influence. J. Mark. Res. 1976, 13, 237–244. [Google Scholar] [CrossRef]
- De Klerk, H.M.; Kearns, M.; Redwood, M. Controversial fashion, ethical concerns and environmentally significant behaviour. Int. J. Retail Distrib. Manag. 2019, 47, 19–38. [Google Scholar] [CrossRef]
- Han, J.; Seo, Y.; Ko, E. Staging luxury experiences for understanding sustainable fashion consumption: A balance theory application. J. Bus. Res. 2017, 74, 162–167. [Google Scholar] [CrossRef]
- McNeill, L.; Venter, B. Identity, self-concept and young women’s engagement with collaborative, sustainable fashion consumption models. Int. J. Consum. Stud. 2019, 43, 368–378. [Google Scholar] [CrossRef]
- Muthukumarana, T.; Karunathilake, H.; Punchihewa, H.; Manthilake, M.; Hewage, K. Life cycle environmental impacts of the apparel industry in Sri Lanka: Analysis of the energy sources. J. Clean. Prod. 2017, 172, 1346–1357. [Google Scholar] [CrossRef]
- Niinimäki, K.; Peters, G.; Dahlbo, H.; Perry, P.; Rissanen, T.; Gwilt, A. The environmental price of fast fashion. Nat. Rev. Earth Environ. 2020, 1, 189–200. [Google Scholar] [CrossRef]
- Pal, R.; Gander, J. Modelling environmental value: An examination of sustainable business models within the fashion industry. J. Clean. Prod. 2018, 184, 251–263. [Google Scholar] [CrossRef]
- Wong, D.T.; Ngai, E.W. Economic, organizational, and environmental capabilities for business sustainability competence: Findings from case studies in the fashion business. J. Bus. Res. 2021, 126, 440–471. [Google Scholar] [CrossRef]
- Goh, S.K.; Balaji, M. Linking green skepticism to green purchase behavior. J. Clean. Prod. 2016, 131, 629–638. [Google Scholar] [CrossRef]
- Ahmad, A.; Madi, Y.; Abuhashesh, M.; Nusairat, N.M.; Masa’Deh, R. The Knowledge, Attitude, and Practice of the Adoption of Green Fashion Innovation. J. Open Innov. Technol. Mark. Complex. 2020, 6, 107. [Google Scholar] [CrossRef]
- Chi, T.; Gerard, J.; Yu, Y.; Wang, Y. A study of U.S. consumers’ intention to purchase slow fashion apparel: Understanding the key determinants. Int. J. Fash. Des. Technol. Educ. 2021, 14, 101–112. [Google Scholar] [CrossRef]
- Dhir, A.; Sadiq, M.; Talwar, S.; Sakashita, M.; Kaur, P. Why do retail consumers buy green apparel? A knowledge-attitude-behaviour-context perspective. J. Retail. Consum. Serv. 2020, 59, 102398. [Google Scholar] [CrossRef]
- Kumar, A.; Prakash, G.; Kumar, G. Does environmentally responsible purchase intention matter for consumers? A predictive sustainable model developed through an empirical study. J. Retail. Consum. Serv. 2020, 58, 102270. [Google Scholar] [CrossRef]
- McCoy, L.; Wang, Y.-T.; Chi, T. Why Is Collaborative Apparel Consumption Gaining Popularity? An Empirical Study of US Gen Z Consumers. Sustainability 2021, 13, 8360. [Google Scholar] [CrossRef]
- Taufique, K.M.R.; Vocino, A.; Polonsky, M.J. The influence of eco-label knowledge and trust on pro-environmental consumer behaviour in an emerging market. J. Strat. Mark. 2016, 25, 511–529. [Google Scholar] [CrossRef]
- Jaiswal, D.; Kant, R. Green purchasing behaviour: A conceptual framework and empirical investigation of Indian consumers. J. Retail. Consum. Serv. 2018, 41, 60–69. [Google Scholar] [CrossRef]
- Zhang, B.; Zhang, Y.; Zhou, P. Consumer Attitude towards Sustainability of Fast Fashion Products in the UK. Sustainability 2021, 13, 1646. [Google Scholar] [CrossRef]
- Musova, Z.; Musa, H.; Drugdova, J.; Lazaroiu, G.; Alayasa, J. Consumer Attitudes Towards New Circular Models in the Fashion Industry. J. Competitiveness 2021, 13, 111–128. [Google Scholar] [CrossRef]
- Carfora, V.; Buscicchio, G.; Catellani, P. Integrating Personal and Pro-Environmental Motives to Explain Italian Women’s Purchase of Sustainable Clothing. Sustainability 2021, 13, 10841. [Google Scholar] [CrossRef]
- Gifford, R.; Nilsson, A. Personal and social factors that influence pro-environmental concern and behaviour: A review. Int. J. Psychol. 2014, 49, 141–157. [Google Scholar] [CrossRef] [PubMed]
- Rahman, O.; Koszewska, M. A study of consumer choice between sustainable and non-sustainable apparel cues in Poland. J. Fash. Mark. Manag. Int. J. 2020, 24, 213–234. [Google Scholar] [CrossRef]
- Kong, H.M.; Ko, E. Why do consumers choose sustainable fashion? A cross-cultural study of South Korean, Chinese, and Japanese consumers. J. Glob. Fash. Mark. 2017, 8, 220–234. [Google Scholar] [CrossRef]
- Ceylan, O. Knowledge, attitudes and behavior of consumers towards sustainability and ecological fashion. Text. Leather Rev. 2019, 2, 154–161. [Google Scholar] [CrossRef]
- Hartmann, P.; Apaolaza-Ibáñez, V. Consumer attitude and purchase intention toward green energy brands: The roles of psychological benefits and environmental concern. J. Bus. Res. 2012, 65, 1254–1263. [Google Scholar] [CrossRef]
- Mohiuddin, M.; Al Mamun, A.; Syed, F.A.; Masud, M.M.; Su, Z. Environmental Knowledge, Awareness, and Business School Students’ Intentions to Purchase Green Vehicles in Emerging Countries. Sustainability 2018, 10, 1534. [Google Scholar] [CrossRef]
- Jacobs, K.; Petersen, L.; Hörisch, J.; Battenfeld, D. Green thinking but thoughtless buying? An empirical extension of the value-attitude-behaviour hierarchy in sustainable clothing. J. Clean. Prod. 2018, 203, 1155–1169. [Google Scholar] [CrossRef]
- Khare, A.; Sadachar, A. Green apparel buying behaviour: A study on Indian youth. Int. J. Consum. Stud. 2017, 41, 558–569. [Google Scholar] [CrossRef]
- Chi, T.; Gerard, J.; Dephillips, A.; Liu, H.; Sun, J. Why U.S. Consumers Buy Sustainable Cotton Made Collegiate Apparel? A Study of the Key Determinants. Sustainability 2019, 11, 3126. [Google Scholar] [CrossRef]
- Kusuma, P.N.P.D.; Handayani, R.B. The effect of environmental knowledge, green advertising and environmental attitude toward green purchase intention. Russ. J. Agric. Socio. Econ. Sci. 2018, 78, 95–105. [Google Scholar]
- Yoo, F.; Jung, H.; Oh, K. Motivators and Barriers for Buying Intention of Upcycled Fashion Products in China. Sustainability 2021, 13, 2584. [Google Scholar] [CrossRef]
- Trivedi, R.H.; Patel, J.D.; Acharya, N. Causality analysis of media influence on environmental attitude, intention and behaviors leading to green purchasing. J. Clean. Prod. 2018, 196, 11–22. [Google Scholar] [CrossRef]
- Landry, N.; Gifford, R.; Milfont, T.L.; Weeks, A.; Arnocky, S. Learned helplessness moderates the relationship between environmental concern and behavior. J. Environ. Psychol. 2018, 55, 18–22. [Google Scholar] [CrossRef]
- Sadiq, M. Impact of Consumer Optimism and Consumer Pessimism on the Adoption of Pro-Environmental Consumption Behaviour. Ph.D. Thesis, University of Otago, Dunedin, New Zealand, 2019. [Google Scholar]
- Sadiq, M.; Paul, J.; Bharti, K. Dispositional traits and organic food consumption. J. Clean. Prod. 2020, 266, 121961. [Google Scholar] [CrossRef]
- Yoon, D.; Chen, R.J.C. A Green Shadow: The Influence of Hotel Customers’ Environmental Knowledge and Concern on Green Marketing Skepticism and Behavioral Intentions. Tour. Anal. 2017, 22, 281–293. [Google Scholar] [CrossRef]
- Zimmer, M.R.; Stafford, T.F.; Stafford, M.R. Green issues: Dimensions of environmental concern. J. Bus. Res. 1994, 30, 63–74. [Google Scholar] [CrossRef]
- Albayrak, T.; Aksoy, Ş.; Caber, M. The effect of environmental concern and scepticism on green purchase behaviour. Mark. Intell. Plan. 2013, 31, 27–39. [Google Scholar] [CrossRef]
- Schaffrin, A. No Measure without Concept. A Critical Review on the Conceptualization and Measurement of Environmental Concern. Int. Rev. Soc. Res. 2011, 1, 11–31. [Google Scholar] [CrossRef][Green Version]
- Czap, N.V.; Czap, H.J. An experimental investigation of revealed environmental concern. Ecol. Econ. 2010, 69, 2033–2041. [Google Scholar] [CrossRef]
- Bamberg, S. How does environmental concern influence specific environmentally related behaviors? A new answer to an old question. J. Environ. Psychol. 2003, 23, 21–32. [Google Scholar] [CrossRef]
- Tilikidou, I. Ecologically Conscious Consumer Behaviour: A Research Project Conducted in Thessaloniki, Greece; University of Sunderland: Sunderland, UK, 2001. [Google Scholar]
- Paulins, V.A.; Hillery, J.L. Ethics in the Fashion Industry; Fairchild Publications: New York, NY, USA, 2009. [Google Scholar]
- Kapoor, R.; Madichie, N. Consumer Behaviour; June, Tata McGraw-Hill: Noida, India, 2012. [Google Scholar]
- Argyriou, E.; Melewar, T. Consumer Attitudes Revisited: A Review of Attitude Theory in Marketing Research. Int. J. Manag. Rev. 2011, 13, 431–451. [Google Scholar] [CrossRef]
- Afroz, R.; Rahman, A.; Masud, M.M.; Akhtar, R.; Duasa, J.B. How Individual Values and Attitude Influence Consumers’ Purchase Intention of Electric Vehicles—Some Insights from Kuala Lumpur, Malaysia. Environ. Urban. ASIA 2015, 6, 193–211. [Google Scholar] [CrossRef]
- Jaharuddin, N.S.; Abd Wahab, N.S. The effect of attitude factors on consumer purchase intention of counterfeit products. In Proceedings of the ICMEF’14 of the third International Conference on Management, Economics and Finance, Berlin, Germany, 15–17 March 2014. [Google Scholar]
- Chen, M.-F. Consumer attitudes and purchase intentions in relation to organic foods in Taiwan: Moderating effects of food-related personality traits. Food Qual. Preference 2007, 18, 1008–1021. [Google Scholar] [CrossRef]
- Belleau, B.D.; Summers, T.A.; Xu, Y.; Pinel, R. Theory of Reasoned Action. Cloth. Text. Res. J. 2007, 25, 244–257. [Google Scholar] [CrossRef]
- Chang, H.H.; Lu, Y.-Y.; Lin, S.C. An elaboration likelihood model of consumer respond action to facebook second-hand marketplace: Impulsiveness as a moderator. Inf. Manag. 2019, 57, 103171. [Google Scholar] [CrossRef]
- Hair, J.F.; Ringle, C.M.; Sarstedt, M. PLS-SEM: Indeed a Silver Bullet. J. Mark. Theory Pract. 2011, 19, 139–152. [Google Scholar] [CrossRef]
- Ringle, C.M.; Wende, S.; Becker, J.M. SmartPLS 3; SmartPLS GmbH: Boenningstedt, Germany, 2015. [Google Scholar]
- Fornell, C.; Larcker, D.F. Evaluating structural equation models with unobservable variables and measurement error. J. Mark. Res. 1981, 18, 39–50. [Google Scholar] [CrossRef]
- Lopez-Odar, D.; Alvarez-Risco, A.; Vara-Horna, A.; Chafloque-Cespedes, R.; Sekar, M.C. Validity and reliability of the questionnaire that evaluates factors associated with perceived environmental behavior and perceived ecological purchasing behavior in Peruvian consumers. Soc. Responsib. J. 2019, 16, 403–417. [Google Scholar] [CrossRef]
- Shah, S.K.; Zhongjun, T.; Sattar, A.; XinHao, Z. Consumer’s intention to purchase 5G: Do environmental awareness, environmental knowledge and health consciousness attitude matter? Technol. Soc. 2021, 65, 101563. [Google Scholar] [CrossRef]
- Wang, B.; Li, J.; Sun, A.; Wang, Y.; Wu, D. Residents’ Green Purchasing Intentions in a Developing-Country Context: Integrating PLS-SEM and MGA Methods. Sustainability 2019, 12, 30. [Google Scholar] [CrossRef]
- Zhuang, W.; Luo, X.; Riaz, M.U. On the Factors Influencing Green Purchase Intention: A Meta-Analysis Approach. Front. Psychol. 2021, 12, 644020. [Google Scholar] [CrossRef] [PubMed]
- Liao, Y.-K.; Wu, W.-Y.; Pham, T.-T. Examining the Moderating Effects of Green Marketing and Green Psychological Benefits on Customers’ Green Attitude, Value and Purchase Intention. Sustainability 2020, 12, 7461. [Google Scholar] [CrossRef]
- Liu, M.T.; Liu, Y.; Mo, Z. Moral norm is the key: An extension of the theory of planned behaviour (TPB) on Chinese consumers’ green purchase intention. Asia Pac. J. Mark. Logist. 2020, 32, 1823–1841. [Google Scholar] [CrossRef]
- Channa, N.A.; Tariq, B.; Samo, A.H.; Ghumro, N.H.; Qureshi, N.A. Predicting consumers’ intentions to purchase eco-friendly athletic wear in a moderated model of individual green values and gender. Int. J. Sports Mark. Spons. 2021, 23, 410–436. [Google Scholar] [CrossRef]
- Valaei, N.; Nikhashemi, S. Generation Y consumers’ buying behaviour in fashion apparel industry: A moderation analysis. J. Fash. Mark. Manag. Int. J. 2017, 21, 523–543. [Google Scholar] [CrossRef]
- Rahman, M.S.; Mannan, M. Consumer online purchase behavior of local fashion clothing brands. J. Fash. Mark. Manag. Int. J. 2018, 22, 404–419. [Google Scholar] [CrossRef]
- Suki, N.M. Examination of peer influence as a moderator and predictor in explaining green purchase behaviour in a developing country. J. Clean. Prod. 2019, 228, 833–844. [Google Scholar] [CrossRef]
- Khoiriyah, S.; Toro, M.J.S. Attitude toward green product, willingness to pay and intention to purchase. Int. J. Bus. Soc. 2018, 19, 620–628. [Google Scholar]
- Indriani, I.A.D.; Rahayu, M.; Hadiwidjojo, D. The Influence of Environmental Knowledge on Green Purchase Intention the Role of Attitude as Mediating Variable. Int. J. Multicult. Multireligious Underst. 2019, 6, 627–635. [Google Scholar] [CrossRef]
- Rusyani, E.; Lavuri, R.; Gunardi, A. Purchasing Eco-Sustainable Products: Interrelationship between Environmental Knowledge, Environmental Concern, Green Attitude, and Perceived Behavior. Sustainability 2021, 13, 4601. [Google Scholar] [CrossRef]
- Suki, N.M. Consumer environmental concern and green product purchase in Malaysia: Structural effects of consumption values. J. Clean. Prod. 2016, 132, 204–214. [Google Scholar] [CrossRef]
- Yue, B.; Sheng, G.; She, S.; Xu, J. Impact of Consumer Environmental Responsibility on Green Consumption Behavior in China: The Role of Environmental Concern and Price Sensitivity. Sustainability 2020, 12, 2074. [Google Scholar] [CrossRef]
- McDonald, S.; Oates, C.J.; Thyne, M.; Timmis, A.J.; Carlile, C. Flying in the face of environmental concern: Why green consumers continue to fly. J. Mark. Manag. 2015, 31, 1503–1528. [Google Scholar] [CrossRef]
- Xu, X.; Hua, Y.; Wang, S.; Xu, G. Determinants of consumer’s intention to purchase authentic green furniture. Resour. Conserv. Recycl. 2020, 156, 104721. [Google Scholar] [CrossRef]
- Harris, F.; Roby, H.; Dibb, S. Sustainable clothing: Challenges, barriers and interventions for encouraging more sustainable consumer behaviour. Int. J. Consum. Stud. 2015, 40, 309–318. [Google Scholar] [CrossRef]
- Do Paço, A.; Shiel, C.; Alves, H. A new model for testing green consumer behaviour. J. Clean. Prod. 2019, 207, 998–1006. [Google Scholar] [CrossRef]
- Noor, N.A.M.; Muhammad, A.; Kassim, A.; Jamil, C.Z.M.; Mat, N.; Mat, N.; Salleh, H.S. Creating green consumers: How environmental knowledge and environmental attitude lead to green purchase behaviour? Int. J. Arts Sci. 2012, 5, 55. [Google Scholar]
- Wijekoon, R.; Sabri, M. Determinants That Influence Green Product Purchase Intention and Behavior: A Literature Review and Guiding Framework. Sustainability 2021, 13, 6219. [Google Scholar] [CrossRef]
- Abrar, M.; Sibtain, M.M.; Shabbir, R. Understanding purchase intention towards eco-friendly clothing for generation Y & Z. Cogent Bus. Manag. 2021, 8, 1997247. [Google Scholar] [CrossRef]
- Wright, K.B. Researching Internet-Based Populations: Advantages and Disadvantages of Online Survey Research, Online Questionnaire Authoring Software Packages, and Web Survey Services. J. Comput. Mediat. Commun. 2005, 10, JCMC1034. [Google Scholar] [CrossRef]
Publisher’s Note: MDPI stays neutral with regard to jurisdictional claims in published maps and institutional affiliations. |
© 2022 by the authors. Licensee MDPI, Basel, Switzerland. This article is an open access article distributed under the terms and conditions of the Creative Commons Attribution (CC BY) license (https://creativecommons.org/licenses/by/4.0/).

