Abstract
In the current competitive scenario, SMEs need to adopt advanced technology in order to comprehend the dynamics of Industry 4.0 and the sustainable operations for operational excellence. The present study discusses the relationship between Industry 4.0 with sustainable operations and operational excellence. A research model is proposed and assessed through structural equation modelling (SEM). The current research shows that if SMEs adopt Industry 4.0 practices and the use of advanced robotics in order to minimize human intervention, as well as smart logistics that react to changes in production capacity, virtual reality and dynamic simulation techniques, then SMEs can significantly achieve sustainability in manufacturing operations. Furthermore, this study will help companies to attain an operational excellence with greater efficiency and productivity. Therefore, SMEs need to focus on sustainable manufacturing practices.
1. Introduction
Small and medium enterprises (SMEs) are the backbone of the majority of the world’s industrial economy. The small and medium enterprise sector contributes towards Industry 4.0. It has a potential to reduce the amount of uncertainty associated with the innovation process. The small and medium enterprise (SME) sector boosts the gross domestic product (GDP) in developing nations [1]. Indian SMEs contribute to the Indian GDP and help to generate about 24% of the employment in the country [2]. Furthermore, the SME sector helps to contribute to the development of the global economy and helps to create employment for a wider range of age groups in different industry sectors, i.e., automobile, pharmaceutical and construction [3].
Industries are going through a disruption in the manufacturing and supply chain due to the lack of supplies of raw materials, manufacturing resources and the unavailability of labor because of COVID-19 [4,5,6]. In order to sustain business practices during such types of situations, industries need to revisit and restructure their supply chain practices through the implementation of smart and sustainable manufacturing systems [7]. The SME sector now has to compete with global industries by adopting new emerging Industry 4.0 technologies and maintain sustainability in business practices [8,9]. Furthermore, Industry 4.0 provides a safer and healthier working environment for workers compared with traditional manufacturing systems. The cyber physical systems in Industry 4.0 help to complete the customer demands within a minimum amount of time [10]. In India, SMEs have very limited technological innovations and a lack of skilled labor, which may be a hinderance to the implementation of Industry 4.0 [11,12].
Indian SMEs are also facing sustainability issues in their business practices and are under pressure because of volatile customer demands and the necessity to meet their demands within a shorter timeframe. The customers focus more on customized and greener products that produce less carbon emissions throughout the product’s life cycle [13]. In order to compete with global industries, Indian industries must also upgrade their manufacturing systems using Industry 4.0 and sustainable operations [14]. The main reason behind the limited adoption level of these practices is the higher investment costs for Industry 4.0 and sustainable operations [3]. Furthermore, the incomplete implementation of these practices results in market losses and a lack of resources. Indian SMEs are struggling to adopt advanced manufacturing systems and require more attention in the current digital era. This study focuses on adopting Industry 4.0 practices in order for Indian SMEs to achieve operational excellence and sustainable operations. This study intends not to generalize the outcomes but to emphasize the adoption of Industry 4.0 practices for operational excellence.
The structure of this paper is as follows; Section 2 represents a review of the literature. Section 3 describes the development of research hypotheses. Section 4 discusses the research methodology. Section 5 focuses on the data analysis and interpretation. Section 6 presents the results and discussion. Section 7 provides the managerial implications and Section 8 presents the conclusion.
2. Literature Review
In the last few years, policymakers, academics and industry professionals have shown a growing interest in Industry 4.0 and in sustainable operation methods. Research that has been published lately in this field demonstrates a similar level of interest for these methods among practitioners in developing countries. To the contrary, there is less information accessible on sustainable operations and Industry 4.0 tools, techniques and methods in developing nations. A limited number of articles is available in the various databases, that are not fully accessible to the policymakers and to industries. Therefore, it is essential to find the relevant literature to review for this study. In order to do this, we have used the following search terms for our literature article collection: “sustainable manufacturing” AND “Industry 4.0” OR “cyber-physical systems” OR “circular economy” OR “digital twin” OR “4th industrial revolution” OR “I4.0” The above-discussed search terms are used for the article collection. The literature suggested that in the competitive global market, many industries move away from the concept of a linear economy, towards a more circular economy, which helps to enhance their organizational performance [15]. However, some industries adopt lean and green practices using Industry 4.0 for sustainability [16].
Organizations can adopt the circular economy in Industry 4.0 in order to achieve sustainability with new emerging technologies [1]. However, the adoption level of these technologies is limited with regards to sustainability within the developing economies, due to a weak infrastructure and lack of skilled labor [17]. Nevertheless in past studies, it has been found that sustainable operations and Industry 4.0 can contribute to operational excellence [18].
2.1. Industry 4.0
The way companies approach production, enhancement and distribution are all undergoing profound changes as a result of Industry 4.0. Cyber physical systems, digital twins and additive and cloud manufacturing are just a few of the new technologies that manufacturers are adopting and implementing in their plants and other areas of business. Information analysis and real-time systems, which keep tabs on the manufacturing process and are adjusted as needed, are crucial to the success of Industry 4.0. By using IoT, industries can share their information between the different points, which helps to maintain transparency within the organization [19]. The role of 3D printing is significant in Industry 4.0 as it helps to support sustainability by generating less scrap and carbon emissions during the production phase [20]. Using big data, helpful information from large datasets can be extracted and used for intelligent decision-making [21,22]. Studies have provided a roadmap for the implementation of Industry 4.0 in the last few years, but these studies are very generalized [23].
2.2. Sustainable Operations
At present, in order to maintain sustainable manufacturing practices, product manufacturing in an industry should be eco-friendly and more socially viable [24]. Manufacturing plans and systems based on configurable sustainable manufacturing are more efficient in energy savings and generate less carbon emissions [25]. Furthermore, the digitalization process helps to keep track in real-time of supplies within the organization, resulting in the transparency of the supply chain [15]. In the last few years, few authors have reported on the framework development for Industry 4.0, and some of them highlighted the green and sustainability aspect of Industry 4.0 [26,27,28]. However, due to different geographical regions and industry sectors, these frameworks cannot be generalized.
2.3. Operational Excellence
Wahab et al. [29] suggested that operational excellence does things better, faster and more efficiently. Operational excellence has a much wider meaning and it is a key lever for improving profitability and competitive advantages. Operational excellence is likely to be improved over the course of the fourth industrial revolution [30]. However, as per the literature review, it was found that no study has investigated the operational excellence through the adoption of Industry 4.0 and sustainable operation practices in Indian SMEs.
Indian SMEs, in order to achieve operational excellence, must recognize the significance of both Industry 4.0 and sustainable operations. Sustainable operations and Industry 4.0 may provide even better outcomes. A variety of Industry 4.0 and sustainable operations are discussed in this study. There is little literature on the topic of Industry 4.0 and sustainable operations in the Indian context. This study aims to address this gap and the following research questions are proposed:
RQ1: What is the role of Industry 4.0 in sustainable operations?
RQ2: How can operational excellence be achieved with Industry 4.0 and sustainable operations?
This study analyses the connection between Industry 4.0 techniques and sustainable operations in order to attain operational excellence in SMEs in India, based on research gaps in the literature and the research questions formulated. Figure 1 depicts the theoretical framework of this investigation.
Figure 1.
Proposed theoretical model and hypotheses.
3. Development of Hypotheses
On the basis of the literature review, some existing evidence and research questions RQ1, RQ2 and RQ3, the hypotheses have been established.
RQ1: What is the role of Industry 4.0 for sustainable operations?
3.1. Industry 4.0 and Sustainable Operations
Currently, industries are adopting circular economy practices instead of linear practices [31]. However, industries should have an economic perspective and be able to balance environmental and social perspectives in order to achieve sustainability [32]. Industry 4.0 practices and sustainable manufacturing practices depend on the industrial sectors and geographical regions. So, we have carried out this study on the Indian industries.
H1.
There is a positive impact of Industry 4.0 on sustainable operations.
RQ2: How can operational excellence be achieved with Industry 4.0 and sustainable operations?
3.2. Industry 4.0, Sustainable Operations and Operational Excellence
In order to achieve global competitiveness in the era of Industry 4.0 manufacturing, organizations need to include all of their employees into their practices and create a new roadmap for new operational pathways. In these industries, the aspects of human resource that are aligned with optimization can be matured with other similar approaches. Industry 4.0 technologies help to maintain sustainability for operational excellence [33].
H2.
There is a positive impact of Industry 4.0 on operational excellence.
H3.
There is a positive impact of sustainable operations on operational excellence.
Hypothesis H1 connects Industry 4.0 with sustainable operations, while H2 connects Industry 4.0 with operational excellence. Hypothesis H3 connects sustainable operations with operational excellence. The structural model is used in order to validate the hypothesis and to learn whether it is supported or not. The same is used in order to develop conclusions, which are then backed up by referencing to the existing state of the manufacturing sector.
4. Research Methodology
The present study emphasizes the adoption of practices related to Industry 4.0, as well as to sustainable operations in order to achieve operational excellence. It is cross-sectional and the data is collected through a survey. In the initial phase, a number of Indian SMEs were selected for the collection of data. Once the surveys were returned, the responses were collected and analyzed.
4.1. Construction of Questionnaire
The survey (Supplementary Materials) was distributed to 850 SMEs in the National Capital Region (NCR) of Delhi. These included the manufacturers of metal, automotive components, electronic and electrical parts and the makers of industrial equipment. The survey was created using a 5-point Likert scale. The survey was divided into two sections. Section A consisted of general information including the company name, type of company, work experience, number of employees and sales. Section B included the information about the research constructs and their items regarding Industry 4.0 practices, their sustainable operations and operational excellence. The details of the research constructs and items are given in Table 1.
Table 1.
Research constructs and items.
4.2. Data Collection and Analysis
A database of 850 SMEs of the NCR of Delhi was created. The database includes the various sectors of SMEs, namely the manufacturers of metal, automotive components, electronic and electrical parts and the makers of industrial equipment. The data was collected using an online survey format. Out of 850 sampled SMEs, 145 usable responses with a response rate of 17.05% were received. According to Aggarwal et al. [39], this response rate is satisfactory.
The statistics of the respondent companies were analyzed using descriptive statistics and it was found that out of 145 usable responses, a maximum of 46 (31.7%) responses were received from automotive component manufacturers. Similarly, 38 (26.2%) responses came from electronic parts manufacturers, 25 (17.2%) responses came from electrical parts manufacturers, 21 (14.4%) responses came from makers of industrial equipment and 15 (10.3%) responses came from manufacturers of metal components. A maximum of 56 (38.6%) respondent companies reported to have between 101 and 200 employees. Of the highest responses, 77 (53.1%), were received from local SMEs. A maximum of 49 (33.7%) respondent SMEs have an annual turnover in the range of INR 51 to 100 million.
5. Data Analysis and Interpretation
In order to analyze the collected data, IBM SPSS 22.0 and IBM SPSS AMOS 22.0 were used. The objective was to identify and validate the theoretical model of Industry 4.0 and sustainable operations for operational excellence. Furthermore, the causal relationship between Industry 4.0 and sustainable operations for operational excellence were investigated with the SEM.
5.1. Assessment of Measurement Model
IBM SPSS 22.0 was used for the confirmatory factor analysis (CFA) in order to assess a measurement model for Industry 4.0 and sustainable operations for operational excellence, as shown in Table 2. In addition, various tests were conducted in order to check the validity and reliability.
Table 2.
Results of Convergent Validity.
The composite reliability (CR) was evaluated with the internal reliability (IR). In the present study, the value of the CR is greater than 0.7 and the value of the IR using Cronbach’s alpha is greater than 0.7 for all constructs, which is within the acceptable limits [40,41].
The convergent validity (CV) was evaluated using the average variance explained (AVE). According to Fornell and Larcker [42], the value of AVEs should be greater than 0.5. In this study, the value of the AVE for Industry 4.0 practices, sustainable operations and operational excellence is greater than 0.5, as shown in Table 2. This means that the CV is confirmed.
The discriminant validity (DV) was evaluated by comparing Cronbach’s alpha to its mean correlations for each construct [43]. Table 3 represents the mean correlations of Industry 4.0 practices, sustainable operations and operational excellence on the diagonals. In this study, the value of Cronbach’s alpha is greater than the mean correlation as shown in Table 3. Thus, the discriminate validity was verified.
Table 3.
Results of Discriminant Validity.
5.2. Assessment of Structural Model
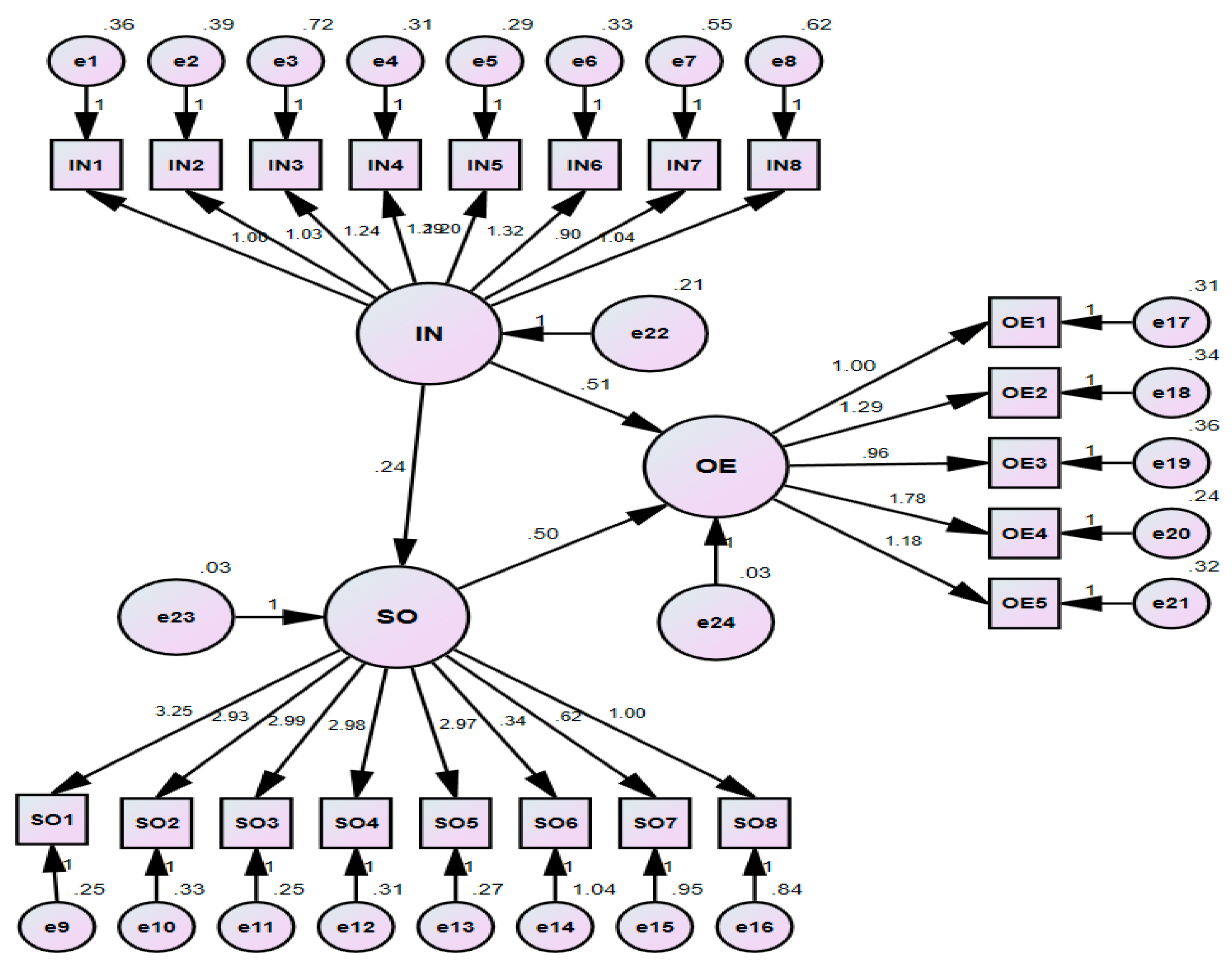
To test hypotheses H1, H2 and H3, a structural model was developed using a confirmatory factor analysis (CFA) as shown in Figure 2. The structural model was analyzed through the Goodness of Fit Indices (GFI). The value of the GFI = 0.805 was computed. According to Ory and Mokhtarian [43], the model fit indices suggest a significant model fit for Industry 4.0 (IN), sustainable operations (SO) and operational Excellence (OE) are depicted in Figure 2.
Figure 2.
Structural Model for the research constructs IN, SO and OE.
6. Results and Discussion
This section represents the examination of the theoretical model developed based on the gaps identified in the literature. In addition, the connection between the adoption of Industry 4.0 practices (IN), sustainable operations (SO) and operational excellence (OE) in the context of Indian SMEs has been investigated. According to the findings, there is a significant relationship between the theoretical model and the empirical model established. Table 4 shows the results of the hypotheses.
Table 4.
Result of the structural model.
6.1. Industry 4.0 and Sustainable Operations
The results of the structural equation modelling, as shown in Table 4, show the significant impact of Industry 4.0 (IN) on sustainable operations (SO) and confirmed H1 (β = 0.24; p < 0.05). According to the data analysis, SMEs have a better chance of achieving long-term success in the manufacturing sector if they adopt Industry 4.0 practices, such as the linking of cyber devices to machine/physical components, the deployment of highly sophisticated robots in order to reduce the need for human intervention, the use of smart logistics in order to accommodate fluctuations in the output, the application of virtual reality and dynamic simulation methods, etc. [8]. Furthermore, the findings show the feasibility of achieving sustainability following the realization of a return on investment. So, the government of India is making an effort to help SMEs implement smart and sustainable manufacturing systems [44].
6.2. Industry 4.0 and Operational Excellence
The statistical results concerned with H2 (β = 0.51; p < 0.001) focus on the relationship between Industry 4.0 practices (IN) and sustainable operations (SO). Hypothesis H2 is positively significant. This suggests that the adoption of techniques associated with Industry 4.0 has a major influence on operational excellence. The use of principles from Industry 4.0 in SMEs would make it easier to achieve operational excellence in the organizations while also increasing efficiency and productivity. Telukdarie et al. [45] suggested that operational excellence can be achieved by implementing Industry 4.0. The research findings support the relationship between significant Industry 4.0 practices and operational excellence (OE).
6.3. Sustainable Operations and Operational Excellence
The statistical result confirmed a positive and significant impact between sustainable operations (SO) and operational excellence (OE), which support H3 (β = 0.50; p < 0.05). It indicates that operational excellence can be achieved through sustainable operations. SMEs need to focus on sustainable manufacturing practices, namely the use of optimal and efficient logistics transportation, minimization of waste production across the supply chain, remanufacturing and recycling of returned products/goods and reduction in the emission of solid, liquid and vapor by-products/wastes throughout the manufacturing process. Tornjanski et al. [46] developed a framework for operational excellence through sustainability. The research findings support the relationship between sustainable operations (SO) and operational excellence (OE).
In order to investigate the significant relationship between Industry 4.0 practices (IN), sustainable operations (SO) and operational excellence, a structural model was constructed. According to the findings of the statistical analysis, implementing Industry 4.0 methods and sustainable operations might make it easier to achieve operational excellence.
7. Managerial Implications
The findings reported in this study may be useful to managers and policymakers. Profit margins may be improved by using numerous Industry 4.0 and sustainable operation tools and techniques at the industrial level. In order to further investigate the links between Industry 4.0 and sustainable operations, the presented research and survey might be employed. The research may be used to create a model for implementing Industry 4.0 and sustainable operations that is both comprehensive and informative for industry management.
8. Conclusions
As discussed in this study, the various emerging Industry 4.0 practices (IN), sustainable operations (SO) and operational excellence (OE) have been evaluated in the context of Indian SMEs. It was found that the various emerging technologies of Industry 4.0 have many business opportunities in the Indian SME sector. The statistical results show that if the SMEs adopt Industry 4.0 practices, namely the installation of cyber devices to machine/physical components, the use of advanced robotics in order to minimize human intervention, smart logistics that react to changes in the production capacity and virtual reality and dynamic simulation techniques etc., then SMEs can significantly achieve sustainability in manufacturing operations. An environmental and social sustainability can be achieved, but economic sustainability will be achieved following a return on investment. The Indian Government is trying to provide every possible financial support for the advancement of Indian SMEs. By adopting Industry 4.0 in SMEs, this will help to achieve operational excellence within the company with greater efficiency and productivity. Furthermore, SMEs need to focus on sustainable manufacturing practices by using optimal and efficient logistics transportation, minimizing waste production across the supply chain and on remanufacturing.
Supplementary Materials
The following supporting information can be downloaded at: https://www.mdpi.com/article/10.3390/su141711103/s1.
Author Contributions
Conceptualization, S.G. and B.P.; methodology, B.P.; software, S.G.; validation, S.G., B.P. and S.J.; formal analysis, G.S.D.; investigation, P.N.R.; resources, S.G.; data curation, B.P.; writing—original draft preparation, S.G., B.P. and S.J.; writing—review and editing, G.S.D. and P.N.R.; visualization, G.S.D.; supervision, P.N.R.; project administration, S.G.; funding acquisition, S.J. All authors have read and agreed to the published version of the manuscript.
Funding
This research received no external funding.
Institutional Review Board Statement
Not applicable.
Informed Consent Statement
Not applicable.
Data Availability Statement
Not applicable.
Conflicts of Interest
The authors declare no conflict of interest.
References
- Nara, E.O.B.; da Costa, M.B.; Baierle, I.C.; Schaefer, J.L.; Benitez, G.B.; do Santos, L.M.A.L.; Benitez, L.B. Expected Impact of Industry 4.0 Technologies on Sustainable Development: A Study in the Context of Brazil’s Plastic Industry. Sustain. Prod. Consum. 2021, 25, 102–122. [Google Scholar] [CrossRef]
- Luthra, S.; Mangla, S.K. Evaluating Challenges to Industry 4.0 Initiatives for Supply Chain Sustainability in Emerging Economies. Process Saf. Environ. Prot. 2018, 117, 168–179. [Google Scholar] [CrossRef]
- Chiappetta Jabbour, C.J.; Fiorini, P.D.C.; Ndubisi, N.O.; Queiroz, M.M.; Piato, É.L. Digitally-Enabled Sustainable Supply Chains in the 21st Century: A Review and a Research Agenda. Sci. Total Environ. 2020, 725, 138177. [Google Scholar] [CrossRef] [PubMed]
- Bastas, A.; Liyanage, K. Integrated Quality and Supply Chain Management Business Diagnostics for Organizational Sustainability Improvement. Sustain. Prod. Consum. 2019, 17, 11–30. [Google Scholar] [CrossRef]
- Bastas, A.; Liyanage, K. Sustainable Supply Chain Quality Management: A Systematic Review. J. Clean. Prod. 2018, 181, 726–744. [Google Scholar] [CrossRef]
- Bastas, A.; Garza-Reyes, J.A. Impact of the COVID-19 Pandemic on Manufacturing Operations and Supply Chain Resilience: Effects and Response Strategies. J. Manuf. Technol. Manag. 2022, 33, 962–985. [Google Scholar] [CrossRef]
- Trollman, H.; Jagtap, S.; Garcia-Garcia, G.; Harastani, R.; Colwill, J.; Trollman, F. COVID-19 Demand-Induced Scarcity Effects on Nutrition and Environment: Investigating Mitigation Strategies for Eggs and Wheat Flour in the United Kingdom. Sustain. Prod. Consum. 2021, 27, 1255–1272. [Google Scholar] [CrossRef]
- Jagtap, S.; Duong, L.; Trollman, H.; Bader, F.; Garcia-Garcia, G.; Skouteris, G.; Li, J.; Pathare, P.; Martindale, W.; Swainson, M.; et al. IoT technologies in the food supply chain. In Food Technology Disruptions; Elsevier: Amsterdam, The Netherlands, 2021; pp. 175–211. [Google Scholar]
- Esmaeilian, B.; Sarkis, J.; Lewis, K.; Behdad, S. Blockchain for the Future of Sustainable Supply Chain Management in Industry 4.0. Resour. Conserv. Recycl. 2020, 163, 105064. [Google Scholar] [CrossRef]
- Varela, M.L.R.; Putnik, G.D.; Manupati, V.K.; Rajyalakshmi, G.; Trojanowska, J.; Machado, J. Integrated Process Planning and Scheduling in Networked Manufacturing Systems for I4.0: A Review and Framework Proposal. Wirel. Netw. 2021, 27, 1587–1599. [Google Scholar] [CrossRef]
- Yadav, G.; Kumar, A.; Luthra, S.; Garza-Reyes, J.A.; Kumar, V.; Batista, L. A Framework to Achieve Sustainability in Manufacturing Organisations of Developing Economies Using Industry 4.0 Technologies’ Enablers. Comput. Ind. 2020, 122, 103280. [Google Scholar] [CrossRef]
- Trollman, H.; Garcia-Garcia, G.; Jagtap, S.; Trollman, F. Blockchain for Ecologically Embedded Coffee Supply Chains. Logistics 2022, 6, 43. [Google Scholar] [CrossRef]
- Kristoffersen, E.; Blomsma, F.; Mikalef, P.; Li, J. The Smart Circular Economy: A Digital-Enabled Circular Strategies Framework for Manufacturing Companies. J. Bus. Res. 2020, 120, 241–261. [Google Scholar] [CrossRef]
- Nosalska, K.; Piątek, Z.M.; Mazurek, G.; Rządca, R. Industry 4.0: Coherent Definition Framework with Technological and Organizational Interdependencies. J. Manuf. Technol. Manag. 2019, 31, 837–862. [Google Scholar] [CrossRef]
- Bai, C.; Dallasega, P.; Orzes, G.; Sarkis, J. Industry 4.0 Technologies Assessment: A Sustainability Perspective. Int. J. Prod. Econ. 2020, 229, 107776. [Google Scholar] [CrossRef]
- Manupati, V.K.; Xavior, M.A.; Chandra, A.; Ahsan, M. Workload Assessment for a Sustainable Manufacturing Paradigm Using Social Network Analysis Method. In Knowledge Computing and Its Applications; Springer: Singapore, 2018; pp. 99–108. [Google Scholar]
- de Sousa Jabbour, A.B.L.; Jabbour, C.J.C.; Foropon, C.; Godinho Filho, M. When Titans Meet—Can Industry 4.0 Revolutionise the Environmentally-Sustainable Manufacturing Wave? The Role of Critical Success Factors. Technol. Forecast. Soc. Chang. 2018, 132, 18–25. [Google Scholar] [CrossRef]
- Bettiol, M.; di Maria, E.; Micelli, S. Knowledge Management and Industry 4.0. Knowledge Management and Organizational Learning. In Industry 4.0 and Knowledge Management: An Introduction; Springer: Cham, Switzerland, 2020; Volume 9, pp. 1–18. [Google Scholar] [CrossRef]
- Hedberg, T.; Helu, M.; Sprock, T. A Standards and Technology Roadmap for Scalable Distributed Manufacturing Systems. In Proceedings of the Volume 3: Manufacturing Equipment and Systems, College Station, TX, USA, 18–22 June 2018; American Society of Mechanical Engineers: New York, NY, USA, 2018. [Google Scholar]
- Ghobakhloo, M. Industry 4.0, Digitization, and Opportunities for Sustainability. J. Clean. Prod. 2020, 252, 119869. [Google Scholar] [CrossRef]
- Yang, J.; Lee, S.; Kang, Y.-S.; do Noh, S.; Choi, S.S.; Jung, B.R.; Lee, S.H.; Kang, J.T.; Lee, D.Y.; Kim, H.S. Advances in Production Management Systems. Towards Smart and Digital Manufacturing. APMS 2020. IFIP Advances in Information and Communication Technology. In Integrated Platform and Digital Twin Application for Global Automotive Part Suppliers; Lalic, B., Majstorovic, V., Marjanovic, U., von Cieminski, G., Romero, D., Eds.; Springer: Cham, Switzerland, 2020; Volume 592, pp. 230–237. [Google Scholar] [CrossRef]
- Jagtap, S.; Duong, L.N.K. Improving the New Product Development Using Big Data: A Case Study of a Food Company. Br. Food J. 2019, 121, 2835–2848. [Google Scholar] [CrossRef]
- Kamble, S.; Gunasekaran, A.; Dhone, N.C. Industry 4.0 and Lean Manufacturing Practices for Sustainable Organisational Performance in Indian Manufacturing Companies. Int. J. Prod. Res. 2020, 58, 1319–1337. [Google Scholar] [CrossRef]
- Vrchota, J.; Pech, M.; Rolínek, L.; Bednář, J. Sustainability Outcomes of Green Processes in Relation to Industry 4.0 in Manufacturing: Systematic Review. Sustainability 2020, 12, 5968. [Google Scholar] [CrossRef]
- Oláh, J.; Aburumman, N.; Popp, J.; Khan, M.A.; Haddad, H.; Kitukutha, N. Impact of Industry 4.0 on Environmental Sustainability. Sustainability 2020, 12, 4674. [Google Scholar] [CrossRef]
- Park, K.T.; Nam, Y.W.; Lee, H.S.; Im, S.J.; do Noh, S.; Son, J.Y.; Kim, H. Design and Implementation of a Digital Twin Application for a Connected Micro Smart Factory. Int. J. Comput. Integr. Manuf. 2019, 32, 596–614. [Google Scholar] [CrossRef]
- Sadiq, S.; Amjad, M.S.; Rafique, M.Z.; Hussain, S.; Yasmeen, U.; Khan, M.A. An Integrated Framework for Lean Manufacturing in Relation with Blue Ocean Manufacturing—A Case Study. J. Clean. Prod. 2021, 279, 123790. [Google Scholar] [CrossRef]
- Siderska, J. Cloud Manufacturing—The Adoption of Virtual Production Line to Soft Resources Analysis. In Proceedings of the 8th International Conference on Engineering, Project, and Product Management (EPPM 2017). EPPM 2017; Lecture Notes in Mechanical Engineering; Springer: Cham, Switzerland, 2018; pp. 225–233. [Google Scholar] [CrossRef]
- Wahab, M.H.A.-A.A.; Ismail, M.; Muhayiddin, M.N. Factors Influencing the Operational Excellence of Small and Medium Enterprise in Malaysia. Int. J. Acad. Res. Bus. Soc. Sci. 2016, 6, 285–297. [Google Scholar] [CrossRef]
- Luz Tortorella, G.; Cauchick-Miguel, P.A.; Li, W.; Staines, J.; McFarlane, D. What does operational excellence mean in the Fourth Industrial Revolution era? Int. J. Prod. Res. 2022, 60, 2901–2917. [Google Scholar] [CrossRef]
- Manavalan, E.; Jayakrishna, K. A Review of Internet of Things (IoT) Embedded Sustainable Supply Chain for Industry 4.0 Requirements. Comput. Ind. Eng. 2019, 127, 925–953. [Google Scholar] [CrossRef]
- Moldavska, A.; Martinsen, K. Defining Sustainable Manufacturing Using a Concept of Attractor as a Metaphor. Procedia CIRP 2018, 67, 93–97. [Google Scholar] [CrossRef]
- Sirilertsuwan, P.; Hjelmgren, D.; Ekwall, D. Exploring Current Enablers and Barriers for Sustainable Proximity Manufacturing. J. Fash. Mark. Manag. Int. J. 2019, 23, 551–571. [Google Scholar] [CrossRef]
- Olsen, T.L.; Tomlin, B. Industry 4.0: Opportunities and Challenges for Operations Management. Manuf. Serv. Oper. Manag. 2020, 22, 113–122. [Google Scholar] [CrossRef]
- Gupta, S.; Dangayach, G.S.; Singh, A.K.; Meena, M.L.; Rao, P.N. Implementation of Sustainable Manufacturing Practices in Indian Manufacturing Companies. Benchmarking Int. J. 2018, 25, 2441–2459. [Google Scholar] [CrossRef]
- Urban, B.; Naidoo, R. Business Sustainability: Empirical Evidence on Operational Skills in SMEs in South Africa. J. Small Bus. Enterp. Dev. 2012, 19, 146–163. [Google Scholar] [CrossRef]
- Fok-Yew, O. The Effect of Change Management on Operational Excellence in Electrical and Electronics Industry: Evidence from Malaysia. Br. J. Econ. Manag. Trade 2014, 4, 1285–1305. [Google Scholar] [CrossRef]
- Amir Bolboli, S.; Reiche, M. A Model for Sustainable Business Excellence: Implementation and the Roadmap. TQM J. 2013, 25, 331–346. [Google Scholar] [CrossRef]
- Aggarwal, A.; Gupta, S.; Jamwal, A.; Agrawal, R.; Sharma, M.; Dangayach, G.S. Adoption of smart and sustainable manufacturing practices: An exploratory study of Indian manufacturing companies. Proc. Inst. Mech. Eng. Part B J. Eng. Manuf. 2022, 236, 586–602. [Google Scholar] [CrossRef]
- Razali, F.; Talib, O.; Manaf, U.K.A.; Hassan, S.A. Students Attitude towards Science, Technology, Engineering and Mathematics in Developing Career Aspiration. Int. J. Acad. Res. Bus. Soc. Sci. 2018, 8, 962–976. [Google Scholar] [CrossRef]
- Nunnally, J.C.; Knott, P.D.; Duchnowski, A.; Parker, R. Pupillary Response as a General Measure of Activation. Percept. Psychophys. 1967, 2, 149–155. [Google Scholar] [CrossRef]
- Fornell, C.; Larcker, D.F. Structural Equation Models with Unobservable Variables and Measurement Error: Algebra and Statistics. J. Mark. Res. 1981, 18, 382–388. [Google Scholar] [CrossRef]
- Ory, D.T.; Mokhtarian, P.L. Modeling the Structural Relationships among Short-Distance Travel Amounts, Perceptions, Affections, and Desires. Transp. Res. Part A Policy Pract. 2009, 43, 26–43. [Google Scholar] [CrossRef]
- Todd, P.R.; Javalgi, R.G. Internationalization of SMEs in India. Int. J. Emerg. Mark. 2007, 2, 166–180. [Google Scholar] [CrossRef]
- Telukdarie, A.; Buhulaiga, E.; Bag, S.; Gupta, S.; Luo, Z. Industry 4.0 Implementation for Multinationals. Process Saf. Environ. Prot. 2018, 118, 316–329. [Google Scholar] [CrossRef]
- Tornjanski, V.; Knezevic, S.; Delibasic, B. A CRM Performance Measurement in Banking Using Integrated BSC and Customized ANP-BOCR Approach. Manag. J. Sustain. Bus. Manag. Solut. Emerg. Econ. 2017, 22, 71–85. [Google Scholar] [CrossRef][Green Version]
Publisher’s Note: MDPI stays neutral with regard to jurisdictional claims in published maps and institutional affiliations. |
© 2022 by the authors. Licensee MDPI, Basel, Switzerland. This article is an open access article distributed under the terms and conditions of the Creative Commons Attribution (CC BY) license (https://creativecommons.org/licenses/by/4.0/).

