Abstract
The negative impact that animal protein sources have on the environment is a critical world problem. Finding new acceptable alternatives is crucial. Nevertheless, numerous factors influence the decision to try an unknown food. By adopting a consumer behavior perspective as well as approaching the possibility of overcoming neophobia, this research examined the influence of sensory perception on consumer behavior with regard to the experimentation with new foods, focusing on entomophagy. A theoretical model was developed, and path analysis and factor influence were based on the structural equation model (PLS-SEM), designed in SmartPLS, to test the model relationships. Despite the low level of awareness concerning the benefits of entomophagy, this study considered that many aspects influence experimentation with new food, specifically our sensorial system. Sensory perception is founded on the senses, such as the tactile, olfactory, visual, and gustatory senses, which can influence perception. In line with these assumptions, this research identified the three most important and decisive factors that can influence individuals’ sensory perceptions: preparation, visual and related aspects, and the presentation of the shape of food have an influence on sensory perception regarding entomophagy consumer behavior. People like to know the method of preparation as well as the ingredients and the color of the food. These findings are crucial to food business practitioners, policymakers, and marketers, who can adopt some food process strategies following sensory perception, that will contribute to changing the habits of consumers.
1. Introduction
The shift of Western consumers towards insect consumption may not be so fast [1]. According to the authors, changing eating behaviors is a difficult task, and the long-term benefits reduce the urgency or perhaps even the relevance. However, it is necessary to change behaviors, including dietary ones, to achieve sustainable development [2].
There are numerous factors that can influence the decision regarding trying an unknown food. Intention precedes behavior, and it is important to understand the characteristics and attributes related to food, as well as the main aspects which influence the intention to try new food products. Nevertheless, the main issues that influence consumer behavior regarding trying new foods of intention, individual beliefs such as attitude; social beliefs such as social norms [3], and sensory perception [4] are considered in this research.
This research aims to understand the influence of sensory perception on people’s experimentation with new foods. Despite the low level of awareness of the benefits of entomophagy [5], this study considers that many aspects influence our perception, specifically our sensorial system. Fear and disgust of eating insects may be reduced as time goes by [1].
Perception is influenced by the visual, tactile, olfactory, and gustatory senses. According to these presumptions, this study assumed the following are affecting factors: the state of matter (such as solid or liquid) [6,7], prevailing temperature (such as heated or chilled) [8], perception (such as quantity, presentation [9], agreeable/disagreeable and mild/strong [10]), touch (such as chunky/delicate, solid/liquid and thick/thin) [11], sensory perception of unaccustomed foods (such as familiarity) [12]. Although, it all hinges on how the new food is presented.
Neophobia applies to new food, so it should not exist here [13]. Because the senses impact perception, sensory perception is founded on the senses. What prevents, or even promotes the consumption of novel foods? What would be the strategic process so that consumers can adapt to new types of food? Now, the main attention is focused on insects, but the future may bring different and novel approaches, especially in these times of climate change.
Considering that the senses and memory are related [4], aiming to understand the influence of sensory perception on the experimentation of new foods regarding entomophagy, as well as their impact on consumer behavior, this research developed a survey with multiple-answer questions, evaluated on a Likert scale. In this sense, insect-based food and the sensory perception of the individual were considered a crucial basis for this research.
2. Insect-Based Food—Theoretical Background
Protein can be of vegetable or animal origin. Nevertheless, both protein sources have a negative impact on the sustainability of the environment [14]. Finding new quality food alternatives is vital to the well-being of humans as well as the planet, and it explains why insect-based foods are now being explored [12,15].
Due to population expansion and adverse environmental consequences of animal husbandry, an insufficient protein supply may lead to increased meat prices. Thus, there is a need to develop alternatives to animal protein sources, aiming to ensure human survival. Therefore, finding more sustainable and accessible food sources will be critical. And, among the alternatives, entomophagy could be an option or even a solution.
The introduction of an insect-based diet would provide several benefits, such as: (i) a nutritional profile corresponding to nutritional norms, (ii) a lower ecological footprint, and (iii) increased social acceptability in many countries [16]. In addition to all of the benefits described above, culture influences the acceptability of an insect-based diet [13], and it also precedes action. Furthermore, individual and societal ideas drive intention [3]. Individual beliefs might be rational [17] or emotional [18].
The main factors relate to individual beliefs and intention [3], as well as reasonable [17] and emotional components that impact individual beliefs [18]. Furthermore, social beliefs [19] can be affected by references from others, and social pressure or social standards [19], cultural factors [13], and sensory perception [4,20] can influence intention.
A change in eating habits requires time and effort [21], as well as consideration of one’s own [22] and cultural perspective [13]. Another advantageous component is consciousness [23]. It should also identify factors, variables, and agents, which can influence dietary decisions [24], and construct a model of their interactions. The senses and memory are linked, making it easier to find a way forward [4]. And, sensory perception of different meals can alter individual beliefs, influencing intention [25].
Insect-based food results in an emotional response, referred to by the authors in [1] as ‘food-evoked sensation-seeking emotions”. To prevent disgust [26], several researchers have advised that people should not observe the insect [9,11,18]. Improved development of insect-based food products can be carried out by aiming to improve their sensory properties [27].
In research with yellow mealworm chips (YMC), the lowest environmental effect was the most appreciated attribute [26]. The authors of another study stated that customers are becoming more health conscious [13]. Often, food choice is based on flavor [21]. To encourage individuals to consume insects, some authors, such as Carcea, recommended hiding insects in traditional dishes (e.g., cereals, as well as bread, pasta, or even bakery products, etc.) to erase stigmas [28]. Furthermore, rural families had higher positive intentions of eating insect-based meals because they are more open and comfortable with this [29].
This study focused on variables that drive consumers to try new meals. There are many reasons that impact the trial of insect-based meals in various Western nations [30]. It is vital to distinguish the most important elements from the least, to modify consumer behaviors. One of the most important elements is encouraging emotions (for example, fun or excitement). Besides, individuals are more likely to eat insect-based meals based on these emotions, rather than soothing emotions (such as romance and peace), and pairings influence acceptance [30]. Understanding environmental and structural impediments are critical before modifying human behavior. It was deemed necessary to identify critical opinion-makers’ profiles to communicate quickly and effectively. Early adopters are essential for influencing public opinion, according to the innovation curve [31,32,33]. Resources should be focused on a small number of powerful individuals and organizations, according to Dearing and Cox’s argument [33].
We began by noting that numerous factors influence the decision to try new food. And this research considers that intention comes before action [3]. Additionally, characteristics that affect the sensory perception of trying new foods were thought to be important [4]. Therefore, the first step was to comprehend the attributes and characteristics of food, as well as the key factors influencing people’s sensory perception, in order to test new cuisine. And sensory perception can be influenced by factors of influence such as preparation, visual and related aspects, presentation of the shape, flavor and related aspects, temperature, product conditions, and smell and related aspects.
3. Sensory Perception of the Individual
From a different perspective, the senses and our sensory perception can also make insect-based feeding easier or more difficult. Social beliefs, social norms, or social pressure can impact individual decisions [19]. Individual and societal ideas drive intention [3]. Individual beliefs might be rational [17] or emotional [18], as well as being impacted by sensory perception.
The senses and memory are connected [4]. According to the author, food sensory experiences are more than just eating. The combination of smells, sounds, and tastes holds memories, as well as feelings, history, place, and time, which means identity and life.
Food cravings and commensality were cited by Fahlander and Kjellström [34]. The authors stated that those sensory experiences occur through the senses (such as smell, taste, vision, and tactile sensation), but involve some negative aspects such as conflict, disappointment, disgust, hunger, and fear of poisoning.
Considering that edible insects are a viable alternative, sustainable source of protein [35] and sensory perception influences individual intention [20], this research aimed to understand which aspects of sensory perception influence the experimentation with new foods.
3.1. Food Preparation and Sensory Perception of the Individual
Sensory attributes affect the acceptability of food [36], which are affected by changes in the processing and formulation of an insect-based product [35]. Food perception involves multisensory interaction and expectations [37].
Aiming to increase acceptability and reduce negative attitudes, insect-based foods should be integrated slowly [38]. According to the authors, the lack of familiarity is a barrier to eating insects.
Most of Delgado’s respondents enjoyed all the cookies that contained insect powder [39], which makes one wonder about the importance of sensory perception.
Regarding insect-based food [40], the preparation should make the insect invisible [41]. Individuals preferred adult insects [42]. Based on these assumptions, the first hypothesis of the research is:
Hypothesis (H1).
Preparation (PSP) has a positive influence on sensory perception (PSSP).
3.2. Visual Aspect of the Food and Sensory Perception of the Individual
The appearance of the food matters [36]. Food with insect ingredients is new in some countries. To facilitate the acceptance of a few foods, especially insect-based foods, to overpass initial barriers of perception, some authors advised hiding insects [28,37,42]. Insects should not be visible [41]. Based on these assumptions, the second hypothesis of the research is:
Hypothesis (H2).
Visual and related aspects (PRV) have a positive influence on sensory perception (PSSP).
3.3. The Shape of the Food and Sensory Perception of the Individual
The shape of the food can be the first detail indicating overall quality to the sensory system, and intentions may be halted based on appearance [37]. The presentation of the shape is important [8,9,42] because it influences the decision to try new food products. The insect should not be seen [40,41]. There is reluctance when people know that the product contains insects, even though it looks good [9]. Based on these assumptions, the third hypothesis of the research is:
Hypothesis (H3).
Presentation of the shape (PSP) has a positive influence on sensory perception (PSSP).
3.4. Flavor of the Food and Sensory Perception of the Individual
Appetite is influenced by taste [43]. Nevertheless, there are different flavors between insects [35]. Regarding edible insects, these authors defended that taste can be attenuated over time.
Flavor points to critical quality assurance, showing significant acceptability with between a 15% and 20% substitution of flour [37]. According to these authors, regarding cricket powder, the perception remains favorable up to 15% in terms of texture, and between 15 and 20% in terms of flavor. Based on these assumptions, the fourth hypothesis of the research is:
Hypothesis (H4).
Flavor and related aspects (PSF) have a positive influence on sensory perception (PSSP).
3.5. Food Temperature and Sensory Perception of the Individual
Hot foods are perceived as tastier, which tends to reduce the nutritional value which contained in cold foods [8]. The temperature influences the preference [44,45] and consequently, the perception.
Based on these assumptions, the fifth hypothesis of the research is:
Hypothesis (H5).
Temperature influence (PST) has a positive influence on sensory perception (PSSP).
3.6. Product Condition and Sensory Perception of the Individual
Sensory aspects are crucial for the consumption of insect-based foods [46] with different insects having different textures [35]. Insect processing can involve everything from breeding, through pre-processing, decontamination, and processing, to packaging and logistics [47].
Individuals are motivated to eat food that is easy to prepare [40]. The taste was the most important factor in the willingness to experiment, followed by texture and familiarity [48]. Based on these assumptions, the sixth hypothesis of the research is:
Hypothesis (H6).
Product conditions (PSC) have a positive influence on sensory perception (PSSP).
3.7. Smell of Food and the Sensory Perception of the Individual
Smell plays an important role in eating behavior [49] and can influence appetite but does not necessarily induce consumption [43]. Olfactory stimuli can compensate or satisfy the gustatory-related desire for an indulgent rewarding food [50]. It is likely that the intensity of the smell influences the decision to taste new foods. Based on these assumptions, the last hypothesis of the research is:
Hypothesis (H7).
Smell and related aspects (PSS) have a positive influence on sensory perception (PSSP).
These concepts are presented in Table 1.
Table 1.
Variables and relationship of influence.
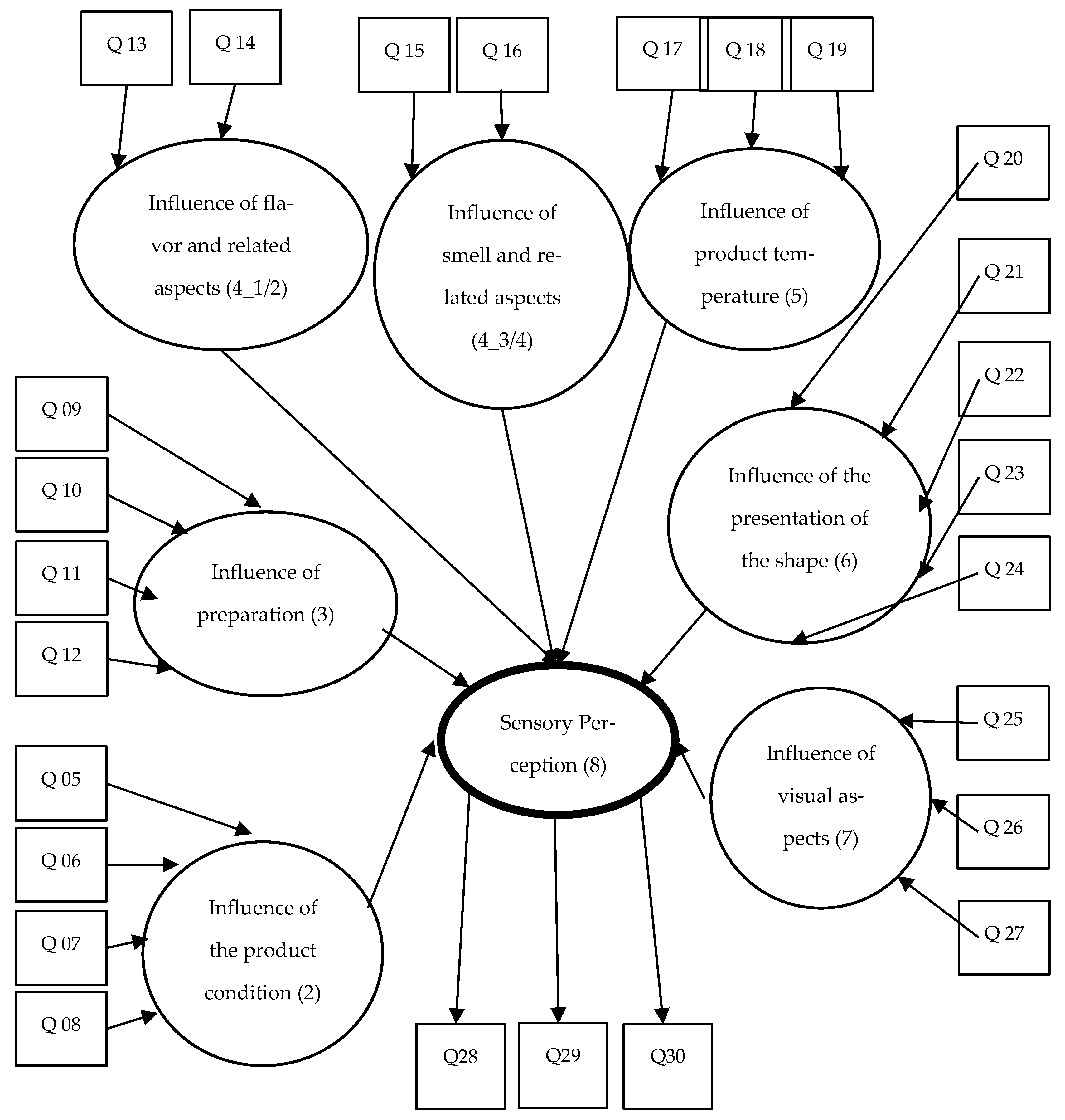
Based on these variables and respective indicators, this research evaluates the relation of influence. Figure 1 shows the model that represents these influences.
Figure 1.
Model of influence.
Our research was based on seven formative variables representing different factors and subfactors that have a positive influence on a reflective variable, sensory perception. Combining trust and sensory attributes influences perception [53].
4. Methodology
The methodological framework identified (i) the variables that influence sensory perception to try new foods; (ii) respective indicators; as well as (iii) the relationships between variables and indicators that influence sensory perception to try new foods.
Research Aim and Survey
Aiming to understand the influence of sensory perception on the experimentation of new foods, this research aimed to discover the factors that influence sensory perception regarding entomophagy and their impact on consumer behavior.
Formative constructs such as preparation (PSP09-12), visual and related aspects (PSV25-27), presentation of the shape (PSP20-24), and flavor and related aspects (PSF13-14) had a medium positive influence on sensory perception; temperature influence (PSTI17-19) had a small positive influence on sensory perception; product conditions (PSC05-08), and smell and related aspects (PSS15-16) had a positive influence on the variable of sensory perception (PSSP28-30). Table 2 shows the variables and respective indicators.
Table 2.
Variable analyzed.
The instrument (questionnaire) was applied to 215 young people in Portugal, Romania, and Serbia, but only 213 were completed fully and correctly. Respondents answered a survey that contains multiple-answer questions, evaluated on a Likert scale. It was developed according to Table 2, which was based on variables described in Table 1, and the model presented in Figure 1.
5. Analysis and Discussion of the Results
These identified variables empowered us to design a structural equation model. through confirmatory tetrad analysis (CTA-PLS) and bootstrapping process; the research assessed the importance of the disappearance tetrads involved in the model in the PLS-SEM setting [54]. We were able to impose constraints on the model [55] by categorizing survey items into eight variables (Table 1) and determining the direction of influence/relationships between them. The primary drawback of CFA is that it obscures the influence’s direction. Nevertheless, it can quantify the effects of each element and sub-factor and demonstrate whether the model provides a good fit for the data and is consistent [56]. Each variable’s loading factors are determined by the model. This was the primary justification for choosing the CFA over a predictive analysis such as a regression model [56,57].
The SmartPLS program assists the user in assessing the model saturation [58] by taking into account a variety of indices to gauge how effectively the model illustrates the variables and supports the putative hypothesis. Among the absolute indices are the standardized root mean square residual (SRMR) or the statistic value of chi-squared (which permits inferential statistics), relative indices such as the normed fit index (NFI), and correlative indices such as Akaike’s information criterion (AIC) and the Bayesian information criterion (BIC). With the correlation coefficient and Cronbach’s alpha (CA) test, the software also determines the importance of the latent constructs [59,60].
The model fit and consistency were measured by composite reliability (CR), rho_A, and average variance extracted (AVE). Sometimes high multicollinearity between variables is associated with high values of CA, CR, and AVE, as double-weighting variables. In order to avoid this problem, the software calculates the variance inflation factor (VIF) criterion [61,62].
5.1. Research Results
Our data series may be seen to have a normal distribution with small standard errors. With some exceptions, the age standard deviation (1.33) and variance (1.76) are high because elderly respondents only provided 16.7% of the answers (over 55 years old), related to work (1.21) and breakfast (1.15). Because the values for kurtosis and skewness fell within the [−1, 1] interval, a normal distribution is implied. We can assume that our sample’s kurtosis was decreased for age (−1.31), gender (−2.02), lunch (−1.20), and supper (−1.11) since our sample was representative [20]. Table 3 shows the descriptive analysis.
Table 3.
Descriptive statistics.
We choose to make a confirmatory factor analysis, using SmartPLS to obtain better insight into the factors that influence consumer perceptions. We decided to use the nonparametric PLS-SEM technique [64,65], which provides several statistics for the model’s validity and reliability, including composite reliability (CR), Cronbach’s alpha (CA), rho A, average variance extracted (AVE), and others. The CA index tended to produce higher values when we included more sub-items (questions) that formed a variable.
However, some authors have considered it useless to maintain items that do not contribute to the overall score or go on an opposite path, and this analysis has the aim of identifying and removing or adjusting these things in the spirit of the measured characteristic. It is recursive to evaluate the relationships between items, and between items and the total score, and to select items based on those relationships. If we do not delete this text, we must remove negative items from the model. The Cronbach’s alpha index ranges from 0 to 1. Confirmatory tetrad analysis (CTA-PLS) [55] was used for formative measurement. The analysis is based on the analysis by Bollen and Ting [60]. Figure 2 shows the PLS analysis.
Figure 2.
Cronbach’s alpha coefficients and path analysis of SmartPLS analysis. Source: SmartPLS analysis (reprinted from a free version of SmartPLS software, version 3.3.9, created on 2 April 2022) [63].
From the model above, we may observe that the path coefficients [66] are very low for the product conditions, flavor and related aspects, smell and related aspects, and temperature influence. Thus, we must eliminate these variables because they have a very small influence. A new, more reliable model thus arises (Figure 3):
Figure 3.
New reliable model. Cronbach’s alpha coefficients and path analysis of SmartPLS analysis. Source: SmartPLS analysis (reprinted from a free version of SmartPLS software, version 3.3.9, created on 2 April 2022) [63].
The loading factors (LFs) to analyze latent constructs in Table 3, as well as in Figure 3, aim to enhance the most important elements that influence the following:
- Preparation: PSP10 (LF = 0.5), PSP11 (LF = 0.29), and PS9 (LF = 0.264). Consumers particularly liked to know the main ingredients before trying a new food product. They were also interested in the recipe (method of preparation, or how it has been prepared. They were not very interested in who prepared the food.
- Visual and related aspects: PSV27 (LF = 0.707) and PSV25 (LF = 0.302). The second had a small influence. Consumers were particularly interested in the presentation of the food when they decide to taste new food products. They were also interested in the color of the food. The amount of food served was not very important when testing it (PSV26: LF = 0.164).
- Presentation of the shape: PSP24 (LF = 0.639), PSP21 (LF = 0.318), PSP22 (LF = 0.249). The last two subitems had a small influence. Consumers preferred to eat cooked food when trying a new one. They also preferred the food to be cold or sweet, compared to salted (PSP23: LF = 0.073).
Regarding sensory perception, all of the components that formed this variable have values greater than the 0.7 thresholds of the loading factors: PSSP28 (LF = 0.962), PSSP30 (LF = 0.900), and PSSP29 (LF = 0.620). All of the factors above reflect sensory perception. It might be observed that consumers prefer to first smell the food, then see it, and touch it before tasting it.
5.2. Construct Reliability and Validity
SmartPLS software offers a suite of tests to validate the statistical analysis and to ensure the correct interpretation of the research results. In the first phase, we decided to evaluate the consistency of the model designed based on the validation steps provided in Table 2. In our case study, Cronbach’s Alpha (0.887) had a very high value, meaning that the factors that compose it, the seven formative variables, were very well chosen and were representative for defining the sensory perception construct. Since CA was high, we can say that the factors (formative constructs) mentioned above correlate between them and with their additive result. Composite reliability (0.892) and rho_A (0.912) also had very high values, meaning that our model was reliable. The average variance extracted (0.737) was above the 0.5 threshold value meaning that convergent validity can be assumed. We may also observe that, for the formative constructs, the rho_A criterion was enough. The other values were not calculated by the model. These values allow us to assume that all of our model is coherent and representative for the sample analyzed (Table 4).
Table 4.
Validation steps/tests.
5.3. Discriminant Validity
The model is statistically robust because it meets the criteria of Fornell–Larcker criterion and heterotrait–monotrait criteria that are met. Most of the values obtained were less than 0.70 [67], meaning that all constructs were statistically differentiated from each other when taken two by two (Table 5).
Table 5.
Discriminant validity.
To determine if a construct’s square root (SR) was larger than its correlation with some other construct and whether its linked construct’s loading factor was highest, the Fornell-Larcker criterion computed the AVE of each construct. It computed the variance among the constructs of the latent model according to AVE and CR. A novel method called heterotrait–monotrait assessed discriminant validity as a gauge of likeness among the latent constructs [61,62].
Analyzing the dates in Table 5, we may observe that sensory perception correlates positively to a medium degree with preparation (0.627) presentation of the shape (0.538), and visual and related aspects (0.577), meaning that it might be influenced by these factors. Visual and related aspects and preparation (0.493), and presentation of the shape (0.437) also correlated positively to a medium degree (Table 6).
Table 6.
Latent construct correlation.
The calculated model’s chi-squared value (154.222) was at least equivalent to the saturated model’s chi-squared value (154.222). The estimated model performs at least as well as other hypotheses testing (SRMR, d ULS, and d G) compared to the saturated model. A value of less than 0.1 for the standardized root mean square residual (SRMR) explains a good fit [56,57,61,62]. The values of R-squared were quite high. Therefore, we may state that the model makes sense and that H1 to H8 are approved (Table 5). As was used to calculate any discrepancy based on the eigenvalue, d ULS stands for the squared Euclidean distance and dG stands for the geodesic distance. Then, one less than the chi-squared was used to establish the normed fit index (NFI), also known as the Bentler and Bonett index. The NFI result was greater (i.e., better) when there were more parameters in the model. Thus, a consistent model supports our theory (Table 7). The model with the lowest AIC value is the one the software selects.
Table 7.
Model Fit.
5.4. Collinearity Statistics VIF
To avoid the multicollinearity effect, which will artificially enhance the importance of some variables, we calculated the VIF of each construct. Table 8 shows the VIF values for each subitem of our research. One may observe that they are all less than the threshold of five. These values empowered us to affirm that, according to the criteria in Table 1, Table 2, Table 3, Table 4, Table 5 and Table 6, we can state that our hypotheses H1–H8 are approved because the VIF as a whole exhibits no multicollinearity among the variables.
Table 8.
VIF Coefficients.
Using the use of SmartPLS software, the variance inflation factor (VIF) of each construct was calculated with 5000 samples and a reliability of 95% to assess the importance of the variables. In the PLS-SEM scenario, the bootstrapping procedure evaluates the significance of the model-implied vanishing tetrads [55]. The variance inflation factor (VIF) for each notion was used to determine the importance of each variable. There was no collinearity between the variables, as indicated by the VIF being below the allowed maximum (5). A total of 1000 samples were used to calculate the variance inflation factor (VIF) for each construct, and the bootstrapping method was 95% trustworthy using SmartPLS software [63], as shown in Table 7.
Figure 4 and Table 9 provide an overview of the findings. The bootstrapping value two-tailed t-tests were all more than 1.96. In other words, the numbers are more meaningful since they are larger at the critical level. Preparation, and visual and associated characteristics all had p-values less than 0.05, indicating that our model is valid and representative. Good values were obtained for the path coefficients (5.489; 2.923; and 2.563). These factors enabled us to conclude that all analyzed factors influence sensory perception, but only three are important and decisive: preparation, visual and related aspects, and presentation of the shape.
Figure 4.
Bootstrapping. Source: SmartPLS analysis (source: reprinted from a free version of SmartPLS software, version 3.3.9, created on 2 April 2022) [63].
Table 9.
The T-Test Statistics and p-Values of the Bootstrapping Analysis.
Among the assumptions, the research highlights three main variables related to the influence of sensory perception on trying new foods: preparation, visual and related aspects, and presentation of the shape [4]. Bootstrapping analysis revealed that our model meets all the requirements. Finally, the change to eating insect-based foods will be gradual and efforts on the part of different stakeholders must be increased [1].
6. Discussion
The negative impact that animal protein sources have on the environment has been studied and provides the rationale for finding new food substitutes. It is assumed by several cultures that insect-based food can be a solution to achieving human well-being, while also achieving sustainable development. Some influencing factors, not only those already mentioned and related to culture, but also familiarity, lead to different results. For this reason, this discussion of the results addresses only a few studies that have obtained comparable results. Despite the importance of the topic of the present research, only a few studies have been developed and this theme has received limited attention. This is surprising considering the importance of sustainable development worldwide.
This research draws a consumer behavior perspective, as well as approaching the intention to overcome neophobia. This study also provides insights into the main factors which influence an individual’s sensory perception regarding experimentation with a new food. In agreement with this research, consumers are willing to substitute their traditional livestock protein source because of the positive sustainable impact on the food supply, but this will be made easier with an increased familiarity of insects as a food source, as well as their incorporation into food in a non-visible form [40].
Nowadays, sustainability has been an issue of growing interest, not only from a consumer behavior perspective, but also among companies and policy makers. In order to change consumer behavior, this research intended to identify new adopters. New adopters are important for changing a group’s behavior [12,32,40]. The new adopters are characterized by several important characteristics that contribute to influencing the changing group’s behavior, for example, their age, whether they are living in a rural area, and whether they are a university student.
Another important insight of this research is the importance of sensory aspects [46]. This research found that several factors influence sensory perception, such as preparation [35], visual aspects [9,41], and presentation of the shape; whether the food is smooth [52], cold [8], sweet [42], salted [47] or cooked [9,47] influences the decision to try new food products as well as influencing the packaging design [51].
Nevertheless, temperature [8,44,45], the conditions of the product such as texture [35], and familiarity [48], and the smell [49] can influence appetite [43]. Similar to other studies, individuals are interested in the main ingredients, the method of preparation, the presentation of the food [40], and the color of the food [28,37] before trying new food. Moreover, the respondents in this study preferred the food to be cold or sweet, over being salted, when trying a new food.
Overall, this study contributes to a better understanding of the factors of consumer behavior influence on new food experimentation, particularly with insect-based food, to contribute to sustainable development.
7. Conclusions
This research aims to understand the influence of sensory perception on a person’s willingness to experiment with new foods. The main contribution is in identifying important aspects of trying new foods. The main findings suggest that several factors influence sensory perception, such as preparation (PSP09-12), visual and related aspects (PSV25-27), presentation of the shape (PSP20-24), flavor and related aspects (PSF13-14), temperature influence (PSTI17-19), product conditions (PSC05-08), and smell and related aspects (PSS15-16). We developed and tested a model to understand the main factors that influence an individual’s sensory perception (PSSP28-30) of trying new food, such as insect-based food. Despite all factors having previously been selected and tested in other studies, in our model, the evidence showed the three most important and decisive factors that influence individuals’ sensory perception: preparation, visual and related aspects, and presentation of the shape.
Preparation is important. Before trying a new food product, people like to know the method of preparation as well as the ingredients that the food contains. Nevertheless, they are generally less interested in who has prepared the food. Visual and related aspects are important too. The presentation of the food is a very important factor, and the color of food has a small influence. However, the amount of food served is not so important. Presentation of the shape is important in trying new foods. Cooked food is very attractive. Cold or sweet foods may also be of interest, in addition to salty foods.
Despite the small influence of color, consumers like to see a color aspect to the food. If the insect is not visible on the dish, it is likely that the insect-based food will be more readily accepted. It is also important to consider the way the food is prepared, for example, whether the food will be prepared to align with healthy habits, or whether the food will be prepared in a traditional way. Food companies should bear in mind that changing eating habits with unknown food is not an easy task, especially where insect-based food consumption within Western countries is involved. Food business practitioners should introduce unknown food, particularly insect-based food, slowly and gradually, as several studies have already demonstrated [1].
The theoretical and practical implications involve knowing some important aspects of behavioral change. It is urgent to change our behavior in favor of sustainability. Policymakers and practitioners can therefore use this knowledge.
Marketers should also understand the importance of selecting proper targets, such as early adopters and families who live in rural areas, because they are more open-minded with regard to trying new foods. Early adopters are very important for innovation. In this case, open-minded people can change behavior more easily, in addition to those who are concerned with healthy habits and consuming sustainable products. Marketers should also be interested in public opinion leaders who communicate quickly and effectively, such as so-called influencers who have a strong worldwide influence on others, for example, Greta Thunberg, a young Swedish activist who is campaigning to combat climate change.
On the other hand, governments also play an important role in facilitating a shift toward the consumption of new and sustainable food options. Consumers need to feel secure in trying new food s. If there are laws to regulate the production of insect-based food, consumers would feel more comfortable regarding their consumption. Although our study evidences important contributions, they are subject to certain limitations. The study considered several factors that could influence sensory perception individually.
It is necessary to know the particularities of each community. Future investigations can be cross-cutting but they must also be specific to each cultural group. It is also necessary to deepen the studies, to apply them in other countries and other cultures, because this theme is central to feeding the human and animal population, as well as achieving sustainability. Future studies could try to combine different factors, to understand how each group of factors can influence the sensory perceptions of each community. Future studies should be replicated in different Western countries, considering the different culinary cultures.
Author Contributions
Conceptualization, O.M.D.M. and A.S.C. methodology, O.M.D.M.; software, R.B.-M.-Ț. and O.M.D.M.; validation, R.B.-M.-Ț., O.M.D.M., A.S.C. and V.-E.S.; formal analysis, R.B.-M.-Ț. and O.M.D.M.; investigation, R.B.-M.-Ț., O.M.D.M., A.S.C. and V.-E.S.; resources, A.S.C. and V.-E.S.; data curation, R.B.-M.-Ț. and O.M.D.M.; writing—original draft preparation, O.M.D.M.; writing—review and editing, R.B.-M.-Ț., A.S.C. and V.-E.S.; visualization, R.B.-M.-Ț., O.M.D.M., A.S.C. and V.-E.S.; supervision, R.B.-M.-Ț., A.S.C. and V.-E.S.; project administration, R.B.-M.-Ț., O.M.D.M., A.S.C. and V.-E.S. All authors have read and agreed to the published version of the manuscript.
Funding
This work was financially supported by Instituto Politécnico de Bragança (IPB), Portugal, as well as the research unit on Governance, Competitiveness and Public Policy (UIDB/04058/2020), funded by national funds through FCT—Fundação para a Ciência e a Tecnologia.
Institutional Review Board Statement
Ethical review and approval were waived for this study. The survey was anonymous, and the participants gave consent to use their answers for research.
Informed Consent Statement
Informed consent was obtained from all subjects involved in the study.
Conflicts of Interest
The authors declare no conflict of interest.
References
- Ardoin, R.; Prinyawiwatkul, W. Consumer perceptions of insect consumption: A review of western research since 2015. Int. J. Food Sci. Technol. 2021, 56, 4942–4958. Available online: https://ifst.onlinelibrary.wiley.com/doi/epdf/10.1111/ijfs.15167 (accessed on 15 July 2022).
- Roman, M.; Roman, M. Milk Market Integration between Poland and the EU Countries. Agriculture 2020, 10, 561. [Google Scholar] [CrossRef]
- Fishbein, M.; Ajzen, I. Belief, Attitude, Intention and Behavior: An Introduction to Theory and Research; Addison-Wesley Publishing Company: Menlo Park, CA, USA, 1975; ISBN 0201020890. Available online: http://www.people.umass.edu/aizen/fea1975.html (accessed on 21 December 2010).
- Choo, S. Eating satay babi: Sensory Perception of transnational movement. J. Intercult. Stud. 2004, 25, 203–213. [Google Scholar] [CrossRef]
- Myers, G.; Pettigrew, S. A qualitative exploration of the factors underlying seniors’ receptiveness to entomophagy. Food Res. Int. 2018, 103, 163–169. [Google Scholar] [CrossRef]
- Hartmann, C.; Siegrist, M. Insects as food: Perception and acceptance. Findings from current research. Ernahr. Umsch. 2017, 64, 44–50. [Google Scholar]
- Tan, H.S.G.; van den Berg, E.; Stieger, M. The influence of product preparation, familiarity, and individual traits on the consumer acceptance of insects as food. Food Qual. Prefer. 2016, 52, 222–231. [Google Scholar] [CrossRef]
- Yamim, A.P.; Mai, R.; Werle, C.O. Make it hot? How food temperature (mis) guides product judgments. J. Consum. Res. 2020, 47, 523–543. [Google Scholar] [CrossRef]
- Modlinska, K.; Adamczyk, D.; Goncikowska, K.; Maison, D.; Pisula, W. The effect of labelling and visual properties on the acceptance of foods containing insects. Nutrients 2020, 12, 2498. [Google Scholar] [CrossRef]
- Demattè, M.L.; Endrizzi, I.; Gasperi, F. Food neophobia and its relation with olfaction. Front. Psychol. 2014, 5, 127. [Google Scholar] [CrossRef]
- Iuga, M.; Ávila Akerberg, V.D.; González Martínez, T.M.; Mironeasa, S. Consumer preferences and sensory profile related to the physico-chemical properties and texture of different maize tortillas types. Foods 2019, 8, 533. [Google Scholar] [CrossRef]
- Ho, I.; Gere, A.; Chy, C.; Lammert, A. Use of Preference Analysis to Identify Early Adopter Mind-Sets of Insect-Based Food Products. Sustainability 2022, 14, 1435. [Google Scholar] [CrossRef]
- Iannuzzi, E.; Sisto, R.; Nigro, C. The willingness to consume insect-based food: An empirical research on Italian consumers. Agric. Econ. 2019, 65, 454–462. [Google Scholar] [CrossRef]
- Aschemann-Witzel, J.; Gantriis, R.F.; Fraga, P.; Perez-Cueto, F.J.A. Plant-based food and protein trend from a business perspective: Markets, consumers, and the challenges and opportunities in the future. Crit. Rev. Food Sci. Nutr. 2021, 61, 3119–3128. [Google Scholar] [CrossRef] [PubMed]
- Smetana, S.; Schmitt, E.; Mathys, A. Sustainable use of Hermetia illucens insect biomass for feed and food: Attributional and consequential life cycle assessment. Res. Conserv. Recycl. 2019, 144, 285–296. [Google Scholar] [CrossRef]
- Rzymski, P.; Kulus, M.; Jankowski, M.; Dompe, C.; Bryl, R.; Petitte, J.N.; Kempisty, B.; Mozdziak, P. COVID-19 pandemic is a call to search for alternative protein sources as food and feed: A review of possibilities. Nutrients 2021, 13, 150. [Google Scholar] [CrossRef]
- Verneau, F.; La Barbera, F.; Amato, M.; Riverso, R.; Grunert, K.G. Assessing the Role of Food Related Lifestyle in Predicting Intention towards Edible Insects. Insects 2020, 11, 660. [Google Scholar] [CrossRef]
- Chonpracha, P.; Ardoin, R.; Gao, Y.; Waimaleongora-Ek, P.; Tuuri, G.; Prinyawiwatkul, W. Effects of intrinsic and extrinsic visual cues on consumer emotion and purchase intent: A case of ready-to-eat salad. Foods 2020, 9, 396. [Google Scholar] [CrossRef]
- Martins, O.D.; do Paço, A.; Rodrigues, R.G. Influencias en la intención del comportamiento de la lactancia materna-Un estudio exploratorio en el ámbito del marketing social. Innovar 2012, 22, 99–109. [Google Scholar]
- Martins, O.M.D.; Bucea-Manea-Tonis, R.; Bašić, J.; Coelho, A.S.; Simion, V.-E. Insect-Based Food: A (Free) Choice. Sustainability 2022, 14, 7186. [Google Scholar] [CrossRef]
- Klosse, P.R. The taste of a healthy and sustainable diet: What is the recipe for the future? Res. Hosp. Manag. 2019, 9, 35–42. [Google Scholar] [CrossRef]
- Junges, J.R.; do Canto, N.R.; de Barcellos, M.D. Not as Bad as I Thought: Consumers’ Positive Attitudes toward Innovative Insect-Based Foods. Front. Nutr. 2021, 8, 330. [Google Scholar] [CrossRef]
- Hansen, T.; Sørensen, M.I.; Eriksen, M.L.R. How the interplay between consumer motivations and values influences organic food identity and behavior. Food Policy 2018, 74, 39–52. [Google Scholar] [CrossRef]
- Menozzi, D.; Sogari, G.; Veneziani, M.; Simoni, E.; Mora, C. Eating novel foods: An application of the Theory of Planned Behaviour to predict the consumption of an insect-based product. Food Qual. Prefer. 2017, 59, 27–34. [Google Scholar] [CrossRef]
- Mancini, S.; Sogari, G.; Menozzi, D.; Nuvoloni, R.; Torracca, B.; Moruzzo, R.; Paci, G. Factors predicting the intention of eating an insect-based product. Foods 2019, 8, 270. [Google Scholar] [CrossRef] [PubMed]
- Petrescu-Mag, R.M.; Rastegari Kopaei, H.; Petrescu, D.C. Consumers’ acceptance of the first novel insect food approved in the European Union: Predictors of yellow mealworm chips consumption. Food Sci. Nutr. 2020, 10, 846–862. [Google Scholar] [CrossRef] [PubMed]
- Stuebler, A.S.; Heinz, V.; Aganovic, K. Development of food products. Curr. Opin. Green Sustain. Chem. 2020, 25, 100356. [Google Scholar] [CrossRef]
- Carcea, M. Quality and nutritional/textural properties of durum wheat pasta enriched with cricket powder. Foods 2020, 9, 1298. [Google Scholar] [CrossRef]
- Pambo, K.O.; Mbeche, R.M.; Okello, J.J.; Mose, G.N.; Kinyuru, J.N. Intentions to consume foods from edible insects and the prospect for transforming the obiquitous biomass into food. Agri. Hum. Values 2018, 35, 885–889. [Google Scholar] [CrossRef]
- Padulo, C.; Carlucci, L.; Balsamo, M.; Fairfield, B. A dynamic hop to cricket consumption: Factors influencing willingness to try insect-based food. J. Insects Food Feed 2022, 1, 1–12. [Google Scholar] [CrossRef]
- House, J. Consumer Acceptance of Insect-Based Foods in the Netherlands: Academic and Commercial Implications. Appetite 2016, 107, 47–58. [Google Scholar] [CrossRef]
- Frattini, F.; Bianchi, M.; De Massis, A.; Sikimic, U. The Role of Early Adopters in the Diffusion of New Products: Differences between Platform and Nonplatform Innovations. J. Prod. Innov. Manag. 2014, 31, 466–488. [Google Scholar] [CrossRef]
- Dearing, J.W.; Cox, J.G. Diffusion of innovations theory, principles, and practice. Health Aff. 2018, 37, 183–190. [Google Scholar] [CrossRef] [PubMed]
- Fahlander, F.; Kjellström, A. Making Sense of Things. Archaeologies of Sensory Perception; PAG—Postdoctoral Archaeological Group: Stockholm, Sweden, 2010. [Google Scholar]
- Mishyna, M.; Chen, J.; Benjamin, O. Sensory attributes of edible insects and insect-based foods—Future outlooks for enhancing consumer appeal. Trends Food Sci. Technol. 2020, 95, 141–148. [Google Scholar] [CrossRef]
- Maina, J.W. Analysis of the factors that determine food acceptability. Pharma Innov. 2018, 7, 253. [Google Scholar]
- Ardoin, R.; Marx, B.D.; Boeneke, C.; Prinyawiwatkul, W. Effects of cricket powder on selected physical properties and US consumer perceptions of whole-wheat snack crackers. Int. J. Food Sci. Technol. 2021, 56, 4070–4080. [Google Scholar] [CrossRef]
- Barton, A.; Richardson, C.D.; McSweeney, M.B. Consumer attitudes toward entomophagy before and after evaluating cricket (Acheta domesticus)-based protein powders. J. Food Sci. 2020, 85, 781–788. [Google Scholar] [CrossRef]
- Delgado, M.C.; Chambers, E., IV; Carbonell-Barrachina, A.; Artiaga, L.N.; Quintanar, R.V.; Burgos Hernandez, A. Consumer acceptability in the USA, Mexico, and Spain of chocolate chip cookies made with partial insect powder replacement. J. Food Sci. 2020, 85, 1621–1628. [Google Scholar] [CrossRef]
- Rovai, D.; Amin, S.; Lesniauskas, R.; Wilke, K.; Garza, J.; Lammert, A. Are early adopters willing to accept frozen, ready-to-cook mealworms as a food source? J. Sens. Stud. 2022, e12774. [Google Scholar] [CrossRef]
- Megido, R.C.; Gierts, C.; Blecker, C.; Brostaux, Y.; Haubruge, É.; Alabi, T.; Francis, F. Consumer acceptance of insect-based alternative meat products in Western countries. Food Qual. Prefer. 2016, 52, 237–243. [Google Scholar] [CrossRef]
- Tuccillo, F.; Marino, M.G.; Torri, L. Italian consumers’ attitudes towards entomophagy: Influence of human factors and properties of insects and insect-based food. Food Res. Int. 2020, 137, 109619. [Google Scholar] [CrossRef]
- Morquecho-Campos, P.; de Graaf, K.; Boesveldt, S. Smelling our appetite? The influence of food odors on congruent appetite, food preferences and intake. Food Qual. Prefer. 2020, 85, 103959. [Google Scholar] [CrossRef]
- Mony, P.; Tokar, T.; Pang, P.; Fiegel, A.; Meullenet, J.F.; Seo, H.S. Temperature of served water can modulate sensory perception and acceptance of food. Food Qual. Prefer. 2013, 28, 449–455. [Google Scholar] [CrossRef]
- Chapko, M.J.; Seo, H.S. Characterizing product temperature-dependent sensory perception of brewed coffee beverages: Descriptive sensory analysis. Food Res. Int. 2019, 121, 612–621. [Google Scholar] [CrossRef] [PubMed]
- Wendin, K.; Berg, J.; Jönsson, K.I.; Andersson, P.; Birch, K.; Davidsson, F.; Gerberich, J.; Rask, S.; Langton, M. Introducing mealworm as an ingredient in crisps and pâtés–sensory characterization and consumer liking. Future Foods 2021, 4, 100082. [Google Scholar] [CrossRef]
- Ojha, S.; Bußler, S.; Psarianos, M.; Rossi, G.; Schlüter, O.K. Edible insect processing pathways and implementation of emerging technologies. J. Insects Food Feed 2021, 7, 877–900. [Google Scholar] [CrossRef]
- Lucchese-Cheung, T.; de Aguiar, L.A.; Spers, E.E.; De Lima, L.M. The Brazilians’ sensorial perceptions for novel food–cookies with insect protein. J. Insects Food Feed 2021, 7, 287–299. [Google Scholar] [CrossRef]
- Boesveldt, S.; de Graaf, K. The differential role of smell and taste for eating behavior. Perception 2017, 46, 307–319. [Google Scholar] [CrossRef]
- Biswas, D.; Szocs, C. The smell of healthy choices: Cross-modal sensory compensation effects of ambient scent on food purchases. J. Mark. Res. 2019, 56, 123–141. [Google Scholar] [CrossRef]
- Bruckdorfer, R.E.; Büttner, O.B. When creepy crawlies are cute as bugs: Investigating the effects of (cute) packaging design in the context of edible insects. Food Qual. Prefer. 2022, 100, 104597. [Google Scholar] [CrossRef]
- Romaniw, O.C.; Rajpal, R.; Duncan, A.M.; Keller, H.H.; Duizer, L.M. Nutrition in disguise: Effects of food neophobia, healthy eating interests and provision of health information on liking and perceptions of nutrient-dense foods in older adults. Foods 2020, 10, 60. [Google Scholar] [CrossRef]
- Kokthi, E.; Thoma, L.; Saary, R.; Kelemen-Erdos, A. Disconfirmation of Taste as a Measure of Trust in Brands: An Experimental Study on Mineral Water. Foods 2022, 11, 1276. [Google Scholar] [CrossRef]
- Jeong, S.; Lee, J. Effects of cultural background on consumer perception and acceptability of foods and drinks: A review of latest cross-cultural studies. Curr. Opin. Food Sci. 2021, 42, 248–256. [Google Scholar] [CrossRef]
- Bollen, K.A.; Ting, K.F. A tetrad test for causal indicators. Phycol. Methods 2000, 5, 3–22. [Google Scholar] [CrossRef]
- Gudergan, S.P.; Ringle, C.M.; Wend, S.; Will, A. Confirmatory Tetrad analysis in PLS path modelling. J. Bus. Res. 2008, 61, 1238–1249. [Google Scholar] [CrossRef]
- Vinzi, V.E.; Chin, W.W.; Henseler, J.; Wang, H. Handbook of Partial Least Squares; Springer: Berlin/Heidelberg, Germany, 2010. [Google Scholar]
- Hair, J.F.; Hult, G.T.M.; Ringle, C.M.; Sarstedt, M. A Primer on Partial Least Squares Structural Equation Modeling (PLS-SEM), 3rd ed.; Sage: Thousand Oaks, CA, USA, 2022. [Google Scholar]
- Stone, M. Cross-Validatory Choice and Assessment of Statistical Predictions. J. R. Stat. Soc. 1974, 36, 111–147. [Google Scholar] [CrossRef]
- Lopez-Odar, D.; Alvarez-Risco, A.; Vara-Horna, A.; Chafloque-Cespedes, R.; Sekar, M.C. Validity and reliability of the questionnaire that evaluates factors associated with perceived environmental behavior and perceived ecological purchasing behavior in Peruvian consumers. Soc. Res. J. 2020, 16, 403–417. [Google Scholar] [CrossRef]
- Kenny, D.A.; Kaniskan, B.; McCoach, D.B. The Performance of RMSEA in Models with Small Degrees of Freedom. Sociol. Methods Res. 2015, 44, 486–507. [Google Scholar] [CrossRef]
- Henseler, J.; Dijkstra, T.K.; Sarstedt, M.; Ringle, C.M.; Diamantopoulos, A.; Straub, D.W.; Ketchen, D.J.; Hair, J.F.; Hult, G.T.M.; Calantone, R.J. Common Beliefs and Reality about Partial Least Squares: Comments on Rönkkö & Evermann. Organ. Res. Methods 2014, 17, 182–209. [Google Scholar]
- Hooper, D.; Coughlan, J.; Mullen, M.R. Structural Equation Modelling: Guidelines for Determining Model Fit. Electron. J. Bus. Res. Methods 2008, 6, 53–60. [Google Scholar]
- Ringle, C.M.; Wende, S.; Becker, J.-M. “SmartPLS 3.” Boenningstedt: SmartPLS GmbH 2015. Available online: http://www.smartpls.com (accessed on 15 July 2022).
- Hair, J.F.; Hult, G.T.M.; Ringle, C.M.; Sarstedt, M. A Primer on Partial Least Squares Structural Equation Modeling (PLS-SEM), 2nd ed.; Sage: Thousand Oaks, CA, USA, 2017. [Google Scholar]
- Sarstedt, M.; Hair, J.F.; Pick, M.; Liengaard, B.D.; Radomir, L.; Ringle, C.M. Progress in partial least squares structural equation modelling use in marketing research in the last decade. Psychol. Mark. 2022, 39, 1035–1064. [Google Scholar] [CrossRef]
- Fornell, C.; Larcker, D.F. Structural equation models with unobservable variables and measurement error: Algebra and statistics. J. Mark. Res. 1981, 18, 382–388. [Google Scholar] [CrossRef]
Publisher’s Note: MDPI stays neutral with regard to jurisdictional claims in published maps and institutional affiliations. |
© 2022 by the authors. Licensee MDPI, Basel, Switzerland. This article is an open access article distributed under the terms and conditions of the Creative Commons Attribution (CC BY) license (https://creativecommons.org/licenses/by/4.0/).



