Abstract
Antibiotic resistance caused by antibiotic resistance genes (ARGs) threatens human health. ARGs in animal manure can be degraded by composting. This study explored the changes in ARGs and microbial communities during co-composting of pig manure and tea stalks with (T) thermophilic microbial agents, including Geobacillus toebii ZF1 and Geobacillus sp. ZF2 for 15 days in a 4 L vacuum flask. Composting without thermophilic microbial agents served as control (CK). The results showed that the compost temperature of group T peaked at 72.1 °C and maintained above 70 °C for 4 days. The maximum temperature of group CK was 64.0 °C. The seed germination index showed that group T had reached maturity on day 9, while group CK reached maturity on day 15. The dominant bacteria in group CK were Bacillus. In group T, the dominant bacteria changed from Bacillus and Corynebacterium to Geobacillus. Compared with that of group CK, group T increased the removal of cmx, baeS and TaeA by 24.6%, 18.6% and 12.1%, respectively. Group T promoted and inhibited the removal of arlR and novA, respectively (p < 0.05), while group CK showed the opposite effect. Network analysis suggested that group T effectively inactivated Dietzia, Clostridium and Corynebacterium (p < 0.05) and promoted the removal of cmx and baeS. These results showed that thermophilic microbial agents could accelerate the maturation of pig manure and tea stalks, change microbial communities and promote the removal of ARGs. It is of great significance to reduce the spread of ARGs and, in turn, human health risks.
1. Introduction
In China, the yield of tea has reached 2.6 million tons in 2019, almost half of the world’s yield [1]. Tea stalks are the most common waste in the tea production process, and 0.3 tons of tea stalks will be produced for each ton of tea [2]. Therefore, lots of tea stalks are produced in China. If tea stalks are not handled in time, they will cause environmental pollution. By composting pig manure and tea stalks into organic fertilizer, it can not only increase the value of waste, but also protect the environment and promote sustainable development.
Large amounts of antibiotics are produced and consumed in China. The total amount of antibiotics consumed each year accounts for 12.5% of global consumption, and more than half of these antibiotics are used in animals in order to improve production [3]. In animals, approximately 58% of antibiotics are not absorbed and are discharged into the environment through urine and faeces [4]. These discharged antibiotics may induce the production of antibiotic resistance genes (ARGs) in microorganisms, resulting in antibiotic resistance [5]. Due to the application of many antibiotics in animal breeding, animal manure contains high abundance of antibiotic-resistant bacteria (ARB) and ARGs. Applying manure and wastewater in agriculture are the main reasons leading to the spread of ARB and ARGs [6]. The ARB and ARGs are transported into surface water or groundwater may occur through runoff or leaching. In Europe, nearly all types of ARGs have been frequently found in various bodies of water, including human-derived wastewater, surface water and so on [3]. Direct exposure of humans to polluted water through a variety of activities, including direct consumption and contact in aquatic environmental activities or direct interactions between humans and animals as well as between the environment and humans, may lead to direct pollution risks. Therefore, it is very important to reduce ARB or ARGs from manure to curb the spread of ARGs. Due to this drug resistance, some antibiotics fail to be effective, leading to hundreds of thousands of deaths caused by bacterial infections worldwide [6]. In 2005, blaKPC was first detected in hospital isolates in Colombia [7]; since then, the prevalence of diseases with antibiotic resistance related to blaKPC has increased in hospitals [8]. An increasing number of reports have shown that a variety of ARGs are present in animal manure. For example, more than 100 types of ARGs were detected in faeces collected from 12 large farms [9]. Sarmah et al. found that applying untreated manure to farmland will lead to the accumulation of ARGs in the soil [10]. Xiao et al. found that the leaves and roots of Chinese cabbage have the same ARGs as the soil utilized for planting [11], indicating that ARGs have a certain migration ability. More notably, ARGs can spread through the food chain and further threaten human health [12]. Therefore, the control and degradation of ARGs are of great significance for environmental and human health.
Antibiotics and ARGs in animal manure can be degraded by composting [13]. Co-composting of clay and poultry manure could effectively reduce the concentration of ARGs in compost [14]. The degradation rates of six ARGs (tetg, tetC, tetx, tetq, ermB and sul1) were increased by 42~92% during pig manure composting with passivators (biochar, zeolite and fly ash) [15]. Zhang et al. found that co-composting rice husk and chicken manure could lead to the effective degradation of ARGs [16]. However, great differences in the degradation rates of ARGs are observed when different raw materials are treated with different composting methods [17]. Cow manure composting could degrade tetQ, tetM and tetW but promote the relative abundance of sul1 and other ARGs [18]. Therefore, it is of practical significance to find an effective composting method to degrade ARGs during the co-composting of pig manure with tea stalks.
The degradation of ARGs and antibiotics is conducive to high temperature [19], and it can kill pathogenic bacteria carrying ARGs in faecal sewage [20]. The maximum composting temperature of approximately 90 °C could remove 89% of ARGs in sludge [21]. Extension of the thermophilic period of pig manure composting can promote the degradation of ARGs, especially Sul [22]. The addition of microbial agents can increase the composting temperature. However, the degradation of ARGs is known little during the co-composting of pig manure and tea stalks after the addition of thermophilic microbial agents.
So far, most studies on ARGs have utilized the Antibiotic Resistance Database (ARDB; http://ardb.cbcb.umd.edu (accessed on 26 May 2021)) for analysis. However, the ARDB has not been maintained since 2009. The shortcomings of the database will lead to inaccuracy in ARG research results. The Comprehensive Antibiotic Resistance Gene Database (CARD; https://card.mcmaster.ca, (accessed on 26 May 2021)) [23], in addition to including the ARDB, contains all antibiotic resistance-related genes identified before October 2021 and is still being actively maintained and updated. Therefore, using the CARD to analyse ARGs in the environment can more accurately explain the changes in ARGs. To date, there has been little research on composting using the CARD, and only a few reports have investigated ARGs with the CARD. For example, Haan utilized the CARD to evaluate ARGs related to the thawing of frozen soil in inland Alaska [24]. The CARD was also applied to the analysis of the transmission risk of ARGs in landfills and ARG pollution after sewage irrigation [25,26]. Zhong et al., by using the CARD, found that the levels of ARGs were significantly reduced in strain-enhanced biogas residue composting [27]. Other than these cited references, there are no reports of using the CARD to analyse ARGs.
Therefore, in this study, the CARD was used to explore the changes in ARGs during the co-composting of pig manure and tea stalks after the addition of thermophilic microbial agents, yielding results of great significance. The purpose was as follows: (1) to compare the changes in the relative abundance of ARGs and microbial communities during the co-composting of pig manure and tea stalks before and after the addition of thermophilic microbial agents and (2) to explore the factors influencing the changes in ARGs during composting before and after the addition of the agents. Through this research, we could accurately understand the changes in ARGs and microbial communities that occur during the co-composting of pig manure and tea stalks, providing a theoretical basis for developing novel technology to degrade ARGs, and the findings could have certain practical significance for environmental protection.
2. Materials and Methods
2.1. Preparation of the Thermophilic Microbial Agents
The sources of the raw materials are described in Table 1 and the experimental process is showed in Figure 1a. Geobacillus toebii ZF1 and Geobacillus sp. ZF2 were screened from horse manure and cow manure and used as the source of thermophilic bacteria for the co-composting of pig manure and tea stalks. The fresh pig manure was dehydrated by approximately 50% by a solid-liquid separator (SE260-550, Power = 3 kw, Shanghai Jiangnan Sanmiao Biological Engineering Equipment Company, China). The water content of sample was determined with a moisture content tester (JH-505Q, Taizhou Yixinde Company, China). The variety of tea stalks applied was Camellia, and the average length of the tea stalks did not exceed 2 cm. The pig manure and tea stalks used as raw materials were not sterilized. A total of 278 g of tea stalks (water content: 10%) was added to each kilogram of pig manure (water content: 50%) and mixed evenly. Then, the sterile water was used to adjust the water content of the mixture to 80%, and 1 kg of the resulting mixture was mixed evenly with 1 mL of approximately 1 × 1010 CFU strain ZF1 and 1 mL of approximately 1 × 1010 CFU strain ZF2. The 7.5 L solid tank (Figure 1b) was used to ferment the mixture for 5 days at 70 °C with a ventilation rate of 0.5 L/min to enrich the bacterial agents for thermophilic co-composting of pig manure and tea stalks.
Table 1.
Source of samples.
Figure 1.
(a) Flow chart of experiment; (b) Fermentation system; (c) Bench-scale composting system.
During the fermentation process, the water content of the mixture was maintained above 60% with sterile water. After fermentation, we added 1 L of sterile water into the mixture for every 100 g of dry matter. After shaking for 10 min, we filtered the samples and collected the liquid. After centrifuging the liquid at 7000 rpm for 8 min, we remove the supernatant. We added 100 mL of sterile water to resuspend the sediment. This bacterial fluid was utilized as the thermophilic microbial agent.
2.2. Composting Experiment and Sampling
After each kilogram of pig manure (water content: approximately 50%) was evenly mixed with 278 g of tea stalks (water content: approximately 10%), we adjusted the water content of the mixture to approximately 50% with sterile water. A total of 250 mL of inoculum was added to each kilogram of the mixture as the test group (group T), and 250 mL of sterile water was added to each kilogram of the mixture as the control group (group CK). We carried out the composting experiment in a 4 L vacuum flask (Figure 1c) for 15 days. A total of 1 kg of composting raw materials was added into each bottle, and the ventilation rate was 0.05 L/min at the bottom of the bottle. We repeated all of the treatments three times. We collected approximately 50 g of samples from the three bottles treated in each group, and the collection times were 0, 1, 3, 5, 7, 11 and 15 days. We divided each collected sample was into two portions: one portion was stored at 4 °C for the determination of physical and chemical indexes, and the other portion was stored at −80 °C for DNA extraction.
2.3. Determination of Physicochemical Properties
During the composting process, three thermometers were inserted into each pile at a depth of 30 cm for daily temperature monitoring. We determined the moisture content of each sample with a moisture content tester and adjusted it to 75% with sterile water. We mixed the adjusted sample with sterile water at a ratio of 1:10 (wt:wt). We centrifuged the mixed samples at 7000 rpm for 8 min to obtain the supernatant. According to a previously described method [28], the supernatant was utilized to determine the pH, electrical conductivity (EC) and seed germination index (GI). We used the Kjeldahl digestion and dichromate oxidation to determine the content of total nitrogen (TN) and total organic carbon (TOC), respectively [29]. We calculated the C/N ratio by TOC/TN. The basic physical and chemical properties of two groups are shown in Table 2.
Table 2.
Physicochemical properties of the mixture of pig manure and tea stalks.
2.4. Metagenomic Sequencing
In each experiment, three groups of parallel samples were evenly mixed by using equal amounts of dry matter. Then, we sent them to Shanghai Majorbio Bio-Pharm Technology Co., Ltd., China, for metagenomic sequencing (Illumina HiSeq sequencing).
According to the manufacturer’s instructions, we extracted total genomic DNA from the composting samples using the E.Z.N.A.® Soil DNA Kit (Omega Bio-Tek, Norcross, GA, USA). A TBS-380 and NanoDrop2000 were used to determine the concentration and purity of the extracted DNA, respectively. The 1% agarose gel was applied to check the quality of the extracted DNA.
We used a Covaris M220 device (Gene Company Limited, Shanghai, China) to fragment the DNA extract to an average size of approximately 400 bp for paired-end library construction. We constructed the paired-end library with NEXTflexTM Rapid DNA-Seq (Bioo Scientific, Austin, TX, USA). We ligated adapters with the full complement of sequencing primer hybridization sites to the blunt-ended fragments. According to the manufacturer’s instructions (www.illumina.com, (accessed on 24 February 2021)), we applied NovaSeq Reagent Kits to perform paired-end sequencing on an Illumina NovaSeq (Illumina Inc., San Diego, CA, USA) at the Majorbio Bio-Pharm Technology Co., Ltd. (Shanghai, China).
We have deposited all metagenomic datasets in the NCBI Sequence Read Archive under accession number SRP364546.
2.5. Sequence Quality Control, Genome Assembly and Gene Prediction
We used fastp (https://github.com/OpenGene/fastp, version 0.20.0, (accessed on 27 March 2021)) to clean reads by removing adaptor sequences and trimming and removing reads with N bases, a minimum length threshold of 50 bp and a minimum quality threshold of 20 on the free online Majorbio Cloud Platform (cloud.majorbio.com, (accessed on 27 March 2021)).
We used BWA (http://bio-bwa.sourceforge.net, version 0.7.9a, (accessed on 27 March 2021)) by mapping clean reads to the host reference genome to remove host DNA sequences, which were as follows:
- (1)
- https://www.ncbi.nlm.nih.gov/genome/?term=pig (accessed on 27 March 2021).
- (2)
- https://www.ncbi.nlm.nih.gov/genome/?term=Camellia (accessed on 27 March 2021).
We applied MetaGene (http://metagene.cb.k.u-tokyo.ac.jp/, (accessed on 27 March 2021)) to identify open reading frames (ORFs) in contigs and used the NCBI translation table (http://www.ncbi.nlm.nih.gov/Taxonomy/taxonomyhome.html/index.cgi?chapter=tgencodes#SG1, (accessed on 27 March 2021)) to retrieve and translate the predicted ORFs (lengths ≥ 100 bp) into amino acid sequences.
We used CD-HIT (http://www.bioinformatics.org/cd-hit/, version 4.6.1, (accessed on 27 March 2021)) to construct a nonredundant gene catalogue (90% sequence identity, 90% coverage) and applied SOAPaligner (http://soap.genomics.org.cn/, version 2.21, (accessed on 27 March 2021)) to map reads to the nonredundant gene catalogue (95% identity) and evaluate the abundance of gene in each sample.
2.6. Taxonomic and Functional Annotation
We used DIAMOND (version 0.9.19, blastp) to annotate representative sequences of the nonredundant gene catalogue (e-value ≤ 1 × 10−5) on the NCBI NR database and used Diamond (http://www.diamondsearch.org/index.php, version 0.8.35, (accessed on 26 May 2021)) for taxonomic annotation.
We used Diamond for ARGs annotation (e-value ≤ 1 × 10−5) on the CARD database (https://card.mcmaster.ca/home, version 3.0.9, (accessed on 26 May 2021)).
2.7. Data Analysis
Correlation network analysis was used to explore the correlations among the two groups of experimental environmental factors, ARGs and microbial communities. We applied Spearman correlation test to evaluate significant correlations (|r| > 0.9 and p < 0.05) with each pair of factors and used Cytoscape (version 3.7.2) to visualize the network analysis results.
SPSS (version 19.0) was utilized for one-way analysis of variance (ANOVA) to test the significance of differences between physical and chemical indexes. The significance of differences between the experimental groups was determined by Tukey’s test (α = 0.05, p < 0.05).
PERMANOVA, Shannon index analysis and principal coordinate analysis (PCoA) were performed by R 4.1 with the vegan and ade4 packages, and Bray-Curtis distances were used for PCoA. Origin (version 2021) was applied to plot figures.
3. Results and Discussion
3.1. Changes in Physical and Chemical Indexes
During the co-composting of pig manure and tea stalks, the observed temperature curves of groups CK and T were different (Figure 2a). After adding the thermophilic microbial agents, the temperature of group T increased significantly (p < 0.05), peaked at 72.1 °C on the first day of composting, and remained above 70 °C for 4 days. Even without the addition of the thermophilic microbial agents, the temperature of group CK increased rapidly and peaked at 64.0 °C on the first day, which may be because the fresh pig manure was rich in microorganisms. Then, the temperature of group CK decreased slowly. During the co-composting of pig manure and tea stalks, the maximum temperature of group CK was 8.1 °C lower than that of group T (p < 0.05), and the temperature did not exceed 70 °C throughout the process. In the early screening experiment, we found some thermophilic bacteria in the pig manure, but the growth of these bacteria was limited, and thus, the composting temperature of group CK did not exceed 70 °C.
Figure 2.
Changes in (a) temperature, (b) GI and (c) pH during co-composting of pig manure and tea stalks.
As shown in Figure 2b, at the beginning of composting, the seed GI values of the two groups were very low, no more than 40%. After composting, the values for both groups increased significantly (p < 0.05). On day 9, the GI of group T reached 102.3%, achieving the composting maturity standard (more than 85%), and was 77.6% higher than that of group CK (57.6%). Subsequently, the GI of group T remained above 85%. At the end of composting (day 15), the GI of group T reached 109.9%, which was 14.8% higher than that of group CK (95.7%). At this time, the GI of group CK also reached the maturity standard. The results showed that it took only 9 days for pig manure with tea stalks to reach maturity in group T, while it took 15 days in group CK. In the thermophilic stage of composting, a high temperature will reduce the activity of general microorganisms, so it will affect the maturity of the composting process. The thermophilic microorganisms can grow at high temperature and have a degrading activity on the substrate at the thermophilic stage, so it will accelerate the decomposing of the compost. Thus, thermophilic microbial agents could improve composting efficiency by accelerating the maturation of pig manure with tea stalks and shortening the composting cycle.
As shown in Figure 2c, the pH changes in the two groups were similar. The pH of the two groups increased to a certain value and then remained unchanged. As the temperature of the two groups increased significantly and the degradation of nitrogen-containing organic compounds became noticeable, the pH increased rapidly. During composting, the average temperature of group T was higher than that of group CK, and thus, the nitrogen-containing organic matter in group T was degraded more rapidly, resulting in the average pH (9.0) of group T being 0.3 units higher than that in group CK (8.7). Therefore, thermophilic microbial agents could significantly improve the pH by increasing the composting temperature.
3.2. Changes in Microbial Communities
The changes in α diversity in microbial communities can be reflected by the Shannon index and Simpson index during composting [30]. The higher the index is, the richer the microbial communities. Figure 3 shows the changes in the Shannon index and Simpson index in both groups during the co-composting of pig manure and tea stalks. The results showed little difference in the Shannon index and Simpson index between group CK and group T at the beginning of composting, which indicated that the addition of thermophilic microbial agents had little effect on the microbial community structure of the raw materials. However, with increasing composting time, the changes in both indexes between the two groups gradually differed. Both indexes of group CK increased slowly with time, while those of group T first decreased and then increased. In group CK, because the composting temperature was low and suitable for the growth of most microorganisms, the microorganisms in the pile became increasingly abundant, resulting in an increase in the Shannon index and Simpson index [31]. Therefore, both indexes in group CK rose slowly.
Figure 3.
(a) Shannon index and (b) Simpson index, representing microbial diversity during co-composting of pig manure and tea stalks.
A high temperature can inactivate most microorganisms, especially harmful microorganisms in pig manure, and reduce the microbial diversity in the compost [32]. Therefore, both indexes of group T decreased in the early stage of composting. With the decrease in composting temperature in group T, most microorganisms began to recover, and the microbial community became abundant. Therefore, both indexes of group T increased in the later stage. After composting, both indexes of group CK were higher than those of group T, which showed that the microbial diversity in compost after low-temperature composting was higher than that after high-temperature composting.
According to the PCoA (Figure 4a), PC1 and PC2 accounted for 69.3% of the total variance in the microbial communities. CK0 and T0 were close, which showed that there was no significant difference in the initial microbial communities between the two groups, which was consistent with the results of Shannon index analysis. From the first day of composting, the points of group CK and group T were scattered on the PCoA diagram, which indicated that their microbial communities had changed, and the microbial community structures of group CK and group T also had some differences. From the first day of composting, the distribution of points in group CK and group T was relatively divergent on the PCoA diagram, which indicated that their microbial communities had changed and also had certain differences. During composting, the different temperatures of the two groups led to significant differences in their microbial communities, which was similar to research results from the co-composting of pig manure and apple pomace [33]. In addition, Table 3 shows that the composting time had a significant impact on the microbial communities of the two groups (p < 0.05). The effect on group T was the most significant (p < 0.05), while that on group CK was not significant (p > 0.05), indicating that the addition of thermophilic microbial agents can significantly change the microbial communities during composting.
Figure 4.
(a) PCoA of the microbial communities and (b) relative abundance of the microbial communities at the genus level during co-composting of pig manure and tea stalks.
Table 3.
Results of PERMANOVA.
As shown in Figure 4b, on day 0, the microbial communities in both groups were mainly dominated by unclassified_d_unclassified and Corynebacterium, accounting for approximately 30% of the total microbial community. During composting, the microbial communities of group CK were dominated by unclassified_d_unclassified and Bacillus on day 1, and this trend continued until the end of composting. The microbial communities changed frequently in group T during composting. On day 1, the microbial communities of group T were dominated by unclassified_d_unclassified, Bacillus and Corynebacterium, and this trend continued until day 5. According to a previous study, Corynebacterium is common in the early and thermophilic stages of composting and then disappears in the cooling and maturity periods of composting [34], which was consistent with the results of this study. Bacillus and Corynebacterium have strong urease activity, which can promote the decomposition of urea into ammonia and carbon dioxide [34]; this may explain why the temperature of group T rose faster than that of group CK. On day 5 in group T, the abundance of Saccharomonospora was 15.7%. Many studies have found that Saccharomonospora is always present in the thermophilic stage of composting [35,36] and may play an important role in this stage. On day 7, the abundance of Corynebacterium in group T decreased significantly. At this time, the dominant bacteria became unclassified_d_unclassified and Geobacillus, and this trend continued until the end of composting. Figure 4a shows that there were obvious differences in the microbial communities between groups T and CK on day 7 and day 15, which may be the result of the influence of thermophilic microbial agents. Figure 4b shows that the most abundant microbial genus in group T on day 7 and day 15 was Geobacillus, with abundances of 38.2% and 15.9%, respectively. The addition of Geobacillus to the thermophilic microbial agent did not increase the initial abundance of Geobacillus in group T (only 0.2%), which may be because the number of indigenous microorganisms in pig manure was much greater than that in the added agent. Over time, the abundance of Geobacillus gradually increased, reaching a maximum value on day 7 in group T, which was still 15.9% even at the end of composting, while the abundance in group CK was only 7.6%. This suggested that Geobacillus in thermophilic microbial agents had grown during composting and may affect the changes in relative abundance of ARGs in group T.
3.3. Changes in the Relative Abundance of ARGs
Figure 5 shows the relative abundance of ARGs during the co-composting of pig manure and tea stalks. There was no significant difference in the relative abundance of ARGs between T0d and CK0d, indicating that the addition of thermophilic microbial agents had little effect on the relative abundance of ARGs. After composting, the relative abundance of ARGs decreased to different degrees in the two groups. After composting, six ARGs in group CK were significantly degraded, namely, novA, cmx, efrA, optrA, baeS and TaeA, which were degraded by 29.6%, 71.5%, 20.4%, 50.1%, 10.9% and 22.0%, respectively. Six ARGs in group T were significantly degraded, namely, cmx, efrA, arlR, optrA, baeS and TaeA, which were degraded by 96.2%, 17.0%, 33.0%, 49.7%, 29.5% and 34.2%, respectively.
Figure 5.
The relative abundance of ARGs during the co-composting of pig manure and tea stalks. The ARGs were classified according to ARO, and the top 15 relative abundance of ARGs are shown.
The ARGs degraded in group T were mostly the same as those in group CK; novA and arlR were the only ones that were different. novA is a gene expressing the type III ABC transporter, which can participate in the transport of and resistance to aminocoumarin antibiotics [37]. The degradation of novA was relatively noticeable in group CK but not in group T. It is possible that the microorganisms degrading novA could survive at low temperatures or that the host microorganisms carrying novA could grow at high temperature.
In contrast to novA, the degradation of arlR was not noticeable in group CK, but it was noticeable in group T. The gene arlR is involved in the efflux of a variety of antibiotics, such as fluoroquinolones, and is common in Staphylococcus aureus [38]. S. aureus can cause a wide variety of diseases, ranging from moderately severe skin infections to fatal pneumonia and sepsis [39]. The optimum growth temperature of S. aureus is approximately 37 °C, and the maximum growth temperature reported to date does not exceed 45 °C [40]. In group T, the maximum temperature reached 72.1 °C and was maintained at 70 °C for 4 days, which could effectively inactivate S. aureus. Therefore, the substantial degradation of arlR in group T may have occurred due to the inactivation of host microorganisms carrying arlR at high temperature.
The genes cmx, baeS and TaeA are related to antibiotic efflux, but they are involved in different antibiotic resistance pathways. cmx is a gene that controls the efflux of chloramphenicol [41], while baeS is a gene that is involved in the efflux of two types of antibiotics (aminocoumarin and aminoglycoside antibiotics) [42]. The protein expressed by TaeA is an ABC transporter and is involved in the efflux of Pleurotus ostreatus polysaccharide antibiotics [43]. The degradation of cmx, baeS and TaeA in group T was 24.6%, 18.6% and 12.1% greater than that in group CK, respectively, indicating that thermophilic microbial agents could significantly promote the degradation of these ARGs.
In the pig manure and tea stalk compost, the six ARGs with the highest relative abundance levels were macB, tetA(58), bcrA, oleC, msbA and mtrA. These six ARGs are antibiotic efflux pump genes, but the types of antibiotic resistance they confer are different. The proteins encoded by macB, oleC and mtrA confer resistance to macrolide antibiotics. The protein encoded by tetA(58) confers resistance to tetracycline antibiotics, that encoded by bcrA is resistant to peptide antibiotics, and that encoded by msbA is resistant to nitroimidazole antibiotics [43,44,45,46,47,48]. However, in both groups, these six ARGs showed no significant downwards trend, possibly because the host microorganisms carrying these ARGs were the dominant bacteria in the composting process and could not be effectively killed; therefore, these ARGs could not be effectively degraded.
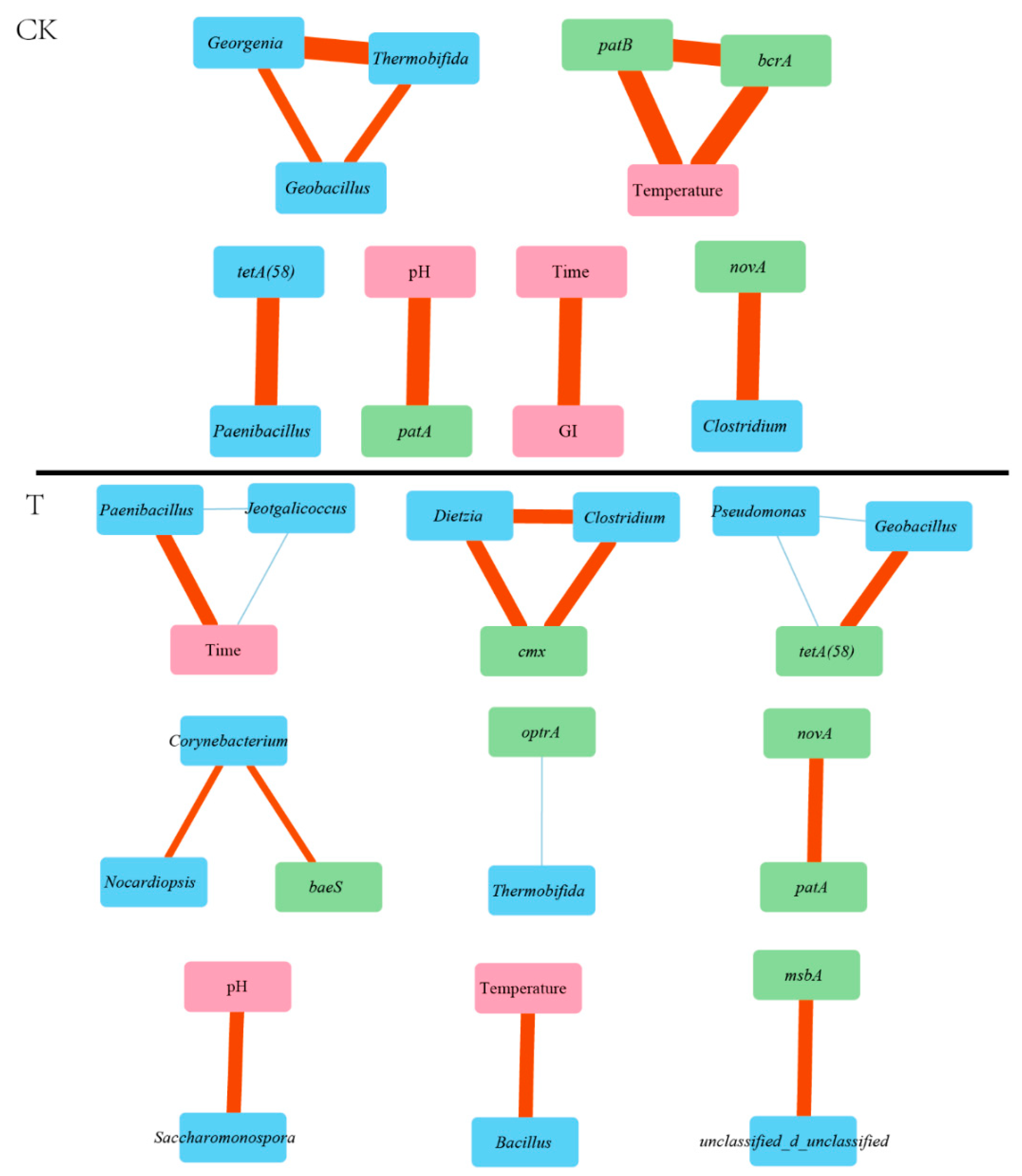
3.4. Correlation Network Analysis
As shown in Figure 6, correlation network analysis was applied to evaluate the interactions among ARGs, microorganisms and environmental factors during the co-composting of pig manure and tea stalks. As shown in Table 4, the network of group CK consisted of 14 nodes and 10 edges, and the average number of neighbours was 2, and the network density was 1. After the addition of thermophilic microbial agents, the number of nodes and edges in group T was 8 and 6 more than that in group CK, respectively, but the average number of neighbours and network density did not increase. Therefore, the thermophilic microbial agents increased the number of functional modules related to ARG degradation but had no effect on the relationship between modules during the co-composting of pig manure and tea stalks.
Figure 6.
Network analysis showing the connections among ARGs (green), microbial communities (blue) and environmental factors (pink). Red solid lines indicate a significant positive correlation (r > 0.9, p < 0.05), and blue solid lines indicate a significant negative correlation (r < −0.9, p < 0.05). The thickness of the solid lines represents the absolute value of the correlation coefficient.
Table 4.
Statistical results of correlation network diagram analysis.
There was a positive correlation between the relative abundance of bcrA and patB in group CK, and they were significantly positively correlated with temperature, which indicated that an increase in temperature would promote the expression of bcrA and patB within a suitable temperature range. However, in group T, there was no significant correlation between the relative abundance of bcrA and patB and temperature, which showed that high temperature could control the gene expression of bcrA and patB to a certain extent, but the effect was not significant. Both bcrA and patB are ABC transport pump expression genes, of which bcrA transports peptide antibiotics and patB transports fluoroquinolones. In addition, both bcrA and patB have been reported in Bacillus [44,49]. Bacillus has heat resistance and is difficult to inactivate in compost [50]. Therefore, the degradation of bcrA and patB was not noticeable in either group.
patA is a gene encoding an ABC transporter that can interact with patB to produce fluoroquinolone antibiotic resistance [51]. The relative abundance of patA in group CK increased by 12.0% at the end of composting. There was a significant positive correlation between patA abundance and pH in group CK. During composting, the pH of group CK continued to rise, and thus, the relative abundance of patA increased. In group T, the pH continued to rise, but the relative abundance of patA decreased slightly, by 1.6%, at the end of composting. As shown in Figure 6, there was no significant correlation between patA abundance and pH in group T. A possible reason for this was that the expression of patA was inhibited by high temperature, resulting in no significant correlation between patA and pH. Therefore, the expression of patA could be effectively inhibited even if the pH increased during composting with thermophilic microbial agents.
The tetA-(58) level was positively correlated with Paenibacillus abundance in group CK. tetA-(58) is the gene encoding the tetracycline efflux pump, which was originally reported in Paenibacillus sp. LC231 [43]. Therefore, tetA-(58) in group CK likely originated from Paenibacillus. Due to the low composting temperature of group CK, the Paenibacillus abundance increased slowly in the pile, resulting in an increase in the relative abundance of tetA-(58). In group T, the growth of Paenibacillus was affected due to the high temperature, and the growth rate was lower than that in group CK. Therefore, there was no significant correlation between the tetA-(58) level and Paenibacillus abundance in group T. However, in group T, the tetA-(58) level was positively correlated with Geobacillus abundance; therefore, Geobacillus may also carry tetA-(58). Geobacillus grew more actively at a high temperature, and thus, the relative abundance of tetA-(58) in group T remained high.
There was a positive correlation between novA and Clostridium in group CK, indicating that Clostridium likely carried novA. As shown in Figure 4b, the abundance of Clostridium in group CK during composting continued to decline, and its abundance decreased from 5.3% to 0.7%, which may explain the degradation of novA in group CK. A thermophilic species has been reported in Clostridium, and its optimum growth temperature was reported to be approximately 60 °C [52]. In group T, the abundance of Clostridium increased from 2.7% to 5.4% in the early stage of composting. It is possible that high temperatures provide a suitable growth environment for some thermophilic species of Clostridium, leading to increased expression of novA, resulting in no degradation of novA in group T.
Pulmonary infections in the intensive care unit are caused by antibiotic-resistant pathogens, and cmx has been detected in the main pathogens [53]. This is a great challenge to the treatment process. Reducing the abundance of cmx from the source of ARG transmission has a certain probability of improving the success rate of the treatment of this kind of disease. In group T, cmx abundance was positively correlated with the abundances of Clostridium and Dietzia, suggesting that Clostridium and Dietzia may carry cmx. Although some Clostridium species in group T could withstand high temperatures, the relative abundance was only 0.2% at the end of composting. In addition, Dietzia is an actinomycete that can grow at low temperatures (below 37 °C) [54]. During composting, Dietzia was effectively inactivated by high temperatures in group T, and thus, the relative abundance of Dietzia decreased from 2.9% to 0.1%. The temperature of group CK was low and failed to effectively inactivate Clostridium and Dietzia. At the end of composting, the relative abundances of Clostridium and Dietzia in group CK were 0.7% and 1.1%, respectively, which were higher than the combined abundances in group T. Therefore, the degradation of cmx in group T was the most extensive, and the degradation rate was as high as 96.1%.
A number of pathogenic strains can cause diarrhoea or extraintestinal diseases both in healthy and immunocompromised individuals [55]. These strains carrying baeS can confer resistance against β-lactams, novobiocin, sodium dodecyl sulfate, and bile salts [42]. In group T, baeS abundance was positively correlated with Corynebacterium abundance, indicating that Corynebacterium was more likely to carry baeS. The optimum growth temperature of Corynebacterium does not exceed 37 °C [56]. Composting effectively reduced the relative abundance of Corynebacterium; after composting, the relative abundance of Corynebacterium in group T was only 0.4%, while the relative abundance of Corynebacterium in group CK was still 3.0%. Therefore, high temperature could effectively promote the degradation of baeS.
The protein encoded by optrA is a member of the ABC-F protein subfamily. It is resistant to a variety of antibiotics, such as tetracycline, streptomycin, and macrolide antibiotics [57]. In group T, there was a negative correlation between optrA abundance and Thermobifida abundance. The likely reason was that Thermobifida could inhibit bacteria carrying the optrA gene. At the end of composting, the relative abundance of Thermobifida in group T was 8.9%, which was only 1.3% higher than that in group CK. Therefore, the degradation of optrA in group T was similar to that in group CK.
4. Conclusions
This work mainly examined the effect of thermophilic microbial agents on the changes in ARGs during the co-composting of pig manure and tea stalks. The results showed that thermophilic microbial agents could increase the pile temperature, prolong the thermophilic period, and the maximum composting temperature was 72.1 °C, which was 8.1 °C higher than controls. It could shorten the composting cycle to 9 days and increased the removal of cmx, baeS and TaeA by 24.6%, 18.6% and 12.1%, respectively. In addition, it could promote the removal of arlR. Thermophilic microbial agents effectively inactivated Dietzia, Clostridium and Corynebacterium to promote the removal of cmx and baeS. Therefore, the composting of pig manure and tea stalks with thermophilic microbial agents can speed up the disposal rate of waste, reduce the relative abundance of some ARGs in products, and control the spread of ARGs to a certain extent, thus making the final compost product safer and achieving sustainable development.
Author Contributions
Conceptualization, J.S. and Z.Z.; methodology, X.C. and Y.H.; validation, Q.L., P.Z. and Z.C.; resources, C.W.; data curation, Z.Z.; writing—original draft preparation, X.C.; writing—review and editing, Z.Z.; visualization, X.C.; supervision, J.S.; project administration, J.S.; funding acquisition, C.W. All authors have read and agreed to the published version of the manuscript.
Funding
“Research and demonstration of key technologies for preparing organic fertilizer by high temperature fermentation of tea stalks and pig manure” (grant number: 2020T3033) and the Science and Technology Development Fund of Pudong New Area of “Research and demonstration of key technologies for vegetable root nematode control microbial agents” (grant number: PKJ2021-N01).
Institutional Review Board Statement
Not applicable.
Informed Consent Statement
Not applicable.
Data Availability Statement
Not applicable.
Conflicts of Interest
The authors declare no conflict of interest.
References
- Gong, X.; Li, M.; Xin, M.; Zhao, J.; Zhao, X.; Lyu, G. Research progress of polymer composites filled with tea biomass. Trans. Chin. Soc. Agric. Eng. 2020, 36, 283–291. [Google Scholar] [CrossRef]
- Wang, W.; Zhang, J.; Chen, L.; Jiang, H. Research Process on Comprehensive Utilization of Tea Stalks. J. Tea Commun. 2020, 42, 190–196. [Google Scholar] [CrossRef]
- Shao, S.; Hu, Y.; Cheng, J.; Chen, Y. Research progress on distribution, migration, transformation of antibiotics and antibiotic resistance genes (ARGs) in aquatic environment. Crit. Rev. Biotechnol. 2018, 38, 1195–1208. [Google Scholar] [CrossRef] [PubMed]
- Wang, L.; Wang, J.; Wang, J.; Zhu, L.; Yang, L.; Yang, R. Distribution characteristics of antibiotic resistant bacteria and genes in fresh and composted manures of livestock farms. Sci. Total Environ. 2019, 695, 133781. [Google Scholar] [CrossRef] [PubMed]
- Wei, H.; Ma, J.; Su, Y.; Xie, B. Effect of nutritional energy regulation on the fate of antibiotic resistance genes during composting of sewage sludge. Bioresour. Technol. 2020, 297, 122513. [Google Scholar] [CrossRef]
- Ondon, B.S.; Li, S.; Zhou, Q.; Li, F. Sources of Antibiotic Resistant Bacteria (ARB) and Antibiotic Resistance Genes (ARGs) in the Soil: A Review of the Spreading Mechanism and Human Health Risks; Springer International Publishing: Berlin/Heidelberg, Germany, 2021; pp. 121–153. [Google Scholar] [CrossRef]
- Villegas, M.V.; Lolans, K.; Correa, A.; Suarez, C.J.; Lopez, J.A.; Vallejo, M.; Quinn, J.P. First Detection of the Plasmid-Mediated Class A Carbapenemase KPC-2 in Clinical Isolates of Klebsiella pneumoniae from South America. Antimicrob. Agents Chemother. 2006, 50, 2880–2882. [Google Scholar] [CrossRef]
- Mojica, M.F.; Correa, A.; Vargas, D.A.; Maya, J.J.; Montealegre, M.C.; Rojas, L.J.; Ruiz, S.J.; Quinn, J.P.; Villegas, M.V. Molecular correlates of the spread of KPC-producing Enterobacteriaceae in Colombia. Int. J. Antimicrob. Agents 2012, 40, 277–279. [Google Scholar] [CrossRef]
- Qian, X.; Gu, J.; Sun, W.; Wang, X.J.; Su, J.Q.; Stedfeld, R. Diversity, abundance, and persistence of antibiotic resistance genes in various types of animal manure following industrial composting. J. Hazard. Mater. 2018, 344, 716–722. [Google Scholar] [CrossRef]
- Sarmah, A.K.; Meyer, M.T.; Boxall, A.B. A global perspective on the use, sales, exposure pathways, occurrence, fate and effects of veterinary antibiotics (VAs) in the environment. Chemosphere 2006, 65, 725–759. [Google Scholar] [CrossRef]
- Xiao, Z.F.; Zhang, Y.; Li, G.; Carter, L.J.; Wang, H.T.; Ding, J.; Chan, F.K.S.; Hao, Y.L.; Xu, Y.Y. Application of pharmaceutical waste sludge compost alters the antibiotic resistome in soil under the Chinese cabbage system. J. Clean. Prod. 2021, 291, 125229. [Google Scholar] [CrossRef]
- Duan, M.; Li, H.; Gu, J.; Tuo, X.; Sun, W.; Qian, X.; Wang, X. Effects of biochar on reducing the abundance of oxytetracycline, antibiotic resistance genes, and human pathogenic bacteria in soil and lettuce. Environ. Pollut. 2017, 224, 787–795. [Google Scholar] [CrossRef] [PubMed]
- Zhang, J.; Chen, M.; Sui, Q.; Tong, J.; Jiang, C.; Lu, X.; Zhang, Y.; Wei, Y. Impacts of addition of natural zeolite or a nitrification inhibitor on antibiotic resistance genes during sludge composting. Water Res. 2016, 91, 339–349. [Google Scholar] [CrossRef] [PubMed]
- Awasthi, M.K.; Liu, T.; Chen, H.; Verma, S.; Duan, Y.; Awasthi, S.K.; Wang, Q.; Ren, X.; Zhao, J.; Zhang, Z. The behavior of antibiotic resistance genes and their associations with bacterial community during poultry manure composting. Bioresour. Technol. 2019, 280, 70–78. [Google Scholar] [CrossRef] [PubMed]
- Qian, X.; Gu, J.; Sun, W.; Wang, X.; Li, H. Effects of passivators on antibiotic resistance genes and related mechanisms during composting of copper-enriched pig manure. Sci. Total Environ. 2019, 674, 383–391. [Google Scholar] [CrossRef] [PubMed]
- Zhang, J.; Lin, H.; Ma, J.; Sun, W.; Yang, Y.; Zhang, X. Compost-bulking agents reduce the reservoir of antibiotics and antibiotic resistance genes in manures by modifying bacterial microbiota. Sci. Total Environ. 2019, 649, 396–404. [Google Scholar] [CrossRef]
- Zhu, Y.G.; Johnson, T.A.; Su, J.Q.; Qiao, M.; Guo, G.X.; Stedtfeld, R.D.; Hashsham, S.A.; Tiedje, J.M. Diverse and abundant antibiotic resistance genes in Chinese swine farms. Proc. Natl. Acad. Sci. USA 2013, 110, 3435–3440. [Google Scholar] [CrossRef]
- Qian, X.; Sun, W.; Gu, J.; Wang, X.-J.; Sun, J.-J.; Yin, Y.-N.; Duan, M.-L. Variable effects of oxytetracycline on antibiotic resistance gene abundance and the bacterial community during aerobic composting of cow manure. J. Hazard. Mater. 2016, 315, 61–69. [Google Scholar] [CrossRef]
- Li, H.Y.; Yao, C.L. The influence of internal noise on the detection of hormonal signal with the existence of external noise in a cell system. Appl. Math. Comput. 2017, 314, 1–6. [Google Scholar] [CrossRef]
- Liao, H.; Zhao, Q.; Cui, P.; Chen, Z.; Yu, Z.; Geisen, S.; Friman, V.-P.; Zhou, S. Efficient reduction of antibiotic residues and associated resistance genes in tylosin antibiotic fermentation waste using hyperthermophilic composting. Environ. Int. 2019, 133, 105203. [Google Scholar] [CrossRef]
- Liao, H.; Lu, X.; Rensing, C.; Friman, V.P.; Geisen, S.; Chen, Z.; Yu, Z.; Wei, Z.; Zhou, S.; Zhu, Y. Hyperthermophilic composting accelerates the removal of antibiotic resistance genes and mobile genetic elements in sewage sludge. Environ. Sci. Technol. 2018, 52, 266–276. [Google Scholar] [CrossRef]
- Wang, J.; Gu, J.; Wang, X.; Song, Z.; Dai, X.; Guo, H.; Yu, J.; Zhao, W.; Lei, L. Enhanced removal of antibiotic resistance genes and mobile genetic elements during swine manure composting inoculated with mature compost. J. Hazard. Mater. 2021, 411, 125135. [Google Scholar] [CrossRef] [PubMed]
- Alcock, B.P.; Raphenya, A.R.; Lau, T.T.Y.; Tsang, K.K.; Bouchard, M.; Edalatmand, A.; Huynh, W.; Nguyen, A.V.; Cheng, A.A.; Liu, S.; et al. CARD 2020: Antibiotic resistome surveillance with the comprehensive antibiotic resistance database. Nucleic Acids Res. 2020, 48, 517–525. [Google Scholar] [CrossRef] [PubMed]
- Haan, T.J.; Drown, D.M. Unearthing antibiotic resistance associated with disturbance-induced permafrost thaw in Interior Alaska. Microorganisms 2021, 9, 116. [Google Scholar] [CrossRef] [PubMed]
- Wan, S.; Xia, M.; Tao, J.; Pang, Y.J.; Yu, F.G.; Wu, J.; Chen, S.P. Metagenomics analysis reveals the microbial communities, antimicrobial resistance gene diversity and potential pathogen transmission risk of two different landfills in China. Diversity 2021, 13, 230. [Google Scholar] [CrossRef]
- Bougnom, B.P.; Thiele-Bruhn, S.; Ricci, V.; Zongo, C.; Piddock, L.J.V. Raw wastewater irrigation for urban agriculture in three African cities increases the abundance of transferable antibiotic resistance genes in soil, including those encoding extended spectrum beta-lactamases (ESBLs). Sci. Total Environ. 2020, 698, 134201. [Google Scholar] [CrossRef]
- Zhong, B.; An, X.; An, W.; Xiao, X.; Li, H.; Xia, X.; Zhang, Q. Effect of bioaugmentation on lignocellulose degradation and antibiotic resistance genes removal during biogas residues composting. Bioresour. Technol. 2021, 340, 125742. [Google Scholar] [CrossRef]
- Chen, X.; Wu, C.; Li, X.; Wang, C.; Li, Q.; Zhou, P.; Wei, D.; Shi, J.; Zhao, Z. Effect of Geobacillus toebii GT-02 addition on composition transformations and microbial community during thermophilic fermentation of bean dregs. Sci. Rep. 2021, 11, 19949. [Google Scholar] [CrossRef]
- Du, G.; Feng, W.; Cai, H.; Ma, Z.; Liu, X.; Yuan, C.; Shi, J.; Zhang, B. Exogenous enzyme amendment accelerates maturity and changes microflora succession in horse and wildlife animal manure co-composting. Environ. Sci. Pollut. Res. 2021, 28, 21610–21620. [Google Scholar] [CrossRef]
- Dai, W.; Wang, N.; Wang, W.; Ye, X.; Cui, Z.; Wang, J.; Yao, D.; Dong, Y.; Wang, H. Community profile and drivers of predatory myxobacteria under different compost manures. Microorganisms 2021, 9, 2193. [Google Scholar] [CrossRef]
- Liu, C.; Yan, J.; Huang, Q.; Liu, H.; Qiao, C.; Li, R.; Shen, B.; Shen, Q. The addition of sawdust reduced the emission of nitrous oxide in pig manure composting by altering the bacterial community structure and functions. Environ. Sci. Pollut. Res. Int. 2022, 29, 3733–3742. [Google Scholar] [CrossRef]
- Wang, J.; Liu, Z.; Xia, J.; Chen, Y. Effect of microbial inoculation on physicochemical properties and bacterial community structure of citrus peel composting. Bioresour. Technol. 2019, 291, 121843. [Google Scholar] [CrossRef] [PubMed]
- Li, Y.; Gu, J.; Zhang, S.Q.; Shi, L.X.; Sun, W.; Qian, X.; Duan, M.L.; Yin, Y.N.; Wang, X.J. Effects of adding compound microbial inoculum on microbial community diversity and enzymatic activity during co-composting. Environ. Eng. Sci. 2018, 35, 270–278. [Google Scholar] [CrossRef]
- Li, Z.; Yang, Y.; Xia, Y.; Wu, T.; Zhu, J.; Wang, Z.; Yang, J. The Succession Pattern of Bacterial Diversity in Compost Using Pig Manure Mixed with Wood Chips Analyzed by 16S rRNA Gene Analysis; Li, Z., Yang, Y., Xia, Y., Wu, T., Zhu, J., Wang, Z., Yang, J., Eds.; Cold Spring Harbor Laboratory: New York, NY, USA, 2019. [Google Scholar] [CrossRef]
- Zhou, G.; Xu, X.; Qiu, X.; Zhang, J. Biochar influences the succession of microbial communities and the metabolic functions during rice straw composting with pig manure. Bioresour. Technol. 2019, 272, 10–18. [Google Scholar] [CrossRef] [PubMed]
- Wang, C.; Guo, X.; Deng, H.; Dong, D.; Tu, Q.; Wu, W. New insights into the structure and dynamics of actinomycetal community during manure composting. Appl. Microbiol. Biotechnol. 2014, 98, 3327–3337. [Google Scholar] [CrossRef] [PubMed]
- Schmutz, E.; Muhlenweg, A.; Li, S.M.; Heide, L. Resistance genes of aminocoumarin producers: Two type II topoisomerase genes confer resistance against coumermycin A1 and clorobiocin. Antimicrob. Agents Chemother. 2003, 47, 869–877. [Google Scholar] [CrossRef] [PubMed]
- Fournier, B.; Aras, R.; Hooper, D.C. Expression of the multidrug resistance transporter NorA from Staphylococcus aureus is modified by a two-component regulatory system. J. Bacteriol. 2000, 182, 664–671. [Google Scholar] [CrossRef]
- Cheung, G.Y.C.; Bae, J.S.; Otto, M. Pathogenicity and virulence of Staphylococcus aureus. Virulence 2021, 12, 547–569. [Google Scholar] [CrossRef]
- Asheshov, E.H. Loss of antibiotic resistance in Staphylococcus aureus resulting from growth at high temperature. Microbiology 1966, 42, 403–410. [Google Scholar] [CrossRef]
- Tauch, A.; Zheng, Z.; Puhler, A.; Kalinowski, J. Corynebacterium striatum chloramphenicol resistance transposon Tn5564: Genetic organization and transposition in Corynebacterium glutamicum. Plasmid 1998, 40, 126–139. [Google Scholar] [CrossRef]
- Nishino, K.; Honda, T.; Yamaguchi, A. Genome-wide analyses of Escherichia coli gene expression responsive to the BaeSR two-component regulatory system. J. Bacteriol. 2005, 187, 1763–1772. [Google Scholar] [CrossRef]
- Pawlowski, A.C.; Wang, W.; Koteva, K.; Barton, H.A.; McArthur, A.G.; Wright, G.D. A diverse intrinsic antibiotic resistome from a cave bacterium. Nat. Commun. 2016, 7, 13803. [Google Scholar] [CrossRef] [PubMed]
- Podlesek, Z.; Comino, A.; Herzog-Velikonja, B.; Zgur-Bertok, D.; Komel, R.; Grabnar, M. Bacillus licheniformis bacitracin-resistance ABC transporter: Relationship to mammalian multidrug resistance. Mol. Microbiol. 1995, 16, 969–976. [Google Scholar] [CrossRef]
- Xu, Y.; Sim, S.H.; Nam, K.H.; Jin, X.L.; Kim, H.M.; Hwang, K.Y.; Lee, K.; Ha, N.C. Crystal structure of the periplasmic region of MacB, a noncanonic ABC transporter. Biochemistry 2009, 48, 5218–5225. [Google Scholar] [CrossRef] [PubMed]
- Rodriguez, A.M.; Olano, C.; Vilches, C.; Mendez, C.; Salas, J.A. Streptomyces antibioticus contains at least three oleandomycin-resistance determinants, one of which shows similarity with proteins of the ABC-transporter superfamily. Mol. Microbiol. 1993, 8, 571–582. [Google Scholar] [CrossRef] [PubMed]
- Singh, H.; Velamakanni, S.; Deery, M.J.; Howard, J.; Wei, S.L.; van Veen, H.W. ATP-dependent substrate transport by the ABC transporter MsbA is proton-coupled. Nat. Commun. 2016, 7, 12387. [Google Scholar] [CrossRef] [PubMed]
- Rouquette, C.; Harmon, J.B.; Shafer, W.M. Induction of the mtrCDE-encoded efflux pump system of Neisseria gonorrhoeae requires MtrA, an AraC-like protein. Mol. Microbiol. 1999, 33, 651–658. [Google Scholar] [CrossRef]
- Auger, S.; Gomez, M.P.; Danchin, A.; Martin-Verstraete, I. The PatB protein of Bacillus subtilis is a C-S-lyase. Biochimie 2005, 87, 231–238. [Google Scholar] [CrossRef]
- Setlow, P. Spores of Bacillus subtilis: Their resistance to and killing by radiation, heat and chemicals. J. Appl. Microbiol. 2006, 101, 514–525. [Google Scholar] [CrossRef]
- El Garch, F.; Lismond, A.; Piddock, L.J.; Courvalin, P.; Tulkens, P.M.; Van Bambeke, F. Fluoroquinolones induce the expression of patA and patB, which encode ABC efflux pumps in Streptococcus pneumoniae. J. Antimicrob. Chemother. 2010, 65, 2076–2082. [Google Scholar] [CrossRef]
- Jin, F.; Yamasato, K.; Toda, K. Clostridium thermocopriae sp. nov., a Cellulolytic Thermophile from Animal Feces, Compost, Soil, and a Hot Spring in Japan. Int. J. Syst. Bacteriol. 1988, 38, 279–281. [Google Scholar] [CrossRef]
- Chen, H.; Bai, X.; Gao, Y.; Liu, W.; Yao, X.; Wang, J. Profile of Bacteria with ARGs among Real-World Samples from ICU Admission Patients with Pulmonary Infection Revealed by Metagenomic NGS. Infect. Drug Resist. 2021, 14, 4993–5004. [Google Scholar] [CrossRef]
- Mayilraj, S.; Suresh, K.; Kroppenstedt, R.M.; Saini, H.S. Dietzia kunjamensis sp. nov., isolated from the Indian Himalayas. Int. J. Syst. Evol. Microbiol. 2006, 56, 1667–1671. [Google Scholar] [CrossRef] [PubMed]
- Gomes, T.A.T.; Elias, W.P.; Scaletsky, I.C.A.; Guth, B.E.C.; Rodrigues, J.F.; Piazza, R.M.F.; Ferreira, L.C.S.; Martinez, M.B. Diarrheagenic Escherichia coli. Braz. J. Microbiol. 2016, 47, 3–30. [Google Scholar] [CrossRef] [PubMed]
- Yang, Y.; Shi, F.; Tao, G.; Wang, X. Purification and structure analysis of mycolic acids in Corynebacterium glutamicum. J. Microbiol. 2012, 50, 235–240. [Google Scholar] [CrossRef] [PubMed]
- Wang, Y.; Lv, Y.; Cai, J.; Schwarz, S.; Cui, L.; Hu, Z.; Zhang, R.; Li, J.; Zhao, Q.; He, T.; et al. A novel gene, optrA, that confers transferable resistance to oxazolidinones and phenicols and its presence in Enterococcus faecalis and Enterococcus faecium of human and animal origin. J. Antimicrob. Chemother. 2015, 70, 2182–2190. [Google Scholar] [CrossRef] [PubMed]
Publisher’s Note: MDPI stays neutral with regard to jurisdictional claims in published maps and institutional affiliations. |
© 2022 by the authors. Licensee MDPI, Basel, Switzerland. This article is an open access article distributed under the terms and conditions of the Creative Commons Attribution (CC BY) license (https://creativecommons.org/licenses/by/4.0/).





