A Machine Learning Ensemble Approach for Predicting Factors Affecting STEM Students’ Future Intention to Enroll in Chemistry-Related Courses
Abstract
1. Introduction
- What is the most significant factor affecting students’ future intentions to enroll in chemistry-related courses among the SDT and TPB latent variables?
- Will the results of RFC and ANN be consistent with the behavioral analysis in the education setting?
2. Conceptual Framework
3. Methodology
3.1. Demographics
3.2. Random Forest Classifier
3.3. Artificial Neural Network
4. Results
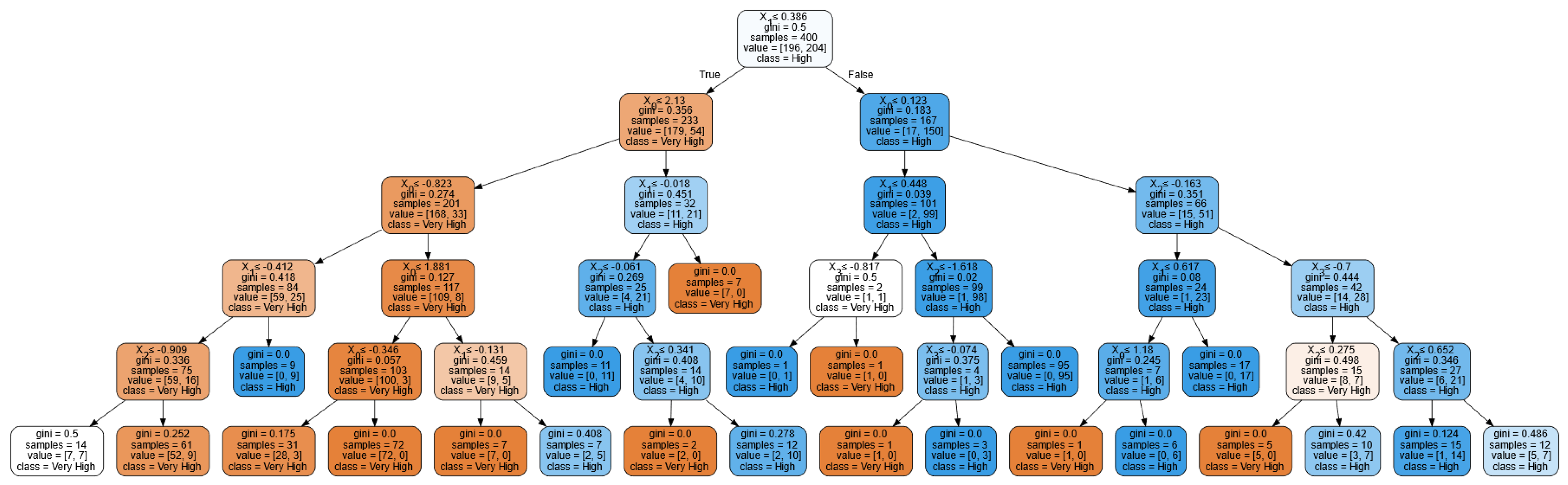
4.1. Random Forest Classifier
4.2. Artificial Neural Network
5. Discussion
5.1. Theoretical and Practical Implications
5.2. Limitations
6. Conclusions
Funding
Institutional Review Board Statement
Informed Consent Statement
Data Availability Statement
Acknowledgments
Conflicts of Interest
References
- Brown, C.; Fallucca, A.; Makris, T. Advancing Professional Development Strategies for Undergraduates in Chemistry and Biochemistry. FASEB J. 2018, 32, 535.22. [Google Scholar] [CrossRef]
- Shwartz, G.; Shav-Artza, O.; Dori, Y.J. Choosing Chemistry at Different Education and Career Stages: Chemists, Chemical Engineers, and Teachers. J. Sci. Educ. Technol. 2021, 30, 692–705. [Google Scholar] [CrossRef]
- Ong, A.K.S.; Prasetyo, Y.T.; Pinugu, J.N.J.; Chuenyindee, T.; Chin, J.; Nadlifatin, R. Determining Factors Influencing Students’ Future Intentions to Enroll in Chemistry-Related Courses: Integrating Self-Determination Theory and Theory of Planned Behavior. Int. J. Sci. Educ. 2022, 44, 556–578. [Google Scholar] [CrossRef]
- Borges, A.J. A Platform for Connecting and Empowering Early-Career Chemists. Available online: https://www.chemistryviews.org/details/ezine/11325406/A_Platform_for_Connecting_and_Empowering_Early-Career_Chemists/ (accessed on 4 August 2022).
- Nature Editorial. Nature Editorial Chemistry Education Needs a Green Reset. 2022, 604, 598.
- Mahdi, J.G. Student Attitudes towards Chemistry: An Examination of Choices and Preferences. Am. J. Educ. Res. 2014, 2, 351–356. [Google Scholar] [CrossRef]
- Cohen, R.; Kelly, A.M. Community College Chemistry Coursetaking and STEM Academic Persistence. J. Chem. Educ. 2019, 96, 3–11. [Google Scholar] [CrossRef]
- Garcia, J.E.; Feliciano, L.M.L.; Manalo, S.C.; Custodio, J.E.G.; Serito, S.M.M.; Garing, A. Career Aspirations of Stem Students of University of Batangas towards Stem Careers. In Proceedings of the LSU Research Congress 2017, Manila, Philippines, 20–22 June 2017. [Google Scholar]
- Hofstein, A.; Mamlok-Naaman, R. High-School Students’ Attitudes toward and Interest in Learning Chemistry. Educ. Química 2011, 22, 90–102. [Google Scholar] [CrossRef]
- Burford, C.; Hanrahan, J.; Ansaripour, A.; Smith, B.; Sysum, K.; Rajwani, K.; Huett, M.; Vergani, F.; Zebian, B. In Reply to the Letter to the Editor Regarding “Factors Influencing Medical Student Interest in a Career in Neurosurgery”. World Neurosurg. 2019, 126, 693. [Google Scholar] [CrossRef] [PubMed]
- Poort, I.; Jansen, E.; Hofman, A. Does the Group Matter? Effects of Trust, Cultural Diversity, and Group Formation on Engagement in Group Work in Higher Education. High. Educ. Res. Dev. 2020, 41, 511–526. [Google Scholar] [CrossRef]
- Bunce, L.; King, N.; Saran, S.; Talib, N. Experiences of Black and Minority Ethnic (BME) Students in Higher Education: Applying Self-Determination Theory to Understand the BME Attainment Gap. Stud. High. Educ. 2019, 46, 534–547. [Google Scholar] [CrossRef]
- Ryan, R.M.; Deci, E.L. Intrinsic and Extrinsic Motivation from a Self-Determination Theory Perspective: Definitions, Theory, Practices, and Future Directions. Contemp. Educ. Psychol. 2020, 61, 101860. [Google Scholar] [CrossRef]
- Butz, N.T.; Stupnisky, R.H. Improving Student Relatedness through an Online Discussion Intervention: The Application of Self-Determination Theory in Synchronous Hybrid Programs. Comput. Educ. 2017, 114, 117–138. [Google Scholar] [CrossRef]
- Hollett, R.C.; Gignac, G.E.; Milligan, S.; Chang, P. Explaining Lecture Attendance Behavior via Structural Equation Modeling: Self-Determination Theory and the Theory of Planned Behavior. Learn Individ. Differ. 2020, 81, 101907. [Google Scholar] [CrossRef]
- Kurata, Y.B.; Prasetyo, Y.T.; Ong, A.K.S.; Nadlifatin, R.; Chuenyindee, T. Factors Affecting Perceived Effectiveness of Typhoon Vamco (Ulysses) Flood Disaster Response among Filipinos in Luzon, Philippines: An Integration of Protection Motivation Theory and Extended Theory of Planned Behavior. Int. J. Disaster Risk Reduct. 2022, 67, 102670. [Google Scholar] [CrossRef]
- Guerin, R.J.; Toland, M.D. An Application of a Modified Theory of Planned Behavior Model to Investigate Adolescents’ Job Safety Knowledge, Norms, Attitude and Intention to Enact Workplace Safety and Health Skills. J. Saf. Res. 2020, 72, 189–198. [Google Scholar] [CrossRef]
- Lung-Guang, N. Decision-Making Determinants of Students Participating in MOOCs: Merging the Theory of Planned Behavior and Self-Regulated Learning Model. Comput. Educ. 2019, 134, 50–62. [Google Scholar] [CrossRef]
- Knauder, H.; Koschmieder, C. Individualized Student Support in Primary School Teaching: A Review of Influencing Factors Using the Theory of Planned Behavior (TPB). Teach. Teach. Educ. 2019, 77, 66–76. [Google Scholar] [CrossRef]
- Woody, E. An SEM Perspective on Evaluating Mediation: What Every Clinical Researcher Needs to Know. J. Exp. Psychopathol. 2011, 2, 210–251. [Google Scholar] [CrossRef]
- Fan, Y.; Chen, J.; Shirkey, G.; John, R.; Wu, S.R.; Park, H.; Shao, C. Applications of Structural Equation Modeling (SEM) in Ecological Studies: An Updated Review. Ecol. Process. 2016, 5, 19. [Google Scholar] [CrossRef]
- Duarte, P.; Pinho, J.C. A Mixed Methods UTAUT2-Based Approach to Assess Mobile Health Adoption. J. Bus. Res. 2019, 102, 140–150. [Google Scholar] [CrossRef]
- Yuduang, N.; Ong, A.K.S.; Vista, N.B.; Prasetyo, Y.T.; Nadlifatin, R.; Persada, S.F.; Gumasing, M.J.J.; German, J.D.; Robas, K.P.E.; Chuenyindee, T.; et al. Utilizing Structural Equation Modeling—Artificial Neural Network Hybrid Approach in Determining Factors Affecting Perceived Usability of Mobile Mental Health Application in the Philippines. Int. J. Environ. Res. Public Health 2022, 19, 6732. [Google Scholar] [CrossRef] [PubMed]
- Ong, A.K.S.; Prasetyo, Y.T.; Velasco, K.E.C.; Abad, E.D.R.; Buencille, A.L.B.; Estorninos, E.M.; Cahigas, M.M.L.; Chuenyindee, T.; Persada, S.F.; Nadlifatin, R.; et al. Utilization of Random Forest Classifier and Artificial Neural Network for Predicting the Acceptance of Reopening Decommissioned Nuclear Power Plant. Ann. Nucl. Energy 2022, 175, 109188. [Google Scholar] [CrossRef]
- Ong, A.K.S.; Chuenyindee, T.; Prasetyo, Y.T.; Nadlifatin, R.; Persada, S.F.; Gumasing, M.J.J.; German, J.D.; Robas, K.P.E.; Young, M.N.; Sittiwatethanasiri, T. Utilization of Random Forest and Deep Learning Neural Network for Predicting Factors Affecting Perceived Usability of a COVID-19 Contact Tracing Mobile Application in Thailand “ThaiChana”. Int. J. Environ. Res. Public Health 2022, 19, 6111. [Google Scholar] [CrossRef] [PubMed]
- Gumasing, M.J.J.; Prasetyo, Y.T.; Ong, A.K.S.; Nadlifatin, R.; Persada, S.F. Determining Factors Affecting the Perceived Preparedness of Super Typhoon: Three Broad Domains of Ergonomics Approach. Sustainability 2022, 14, 12202. [Google Scholar] [CrossRef]
- Hiatt, M.S.; Swaim, J.A.; Maloni, M.J. Choosing an Undergraduate Major in Business Administration: Student Evaluative Criteria, Behavioral Influences, and Instructional Modalities. Int. J. Manag. Educ. 2018, 16, 524–540. [Google Scholar] [CrossRef]
- Wang, C.K.J.; Liu, W.C.; Kee, Y.H.; Chian, L.K. Competence, Autonomy, and Relatedness in the Classroom: Understanding Students’ Motivational Processes Using the Self-Determination Theory. Heliyon 2019, 5, e01983. [Google Scholar] [CrossRef] [PubMed]
- White, R.L.; Bennie, A.; Vasconcellos, D.; Cinelli, R.; Hilland, T.; Owen, K.B.; Lonsdale, C. Self-Determination Theory in Physical Education: A Systematic Review of Qualitative Studies. Teach. Teach. Educ. 2021, 99, 103247. [Google Scholar] [CrossRef]
- Naeem, A.; Mirza, N.H.; Ayyub, R.M.; Lodhi, R.N. HRM Practices and Faculty’s Knowledge Sharing Behavior: Mediation of Affective Commitment and Affect-Based Trust. Stud. High. Educ. 2017, 44, 499–512. [Google Scholar] [CrossRef]
- Akçayir, M.; Akçayir, G.; Pektaş, H.M.; Ocak, M.A. Augmented Reality in Science Laboratories: The Effects of Augmented Reality on University Students’ Laboratory Skills and Attitudes toward Science Laboratories. Comput. Hum. Behav. 2016, 57, 334–342. [Google Scholar] [CrossRef]
- Dicker, R.; Garcia, M.; Kelly, A.; Mulrooney, H. What Does ‘Quality’ in Higher Education Mean? Perceptions of Staff, Students and Employers. Stud. High. Educ. 2018, 44, 1425–1441. [Google Scholar] [CrossRef]
- Nwagbo, C. Effects of Two Teaching Methods on the Achievement in and Attitude to Biology of Students of Different Levels of Scientific Literacy. Int. J. Educ. Res. 2006, 45, 216–229. [Google Scholar] [CrossRef]
- al Hadid, L.A.; Al-Rajabi, O.; AlBarmawi, M.; Yousef Sayyah, N.S.; Toqan, L.M.D. Exploring Factors That Influence Students’ Attitudes toward Midwifery in Jordan: Measuring Psychometric Properties of a Newly Developed Tool. Nurse Educ. Pract. 2018, 29, 219–224. [Google Scholar] [CrossRef] [PubMed]
- German, J.D.; Redi, A.A.N.P.; Prasetyo, Y.T.; Persada, S.F.; Ong, A.K.S.; Young, M.N.; Nadlifatin, R. Choosing a Package Carrier during COVID-19 Pandemic: An Integration of pro-Environmental Planned Behavior (PEPB) Theory and Service Quality (SERVQUAL). J. Clean. Prod. 2022, 346, 131123. [Google Scholar] [CrossRef] [PubMed]
- Dewberry, C.; Jackson, D.J.R. An Application of the Theory of Planned Behavior to Student Retention. J. Vocat. Behav. 2018, 107, 100–110. [Google Scholar] [CrossRef]
- Osma, I.; Kemal, F.E.; Radid, M. Analysis of Determinants and Factors Motivating Students in Higher Education: Case of the Students of Chemistry at the Ben M’sik Faculty of Sciences. Procedia Soc. Behav. Sci. 2015, 197, 286–291. [Google Scholar] [CrossRef]
- Sheldrake, R.; Mujtaba, T.; Reiss, M.J. Science Teaching and Students’ Attitudes and Aspirations: The Importance of Conveying the Applications and Relevance of Science. Int. J. Educ. Res. 2017, 85, 167–183. [Google Scholar] [CrossRef]
- German, J.D.; Agung Ngurah Perwira Redi, A.; Kester Ong, A.S.; Tri Prasetyo, Y.; Louis Sumera, V.M. Predicting Factors Affecting Preparedness of Volcanic Eruption for a Sustainable Community: A Case Study in the Philippines. Sustainability 2022, 14, 11329. [Google Scholar] [CrossRef]
- Chen, J.; Li, Q.; Wang, H.; Deng, M. A Machine Learning Ensemble Approach Based on Random Forest and Radial Basis Function Neural Network for Risk Evaluation of Regional Flood Disaster: A Case Study of the Yangtze River Delta, China. Int. J. Environ. Res. Public Health 2019, 17, 49. [Google Scholar] [CrossRef]
- Al-Mashraie, M.; Chung, S.H.; Jeon, H.W. Customer Switching Behavior Analysis in the Telecommunication Industry via Push-Pull-Mooring Framework: A Machine Learning Approach. Comput. Ind. Eng. 2020, 144, 106476. [Google Scholar] [CrossRef]
- Kalinić, Z.; Marinković, V.; Kalinić, L.; Liébana-Cabanillas, F. Neural Network Modeling of Consumer Satisfaction in Mobile Commerce: An Empirical Analysis. Expert Syst. Appl. 2021, 175, 114803. [Google Scholar] [CrossRef]
- Li, M.; Vanberkel, P.; Zhong, X. Predicting Ambulance Offload Delay Using a Hybrid Decision Tree Model. Socio-Econ. Plan. Sci. 2022, 80, 101146. [Google Scholar] [CrossRef]
- Jang, H.S.; Xing, S. A Model to Predict Ammonia Emission Using a Modified Genetic Artificial Neural Network: Analyzing Cement Mixed with Fly Ash from a Coal-Fired Power Plant. Constr. Build. Mater. 2020, 230, 117025. [Google Scholar] [CrossRef]
- Yousefzadeh, M.; Hosseini, S.A.; Farnaghi, M. Spatiotemporally Explicit Earthquake Prediction Using Deep Neural Network. Soil Dyn. Earthq. Eng. 2021, 144, 106663. [Google Scholar] [CrossRef]
- Jena, R.; Pradhan, B.; Beydoun, G.; Nizamuddin; Ardiansyah; Sofyan, H.; Affan, M. Integrated Model for Earthquake Risk Assessment Using Neural Network and Analytic Hierarchy Process: Aceh Province, Indonesia. Geosci. Front. 2020, 11, 613–634. [Google Scholar] [CrossRef]
- Eckle, K.; Schmidt-Hieber, J. A Comparison of Deep Networks with ReLU Activation Function and Linear Spline-Type Methods. Neural Netw. 2019, 110, 232–242. [Google Scholar] [CrossRef]
- Barnard, A.S. Explainable Prediction of N-V-Related Defects in Nanodiamond Using Neural Networks and Shapley Values. Cell Rep. Phys. Sci. 2022, 3, 100696. [Google Scholar] [CrossRef]
- Karim, A.; Su, Z.; West, P.K.; Keon, M.; The NYGC ALS Consortium; Shamsani, J.; Brennan, S.; Wong, T.; Milicevic, O.; Teunisse, G.; et al. Molecular Classification and Interpretation of Amyotrophic Lateral Sclerosis Using Deep Convolution Neural Networks and Shapley Values. Genes 2021, 12, 1754. [Google Scholar] [CrossRef]
- Gholami, H.; Mohamadifar, A.; Sorooshian, A.; Jansen, J.D. Machine-Learning Algorithms for Predicting Land Susceptibility to Dust Emissions: The Case of the Jazmurian Basin, Iran. Atmos. Pollut. Res. 2020, 11, 1303–1315. [Google Scholar] [CrossRef]
- Walczak, S.; Cerpa, N. Artificial Neural Networks. In Encyclopedia of Physical Science and Technology, 3rd ed.; Academic Press: Cambridge, MA, USA, 2003; Volume 1, pp. 631–645. [Google Scholar] [CrossRef]
- Hagger, M.S.; Hamilton, K. Motivational Predictors of Students’ Participation in out-of-School Learning Activities and Academic Attainment in Science: An Application of the Trans-Contextual Model Using Bayesian Path Analysis. Learn Individ. Differ. 2018, 67, 232–244. [Google Scholar] [CrossRef]
- Masek, A.; Paimin@Abdul Halim, A.N.; Hashim, S.; Abdullah, N.S.; Wan Muda, W.H.N. The Role of Knowledge, Emotion, and Intention in Influencing Students’ Behaviors During COVID-19 Pandemic. SAGE Open 2022, 12, 21582440221089954. [Google Scholar] [CrossRef]
- Hsia, T.C.; Shie, A.J.; Chen, L.C. Course Planning of Extension Education to Meet Market Demand by Using Data Mining Techniques—An Example of Chinkuo Technology University in Taiwan. Expert Syst. Appl. 2008, 34, 596–602. [Google Scholar] [CrossRef]
- Jayawardena, P.R.; van Kraayenoord, C.E.; Carroll, A. Factors That Influence Senior Secondary School Students’ Science Learning. Int. J. Educ. Res. 2020, 100, 101523. [Google Scholar] [CrossRef]
- Bartimote-Aufflick, K.; Bridgeman, A.; Walker, R.; Sharma, M.; Smith, L. The Study, Evaluation, and Improvement of University Student Self-Efficacy. Stud. High. Educ. 2015, 41, 1918–1942. [Google Scholar] [CrossRef]
- Lin, G.; Shen, W. Research on Convolutional Neural Network Based on Improved Relu Piecewise Activation Function. Procedia Comput. Sci. 2018, 131, 977–984. [Google Scholar] [CrossRef]
- Şen, B.; Uçar, E.; Delen, D. Predicting and Analyzing Secondary Education Placement-Test Scores: A Data Mining Approach. Expert Syst. Appl. 2012, 39, 9468–9476. [Google Scholar] [CrossRef]
- Su, M.-S.; Chang, T.-C.; Wu, C.-C.; Liao, C.-W. Factors Affecting the Student Career Decision-Making of Junior High School Students in Central Taiwan Area. Int. J. Inf. Educ. Technol. 2016, 6, 843–850. [Google Scholar] [CrossRef]
- Sneddon, P.H.; Douglas, R. The Attitudes towards, and Experiences of, Laboratory Teaching in Year 1 Chemistry and Physics University Courses. New Dir. Teach. Phys. Sci. 2013, 9, 49–54. [Google Scholar] [CrossRef]
- Estriegana, R.; Medina-Merodio, J.A.; Barchino, R. Student Acceptance of Virtual Laboratory and Practical Work: An Extension of the Technology Acceptance Model. Comput. Educ. 2019, 135, 1–14. [Google Scholar] [CrossRef]
- Prasetyo, Y.T.; Tumanan, S.A.R.; Yarte, L.A.F.; Ogoy, M.C.C.; Ong, A.K.S. Blackboard E-Learning System Acceptance and Satisfaction among Filipino High School Students: An Extended Technology Acceptance Model (TAM) Approach. In Proceedings of the 2020 IEEE International Conference on Industrial Engineering and Engineering Management (IEEM), Singapore, 14–17 December 2020; pp. 1271–1275. [Google Scholar] [CrossRef]
- Prasetyo, Y.T.; Ong, A.K.S.; Concepcion, G.K.F.; Navata, F.M.B.; Robles, R.A.V.; Tomagos, I.J.T.; Young, M.N.; Diaz, J.F.T.; Nadlifatin, R.; Redi, A.A.N.P. Determining Factors Affecting Acceptance of E-Learning Platforms during the COVID-19 Pandemic: Integrating Extended Technology Acceptance Model and DeLone & McLean IS Success Model. Sustainability 2021, 13, 8365. [Google Scholar] [CrossRef]
- Ong, A.K.S.; Prasetyo, Y.T.; Young, M.N.; Diaz, J.F.T.; Chuenyindee, T.; Kusonwattana, P.; Yuduang, N.; Nadlifatin, R.; Redi, A.A.N.P. Students’ Preference Analysis on Online Learning Attributes in Industrial Engineering Education during the COVID-19 Pandemic: A Conjoint Analysis Approach for Sustainable Industrial Engineers. Sustainability 2021, 13, 8339. [Google Scholar] [CrossRef]
- Natek, S.; Zwilling, M. Student Data Mining Solution–Knowledge Management System Related to Higher Education Institutions. Expert Syst. Appl. 2014, 41, 6400–6407. [Google Scholar] [CrossRef]






| Characteristics | Category | N | % |
|---|---|---|---|
| Age | 15 | 7 | 0.720 |
| 16 | 174 | 17.92 | |
| 17 | 436 | 44.90 | |
| 18 | 331 | 34.09 | |
| 19 | 23 | 2.370 | |
| Gender | Male | 568 | 58.50 |
| Female | 401 | 41.30 | |
| Others | 2 | 0.200 | |
| Allowance (in Philippine Peso, PhP) | 1000 and below | 596 | 61.38 |
| Above 1000 and 3000 | 325 | 33.47 | |
| Above 3000 and 5000 | 35 | 3.600 | |
| Above 5000 and 7000 | 10 | 1.030 | |
| Above 7000 | 5 | 0.520 | |
| Relatives are taking up/took up chemistry-related courses | Yes | 164 | 16.89 |
| No | 807 | 83.11 |
| Category | 60:40:00 | F1 Score | 70:30:00 | F1 Score | 80:20:00 | F1 Score | 90:10:00 | F1 Score |
|---|---|---|---|---|---|---|---|---|
| Random | ||||||||
| Gini | 89.70 | 90.20 | 88.00 | 89.00 | 89.90 | 91.00 | 88.50 | 89.30 |
| Std. Dev | 4.186 | 3.706 | 3.469 | 2.616 | 3.355 | 2.261 | 2.133 | 2.066 |
| Entropy | 91.50 | 90.67 | 94.90 | 96.00 | 93.40 | 92.67 | 93.00 | 92.50 |
| Std. Dev | 3.178 | 1.936 | 2.540 | 1.658 | 1.561 | 2.345 | 2.566 | 2.587 |
| Best | ||||||||
| Gini | 91.30 | 92.50 | 90.12 | 91.10 | 93.00 | 93.30 | 90.50 | 91.60 |
| Std. Dev | 0.929 | 1.178 | 1.037 | 1.912 | 0.00 | 0.823 | 1.014 | 1.075 |
| Entropy | 92.00 | 90.56 | 91.00 | 90.44 | 89.93 | 90.40 | 89.50 | 90.20 |
| Std. Dev | 0.000 | 0.527 | 0.000 | 0.882 | 0.00 | 0.527 | 0.693 | 1.302 |
| Latent | Average Training | StDev | Average Testing | StDev | F1 Score | StDev |
|---|---|---|---|---|---|---|
| Affective | 92.00 | 4.447 | 96.41 | 4.439 | 95.56 | 3.210 |
| Attitude Towards Laboratory | 80.78 | 2.108 | 84.70 | 3.005 | 85.97 | 3.368 |
| Attitude Towards Chemistry | 94.25 | 0.888 | 98.29 | 0.784 | 97.26 | 1.478 |
| Perceived Behavioral Control | 92.51 | 1.159 | 98.12 | 0.294 | 97.11 | 1.671 |
| Autonomy | 92.43 | 2.005 | 96.07 | 1.651 | 94.86 | 2.847 |
| Relatedness | 80.21 | 0.623 | 85.39 | 4.440 | 86.17 | 3.087 |
| Competency | 89.85 | 1.634 | 95.90 | 1.849 | 94.77 | 2.898 |
| Latent | Abbreviations | Importance | Score (%) |
|---|---|---|---|
| Attitude Towards Chemistry | AC | 0.180 | 100 |
| Perceived Behavioral Control | PBC | 0.168 | 93.0 |
| Affective | AF | 0.163 | 90.1 |
| Autonomy | AU | 0.144 | 80.0 |
| Competency | CO | 0.134 | 74.5 |
| Relatedness | RS | 0.109 | 60.3 |
| Attitude Towards Laboratory | AL | 0.109 | 60.3 |
Publisher’s Note: MDPI stays neutral with regard to jurisdictional claims in published maps and institutional affiliations. |
© 2022 by the author. Licensee MDPI, Basel, Switzerland. This article is an open access article distributed under the terms and conditions of the Creative Commons Attribution (CC BY) license (https://creativecommons.org/licenses/by/4.0/).
Share and Cite
Ong, A.K.S. A Machine Learning Ensemble Approach for Predicting Factors Affecting STEM Students’ Future Intention to Enroll in Chemistry-Related Courses. Sustainability 2022, 14, 16041. https://doi.org/10.3390/su142316041
Ong AKS. A Machine Learning Ensemble Approach for Predicting Factors Affecting STEM Students’ Future Intention to Enroll in Chemistry-Related Courses. Sustainability. 2022; 14(23):16041. https://doi.org/10.3390/su142316041
Chicago/Turabian StyleOng, Ardvin Kester S. 2022. "A Machine Learning Ensemble Approach for Predicting Factors Affecting STEM Students’ Future Intention to Enroll in Chemistry-Related Courses" Sustainability 14, no. 23: 16041. https://doi.org/10.3390/su142316041
APA StyleOng, A. K. S. (2022). A Machine Learning Ensemble Approach for Predicting Factors Affecting STEM Students’ Future Intention to Enroll in Chemistry-Related Courses. Sustainability, 14(23), 16041. https://doi.org/10.3390/su142316041

