Abstract
Technological advancement and the highly competitive nature of business have forced organizations to use multiple strategies to streamline their business operations. Current research investigates the relationship between sustainable supply chain management (SSCM) and business performance, focusing on operational and financial performance. It provides insights into the operational structure, resource utilization, and the identification of strategic tools needed to strengthen organizational performance. The researchers conducted unstructured interviews with 41 industrialists and analyzed them via open-source coding and deducing reasoning. A questionnaire was developed by analyzing critical scientific literature and unstructured interviews. Empirical responses were taken from 202 industrial corporations. The structural analyses indicate that the effective execution of SSCM significantly improves firms’ operational and financial performance. The findings also provide detailed information about different components of SSCM, namely supply chain strategy (SCS), supply chain network design (SCND), organizational structure, and information system, and explain how it relates to the previous literature review by using a multivariate statistical analysis, followed by structural equation modeling (SEM). The findings of current research highlight the significant role of SSC in accelerating firms’ operational and financial performance and suggest that SSCM should be taken as a secondary strategy and must be integrated with the overall business strategy.
1. Introduction
During the last few decades, businesses witnessed several social, economic, technological, and political changes [1]. These changes have influenced customers’ lifestyles and have significantly modified the operational processes of organizations [2]. The concept of supply chain management (SCM) is increasingly getting attention around the world [3] and playing a critical role in all industries, including manufacturing, services, fast-moving consumer goods (FMCG), medical, water, and goods, etc. Sustainable supply chain management (SSCM) ensures smooth supply chain operations, focusing on social, economic, and environmental goals. According to Koberg and Longoni, SSCM refers to managing capital flow, information, and material along with coordination among companies involved in supply chain activities and linking all these with sustainable development (SD) goals derived from customers and stakeholders’ requirements [1]. The ultimate objective of SSCM is to improve supply chain outcomes and link them with SD goals [4]; however, achieving such goals remains challenging in the current competitive global business market.
SCM processes can be divided into two different but interdependent areas: strategic SCM and operational SCM [5,6]. Strategic SCM focuses on making strategic SC decisions [7] (product development, manufacturing, customers, suppliers and logistics) that relate to the whole organization and mirror the overall business strategy [8]. The operational SCM concentrates on enhanced quality [9], reduced cycle time [10], improved customer service, and smooth processes [11]. Strategic as well as operational aspects of SCM are critical for organizational success [12]. However, strategic aspect is believed to be more important since it facilitates in operational activities [13]. During the last few years, the SCM domain got valuable attention, and many researchers studied it from an operational perspective. For instance, Adebanjo et al. [14] analyzed the impact of SC integration on firms’ innovation capabilities and identified a positive association between them, Kumar et al. [15] stated that SCM significantly enhances organizational, operational performance, while Jamshi and Ganeshkumar [16] concluded that effective SCM practices and business analytics facilitate firms to gain a competitive advantage; SCM has also been studied from theoretical perspectives in some research. For instance, Hearnshaw and Wilson [17] studied the complex network literature to SC context using the “Supply Chain Network” theory. They found that an efficient supply chain structure follows a scale-free network. Cegielski et al. [18] employed the “Organizational Information Processing” theory to investigate how firms combine their information processing requirements and capabilities as an enabler of an SCM system. Similarly, Rogers et al. [19] used the “Institutional” theory to study the supplier development program.
Despite the growing importance of SD and strategic aspects of businesses, researchers have paid limited attention to the strategic aspect of SC and like it to SD goals. Similarly, most of the studies on SCM are centered on defining and using SCM in general perspectives [14]. Inadequate attention is paid to providing an integrative vision of SSCM in the global dynamic business environment. The literature review also indicates that most studies relating to SSC are focused on developed countries, and inadequate attention is paid to emerging economies in the Asian region. The nature of each market differs from one to the other, especially from the developed and developing regions’ perspectives. Based on this fact, it is difficult to expect the finding of a phenomenon from a developed region to be identical in developing or underdeveloped regions.
Considering regional and industrial dynamics, one of the novelties of this study is that it focuses on the Asian region, specifically on Pakistan, one of the emerging economies in this area since the authors were not able to find any empirical study focusing on SSCM and its role in organizational performance by operationalizing strategy, network design, information system, and organizational structure constructs. It is important to focus on these regions, since the findings from studies conducted in developed countries may not be as useful as theoretically or practically considered in developing or underdeveloped countries. Moreover, considering the potential growth of emerging economies, it is imperative to understand their operational structure, specifically concerning SSCM and organizational performance. This study follows a mixed-method approach in which qualitative and quantitative techniques are operationalized to achieve its objectives, which is another novelty of this research. The authors took managers’ opinions about the role of SSCM in their organizational performance and, based on their comments, developed and validated an instrument focusing on SSCM in the Pakistan manufacturing industry context. Later, the impact of SSCM on organizational operational and financial performance was examined by following inferential statistical technique, specifically multivariate statistical analysis, followed by structural equation modeling (SEM), which is scarce in the literature.
2. Literature Review
In traditional organizations, the notion of SCM is viewed as a process of moving materials and goods to support the organizations’ processes [20]; however, dynamic organizations consider SCM a means to get products and services and a mechanism to improve organizational performance by enhancing operational performance, improving suppliers’ relations, and promoting the coordinated strategy [21]. An effective SCM system enhances organizational efficiency and synergies between leaders and commercial partners [22], and also helps firms to reduce waste and minimize costs.
The sustainable management of the supply chain is becoming an increasing concern for organizations worldwide, irrespective of their size or industry. Considering different stakeholders’ pressure, such as government, customers, media, ecologists, etc., relating to protecting and restoring the natural environment and minimizing waste, dynamic firms are taking initiatives to ensure their role in achieving the same goals.
2.1. Supply Chain Strategy
SCS has been recognized as a critical component of SSCM [2] as it facilitates SCM activities and enables managers to compete in the industry effectively. It links and coordinates supply chain (SC) processes and the flow of information among customers and suppliers. Jamshi and Ganeshkumar [16] termed SCS as coordination of long-run strategic cooperation between decision-makers in the universal network for process development and product production. It is a systematic process that conducts cost and benefits analysis and the trade-off of operational modules to achieve desired results [15]. Modern organizations follow flexible SCS and can keep conscious of changes under any circumstances [10]; indeed, SCS provides guidelines across all SC levels, facilitating firms’ operational activities [23].
The notion of supply chain strategy (SCS) has been an effective concept for managing operations and network designs by integrating sustainability goals. SCS enables firms to achieve economic supply operations and improves customer service, helps the firms minimize waste, ensures the minimal negative impact on nature, and provides a competitive advantage. Aligning people and processes with SCS is not an easy task: it requires significant restructuring within the organization [5] by redefining and reclassifying duties to focus on change destinations, reduce process complexity, and grow new aptitudes abilities [6]; it also requires redeploying the assets that are not performing to the desired level, expected improvements in SC performance [7]. SCS illustrates the pattern of decisions about products’ sources in an effective SSCM system, planning their capacity, managing the required raw material, and delivering products and services [8]. For this reason, dynamic organizations tend to follow multiple strategies [9], such as integrating SSCS with overall business strategy [10].
Organizational performance can be judged through their efficiency in asset utilization [24], competitive position [25], and profitability [26]. SCM mainly focuses on linking organizational strategy with organizational performance [8]; however, identifying appropriate dimensions of SSCM to organizational performance remains a challenge. The formulation of SCS requires an examination of various internal and external aspects, since achieving SC success relies on the successful integration of multiple SC partners [27]. Industrial operations involve different activities, such as buying, selling, sharing, and taking information to and from SC partners and stakeholders [13]. Organizations in developing countries that have started recognizing the value of SCS are integrating it with overall business strategy so that organizational performance can be improved [14] and stakeholders’ satisfaction can be enhanced.
However, this realization yet lacks empirical evidence from a developing market’s perspective. Recent studies [28,29,30,31] have tried to explain the important factor of the supply chain that can impact organizational operations. These studies have emphasized paying specific attention to SCS to meet the current world challenges. Further, a survey conducted by Tarigan et al. [32] shows that SCS has significant implications on large-size firms in developed countries. However, most developing countries have not yet reached technological development where they can use automated techniques. Thus, they must rely on the strategy to ensure quality and customer satisfaction, leading to better performance and growth. Considering the above discussion following hypothesis is proposed:
Hypothesis 1a (H1a).
Supply chain strategy has a significant positive effect on organizational, operational performance.
Hypothesis 1b (H1b).
Supply chain strategy has a significant positive impact on organizational financial performance.
2.2. Supply Chain Network Design
SCS and network design evolve with time and need to adopt arrangements that estimate and encourage behaviors that optimize an organization’s sustainable performance. If an organization does not restructure with the stated objectives, it will not reach the desired performance level, and the whole strategy will be doubted [7]. In expectation of the organization, the network design of the supplier must comply with the production requirements of producers [23]. Therefore, the factors selected for decision by suppliers should be relevant to the price, delivery, and quality [33]. SCND directly affects the performance of the allocated location and related parties in SCM [34]. The concern is how to estimate and then change the network structure, while the evolution aspect of the SCND structure provides the basis for the change [35]. For this reason, SCND becomes challenging not only for manufacturing but also for distribution persons [36]. Similar to SCS, SCND also has great potential impact organizational overall performance [37].
The configuration theory of SCND focuses on delivering products to customers in a valuable and effective way. It considers the SCND as a strategic objective to determine the number, location, capabilities of the manufacturing plant, distribution centers, and supplier groups to choose the effective flow of materials during the supply chain [38]. Simchi-Levi et al. [39] stated that the SC depends on an efficient network structure, leading to efficient operations cost and interacting with customer’s responses. On the other hand, SCND has the important and influences decisions of SCM that affect the organizational performance that deals with all the decisions of SCS. Lin and Wang [40] outlined SCND as an integrated supply, manufacturing, and demand aspect. Lashine et al. [41] characterized the supply chain networks as an acquired crude setup that provide, manufacture, and distribute product to customers.
Most previous research on SCND has focused on profit-related aspects and has paid rare attention to the SD perspective [34]. Nagurney [42] overhauled and offered a framework for SCND to locate the optimal levels of capability and operational product connected with sustainable SC activities. The supply chain design remains mostly undetermined even with the importance to each manager and coordination mechanisms [35,36]. Lin and Wang [40] studied the SCND and emphasized that delays or inabilities in the procurement process, referred to as supply disruptions, cause inventory and sales loss. In addition to the effects of SCND on supply chain processes and minimizing disruptions, this effect is translated into the firm’s overall operations [37]. Firms with better SCND are less vulnerable to operational dysfunctionalities, resulting in better organizational performance. A few recent studies [31,43,44] have also highlighted the role of different approaches of SCND and their effect on process improving the organizational performance. Improved SCND, leading to the firm’s better operational and financial performance, is evident in developed countries, as they have more resources to introduce automated systems; however, in developing countries, such an effect is under-researched. Therefore, the following hypotheses are posited as:
Hypothesis 2a (H2a).
Supply chain network design has a significant positive effect on organizational, operational performance.
Hypothesis 2b (H2b).
Supply chain network design has a significant positive impact on organizational financial performance.
2.3. Information Systems
SC must explain and empirically display the result of information system capabilities to meet the needs of an organization and its stakeholders. The information system offers new prospects of restructuring the SCs and integrating it with SD for balanced growth and higher performance with preference over rivals [45]. Information systems are used in the SSCM to arrange and rearrange information between organizations from inside and outside with all partners of the SC and explore the advantages, capacities, and capabilities of a varied SSCM information system associated with digital data exchange electronic marketplace. Mishra et al. [5] proposed a small suitable empirically derived model for analyzing the organizational capabilities that are supported by the alternative scope of the SSC information system; such a mechanism also enhances the organizational ability to achieve SD goals using alternate or resources. Vonderembse et al. [46] classified SC without explaining the associated information systems, and for this reason, it is considered an incomplete mechanism. Qrunfleh and Tarafdar [47] bridged this gap by offering a theoretical and empirical basis by analyzing the advantage of several types of information systems to SC.
Most industrial corporations implement different information systems practices to achieve agility and improve operational performance [48]. In this regard, firms must consider the integration issues while implementing the information system within an organization. An effective information system helps firms solve the administrative problems that vary from industry to industry and proposes viable solutions [49]. Dehning et al. [50] proposed a theoretical framework that considers the impact of the information system of SCS on discrete components of the value chain and predicts changes in specific financial performance measures connected with these components. Abbas et al. [51] stated that the information system of SC is of particular interest because of its active process monitoring, automation in information routing, and SCM integration at various levels, which previously were not possible. Dynamic organizations ensure that the information and knowledge system is configured and customized as per organization structure and business processes [52]. For this reason, the information system plays a critical role within the organization in terms of procurement, inventory control, and material handling.
Recent studies [28,53,54] show that organizational efforts to introduce better information technology improve organizational performance. Organizational capitalization on modern technology greatly enhances their abilities to innovate and accelerate their productivity, i.e., getting maximum output with minimum utilization of resources. The use of ERP systems [55], big data analytics [54,56], and information integration [28] can greatly uplift organizational performance while taking into account their operational effect on the natural environment; however, an important aspect to understand is strategically choosing the right combination as required for the organization. There is no tailor-made system for SC; rather, each firm has to localize the solutions to best fit their scenario. Hence, the importance of IS system is undeniable, but their inclusion while making long-term strategy seem inevitable. Considering the previous discussion, the following hypothesis is presented to verify the use of IS for organizational performance empirically:
Hypothesis 3a (H3a).
Information system has a significant positive effect on organizational, operational performance.
Hypothesis 3b (H3b).
Information system has a significant positive impact on organizational financial performance.
2.4. Organizational Structure
The roots of organizational structure are linked to the evolution of strategy. Jacobides [57] proposed SC’s organizational structure that reflects the business relationship or degree of cooperation between corporations in the chain. Organizations need to adopt systems that can deal with all the independent functional areas that cannot be observed in the classical structure to transform into an integrated SCM [38]. This means independent management must effectively monitor and strengthen SC activities, and such a body must have the power to alter the SC processes when and wherever they are required to ensure efficiency and effectiveness at all levels. Dynamic organizations are considered unlikely to achieve SD goals [4].
Abbas and Sağsan [58] recognized that competition in the present-day world is no more between organizations but among strategies. Also, captivating SCM has turned into a conceivably important method for securing a competitive advantage and enhancing operational and financial performance [13]. Organizational structure may affect the overall performance because of differences in industry nature, firm size, financial performance, or strategy [59]. Because of globalization, increased customer awareness concerns about nature, and government regulations to harmonize business activities with the environment, competition is shifting from traditional organization structure to sustainable operations management in terms of vertical operational hierarchy to aligning people in a horizontal perspective [15]. Bals and Tate [38] emphasized linking operational strategy with shared goals and integrated commerce partners.
In their study, Cao et al. [60] used configuration theory and highlighted the relationship between SC and operational performance of firms in diverse configurations. They stated that if a firm configures interconnected elements effectively, it can perform better. Therefore, an integrated SCM system has the potential to perform well in the market [61]. From the organizational perspective, configuration theory proposes the full integration of SC with overall business strategy to achieve high performance [13]; it also suggests that the optimal allocation of SC should be realized as the actual combination of different practices where one firm might look quite different from another in terms of the organizational structure used [62].
Another important aspect of organizational structure is the nature of firms in developed and developing countries. Most firms in developing countries have executive boards composed of family members. Further, their approach of less automation also affects the span of control and chain of command [63]; such structural issues create further problems of reporting and timely feedbacks upstream in the supply chain. While supply chain requires specific attention to sense the environment, it is important to consider organizational structure in SCS. The excessive processes and delays affect the operational activities [64,65,66]. To understand the role of organizational structure relating to the supply chain in organizational performance following hypotheses are proposed:
Hypothesis 4a (H4a).
Organizational structure has a significant positive effect on organizational, operational performance.
Hypothesis 4b (H4b).
Organizational structure has a significant positive effect on organizational financial performance.
Additionally, it is also studied whether organizational, operational performance impacts its financial performance or not (see Figure 1). Thus, the following hypothesis is also tested.
Figure 1.
Conceptual framework. Supply chain components and their link with organizational performance.
Hypothesis 5 (H5).
Organizational, operational performance positively impacts its financial performance.
3. Research Methodology
This study follows the mixed-method approach to achieve the research goal. The study is an effort to understand the role of SSC in organizational performance. An important aspect to understand is that the current research focuses on a developing country where real-time data and automation are hard to find. In such scenarios, the best approach is to contextualize the study and develop relevant and new items to understand the scenario [32]. Mainly, the studies conducted on similar areas have followed an empirical approach, and there are rare studies that have followed a comprehensive approach. The current study bridges this methodological gap since it follows a mix-method approach where qualitative and quantitative techniques complement each other and offset the inherited weakness of each domain.
The target population of this research included Pakistani manufacturing organizations listed in the Securities and Exchange Commission of Pakistan (SECP). A sample of the top 259 corporations from the 2019 annual report of SECP was selected. These corporations were chosen because of (1) the abundance of the SC resources, (2) clarity of the structure of the organizations, and (3) the importance of time and cost to these corporations. The research was started with a comprehensive literature review, followed by interviews of industry executives (mainly middle managers). The authors conducted the interviews with 41 managers and tried to get their comments on:
- What is the process of integrating SC with organizational strategy?
- How is organizational performance affected by the supply chain network design?
- How does the information system in SC impacts their organizational performance?
- How does organizational structure impacts organizational performance?
The interviews were analyzed using a narrative framework following deductive reasoning and open-source coding. The analysis of interviews and literature enabled the researchers to develop items for the questionnaire. The initial draft contained two sections; section A aimed to collect demographic information of the respondent, while section B possessed 46 items. The current was shared with nine academic and six SC industry experts for necessary modifications and improvements. The researchers pilot tested the refined draft by collecting responses from 42 managers. The initial results represented the internal consistency of constructs with values ranging from 0.74 to 0.92, complying with Hair et al.’s minimum requirement of 0.7 [67].
After ensuring the internal consistency of the constructs, a comprehensive survey was initiated. The questionnaire was distributed among different professionals, e.g., junior, middle, senior managers, and senior executives. The questionnaire followed the five-points Likert scale approach where one represented strongly disagree and five represented strongly agree. Out of a total of 259 distributed questionnaires, 202 useable responses were received, providing a 77.99% useable response rate. Accordingly, the empirical and structural analyses were performed using SPSS and Amos v.23. Researchers have recently started using SEM for multiple regression due to its strong assumptions and rigor. Bollen and Pearl [68] have discussed the issue of SEM in detail, and using SEM in the current study seemed a better and more robust approach. Especially studies proposing new constructs or measurement items apply CFA using Amos, which provides a better and rigorous approach to dealing with self-respondent data sets.
The demographic details of the respondents are given in Table 1. The R2 value was found 0.91, indicating the appropriateness of the data. Sample adequacy was checked using the KMO test, and the resulting value 0.922 effectively complies with Kaiser and Rice’s required sample value of above 0.6 [69]. The researchers examined the correlation between the variables, and the visual examination showed a significant correlation at p = 0.01.
Table 1.
Demographic details of the respondents.
4. Results
Following the varimax rotation method in the principal component analysis technique, the authors performed exploratory factor analysis to extract the factors. EFA also empowers analysts to decrease the observed variables and categorize the link between them. Hair [67] proposed that the researchers kept only those items loaded 0.4 or above on a single item. The EFA analysis extracted five factors explaining 83.196% of the total variance. Out of ten items in the SCS construct, one item showed poor loading and was removed from the scale. The rest of the items indicated factor loading between 0.651 and 0.838, and the construct explained 59.49% of the variance. Two items from SCND marked cross-loading and were deleted. The SCND construct consisted of six items loaded from 0.594 to 0.851 and explained 66.37% of the total variance. The third construct, i.e., information system, possessed seven items that showed 0.845 to 0.922 loading range and explained 77.65% total variance. The original construct of the organizational structure had nine things, and two of them were deleted; both items showed high cross-loading. The seven items loaded between 0.764 and 0.919 explained 79.25% of the total variance. The construct of operational performance had five items that loaded between 0.847 and 0.859. The last construct, i.e., the financial performance, had seven items loaded from 0.743 to 0.888 and explained 73.23% of the total variance. Details of items loading and instrument reliability and validity are given in Table 2 (for detailed items, the loading table is provided in Appendix A).
Table 2.
Instrument reliability and validity.
Confirmatory factor analysis was done to ensure the unidimensionality of identified constructs, i.e., the existence of a single dimension underlying the set of measures. For this purpose, SPSS AMOS v.23 was used. Chi-square/degree of freedom (CMIN/DF), comparative fit index (CFI), the goodness of fit index (GFI), adjusted goodness of fit index (AGFI), normative fit index (NFI), standardized root means square residual (SRMR). Root means the square error of approximation (RMSEA) are the seven indicators representing the goodness of model fit [70]. The CMIN/DF value for the present study was 1.7; this value fully meets the less than three requirements mentioned by Bagozzi and Yi [71]. Similarly, CFI, NFI, GFI, AGFI, and IFI values were found as 0.899, 0.941, 0.924, 0.951 and 0.911, respectively. These indices’ values were close to 0.9 and fulfilled Bentler and Bonett’s [72], Hu and Bentler’s [73] ideal requirements above 0.9. Moreover, the SRMR value was 0.035, and the RMSEA value was 0.064; these values also meet the benchmark values of 0.08 by Browne and Cudeck [74] and Hu and Bentler [73], respectively. Based on these fit indices’ results, it can be stated that the model effectively fits the data.
After establishing unidimensionality, as proposed by Hinkin [75], the reliability and validity of the instrument were checked. The Cronbach’s alpha value for the present study is 0.907, confirming Peterson’s [76] criteria of 0.8 or above criteria value for reliable data. The details of each dimension’s value are given in Table 2. The convergent and discriminant validity helped the researchers to ensure construct validity. Table 3 indicates that all the five constructs were positively correlated with each other with a 0.01 p-value. Moreover, the X2 difference test provided the discriminant validity with a p-value of 0.00, confirming the discrimination of all constructs.
Table 3.
Correlation Coefficients are significant at the 0.01 level (2-tailed).
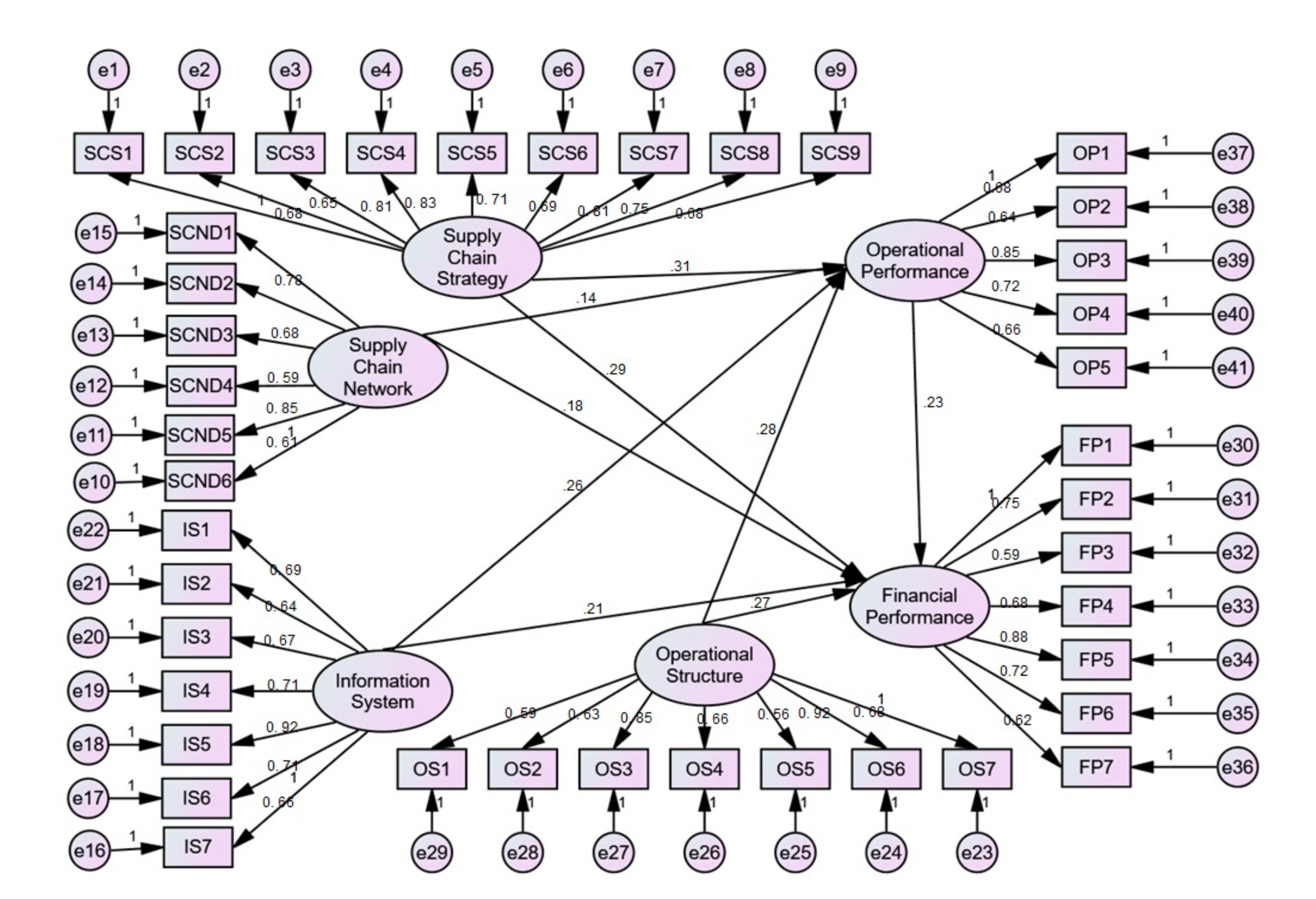
The researchers followed structural equation modeling (SEM) techniques to test the proposed hypotheses. The structural analyses indicated a significant positive impact of SCS on organizational operational and financial performance with the β and p-values of 0.311 and 0.005 and 0.298 and 0.009, respectively (see Figure 2) which led to the acceptance of H1a and H1b hypotheses.
Figure 2.
Structural Model.
The analysis of SCND’s impact on organizational operational and financial performance also indicated significant positive results with β 0.149 and p-value 0.042 for operational performance and β 0.181 and 0.036 p-value for financial performance. Thus, H2a and H2b are also accepted.
The structural analysis also indicated a significant positive impact of information systems on the operational and financial performance of the sampled firms with β 0.265 and p-value 0.021 for operational performance and β 0.214 and p-value 0.033 for financial performance, which led to the acceptance of H3a and H3b, respectively. Finally, the organizational structure analysis on sampled firms’ operational and financial performance presented β 0.289 and p-value 0.013 for operational performance and β 0.278 and p-value 0.018 for financial performance, which directed for the acceptance of H4a and H4b.
5. Discussion, Implications and Limitations
This study follows a mixed-method approach to examine the role of SSCM in organizational operational and financial performance by specifically focusing on the manufacturing sector in Pakistan, one of the emerging economies in the Asian region. SSCM is operationalized through four constructs, namely SCS, SCND, information system, and organizational structure. The structural analyses indicate that SCS has a significant positive impact on the operational and financial performance of the sampled firms. This means that most sampled firms are adequately benefiting from SCS to improve their operational and financial performance. It can also be stated that these firms take SCS as a subsequent strategy and efficiently link it with the overall business strategy to achieve their short- and long-term objectives.
The investigation of SCND’s impact on organizational operational and financial performance indicated a significant positive effect; however, as compared to the SCS, the significance level was lower. Yet, it can be concluded that the sampled firms are adequately benefiting from SCND to improve their operational and financial performance. These results also indicate that SCND significantly helps the sampled firms minimize product complexity and logistic cost, which ultimately helps them achieve their goals efficiently.
Similarly, the analysis of information systems on organizational operational and financial performance presented significant positive results. This means that effective implementation of information systems positively impacts employee performance, leading to improved organizational operational and financial performance. Dynamic organizations have to go through a large quantification of data daily. An effective information system helps them interpret such data so that the right person can make the right decision at the right time. It can be said that the sampled firms are adequately capitalizing on their information system, which is resulting in a positive impact on their operational and financial performance.
Compared to SCND and information systems, the organizational structure was identified as a more significant construct of SSCM concerning its impact on organizational performance. The finding complies with Imran and Abbas’s [33] study that organizational structure positively impacts firms’ overall performance. This means that most of the sampled corporations focus on adapting the organizational structure to the strategic level use in SCM as they seek to make these adjustments to improve their performance. Therefore, they must establish structures and processes to interact with common objectives and vision with other supply chain partners to achieve the desired performance.
The findings suggest that, to capitalize on SSCM most effectively, firms must integrate and operationalize their constructs in a unified manner. Although SCS is identified to have the highest impact on organizational operational and financial performance, which confirms strategic choice theory arguments that making a choice from different options and setting strategy for its effective implementation has the highest impact on the result [3], but firms cannot achieve SSCM’s objectives in its true spirit until they integrate all constructs and deploy it as a unified whole. Although new initiatives, which will need to improve supply chain participation in improving organizational performance, will require increasing the awareness of industrial corporation management to use their strategies, thus serving as a valuable investment for long-term supply chain performance.
The normal attribution of SSCM with only the supply chain department is not true, and managers must understand the holistic approach. Specifically, firms cannot achieve SD goals without following sustainability practices in the supply chain domain. Thus, the conclusions align with previous research [2,32] to encourage firms to engage strategically and realize that a good network design, well-thought-out technological solution, and a complying organizational structure are integral elements for SSCM, leading to improved organizational performance. Another important understanding developed during the study is the importance of integrating network designs with a built-to-purpose information system and conforming processes and workflow to achieve the organizational targets, both operational and financial.
There are some tools and strategies that industrial corporations should be concerned about to improve organizational performance effectiveness, such as strengthening cooperative relationships and establishing alliances between suppliers and direct customers and between all or most members of the chain. Moreover, they need to build a supply chain network through decision support tools that can be used for distribution and strategies to reduce the cost of material and services, with the development of a technological system along the supply chain that supports multiple levels of the decision-making process and give a clear picture of the flow of products, services, and information.
The current research finding affirms some past studies’ remarks and helps to clarify the conflicting conclusions prevailing in previous examinations in this field. In general, this research enriches our knowledge of organizational performance from the SC perspective and its relationship with the factors of SSCM. The study provides insight for middle-tier managers and top managers to improve their financial and operational performance. For top managers, understanding the organizational structure and its effect on organizational performance offers a way forward; they should try to improve the overall organizational structure and make it more compatible and complying with modern-day needs. Further, middle-tier managers need to evaluate their SCND and implementation of IS in the supply chain to get the best of operations performed in the organization. This will provide a better performance and help the organizations to grow faster and get more returns than the industrial benchmark.This study has several limitations as the authors focused on firms registered on SECP. Future research should also broaden its scope by collecting data from other regions. From the perspective of the data, the qualitative responses were taken only from managers (mainly middle managers), and most of the practical answers were received from junior managers. It is recommended to encourage the participation of non-managerial staff so that the findings become more robust. Lastly, collected data is based on the respondents’ perception and ignores the documented facts, such as annual reports. Future studies can become more valuable by incorporating both types of data.
Author Contributions
Q.F.; A.A.A.R.; H.J.; J.A. and U.C. All authors contributed to conceptualization, formal analysis, investigation, methodology, and writing and editing of the original draft. All authors have read and agreed to the published version of the manuscript.
Funding
This research received no external funding.
Institutional Review Board Statement
Not applicable.
Informed Consent Statement
Not applicable.
Data Availability Statement
The data will be made available on request from the corresponding author.
Conflicts of Interest
The authors declare no conflict of interest.
Appendix A
| Particulars | Items Loading | Mean |
| Supply Chain Strategy | ||
| The supply chain strategy helps to offer new products and services | 0.827 | 4.26 |
| The strategic decision helps to develop a new product for the marketplace | 0.721 | |
| The supply chain strategy makes the network system of the supply chain more clarify | 0.723 | |
| The supply chain strategy supports the acquisition and implementation of an appropriate information system | 0.801 | |
| The supply chain strategy offers a high level of quality in products or services | 0.838 | |
| The supply chain strategy ensures the internal and external communication between employee, supplier, and customer | 0.701 | |
| Strategic decisions determine the overall direction of corporation supply chain | 0.676 | |
| Corporation strategy help to use effective long-term material planning and implementing low-cost production | 0.803 | |
| Corporation strategy allows sharing their future vision of supply chain with suppliers | 0.651 | |
| Supply Chain Network Design | ||
| The supply chain network design concentrate on improving efficiency | 0.776 | 4.32 |
| The supply chain network design is focused on improving operational standards | 0.675 | |
| The supply chain network design reduces operational hurdles by bridging between the corporation, suppliers, and customers. | 0.851 | |
| The supply chain network design ensures services in a timely manner and at the right place in the market | 0.833 | |
| The supply chain network design focuses on reducing operational expenses and increasing profitability | 0.594 | |
| The supply chain network design provides financial and non-financial support to the corporation by enabling them to deliver orders to customers sooner than competitors | 0.792 | |
| Information Systems | ||
| The corporation keeps full information about issues that affect its business | 0.845 | 4.4 |
| The corporation has the ability to manage inventory of suppliers and the organization optimally to ensure smooth operations | 0.883 | |
| The information system enables the corporation to reduces operational complexities | 0.922 | |
| The corporation uses customers’ feedback to improve the products and services | 0.848 | |
| The information system reduces the time and cost of doing business | 0.92 | |
| The information system enables the corporation to discover new markets | 0.845 | |
| The information system enables the management to make effective decisions | 0.902 | |
| Organizational Structure | ||
| The organizational structure ensures the active participation of the employees in important decisions | 0.855 | 4.06 |
| The organizational structure promotes a sense of vigilance, proactively, and commitments to enhance operational performance | 0.862 | |
| Cross-departmental cooperation is harmonious and collaborative and ensures smooth operations within the organization | 0.855 | |
| The performance appraisal system is well developed and evaluate all employees in fair manners | 0.764 | |
| The organizational structure delegate powers at all level to ensure excellent customer service | 0.846 | |
| Authorities are well divided and administrative procedures are clearly defined. | 0.919 | |
| Job descriptions and standard operating procedures are clearly defined | 0.882 | |
| Operational Performance | ||
| The corporation’s supply chain is more focused on operational aspects rather than financial aspects | 0.859 | 4.02 |
| The corporation respond quickly to market changes to improve their products and services | 0.853 | |
| The supply chain strategy of the organization is well defined, clear and widely understood within your corporation | 0.847 | |
| The supply chain strategy of the organization has the ability to change production capacity quickly based on customer demands | 0.848 | |
| The supply chain strategy of the organization has the ability to reduce operational complexities | 0.857 | |
| Financial Performance | ||
| The management of the company uses supply chain strategy to increase organization operational performance | 0.861 | 4.13 |
| The supply chain strategy of the organization has a significant role in streamlining the operational activities of the organization | 0.883 | |
| The corporation customize products by adding certain models required by customers | 0.871 | |
| The corporation has the capability to control the sales and distribution network which ultimately will impact their financial performance | 0.888 | |
| The supply chain strategy of the organization has the ability to change existing product or design new products to attract a new customer | 0.851 | |
| The supply chain strategy of the organization has a positive impact on organizational financial performance | 0.861 | |
| The management of the company uses supply chain strategy to reduce expenses and increase its profitability | 0.743 | |
References
- Habib, M.; Abbas, J.; Noman, R. Are human capital, intellectual property rights, and research and development expenditures really important for total factor productivity? An empirical analysis. Int. J. Soc. Econ. 2019, 46, 756–774. [Google Scholar] [CrossRef]
- Abbas, J. Impact of total quality management on corporate green performance through the mediating role of corporate social responsibility. J. Clean. Prod. 2020, 242, 118458. [Google Scholar] [CrossRef]
- Riaz, M.; Pamucar, D.; Farid, H.M.A.; Hashmi, M.R.; Raza, M. q-Rung Orthopair Fuzzy Prioritized Aggregation Operators and Their Application Towards Green Supplier Chain Management. Symmetry 2020, 12, 976. [Google Scholar] [CrossRef]
- Qi, Y.; Huo, B.; Wang, Z.; Yeung, H.Y.J. The impact of operations and supply chain strategies on integration and performance. Int. J. Prod. Econ. 2017, 185, 162–174. [Google Scholar] [CrossRef]
- Mishra, D.; Gunasekaran, A.; Papadopoulos, T.; Dubey, R. Supply chain performance measures and metrics: A bibliometric study. Benchmarking Int. J. 2018, 25, 932–967. [Google Scholar] [CrossRef]
- Stevenson, W.J. Operations Management; McGraw-Hill: London, UK., 2015; ISBN 978-0-07-802410-8. [Google Scholar]
- Perez-Franco, R.; Phadnis, S.; Caplice, C.; Sheffi, Y. Rethinking supply chain strategy as a conceptual system. Int. J. Prod. Econ. 2016, 182, 384–396. [Google Scholar] [CrossRef]
- Arora, A.; Arora, A.S.; Sivakumar, K. Relationships among Supply Chain Strategies, Organizational Performance, and Technological and Market Turbulences. Int. J. Logist. Manag. 2016, 27, 206–232. [Google Scholar] [CrossRef]
- Abbas, J. Impact of total quality management on corporate sustainability through the mediating effect of knowledge management. J. Clean. Prod. 2020, 244, 118806. [Google Scholar] [CrossRef]
- Musyoka, M. Lean Supply Chain Management Practices and Organizational Performance of Large Scale Manufacturing Firms in Kenya; Business University of Nairobi: Nairobi, Kenya, 2015. [Google Scholar]
- Jajja, M.S.S.; Brah, S.A.; Hassan, S.Z. Supply chain strategy and organisational performance: Role of core operational functions. Int. J. Serv. Oper. Manag. 2014, 17, 330. [Google Scholar] [CrossRef]
- Rose, W.; Mann, I.J.S.; Rose, S. A Strategic Perspective and Taxonomy of Supply Chain Strategies. IUP J. Oper. Manag. 2012, 11, 6–42. [Google Scholar]
- Lu, D.; Ding, Y.; Asian, S.; Paul, S.K. From Supply Chain Integration to Operational Performance: The Moderating Effect of Market Uncertainty. Glob. J. Flex. Syst. Manag. 2017, 19, 3–20. [Google Scholar] [CrossRef]
- Adebanjo, D.; Teh, P.-L.; Ahmed, P.K. The impact of supply chain relationships and integration on innovative capabilities and manufacturing performance: The perspective of rapidly developing countries. Int. J. Prod. Res. 2017, 56, 1708–1721. [Google Scholar] [CrossRef]
- Kumar, V.; Chibuzo, E.N.; Garza-Reyes, J.A.; Kumari, A.; Lona, L.R.; Lopez-Torres, G.C. The Impact of Supply Chain Integration on Performance: Evidence from the UK Food Sector. Procedia Manuf. 2017, 11, 814–821. [Google Scholar] [CrossRef] [Green Version]
- Jamshi, J.; Ganeshkumar, C. Causal Linkage among Business Analytics, Supply Chain Performance, Firm Performance and Competitive Advantage. Parik-KIIT J. Manag. 2017, 13, 29. [Google Scholar] [CrossRef]
- Hearnshaw, E.J.; Wilson, M. A complex network approach to supply chain network theory. Int. J. Oper. Prod. Manag. 2013, 33, 442–469. [Google Scholar] [CrossRef]
- Cegielski, C.G.; Jones-Farmer, L.A.; Wu, Y.; Hazen, B.T. Adoption of Cloud Computing Technologies in Supply Chains: An Organizational Information Processing Theory Approach. Int. J. Logist. Manag. 2012, 23, 184–211. [Google Scholar] [CrossRef]
- Rogers, K.W.; Purdy, L.; Safayeni, F.; Duimering, P.R. A supplier development program: Rational process or institutional image construction? J. Oper. Manag. 2006, 25, 556–572. [Google Scholar] [CrossRef]
- Hudnurkar, M.; Jakhar, S.; Rathod, U. Factors Affecting Collaboration in Supply Chain: A Literature Review. Procedia-Soc. Behav. Sci. 2014, 133, 189–202. [Google Scholar] [CrossRef] [Green Version]
- Parulekar, A.; Verulkar, A. Supply Chain Management And Its Relationship With Organizational Performance: A Literature Review. J. Commer. Manag. Thought 2015, 6, 770. [Google Scholar] [CrossRef]
- Aziziankohan, A.; Jolai, F.; Khalilzadeh, M.; Soltani, R.; Tavakkoli-Moghaddam, R. Green supply chain management using the queuing theory to handle congestion and reduce energy consumption and emissions from supply chain transportation fleet. J. Ind. Eng. Manag. 2017, 10, 213. [Google Scholar] [CrossRef] [Green Version]
- Chopra, S.; Meindl, P. Supply Chain Management: Strategy, Planning, and Operation, 3rd ed.; Prentice Hall Inc.: Upper Saddle River, NJ, USA, 2014; ISBN 9780874216561. [Google Scholar]
- Abbas, J.; Muzaffar, A.; Mahmood, H.K.; Ramzan, M.A.; Rizvi, S.S.u.H. Impact of Technology on Performance of Employees (A Case Study on Allied Bank Ltd, Pakistan). World Appl. Sci. J. 2014, 29, 271–276. [Google Scholar]
- Wang, C.-H. How Organizational Green Culture Influences Green Performance and Competitive Advantage: The Mediating Role of Green Innovation. J. Manuf. Technol. Manag. 2019, 30, 666–683. [Google Scholar] [CrossRef]
- Abbas, J.; Kumari, K. Examining the Relationship between Total Quality Management and Knowledge Management and Their Impact on Organizational Performance. J. Econ. Adm. Sci. 2021. [Google Scholar] [CrossRef]
- Richey, R.G.; Roath, A.S.; Whipple, J.M.; Fawcett, S.E. Exploring a governance theory of supply chain management: Barriers and facilitators to integration. J. Bus. Logist. 2010, 31, 237–256. [Google Scholar] [CrossRef]
- Hamali, S.; Prihandoko, D.; Kurniawan, S.; Ramdhani, R. The effects of supply chain information integration on organizational performance in food small industry. Manag. Sci. Lett. 2020, 10, 695–702. [Google Scholar] [CrossRef]
- Kumar, A.; Singh, R.K.; Modgil, S. Exploring the relationship between ICT, SCM practices and organizational performance in agri-food supply chain. Benchmarking Int. J. 2020, 27, 1003–1041. [Google Scholar] [CrossRef]
- Saragih, J.; Tarigan, A.; Silalahi, E.F.; Wardati, J.; Pratama, I. Supply Chain Operational Capability and Supply Chain Operational Performance: Does the Supply Chain Management and Supply Chain Integration Matters. Int. J. Sup. Chain. Mgt. 2020, 9, 1222. [Google Scholar]
- Shahzad, F.; Du, J.; Khan, I.; Shahbaz, M.; Murad, M.; Khan, M.A.S. Untangling the influence of organizational compatibility on green supply chain management efforts to boost organizational performance through information technology capabilities. J. Clean. Prod. 2020, 266, 122029. [Google Scholar] [CrossRef]
- Tarigan, Z.J.H.; Jenny, M.; Basana, S.R.; Siagian, H. The Effect of Competency Management on Organizational Performance through Supply Chain Integration and Quality. Available online: http://growingscience.com/uscm/Vol9/uscmv9no2.html (accessed on 12 September 2021).
- Imran, M.; Abbas, J. The Role Of Strategic Orientation In Export Performance of China Automobile Industry. In Handbook of Research on Managerial Practices and Disruptive Innovation in Asia; IGI Global: Hershey, PA, USA, 2020; pp. 249–263. [Google Scholar]
- Jin, S.H.; Jeong, S.J.; Kim, K.S. A Linkage Model of Supply Chain Operation and Financial Performance for Economic Sustainability of Firm. Sustainability 2017, 9, 139. [Google Scholar] [CrossRef] [Green Version]
- Eskandarpoura, M.; Dejaxa, P.; Miemczyk, J.; Pétona, O. Sustainable Supply Chain Network Design: An Optimization-Oriented Review. Omega 2015, 54, 11–32. [Google Scholar] [CrossRef]
- Tiwari, M.; Mahanty, B.; Sarmah, S.P.; Jenamani, M. Modeling of Responsive Supply Chain; CRC Press: Boca Raton, FL, USA, 2016. [Google Scholar]
- Ball, P. Dynamic modelling for supply chain management: Dealing with front-end, back-end and integration issues, by Adolfo Crespo Marquez. Prod. Plan. Control. 2011, 24, 141–142. [Google Scholar] [CrossRef]
- Bals, L.; Tate, W.L. Sustainable Supply Chain Design in Social Businesses: Advancing the Theory of Supply Chain. J. Bus. Logist. 2018, 39, 57–79. [Google Scholar] [CrossRef] [Green Version]
- Abbas, J. HEISQUAL: A Modern Approach to Measure Service Quality in Higher Education Institutions. Stud. Educ. Eval. 2020, 67, 100933. [Google Scholar] [CrossRef]
- Lin, C.-C.; Wang, T.-H. Build-to-order supply chain network design under supply and demand uncertainties. Transp. Res. Part B Methodol. 2011, 45, 1162–1176. [Google Scholar] [CrossRef]
- Lashine, S.H.; Fattouh, M.; Issa, A. Location/allocation and routing decisions in supply chain network design. J. Model. Manag. 2006, 1, 173–183. [Google Scholar] [CrossRef]
- Nagurney, A. Optimal supply chain network design and redesign at minimal total cost and with demand satisfaction. Int. J. Prod. Econ. 2010, 128, 200–208. [Google Scholar] [CrossRef]
- Pradabwong, J.; Braziotis, C.; Tannock, J.D.; Pawar, K.S. Business process management and supply chain collaboration: Effects on performance and competitiveness. Supply Chain Manag. Int. J. 2017, 22, 107–121. [Google Scholar] [CrossRef]
- De Vass, T.; Shee, H.; Miah, S.J. The effect of “Internet of Things” on supply chain integration and performance: An organisational capability perspective. Australas. J. Inf. Syst. 2018, 22, 22. [Google Scholar] [CrossRef] [Green Version]
- Abbas, J.; Kumari, K.; Al-Rahmi, W.M. Quality Management System in Higher Education Institutions and Its Impact on Students’ Employability with the Mediating Effect of Industry–Academia Collaboration. JEAS 2021. ahead-of-print. [Google Scholar] [CrossRef]
- Vonderembse, M.A.; Uppal, M.; Huang, S.H.; Dismukes, J.P. Designing supply chains: Towards theory development. Int. J. Prod. Econ. 2006, 100, 223–238. [Google Scholar] [CrossRef]
- Qrunfleh, S.; Tarafdar, M. Supply chain information systems strategy: Impacts on supply chain performance and firm performance. Int. J. Prod. Econ. 2014, 147, 340–350. [Google Scholar] [CrossRef]
- Swafforda, P.M.; Ghoshb, S.; Murthy, N. Achieving Supply Chain Agility Through IT Integration and Flexibility. Int. J. Prod. Econ. 2008, 116, 288–297. [Google Scholar] [CrossRef]
- Bayraktar, E.; Demirbag, M.; Koh, S.L.; Tatoglu, E.; Zaim, H. A causal analysis of the impact of information systems and supply chain management practices on operational performance: Evidence from manufacturing SMEs in Turkey. Int. J. Prod. Econ. 2009, 122, 133–149. [Google Scholar] [CrossRef]
- Dehning, B.; Richardson, V.J.; Zmud, R.W. The financial performance effects of IT-based supply chain management systems in manufacturing firms. J. Oper. Manag. 2006, 25, 806–824. [Google Scholar] [CrossRef]
- Abbas, J.; Sagsan, M. Identification of Key Employability Attributes and Evaluation of University Graduates’ Performance: Instrument Development and Validation. High. Educ. Ski. Work.-Based Learn. 2019, 10, 449–466. [Google Scholar] [CrossRef]
- Liu, Y.; Mezei, J.; Kostakos, V.; Li, H. Applying configurational analysis to IS behavioural research: A methodological alternative for modelling combinatorial complexities. Inf. Syst. J. 2015, 27, 59–89. [Google Scholar] [CrossRef] [Green Version]
- Hou, C.-K. The effects of IT infrastructure integration and flexibility on supply chain capabilities and organizational performance: An empirical study of the electronics industry in Taiwan. Inf. Dev. 2019, 36, 576–602. [Google Scholar] [CrossRef]
- Wamba, S.F.; Dubey, R.; Gunasekaran, A.; Akter, S. The performance effects of big data analytics and supply chain ambidexterity: The moderating effect of environmental dynamism. Int. J. Prod. Econ. 2020, 222, 107498. [Google Scholar] [CrossRef]
- Sutduean, J.; Singsa, A.; Sriyakul, T.; Jermsittiparsert, K. Supply Chain Integration, Enterprise Resource Planning, and Organizational Performance: The Enterprise Resource Planning Implementation Approach. J. Comput. Theor. Nanosci. 2019, 16, 2975–2981. [Google Scholar] [CrossRef]
- Kumari, K.; Abbas, J.; Rashid, S.; Haq, M.A.U. Role of Corporate Social Responsibility in Corporate Reputation via Organizational Trust and Commitment. Rev. Manag. Sci. 2021, 3, 42–63. [Google Scholar]
- Jacobides, M.G. The Inherent Limits of Organizational Structure and the Unfulfilled Role of Hierarchy: Lessons from a Near-War. Organ. Sci. 2007, 18, 455–477. [Google Scholar] [CrossRef] [Green Version]
- Abbas, J.; Sağsan, M. Impact of knowledge management practices on green innovation and corporate sustainable development: A structural analysis. J. Clean. Prod. 2019, 229, 611–620. [Google Scholar] [CrossRef]
- Kumari, K.; Ali, S.B.; Khan, N.U.N.; Abbas, J. Examining the Role of Motivation and Reward in Employees’ Job Performance Through Mediating Effect of Job Satisfaction: An Empirical Evidence. Int. J. Organ. Leadersh. 2021, 10, 401–420. [Google Scholar] [CrossRef]
- Cao, Z.; Huo, B.; Li, Y.; Zhao, X. The impact of organizational culture on supply chain integration: A contingency and configuration approach. Supply Chain Manag. Int. J. 2015, 20, 24–41. [Google Scholar] [CrossRef]
- Van de Ven, A.H.; Leung, R.; Bechara, J.P.; Sun, K. Changing Organizational Designs and Performance Frontiers. Organ. Sci. 2012, 23, 1055–1076. [Google Scholar] [CrossRef] [Green Version]
- Akhavan, R.M.; Beckmann, M. A configuration of sustainable sourcing and supply management strategies. J. Purch. Supply Manag. 2017, 23, 137–151. [Google Scholar] [CrossRef]
- Winnubst, J. Organizational Structure, Social Support, and Burnout. In Professional Burnout: Recent Developments in Theory and Research; CRC Press: Boca Raton, FL, USA, 2018; pp. 151–162. [Google Scholar]
- Min, S.; Zacharia, Z.G.; Smith, C.D. Defining Supply Chain Management: In the Past, Present, and Future. J. Bus. Logist. 2019, 40, 44–55. [Google Scholar] [CrossRef] [Green Version]
- Dubey, R.; Gunasekaran, A.; Childe, S.J.; Wamba, S.F.; Roubaud, D.; Foropon, C. Empirical investigation of data analytics capability and organizational flexibility as complements to supply chain resilience. Int. J. Prod. Res. 2021, 59, 110–128. [Google Scholar] [CrossRef]
- Gorcun, O.F.; Senthil, S.; Küçükönder, H. Evaluation of tanker vehicle selection using a novel hybrid fuzzy MCDM technique. Decis. Making: Appl. Manag. Eng. 2021, 4, 140–162. [Google Scholar] [CrossRef]
- Hair, J.F.; Anderson, R.E.; Tatham, R.L.; Black, W.C. Multivariate Data Analysis, 7th ed.; Pearson: Upper Saddle River, NJ, USA, 2010. [Google Scholar]
- Bollen, K.A.; Pearl, J. Eight Myths About Causality and Structural Equation Models. In Handbooks of Sociology and Social Research; Springer: Singapore, 2013; pp. 301–328. [Google Scholar]
- Kaiser, H.F.; Rice, J. Little jiffy, mark IV. Educ. Psychol. Meas. 1974, 34, 111–117. [Google Scholar] [CrossRef]
- Kaynak, H. The relationship between total quality management practices and their effects on firm performance. J. Oper. Manag. 2003, 21, 405–435. [Google Scholar] [CrossRef]
- Bagozzi, R.P.; Yi, Y. On the Evaluation of Structural Equation Models. J. Acad. Mark. Sci. 1988, 16, 74–94. [Google Scholar] [CrossRef]
- Bentler, P.M.; Bonett, D.G. Significance Tests and Goodness of Fit in the Analysis of Covariance Structures. Psychol. Bull. 1980, 88, 588–606. [Google Scholar] [CrossRef]
- Hu, L.; Bentler, P.M. Fit Indices in Covariance Structure Modeling: Sensitivity to Underparameterized Model Misspecification. Psychol. Methods 1998, 3, 424–453. [Google Scholar] [CrossRef]
- Browne, M.W.; Cudeck, R. Alternative Ways of Assessing Model Fit. Sociol. Methods Res. 1992, 21, 230–258. [Google Scholar] [CrossRef]
- Hinkin, T.R. A Brief Tutorial on the Development of Measures for Use in Survey Questionnaires. Organ. Res. Methods 1998, 1, 104–121. [Google Scholar] [CrossRef]
- Peterson, R.A. Meta-Analysis of Alpha Cronbach’ s Coefficient. J. Consum. Res. 1994, 21, 381–391. [Google Scholar] [CrossRef]
Publisher’s Note: MDPI stays neutral with regard to jurisdictional claims in published maps and institutional affiliations. |
© 2022 by the authors. Licensee MDPI, Basel, Switzerland. This article is an open access article distributed under the terms and conditions of the Creative Commons Attribution (CC BY) license (https://creativecommons.org/licenses/by/4.0/).

