Shuttle-Based Storage and Retrieval Systems Designs from Multi-Objective Perspectives: Total Investment Cost, Throughput Rate and Sustainability
Abstract
1. Introduction
2. Literature Review
2.1. Non-Flexible SBS/RS Works
2.2. Flexible SBS/RS Works
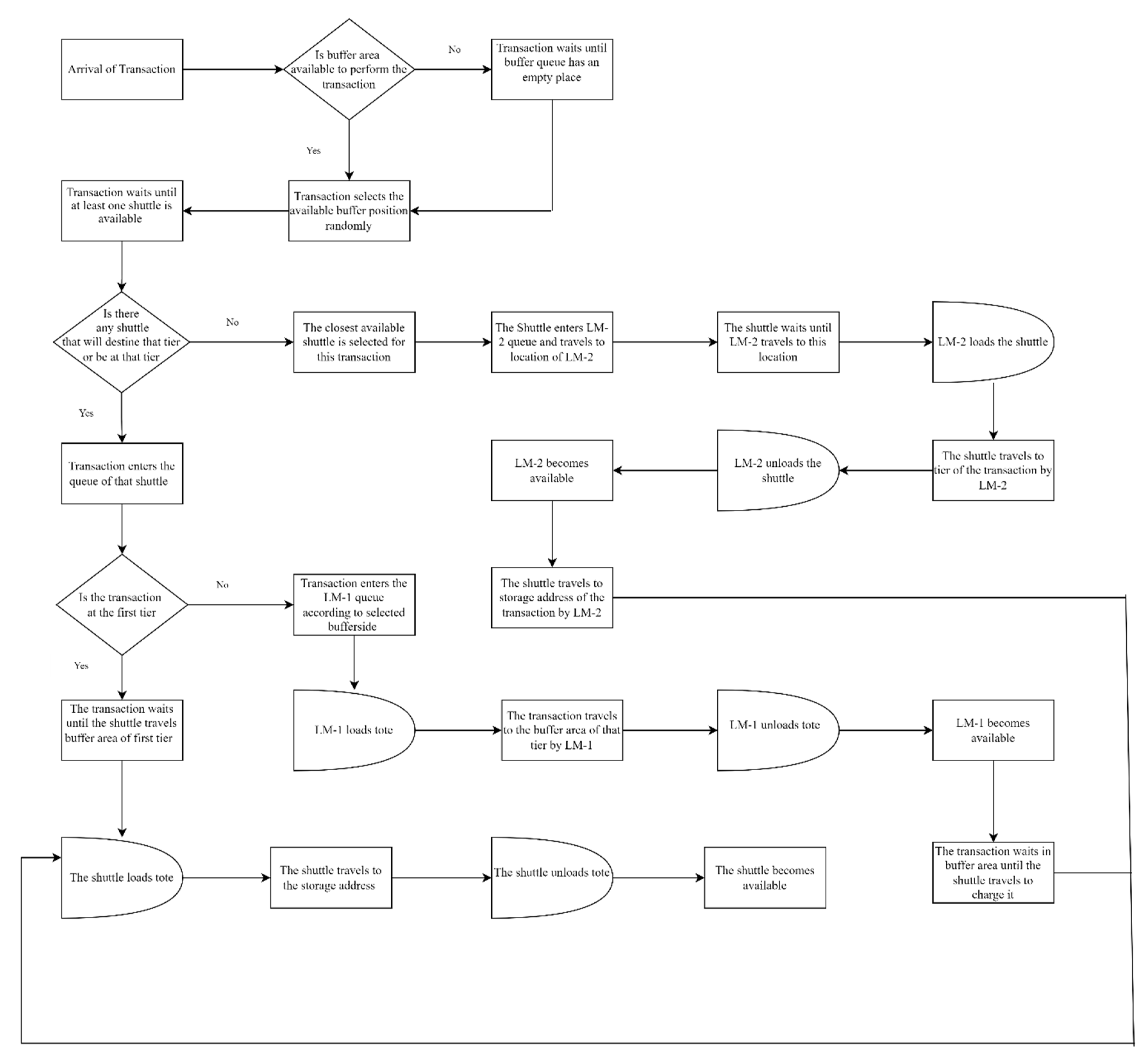
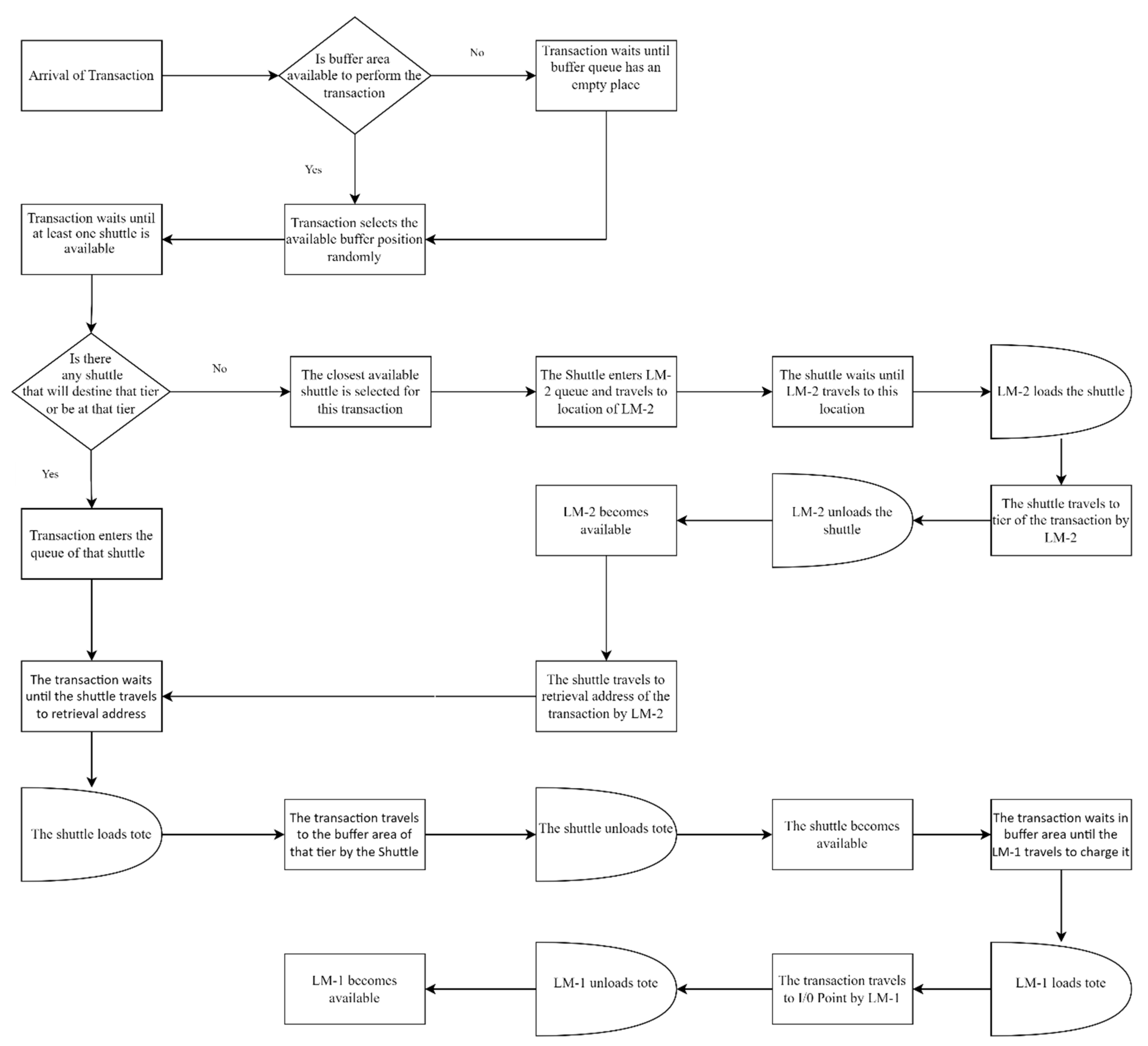
3. System Description and Simulation Model Assumptions
- The queues of LM-1 and LM-2 follow the first-in-first-out (FIFO) scheduling rule.
- An available shuttle is selected according to the closest distance rule.
- When transactions are performed on the first tier, the LM-1 is not utilized.
- There are two main transaction types: storage and retrieval transactions.
- We assume that the storage transactions begin at the I/O point and the retrieval transactions end at the I/O point.
- In storage transactions, shuttles pick up the totes from the buffer locations, where LM-1 leaves them there.
- In retrieval transactions, the shuttles drop off the loads at the buffer locations, and the LM-1 mechanisms picks up them from there.
- In a single tier, only one shuttle is allowed to travel to prevent collisions.
- As dwell point policy, shuttles and lifts wait at their last locations until they have new tasks.
- The buffer areas have three tote capacities, and they are located on either side of each tier.
- Storage and retrieval addresses of arriving requests are determined randomly.
- The loading and unloading delays for loads to/from shuttles/lifts are assumed to be equal and 3 s.
- The models account for acceleration and deceleration travel times of shuttles and lifts until they reach their maximum speeds. Transporter modules are used in simulation software to calculate trapezoidal velocity-time relationships.
- In the simulation models, the bottleneck resource (e.g., shuttle or lift) is set to be utilized at around 97%.
- The maximum velocity and acceleration/deceleration values of velocities of shuttles are 2 and 4 m/s. It is 2 m/s for lifts.
- The warm-up period for the simulation models is assumed to be 15 days. It is determined by the eye-ball technique.
- The replication length of simulation runs is 30 days.
- The number of replications for each design is five.
- There is no time-dependent deterioration in the operation of all machines.
- No failure takes place in the warehouse for shuttles and lifts.
3.1. Simulation Model
3.2. Design Scenarios
3.3. Performance Metrics
4. Simulation Results and Discussion
5. Implication of the Study
6. Conclusions
Author Contributions
Funding
Institutional Review Board Statement
Informed Consent Statement
Data Availability Statement
Conflicts of Interest
References
- Retail TouchPoints. 88% of Consumers Will Pay for Same-Day Delivery. Available online: https://www.retailtouchpoints.com/resources/88-of-consumers-will-pay-for-same-day-delivery (accessed on 26 December 2022).
- Interact Analysis. Warehouse automation market to expand to over $69bn by 2025. 2021. Available online: https://www.interactanalysis.com/warehouse-automation-market-to-expand-to-over-69bn-by-2025/ (accessed on 28 December 2021).
- Interact Analysis. Warehouse Automation Market Infographic. 2020. Available online: https://www.interactanalysis.com/the-warehouse-automation-market-infographic/ (accessed on 28 December 2021).
- Lerher, T.; Šraml, M.; Potrč, I. Simulation analysis of mini-load multi-shuttle automated storage and retrieval systems. Int. J. Adv. Manuf. Technol. 2011, 54, 337–348. [Google Scholar] [CrossRef]
- Carlo, H.J.; Vis, I.F. Sequencing dynamic storage systems with multiple lifts and shuttles. Int. J. Prod. Econ. 2012, 140, 844–853. [Google Scholar] [CrossRef]
- Marchet, G.; Melacini, M.; Perotti, S.; Tappia, E. Analytical model to estimate performances of autonomous vehicle storage and retrieval systems for product totes. Int. J. Prod. Res. 2012, 50, 7134–7148. [Google Scholar] [CrossRef]
- Lin, Y.; Wang, Y.; Zhu, J.; Wang, L. A Model and a Task Scheduling Method for Double-Deep Tier-Captive SBS/RS With Alternative Elevator-Patterns. IEEE Access 2021, 9, 146378–146391. [Google Scholar] [CrossRef]
- Tappia, E.; Roy, D.; De Koster, R.; Melacini, M. Modeling, analysis, and design insights for shuttle-based compact storage systems. Transp. Sci. 2016, 51, 269–295. [Google Scholar] [CrossRef]
- Wang, Y.; Mou, S.; Wu, Y. Task scheduling for multi-tier shuttle warehousing systems. Int. J. Prod. Res. 2015, 53, 5884–5895. [Google Scholar] [CrossRef]
- Ekren, B.Y. Graph-based solution for performance evaluation of shuttle-based storage and retrieval system. Int. J. Prod. Res. 2017, 55, 6516–6526. [Google Scholar] [CrossRef]
- Küçükyaşar, M.; Ekren, B.Y.; Lerher, T. Cost and performance comparison for tier-captive and tier-to-tier SBS/RS warehouse configurations. Int. Trans. Oper. Res. 2021, 28, 1847–1863. [Google Scholar] [CrossRef]
- Küçükyaşar, M.; Ekren, B.Y.; Lerher, T. Energy efficient automated warehouse design. Solving Urban Infrastruct. Probl. Using Smart City Technol. 2021, 269–292. [Google Scholar] [CrossRef]
- Ha, Y.; Chae, J. A decision model to determine the number of shuttles in a tier-to-tier SBS/RS. Int. J. Prod. Res. 2018, 57, 1–22. [Google Scholar] [CrossRef]
- Arslan, B.; Ekren, B.Y. Transaction selection policy in tier-to-tier SBSRS by using Deep Q-Learning. Int. J. Prod. Res. 2022. [Google Scholar] [CrossRef]
- Dong, W.; Jin, M. Travel time models for tier-to-tier SBS/RS with different storage assignment policies and shuttle dispatching rules. Transp. Res. Part E Logist. Transp. Rev. 2021, 155, 102485. [Google Scholar] [CrossRef]
- Marchet, G.; Melacini, M.; Perotti, S.; Tappia, E. Development of a framework for the design of autonomous vehicle storage and retrieval systems. Int. J. Prod. Res. 2013, 51, 4365–4387. [Google Scholar] [CrossRef]
- Ekren, B.Y.; Akpunar, A.; Sari, Z.; Lerher, T. A tool for time, variance and energy related performance estimations in a shuttle-based storage and retrieval system. Appl. Math. Model. 2018, 63, 109–127. [Google Scholar] [CrossRef]
- Ha, Y.; Chae, J. Free balancing for a shuttle-based storage and retrieval system. Simul. Model. Pract. Theory 2018, 82, 12–31. [Google Scholar] [CrossRef]
- Ha, Y.; Chae, J. A Decis. Model Determ. Number Shuttles in a Tier toTier SBS/RS. Int. J. Prod. Res. 2019, 57, 963–984. [Google Scholar] [CrossRef]
- Sawadogo, D.; Sané, S.; Kaboré, S.E. Sustainability management and the success of international development projects: The role of political and social skills. J. Bus. Socio-Econ. Dev. 2022. ahead of print. [Google Scholar] [CrossRef]
- Ekren, B.Y. A simulation-based experimental design for SBS/RS warehouse design by considering energy related performance metrics. Simul. Model. Pract. Theory 2020, 98, 101991. [Google Scholar] [CrossRef]
- Ekren, B.Y. A multi-objective optimisation study for the design of an AVS/RS warehouse. Int. J. Prod. Res. 2021, 59, 1107–1126. [Google Scholar] [CrossRef]
- Ekren, B.Y.; Akpunar, A. An open queuing network-based tool for performance estimations in a shuttle-based storage and retrieval system. Appl. Math. Model 2021, 89, 1678–1695. [Google Scholar] [CrossRef]
- Lerher, T. Aisle changing shuttle carriers in autonomous vehicle storage and retrieval systems. Int. J. Prod. Res. 2018, 56, 3859–3879. [Google Scholar] [CrossRef]
- Turhanlar, E.E.; Ekren, B.Y.; Lerher, T. Autonomous mobile robot travel under deadlock and collision prevention algorithms by agent-based modelling in warehouses. Int. J. Logist. Res. Appl. Open Access 2022. [Google Scholar] [CrossRef]
- Ekren, B.Y.; Arslan, B. A reinforcement learning approach for transaction scheduling in a shuttle-based storage and retrieval system. Int. Trans. Oper. Res. 2022, 1–22. [Google Scholar] [CrossRef]












| Factor/Factor Level | 1 | 2 | 3 |
|---|---|---|---|
| Tier (T) | 15 | 25 | |
| Aisle (A) | 30 | 50 | |
| Velocity (V) | 2 | 4 | |
| Number of shuttle (Ns) | 3 | 6 | Non-flexible |
| Parameters | Definition | Unit | Value 1 | Value 2 |
|---|---|---|---|---|
| C1 | Cost of Shuttle | EUR/shuttle | 20,000 | 30,000 |
| C2 | Cost of LM-1 | EUR/LM-1 | 50,000 | |
| C3 | Cost of LM-2 | EUR/LM-2 | 75,000 | |
| C4 | Cost of a Bay | EUR/bay | 30 | |
| C5 | Cost of a Space | EUR/m2 | 50 | |
| B | Total number of bays in a tier | |||
| S | Footprint of the warehouse | m2 | ||
| Ns | Number of shuttles in an aisle | |||
| Lw | Length of the warehouse | m | ||
| Ww | Width of the warehouse | m | ||
| d | Distance between two adjacent bays | m | ||
| Ib | Length of buffer area | m | ||
| Ic | Length of conveyor area | m | ||
| I1 | Length of LM-1 | m | ||
| I2 | Length of LM-2 | m | ||
| wr | Width of a rack | m | ||
| wa | Width of an aisle | m | ||
| NO | Design number | |||
| NT | Number of Tier | |||
| NA | Number of Aisle | |||
| NB | Number of Bay | |||
| TC | Total Cost | EUR | ||
| ʎ | Throughput per Hour | |||
| Us | Utilization of Shuttle | |||
| L1u | Utilization of Lift 1 | |||
| L2u | Utilization of Lift 2 | |||
| CPT | Cost per Throughput | EUR/ʎ | ||
| ET | Energy consumption per transaction | Kwh/ʎ |
| No | NT | NB | NA | NS | V | L1U | L2U | Us | ʎ | TC | CI (±) | ET |
|---|---|---|---|---|---|---|---|---|---|---|---|---|
| 1 | 15 | 100 | 30 | 3 | 2 | 72% | 73% | 98% | 9011 | 6992 | 2.06 × 10−3 | 3.07 × 10−7 |
| 2 | 15 | 100 | 30 | 6 | 2 | 97% | 80% | 98% | 16,026 | 8792 | 1.07 × 10−3 | 1.53 × 10−7 |
| 3 | 15 | 100 | 30 | 15 | 2 | 97% | NA | 51% | 17,288 | 11,942 | 1.56 × 10−3 | 0.98 × 10−7 |
| 4 | 15 | 60 | 50 | 3 | 2 | 76% | 75% | 97% | 18,927 | 10,701 | 1.46 × 10−3 | 1.44 × 10−7 |
| 5 | 15 | 60 | 50 | 6 | 2 | 97% | 77% | 97% | 29,524 | 13,701 | 1.07 × 10−3 | 0.82 × 10−7 |
| 6 | 15 | 60 | 50 | 15 | 2 | 97% | NA | 52% | 30,536 | 18,951 | 1.61 × 10−3 | 0.55 × 10−7 |
| 7 | 25 | 60 | 30 | 3 | 2 | 76% | 80% | 98% | 10,191 | 6960 | 8.34 × 10−4 | 3.88 × 10−7 |
| 8 | 25 | 60 | 30 | 6 | 2 | 97% | 91% | 97% | 14,791 | 8760 | 4.77 × 10−4 | 2.55 × 10−7 |
| 9 | 25 | 60 | 30 | 25 | 2 | 98% | NA | 45% | 16,367 | 17,910 | 2.56 × 10−3 | 1.46 × 10−7 |
| 10 | 25 | 36 | 50 | 3 | 2 | 78% | 82% | 97% | 18,927 | 10,669 | 1.47 × 10−3 | 2.08 × 10−7 |
| 11 | 25 | 36 | 50 | 6 | 2 | 97% | 89% | 97% | 25,747 | 13,669 | 7.77 × 10−4 | 1.43 × 10−7 |
| 12 | 25 | 36 | 50 | 25 | 2 | 97% | NA | 45% | 27,617 | 28,919 | 2.38 × 10−3 | 0.86 × 10−7 |
| 13 | 15 | 100 | 30 | 3 | 4 | 78% | 74% | 98% | 12,350 | 7892 | 1.88 × 10−3 | 2.87 × 10−7 |
| 14 | 15 | 100 | 30 | 6 | 4 | 97% | 76% | 96% | 18,010 | 10,592 | 1.44 × 10−3 | 1.80 × 10−7 |
| 15 | 15 | 100 | 30 | 15 | 4 | 97% | NA | 57% | 18,636 | 16,442 | 1.98 × 10−3 | 1.25 × 10−7 |
| 16 | 15 | 60 | 50 | 3 | 4 | 81% | 75% | 98% | 23,236 | 12,201 | 1.10 × 10−3 | 1.49 × 10−7 |
| 17 | 15 | 60 | 50 | 6 | 4 | 98% | 70% | 96% | 31,112 | 16,701 | 1.24 × 10−3 | 1.00 × 10−7 |
| 18 | 15 | 60 | 50 | 15 | 4 | 97% | NA | 55% | 31,597 | 26,451 | 1.31 × 10−3 | 0.72 × 10−7 |
| 19 | 25 | 60 | 30 | 3 | 4 | 80% | 82% | 98% | 11,874 | 7860 | 1.90 × 10−3 | 3.98 × 10−7 |
| 20 | 25 | 60 | 30 | 6 | 4 | 97% | 89% | 97% | 15,495 | 10,560 | 1.04 × 10−3 | 2.92 × 10−7 |
| 21 | 25 | 60 | 30 | 25 | 4 | 97% | NA | 46% | 16,620 | 25,410 | 3.78 × 10−3 | 1.79 × 10−7 |
| 22 | 25 | 36 | 50 | 3 | 4 | 81% | 82% | 98% | 20,845 | 12,169 | 1.41 × 10−3 | 2.21 × 10−7 |
| 23 | 25 | 36 | 50 | 6 | 4 | 97% | 90% | 96% | 25,938 | 16,669 | 8.61 × 10−4 | 1.72 × 10−7 |
| 24 | 25 | 36 | 50 | 25 | 4 | 97% | NA | 48% | 27,918 | 41,419 | 2.81 × 10−3 | 1.04 × 10−7 |
| No | NT | NB | NA | NS | V | L1U | L2U | Us | ʎ | TC | CI (±) | ET |
|---|---|---|---|---|---|---|---|---|---|---|---|---|
| 25 | 15 | 200 | 30 | 3 | 2 | 47% | 59% | 98% | 6755 | 8421 | 3.10 × 10−3 | 2.30 × 10−7 |
| 26 | 15 | 200 | 30 | 6 | 2 | 97% | 50% | 96% | 13,015 | 10,221 | 1.01 × 10−3 | 1.00 × 10−7 |
| 27 | 15 | 200 | 30 | 15 | 2 | 98% | NA | 41% | 13,506 | 13,371 | 1.53 × 10−3 | 8.04 × 10−7 |
| 28 | 15 | 120 | 50 | 3 | 2 | 70% | 72% | 97% | 13,353 | 12,130 | 2.23 × 10−3 | 2.10 × 10−7 |
| 29 | 15 | 120 | 50 | 6 | 2 | 96% | 81% | 98% | 24,995 | 15,130 | 5.28 × 10−4 | 0.99 × 10−7 |
| 30 | 15 | 120 | 50 | 15 | 2 | 98% | NA | 54% | 28,131 | 20,380 | 1.52 × 10−3 | 0.60 × 10−7 |
| 31 | 25 | 120 | 30 | 3 | 2 | 70% | 78% | 98% | 7468 | 8358 | 2.67 × 10−3 | 5.38 × 10−7 |
| 32 | 25 | 120 | 30 | 6 | 2 | 95% | 92% | 98% | 13,064 | 10,158 | 1.20 × 10−3 | 2.90 × 10−7 |
| 33 | 25 | 120 | 30 | 25 | 2 | 97% | NA | 37% | 15,495 | 19,308 | 1.86 × 10−3 | 1.56 × 10−7 |
| 34 | 25 | 72 | 50 | 3 | 2 | 74% | 81% | 97% | 15,667 | 12,067 | 1.68 × 10−3 | 2.56 × 10−7 |
| 35 | 25 | 72 | 50 | 6 | 2 | 97% | 91% | 98% | 24,333 | 15,067 | 7.66 × 10−4 | 1.54 × 10−7 |
| 36 | 25 | 72 | 50 | 25 | 2 | 98% | NA | 45% | 27,074 | 30,317 | 2.30 × 10−3 | 0.88 × 10−7 |
| 37 | 15 | 200 | 30 | 3 | 4 | 74% | 62% | 98% | 10,794 | 9321 | 1.83 × 10−3 | 2.18 × 10−7 |
| 38 | 15 | 200 | 30 | 6 | 4 | 97% | 50% | 88% | 17,567 | 12,021 | 1.36 × 10−3 | 1.17 × 10−7 |
| 39 | 15 | 200 | 30 | 15 | 4 | 98% | NA | 39% | 18,322 | 17,871 | 2.51 × 10−3 | 0.95 × 10−7 |
| 40 | 15 | 120 | 50 | 3 | 4 | 76% | 75% | 97% | 18,927 | 13,630 | 1.86 × 10−3 | 1.91 × 10−7 |
| 41 | 15 | 120 | 50 | 6 | 4 | 98% | 73% | 98% | 30,017 | 18,130 | 1.48 × 10−3 | 1.06 × 10−7 |
| 42 | 15 | 120 | 50 | 15 | 4 | 97% | NA | 51% | 30,536 | 27,880 | 2.37 × 10−3 | 0.77 × 10−7 |
| 43 | 25 | 120 | 30 | 3 | 4 | 76% | 80% | 98% | 10,191 | 9258 | 1.11 × 10−3 | 4.78 × 10−7 |
| 44 | 25 | 120 | 30 | 6 | 4 | 97% | 91% | 97% | 14,891 | 11,958 | 5.41 × 10−4 | 3.11 × 10−7 |
| 45 | 25 | 120 | 30 | 25 | 4 | 97% | NA | 45% | 16,367 | 26,808 | 3.83 × 10−3 | 1.87 × 10−7 |
| 46 | 25 | 72 | 50 | 3 | 4 | 78% | 82% | 97% | 18,927 | 13,567 | 1.87 × 10−3 | 2.55 × 10−7 |
| 47 | 25 | 72 | 50 | 6 | 4 | 97% | 89% | 97% | 25,747 | 18,067 | 1.01 × 10−3 | 1.76 × 10−7 |
| 48 | 25 | 72 | 50 | 25 | 4 | 98% | NA | 51% | 27,742 | 42,817 | 3.66 × 10−3 | 1.08 × 10−7 |
Disclaimer/Publisher’s Note: The statements, opinions and data contained in all publications are solely those of the individual author(s) and contributor(s) and not of MDPI and/or the editor(s). MDPI and/or the editor(s) disclaim responsibility for any injury to people or property resulting from any ideas, methods, instructions or products referred to in the content. |
© 2022 by the authors. Licensee MDPI, Basel, Switzerland. This article is an open access article distributed under the terms and conditions of the Creative Commons Attribution (CC BY) license (https://creativecommons.org/licenses/by/4.0/).
Share and Cite
Ekren, B.Y.; Kaya, B.; Küçükyaşar, M. Shuttle-Based Storage and Retrieval Systems Designs from Multi-Objective Perspectives: Total Investment Cost, Throughput Rate and Sustainability. Sustainability 2023, 15, 762. https://doi.org/10.3390/su15010762
Ekren BY, Kaya B, Küçükyaşar M. Shuttle-Based Storage and Retrieval Systems Designs from Multi-Objective Perspectives: Total Investment Cost, Throughput Rate and Sustainability. Sustainability. 2023; 15(1):762. https://doi.org/10.3390/su15010762
Chicago/Turabian StyleEkren, Banu Y., Berk Kaya, and Melis Küçükyaşar. 2023. "Shuttle-Based Storage and Retrieval Systems Designs from Multi-Objective Perspectives: Total Investment Cost, Throughput Rate and Sustainability" Sustainability 15, no. 1: 762. https://doi.org/10.3390/su15010762
APA StyleEkren, B. Y., Kaya, B., & Küçükyaşar, M. (2023). Shuttle-Based Storage and Retrieval Systems Designs from Multi-Objective Perspectives: Total Investment Cost, Throughput Rate and Sustainability. Sustainability, 15(1), 762. https://doi.org/10.3390/su15010762

