Abstract
Ridesplitting, a form of shared ridesourcing service, has the potential to significantly reduce emissions. However, its current adoption rate among users remains relatively low. Policies such as carbon credit schemes, which offer rewards for emission reduction, hold great promise in promoting ridesplitting. This study aimed to quantitatively analyze the choice behaviors for ridesplitting under a carbon credit scheme. First, both the socio-demographic and psychological factors that may influence the ridesplitting behavioral intention were identified based on the theory of planned behavior, technology acceptance model, and perceived risk theory. Then, a hybrid choice model of ridesplitting was established to model choice behaviors for ridesplitting under a carbon credit scheme by integrating both structural equation modeling and discrete choice modeling. Meanwhile, a stated preference survey was conducted to collect the socio-demographic and psychological information and ridesplitting behavioral intentions of transportation network company (TNC) users in 12 hypothetical scenarios with different travel distances and carbon credit prices. Finally, the model was evaluated based on the survey data. The results show that attitudes, subjective norms, perceived behavioral control, low-carbon values, and carbon credit prices have significant positive effects on the choice behavior for ridesplitting. Specifically, increasing the carbon credit price could raise the probability of travelers choosing ridesplitting. In addition, travelers with higher low-carbon values are usually more willing to choose ridesplitting and are less sensitive to carbon credit prices. The findings of this study indicate that a carbon credit scheme is an effective means to incentivize TNC users to choose ridesplitting.
1. Introduction
The transportation sector has emerged as a significant contributor to global greenhouse gas (GHG) emissions, releasing 8.2 billion tons of carbon dioxide (CO2) in 2019, accounting for 25% of total global GHG emissions from energy sources [1,2,3]. Moreover, road transport contributes nearly three-quarters of CO2 emissions within the transport sector. Consequently, there is an urgent need to reduce CO2 emissions from road transport [4,5].
In recent years, on-demand transportation services provided by transportation network companies (TNCs) have gained popularity among travelers [6]. Among these services, ridesplitting is a kind of shared ridesourcing service on a TNC platform, distinguishing it from conventional carpooling or ridesharing apps [7]. According to Shaheen et al.: “Ridesplitting is a form of ridesourcing where riders with similar origins and destinations are matched to the same ridesourcing driver and vehicle in real-time, and the ride and costs are split among users” [8,9]. Ridesplitting not only reduces traffic congestion but also minimizes fleet size and travel time, making it a promising approach to lowering emissions compared to exclusive-ride ridesourcing services [10,11]. By encouraging more TNC users to opt for ridesplitting, the increase in vehicle miles traveled and traffic congestion caused by ridesourcing can be mitigated [12]. Empirical evidence from a study conducted in Chengdu, China, reveals that ridesplitting can reduce CO2, CO, NOx, and HC emissions by approximately 30% compared to ridesourcing [13,14,15]. However, the adoption rate of ridesplitting remains low, with only a 6–7% market share in Chengdu, China [16], and a 15% market share in Chicago, USA [17]. Therefore, the limited adoption of ridesharing hinders the full realization of its environmental benefits, highlighting the necessity to incentivize more users to choose ridesplitting as their preferred mode of travel [18].
The research on ridesplitting behaviors generally includes three aspects: adoption intention, choice behavior, and travel characteristics [19,20,21]. Existing studies on ridesplitting intention mainly focus on analyzing potential users and their motivations based on questionnaire survey data and structural equation models [8,9]. For example, Wang et al. [22] used the technology acceptance model to examine consumers’ intentions to use ridesplitting. Huang et al. [23] estimated the ridesplitting willingness in different areas of the city at different times using a real-world DiDi Chuxing dataset. Buliung et al. [24] analyzed the correlation between individual preferences, spatial accessibility, and ridesplitting intention using the logistic regression model. Socio-psychological factors have also been gradually integrated into ridesplitting intention research [25]. As for the choice behavior for ridesplitting, many studies have employed discrete choice models and machine learning models to analyze the influencing factors of users’ travel behaviors. For example, Tang et al. [26] used the multinomial logit model and binary logit model to analyze the short-term transportation mode choices and long-term car purchase decision behavior of ridesourcing users. Chen et al. [27] employed an ensemble learning approach to predict the ridesplitting behaviors of passengers and identified factors like user characteristics, trip characteristics, the built environment, and weather conditions that affect ridesplitting choice behavior. Xu et al. [28] determined the key factors that influence the ridesplitting adoption rate using a random forest model. Tu et al. [29,30] identified nonlinear relationships between the ridesplitting adoption rate and the built environment by interpretable machine learning. For research on the travel characteristics of ridesplitting, observed data from TNCs are commonly used. For example, Li et al. [16] analyzed the temporal and spatial patterns of ridesplitting trips based on the order and trajectory data of ridesourcing services. Wang et al. [31] explored young people’s ridesplitting behavior characteristics based on survey data from ridesourcing platforms. Abkarian Hoseb et al. [32] explored ridesplitting market share relationships using machine learning techniques and extensive TNC data.
The studies above can help better understand ridesplitting behavior. However, these studies only characterized the travel behaviors of current ridesplitting users. How to increase the intention of potential users to adopt ridesplitting has been rarely discussed. In recent years, some incentive strategies have been proposed to promote ridesplitting. Storch et al. [33] found that even small financial incentives can significantly impact ridesplitting adoption. Wang et al. [7] compared the effects of carbon credits and monetary rewards on people’s willingness to choose ridesplitting, revealing that carbon credits are more effective in promoting ridesplitting behavior. However, previous studies primarily explored the effects of incentives on ridesplitting willingness or intention, without extensively modeling the choice behaviors under these incentive schemes.
Therefore, this study introduces a carbon credit scheme as an incentivization strategy for promoting ridesplitting. The objectives of this study are as follows: (1) to explore whether TNC users would opt for ridesplitting under a carbon credit scheme for their travel; (2) to analyze how socio-demographic and psychological factors influence users’ ridesplitting choice behaviors. The contributions of this study may be summarized as follows:
- Instead of relying on a single behavior theory to analyze the influencing factors of users’ behavioral intention, this study integrates the theory of planned behavior, technology acceptance model, and perceived risk theory to make accurate assumptions on ridesplitting behavior and willingness from various perspectives.
- Instead of using the structural equation model with latent variables, this study proposes a hybrid choice model that combines structural equation models and discrete choice models to predict choice behaviors for ridesplitting. It incorporates both observed and unobserved factors, leading to a better understanding and insights into the decision-making processes of TNC users.
- Instead of only analyzing the impacts of socio-demographic and psychological factors, this study also explores the incentive effects of a carbon credit scheme and provides a quantitative analysis of the relationship between the carbon credit price and the probability of TNC users choosing ridesplitting.
The remainder of this study is organized as follows: Section 2 introduces the methods applied in this study, as well as the assumptions and parameters of the models. Section 3 describes the survey design and data collection for this study. Section 4 analyzes the results and discusses the findings. Section 5 summarizes the conclusions and implications of this study.
2. Methodology
2.1. Behavior Assumptions
2.1.1. Theory of Planned Behavior
The theory of planned behavior (TPB), proposed by Icek Ajzen [19], helps us understand how people change their behavior patterns based on expected value [34]. It describes the relationship between attitudes and behaviors, revealing psychological factors that influence individuals’ intentions and behaviors [19]. The TPB model consists of five elements: attitude (ATT), subjective norm (SN), perceived behavioral control (PBC), behavioral intention (BI), and behavior (B). One’s behavior is primarily determined by one’s intention, which is influenced by perceived behavioral control, subjective norm, and attitude. In this study, attitude reflects travelers’ preferences or aversions towards ridesplitting as a mode of transportation, considering the advantages and disadvantages of various travel options. Subjective norm reflects the extent to which travelers are influenced by low-carbon policies, social regulations, and influential individuals. A higher level of subjective norm is associated with a higher probability of travelers changing their behaviors. Perceived behavioral control reflects travelers’ perception of the feasibility of ridesplitting under specific constraints. When individuals perceive ridesplitting as economical, feasible, and widely recognized, they are more likely to have the intention to use it as a mode of travel. Based on the TPB, the following hypotheses are proposed:
Hypothesis 1 (H1).
Attitude has a positive effect on ridesplitting behavioral intention.
Hypothesis 2 (H2).
Subjective norm has a positive effect on ridesplitting behavioral intention.
Hypothesis 3 (H3).
Perceived behavioral control has a positive effect on attitude towards ridesplitting.
Hypothesis 4 (H4).
Perceived behavioral control has a positive effect on ridesplitting behavioral intention.
2.1.2. Technology Acceptance Model
The technology acceptance model (TAM) is a widely used theoretical framework in the field of technology adoption and user behavior [35]. It aims to understand and predict individuals’ acceptance and usage of new technologies. The TAM proposes that individuals’ acceptance and usage of a technology are primarily influenced by two key factors: perceived usefulness (PU) and perceived ease of use (PEOU). In this study, we selected perceived usefulness to reflect travelers’ perception of how much ridesplitting can enhance their travel experience. Perceived usefulness can affect travelers’ attitudes towards ridesplitting and encourage them to choose ridesplitting. According to the TAM, the following hypotheses are proposed:
Hypothesis 5 (H5).
Perceived usefulness has a positive effect on ridesplitting behavioral intention.
Hypothesis 6 (H6).
Perceived usefulness has a positive effect on attitude towards ridesplitting.
Hypothesis 7 (H7).
Perceived usefulness has a positive effect on the subjective norms of ridesplitting users.
Hypothesis 8 (H8).
Perceived usefulness has a positive effect on the perceived behavior control of ridesplitting users.
2.1.3. Perceived Risk Theory
Perceived risk theory is a conceptual framework that examines how individuals perceive and evaluate risks associated with specific actions or decisions [36]. It suggests that people assess potential risks and uncertainties involved in a particular situation before making choices or engaging in behaviors. In this study, perceived risk refers to the potential uncertainties and outcomes that deviate from the traveler’s original travel plans or fail to meet their expectations when using ridesplitting. Perceived risks may include detours, delays, safety concerns, or other uncertainties associated with ridesplitting [37]. Perceived risk can hinder travelers from successfully achieving their intended travel outcomes through ridesplitting, thereby influencing the perceived usefulness of ridesplitting and travelers’ attitudes towards it. Therefore, the following hypotheses are proposed:
Hypothesis 9 (H9).
Perceived risk has a negative effect on attitude towards ridesplitting.
Hypothesis 10 (H10).
Perceived risk has a negative effect on the perceived usefulness of ridesplitting users.
Hypothesis 11 (H11).
Perceived risk has a negative effect on the perceived behavior control of ridesplitting users.
Hypothesis 12 (H12).
Perceived risk has a negative effect on ridesplitting behavioral intention.
2.1.4. Low-Carbon Values
Low-carbon values refer to people’s beliefs and principles regarding a low-carbon lifestyle and sustainable development. It can encourage people to take proactive environmental actions, change consumption habits, promote sustainable development, and contribute to creating a healthier, more prosperous, and sustainable future. In this study, low-carbon values reflect the extent to which travelers believe ridesplitting is beneficial in reducing greenhouse gas emissions, protecting the environment, and promoting sustainable development. Therefore, the following hypothesis is proposed:
Hypothesis 13 (H13).
Low-carbon values have a positive effect on ridesplitting behavioral intention.
2.1.5. Carbon Credit Scheme
To promote ridesplitting, this study introduces a carbon credit scheme as an incentive strategy. It offers ridesplitting users carbon credits according to the CO2 emission reductions of their ridesplitting trips: 1 unit of credit is equivalent to 1 kg of CO2 emission reduction. These carbon credits can be used for exchanging commodities through a platform and are considered low-carbon rewards. Therefore, the emission reduction of ridesplitting behavior can be valued and monetized. The following hypothesis is proposed:
Hypothesis 14 (H14).
Carbon credits have a positive effect on ridesplitting behavioral intention.
2.1.6. Controlled Variables
To mitigate the influence of demographic characteristics and account for variations in gender, age, occupation, monthly income, and educational background among the respondents, these factors are included as controlled variables in this study. The following hypothesis is proposed:
Hypothesis 15 (H15).
Gender, age, occupation, monthly income, and educational background are all related to ridesplitting behavior intention.
2.2. Behavior Models
Structural equation modeling (SEM) and discrete choice modeling (DCM) are two widely adopted methods for behavior modeling [38]. SEM focuses on modeling latent (unobserved) variables and their relationships with observed variables, while DCM is specifically designed for modeling discrete choice behavior based on observed attributes. In this study, the factors influencing travelers’ ridesplitting choices are complex and involve both latent variables (e.g., ATT, SN, PBC, PU, LCV, etc.) and observed variables (e.g., gender, age, occupation, income, etc.). To comprehensively capture these relationships and understand the decision-making process, a hybrid choice model (HCM) is proposed, which combines both SEM and DCM.
2.2.1. Structural Equation Model
The structural equation model (SEM) combines factor analysis, path analysis, and regression analysis to examine the direct and indirect effects among variables. It consists of two types of equations: measurement equations and structural equations.
Measurement equations relate latent constructs to observed variables, expressing how the latent constructs are measured or operationalized by the observed variables. Each observed variable is represented by an indicator of a latent construct. The measurement equations can be represented as follows:
where represents the matrix of exogenous latent variables (e.g., PBC, PU, and PR) not influenced by any other variables in the model, and represents the matrix of endogenous latent variables (e.g., ATT, SN, LCV, and BI) influenced by one or more exogenous or endogenous variables in the model; and are the sets of observed indicators of the latent constructs, and represent the matrices of coefficients associated with the latent constructs, and and represent the measurement errors associated with each observed variable.
Structural equations represent the causal relationships or associations between latent constructs, indicating how latent constructs influence each other directly or indirectly. Structural equations can be represented as follows:
where and represent the correlation coefficient matrices of the exogenous latent variables and endogenous latent variables, respectively, and is the normally distributed disturbance term with an expected value of 0.
2.2.2. Hybrid Choice Model
To analyze and predict individuals’ choices regarding ridesplitting under a carbon credit scheme, a hybrid choice model (HCM) is built by combining SEM and discrete choice modeling (DCM). The HCM incorporates both latent variables (e.g., ATT, PBC, PR, PU, and LCV) and observed variables (e.g., socio-demographic variables, travel distance, and carbon credit price) that may affect the choice of ridesplitting.
To build an effective hybrid choice model (HCM) for analyzing ridesplitting behavior, it is crucial to identify the latent variables and observed variables that may influence the choice of ridesplitting. These variables will be used to model the latent constructs using structural equation modeling (SEM) and the observed choices using discrete choice modeling (DCM). The hybrid choice model (HCM) will integrate both SEM and DCM to analyze the complex relationships between the latent constructs and observed variables, providing a comprehensive understanding of travelers’ ridesplitting behavior under a carbon credit scheme. The relationships and interactions among these variables will be examined to identify the key factors that influence the decision-making process and the adoption of ridesplitting as a sustainable mode of transportation. Under a carbon credit scheme, people’s willingness to choose ridesplitting may change with the value of the carbon credit. In this study, the value of the carbon credit is measured by the carbon credit price. The variables of the HCM model for ridesplitting behavior are shown in Figure 1.
Figure 1.
Hybrid choice model of ridesplitting behavior.
In the discrete choice model, individuals are assumed to choose the alternative that maximizes their utility or satisfaction. In this study, the alternative is ridesplitting or not. The utility function of the discrete choice model consists of a fixed term and a random term, as follows:
where is the expected utility of the i-th traveler choosing ridesplitting, is a fixed term associated with independent variables, and is the error term representing unobserved factors or random variation. By incorporating the latent constructs into the fixed term of the discrete choice model, the utility function can be expressed as follows:
where is the n-th socio-demographic variable of the i-th traveler, is the m-th latent variable of the i-th traveler, is the travel distance of the i-th traveler’s ridesplitting trip, is the carbon credit price in the carbon credit scheme, , , , and are the corresponding coefficients of the above variables.
The binary logit model is used to predict the probability of choosing ridesplitting under a carbon credit scheme since there are only two alternatives. The equation for the binary logit model can be expressed as:
where represents the probability of the i-th traveler choosing ridesplitting. The estimation of the hybrid choice model involves iterative procedures that estimate the parameters of both the SEM and the binary logit model.
2.3. Model Parameter Estimation
- The hybrid choice model (HCM) established in this study is an extended binary logit model that incorporates latent variables. To ensure the model’s accuracy and efficiency, insignificant variables are removed using the stepwise regression method. The maximum likelihood estimation method is then employed to estimate the model parameters. This process allows us to obtain the parameter estimation results, which provide valuable insights into the importance and impact of different attributes on the choice probabilities.
- The fitting condition of the model is assessed using SPSS 16.0 software. Several fitting degree indicators are selected, including Cox–Snell R2, Nagelkerke R2, and Hosmer–Lemeshow, to evaluate the model’s fitting effect. These indicators have values ranging from 0 to 1, where a value closer to 1 indicates higher prediction accuracy for the model. Therefore, a higher value for these indicators signifies a better-fitting model.
3. Survey Design and Data Collection
3.1. Questionnaire Design
To investigate the willingness of travelers to choose ridesplitting under a carbon credit scheme, a stated preference survey was conducted among TNC users. Questionnaires were randomly distributed to specific TNC users on an online survey platform. The questionnaire is divided into three parts.
3.1.1. Socio-Demographic Information
The first part of the questionnaire is designed to collect respondents’ socio-demographic information. The questions sought information on the respondent’s gender, age, education, occupation, monthly income, and ownership of private cars.
3.1.2. Psychological Indicators
The second part of the questionnaire is designed to measure the latent variables proposed earlier, which include ATT, SN, PBC, PU, PR, and LCV. Since these latent variables cannot be directly observed, several psychological indicators are developed to measure each latent variable, as shown in Table 1. Respondents are asked to indicate their preference and tendency for specific survey items using a seven-point Likert scale. The options are classified into “completely agree,” “agree,” “somewhat agree,” “neutral,” “somewhat disagree,” “disagree,” and “completely disagree,” corresponding to “7, 6, 5, 4, 3, 2, and 1,” respectively, from highest to lowest. Thus, higher values indicate stronger agreement with the statements.
Table 1.
The survey items for the latent variables.
3.1.3. Behavior Intention under Carbon Credit Scenarios
The third part of the questionnaire aims to collect travelers’ intentions to choose ridesplitting under different carbon credit scenarios with varying travel distances and credit prices. The travel distance varies from 5 km to 50 km and the carbon credit price varies from 0.1 to 10 CNY (Chinese yuan)/kg. The scenarios are designed using an orthogonal method, resulting in 12 different combinations, as shown in Table 2. Each scenario provides specific information about the travel distance, carbon credit price, and the associated emission reduction. This allows for the assessment of how carbon credit incentives impact travelers’ decisions and their behavioral intention to choose ridesplitting.
Table 2.
The scenarios of carbon credit.
3.2. Sample Statistical Characteristics
A total of 521 samples were collected, of which 401 were valid after screening. The statistical characteristics of the 401 effective samples are displayed in Table 3. The sample includes both male and female respondents in nearly equal proportions. The majority of the respondents (87.54%) are aged between 18 and 35 because young people are more willing to adopt emerging mobility options. Although people over 36 usually earn more than the younger groups, most of them own private cars and seldom use ridesourcing or ridesplitting services. This is consistent with most existing studies which indicate that most of the TNC users are young people [31]. In terms of education, a significant portion of the respondents (84.28%) have a bachelor’s degree or above. Most of the respondents (87.71%) are employed by enterprises, while a smaller proportion represents students, freelancers, employers, and former employees/retirees. Regarding monthly income, the majority of the respondents (76.9%) have incomes ranging from CNY 3000 to CNY 15,000, suggesting that the sample includes individuals from diverse economic backgrounds. It is also noteworthy that 75.43% of the respondents do not own a car, which aligns with the study’s focus on TNC users who rely on ridesplitting services. The respondents are from various provinces and cities in China, among whom 53.37% live in first-tier cities, 35.66% live in second-tier cities, and 10.97% live in third-tier cities. The classification criteria for city tier mainly include politics, GDP, population, city size, etc. Due to the popularity of ridesplitting in developed cities, most of the respondents are from first-tier cities. This geographical diversity ensures that the study captures variations in ridesplitting behavior across different regions. According to the SEM, the latent variables can be measured by their observed indicators based on the measurement equations (Equations (1) and (2)). Then, the coefficients of observed indicators are normalized and weighted to calculate the values of the six psychological variables (i.e., ATT, SN, PBC, PU, PR, and LCV) ranging from 1 to 7. The values of travel distance and carbon credit price are directly derived from the 12 scenarios above.
Table 3.
Statistical characteristics of the samples.
3.3. Reliability and Validity Analysis
3.3.1. Reliability and Convergence Validity
Reliability and validity analysis is a crucial step to ensure the quality and credibility of the data collected through the questionnaire. In this study, the researchers assessed the reliability and validity of the survey instrument by examining its internal consistency, convergence validity, and discriminant validity. The reliability of the questionnaire was tested using Cronbach’s alpha (α) coefficient and composite reliability (CR). Convergence validity was assessed using the average variance extracted (AVE) values. After an initial test on all the measurement items, SN1 and PBC2 were found to be statistically insignificant and thus dropped from the original model. The test results of the revised model are shown in Table 4.
Table 4.
Reliability and convergence validity test results.
The results indicate that all the latent variables, including ATT, SN, PBC, PU, PR, and LCV, have satisfactory internal consistency, as their Cronbach’s α values are greater than 0.6, which is the generally accepted threshold for reliability. The AVE values for all the latent variables, except LCV, are greater than 0.5, which indicates acceptable convergence validity. In addition, all the values of CR are greater than 0.7, indicating that the internal reliability of the constructs is acceptable.
3.3.2. Discriminant Validity
Discriminant validity was evaluated to ensure that the latent variables are significantly distinct from each other and have different compositions. Following the discriminant validation method proposed by Chiu and Wang [39], the square root of AVE was calculated as the maximum allowable correlation between each pair of latent variables. The Pearson correlation coefficient was calculated for each pair of latent variables and behavioral intention (BI) under different scenarios, as shown in Table 5. The results show that the correlations between the latent variables and BI are generally lower than the square root of the AVE values for each latent variable. This indicates that the latent variables are distinguishable and have discriminant validity, as they do not strongly correlate with each other. The results show that the discriminant validity of ATT, SN, PBC, PU, PR, and LCV to BI is acceptable for all scenarios.
Table 5.
Discriminant validity of BI in different scenarios.
4. Results and Discussion
4.1. Results of the Structural Equation Model
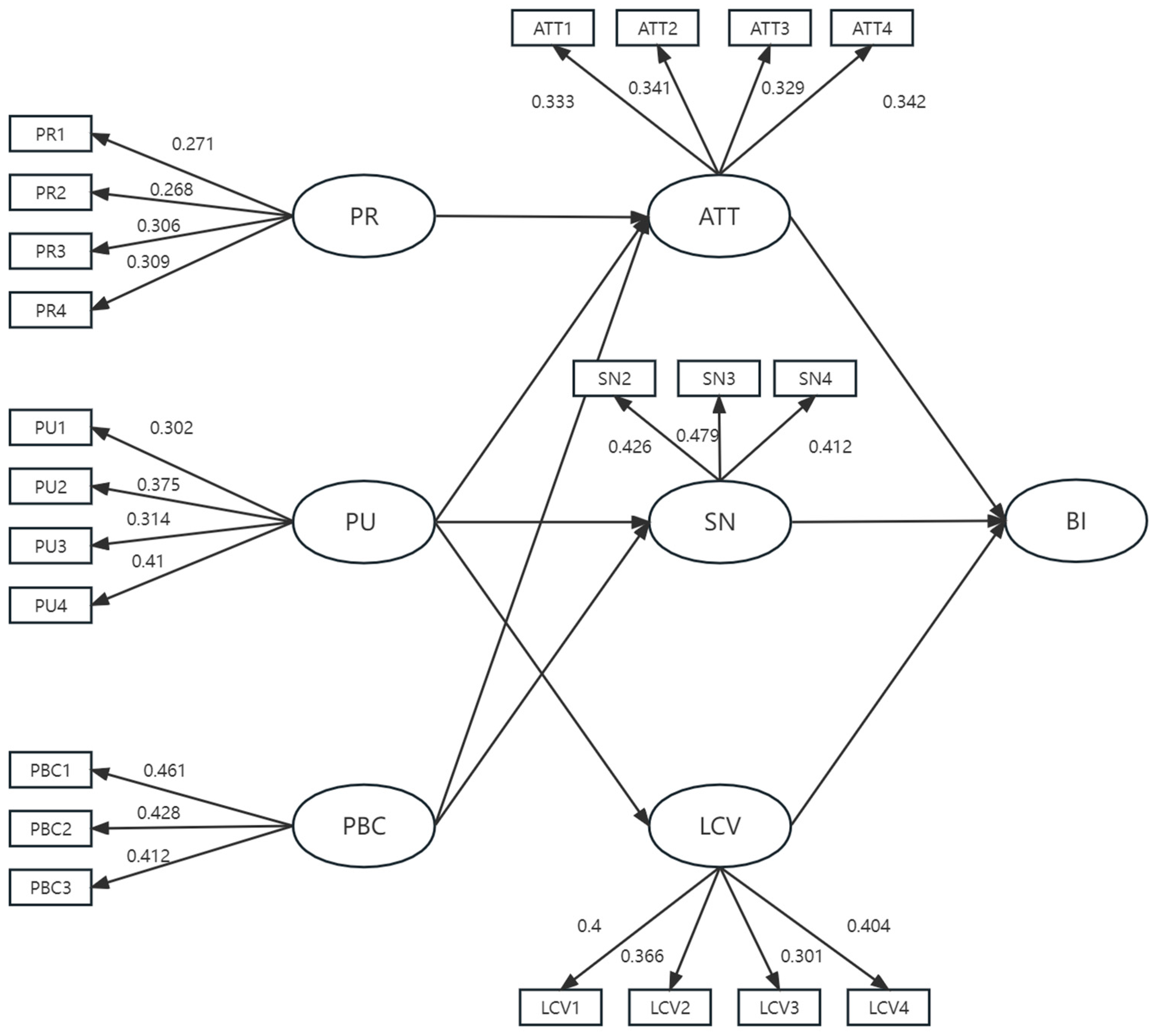
Based on the SEM and questionnaire data above, the path relationship between each latent variable and its corresponding observed indicators can be quantified, as shown in Figure 2. The numbers on the path in the figure are standardized coefficients estimated from the measurement equation. All the estimated coefficients are significant at the 0.05 level, indicating that each observed variable effectively explains the corresponding latent variable.
Figure 2.
Parameter estimation results of latent variables and observed variables.
4.2. Results of the Hybrid Choice Model
For comparison, a traditional binary logit model without latent variables and a hybrid choice model integrating latent variables are established, respectively. The traditional binary logit model only considers the influences of socio-demographic factors and scenario variables on ridesplitting, while the HCM further incorporates psychological factors into the independent variables. Stepwise regressions are performed to eliminate the insignificant variables (p-value > 0.1) for both models. The binary logit model identifies five significant variables that influence ridesplitting behavior. These variables are gender, age, monthly income, travel distance, and carbon credit price. While the HCM identifies ten significant variables that influence ridesplitting behavior, providing a more comprehensive view of the decision-making process. In addition to socio-demographic and scenario variables, the HCM includes psychological variables such as education, ATT, SN, PBC, LCV, and carbon credit price. The estimation results of the significant variables for both models are presented in Table 6.
Table 6.
Model estimation results.
The goodness-of-fit results of both models are shown in Table 7. The goodness-of-fit indicators (Cox–Snell R-square and Nagelkerke R-square) for the HCM are higher than those of the binary logit model. This means that the HCM provides a better fit to the data and improves the model’s predictive accuracy. In addition, the HCM identified ten significant variables that influence ridesplitting behavior, while the traditional binary logit model only identified five significant variables. This suggests that the HCM is more comprehensive in capturing the complexity of ridesplitting choices. The evaluation indexes in the table indicate that the HCM with consideration of latent variables has more significant variables, higher goodness of fit, and more accurate fitting results compared with the binary logit model.
Table 7.
The goodness-of-fit comparison of both models.
Among the 10 significant independent variables in the HCM, the variables that are positively correlated with ridesplitting choice are ATT, SN, PBC, LCV, and carbon credit price, while the level of education, monthly income, and travel distance are negatively associated with ridesplitting choice. By calculating the exponential of the estimated coefficient, we can interpret the effect of a one-unit change in the independent variable on the odds of choosing ridesplitting. For example, increasing the levels of ATT, SN, PBC, and LCV of a TNC user by one unit can increase the odds of choosing ridesplitting by 35%, 47.9%, 42%, and 22.1%, respectively. Meanwhile, if the carbon credit price is increased by CNY 1, the users’ willingness to choose ridesplitting will increase by 28.4%. These findings prove that a carbon credit scheme may be an effective incentive to promote ridesplitting.
4.3. Discussion on the Influence of a Carbon Credit Scheme
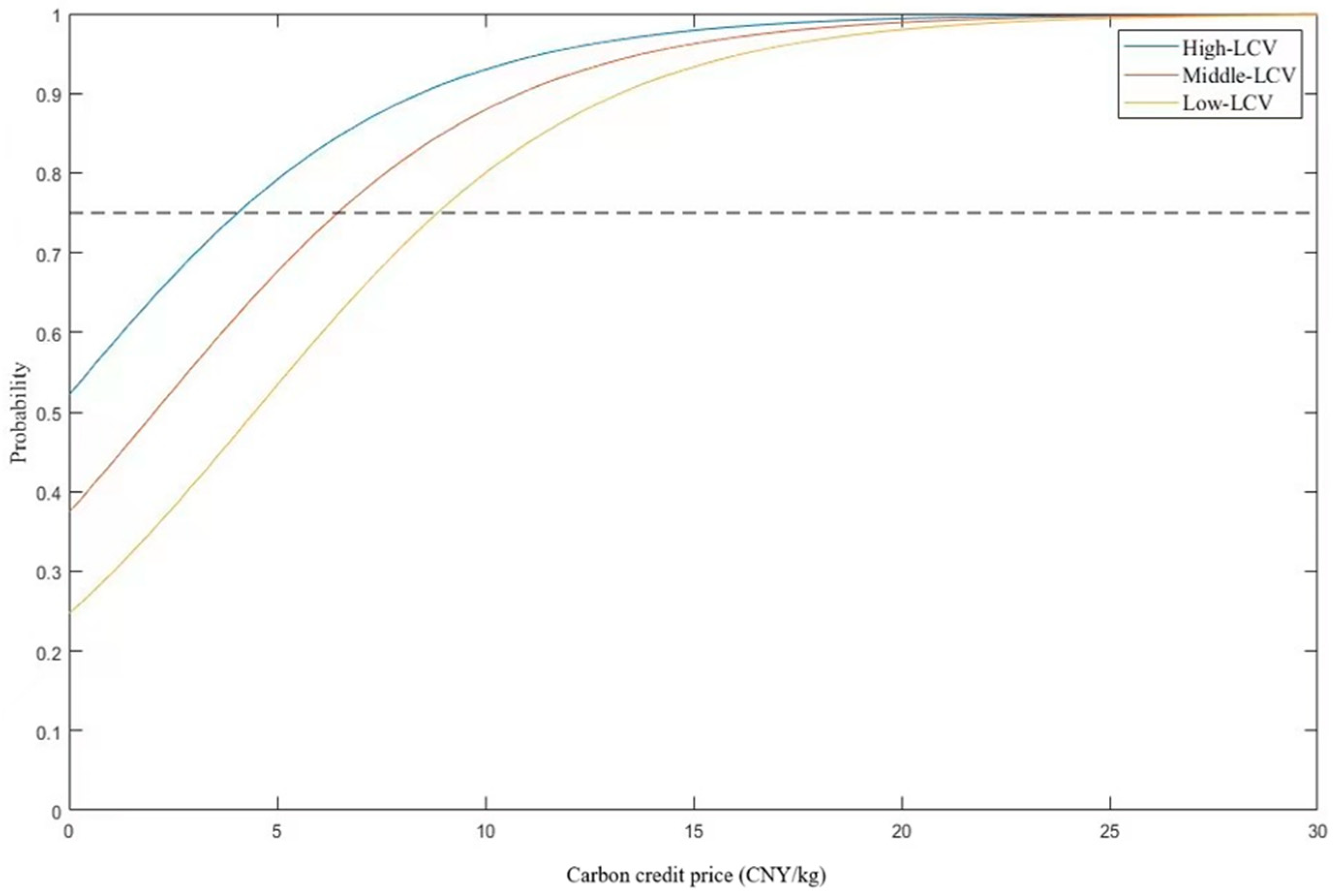
To further explore the influence of a carbon credit scheme on ridesplitting behavior, the probability of choosing ridesplitting is analyzed for different groups of users under different carbon credit prices. Specifically, we categorized users into three groups based on their levels of LCV as low (LCV = 1), middle (LCV = 4), and high (LCV = 7). While keeping other variables constant, we varied the carbon credit price from 0 to 30 CNY/kg. The probability of choosing ridesplitting can be calculated using Equation (6). Then, the probability curves for Low-LCV, Middle-LCV, and High-LCV users can be plotted and compared (Figure 3).
Figure 3.
The probability curves of choosing ridesplitting under different carbon credit prices.
The probability curves reveal interesting insights into the influence of a carbon credit scheme on ridesplitting behavior for different user groups. On the one hand, for a specific group of users, as the price of carbon credit increases, the probability of choosing ridesplitting also increases. This indicates that higher carbon credit prices serve as stronger incentives for users to opt for ridesplitting. On the other hand, the level of LCV also plays a significant role in influencing ridesplitting behavior. For a specific carbon credit price, users with higher LCV have a greater probability of choosing ridesplitting compared to those with lower LCV. This implies that individuals with stronger low-carbon values are more inclined to choose ridesplitting. Additionally, we set a threshold of 75% probability for choosing ridesplitting and found that critical carbon credit prices of 4 CNY/kg, 6.5 CNY/kg, and 8.8 CNY/kg are required to effectively incentivize Low-LCV, Middle-LCV, and High-LCV users, respectively. These threshold prices indicate that Low-LCV users are more sensitive to changes in the carbon credit price, while High-LCV users are more willing to choose ridesplitting even at relatively lower carbon credit prices. Therefore, the influence of a carbon credit scheme on ridesplitting behavior is dependent on the carbon credit price and exhibits heterogeneity across different user groups.
The above findings are comparable with the results of existing studies. For example, Wang et al. [7] used the SEM to examine the impact of carbon credits and monetary rewards on people’s willingness to adopt ridesplitting. Their results also indicate that SN and PBC significantly influence ridesplitting intentions. Furthermore, they also found that carbon credits have a more substantial direct effect on ridesplitting intentions than monetary rewards, and this effect increases with higher incentive values. However, their study primarily focused on analyzing the effects of psychological latent variables on ridesplitting intentions and could not predict the probability of users choosing ridesplitting under a carbon credit scheme. By contrast, this study combines both SEM and DCM to capture the relationships between latent variables, observed variables, and choices of ridesplitting, thus providing a more comprehensive and realistic representation of ridesharing behavior. As a result, we can offer more valuable insights for promoting ridesharing adoption under a carbon credit scheme.
5. Conclusions and Implications
This study aimed to explore ridesplitting choice behaviors under a carbon credit scheme. First, the socio-demographic and psychological factors that may influence the ridesplitting behavioral intention were identified based on the theory of planned behavior, technology acceptance model, and perceived risk theory. Then, a structural equation model (SEM) was established to measure the effects of psychological latent variables on the behavioral intention of ridesplitting. Finally, the measured psychological variables were incorporated into a binary logit regression to construct a hybrid choice model (HCM) of ridesplitting behaviors under a carbon credit scheme. A stated preference survey was conducted to collect the socio-demographic and psychological information and ridesplitting behavioral intention of TNC users in 12 hypothetical scenarios with different travel distances and carbon credit prices. Based on the valid data from the survey, the SEM and HCM could be estimated. The main findings may be summarized as follows:
- (1)
- The proposed HCM offers a more comprehensive and realistic representation of ridesplitting choice behavior by incorporating both observed and unobserved factors. This leads to improved predictions and provides valuable insights into the decision-making processes related to ridesplitting.
- (2)
- The choice behaviors of TNC users regarding ridesplitting are significantly associated with certain socio-demographic factors, including education, monthly income, and car ownership. TNC users with higher education levels and monthly income, as well as those without cars, are more inclined to choose ridesplitting.
- (3)
- Psychological factors of TNC users, such as ATT, SN, PBC, and LCV, significantly influence their intention to choose ridesplitting. Higher levels of these psychological factors correspond to a greater willingness to opt for ridesplitting.
- (4)
- A carbon credit scheme proved to be effective in incentivizing more users to choose ridesplitting. As the carbon credit price increases, there is a higher probability of users opting for ridesplitting.
- (5)
- The effects of a carbon credit scheme vary among users with different psychological factors. Low-LCV users demonstrate higher sensitivity to changes in carbon credit price compared to High-LCV users.
These findings have implications for both the government and operators in promoting ridesplitting. The government should enhance propaganda and education about ridesplitting and its environmental benefits, aiming to foster a positive attitude towards ridesplitting and encourage low-carbon values among the public. Additionally, TNC platforms can implement carbon credit schemes to incentivize travelers to choose ridesplitting. To optimize the effectiveness of carbon credit schemes, platforms can adjust the carbon credit price for different user groups.
There are also some limitations in the current study, which suggest a few future research directions. First, this study focuses on ridesplitting choice behaviors under a carbon credit scheme. In the future, other travel modes and incentive strategies could be explored using the methods of this study, such as the choice behaviors for bike-sharing, bus, and metro under a price subsidy or carbon trading scheme. Second, this study mainly considers the human factors, and thus other objective factors that may influence ridesplitting behavior should be examined in the future, such as the waiting time, delays, detours, and price of ridesplitting. Although this study quantitatively explored the relationship between carbon credit price and the probability of TNC users choosing ridesplitting, the optimal price of carbon credits should be further analyzed considering more factors, such as the cost saving of ridesplitting and the value of time. In addition, this study only reveals the behavioral responses of TNC users in China to a carbon credit scheme, so the proposed model could also be applied to other countries to compare and further validate the findings in future studies.
Author Contributions
Conceptualization, W.L.; methodology, W.L. and X.L.; data curation, Y. Z (Yiwen Zhang); writing—original draft preparation, X.L. and Y.Z. (Yijun Zhu); validation, Z.Y. and C.L.; writing—review and editing, W.L. and Y.Z. (Yiwen Zhang). All authors have read and agreed to the published version of the manuscript.
Funding
This study was sponsored by the National Natural Science Foundation of China (grant no. 52002244); the Chenguang Program supported by the Shanghai Education Development Foundation (grant no. 20CG55); and the Science and Technology Commission of Shanghai Municipality (grant number 22dz1207500).
Institutional Review Board Statement
Not applicable.
Informed Consent Statement
Not applicable.
Data Availability Statement
Data available on request due to restrictions e.g., privacy or ethical.
Conflicts of Interest
The authors declare no conflict of interest.
References
- Birol, F. CO2 from Fuel Combustion Highlights 2020; International Energy Agency: Paris, France, 2020. [Google Scholar]
- Li, W.; Bao, L.; Li, Y.; Si, H.; Li, Y. Assessing the transition to low-carbon urban transport: A global comparison. Resour. Conserv. Recycl. 2022, 180, 106179. [Google Scholar] [CrossRef]
- Li, W.; Bao, L.; Wang, L.; Li, Y.; Mai, X. Comparative evaluation of global low-carbon urban transport. Technol. Forecast. Soc. Chang. 2019, 143, 14–26. [Google Scholar] [CrossRef]
- Dong, J.; Li, Y.; Li, W.; Liu, S. CO2 Emission Reduction Potential of Road Transport to Achieve Carbon Neutrality in China. Sustainability 2022, 14, 5454. [Google Scholar] [CrossRef]
- Li, W.; Wang, L.; Li, Y.; Liu, B. A blockchain-based emissions trading system for the road transport sector: Policy design and evaluation. Clim. Policy 2021, 21, 337–352. [Google Scholar] [CrossRef]
- Li, W.; Chen, S.; Dong, J.; Wu, J. Exploring the spatial variations of transfer distances between dockless bike-sharing systems and metros. J. Transp. Geogr. 2021, 92, 103032. [Google Scholar] [CrossRef]
- Wang, L.; Li, W.; Weng, J.; Zhang, D.; Ma, W. Do low-carbon rewards incentivize people to ridesplitting? Evidence from structural analysis. Transportation 2022, 1–33. [Google Scholar] [CrossRef]
- Shaheen, S.; Chan, N.; Bansal, A.; Cohen, A. Shared Mobility: A Sustainability & Technologies Workshop: Definitions, Industry Developments, and Early Understanding; UC Berkeley: Berkeley, CA, USA, 2015. [Google Scholar]
- Shaheen, S.; Cohen, A.; Zohdy, I. Shared Mobility: Current Practices and Guiding Principles; Federal Highway Administration: Washington, DC, USA, 2016.
- Yu, B.Y.; Ma, Y.; Xue, M.M.; Tang, B.J.; Wang, B.; Yan, J.Y.; Wei, Y.M. Environmental benefits from ridesharing: A case of Beijing. Appl. Energy 2017, 191, 141–152. [Google Scholar] [CrossRef]
- Agatz, A.; Ashauer, R.; Sweeney, P.; Brown, C.D. Prediction of pest pressure on corn root nodes: The POPP-Corn model. J. Pest Sci. 2017, 90, 161–172. [Google Scholar] [CrossRef]
- Du, M.; Cheng, L.; Li, X.; Liu, Q.; Yang, J. Spatial variation of ridesplitting adoption rate in Chicago. Transp. Res. Part A Policy Pract. 2022, 164, 13–37. [Google Scholar] [CrossRef]
- Li, W.; Pu, Z.; Li, Y.; Tu, M. How does ridesplitting reduce emissions from ridesourcing? A spatiotemporal analysis in Chengdu, China. Transp. Res. Part D Transp. Environ. 2021, 95, 102885. [Google Scholar] [CrossRef]
- Guangnian, X.; Qiongwen, L.; Anning, N.; Zhang, C. Research on carbon emissions of public bikes based on the life cycle theory. Transp. Lett. 2023, 15, 278–295. [Google Scholar] [CrossRef]
- Liu, X.; Li, W.; Li, Y.; Fan, J.; Shen, Z. Quantifying environmental benefits of ridesplitting based on observed data from ridesourcing services. Transp. Res. Rec. 2021, 2675, 355–368. [Google Scholar] [CrossRef]
- Li, W.X.; Pu, Z.Y.; Li, Y.; Ban, X.G. Characterization of ridesplitting based on observed data: A case study of Chengdu, China. Transp. Res. Part C Emerg. Technol. 2019, 100, 330–353. [Google Scholar] [CrossRef]
- Soria, J.; Stathopoulos, A. Investigating Socio-spatial Differences between Solo Ridehailing and Pooled Rides in Diverse Communities. J. Transp. Geogr. 2021, 95, 103148. [Google Scholar] [CrossRef]
- Tu, M.; Li, Y.; Li, W.; Tu, M.; Orfila, O.; Gruyer, D. Improving ridesplitting services using optimization procedures on a shareability network: A case study of Chengdu. Technol. Forecast. Soc. Chang. 2019, 149, 119733. [Google Scholar] [CrossRef]
- Ajzen, I. The theory of planned behavior. Organ. Behav. Hum. Decis. Process. 1991, 50, 179–211. [Google Scholar] [CrossRef]
- Xiao, G.; Xiao, Y.; Ni, A.; Zhang, C.; Zong, F. Exploring influence mechanism of bikesharing on the use of public transportation—A case of Shanghai. Transp. Lett. 2023, 15, 269–277. [Google Scholar] [CrossRef]
- Si, H.; Shi, J.; Hua, W.; Cheng, L.; De Vos, J.; Li, W. What influences people to choose ridesharing? An overview of the literature. Transp. Rev. 2023, 1–26. [Google Scholar] [CrossRef]
- Wang, Y.; Wang, S.Y.; Wang, J.; Wei, J.C.; Wang, C.L. An empirical study of consumers’ intention to use ride-sharing services: Using an extended technology acceptance model. Transportation 2020, 47, 397–415. [Google Scholar] [CrossRef]
- Huang, G.; Qiao, S.; Yeh, A.G.-O. Spatiotemporally heterogeneous willingness to ridesplitting and its relationship with the built environment: A case study in Chengdu, China. Transp. Res. Part C Emerg. Technol. 2021, 133, 103425. [Google Scholar] [CrossRef]
- Buliung, R.N.; Soltys, K.; Bui, R.; Habel, C.; Lanyon, R. Catching a ride on the information super-highway: Toward an understanding of internet-based carpool formation and use. Transportation 2010, 37, 849–873. [Google Scholar] [CrossRef]
- Sarriera, J.M.; Álvarez, G.E.; Blynn, K.; Alesbury, A.; Scully, T.; Zhao, J. To share or not to share: Investigating the social aspects of dynamic ridesharing. Transp. Res. Rec. 2017, 2605, 109–117. [Google Scholar] [CrossRef]
- Tang, B.-J.; Li, X.-Y.; Yu, B.; Wei, Y.-M. How app-based ride-hailing services influence travel behavior: An empirical study from China. Int. J. Sustain. Transp. 2020, 14, 554–568. [Google Scholar] [CrossRef]
- Chen, X.M.; Zahiri, M.; Zhang, S. Understanding ridesplitting behavior of on-demand ride services: An ensemble learning approach. Transp. Res. Part C Emerg. Technol. 2017, 76, 51–70. [Google Scholar] [CrossRef]
- Xu, Y.M.; Yan, X.; Liu, X.Y.; Zhao, X.L. Identifying key factors associated with ridesplitting adoption rate and modeling their nonlinear relationships. Transp. Res. Part A Policy Pract. 2021, 144, 170–188. [Google Scholar] [CrossRef]
- Tu, M.T.; Li, W.X.; Orfila, O.; Li, Y.; Gruyer, D. Exploring nonlinear effects of the built environment on ridesplitting: Evidence from Chengdu. Transp. Res. Part D Transp. Environ. 2021, 93, 102776. [Google Scholar] [CrossRef]
- Yang, L.; Yu, B.; Liang, Y.; Lu, Y.; Li, W. Time-varying and non-linear associations between metro ridership and the built environment. Tunn. Undergr. Space Technol. 2023, 132, 104931. [Google Scholar] [CrossRef]
- Wang, Z.; Chen, X.W.; Chen, X.Q. Ridesplitting is shaping young people’s travel behavior: Evidence from comparative survey via ride-sourcing platform. Transp. Res. Part D Transp. Environ. 2019, 75, 57–71. [Google Scholar] [CrossRef]
- Abkarian, H.; Chen, Y.; Mahmassani, H.S. Understanding ridesplitting behavior with interpretable machine learning models using chicago transportation network company data. Transp. Res. Rec. 2022, 2676, 83–99. [Google Scholar] [CrossRef]
- Storch, D.-M.; Timme, M.; Schröder, M. Incentive-driven transition to high ride-sharing adoption. Nat. Commun. 2021, 12, 3003. [Google Scholar] [CrossRef]
- Conner, M.; Armitage, C.J. Extending the theory of planned behavior: A review and avenues for further research. J. Appl. Soc. Psychol. 1998, 28, 1429–1464. [Google Scholar] [CrossRef]
- Marto, A.; Goncalves, A.; Melo, M.; Bessa, M.; Silva, R. ARAM: A Technology Acceptance Model to Ascertain the Behavioural Intention to Use Augmented Reality. J. Imaging 2023, 9, 73. [Google Scholar] [CrossRef] [PubMed]
- Wei, Y.C.; Wang, C.; Zhu, S.; Xue, H.L.; Chen, F.Y. Online Purchase Intention of Fruits: Antecedents in an Integrated Mode Based on Technology Acceptance Model and Perceived Risk Theory. Front. Psychol. 2018, 9, 1521. [Google Scholar] [CrossRef] [PubMed]
- Santi, P.; Resta, G.; Szell, M.; Sobolevsky, S.; Ratti, C. Taxi pooling in New York City: A network-based approach to social sharing problems. Proc. Natl. Acad. Sci. USA 2013, 310. [Google Scholar]
- Zheng, H.; Chen, X.; Chen, X.M. How does on-demand ridesplitting influence vehicle use and purchase willingness? A case study in Hangzhou, China. IEEE Intell. Transp. Syst. Mag. 2019, 11, 143–157. [Google Scholar] [CrossRef]
- Chiu, C.M.; Wang, E.T.G. Understanding Web-based learning continuance intention: The role of subjective task value. Inf. Manag. 2008, 45, 194–201. [Google Scholar] [CrossRef]
Disclaimer/Publisher’s Note: The statements, opinions and data contained in all publications are solely those of the individual author(s) and contributor(s) and not of MDPI and/or the editor(s). MDPI and/or the editor(s) disclaim responsibility for any injury to people or property resulting from any ideas, methods, instructions or products referred to in the content. |
© 2023 by the authors. Licensee MDPI, Basel, Switzerland. This article is an open access article distributed under the terms and conditions of the Creative Commons Attribution (CC BY) license (https://creativecommons.org/licenses/by/4.0/).


