Abstract
In large-scale public security equipment projects, long-term equipment operation often leads to equipment failures and other problems, so it is particularly important to choose the appropriate operation and maintenance (O&M) scheme based on the content of the equipment work orders. However, there are a variety of equipment models in the work orders; not only is the data complex, but also due to the long project cycle, there are often problems such as loss of content, which bring great challenges to the O&M work. This paper defines these problems as “3-No problems”: inconsistency, inaccuracy, and incompleteness. In this paper, an improved DIKWP model is proposed and combined with a random forest classifier to construct data graphs, information graphs, knowledge graphs, and wisdom graphs. Through the above model, the 3-No problem in equipment work orders can be solved, and the importance of each equipment model can be obtained. Eventually, combined with the purpose graph, the selection of models, the bid score calculation, and the selection of O&M schemes are carried out based on the obtained conclusion in a purpose-driven manner to achieve the evaluation of O&M efficiency and safety. Finally, an example is assumed to illustrate the application of the method in actual projects, which provides a certain reference value for the selection of an O&M scheme for large-scale equipment projects.
1. Introduction
In a large-scale public security information system, due to the large number of devices, including hardware, software, traditional devices, etc., and the wide spatial distribution range and discrete distribution areas of these devices, the O&M capabilities of each area cannot be balanced. At the same time, some devices have been built for a long time, resulting in the loss of equipment data and unclear raw data [1], which makes it difficult to operate and maintain equipment in a large-scale public security information system. Therefore, how to solve the problem of a large number of pieces of equipment and data loss to achieve efficient O&M has become a major challenge for large-scale public security equipment O&M.
In O&M, there are a large number of research approaches to implement O&M for device systems and scenarios, such as using BIM to achieve underground comprehensive pipe gallery O&M [2] or green building management and maintenance [3]. There is also monitoring and maintenance of equipment failures [4,5,6]. Alternatively, predictive maintenance can be carried out on equipment, such as predicting the lifespan of key components through deep neural networks [7] or monitoring and predicting faults in hydropower plants [8], all of which reflect the importance of O&M work in real life. However, the above traditional O&M methods are mostly focused on a single device or area, and the adoption of these methods in large-scale public security information systems will lead to a large amount of human and material resource consumption [9]. Therefore, centralized management of O&M in large public security information systems and proposing corresponding decision-making schemes to improve the efficiency of O&M are useful for the study of existing O&M work. This paper starts with the selection of O&M decisions and evaluates the O&M solutions based on O&M efficiency. The data-driven approach is the most commonly used decision-making method. Data-driven can be used for campus building facility management [10], system downtime monitoring [11], parking space allocation, and privacy protection [12], reducing the loss of manpower and resources. At the same time, data-driven decision-making can also enable correct decision-making in industry [13,14], reduce wasted costs [15], and improve O&M efficiency. Meanwhile, in decision-making, it is necessary to select the appropriate decision based on different factors, such as using artificial neural networks to estimate the date of failure and make the corresponding O&M decision based on the date of failure [16] or using genetic algorithms to consider factors such as the minimum maintenance cost and safety risk to make the corresponding O&M decision [17]. In the decision-making process of this paper, the tender offer [18,19] of the scheme is an influential factor. Hierarchical analysis [20] is used to calculate the bidding scores [21,22] based on the bidding price, and the scores are compared to select the appropriate O&M scheme.
Before equipment O&M, it is necessary to process the content in the equipment work order. Common processing methods include natural language processing [23,24], knowledge [25,26] graphs, etc. Among them is the use of ChatGPT, a natural language processing model, to improve the quality of education and grade papers, which greatly saves manpower and material resources [27]. At the same time, case studies [28,29] are used to deepen understanding and exploration of complex problems in real life. However, considering the complexity and incompleteness of device content as well as the differences between different device models, this article introduces the DIKWP model to model and infer the content on equipment work orders. This not only achieves certain visualization effects but also allows for qualitative or even quantitative research. The DIKW model (data, information, knowledge, and intelligence) was first proposed in 1898 to conceptualize abstract objects and solve complex problems [30]. DIKW refers to the process of transitioning from data to information, knowledge, and wisdom. Data is a discrete element, and information is a relational connection between data. After obtaining information, users absorb valuable information and convert it into knowledge. Finally, stored knowledge can form wisdom in various aspects of life [31]. DIKW has added Intention P, integrating emotions and purposes and selecting different ways to process data through purpose to gain knowledge and wisdom. For example, [32] uses DIKWP to discuss the differences in the interests of the applicants [33]; uses DIKWP to address emotional unfairness [34]; and uses DIKWP to manage Big data. The above application of DIKWP in practice demonstrates its good performance in handling differences or incompleteness.
With the above illustration, from the challenges faced in O&M to the study of today’s O&M to the introduction of DIKWP, we can see the superiority of DIKWP in knowledge reasoning and decision-making. Therefore, this paper proposes an improved DIKWP model for complex data, as well as taking into account problems such as incompleteness and inconsistency in the data, in order to obtain richer content. Then, it uses a random forest classifier [35,36] to filter out useful content. Finally, based on the purpose-driven selection of O&M schemes for different O&M purposes, it realizes the improvement of O&M efficiency in large-scale public security information systems.
The structure of this paper is as follows: The second part describes some parameters of the relevant algorithms and the bid score. The third part introduces the DIKWP model and the framework diagram for this paper. The fourth part proposes the 3-No problem in O&M, constructs data graphs, information graphs, knowledge graphs, wisdom graphs, and purpose graphs based on the 3-No problem, and obtains the semantic graph for O&M security evaluation. The fifth part is based on the purpose graph, combining the external knowledge graph and the conclusion of the 3-No problem, and constructs the semantic diagram of O&M efficiency evaluation. And the examples of O&M efficiency are illustrated with engineering practice. The sixth part is the concluding part, which mentions the research conclusions and future directions.
2. Parameter Initialization
In the process of purpose-driven selection of the best scheme, two modes for selecting the best scheme are listed, namely economic mode and average price mode. Each symbol of the algorithm is explained, as shown in Table 1.
Table 1.
Notations and their descriptions in Algorithm 1.
Table 2 lists the scoring factors for calculating the bid score in the selection of the best scheme, including the tender offer, technical component, commercial component, and policy-based bonus points. Due to the purpose-driven calculation of O&M cost, only the tender offer is involved, but according to the proposed calculation rules, it can also be applied to other factors to calculate the bidding score.
| Algorithm 1: O&M efficiency evaluation. |
| Input: Three schemes (TD), Equipment graph |
| Output: Optimal scheme |
| 1. %The importance of each equipment |
| 2. if then |
| 3. %Hardware cost |
| 4. else |
| 5. %Software cost |
| 6. end |
| 7. switch do |
| 8. case do |
| 9. %Average price of three schemes |
| 10. %Capture the minimum price difference |
| 11. |
| 12. |
| 13. end |
| 14. case do |
| 15. % Selection of equipment and calculation of total O&M cost in economic model |
| 16. %Bid score of three schemes |
| 17. %Highest score |
| 18. |
| 19. end |
| 20. end |
| 21. return |
Table 2.
Scheme Scoring Factors and their Description.
3. Architecture Design
Based on the DIKWP model traversing the equipment O&M process, each element in DIKWP is analyzed, where D is data, I is information, K is knowledge, W is wisdom, and P is purpose. Therefore, DIKWP is a progressive process from data to information to knowledge to wisdom to purpose, as shown in the progressive pyramid in Figure 1, which can also be expressed as mapping from objective data and information to subjective knowledge and wisdom. In the process of data processing, the first step is to assign certain attributes and meanings to scattered and complex data to form information. By reasoning and representing the information in the form of a triplet, that is, entity-relationship-entity, the required knowledge is obtained. Based on the knowledge obtained, wisdom is summarized and formed [37]. The final purpose is that the method of summarizing knowledge processing will vary depending on the purpose and emotion. Therefore, the relationships between each element in the DIKWP are intertwined but gradually progressive.
Figure 1.
DIKWP Model.
At present, there are more and more semantic computations and reasoning based on the DIKWP model. This paper proposes an improved DIKWP framework, namely the Cartesian product of data and information to generate knowledge, which then combines with the original data and information again to form new knowledge. At the same time, with the help of a random forest classifier, purpose-driven features are selected to filter out redundant knowledge and retain the needed knowledge.
Therefore, combined with the improved DIKWP model and classifier, the framework of the full text is constructed, as shown in Figure 2. Based on the evaluation of the O&M efficiency and safety of large-scale public security, this paper uses the content of equipment work orders to mine and analyze data. Firstly, the content is mapped into data graphs and information graphs by part-of-speech division, and richer knowledge graphs are obtained by the improved DIKWP model. Secondly, the obtained knowledge graphs are screened by a random forest classifier, obtaining knowledge and wisdom graphs related to O&M and constructing a semantic graph for O&M security evaluation. Finally, combined with the external knowledge graph, a semantic graph of O&M efficiency evaluation is constructed, driven by purpose.
Figure 2.
O&M Efficiency Evaluation Framework Based on DIKWP.
4. Resource Processing
When processing equipment work order content, there may be problems such as missing or fuzzy data in the content, which brings great inconvenience to O&M work. At the same time, the huge number of pieces of equipment and the intricate relationship between them also increase the burden on O&M work. These problems that appear in the equipment work order can be mapped to the 3-N problem in DIKWP, namely inconsistency, inaccuracy, and incompleteness. The 3-No problem is formalized and described as follows:
- Inconsistency is the difference between different equipment models of the same equipment type;
- Inaccuracy refers to the related factors that affect the importance of equipment;
- Incompleteness is the construction of the relationship between devices in security protection.
- Subsequently, using the DIKWP model, in response to the complex operational and maintenance reality problems reflected by the 3-No problem, data graphs and information graphs are established based on equipment work orders, corresponding to the original data of the 3-No problem. Then, based on the Cartesian product of data and information graphs, knowledge graphs are obtained. In the knowledge graphs, there is much device feature information represented in the form of triples, and the knowledge is screened to form the conclusion of the 3-No problems. Finally, wisdom in operation and maintenance work is obtained through accumulation and purpose-driven conclusions.
Therefore, starting from dealing with the 3-No problem, 15 equipment examples in the work order are selected, and the data graphs and information graphs are constructed considering the connections and differences between equipment to evaluate the O&M efficiency and safety. Based on the 3-No problem, which reflects the actual complex problems in O&M work, three types of data and information graphs are established: inconsistency data and information graphs, inaccuracy data and information graphs, and incompleteness data and information graphs corresponding to the 3-No problem.
4.1. Data Graph
The data graphs consist of nouns, numbers, and characters according to the division of parts of speech.
The inconsistency data graph consists of some equipment names and performance parameters of the equipment, which can be used to compare the differences between different equipment models under the same equipment type, as shown in Figure 3. For example, there are two models under the switchboard type, namely, “IBM B24” and “IBM 2005B-32”, whose port numbers are sixteen and thirty-two, respectively.
Figure 3.
Inconsistency Data Graph.
The inaccuracy data graph is composed of the characteristics possessed by some devices, which can provide a certain basis for determining the importance of the devices, as shown in Figure 4. For example, whether the service level coefficient of the device is 7 × 24 h and whether the device is a system.
Figure 4.
Inaccuracy Data Graph.
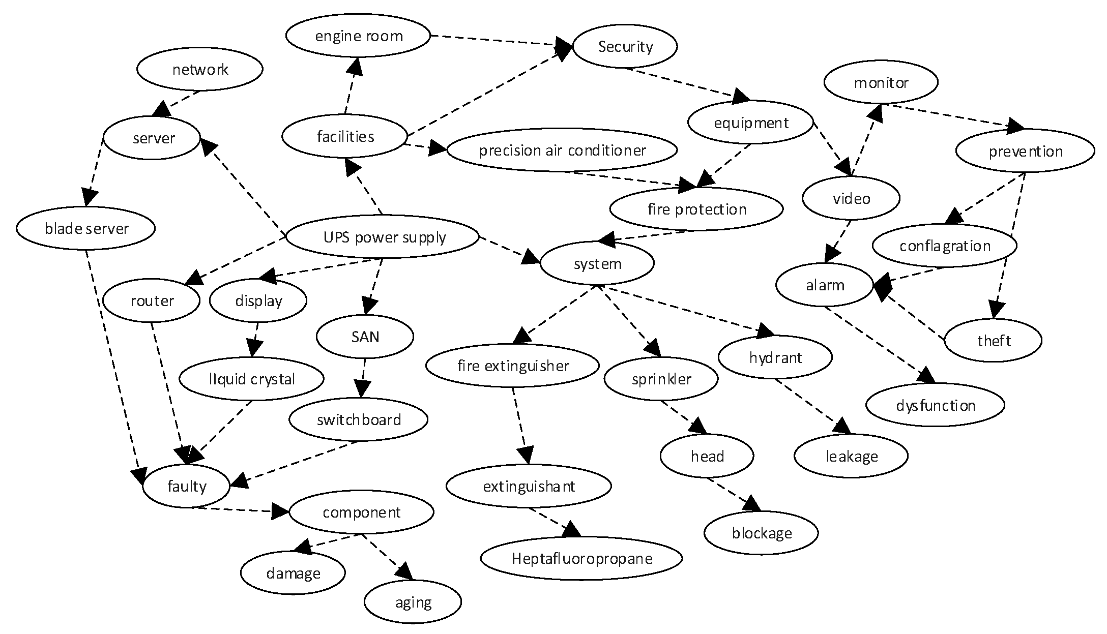
The incompleteness data graph is composed of some equipment models and terms related to their functions, constructing an association relationship between equipment and equipment in terms of safety protection, as shown in Figure 5. For example, air conditioning requires fire prevention, and prevention requires certain fire protection facilities.
Figure 5.
Incompleteness Data Graph.
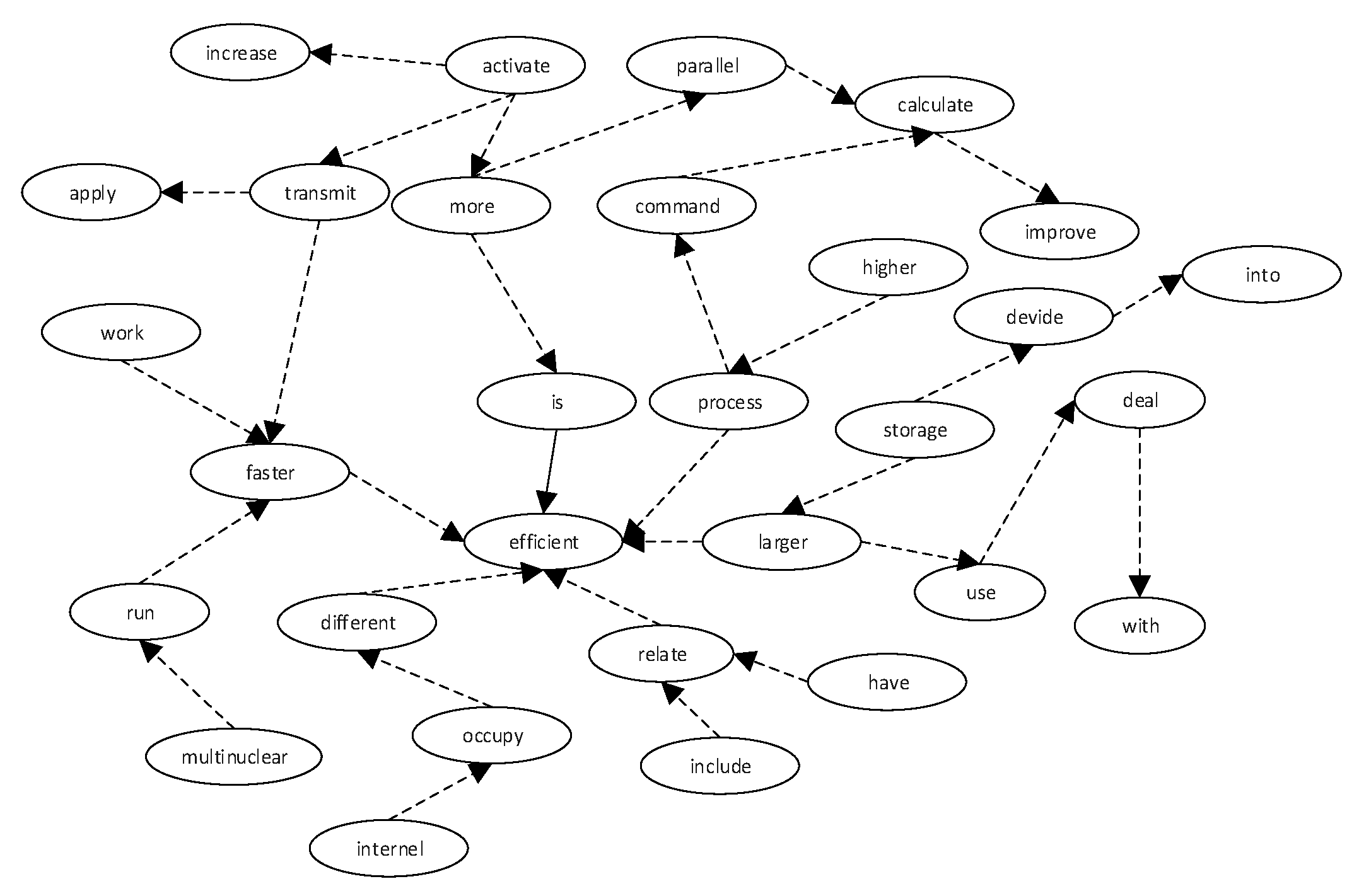
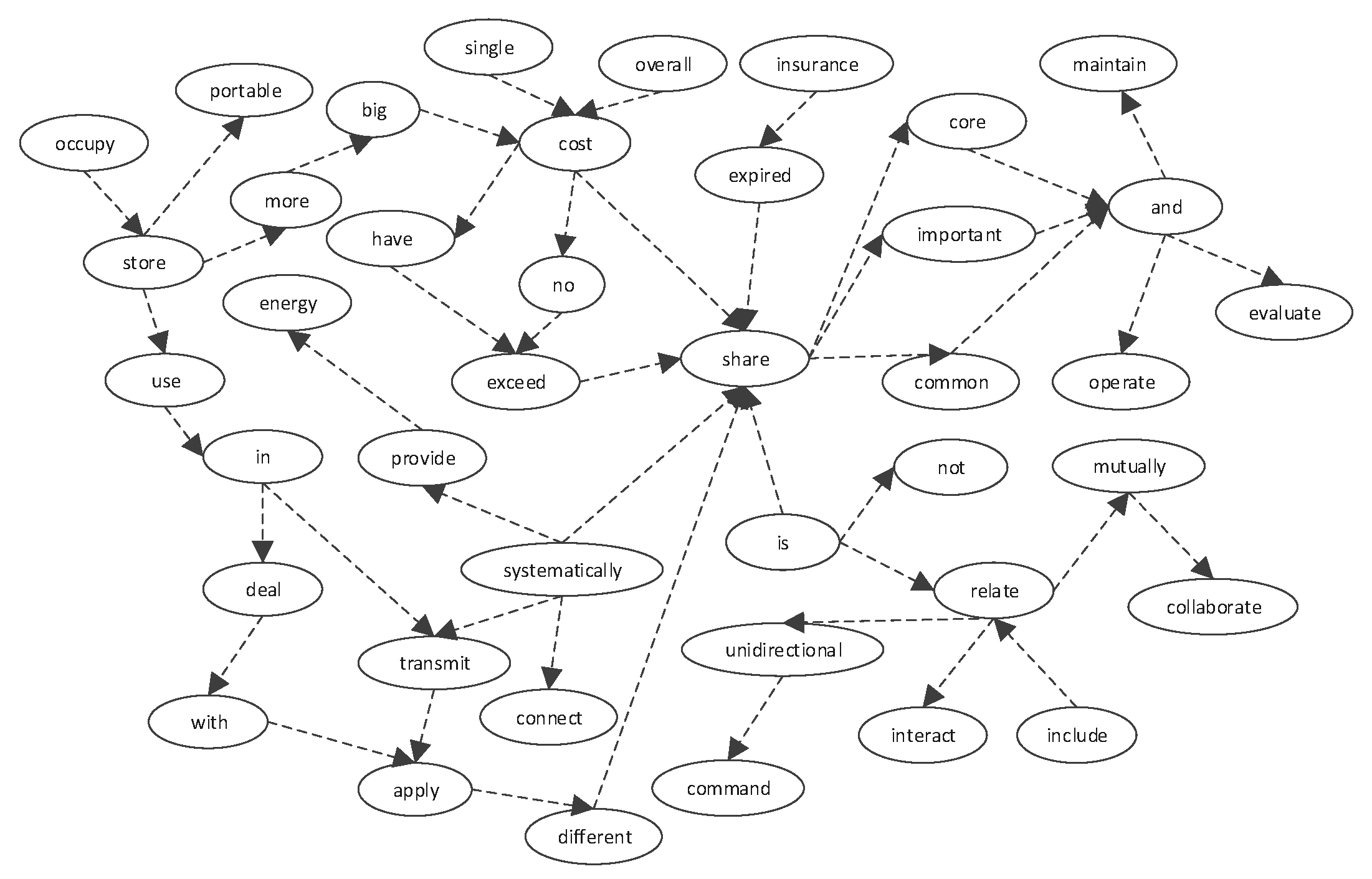
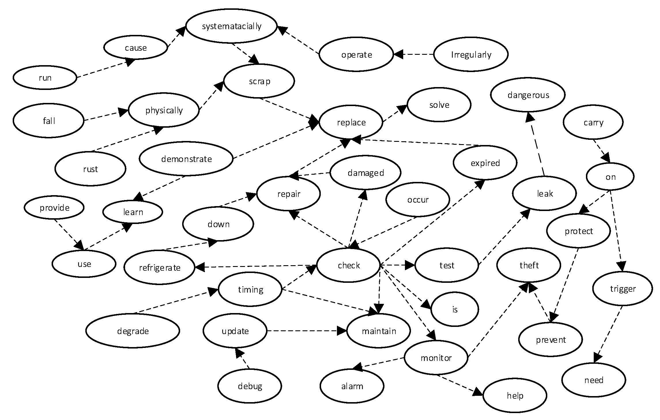
4.2. Information Graph
The information graphs reflect the relationship between nodes in the data graphs and show the meaning of the connection between nodes, which are composed of verbs, adjectives, and adverbs, as shown in Figure 6, Figure 7 and Figure 8.
Figure 6.
Inconsistency Information Graph.
Figure 7.
Inaccuracy Information Graph.
Figure 8.
Incompleteness Information Graph.
4.3. Knowledge Graph
The knowledge graph was originally derived from a technology in search engines that was used by Google to optimize search services, essentially a semantic network [38,39]. It is a graph-based data structure made up of nodes and edges.
The construction of a knowledge graph is the processing of multi-source heterogeneous information, which is the Cartesian product [40] of a data graph and an information graph.
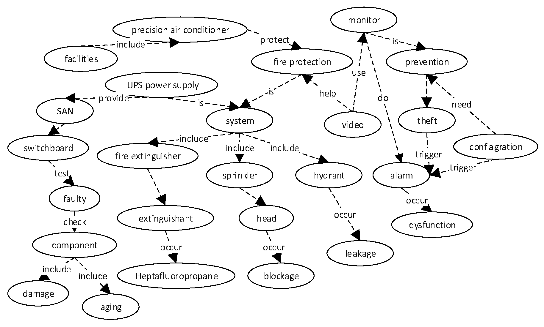
By using an improved DIKWP model to generate richer knowledge graphs from data and information graphs, the knowledge graphs can also be categorized into three types: inconsistency knowledge graphs, inaccuracy knowledge graphs, and incompleteness knowledge graphs. This paper represents the knowledge graphs in the form of triplets, as shown in Figure 9, Figure 10 and Figure 11.
Figure 9.
Inconsistency Knowledge Graph.
Figure 10.
Inaccuracy Knowledge Graph.
Figure 11.
Incompleteness Knowledge Graph.
Figure 9 constructs the inconsistency knowledge graph to extract the differences in system equipment. Considering that the 15 selected devices may be different in applicable scenarios, O&M requirements, and O&M costs, a knowledge graph is constructed for objective comparison and accurate assessment based on the differences among different equipment models under the same equipment type. The formal expression is as follows:
Figure 10 constructs the inaccuracy knowledge graph to express the influence factors of the equipment. The confusion of equipment content makes it difficult to accurately evaluate equipment O&M requirements. Considering the important role of equipment parameters in O&M work, a knowledge graph of the influence factors of equipment is constructed. The formal expression is as follows:
Figure 11 constructs the incompleteness knowledge graph to realize the dependency complement of system devices. In O&M work, the large number of pieces of equipment and the fuzzy relationship between pieces of equipment often cause great inconvenience. Therefore, considering improving the efficiency of O&M work, the knowledge graph of the relationship between equipment and equipment is constructed in terms of security protection. The formal expression is as follows:
The corresponding examples of the 3-No problems are given based on the knowledge graphs. As shown in Figure 9, Figure 10 and Figure 11, there are two switch models in the inconsistency knowledge graph: B24 and 2005B-32. The difference between them is that the number of active ports is 16 and 32, respectively. in the inaccuracy knowledge graph, such as whether the device is under warranty, whether it is a system, etc. In the incompleteness knowledge graph, UPS power supplies supply energy for precision air conditioning, while fire protection systems prevent fire for precision air conditioning, so a connection is established in terms of safety prevention.
The above knowledge graphs contain useful knowledge and redundant knowledge, so the classifier is used for knowledge screening.
The classifier using the random forest algorithm needs to determine its features. Based on the above 3-No knowledge graphs and O&M work experience, the feature selection is carried out under the purpose-driven model. Firstly, the parameter nodes connected to the equipment nodes are found in the 3-No knowledge graphs, and a large amount of feature-related information is obtained through these parameter nodes. Finally, reasonable features are selected according to O&M experience as the conditions for the classifier to screen knowledge. The formalized expression of the above process is as follows:
Therefore, seven features are selected, which are, respectively, whether the total price of a particular equipment model is more than 200,000 yuan, whether the price of a single set of a particular equipment model is more than 100,000 yuan, whether it is connected with other equipment, whether it is a system, whether it exceeds the warranty period, whether it is the original factory service level of 7 × 24 h, and whether the equipment performance between the same types is better.
Considering the complexity and cost of O&M, the connection between 7 features and equipment O&M is clarified, which reflects the rationalization of O&M experience selection features, as shown in Figure 12.
Figure 12.
Feature Representation.
After feature selection, classification rules are also created, and if only two or fewer items are satisfied, it is judged as general equipment. If three to five items are satisfied, it is judged to be important equipment. If six or more items are satisfied, it is judged to be core equipment. Therefore, 15 formal expressions of equipment importance can be obtained, as shown in Formulas (7)–(21).
According to the importance level, the above 15 devices are associated respectively, as shown in Figure 13.
Figure 13.
Equipment Importance Network.
Based on the analysis of the inconsistency and inaccuracy problems in the 3-No problem, the importance of the selected equipment samples has been deduced, providing a necessary prerequisite for the evaluation of purpose-driven operational efficiency in the following text.
For the problem of incompleteness, Since the classifier contains the feature of whether it is connected with other equipment and the incompleteness knowledge graph has many links between device nodes, most of the knowledge in the incompleteness knowledge graph can pass the classifier. Among them, two formal expression samples are constructed, as shown in Formulas (22) and (23).
The formalized samples use a video monitor as a transition node, forming a process from alarm to fire protection. Based on this process, an alarm is used as a transition node, and it can also be inferred from the process that fire protection can reduce conflagration.
4.4. Wisdom Graph
According to the above formal expressions of knowledge about the 3-No problem, the wisdom formal expressions of inconsistency, inaccuracy, and incompleteness are constructed, as shown in Formulas (24)–(26).
Formulas (24)–(26) represent the value of influencing relationships. Inconsistency manifests as performance affecting price and consequently affecting equipment importance. Inaccuracy manifests as factors in the equipment affecting its importance. Incompleteness manifests as the progression from fire to alarm to fire protection and ultimately to the improvement of safety factors.
From the proposal of 3-No problem to the construction of data graphs, information graphs, knowledge graphs, and wisdom graphs, and finally to the conclusion of 3-No problem—the importance of equipment and the safety evaluation of equipment O&M realizes the DIKWP process for the complex data. In the following section, based on the obtained importance level, model selection, and O&M scheme selection are carried out to achieve efficiency evaluation.
4.5. Purpose Graph
By introducing the purpose graph, O&M efficiency is evaluated in a purpose-driven way. By combining the parameters provided by the external knowledge graph and the importance of the equipment obtained above, the O&M cost of each piece of equipment is calculated, the mode is selected, and the bid scores of different schemes are compared so as to select the best scheme for equipment O&M and finally realize the reasonable maintenance of large public security equipment. The above purpose-driven process is divided into the following five steps and formalized as follows:
5. Purpose Driven Processing
In the evaluation of purpose-driven O&M efficiency, the calculation rule of O&M efficiency is obtained by analyzing and processing the purpose graph; that is, the bid score of the scheme is calculated to judge the value of each scheme. The bid score involves the benchmark price and the bid offer. The bid offer is the price of the scheme, and the selection of the benchmark price drives two purposeful processes: the calculation of the average price of the schemes and the calculation of the total O&M cost under different modes. Among them, the total O&M cost considers three modes: economic mode, stable mode, and quality mode. Different modes have different total O&M costs, and the corresponding equipment selected is also different. Therefore, the calculation of the benchmark price is driven by the bidding score, and the benchmark price drives the selection of four different modes, ultimately calculating the O&M cost of each device. Through this purpose-driven process, reverse traversal is carried out to realize the selection of the optimal scheme or mode, achieving the evaluation of O&M efficiency, as shown in Figure 14.
Figure 14.
Purpose-Driven Processing Flow.
Figure 14 shows the traversal and reverse driving processes for five purposes. First, the formal definition of DIKWP [40] is adopted to express the contents of the equipment work order as follows:
Secondly, the external knowledge graph and purpose graph are constructed, and the two graphs are formally expressed as follows:
Finally, the formal expressions of the three DIKWP are combined, respectively. First, the content of the equipment work order is combined with the external knowledge graph to calculate the O&M cost of each equipment model, and its formal expression is as follows:
Then, by combining the formal expression of the DIKWP of purpose graph related to bidding scores with the former two, the scores of each bidding scheme can be calculated, and the formal expression is as follows:
5.1. Calculation of Equipment O&M Cost
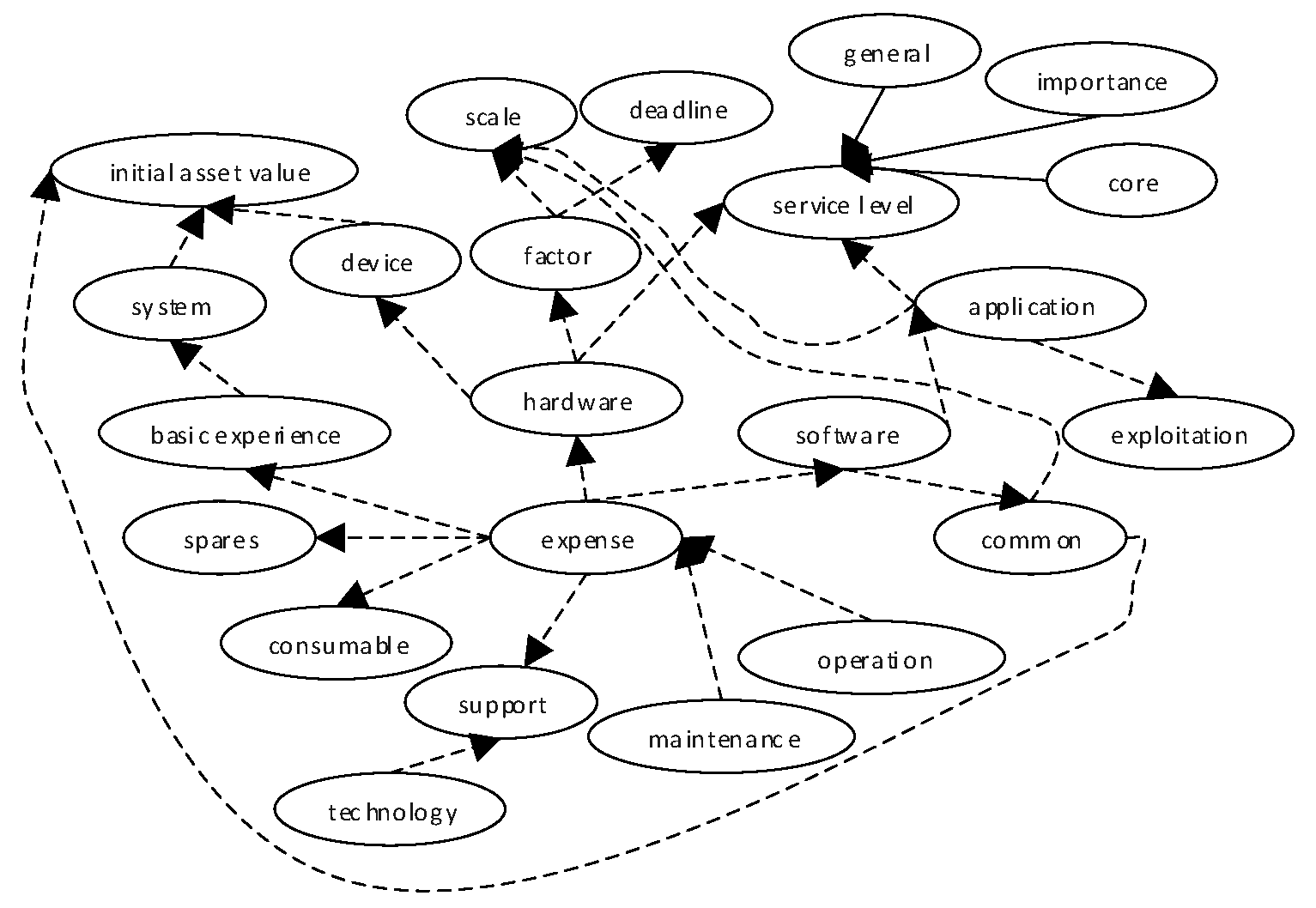
To calculate the O&M cost of each piece of equipment, the external knowledge graph is processed first. Figure 15 shows the construction of the external knowledge graph.
Figure 15.
External Knowledge Graph.
As can be seen from Figure 15, O&M costs include hardware O&M costs, software O&M costs, basic environment O&M costs, spare supplies costs, and technical support system costs.
Since the equipment used in this paper only includes hardware and software, it is only necessary to consider the calculation rules for hardware O&M cost and software O&M cost.
Hardware O&M cost (HP) is composed of the original value of equipment assets (OP), scale factor (s), age factor (f), and service level factor (sl), i.e.,
Software O&M costs (SP) are divided into application software O&M costs (ASP) and general software O&M costs (CSP). The application software O&M cost is composed of the application software development cost (SDP), scale factor, and service level factor. The general software O&M cost consists of the original value of equipment assets and the scale factor, i.e.,
Table 3 shows the calculation parameters of equipment O&M cost, including scale factor and age factor (0 means the equipment is under warranty and 1 means the equipment is over warranty). The service level factor corresponds to the importance level of the equipment, with core equipment, important equipment, and general equipment taking 1.2, 1.1, and 1, respectively.
Table 3.
Factor values for calculating O&M cost.
5.2. Mode Selection
After calculating the O&M cost of each piece of equipment, the sum of the O&M costs is calculated by considering different modes to select the corresponding piece of equipment, including economic mode, quality mode, and stable mode.
In the case of economic mode, with economic as the priority, select the devices with only one model among 15 devices and the device model with the lowest O&M cost of the same device type, and then calculate their total cost to be 97,488.16 RMB.
In the case of stable mode, considering both quality and economics, select the devices with only one model among 15 devices and a certain model of the same type as the comprehensive quality and economic selection, and then calculate their total cost to be 112,737.96 RMB.
In the case of quality mode, with quality as the priority, select the devices with only one mode among 15 devices and the device mode with the best performance of the same device type, and then calculate their total cost to be 124,806.06 RMB.
The equipment selections under different modes are represented, as shown in Figure 16.
Figure 16.
O&M Equipment Selection Under Different Modes.
Since the 15 devices selected are only a part of the large-scale public security O&M equipment, in order to fully reflect the efficiency evaluation of large-scale O&M, the total cost of O&M is increased by 100 times to reach ten million levels, so as to carry out purpose driving and judgment more reasonably.
5.3. Calculation of Tender Scores
After obtaining the sum of O&M costs for each mode, scheme selection will be carried out. Objective comparison is a key to scheme value judgment [41]. Based on purpose, by scheme comparison, it can select the optimal solution under different modes.
Therefore, the optimal scheme is selected by calculating and comparing the bidding scores of each scheme to realize the O&M efficiency evaluation.
Figure 17 shows the factors of the score calculation criteria, including the tender offer, technical part, business part, and so on. Because this paper for equipment O&M only involved the calculation of O&M costs, this factor of the tender offer is used to analyze the O&M efficiency of the equipment, represented by a red line in Figure 17. It can be seen from Figure 17 that the score of the tender offer includes the benchmark price of bid evaluation (BP), the tender offer of each bidder (TD), and the price weight (W), which can be specifically expressed as:
Figure 17.
Purpose Graph.
The benchmark price of bid evaluation is the total O&M cost of the selected mode; the tender offer is the price of the scheme; and the price weight of 1.20 represents the total score of the tender offer category.
5.4. Calculation of Scheme Average Price
The calculation of the bid score can not only be done by taking the total O&M cost as the benchmark price but also by taking the average price of the bid schemes as the benchmark price. The formula is as follows:
BP is the average price of the bidding schemes, and TD is the tender offer for each scheme.
The closer the tender offer is to the benchmark price, the higher the bid score of the scheme, so as to select the optimal scheme. This purpose-driven process can be expressed as:
5.5. Choice of Scheme
The optimal scheme is selected by comparing the bidding scores of each scheme, which is used as the O&M scheme.
Based on the process from the calculation of the O&M cost of each equipment model to the selection of mode, the calculation of total cost, the calculation of scheme bidding score, and the selection of the optimal scheme by comparing scores, a pseudocode is constructed to select the economic mode and the scheme average price mode.
Based on the above pseudocode, three schemes are selected: scheme A is 11 million RMB, scheme B is 12 million RMB, and scheme C is 13 million RMB. The input and output of DIKWP [40] are described under the heading “driving purpose”.
The Formulas (39)–(41) represent the optimal choice of schemes A, B, and C under economic mode, stable mode, and quality mode.
The Formula (42) represents the optimal choice of schemes A, B, and C considering the minimum difference between the tender offer and the benchmark price.
The above process selects the optimal scheme through input mode. At the same time, it can select the corresponding mode that is most suitable for each participating scheme.
As shown in Figure 18, in order to achieve the optimal mode selection of the scheme, this article selected 50 groups, each of three schemes, for each bidding quotation range of the scheme. Then, bidding scores were calculated and compared for the three schemes within each group, resulting in a total of 50 optimal schemes. As shown in Figure (a), the bidding prices of 150 schemes are randomly set between 100,000 and 110,000. Then, the best scheme in each group is selected in economic mode, stable mode, and quality mode, and 50 sample points are obtained. Then, the benchmark prices of the three modes are used as the baseline, and the price difference between the 50 sample points and the corresponding benchmark line is calculated, that is, the proximity of the curve composed of the 50 samples to the corresponding benchmark line. When the price difference is smaller, according to the above formula, the higher the score, the more suitable this quotation range is for this mode. Therefore, it can be concluded that the bidding price of the scheme is more suitable for the economic mode between 100,000 and 11,000; more suitable for the stable mode between 110,000 and 120,000; and when it is greater than 120,000, it is more suitable for the quality mode.
Figure 18.
Comparison of Price Differences in Three Modes: (a) 100,000 to 110,000 RMB; (b) 110,000 to 120,000 RMB; (c) 120,000 to 130,000 RMB; (d) 130,000 to 140,000 RMB.
Due to the lack of clear data on the selection of the optimal scheme and mode, it is assumed that four scheme samples will be presented in a table for explanation, as shown in Table 4. Four modes are proposed to calculate bidding scores: economic mode, stable mode, quality mode, and average price mode. For example, when in economic mode, scheme 1 is the best choice, while scheme 1 is the most suitable for economic mode.
Table 4.
Selection of the Optimal Mode and Scheme.
Therefore, the calculation process of mutual selection between the bidding scheme and the mode can ultimately be obtained, which can provide convenience for selecting suitable schemes or modes for the O&M of large-scale public security equipment.
6. Conclusions and Prospect
This paper evaluates the efficiency and safety of maintenance for large-scale public security equipment through the cross-integration of DIKWP and O&M. Firstly, based on the problems existing in the equipment work order, they are mapped to the 3-No problem in DIKWP, and graphs are constructed to infer and judge the 3-No problem. The importance of each equipment model is obtained, and the relationships between equipment and equipment in the security protection are constructed to achieve the evaluation of the O&M security; then, combined with the importance, the process is traversed from the calculation of operation maintenance cost to the calculation of bidding scores and then to the selection of the O&M scheme. Based on different scenarios, a suitable scheme is selected for large-scale public security equipment O&M, or the appropriate mode is selected according to the scheme, providing an analytical process system and achieving improvement in O&M efficiency in complex data.
In the evaluation process of O&M efficiency and safety, although the evaluation process designed based on 15 equipment models reduces the complexity of the O&M of large public security equipment, for only 15 samples selected, even if their O&M costs are doubled by 100 times, there can still be errors with the actual situation. Therefore, in response to this difference, future work may propose a new model for analyzing the O&M of complex equipment from different perspectives; meanwhile, although this paper has a practical process, it does not have an overall system to improve the convenience of O&M, so while being closer to practical work, it will also build an O&M system in the future.
Author Contributions
Conceptualization, Y.L.; Software, B.M.; Formal analysis, W.W. (Wentao Wang); Data curation, Y.D.; Visualization, D.S.; Supervision, C.Y.; Project administration, W.W. (Wenjun Wang). All authors have read and agreed to the published version of the manuscript.
Funding
This work was supported in part by the Shenzhen Sustainable Development Project under Grant(Project No. KCXFZ20201221173013036), the Science and Technology Research Project of the Chongqing Education Commission (Project No. KJQN202001705), the Key Science and Technology Research Project of the Chongqing Education Commission (Project No. KJZD-K202201701), the Science and Technology Tackling Plan Project of the Chongqing Public Security Bureau (Project No. G2021-20), and the Soft Science Plan Project of the Chongqing Public Security Bureau (Project No. R2020-07).
Institutional Review Board Statement
Not applicable.
Informed Consent Statement
Not applicable.
Data Availability Statement
The data underlying this article will be shared on reasonable request to the corresponding author.
Conflicts of Interest
The authors declare no conflict of interest.
References
- Wang, M.; Zhang, Z.; Qin, J. Fault diagnosis and sustainable remanufacturing of complex equipment under uncertain conditions. Int. J. Adv. Manuf. Technol. 2022, 1–9. [Google Scholar] [CrossRef]
- Yin, X.; Liu, H.; Chen, Y.; Wang, Y.; Al-Hussein, M. A BIM-based framework for operation and maintenance of utility tunnels. Tunn. Undergr. Space Technol. 2020, 97, 103252. [Google Scholar] [CrossRef]
- Cao, Y.; Kamaruzzaman, S.N.; Aziz, N.M. Building information modeling (BIM) capabilities in the operation and maintenance phase of green buildings: A systematic review. Buildings 2022, 12, 830. [Google Scholar] [CrossRef]
- Peng, H.; Li, S.; Shangguan, L.; Fan, Y.; Zhang, H. Analysis of Wind Turbine Equipment Failure and Intelligent Operation and Maintenance Research. Sustainability 2023, 15, 8333. [Google Scholar] [CrossRef]
- Ma, Y.; Qin, H.; Yin, X. Research on self-perception and active warning model of medical equipment operation and maintenance status based on machine learning algorithm. Zhongguo Yi Liao Qi Xie Za Zhi = Chin. J. Med. Instrum. 2021, 45, 580–584. [Google Scholar]
- Wang, B.; Li, L.; Ni, S.; Chen, D. Research on Equipment Operation and Maintenance Management Technology of Large Railway Passenger Station. In Advances in Smart Vehicular Technology, Transportation, Communication and Applications: Proceedings of VTCA 2022; Springer Nature: Singapore, 2023; pp. 67–77. [Google Scholar]
- Wang, N.; Ren, S.; Liu, Y.; Yang, M.; Wang, J.; Huisingh, D. An active preventive maintenance approach of complex equipment based on a novel product-service system operation mode. J. Clean. Prod. 2020, 277, 123365. [Google Scholar] [CrossRef]
- Betti, A.; Crisostomi, E.; Paolinelli, G.; Piazzi, A.; Ruffini, F.; Tucci, M. Condition monitoring and predictive maintenance methodologies for hydropower plants equipment. Renew. Energy 2021, 171, 246–253. [Google Scholar] [CrossRef]
- Song, Y.; Zou, Y.; Su, Y.; Wang, M.; Xie, Z.; Chen, H.; Sang, Z. Improved cluster intelligent and complex optimization algorithm for power equipment CAD-assisted intelligent operation and maintenance. Adv. Multimed. 2022, 2022, 5695453. [Google Scholar] [CrossRef]
- Ma, Z.; Ren, Y.; Xiang, X.; Turk, Z. Data-driven decision-making for equipment maintenance. Autom. Constr. 2020, 112, 103103. [Google Scholar] [CrossRef]
- Catelani, M.; Ciani, L.; Galar, D.; Patrizi, G. Optimizing Maintenance Policies for a Yaw System Using Reliability-Centered Maintenance and Data-Driven Condition Monitoring. IEEE Trans. Instrum. Meas. 2020, 69, 6241–6249. [Google Scholar] [CrossRef]
- Haritha, T.; Anitha, A. Asymmetric Consortium Blockchain and Homomorphically Polynomial-Based PIR for Secured Smart Parking Systems. Comput. Mater. Contin. 2023, 75, 3923–3939. [Google Scholar] [CrossRef]
- Bousdekis, A.; Lepenioti, K.; Apostolou, D.; Mentzas, G. A Review of Data-Driven Decision-Making Methods for Industry 4.0 Maintenance Applications. Electronics 2021, 10, 828. [Google Scholar] [CrossRef]
- Mi, S.; Feng, Y.; Zheng, H.; Wang, Y.; Gao, Y.; Tan, J. Prediction maintenance integrated decision-making approach supported by digital twin-driven cooperative awareness and interconnection framework. J. Manuf. Syst. 2021, 58, 329–345. [Google Scholar] [CrossRef]
- Supriatna, A.; Singgih, M.L.; Widodo, E.; Kurniati, N. Overall equipment effectiveness evaluation of maintenance strategies for rented equipment. Int. J. Technol. 2020, 11, 619. [Google Scholar] [CrossRef]
- Özcan, E.; Danan, T.; Yumuak, R.; Eren, T. An artificial neural network model supported with multi criteria decision making approaches for maintenance planning in hydroelectric power plants. Eksploat. I Niezawodn. Maint. Reliab. 2020, 22, 400–418. [Google Scholar] [CrossRef]
- Cao, X.G.; Zhang, M.Y.; Gong, Y.R.; Jia, X.L.; Zhang, R.Y. Maintenance decision method considering inspection of mining equipment. Int. J. Metrol. Qual. Eng. 2021, 12, 21. [Google Scholar] [CrossRef]
- Nataraj, S.; Alvarez, C.; Sada, L.; Juan, A.; Panadero, J.; Bayliss, C. Applying statistical learning methods for forecasting prices and enhancing the probability of success in logistics tenders. Transp. Res. Procedia 2020, 47, 529–536. [Google Scholar] [CrossRef]
- Jensen, J.S. Innovative and sustainable operation and maintenance of bridges. Struct. Infrastruct. Eng. 2020, 16, 72–83. [Google Scholar] [CrossRef]
- Annas, F.; Ediana, D.; Kurniawan, A.; Wandira, R.; Zakir, S. Decision support system in detrmination of project tender winner using the analytical hierarchy process (ahp) method. J. Phys. Conf. Ser. 2021, 1779, 012006. [Google Scholar] [CrossRef]
- Mac-Barango, D.O. Bidding/Tendering Strategies: As Success Determinants of Construction Tenders. World J. Innov. Mod. Technol. 2022, 6, 1–18. [Google Scholar]
- Lorentziadis, P.L. Competitive bidding in asymmetric multidimensional public procurement. Eur. J. Oper. Res. 2020, 282, 211–220. [Google Scholar] [CrossRef]
- Maulud, D.H.; Zeebaree, S.R.; Jacksi, K.; Sadeeq MA, M.; Sharif, K.H. State of art for semantic analysis of natural language processing. Qubahan Acad. J. 2021, 1, 21–28. [Google Scholar] [CrossRef]
- Stewart, R.; Velupillai, S. Applied natural language processing in mental health big data. Neuropsychopharmacology 2021, 46, 252. [Google Scholar] [CrossRef]
- Fensel, D.; Şimşek, U.; Angele, K.; Huaman, E.; Kärle, E.; Panasiuk, O.; Toma, I.; Umbrich, J.; Wahler, A. Introduction: What is a knowledge graph? In Knowledge Graphs: Methodology, Tools and Selected Use Cases; Springer: Cham, Switzerland, 2020; pp. 1–10. [Google Scholar] [CrossRef]
- Chen, X.; Jia, S.; Xiang, Y. A review: Knowledge reasoning over knowledge graph. Expert Syst. Appl. 2020, 141, 112948. [Google Scholar] [CrossRef]
- Javaid, M.; Haleem, A.; Singh, R.P.; Khan, S.; Khan, I.H. Unlocking the opportunities through ChatGPT Tool towards ameliorating the education system. BenchCouncil Trans. Benchmarks Stand. Eval. 2023, 3, 100115. [Google Scholar] [CrossRef]
- Del Baldo, M.; Palazzi, F. High-Growth Benefit Corporations: Leveraging on Intangibles—Insights from Italy. Sustainability 2023, 15, 10974. [Google Scholar] [CrossRef]
- Panneels, I. The Quintuple Bottom Line: A Framework for Place-Based Sustainable Enterprise in the Craft Industry. Sustainability 2023, 15, 3791. [Google Scholar] [CrossRef]
- McDowell, K. Storytelling wisdom: Story, information, and DIKW. J. Assoc. Inf. Sci. Technol. 2021, 72, 1223–1233. [Google Scholar] [CrossRef]
- Van Meter, H.J. Revising the DIKW pyramid and the real relationship between data, information, knowledge, and wisdom. Law Technol. Hum. 2020, 2, 69–80. [Google Scholar] [CrossRef]
- Huang, Y.; Duan, Y. Fairness Modelling, Checking and Adjustment for Purpose Driven Content Filling over DIKW. In Proceedings of the 2021 IEEE 23rd Int Conf on High Performance Computing & Communications; 7th Int Conf on Data Science & Systems; 19th Int Conf on Smart City; 7th Int Conf on Dependability in Sensor, Cloud & Big Data Systems & Application (HPCC/DSS/SmartCity/DependSys), Haikou, China, 20–22 December 2021; pp. 2316–2321. [Google Scholar] [CrossRef]
- Hu, T.; Duan, Y.; Mei, Y. Purpose Driven Balancing of Fairness for Emotional Content Transfer Over DIKW. In Proceedings of the 2021 IEEE 23rd Int Conf on High Performance Computing & Communications; 7th Int Conf on Data Science & Systems; 19th Int Conf on Smart City; 7th Int Conf on Dependability in Sensor, Cloud & Big Data Systems & Application (HPCC/DSS/SmartCity/DependSys), Haikou, China, 20–22 December 2021; pp. 2074–2081. [Google Scholar] [CrossRef]
- Zavalina, O.L.; Kim, J.; Wang, X.; Cheng, Q. Organizing Big Data, Information, and Knowledge. In Proceedings of the ACM/IEEE Joint Conference on Digital Libraries in 2020, Wuhan, China, 1–5 August 2020. [Google Scholar]
- Chen, R.C.; Dewi, C.; Huang, S.W.; Caraka, R.E. Selecting critical features for data classification based on machine learning methods. J. Big Data 2020, 7, 52. [Google Scholar] [CrossRef]
- Shah, K.; Patel, H.; Sanghvi, D.; Shah, M. A comparative analysis of logistic regression, random forest and KNN models for the text classification. Augment. Hum. Res. 2020, 5, 12. [Google Scholar] [CrossRef]
- More, R. Fortune at the Bottom of the Information Pyramid: Leveraging Data Logs to Derive Experience Insights, a Reflective Case Study. In Proceedings of the HCI International 2020–Late Breaking Posters: 22nd International Conference, HCII 2020, Part I 22, Copenhagen, Denmark, 19–24 July 2020; Springer International Publishing: Cham, Switzerland, 2020; pp. 241–245. [Google Scholar] [CrossRef]
- Li, Z.; Liu, X.; An, Y.; Sun, L.; Zhang, Y.; Wan, J. Application Scenarios of Knowledge Graph in IT Operation. J. Phys. Conf. Ser. 2020, 1650, 032175. [Google Scholar] [CrossRef]
- Ji, S.; Pan, S.; Cambria, E.; Marttinen, P.; Philip, S.Y. A survey on knowledge graphs: Representation, acquisition, and applications. IEEE Trans. Neural Netw. Learn. Syst. 2021, 33, 494–514. [Google Scholar] [CrossRef]
- Mei, Y.; Duan, Y.; Chen, L.; Feng, Z.; Yu, L.; Guo, Z. Purpose Driven Disputation Modeling, Analysis and Resolution Based on DIKWP Graphs. In Proceedings of the 2022 IEEE 24th Int Conf on High Performance Computing & Communications; 8th Int Conf on Data Science & Systems; 20th Int Conf on Smart City; 8th Int Conf on Dependability in Sensor, Cloud & Big Data Systems & Application (HPCC/DSS/SmartCity/DependSys), Hainan, China, 18–20 December 2022; pp. 2118–2125. [Google Scholar]
- Huang, Y.; Duan, Y. Towards Purpose Driven Content Interaction Modeling and Processing based on DIKW. In Proceedings of the 2021 IEEE World Congress on Services (SERVICES), Chicago, IL, USA, 5–10 September 2021; pp. 27–32. [Google Scholar] [CrossRef]
Disclaimer/Publisher’s Note: The statements, opinions and data contained in all publications are solely those of the individual author(s) and contributor(s) and not of MDPI and/or the editor(s). MDPI and/or the editor(s) disclaim responsibility for any injury to people or property resulting from any ideas, methods, instructions or products referred to in the content. |
© 2023 by the authors. Licensee MDPI, Basel, Switzerland. This article is an open access article distributed under the terms and conditions of the Creative Commons Attribution (CC BY) license (https://creativecommons.org/licenses/by/4.0/).

















