Do Perceptions of Destination Social Responsibility Contribute to Environmentally Responsible Behavior? A Case Study in Phu Quoc, Vietnam
Abstract
:1. Introduction
2. Literature Review and Hypotheses
2.1. Stimulus–Organism–Response (S-O-R) Framework
2.2. Destination Social Responsibility Perception Is a Stimulus (S)
2.3. Destination Reputation, Destination Identification, and Destination Satisfaction Are Organisms (O)
2.4. Environmentally Responsible Behavior as a Response (R)
2.5. The Mediating Effects of Destination Reputation, Destination Identification, and Destination Satisfaction
3. Methodology
3.1. Research Space
3.2. Data Collection
3.3. Data Analysis
4. Empirical Results
4.1. Descriptive Statistics
4.2. Assessment of the Measurement Model
4.3. Assessment of the Structural Model and Hypothesis Testing
4.4. Test Results of Direct Relationships
4.5. Test Results of Indirect Relationships
5. Discussion and Implications
6. Limitations and Suggestions for Future Research
Author Contributions
Funding
Data Availability Statement
Conflicts of Interest
References
- Byrd, E.T.; Bosley, H.E.; Dronberger, M.G. Comparisons of stakeholder perceptions of tourism impacts in rural eastern North Carolina. Tour. Manag. 2009, 30, 693–703. [Google Scholar] [CrossRef]
- Kornilaki, M.; Font, X. Normative influences: How socio-cultural and industrial norms influence the adoption of sustainability practices. A grounded theory of Cretan, small tourism firms. J. Environ. Manag. 2019, 230, 183–189. [Google Scholar] [CrossRef] [PubMed]
- Su, L.; Lian, Q.; Huang, Y. How do tourists’ attribution of destination social responsibility motives impact trust and intention to visit? The moderating role of destination reputation. Tour. Manag. 2020, 77, 103970. [Google Scholar] [CrossRef]
- Mihalič, T. Sustainable-responsible tourism discourse—Towards “responsustable” tourism. J. Clean. Prod. 2016, 111, 461–470. [Google Scholar] [CrossRef]
- Kimura, T.; Chou, L.M.; Huang, D.; Tun, K.; Goh, E. Status and Trends of East Asian Coral Reefs: 1983–2019; National University of Singapore: Singapore, 2022. [Google Scholar]
- Van Thang, N.; Trang, P.T.T. Promote agro—Ecotourism in the context of responding to the impacts of climate change. J. Environ. 2021, 4, 22–25. [Google Scholar]
- Darwish, A. Managing Tourism Destination Reputation in the Era of Online Marketing: A Case Study of Egypt. Ph.D. Thesis, University of Bedfordshire, Bedfordshire, UK, 2021. [Google Scholar]
- Tussyadiah, I.; Fesenmaier, D. Mediating Tourist Experiences. Access to Places via Shared Videos. Ann. Tour. Res. 2008, 36, 24–40. [Google Scholar] [CrossRef]
- Keh, H.T.; Xie, Y. Corporate reputation and customer behavioral intentions: The roles of trust, identification and commitment. Ind. Mark. Manag. 2009, 38, 732–742. [Google Scholar] [CrossRef]
- Choo, H.; Park, S.Y.; Petrick, J.F. The influence of the resident’s identification with a tourism destination brand on their behavior. J. Hosp. Mark. Manag. 2011, 20, 198–216. [Google Scholar] [CrossRef]
- Amani, D.; Chao, E. Social media usage and behavioural support towards destination branding: The mediating role of destination identification: The study of Tanzania tourist destination. J. Co-Oper. Bus. Stud. 2021, 6, 56–68. [Google Scholar]
- Khanh, N.T.; Le Phong, C. Impact of environmental belief and nature-based destination image on ecotourism attitude. J. Hosp. Tour. Insights 2020, 3, 489–505. [Google Scholar] [CrossRef]
- Gnoth, J.; Andreu, L.; Kozak, M. Advances in tourism marketing research: Introduction to a special issue on consumer behavior in tourism destinations. Int. J. Cult. Tour. Hosp. Res. 2009, 3, 99–102. [Google Scholar] [CrossRef]
- Mehrabian, A.; Russell, J.A. An Approach to Environmental Psychology; The MIT Press: Cambridge, MA, USA, 1974. [Google Scholar]
- Jacoby, J. Stimulus-organism-response reconsidered: An evolutionary step in modeling (consumer) behavior. J. Consum. Psychol. 2002, 12, 51–57. [Google Scholar] [CrossRef]
- Hu, J.; Xiong, L.; Lv, X.; Pu, B. Sustainable rural tourism: Linking residents’ environmentally responsible behaviour to tourists’ green consumption. Asia Pac. J. Tour. Res. 2021, 26, 879–893. [Google Scholar] [CrossRef]
- Mihalič, T.; Mohamadi, S.; Abbasi, A.; Dávid, L.D. Mapping a sustainable and responsible tourism paradigm: A bibliometric and citation network analysis. Sustainability 2021, 13, 853. [Google Scholar] [CrossRef]
- Su, L.; Swanson, S.R. The effect of destination social responsibility on tourist environmentally responsible behavior: Compared analysis of first-time and repeat tourists. Tour. Manag. 2017, 60, 308–321. [Google Scholar] [CrossRef]
- Su, L.; Huang, S.S.; Pearce, J. How does destination social responsibility contribute to environmentally responsible behaviour? A destination resident perspective. J. Bus. Res. 2018, 86, 179–189. [Google Scholar] [CrossRef]
- Wang, S.; Wang, J.; Li, J.; Yang, F. Do motivations contribute to local residents’ engagement in pro-environmental behaviors? Resident-destination relationship and pro-environmental climate perspective. J. Sustain. Tour. 2020, 28, 834–852. [Google Scholar] [CrossRef]
- Liu, C.R.; Lin, W.R.; Wang, Y.C.; Chen, S.P. Sustainability indicators for festival tourism: A multi-stakeholder perspective. J. Qual. Assur. Hosp. Tour. 2019, 20, 296–316. [Google Scholar] [CrossRef]
- Xu, D.Y.; Lin, Z.Y.; Gordon, M.P.R.; Robinson, N.K.L.; Harder, M.K. Perceived key elements of a successful residential food waste sorting program in urban apartments: Stakeholder views. J. Clean. Prod. 2016, 134, 362–370. [Google Scholar] [CrossRef]
- Han, H. Travelers’ pro-environmental behavior in a green lodging context: Converging value-belief-norm theory and the theory of planned behavior. Tour. Manag. 2015, 47, 164–177. [Google Scholar] [CrossRef]
- Kim, M.S.; Stepchenkova, S. Altruistic values and environmental knowledge as triggers of pro-environmental behavior among tourists. Curr. Issues Tour. 2020, 23, 1575–1580. [Google Scholar] [CrossRef]
- Agapito, D.; Oom do Valle, P.; da Costa Mendes, J. The cognitive-affective-conative model of destination image: A confirmatory analysis. J. Travel Tour. Mark. 2013, 30, 471–481. [Google Scholar] [CrossRef]
- Freeman, R.E. Strategic Management: A Stokcholder Approach; Cambridge University Press: Cambridge, UK, 1984. [Google Scholar]
- Orams, M.B. Towards a more desirable form of ecotourism. Tour. Manag. 1995, 16, 3–8. [Google Scholar] [CrossRef]
- Davis, J.L.; Le, B.; Coy, A.E. Building a model of commitment to the natural environment to predict ecological behavior and willingness to sacrifice. J. Environ. Psychol. 2011, 31, 257–265. [Google Scholar] [CrossRef]
- Su, L.; Swanson, S.R.; Chen, X. Reputation, subjective well-being, and environmental responsibility: The role of satisfaction and identification. J. Sustain. Tour. 2018, 26, 1344–1361. [Google Scholar] [CrossRef]
- Braun, E.; Eshuis, J.; Klijn, E.H.; Zenker, S. Improving place reputation: Do an open place brand process and an identity-image match pay off? Cities 2018, 80, 22–28. [Google Scholar] [CrossRef]
- Fredrickson, B.L. The role of positive emotions in positive psychology: The broaden-and-build theory of positive emotions. Am. Psychol. 2001, 56, 218. [Google Scholar] [CrossRef]
- Bodet, G.; Bernache-Assollant, I. Consumer loyalty in sport spectatorship services: The relationships with consumer satisfaction and team identification. Psychol. Mark. 2011, 28, 781–802. [Google Scholar] [CrossRef]
- Cole, S.T.; Scott, D. Examining the mediating role of experience quality in a model of tourist experiences. J. Travel Tour. Mark. 2004, 16, 79–90. [Google Scholar] [CrossRef]
- Covin, T.J.; Sightler, K.W.; Kolenko, T.A.; Tudor, R.K. An investigation of post-acquisition satisfaction with the merger. J. Appl. Behav. Sci. 1996, 32, 125–142. [Google Scholar] [CrossRef]
- MacCall, G.J.; Simmons, J.L. Identities and interactions: An examination of human associations in everyday life. J. The Free Press 1978, 1–288. [Google Scholar]
- Arnett, D.B.; German, S.D.; Hunt, S.D. The identity salience model of relationship marketing success: The case of nonprofit marketing. J. Mark. 2003, 67, 89–105. [Google Scholar] [CrossRef]
- Hou, J.S.; Lin, C.H.; Morais, D.B. Antecedents of attachment to a cultural tourism destination: The case of Hakka and non-Hakka Taiwanese visitors to Pei-Pu, Taiwan. J. Travel Res. 2005, 44, 221–233. [Google Scholar] [CrossRef]
- Hultman, M.; Skarmeas, D.; Oghazi, P.; Beheshti, H.M. Achieving tourist loyalty through destination personality, satisfaction, and identification. J. Bus. Res. 2015, 68, 2227–2231. [Google Scholar] [CrossRef]
- Qiu, H.; Wang, X.; Morrison, A.M.; Kelly, C.; Wei, W. From ownership to responsibility: Extending the theory of planned behavior to predict tourist environmentally responsible behavioral intentions. J. Sustain. Tour. 2022, 19, 1–24. [Google Scholar] [CrossRef]
- Varela-Candamio, L.; Novo-Corti, I.; García-Álvarez, M.T. The importance of environmental education in the determinants of green behavior: A meta-analysis approach. J. Clean. Prod. 2018, 170, 1565–1578. [Google Scholar] [CrossRef]
- Lee, Y.K.; Lee, K.H.; Li, D.X. The impact of CSR on relationship quality and relationship outcomes: A perspective of service employees. Int. J. Hosp. Manag. 2012, 31, 745–756. [Google Scholar] [CrossRef]
- Smith, C.A.; Ellsworth, P.C. Patterns of cognitive appraisal in emotion. J. Personal. Soc. Psychol. 1985, 48, 813. [Google Scholar] [CrossRef]
- Wang, E.; Kang, N. Does life satisfaction matter for pro-environmental behavior? Empirical evidence from China General Social Survey. Qual. Quant. 2019, 53, 449–469. [Google Scholar] [CrossRef]
- Cheng, J.C.; Luo, S.J.; Yen, C.H.; Yang, Y.F. Brand attachment and customer citizenship behaviors. Serv. Ind. J. 2016, 36, 263–277. [Google Scholar] [CrossRef]
- Ekinci, Y.; Sirakaya-Turk, E.; Preciado, S. Symbolic consumption of tourism destination brands. J. Bus. Res. 2013, 66, 711–718. [Google Scholar] [CrossRef]
- Hassan, S.B.; Soliman, M. COVID-19 and repeat visitation: Assessing the role of destination social responsibility, destination reputation, holidaymakers’ trust and fear arousal. J. Destin. Mark. Manag. 2021, 19, 100495. [Google Scholar] [CrossRef]
- Zhang, H.; Cheng, Z.; Chen, X. How destination social responsibility affects tourist citizenship behavior at cultural heritage sites? Mediating roles of destination reputation and destination identification. Sustainability 2022, 14, 6772. [Google Scholar] [CrossRef]
- Kim, S.; Lee, Y.-K.; Lee, C.-K. The moderating effect of place attachment on the relationship between festival quality and behavioral intentions. Asia Pac. J. Tour. Res. 2017, 22, 49–63. [Google Scholar] [CrossRef]
- Powell, R.B.; Ham, S.H. Can ecotourism interpretation really lead to pro-conservation knowledge, attitudes and behaviour? Evidence from the Galapagos Islands. J. Sustain. Tour. 2008, 16, 467–489. [Google Scholar] [CrossRef]
- Lee, C.K.; Olya, H.; Ahmad, M.S.; Kim, K.H.; Oh, M.J. Sustainable intelligence, destination social responsibility, and pro-environmental behaviour of visitors: Evidence from an eco-tourism site. J. Hosp. Tour. Manag. 2021, 47, 365–376. [Google Scholar] [CrossRef]
- Mael, F.; Ashforth, B.E. Alumni and their alma mater: A partial test of the reformulated model of organizational identification. J. Organ. Behav. 1992, 13, 103–123. [Google Scholar] [CrossRef]
- So, K.K.F.; King, C.; Sparks, B.A.; Wang, Y. The influence of customer brand identification on hotel brand evaluation and loyalty development. Int. J. Hosp. Manag. 2013, 34, 31–41. [Google Scholar] [CrossRef]
- Brown, S.W.; Cowles, D.L.; Tuten, T.L. Service recovery: Its value and limitations as a retail strategy. Int. J. Serv. Ind. Manag. 1996, 7, 32–46. [Google Scholar] [CrossRef]
- Artigas, E.M.; Vilches-Montero, S.; Yrigoyen, C.C. Antecedents of tourism destination reputation: The mediating role of familiarity. J. Retail. Consum. Serv. 2015, 26, 147–152. [Google Scholar] [CrossRef]
- Smith-Sebasto, N.J.; D’Costa, A. Designing a Likert-type scale to predict environmentally responsible behavior in undergraduate students: A multistep process. J. Environ. Educ. 1995, 27, 14–20. [Google Scholar] [CrossRef]
- Thapa, B. The mediation effect of outdoor recreation participation on environmental attitude-behavior correspondence. J. Environ. Educ. 2010, 41, 133–150. [Google Scholar] [CrossRef]
- Henseler, J.; Ringle, C.M.; Sarstedt, M. A new criterion for assessing discriminant validity in variance-based structural equation modeling. J. Acad. Mark. Sci. 2015, 43, 115–135. [Google Scholar] [CrossRef]
- Hair, J.F., Jr.; Sarstedt, M.; Hopkins, L.; Kuppelwieser, V.G. Partial least squares structural equation modeling (PLS-SEM) An emerging tool in business research. Eur. Bus. Rev. 2014, 26, 106–121. [Google Scholar] [CrossRef]
- Hair, J.F.; Ringle, C.M.; Sarstedt, M. PLS-SEM: Indeed, a silver bullet. J. Mark. Theory Pract. 2011, 19, 139–152. [Google Scholar] [CrossRef]
- Hock, C.; Ringle, C.M.; Sarstedt, M. Management of multi-purpose stadiums: Importance and performance measurement of service interfaces. Int. J. Serv. Technol. Manag. 2010, 14, 188–207. [Google Scholar] [CrossRef]
- Fornell, C.; Larcker, D.F. Evaluating structural equation models with unobservable variables and measurement error. J. Mark. Res. 1981, 18, 39–50. [Google Scholar] [CrossRef]
- Garson, G.D. Partial Least Squares. Regression and Structural Equation Models; Statistical Associates Publishers: Hillsborough, NC, USA, 2016. [Google Scholar]
- Hair, J.F.; Hult, G.T.M.; Ringle, C.M.; Sarstedt, M. A Primer on Partial Least Squares Structural Equation Modeling (PLS-SEM), 1st ed.; Sage Publications: Thousand Oaks, CA, USA, 2016. [Google Scholar]
- Tenenhaus, M.; Vinzi, V.E.; Chatelin, Y.M.; Lauro, C. PLS path modeling. Comput. Stat. Data Anal. 2005, 48, 159–205. [Google Scholar] [CrossRef]
- Hair, J.F.; Ringle, C.M.; Sarstedt, M. Partial least squares structural equation modeling: Rigorous applications, better results and higher acceptance. Long Range Plan. 2013, 46, 1–12. [Google Scholar] [CrossRef]
- Bagozzi, R.P.; Gopinath, M.; Nyer, P.U. The role of emotions in marketing. J. Acad. Mark. Sci. 1999, 27, 184–206. [Google Scholar] [CrossRef]

| n | % | n | % | ||
|---|---|---|---|---|---|
| Gender | No. of previous visits | ||||
| Male | 163 | 43.9 | One | 147 | 39.6 |
| Female | 192 | 51.8 | Two | 103 | 27.8 |
| Other | 16 | 4.3 | Three or more | 121 | 32.6 |
| Age group | Traveling purpose | ||||
| 18–28 | 268 | 72.2 | Leisure | 161 | 43.4 |
| 29–39 | 85 | 22.9 | Discovery | 56 | 15.1 |
| 40–49 | 16 | 4.3 | Business | 34 | 9.2 |
| 50 or older | 2 | 0.5 | Visit friend/family | 29 | 7.8 |
| Occupation | Research/study | 90 | 24.3 | ||
| Students | 181 | 48.8 | Other | 1 | 0.3 |
| Office staff | 116 | 31.3 | Travel expenses (VND) | ||
| Governmental officers | 42 | 11.3 | Below 4 Mil | 82 | 22.1 |
| Other | 32 | 8.6 | 4 Mil–below 6 Mil | 93 | 25.1 |
| 6 Mil–below 8 Mil | 57 | 15.4 | |||
| 8 Mil–below10 Mil | 85 | 22.9 | |||
| 10 Mil or above | 54 | 14.6 | |||
| Variables | Mean | SD | Loading | AVE | CA | CR |
|---|---|---|---|---|---|---|
| Destination social responsibility | 4.12 | 0.532 | 0.628 | 0.882 | 0.886 | |
| I think Phu Quoc is dedicated to giving back to the local community. | 0.839 *** | |||||
| I think Phu Quoc drives local economic development. | 0.778 *** | |||||
| I think Phu Quoc is committed to improving social well-being. | 0.774 *** | |||||
| I think Phu Quoc provides a good experience for visitors by establishing connections with the local people and culture. | 0.745 *** | |||||
| I think Phu Quoc is actively concerned about the environment. | 0.784 *** | |||||
| I think Phu Quoc is committed to preserving local cultural heritage resources. | 0.831 *** | |||||
| Destination reputation | 3.73 | 0.675 | 0.769 | 0.845 | 0.857 | |
| Phu Quoc has a very good reputation. | 0.762 *** | |||||
| Phu Quoc has a better reputation than other similar places. | 0.941 *** | |||||
| People respect Phu Quoc highly. | 0.917 *** | |||||
| Destination identification | 3.75 | 0.729 | 0.746 | 0.886 | 0.888 | |
| I am very interested in what others think about Phu Quoc. | 0.857 *** | |||||
| The successes of Phu Quoc are my successes. | 0.887 *** | |||||
| When someone praises Phu Quoc, it feels like a personal compliment. | 0.857 *** | |||||
| When someone criticizes Phu Quoc, I would feel embarrassed. | 0.853 *** | |||||
| Destination satisfaction | 4.11 | 0.622 | 0.889 | 0.937 | 0.940 | |
| Overall, I was satisfied with my visit to Phu Quoc. | 0.918 *** | |||||
| Compared to my expectations, I was satisfied with my visit to Phu Quoc. | 0.958 *** | |||||
| Compared to an ideal situation, I was satisfied with my visit to Phu Quoc. | 0.951 *** | |||||
| Environmentally responsible behavior | 4.1 | 0.661 | 0.590 | 0.861 | 0.863 | |
| I comply with the rules so as to not harm Phu Quoc’s environment. | 0.745 *** | |||||
| I report to the appropriate destination administration any environmental pollution or destruction at Phu Quoc. | 0.782 *** | |||||
| When I see garbage and debris at Phu Quoc, I put it in the trash. | 0.749 *** | |||||
| If there are environment improvement activities at Phu Quoc, I am willing to attend. | 0.803 *** | |||||
| I try to convince others to protect the natural environment at Phu Quoc. | 0.780 *** | |||||
| I try not to disrupt the fauna and/or flora when visiting Phu Quoc. | 0.748 *** |
| Heterotrait–Monotrait | Fornell–Larcker | |||||||||
|---|---|---|---|---|---|---|---|---|---|---|
| DI | DR | DS | DSR | ERB | DI | DR | DS | DSR | ERB | |
| DI | _ | 0.864 | ||||||||
| DR | 0.472 | 0.407 | 0.877 | |||||||
| DS | 0.446 | 0.239 | 0.407 | 0.213 | 0.943 | |||||
| DSR | 0.378 | 0.368 | 0.277 | 0.338 | 0.325 | 0.254 | 0.792 | |||
| ERB | 0.641 | 0.519 | 0.442 | 0.525 | _ | 0.567 | 0.444 | 0.394 | 0.458 | 0.768 |
| Predictive Relevance | Predictive Power | ||||
|---|---|---|---|---|---|
| Variables | R2 | R2 Adjusted | SSO | SSE | Q2 (=1 − SSE/SSO) |
| DI | 0.298 | 0.292 | 1484.000 | 1163.537 | 0.216 |
| DR | 0.105 | 0.102 | 1113.000 | 1024.147 | 0.080 |
| DS | 0.064 | 0.062 | 1113.000 | 1055.510 | 0.052 |
| ERB | 0.453 | 0.447 | 2226.000 | 2226.000 | 0.230 |
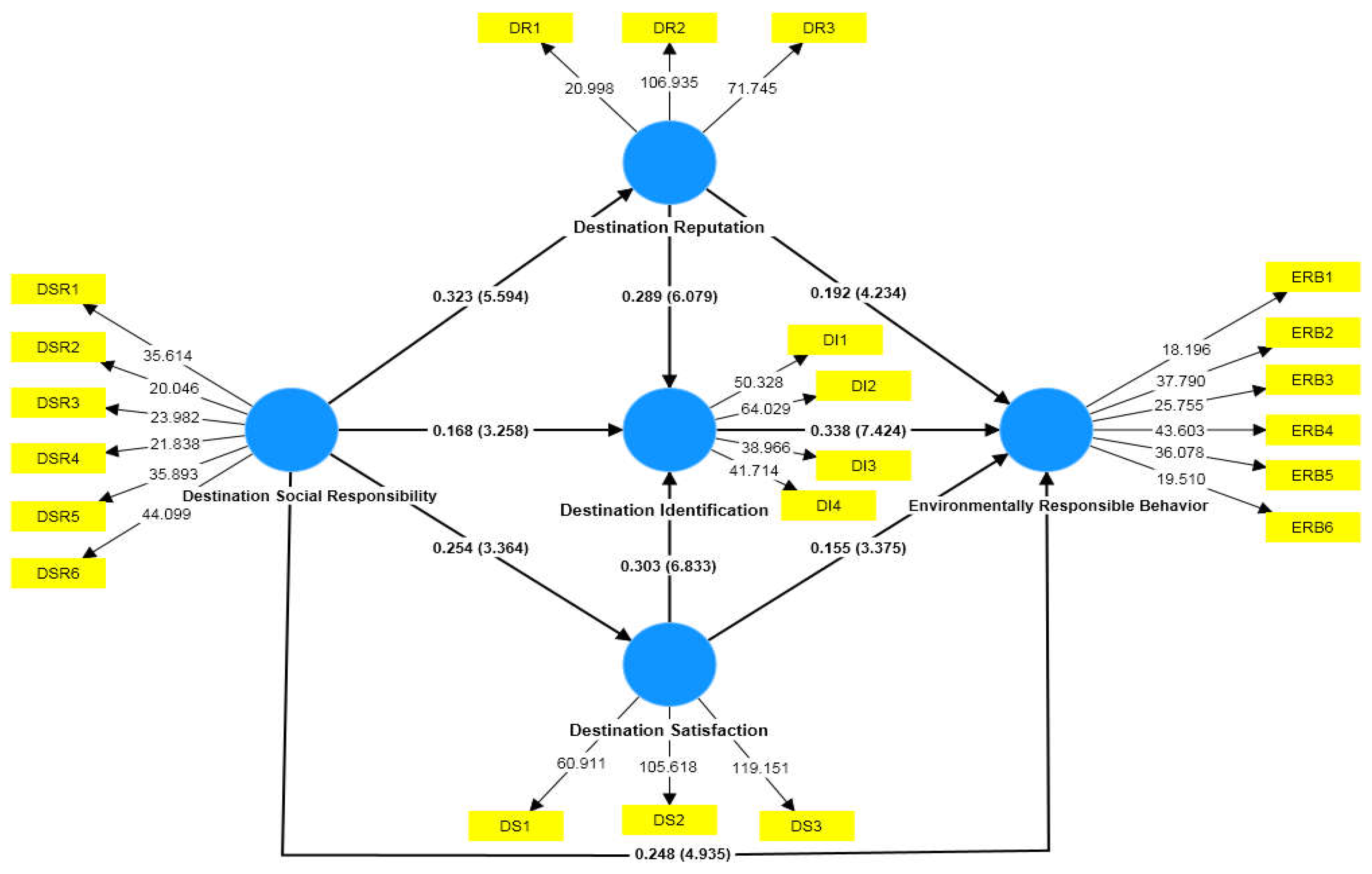
| Hypotheses | Paths | β | SD | T-Values | Conclusion |
|---|---|---|---|---|---|
| H1 | DSR => ERB | 0.248 | 0.050 | 4.935 *** | Supported |
| H2 | DSR => DR | 0.323 | 0.058 | 5.594 *** | Supported |
| H3 | DSR => DI | 0.168 | 0.052 | 3.258 ** | Supported |
| H4 | DSR => DS | 0.254 | 0.075 | 3.364 ** | Supported |
| H5 | DR => DI | 0.289 | 0.047 | 6.079 *** | Supported |
| H6 | DS => DI | 0.303 | 0.044 | 6.833 *** | Supported |
| H7 | DR => ERB | 0.192 | 0.045 | 4.234 *** | Supported |
| H8 | DI => ERB | 0.338 | 0.046 | 7.424 *** | Supported |
| H9 | DS => ERB | 0.155 | 0.046 | 3.375 ** | Supported |
| Hypothesis | Paths | β | SD | T-Values | Results | Conclusion |
|---|---|---|---|---|---|---|
| H10 | DSR => ERB | 0.248 | 0.050 | 4.935 *** | Complementary mediation | Supported |
| DSR => DR => ERB | 0.062 | 0.018 | 3.377 ** | |||
| H11 | DSR => ERB | 0.248 | 0.050 | 4.935 *** | Complementary mediation | Supported |
| DSR => DI => ERB | 0.057 | 0.018 | 3.147 ** | |||
| H12 | DSR => ERB | 0.248 | 0.050 | 4.935 *** | Complementary mediation | Supported |
| DSR => DS => ERB | 0.039 | 0.018 | 2.155 ** |
Disclaimer/Publisher’s Note: The statements, opinions and data contained in all publications are solely those of the individual author(s) and contributor(s) and not of MDPI and/or the editor(s). MDPI and/or the editor(s) disclaim responsibility for any injury to people or property resulting from any ideas, methods, instructions or products referred to in the content. |
© 2023 by the authors. Licensee MDPI, Basel, Switzerland. This article is an open access article distributed under the terms and conditions of the Creative Commons Attribution (CC BY) license (https://creativecommons.org/licenses/by/4.0/).
Share and Cite
Nguyen, H.M.; Nguyen, Y. Do Perceptions of Destination Social Responsibility Contribute to Environmentally Responsible Behavior? A Case Study in Phu Quoc, Vietnam. Sustainability 2023, 15, 15803. https://doi.org/10.3390/su152215803
Nguyen HM, Nguyen Y. Do Perceptions of Destination Social Responsibility Contribute to Environmentally Responsible Behavior? A Case Study in Phu Quoc, Vietnam. Sustainability. 2023; 15(22):15803. https://doi.org/10.3390/su152215803
Chicago/Turabian StyleNguyen, Huan Minh, and Yen Nguyen. 2023. "Do Perceptions of Destination Social Responsibility Contribute to Environmentally Responsible Behavior? A Case Study in Phu Quoc, Vietnam" Sustainability 15, no. 22: 15803. https://doi.org/10.3390/su152215803
APA StyleNguyen, H. M., & Nguyen, Y. (2023). Do Perceptions of Destination Social Responsibility Contribute to Environmentally Responsible Behavior? A Case Study in Phu Quoc, Vietnam. Sustainability, 15(22), 15803. https://doi.org/10.3390/su152215803

