Abstract
Wastewater can be segregated as greywater and blackwater separately. The greywater generated in malls, restaurants, and university buildings is generally dilute, while it will later become concentrated when it is merged into the main sewage collection line. It would be more economical and environmentally friendly if the greywater is treated locally using a modular wastewater treatment facility that produces treated water amenable for other uses such as irrigation or horticulture. The objective of this article is to study the economic feasibility and design a decentralized plant that produces fresh water from greywater generated at the Abu Dhabi university campus located in the United Arab Emirates. The proposed unit will consist of a compact design of filtration, chemical treatment and disinfection processes that would generate treated wastewater that can be used for horticulture in and around the local campus or can be stored and supplied for irrigation purposes. Several parameters such as total suspended solids, biological oxygen demand, and chemical oxygen demand are measured and monitored throughout the entire process and are regulated by appropriate operations performed for each unit. This study shows that decentralization of greywater treatment is not only economical but also essential for the management of fresh water, which in turn assures environmental sustainability. By using coagulation, flocculation and chlorination with a 30 mg/L alum dosage, 0.6 mg/L of polyacrylamide and 0.12 mg/L of sodium hypochlorite, respectively, greywater is treated to meet the water specification for reusing it for horticulture. Further, a modular plant with an investment of USD 8 M is proved to process 90,000 tons of greywater with a 34% discounted rate of return.
1. Introduction
With the current rate of consumption, it is estimated that the world’s water supply will fall short of demand by 40% by 2030. Numerous global regions are already witnessing demand outstripping supply, and in other areas, water scarcity is impeding economic development [1]. As economic growth and unpredictable weather patterns intensify competition for water resources, the threat of a worldwide food crisis looms, potentially affecting businesses, governments, citizens, and farmers. The World Resources Institute (WRI) predicts that 33 countries will face severe water stress by 2040 when assessing future water stress situations. Many of these countries, 14 to be exact, are in the Middle East, with 9 scoring the highest possible score of 5, including the United Arab Emirates (UAE), highlighting a particularly severe water stress situation [2]. While water makes up 70% of our Earth’s surface, only 3% of it is not saltwater. Saline water, which accounts for 97% of the total, is unsuitable for human consumption, agriculture, or industrial cleaning without substantial energy expenditure and desalination processes. However, this saline water has limited use, such as in certain types of industrial cooling. Over the past century, our water sources have remained static, but the global population has skyrocketed [3]. A staggering 80% of all freshwater drawn globally is used for irrigating food crops, which establishes agriculture as the primary consumer of water. Additionally, pollution is swiftly contaminating both surface and groundwater, restricting their use for irrigation. For example, over 80% of wastewater from human activities is discharged into oceans and rivers without any prior treatment. This practice results in considerable water pollution, rendering these bodies of water unfit for irrigation [4,5,6,7]. Wastewater treatment is an increasingly recognized crucial approach to water resource management. The goal is to remove pollutants from the wastewater, rendering it safe enough to be discharged back into the environment. The different methods for treatment vary depending on the source of wastewater such as irrigation wastewater, industrial wastewater, etc. For instance, utilizing treated wastewater can be seen as a resource recovery strategy in small to medium-sized agricultural areas. This is because it not only fulfills irrigation needs, but it could also potentially serve as a source of nutrients for crops [3,4,8]. Wastewater can be divided into five categories based on what it contains: blackwater, which consists of fecal sludge, urine, and feces; greywater, comprised of water from washing and bathing; blue water, which is stormwater and urban runoff; and green water and red water, which refer to agricultural and industrial waste, respectively. Among the different types of wastewater, greywater treatment is the main focus of this article. Greywater treatment contributes to water demand management by encouraging the preservation of premium freshwater and lowering both environmental pollution and total supply costs [9]. Greywater is used–untreated water from appliances such as bathtubs, showers, washbasins in bathrooms, clothes washers, and laundry tubs [10]. Greywater generated in malls, restaurants, and university buildings is generally dilute and it will later become concentrated when it is merged into the main sewage collection line. It would be more economical and environmentally friendly if the greywater is treated locally using small modular wastewater treating units that produce treated water amenable for irrigation or horticulture [11]. Recycling domestic wastewater like greywater using centralized and decentralized treatment methods is a highly effective strategy to reduce worldwide water demand. The choice between these systems is guided by location accessibility, economic circumstances, and the availability of treatment facilities [12]. Figure 1a,b show a schematic of centralized and decentralized treatment facilities used for wastewater treatment, respectively.
Figure 1.
Schematic of different types of greywater treatment facilities: (a) centralized treatment; (b) decentralized treatment.
In many developed and developing countries, conventional centralized wastewater treatment plants are regarded as primary wastewater management solutions in which various types of wastewater, such as domestic, commercial, industrial, and hospital wastewater, together with storm and runoff water, are processed at a central treatment facility that is planned, developed, and run by a government or private organizations. On the other hand, a decentralized wastewater treatment facility treats wastewater very near the generation point on a small scale utilizing cheaper and simpler technologies [13,14,15]. In developed nations, chemical processes often have their own wastewater treatment facilities to manage the industrial waste generated by their activities. However, in developing countries such as Yemen, all wastewater from different industries is typically collected by a single sewage treatment plant. This can lead to an overload of the plant’s capacity, potentially compromising its effectiveness and resulting in lower-quality treated effluents [16,17,18,19]. Due to centralized systems’ high capital and operational costs, decentralized systems appear vital, cost-effective, reliable, and environmentally sustainable, especially for developed countries that cannot afford these massive expenses [20,21]. Owing to its benefits, the number of decentralized wastewater systems has grown significantly; more than 1000 systems have been constructed in China [22]. Brazil, for instance, has acknowledged decentralized wastewater treatment plants by law and is a component of the plan of the National Sanitation Strategy to treat 86.5% of all produced wastewater by 2023, increasing the current treatment index by 49% [18]. For small and medium-sized agricultural regions, using reclaimed wastewater can be a resource recovery alternative since it not only meets irrigation demands but also has the potential to be a source of nutrients for plants [23,24]. The substantial distance between treatment facilities and agricultural zones can pose a significant challenge in reusing water treated at centralized wastewater plants. This is because it necessitates the establishment of a distribution network for the treated water, which could result in duplicating the existing infrastructure for treatment, reclamation, and discharge. Decentralized wastewater treatment plants (DWWTPs) not only ease the load on centralized wastewater treatment plants (CWWTPs) and cut down on pumping costs, but they can also tackle the hurdles associated with reusing treated wastewater. This is possible by utilizing the treated water in nearby green spaces and agricultural lands [25,26,27,28]. Treated greywater has a variety of uses, including toilet flushing, car washing, fire prevention, and irrigating green spaces like parks and schoolyards. Its use for irrigation is becoming increasingly common, especially in desert regions, where it could reduce drinking water consumption by as much as 50% [29,30].
In this research article, the potential for treating greywater generated at Abu Dhabi University (ADU) located in the United Arab Emirates, is evaluated by conducting experiments at a lab scale and scaling it up to the design requirements. ADU consumes almost 100,000 m3 of fresh water annually, costing around USD 225,000. Although this water is used for multiple purposes, a significant amount becomes greywater. This greywater is merged into a sewer, connected to the city’s main pipeline leading to the CWWTP located in the Al Wathba region of the Abu Dhabi Emirate. The greywater produced at ADU is relatively low in concentration and can be treated in the proposed decentralized wastewater treatment plant (DWWTP) on campus. The treated water from this process can then be employed for campus horticultural needs or marketed to external vendors. Using the results obtained from the lab tests, a scaled-up version of the DWWTP is designed, and an economic analysis is run to confirm the profitability and the environmental benefits associated with the proposed treatment facility.
2. Materials and Methods
Greywater samples obtained from Abu Dhabi University are placed in three 150 mL flasks. Alum, polyacrylamide, and sodium hypochlorite are purchased from Green Water Treatment Solutions LLC, Abu Dhabi, UAE. pH is measured with a benchtop pH meter supplied by Thermo Scientific Orion Star A211, TDS is measured with a conductivity meter and using the APHA method 2540 C, TSS is measured using HACH LXV322.99.00001 and APHA method 2540D, BOD (5 day) and COD are measured based on titration using APHA 5210B and APHA 5220 C methods, respectively. After measuring the pH, total suspended solids (TSS), total dissolved solids (TDS), biological oxygen demand (BOD5, referred to as BOD in general), and chemical oxygen demand (COD) of the initial sample, three different amounts of alum (20, 25 and 30 mg/L) are added to the three flasks containing greywater to achieve coagulation. Uniform and rapid mixing is conducted by using a magnetic stirrer bar. After one minute, three samples of 25 mL are collected for analysis, and the experiment is continued by adding polyacrylamide (PAM) at three levels (0.6, 0.8, and 1.0 mg/L), facilitating flocculation. After taking the samples from this step, sodium hypochlorite is added at three levels (0.04, 0.08, and 0.12 mL/L) for the chlorination step. After chlorination, the corresponding samples are collected. With alum, polyacrylamide, and chlorine (as sodium hypochlorite) at three levels each, a factorial design of 33 = 27 experiments is conducted. The measured quantities (output variables) are pH, TDS, TSS, BOD, and COD. Three-factor levels 1, 2, 3 are used for alum, polyacrylamide and chlorine. Figure 2 shows the complete design of a 3-level, 3-factor full factorial design.
Figure 2.
Three-dimensional representation of 3-level 3-factor full factorial design of experiments.
The three independent variables represented by Xi (i = 1, 2 and 3 for alum, polyacrylamide, and chlorine, respectively) and the five dependent variables represented by Yi, (i = 1, 2, 3, 4 and 5 for pH, TDS, TSS, BOD and COD, respectively) used in this study are summarized as shown in Table 1.
Table 1.
Experimental design factors and their levels.
The obtained data are analyzed using response surface plots in MATLAB (R2023a). Using the lab-scale data results, a scale-up decentralized greywater treatment plant is designed, and its economic feasibility is analyzed with a discounted rate of return method.
3. Results and Discussion
The factorial design for the three factors at three levels yields 27 experiments with all possible combinations of X1, X2, and X3. The response or output variables Y1, Y2, Y3, Y4, and Y5 are measured in each combination. The experimental values obtained for this 33-factorial design are shown in Table 2.
Table 2.
Complete set of factorial levels and the experimental values of X1, X2,, X3, Y1, Y2, Y3, Y4 and Y5.
3.1. Effect on pH
The initial pH of the untreated greywater was 8, and the pH varied between 8 and 8.8 when alum, PAM, and Cl were added. The desired pH for using the treated greywater for horticulture is 8 to 8.5. Figure 3a–f shows the response surface plots and corresponding contour plots for pH at different levels of alum.
Figure 3.
Response surface plot for pH vs. Factor 2 and Factor 3 levels with alum at (a) level 1, (c) level 2; (e) level 3. (b,d,f) are contour plots corresponding to (a,c,e), respectively.
From the contour plots shown in Figure 3b,d,f, it can be observed that as the alum dosage increased, the pH level reduced for the individual effects. Thammasane and Kaosol [31] and Wei et al. [32] reported similar changes when alum and polyaluminium chloride were used as coagulants in treating wastewater. When alum is added to water, it undergoes hydrolysis to form aluminum hydroxide and lowers the pH of water due to the generation of acidic species. Adding PAM does not significantly affect the increase or decrease in pH levels. However, chlorination led to an increase in pH, which could be due to the formation of sodium hydroxide, which is one of the products when sodium hypochlorite is used as a source of chlorine during the disinfection stage of water treatment. For all combinations of alum, PAM, and chlorine levels, the measured pH was in the range of the target 8.0 to 8.5. This facilitates choosing optimal factor levels based on the effect on other measured variables.
3.2. Effect on TDS
The initial TDS of the greywater sample used in this study is 894 mg/L. The allowable TDS for the treated greywater in Abu Dhabi is 2000 mg/L. Although the initial TDS of the greywater sample is less than that of the allowable TDS level, adding alum, PAM, and chlorine led to an increase in the TDS level. For individual effects, with alum at levels 1 and 2, TDS increased, while at level 3, TDS decreased. However, this increase/decrease did not exceed the maximum allowable TDS of 2000 mg/L for the treated greywater reused for horticulture. Figure 4a–f show the response surface plots and the corresponding contour plots for the reduction in the TDS level with the three different alum levels.

Figure 4.
Response surface plot for the reduction level in TDS (%) vs. Factor 2 and Factor 3 levels with alum at (a) level 1, (c) level 2; (e) level 3. (b,d,f) are contour plots corresponding to (a,c,e), respectively.
The contour plots of Figure 3b,d,f, show that TDS increased with the first and second levels of alum (the negative values on the color bar mean an increase in the TDS level) for all levels of PAM and chlorine. However, a further increase in the alum level led to a positive TDS reduction (see Figure 3f). If the objective is to reduce TDS to a significant level, then by adding more alum, one can achieve this goal.
3.3. Effect on TSS
Out of the many water treatment operations (such as sedimentation, filtration, floatation) that can reduce TSS, the main operation in this study that reduces the TSS is the coagulation step achieved with alum and flocculation achieved with the PAM. Figure 5a–f shows the response surface plots and the contour plots for the reduction in TSS for all factorial experiments conducted in this study. The target TSS in the treated greywater is 10 mg/L as per the Abu Dhabi municipality requirements. It is observed that the maximum TSS achieved in the set of all 27 experimental results was 8 mg/L. The minimum TSS level achieved in this study is 2 mg/L.

Figure 5.
Response surface plot for the reduction level in TSS (%) vs. Factor 2 and Factor 3 levels with alum at (a) level 1, (c) level 2; (e) level 3. (b,d,f) are contour plots corresponding to (a,c,e), respectively.
3.4. Effect on BOD and COD
The initial BOD and COD of the untreated greywater sample were 337 mg/L and 1124 mg/L, respectively. Figure 6a–f shows the response surface and contour plots for the reduction in BOD for different levels of alum, PAM, and chlorine used to treat greywater in this study. From Figure 6b,d, it shows that the BOD increased with alum, PAM, and chlorine at levels 1 and 2 but from Figure 6f, it showed that the BOD decreased with further addition of alum and chlorine. Assessing the COD to BOD ratio is crucial in evaluating the biodegradability of greywater. This ratio for all the treated samples was observed to be 3.3. According to Khajvand et al. [33], the COD/BOD ratio typically ranges between 1.4 and 3.3, signifying that a substantial portion, almost half, of the organic matter is biodegradable. The highest ratio is due to elevated COD from xenobiotic organic compounds (XOCs). These compounds are commonly found in household chemicals and pharmaceuticals or can be produced during greywater treatment. It is well known that XOCs are recalcitrant against biological degradation and toxic to aquatic organisms, even at exceedingly low concentrations [34]. Figure 7 shows the relationship between COD and BOD of the treated greywater samples. Due to the elevated usage of detergents, surfactants are one of the main chemical components of greywater. In developed countries, the commonly used surfactants are biodegradable components. Therefore, the ratio of COD to BOD, encompassing organic substances such as fats, oil, food, and surfactants, tends to reach 2. On the other hand, greywater in developing countries is characterized by a relatively higher COD/BOD ratio reaching 3 or 4, as illustrated in Khanam and Patidar’s [35] study and in this research. This is attributed mainly to the prevalent use of non-biodegradable detergents in such regions.
Figure 6.
Response surface plot for the reduction level in BOD (%) vs. Factor 2 and Factor 3 levels with alum at (a) level 1, (c) level 2; (e) level 3. (b,d,f) are contour plots corresponding to (a,c,e) respectively.
Figure 7.
COD vs. BOD of the treated greywater samples (see Table 2 for different factors).
A nonlinear statistical model is obtained by fitting the experimental values of X4 using least square nonlinear regression. MATLAB (Ver 2023a) is used for modeling and analysis of the results. The model obtained for X4 is given by Equation (1).
where Y4 is BOD and β’s are the corresponding coefficients of each term in Equation (1). The values of β’s for a 95% confidence limit is given in Table 3, along with their confidence interval. Table 4 shows the ANOVA obtained for the corresponding model shown in Equation (1), while Table 5 shows the ANOVA obtained for the parameters (β’s) of the model. Table 4 shows that removal of BOD is strongly affected by the alum dosage and the interaction of alum with chlorine factors. This is also apparent and confirmed in Figure 5f where the interaction effect between the alum dosage (X1) and chlorine dosage (X3) reveals a maximum of 60% BOD removal when alum dosage is 30 mg/L and the chlorine dosage is at 0.12 mg/L. The R2 for this fit is 0.78. Several modifications to this model in terms of adding cubic terms or removing interaction terms led to a fit with an R2 value less than 0.77. Hence, this model (shown by Equation (1)) is retained to model removal of BOD for all the experimental data used in this study.
Table 3.
Coefficients and their confidence interval corresponding to Equation (1) for Y4.
Table 4.
Analysis of variance (ANOVA) corresponding to the model (shown in Equation (1)).
Table 5.
Analysis of variance for BOD removal (the underline shows the p-values < 0.05).
Figure 8a–d shows the validation indicator plots for the model and Figure 9 shows the comparison of the fit to the experimental values of Y4.
Figure 8.
Validation indicator plots for the model: (a) histogram of the residuals; (b) normal probability of residuals; (c) residuals versus fitted values and (d) case order plot of residuals.
Figure 9.
Comparison of the predicted reduction of BOD, Y4 to the experimental reduction in BOD.
Figure 8a shows the histogram of residuals (difference between the experimental and fitted value) with a bell shape skewed a little bit to the right side, while Figure 8b shows the normal probability of the residuals. Except for few points (which are also responsible for the slight skewness seen in Figure 8a), most of the points fall along the straight line, suggesting that the predicted BOD values and the experimental BOD values are in reasonable agreement and further confirms the normal distribution of the data. This is also confirmed from Figure 8c where the residuals are symmetrically aligned around zero, except for a few outliers. Figure 8d shows that the residuals are scattered randomly around zero. Figure 9 shows that 77% of the variability can be captured from the statistical model specified by Equation (1). The R2 value obtained for this data set can be further improved by fitting nonlinear models or neural networks (by using more experiment data). A summary of the analysis of the treated and untreated greywater with respect to the optimal levels of alum (30 mg/L), PAM (0.6 mg/L) and chlorine (0.12 mg/L) is shown in Table 6.
Table 6.
Greywater characteristics before and after treatment.
3.5. Economic Feasibility of a Pilot-Scale Plant
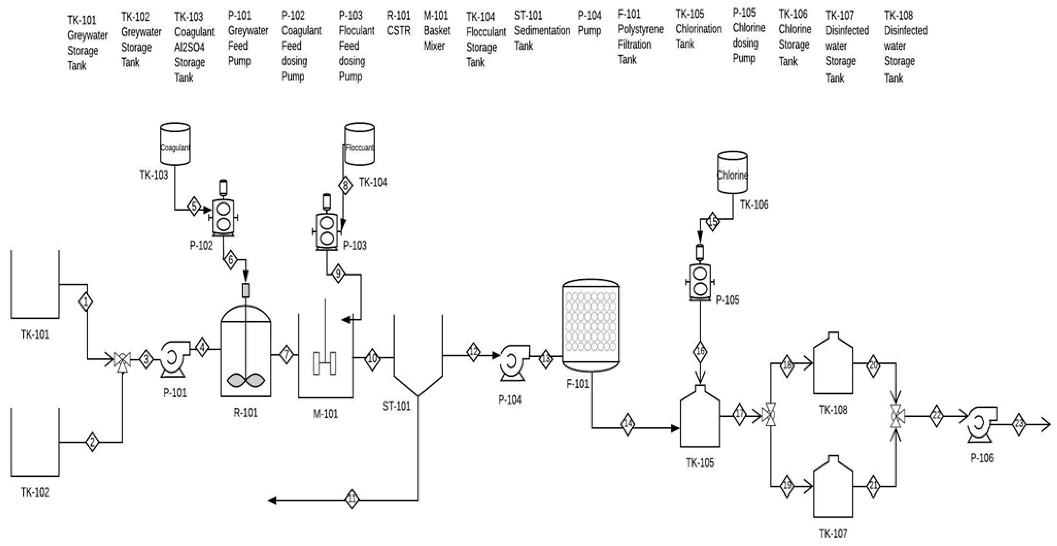
From the lab-scale experimental analysis, alum at level 3, PAM at level 2 or 3, and chlorine at level 3 ensures treated greywater with desired properties (targeted for use in horticulture). A small modular plant (that can be installed in two car parking lots, 16 ft × 18 ft) in Abu Dhabi University is conceptually designed to produce 98,000 tons of treated greywater per year, targeted for horticulture reuse. A process flow diagram with the equipment used and the sequence of operations is shown in Figure 10.
Figure 10.
Process flow diagram (PFD) of pilot-scale plant used for treating the greywater generated in Abu Dhabi University.
This process consists of mainly three stages: chemical treatment, filtration, and disinfection. Initially, greywater is collected and stored in dual storage tanks, as a critical measure to avoid potential overflow. The untreated water is then pumped to a continuously stirred tank reactor (R-101) where the key coagulant, alum, is added to mainly remove turbidity by neutralizing the charge of suspended particles and allowing for aggregation. To further enhance the effectiveness of coagulation and optimize the process, a coagulant-aid or flocculant, polyacrylamide is added to the greywater as it enters the basket mixer (M-101). This step involves slow mixing, enabling the agglomeration and formation of bigger flocs. Following chemical treatment, the treated effluent is pumped to a sedimentation tank (ST-101), where the resulting flocs settle down due to gravity. The sludge formed at the bottom of the tank containing impurities can be disposed of appropriately. To ensure the elimination of any remaining contaminants, the treated greywater is directed to a polystyrene filtration unit (F-101). Polystyrene (PS), which can be recycled, effectively remediates organic matter and dyes [36,37,38]. Finally, the filtered water goes to the disinfection tank (TK-105) where sodium hypochlorite (which releases chlorine) is added. This step is very important to remove any harmful pathogens in the water. Finally, twin storage tanks receive the disinfected water from where it can be pumped to designated sources. The detailed design and parameters of each piece of equipment are provided in the Supplementary Information (see Tables S1–S7).
To estimate the economic feasibility and viability of the project, a profitability analysis was conducted, employing the discounted cash flow method DCF at a discount rate of 10%. This approach considers the time value of money [39] and involves the discounted fixed capital investment DFCI, discounted cash flow rate of return DCFROR, and discounted payback period DPBP. The rate of return or discount rate is when the project’s net present value becomes zero; however, a higher rate of return indicates a more substantial level of profitability associated with the project [40]. According to cost analysis (see Supplementary Information), this project was found to be economically feasible and has a DCFROR of 34%, showing its potential on a financial basis and in addressing environmental issues.
4. Conclusions
A factorial three-level design of lab-scale experiments for treating greywater that originated from Abu Dhabi University showed that by using coagulation, flocculation, and chlorination steps, treated water amenable for horticulture can be obtained. It was found that alum at 30 mg/L, PAM at 0.6 mg/L, and chlorine (in the form of sodium hypochlorite) at 1 mg/L can be used to treat greywater to reduce TDS, TSS, BOD, and COD levels while maintaining the desired pH range. Using the experimental results, the design of a conceptual modular greywater treatment unit was performed with a target of processing 90,000 tons of water. Detailed design and economic calculations showed that this plant can be constructed in a size equivalent to two car parking lots with a speculative USD 8 M for the fixed capital investment and a discounted rate of return of 34%. The main limitation of this study would be the variation in the greywater characteristics on a continuous basis. Nevertheless, an empirical model can be used to relate the optimal dosage levels of the coagulant, flocculant, and sodium hypochlorite with respect to different initial greywater properties. The proposed concept of decentralization of greywater treatment will not only reduce the load on the regular centralized wastewater treatment but also minimize the treatment costs and constitute a sustainable method for closing the loop of water consumption and wastewater generation.
Supplementary Materials
The following supporting information can be downloaded at: https://www.mdpi.com/article/10.3390/su152316208/s1, The detailed equipment sizes and cost analysis is shown in the supplementary tables provided along with this article. Table S1: Design of Continuous Stirred Tank Reactor R-101; Table S2: Design of flocculation basin M-101; Table S3: Design of pumps; Table S4: Tanks Design; Table S5: Capital cost for process equipment; Table S6: Process cost; Table S7: Cost of manufacturing.
Author Contributions
Conceptualization, C.M.R.M.; methodology, C.M.R.M.; software, C.M.R.M.; validation, C.M.R.M., M.A. and T.G.; formal analysis, C.M.R.M. and O.C.; investigation, C.M.R.M., M.A.; resources, C.M.R.M.; data curation, C.M.R.M., M.A. and T.G.; writing—original draft preparation, C.M.R.M., M.A.; writing—review and editing, C.M.R.M.; visualization, C.M.R.M., M.A.; supervision, C.M.R.M.; project administration, C.M.R.M.; funding acquisition, C.M.R.M. All authors have read and agreed to the published version of the manuscript.
Funding
This research received no external funding.
Institutional Review Board Statement
Not Applicable.
Informed Consent Statement
Not Applicable.
Data Availability Statement
The data presented in this study are available in this article and Supplementary Materials.
Acknowledgments
We thank Abu Dhabi University for providing the infrastructure to conduct this research project.
Conflicts of Interest
The authors declare no conflict of interest.
References
- Ensuring Sustainable Water Management for All by 2030|World Economic Forum. Available online: https://www.weforum.org/impact/sustainable-water-management/ (accessed on 9 January 2023).
- Maddocks, A.; Young, R.S.; Reig, P. Ranking the World’s Most Water-Stressed Countries in 2040. 2015. Available online: https://www.wri.org/insights/ranking-worlds-most-water-stressed-countries-2040 (accessed on 24 November 2022).
- Landels, A.; Cagney, N.; Bauer, L.; Beacham, T.A.; Balabani, S.; Allen, M.J. Development of Vortex Bioreactor Technology for Decentralised Water Treatment. In Vortex Structures in Fluid Dynamic Problems; InTech: Vienna, Austria, 2017. [Google Scholar] [CrossRef]
- Estévez, S.; González-García, S.; Feijoo, G.; Moreira, M.T. How decentralized treatment can contribute to the symbiosis between environmental protection and resource recovery. Sci. Total Environ. 2022, 812, 151485. [Google Scholar] [CrossRef] [PubMed]
- Velasco-Muñoz, J.F.; Aznar-Sánchez, J.A.; Belmonte-Ureña, L.J.; Román-Sánchez, I.M. Sustainable Water Use in Agriculture: A Review of Worldwide Research. Sustainability 2018, 10, 1084. [Google Scholar] [CrossRef]
- Singh, S.; Pradhan, N.; Ojha, N.; Roy, B.; Bose, S. Grey Water Treatment and Its Application in Cultivation of Plants. 2016. Available online: https://www.researchgate.net/publication/314116189 (accessed on 29 August 2023).
- United Nations. The Sustainable Development Goals Report. Available online: https://unstats.un.org/sdgs/report/2022/ (accessed on 3 January 2023).
- Poustie, A.; Yang, Y.; Verburg, P.; Pagilla, K.; Hanigan, D. Reclaimed wastewater as a viable water source for agricultural irrigation: A review of food crop growth inhibition and promotion in the context of environmental change. Sci. Total Environ. 2020, 739, 139756. [Google Scholar] [CrossRef] [PubMed]
- Al-Hamaiedeh, H.; Bino, M. Effect of treated grey water reuse in irrigation on soil and plants. Desalination 2010, 256, 115–119. [Google Scholar] [CrossRef]
- U.S. Green Building Council. Glossary. Available online: https://www.usgbc.org/glossary (accessed on 11 January 2023).
- Difference between Blackwater and Greywater|Difference between. Available online: http://www.differencebetween.net/miscellaneous/difference-between-blackwater-and-greywater/ (accessed on 11 January 2023).
- Athirah, A.; Al-Gheethi, A.A.S.; Noman, E.A.; Mohamed, R.M.S.R.; Kassim, A.H.M. Centralised and Decentralised Transport Systems for Greywater and the Application of Nanotechnology for Treatment Processes. In Management of Greywater in Developing Countries: Alternative Practices, Treatment and Potential for Reuse and Recycling; Springer: Berlin/Heidelberg, Germany, 2019; pp. 227–244. [Google Scholar] [CrossRef]
- Zhang, D.Q.; Tan, S.K. Decentralized wastewater management and its application in an urban area of Beijing, China. In Proceedings of the 2010 4th International Conference on Bioinformatics and Biomedical Engineering, iCBBE 2010, Chengdu, China, 18–20 June 2010. [Google Scholar] [CrossRef]
- Chirisa, I.; Bandauko, E.; Matamanda, A.; Mandisvika, G. Decentralized domestic wastewater systems in developing countries: The case study of Harare (Zimbabwe). Appl. Water Sci. 2017, 7, 1069–1078. [Google Scholar] [CrossRef]
- Massoud, M.A.; Tarhini, A.; Nasr, J.A. Decentralized approaches to wastewater treatment and management: Applicability in developing countries. J. Environ. Manag. 2009, 90, 652–659. [Google Scholar] [CrossRef]
- Mladenov, N.; Dodder, N.G.; Steinberg, L.; Richardot, W.; Johnson, J.; Martincigh, B.S.; Buckley, C.; Lawrence, T.; Hoh, E. Persistence and removal of trace organic compounds in centralized and decentralized wastewater treatment systems. Chemosphere 2022, 286, 131621. [Google Scholar] [CrossRef]
- Al-Gheethi, A.A.; Mohamed, R.M.; Jais, N.M.; Efaq, A.N.; Halid, A.A.; Wurochekke, A.A.; Amir-Hashim, M.K. Influence of pathogenic bacterial activity on growth of Scenedesmus sp. and removal of nutrients from public market wastewater. J. Water Health 2017, 15, 741–756. [Google Scholar] [CrossRef]
- Ferreira, M.M.; Fiore, F.A.; Saron, A.; da Silva, G.H.R. Systematic review of the last 20 years of research on decentralized domestic wastewater treatment in Brazil: State of the art and potentials. Water Sci. Technol. 2021, 84, 3469–3488. [Google Scholar] [CrossRef]
- Ahmed, M.; Arora, M. Suitability of Grey Water Recycling as decentralized alternative water supply option for Integrated Urban Water Management. IOSR J. Eng. 2012, 2, 31–35. [Google Scholar] [CrossRef]
- Capodaglio, A.G.; Callegari, A.; Cecconet, D.; Molognoni, D. Sustainability of decentralized wastewater treatment technologies. Water Pract. Technol. 2017, 12, 463–477. [Google Scholar] [CrossRef]
- Muzioreva, H.; Gumbo, T.; Kavishe, N.; Moyo, T.; Musonda, I. Decentralized wastewater system practices in developing countries: A systematic review. Util Policy 2022, 79, 101442. [Google Scholar] [CrossRef]
- Liang, X.; Van Dijk, M.P. Financial and economic feasibility of decentralized wastewater reuse systems in Beijing. Water Sci. Technol. 2010, 61, 1965–1973. [Google Scholar] [CrossRef] [PubMed]
- Jaramillo, M.F.; Restrepo, I. Wastewater Reuse in Agriculture: A Review about Its Limitations and Benefits. Sustainability 2017, 9, 1734. [Google Scholar] [CrossRef]
- Helmecke, M.; Fries, E.; Schulte, C. Regulating water reuse for agricultural irrigation: Risks related to organic micro-contaminants. Environ. Sci. Eur. 2020, 32, 4. [Google Scholar] [CrossRef]
- Qureshi, A.S. Challenges and Prospects of Using Treated Wastewater to Manage Water Scarcity Crises in the Gulf Cooperation Council (GCC) Countries. Water 2020, 12, 1971. [Google Scholar] [CrossRef]
- Cirelli, G.L.; Consoli, S.; Di Grande, V. Long-term storage of reclaimed water: The case studies in Sicily (Italy). Desalination 2008, 218, 62–73. [Google Scholar] [CrossRef]
- Capodaglio, A.G. Integrated, Decentralized Wastewater Management for Resource Recovery in Rural and Peri-Urban Areas. Resources 2017, 6, 22. [Google Scholar] [CrossRef]
- Malila, R.; Lehtoranta, S.; Viskari, E.L. The role of source separation in nutrient recovery—Comparison of alternative wastewater treatment systems. J. Clean. Prod. 2019, 219, 350–358. [Google Scholar] [CrossRef]
- Lu, W.; Leung, A.Y.T. A preliminary study on potential of developing shower/laundry wastewater reclamation and reuse system. Chemosphere 2003, 52, 1451–1459. [Google Scholar] [CrossRef]
- DHWA (Department of Health Western Australia). Draft Guidelines for the Reuse of Greywater in Western Australia. Available online: https://www.yumpu.com/en/document/view/28027174/draft-guidelines-for-the-reuse-of-greywater-in-western-australia (accessed on 31 January 2023).
- Thammasane, S.; Kaosol, T. Impact of Chemical Coagulants for Oscillatoria sp. Removal from Raw Water on Chemical Coagulation Process. Am. J. Environ. Sci. 2019, 14, 257–265. [Google Scholar] [CrossRef]
- Wei, N.; Zhang, Z.; Liu, D.; Wu, Y.; Wang, J.; Wang, Q. Coagulation behavior of polyaluminum chloride: Effects of pH and coagulant dosage. Chin. J. Chem. Eng. 2015, 23, 1041–1046. [Google Scholar] [CrossRef]
- Khajvand, M.; Mostafazadeh, A.K.; Drogui, P.; Tyagi, R.D.; Brien, E. Greywater characteristics, impacts, treatment, and reclamation using adsorption processes towards the circular economy. Environ. Sci. Pollut. Res. 2022, 29, 10966–11003. [Google Scholar] [CrossRef] [PubMed]
- Fatta-Kassinos, D.; Kalavrouziotis, I.K.; Koukoulakis, P.H.; Vasquez, M.I. The risks associated with wastewater reuse and xenobiotics in the agroecological environment. Sci. Total Environ. 2011, 409, 3555–3563. [Google Scholar] [CrossRef] [PubMed]
- Khanam, K.; Patidar, S.K. Greywater characteristics in developed and developing countries. Mater. Today Proc. 2022, 57, 1494–1499. [Google Scholar] [CrossRef]
- de Assis, G.C.; Skovroinski, E.; Leite, V.D.; Rodrigues, M.O.; Galembeck, A.; Alves, M.C.; Eastoe, J.; de Oliveira, R.J. Conversion of “Waste Plastic” into Photocatalytic Nanofoams for Environmental Remediation. ACS Appl. Mater. Interfaces 2018, 10, 8077–8085. [Google Scholar] [CrossRef]
- Arrosyid, B.H.; Zulfi, A.; Nur’aini, S.; Hartati, S.; Rafryanto, A.F.; Noviyanto, A.; Hapidin, D.A.; Feriyanto, D.; Khairurrijal, K. High-Efficiency Water Filtration by Electrospun Expanded Polystyrene Waste Nanofibers. ACS Omega 2023, 8, 23664–23672. [Google Scholar] [CrossRef]
- Kik, K.; Bukowska, B.; Sicińska, P. Polystyrene nanoparticles: Sources, occurrence in the environment, distribution in tissues, accumulation and toxicity to various organisms. Environ. Pollut. 2020, 262, 114297. [Google Scholar] [CrossRef]
- Garrett, D.E. Profitability Analysis; Discounted Cash Flow (DCF). In Chemical Engineering Economics; Springer: Berlin/Heidelberg, Germany, 1989; pp. 81–106. [Google Scholar] [CrossRef]
- González-Arias, J.; Sánchez, M.E.; Cara-Jiménez, J. Profitability analysis of thermochemical processes for biomass-waste valorization: A comparison of dry vs wet treatments. Sci. Total Environ. 2022, 811, 152240. [Google Scholar] [CrossRef]
Disclaimer/Publisher’s Note: The statements, opinions and data contained in all publications are solely those of the individual author(s) and contributor(s) and not of MDPI and/or the editor(s). MDPI and/or the editor(s) disclaim responsibility for any injury to people or property resulting from any ideas, methods, instructions or products referred to in the content. |
© 2023 by the authors. Licensee MDPI, Basel, Switzerland. This article is an open access article distributed under the terms and conditions of the Creative Commons Attribution (CC BY) license (https://creativecommons.org/licenses/by/4.0/).











