Enhancement of LVRT Capability in DFIG-Based Wind Turbines with STATCOM and Supercapacitor
Abstract
1. Introduction
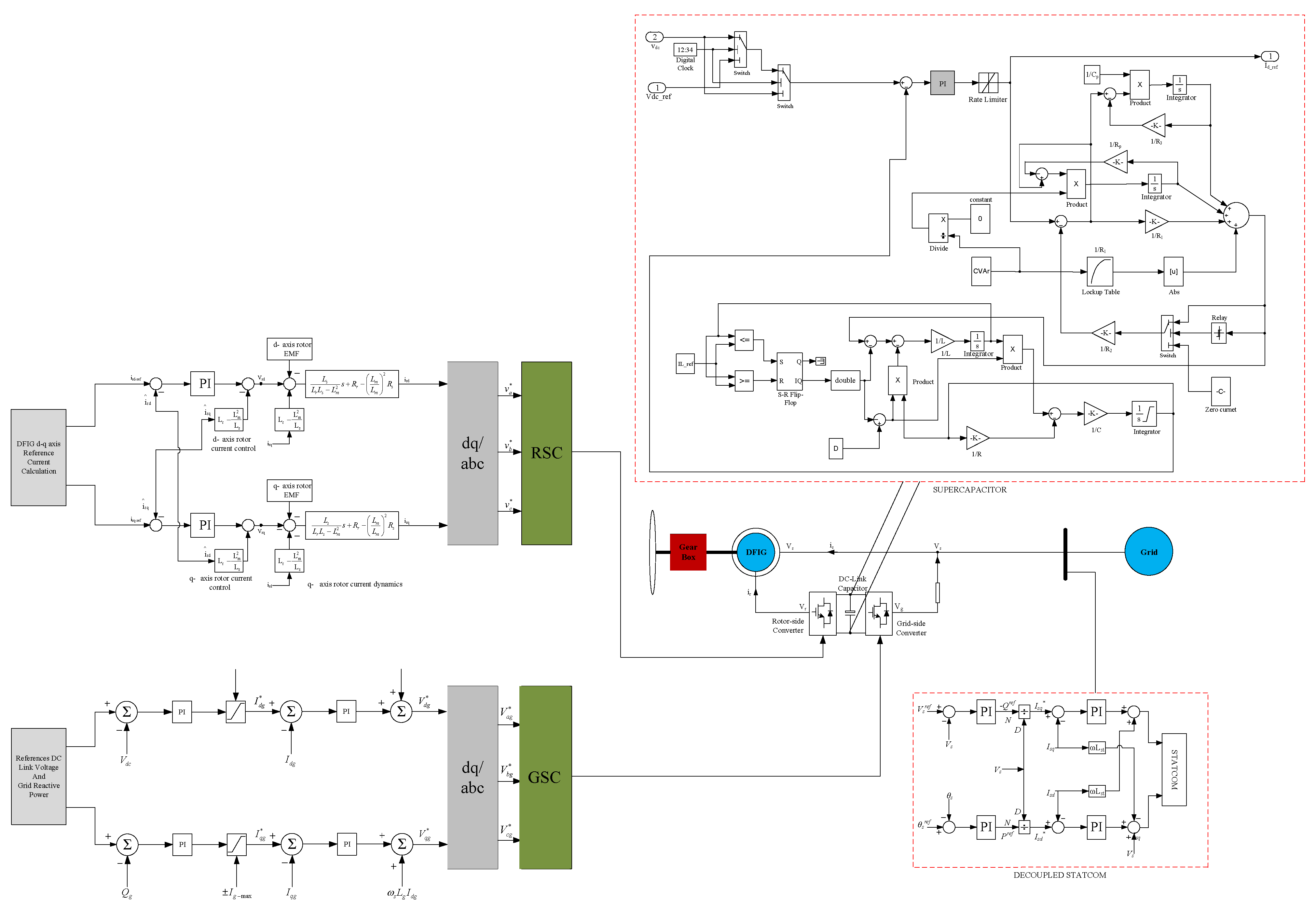
- Besides the dynamic model developed in the RSC circuit of the DFIG, lookup-table-based supercapacitor modeling has been developed for transient in the GSC circuit of the DFIG. Lookup-table-based supercapacitor modeling for balanced and unbalanced faults has been developed based on the voltage–capacity curve.
- Decoupled based STATCOM model has been developed with respect to balanced and unbalanced transient situations for bus voltage control in grid-connected DFIG.
- In order to see the effects of oscillations in the system, comparisons of balanced and unbalanced faults at different times were made in this study.
2. Stator–Rotor Modeling Developed in DFIGs
3. Development of a Lookup-Table-Based Supercapacitor Model
4. Decoupled Model Development in STATCOM
5. Control of DFIG-Based Wind Turbines with Supercapacitor and STATCOM
6. Simulation Study
7. Simulation Study Results
8. Conclusions
- With the development of the stator dynamic model, the performance of the simulation study increased, while the system oscillations and the time to reach the system’s stability decreased with the rotor dynamic model.
- With the supercapacitor model, which was developed based on the lookup table, both smooth power output and appropriate capacity for the appropriate voltage were obtained.
- Using the decoupled STATCOM, it was observed that it compensates the bus voltages depending on the reactive power in the transient stability analysis.
Funding
Institutional Review Board Statement
Informed Consent Statement
Data Availability Statement
Conflicts of Interest
References
- Ling, Y.; Cai, X.; Wang, N. Rotor current transient analysis of DFIG-based wind turbines during symmetrical voltage faults. Energy Convers. Manag. 2013, 76, 910–917. [Google Scholar] [CrossRef]
- Ling, Y.; Cai, X. Rotor current dynamics of doubly fed induction generators during grid voltage dip and rise. Int. J. Electr. Power Energy Syst. 2013, 44, 17–24. [Google Scholar] [CrossRef]
- Mohammadi, J.; Afsharnia, S.; Ebrahimzadeh, E.; Blaabjerg, F. An enhanced LVRT scheme for DFIG-based WECSs under both balanced and unbalanced grid voltage sags. Electr. Power Compon. Syst. 2017, 45, 1242–1252. [Google Scholar] [CrossRef]
- Mohammadi, J.; Afsharnia, S.; Vaez-Zadeh, S. Efficient fault-ride-through control strategy of DFIG-based wind turbines during the grid faults. Energy Convers. Manag. 2014, 78, 88–95. [Google Scholar] [CrossRef]
- Saad, N.H.; Sattar, A.A.; Mansour, A.E.A.M. Low voltage ride through of doubly-fed induction generator connected to the grid using sliding mode control strategy. Renew. Energy 2015, 80, 583–594. [Google Scholar] [CrossRef]
- Benbouzid, M.; Beltran, B.; Amirat, Y.; Yao, G.; Han, J.; Mangel, H. Second-order sliding mode control for DFIG-based wind turbines fault ride-through capability enhancement. ISA Trans. 2014, 53, 827–833. [Google Scholar] [CrossRef]
- Xiao, S.; Geng, H.; Zhou, H.; Yang, G. Analysis of the control limit for rotor-side converter of doubly fed induction generator-based wind energy conversion system under various voltage dips. IET Renew. Power Gener. 2013, 7, 71–81. [Google Scholar] [CrossRef]
- Xiao, S.; Yang, G.; Zhou, H.; Geng, H. An LVRT control strategy based on flux linkage tracking for DFIG-based WECS. IEEE Trans. Ind. Electron. 2013, 60, 2820–2832. [Google Scholar] [CrossRef]
- Zhu, R.; Chen, Z.; Wu, X.; Deng, F. Virtual damping flux-based LVRT control for DFIG-based wind turbine. IEEE Trans. Energy Convers. 2015, 30, 714–725. [Google Scholar] [CrossRef]
- Kyaw, M.M.; Ramachandaramurthy, V.K. Fault ride through and voltage regulation for grid connected wind turbine. Renew. Energy 2011, 36, 206–215. [Google Scholar] [CrossRef]
- Lima, F.K.; Luna, A.; Rodriguez, P.; Watanabe, E.H.; Blaabjerg, F. Rotor voltage dynamics in the doubly fed induction generator during grid faults. IEEE Trans. Power Electron. 2010, 25, 118–130. [Google Scholar] [CrossRef]
- Döşoğlu, M.K.; Güvenç, U.; Sönmez, Y.; Yılmaz, C. Enhancement of demagnetization control for low-voltage ride-through capability in DFIG-based wind farm. Electr. Eng. 2018, 100, 491–498. [Google Scholar] [CrossRef]
- Geng, H.; Liu, C.; Yang, G. LVRT capability of DFIG-based WECS under asymmetrical grid fault condition. IEEE Trans. Ind. Electron. 2013, 60, 2495–2509. [Google Scholar] [CrossRef]
- Zhou, L.; Liu, J.; Zhou, S. Improved demagnetization control of a doubly-fed induction generator under balanced grid fault. IEEE Trans. Power Electron. 2014, 30, 6695–6705. [Google Scholar] [CrossRef]
- Döşoğlu, M.K. A new approach for low voltage ride through capability in DFIG based wind farm. Int. J. Electr. Power Energy Syst. 2016, 83, 251–258. [Google Scholar] [CrossRef]
- Hu, S.; Lin, X.; Kang, Y.; Zou, X. An improved low-voltage ride-through control strategy of doubly fed induction generator during grid faults. IEEE Trans. Power Electron. 2011, 26, 3653–3665. [Google Scholar] [CrossRef]
- Vidal, J.; Abad, G.; Arza, J.; Aurtenechea, S. Single-phase DC crowbar topologies for low voltage ride through fulfillment of high-power doubly fed induction generator-based wind turbines. IEEE Trans. Energy Convers. 2013, 28, 768–781. [Google Scholar] [CrossRef]
- Peng, L.; Francois, B.; Li, Y. Improved crowbar control strategy of DFIG based wind turbines for grid fault ride-through. In Proceedings of the 2009 Twenty-Fourth Annual IEEE Applied Power Electronics Conference and Exposition, Washington, DC, USA, 15–19 February 2009. [Google Scholar]
- Justo, J.J.; Mwasilu, F.; Jung, J.W. Enhanced crowbarless FRT strategy for DFIG based wind turbines under three-phase voltage dip. Electr. Power Syst. Res. 2017, 142, 215–226. [Google Scholar] [CrossRef]
- Long, T.; Shao, S.; Malliband, P.; Abdi, E.; McMahon, R.A. Crowbarless fault ride-through of the brushless doubly fed induction generator in a wind turbine under symmetrical voltage dips. IEEE Trans. Ind. Electron. 2012, 60, 2833–2841. [Google Scholar] [CrossRef]
- Uphues, A.; Notzold, K.; Wegener, R.; Soter, S. DFIG’s virtual resistance demagnetization for crowbar less LVRT. In Proceedings of the 2017 IEEE 12th International Conference on Power Electronics and Drive Systems (PEDS), Honolulu, HI, USA, 12–15 December 2017. [Google Scholar]
- Mohseni, M.; Masoum, M.A.; Islam, S.M. Low and high voltage ride-through of DFIG wind turbines using hybrid current controlled converters. Electr. Power Syst. Res. 2011, 81, 1456–1465. [Google Scholar] [CrossRef]
- Dai, J.; Xu, D.; Wu, B.; Zargari, N.R. Unified DC-link current control for low-voltage ride-through in current-source-converter-based wind energy conversion systems. IEEE Trans. Power Electron. 2011, 26, 288–297. [Google Scholar]
- Yang, L.; Xu, Z.; Ostergaard, J.; Dong, Z.Y.; Wong, K.P. Advanced control strategy of DFIG wind turbines for power system fault ride through. IEEE Trans. Power Syst. 2012, 27, 713–722. [Google Scholar] [CrossRef]
- Abbey, C.; Joos, G. Supercapacitor energy storage for wind energy applications. IEEE Trans. Ind. Appl. 2007, 43, 769–776. [Google Scholar] [CrossRef]
- Döşoğlu, M.K.; Arsoy, A.B. Transient modeling and analysis of a DFIG based wind farm with supercapacitor energy storage. Int. J. Electr. Power Energy Syst. 2016, 78, 414–421. [Google Scholar] [CrossRef]
- Sarrias-Mena, R.; Fernández-Ramírez, L.M.; García-Vázquez, C.A.; Jurado, F. Improving grid integration of wind turbines by using secondary batteries. Renew. Sustain. Energy Rev. 2014, 34, 194–207. [Google Scholar] [CrossRef]
- Zheng, Z.; Yang, G.; Geng, H. Coordinated control of a doubly-fed induction generator-based wind farm and a static synchronous compensator for low voltage ride-through grid code compliance during asymmetrical grid faults. Energies 2013, 6, 4660–4681. [Google Scholar] [CrossRef]
- Ananth, D.V.N.; Kumar, G.N. Fault ride-through enhancement using an enhanced field oriented control technique for converters of grid connected DFIG and STATCOM for different types of faults. ISA Trans. 2016, 62, 2–18. [Google Scholar] [CrossRef]
- Kumar, N.S.; Gokulakrishnan, J. Impact of FACTS controllers on the stability of power systems connected with doubly fed induction generators. Int. J. Electr. Power Energy Syst. 2011, 33, 1172–1184. [Google Scholar] [CrossRef]
- Ekanayake, J.B.; Holdsworth, L.; Jenkins, N. Comparison of 5th order and 3rd order machine models for doubly fed induction generator (DFIG) wind turbines. Electr. Power Syst. Res. 2003, 67, 207–215. [Google Scholar] [CrossRef]
- Kundur, P.; Balu, N.J.; Lauby, M.G. Power System Stability and Control; McGraw-hill: New York, NY, USA, 1994. [Google Scholar]
- Krause, P.C.; Wasynczuk, O.; Sudhoff, S.D.; Pekarek, S. Analysis of Electric Machinery and Drive Systems; IEEE Press: New York, NY, USA, 2002. [Google Scholar]
- Johansson, P.; Andersson, B. Comparison of Simulation Programs for Supercapacitor Modeling. Master’s Thesis, Chalmers University of Technology, Göteborg, Sweden, 2008. [Google Scholar]
- Gaiceanu, M. MATLAB/simulink-Based Grid Power Inverter for Renewable Energy Sources Integration, In MATLAB—A Fundamental Tool for Scientific Computing and Engineering Applications; Katsikis, V.N., Ed.; IntechOpen: London, UK, 2012; Volume 3. [Google Scholar]
- Rahim, A.H.M.A.; Alam, M.A. STATCOM-Supercapacitor Control for Low Voltage Performance Improvement of Wind Generation Systems. Arab. J. Sci. Eng. 2013, 38, 3133–3143. [Google Scholar] [CrossRef]










| Parameters | Value |
|---|---|
| Power | 2.3 MW |
| Constant wind speed | 8 m/s |
| Coefficient at rated wind speed | 0.73 |
| Operating rotational speed range | 6–9.6 rpm |
| Maximum pitch angle | 45 deg |
Disclaimer/Publisher’s Note: The statements, opinions and data contained in all publications are solely those of the individual author(s) and contributor(s) and not of MDPI and/or the editor(s). MDPI and/or the editor(s) disclaim responsibility for any injury to people or property resulting from any ideas, methods, instructions or products referred to in the content. |
© 2023 by the author. Licensee MDPI, Basel, Switzerland. This article is an open access article distributed under the terms and conditions of the Creative Commons Attribution (CC BY) license (https://creativecommons.org/licenses/by/4.0/).
Share and Cite
Döşoğlu, M.K. Enhancement of LVRT Capability in DFIG-Based Wind Turbines with STATCOM and Supercapacitor. Sustainability 2023, 15, 2529. https://doi.org/10.3390/su15032529
Döşoğlu MK. Enhancement of LVRT Capability in DFIG-Based Wind Turbines with STATCOM and Supercapacitor. Sustainability. 2023; 15(3):2529. https://doi.org/10.3390/su15032529
Chicago/Turabian StyleDöşoğlu, M. Kenan. 2023. "Enhancement of LVRT Capability in DFIG-Based Wind Turbines with STATCOM and Supercapacitor" Sustainability 15, no. 3: 2529. https://doi.org/10.3390/su15032529
APA StyleDöşoğlu, M. K. (2023). Enhancement of LVRT Capability in DFIG-Based Wind Turbines with STATCOM and Supercapacitor. Sustainability, 15(3), 2529. https://doi.org/10.3390/su15032529

