Abstract
The rise of mobile games during the COVID-19 pandemic era was evident, especially in Asia. One of the most popular online mobile games that has been evident across the world due to its live worldwide competition is “Mobile Legends: Bang Bang” (MLBB). This study aimed to determine factors influencing the behavioral intention to play MLBB by utilizing the integrated model of UTAUT2 and System Usability Scale (SUS). A total of 507 MLBB players voluntarily answered an online questionnaire that consisted of 69 items. Through convenience sampling, the online survey was collected from November 2021–January 2022 from different social media platforms. Several factors such as hedonic motivation, effort expectancy, performance expectancy, perceived usefulness, security, perceived usability, facilitating conditions, social influence, habit, behavioral intention, and SUS were considered in this study. Using Structural Equation Modeling (SEM), results showed that habit was the most significant factor in behavioral intention, followed by perceived usability, facilitating conditions, social influence, and hedonic motivation. In addition, it was evident from the results that when the mobile application is free and resources are available, then continuous patronage of the mobile application will be considered. In-game resources may be capitalized on by developers after gaining these habits and hedonic motivations among users. This is the first study that evaluated MLBB by utilizing the integrated models of UTAUT2 and SUS during the COVID-19 pandemic. The results of this study could be beneficial for developers to entice users for team play and entertainment-based mobile applications. Finally, the model considered may be extended and applied to other mobile applications worldwide.
1. Introduction
Mobile Legends: Bang-Bang (MLBB) is a mobile action game launched in November of 2016. It is a competitive multiplayer game that evolved into a significant social phenomenon in today’s culture [1,2], including among Filipinos. Published in 2016, MLBB is one of the MOBA multiplayer games which became highly popular in Asia. As of June 2021, MLBB has been the main mobile video game from Google Play in the Philippines with one hundred million downloads, making it the top mobile game available [3]. This top mobile game recently made the Philippines the center of e-sports in Southeast Asia [4]. Figure 1 presents the mobile game downloads as of June 2021.
Figure 1.
Leading mobile games from Google Play in the Philippines as of 30 June 2021 [3].
MLBB is a game where users enter the game immediately in the main menu. The game itself is multiplayer (of five) which can be played with random people online or with peers through their follow functions. A player can choose a role for the online team battle with the goal of destroying the main turret of the other team. To which, hero purchase can be done through diamonds which can be bought through the Google Play Store or Apple Store. In addition, collection of gold coins through in-app rewards can be used for hero and other game purchases. However, skins and designs are available only in special events through lucky draws or diamond purchase. Regarding the game time, it can be on an average of 10–15 min depending on the game set-up or can even last up to 70 min. The game caught its peak in 2021, but is slowly gaining recession [4,5].
The emergence of MLBB e-sports in Southeast Asia reflects the growing interest in competitive mobile gaming on a global scale and its influence on the regional and international gaming ecosystems. The sustainable development of mobile gaming delivers accessibility, establishing it as the most lucrative area of the gaming market, generating approximately 57% of the worldwide video game revenue in 2020. With mobile gaming becoming a mainstream phenomenon, the societal and cultural impact of MLBB e-sports has become similar to traditional e-sports due to its competitive nature and has continuously increasing viewership [5]. In recent years, Moonton—creator of MLBB, has hosted e-sports events such as the player versus player (PvP) e-sports Community Championships and SuperGamerFest 2020. While Moonton is building its separate professional leagues in neighboring nations, it continues to expand globally by collaborating with developers and brand sponsors to join a dedicated e-sports ecosystem due to MLBB user growth [6]. However, similar to other expansions of e-sports, the grasp for major users would be a challenge. This, in turn, would lead to the need for behavioral understanding among current users so developers may understand how to target different users across the world. Kelly and Leung [7] indicated that most studies have focused on the health impact and effects of online games. In the present time, behavioral intentions, usability, and technology acceptance have been seen to be underexplored despite the emergence and planned expansion of e-games.
With the growth of MLBB users, developers strived to make online games more efficient to engage more players. Mawalia [2] stated that MLBB is one of the most popular mobile games that people mainly use excessively. Moreover, the rapid increase in MLBB’s popularity has been utilized for promotion by different industries because of advertisements and sponsorships. To have more engagement, the usability, performance, and technology of MLBB should be explored. This could be analyzed using the Unified Theory of Acceptance and Use of Technology.
Unified Theory of Acceptance and Use of Technology (UTAUT2) is a widely utilized model recognized for assessing technology adaptation [8]. Different studies have considered UTAUT2 to evaluate the acceptance and usability of different technologies. Ramirez-Correa et al. [9] utilized UTAUT2 to analyze the perception of mobile games in the south of Spain. From their results, it was seen that habit had the highest significant effect on the perception of mobile games, followed by behavioral intentions, and other factors considered to have low importance scores. However, their study generalized mobile games and focused only on one generation. Chen et al. [10] made use of the UTAUT model and system usability scale to determine the acceptance of the consumers in playing online mobile games. The results of the study showed that behavioral intentions had the most influence on the acceptance of users in playing online mobile games. However, UTAUT2 is said to be more beneficial compared with UTAUT because it includes more attributes for behavior measurement. Moreover, individual variations in name, age, gender, and experience may modulate these variables’ impacts on behavioral intention and technology usage [11].
Venkatesh et al. [12] made use of the UTAUT2 to determine the acceptance and use of information technology by consumers from Hong Kong. The findings indicated that in the context of consumer use of information technology, both utilitarian and hedonic benefits are significant drivers of technological use. However, the study was limited to one type of technology from a country with a high mobile penetration rate. Similarly, Akbar et al. [13] utilized UTAUT2 to answer behavioral problems in online mobile games. This research discovered a significant correlation between buying intention and actual purchase. This condition established that players’ primary motivation for purchase behavior in an online mobile game was purchasing interest. The greater the players’ desire to buy anything in an online mobile game, the more likely that activity will occur [13]. Their research suggested including gender diversity in data collection as their study was limited to male users. Moreover, it is stated that an evaluation of the current status of MLBB since its popularity increased is necessary. Thus, to evaluate the acceptance and usability of technology, measurements such as the System Usability Scale could also be integrated into assessing the needs, utility, and technology acceptance based on the participant response [14].
The System Usability Scale (SUS) is one of the most used standardized questionnaires for evaluating the perceived usability of different technologies [15]. Moreno-Ger et al. [16] employed SUS to create an informed design decision with user data. The aim was to test the usability of educational “serious” games. However, the study is solely focused on design flaws in order to improve a serious game’s usability. Hookham et al. [17] utilized SUS to compare the usability and engagement of a serious game with that of a standard online game. The result of the study established no significant difference in the degree to which users engaged with both applications. However, due to the study’s small sample size, they were not able to consider the result for further significance.
Kaya et al. [18] made use of the SUS by measuring the usability of mobile applications. The study’s findings indicated that the usability of all applications is satisfactory and exceeds quality standards. Their result showed that younger generations have a higher perception of mobile application usability. However, their study was not able to consider mobile games, but social media applications in general. In addition, Barbosa et al. [19] applied the SUS to evaluate the usability and the gameplay efficiency of educational mobile games. The results showed that the game elements obtained a low average score because participants felt they needed to learn a lot of things in order to play the game. Moreover, difficulty in following the instructions was evident. Despite having contributions towards mobile game modification, their study focused on game development in the academic context. With that, it was seen that mobile games during the COVID-19 pandemic were underexplored, leading to the research gap this study wanted to cover. Moreover, the increase in MLBB popularity should be considered so that the researchers can determine how MLBB stacks up against other highly popular applications. Addressing the fundamental question by inquiring about the usability of several popular applications is beneficial for developers, researchers, and businesses [20]. To specify what needs to be addressed, several research questions were aimed to be answered:
- What behavioral factors affected MLBB users’ intentions to play the game during the COVID-19 pandemic?
- How do behavioral intentions affect users’ game use?
- How can the findings help and be implemented by MLBB developers?
- What suggestions could be highlighted for the MLBB developers?
This study aimed to examine the behavioral intention to consider Mobile Legends: Bang-Bang through the integration of the Unified Theory of Acceptance and Use of Technology and the System Usability Scale during the COVID-19 pandemic. Different factors such as hedonic motivation, effort expectancy, performance expectancy, perceived usefulness, security, perceived usability, facilitating conditions, social influence, habit, and behavioral intentions were evaluated using structural equation modeling. The result of this study could be significant among game developers as a guide to making MLBB and even other mobile online games more efficient and engaging. With that, more advertisements and promotions may be engaged in the game. The findings of this study can serve as a basis for the social gaming industry to develop and apply guidelines for evaluating online mobile action games. This would have a substantial impact on potential user adoption of newly launched services and even user intentions. Lastly, the framework utilized in this study would be beneficial for other researchers when assessing other applications, games, or technology, and its acceptance across different fields.
2. Conceptual Framework
This study integrated the Unified Theory of Acceptance and Use of Technology and the System Usability Scale to evaluate the Mobile Legends: Bang Bang mobile game during the COVID-19 pandemic among Filipinos. This study considered 10 hypotheses from the integrated models as seen in Figure 2. Following the hypotheses build up are the related studies that utilized the UTAUT2 framework and the System Usability Scale, summarized in Table 1.
Figure 2.
Conceptual Framework.
Venkatesh et al. [12] proposed a direct connection between hedonic motivation and users’ behavioral intention to accept technology. Hedonic motivation is described as the enjoyment or pleasure associated with technology use and it has been demonstrated to play a significant impact in influencing technology acceptance and use [12]. Hedonic motivation has been considered a predictor of consumers’ behavioral intention to use technology [21].
The term “habit” refers to the degree to which people perform behaviors automatically as a result of learned behaviors, while other researchers equate habit with automaticity [12]. Numerous studies in the area of technology use have identified the potential role of habit in predicting system use behavior [22]. For example, Venkatesh et al.’s [12] main conclusion emphasized the importance of habit in the use of online games. In this context, consumers’ use of online mobile games is heavily influenced by habit. When a habit is established, people rely on it far more than they do on external information or choice strategies. Thus, a habit can act as a further motivator for consumers’ behavioral intention to play online mobile games [22]. Thus, the following were hypothesized:
H1:
Hedonic motivation had a significant direct effect on behavioral intention.
H2:
Habit had a significant direct effect on behavioral intention.
Effort expectancy is defined as the degree to which consumers believe technology is simple to use [8]. Individuals who have a basic understanding of technology tend to believe that it is simple to use. Venkatesh et al. [8,12] demonstrated how effort expectation affects behavioral interests in organizational and individual settings. Additionally, Guo and Barnes [23] and Mäntymäki and Salo [24] demonstrated the impact of effort expectation on purchase intention in online games. Effort expectancy, therefore, is a critical element contributing to explaining the benefits of technology, thus influencing users to select their chosen technology. Thus, it was hypothesized that:
H3:
Effort expectancy had a significant direct effect on behavioral intention.
Performance expectation is described as the degree of confidence consumers have in improving their productivity via the use of technology [8]. In this instance, when people think that using technology would enable them to accomplish whatever they want, their interest in utilizing technology will be shaped. Guo and Barnes [23] stated that performance expectation plays a role as one of the primary assumptions behind the desire in utilizing technology to purchase virtual goods. In addition, Guo and Barnes [23] showed that performance expectation had a favorable impact on the propensity to acquire virtual goods. Mäntymäki and Salo [24] discovered that perceived usefulness had a favorable impact on purchase intention. It is fair to determine in this instance that users would be prompted and interested in making in-game purchases to enhance users’ performance and enjoyment while playing mobile games. Therefore, it was hypothesized that:
H4:
Performance expectancy had a significant direct effect on behavioral intention.
Facilitating conditions are described as an individual’s belief in the existence of an organizational and technological infrastructure that facilitates the usage of a system [8]. Facilitating circumstances educate individuals about the existence of a scientific infrastructure that will assist them in using the system when and if necessary. The more favorable the circumstances for mobile phone technology are, the more favorable the consumer’s attitude toward playing online games on a mobile phone will be. This generalization is supported by Yang and Forneyn [25]. Thus, it was hypothesized that:
H5:
Facilitating conditions had a significant direct effect on behavioral intention.
Davis [26] defined perceived usefulness as an individual’s belief that applying a particular system would improve job performance. Davis referred to the measurement of perceived usefulness in psychology using psychometric scales. Although perceived utility has a direct effect on an individual’s attitude toward playing a mobile game, it does not motivate users to play mobile games [27]. Perceived usefulness is a critical factor in determining behavioral intention in the online mobile game industry, and researchers examined the relationship between perceived usefulness and behavioral intention in relation to online games and discovered that perceived usefulness has a positive relationship with behavioral intention [28]. Therefore, it was hypothesized that:
H6:
Perceived usefulness had a significant direct effect on behavioral intention.
In contrast, perceived ease of use refers to a person’s belief that utilizing a technology system is effortless. An effort is a limited resource that individuals can allocate to the different actions they are accountable for [26]. Chuenyindee et al. [29] claimed that ease of use can influence consumers’ attitudes about technology use, either directly or indirectly. Ease of use shapes customers’ expectations of technology, wherein consumers want technology to be user-friendly to improve usage efficiency. Extensive studies conducted over the last decade indicate that perceived ease of use significantly affects usage intention, regardless of whether it directly affects perceived usefulness [30]. This is emphasized further by Guo et al. [31] who stated that a system is said to be of high quality if it is designed to satisfy users through ease of use; not only system usage but also the ease with which a job or task may be completed, wherein people will find it easier to interact with the system than to accomplish it manually. According to the findings of the studies mentioned, it can be expected that the more smoothly mobile games are played, the higher the level of intention to use them, and vice versa. Thus, it was hypothesized that:
H7:
Perceived usability had a significant direct effect on behavioral intention.
Security refers to the subjective probability that inappropriate parties will view, store, or manipulate consumers’ personal information during processing and distribution. Due to the possibility of personal and financial information being intercepted and used fraudulently, protective measures benefit the users’ need for a sense of security when conducting financial transactions. Furthermore, technical aspects are implemented to ensure the transaction’s integrity, confidentiality, authenticity, and non-recognition [32,33]. Laforet and Li [34] found that the main driver of Chinese consumer acceptance of mobile commerce was security. Subsequently, network and data assaults, or unlawful access to user accounts, could be substantial impediments to the subjective risk perception of the consumer. Therefore, technical security advancements that protect users from deception positively influence consumers’ intention of mobile usage [35]. Thus, it was hypothesized that:
H8:
Security had a significant direct effect on behavioral intention.
Social influence is the influence of other people to utilize a new system. In various studies, social influence is a direct predictor of behavioral intention [8]. Consumers willingly accept new technology based on the behavior or suggestions of their friends, relatives, or companions. As a result, social influence has a favorable impact on a potential consumer’s attitude [10]. Thus, it was hypothesized that:
H9:
Social influence had a significant direct effect on behavioral intention.
The System Usability Scale (SUS) is generally considered one of the most reliable and credible questionnaires for assessing users’ perceived usability. The questionnaire is technology agnostic and may be used to assess interactive technology. It can be completed by any user, regardless of their level of expertise [36]. Zardari et al. [37] state that behavioral intention is considered a measure of the degree to which an individual is willing to carry out a behavior. Furthermore, Altalhi [38] discovered that behavioral intention is crucial to the model’s overall influence; behavioral intention determines whether an individual will accept a particular technology. The higher the variance of the model, the greater the behavioral intention of students to use mobile game technologies. Previous studies by Hoi [39] and Sattari et al. [40] support this generality. In another case, Chuenyindee et al. [41] utilized the SUS questionnaire as individual items to represent usability as an unobserved latent variable preceded by behavioral intention. The study measured the health mobile application usability and provided positive results where the items used were all significant—representing how the mobile application is specifically usable. Chuenyindee et al. [41] also utilized the SUS as an observed variable in assessing learning management systems. Their result for utilizing SUS as the scoring output reflected both the behavioral intention and usability relationship. A general outlook on how the SUS questionnaire can be both the score or itemized measures has been seen as a utility for assessing usability. Thus, the application of itemized measure can be utilized [41]. Therefore, it was hypothesized that:
H10:
Behavioral intention had a significant direct effect on the System Usability Scale.
Aside from the literature utilized for hypotheses build up, this study evaluated the related literature for the UTUAT2 framework and SUS utility. Presented in Table 1 are the studies that utilized the UTAUT2 and/or SUS for evaluation of system usability and behavioral intentions of a game in general. It could be seen from the summarized information that the evaluation of behavioral intentions commonly uses the UTAUT2, while the usability of the technology is from SUS.
Table 1.
Summarized Related Studies.
Table 1.
Summarized Related Studies.
| Title | Year | Framework/Tool | Aims/Findings | Reference |
|---|---|---|---|---|
| Analysis of the user acceptance of exergaming (fall-preventive measure)—Tailored for Indian elderly using unified theory of acceptance and use of technology (UTAUT2) model | 2021 | UTAUT2 | Assess the tailored exergaming among Indian adults. Results have showed that performance and effort expectancy were key factors for behavioral intentions. In addition, all other constructs were seen to be significant as well, except for social influence. | Yein and Pal [42] |
| From traditional gaming to mobile gaming: Video game players’ switching behaviour | 2022 | Adapted UTAUT2 framework | To identify traditional gaming versus mobile gaming in terms of substitutable or complemental aspects. | Cai et al. [43] |
| A study of college students’ intention to use metaverse technology for basketball learning based on UTAUT2 | 2022 | UTAUT2 with attitude latent variable | Assess virtual reality game for basketball training during the COVID-19 pandemic as a virtual reality training. | Yang et al. [44] |
| An integrated model of UTAUT2 to understand consumers’ 5G technology acceptance using SEM-ANN approach | 2022 | UTAUT2 using SEM-ANN approach | Evaluation of economic, socio-psychological, and personal factors affecting behavioral intentions for new technology, 5G. | Mustafa et al. [45] |
| Technology Adoption in the Digital Entertainment Industry during the COVID-19 Pandemic: An Extended UTAUT2 Model for Online Theater Streaming | 2022 | UTAUT2 | Focusing on online theater streaming and technology adoption and digital entertainment in the COVID-19 era. | Aranyossy [46] |
| Antecedents and consequence associated with esports gameplay | 2019 | UTAUT2 and Technology Acceptance Model | Analysis of factors affecting gameplay on e-sports. | Jang and Byon [47] |
| Investigating the Mediation and Moderation Effect of Students’ Addiction to Virtual Reality Games: A Perspective of Structural Equation Modeling | 2020 | Extended and Modified Technology Acceptance Model | Analysis of factors affecting students’ virtual gaming addiction among virtual reality games. | Zhai et al. [48] |
| Consumer adoption of Mobile Social Network Games (M-SNGs) in Saudi Arabia: The role of social influence, hedonic motivation and trust | 2018 | Extended UTAUT2 | Evaluation of factors affecting mobile social games. All factors were significant under the extended UTAUT2. | Baabdullah [49] |
| Antecedents of esports gameplay intention: Genre as a moderator | 2020 | Modified UTAUT2 | Analysis of genre in e-sports game play intentions among Amazon M-Turk. | Jang and Byon [50] |
| User Continuance in Playing Mobile Online Games Analyzed by Using UTAUT and Game Design | 2019 | UTAUT2 and Game Design | Analysis of factors among continuance intention in playing mobile games. | Marham and Saputra [51] |
| Video game to attenuate pandemic-related stress from an equity lens: Development and Usability Study (preprint) | 2022 | System Usability Scale | Development of a new self-care module with the use of video game for mental health. | Minian et al. [52] |
| Evaluating the usability of Virtual Tour application using the system usability scale (SUS) method | 2022 | System Usability Scale | Evaluation of system usability of virtual tools among students. | Wibowo et al. [53] |
| Virtual reality simulation for learning wound dressing: Acceptance and usability | 2022 | System Usability Scale | Virtual reality simulation technology and system usability evaluation. | Choi [54] |
| Authoring tools for virtual reality experiences: a systematic review | 2022 | Review | Evaluation through systematic review of authoring tools. Results presented that effectiveness, usability, satisfaction, and efficiency were key factors. | Coelho et al. [55] |
| Design guidelines and usability for cognitive stimulation through technology in Mexican older adults | 2021 | System Usability Scale | Evaluation of a developed cognitive simulation software among older people. | Acosta et al. [56] |
| Using brain–computer interface to evaluate the user experience in interactive systems | 2022 | Self-Assessment Manikin, System Usability Scale, and NASA-TLX | Evaluation of brain activity on the snake game using electroencephalography. | Cano et al. [57] |
| Zeusar: A process and an architecture to automate the development of augmented reality serious games | 2021 | System Usability Scale | Analysis of the developed augmented reality serious game. | Marin-Vega et al. [58] |
3. Methodology
Presented in Figure 3 is the process for the methodology employed. It can be seen from the flowchart that the preparation stage employed searching for the top mobile game being considered in the Philippines. Following this is the determination of the applicable framework following related studies and then the development of different items to assess the behavioral intentions of users to consider MLBB. In the implementation stage, an initial test run of the questionnaire was employed to determine any changes needed to be made from the adapted questionnaire. With Cronbach’s alpha initial result greater than 0.70, the questionnaire and consent form were processed and approved. For the final stage, the questionnaire was disseminated and run through structural equation modelling to determine the final model with constructs and items to assess the behavioral factors among users of MLBB.
Figure 3.
Phases and Research Stages.
3.1. Participants
This study focused on determining the Filipino users’ behavioral intention on MLBB during the COVID-19 pandemic. The survey utilized a cross-sectional online self-administered survey, collected via a convenience sampling method. A total of 1033 respondents voluntarily answered the online survey, however, only 507 respondents answered that they play MLBB. Prior to collecting the responses, a consent form was disseminated. The online survey was approved by the Mapua University Ethics Committee with document number FM-RC-22-26. The data were collected from November 2021–January 2022 among users of MLBB. Utilizing Google forms, the online survey questionnaire was distributed to different social media groups on Facebook, Twitter, Instagram, and Viber.
3.2. Questionnaire
With the proposed conceptual framework, UTAUT2 and SUS were integrated into this research to develop questionnaires to identify the significant factors affecting the behavioral intentions of the MLBB players during the COVID-19 pandemic. The sections were divided into demographic information (age, gender, employment status, region, religion, time spent on MLBB in a day, and their current Mobile Legends Rank). The UTAUT2 and SUS questionnaires entailed ten sections (Table 2) adapted from various studies: (1) hedonic motivation, (2) habit, (3) effort expectancy, (4) performance expectancy, (5) facilitating conditions, (6) perceived usefulness, (7) perceived usability, (8) security, (9) social influence, (10) behavioral intention, and (11) Adopted system usability scale. The eleven sections’ latent hypotheses were determined based on the supporting sources and scored using a five-point scale from strongly disagree (1) to strongly agree (5).
Table 2.
Constructs.
3.3. Structural Equation Modeling
Structural equation modeling (SEM) is a standard approach in explaining the interrelations among a collection of variables in many scientific fields that examine the validity of theoretical models. It tests the causal relationship among latent constructs to determine the different effects on a variable [69,70]. The researchers utilized the integration of UTAUT2 and SUS in investigating the acceptance of the mobile game MLBB through the latent variables: hedonic motivation, performance expectancy, perceived usefulness, security, perceived usability, facilitating conditions, social influence, habit, and behavioral intentions. Following the study of Alalwan et al. [71], SEM allows researchers to continuously evaluate multiple integrated correlations between observed variables (indicators) and unobserved variables (latent constructs). Its intended goal is to optimize the endogenous latent constructs (dependent variables) and the unexplained variables [60,72].
Specifically, this study utilized the covariance-based SEM (CB-SEM) following studies that promoted the use of AMOS [60,69,70,71,72]. As seen in several studies [73,74], CB-SEM with AMOS is used when established frameworks are considered such as that of the UTAUT2 in assessing behavioral intentions of systems or technologies available. Dash and Paul [75] explained how other types of SEM, such as partial least square (PLS) SEM, have been utilized for testing newly developed frameworks which were originally developed by researchers. Compared with the current study, UTAUT2 was only extended with one observed variable, SUS. No predictions were made regarding the model, rather, this study only assessed significant latent variables from established frameworks. Since a lot of studies applied UTUAT2 and extended it [43,44,45,46,47,48,49,50], PLS-SEM is considered too sensitive for the analysis [75]. It was also explained by several studies [76,77,78] that PLS-SEM is used when composite-based and factor-based approaches are needed for the analysis. Since this study considered the identification of indicators for measures of unobserved variables in an established framework, CB-SEM using AMOS would be ideal [73,74,75].
4. Results
Table 3 presents the descriptive statistics of the responses. As shown in the table, a total of 507 participants voluntarily took part in this study. The study of German et al. [79] justified that 400 respondents among Filipinos would suffice for generalizability using the Yamane Taro formula. With 95% significance for the 62.2 million total population, 507 responses were deemed valid for this study. The majority of the respondents that play MLBB are 17 years old and below (57.8%) and 18–25 years old (39.1%), male (58.8%), and female (41.2%). Supported by Kishimoto et al. [80], the majority of the players are of the younger generations, e.g., early 20s. The reason for this age characteristic is playtime and self-worth which leads to satisfaction in the mobile game, especially when winning the game.
Table 3.
Descriptive Statistics of Demographics (n = 507).
The educational and employment status indicated that the majority are in junior (27.2%) and senior high school (47.5%), college (16.4%), and the rest are adults who are Roman Catholic (78.5%). Moreover, the majority of the respondents are from the National Capital Region (68.2%) and the rest are from different regions. In addition, the majority of the respondents play below 2 h per day (around 1–3 games; 65.9%), followed by 2–6 h (29.2%), and 7 h and above (4.90%). Lastly, the respondents have high ranks in the game: Epic (27.8%), Legend (20.9%), and Mythic (19.1%); the rest are distributed below.
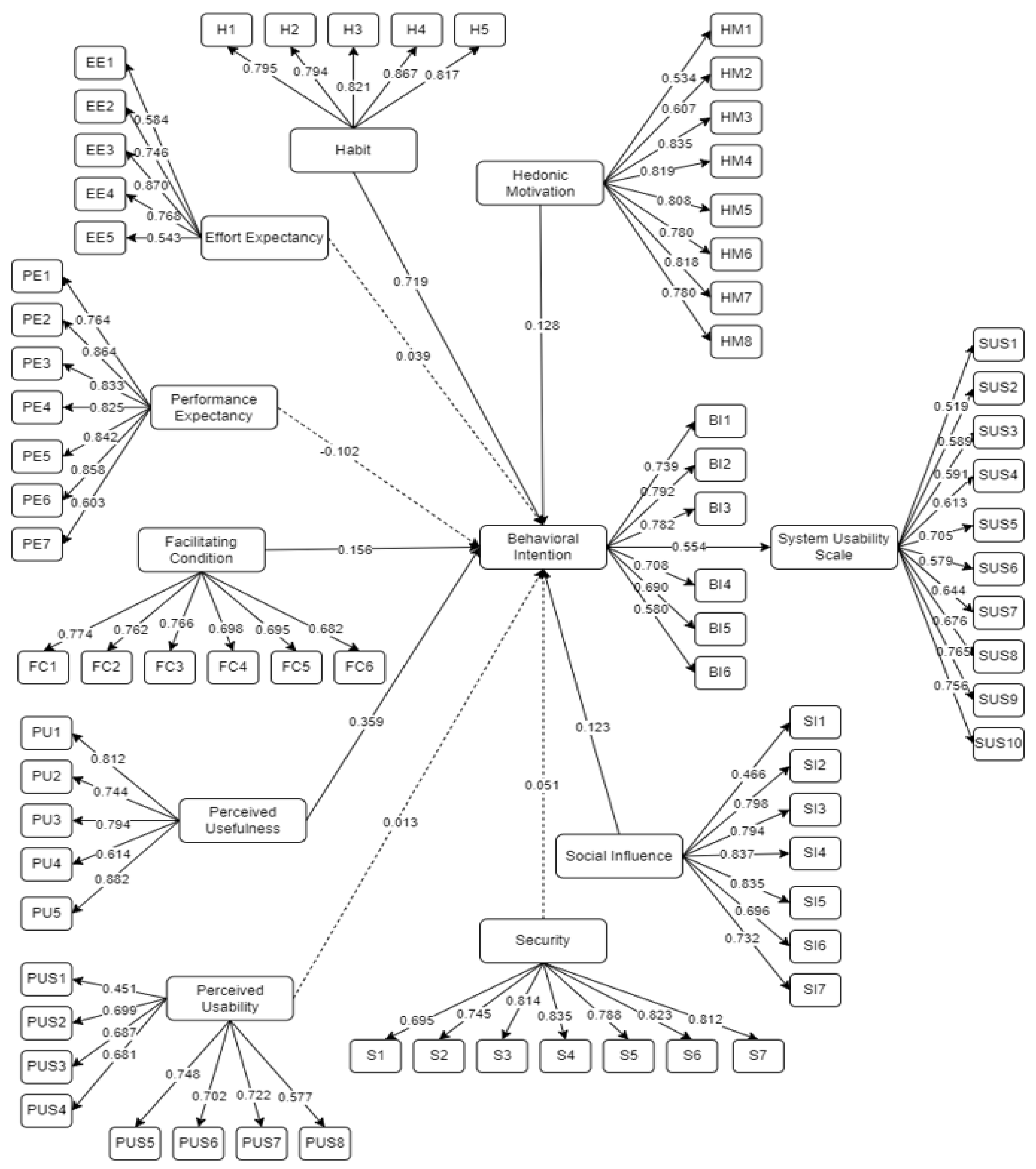
Presented in Figure 4 is the initial SEM for factors affecting the acceptance of MLBB. Following the study of Ong et al. [70], AMOS 25 and SPSS 25 were utilized to run the model with a 0.5 threshold for the indicators considered to measure the latent variables [69]. As explained, the relationship of the indicators represents the unobserved variables. It was established that those having less than 0.5 values do not really represent the latent (unobserved) variables since the relationship is weak [70]. Moreover, latent relationships with a p-value greater than 0.05 were removed as they were deemed non-significant. As seen in Figure 3, latent relationships such as effort expectancy, performance expectancy, perceived usability, and security were non-significant.
Figure 4.
The Initial SEM for Behavioral Intention on “Mobile Legends: Bang Bang”.
After the removal of non-significant latent relationships, the final SEM is presented in Figure 5. It can be seen that all indicators (except SI1) were considered significant as presented in Table 3. Table 4 shows the descriptive statistics of the constructs, and initial and final factor loading.
Figure 5.
The Final SEM for Behavioral Intention on “Mobile Legends: Bang Bang”.
Table 4.
Indicators statistical analysis.
The model fit of the study is presented in Table 5. Following the suggestion of Gefen et al. [81], the values for IFI, TLI, GFI, AGFI, and CFI should have values greater than 0.80 to be considered acceptable. In addition, RMSEA should be lower than 0.07 [69]. Moreover, other indices such as NFI, NNFI, RFI, and PNFI have thresholds above 0.90 [82]. To which, all obtained values follow the threshold and are considered acceptable [69,81,82].
Table 5.
Model Fit.
To test further the validity and reliability of the constructs considered in this study, the Common Method Bias (CMB) was tested using Harman’s Single Factor test. The results showed a 28.71% total value. Following Ong et al. [83], the threshold should be less than 50% to indicate no CMB. Moreover, Table 6 presents the AVE, Cronbach’s alpha, and CR results, showing values of 0.50 and 0.70 for both, respectively. This means that there is internal reliability and validity of the constructs [69]. Lastly, the causal relationship showing the indirect, direct, and total effects are presented in Table 7.
Table 6.
Composite Reliability and Validity.
Table 7.
Direct, Indirect, and Total Effects.
From the results, it could be deduced that only hedonic motivation, habit, facilitating conditions, perceived usefulness, and social influence were significant factors affecting behavioral intentions to consider MLBB during the COVID-19 pandemic. On the other hand, effort expectancy, performance expectancy, perceived usability, and security were not significant latent variables affecting behavioral intentions. The summarized acceptance and rejected hypotheses are presented in Table 8.
Table 8.
Summarized Hypotheses Results.
Based on the findings, both effort and performance expectancy were not significant. From the indicators, there is a challenge in playing the mobile game which is why users are engaged. Similarly, users are playing their games as leisure compared with being relevant in everyday life or academic achievements. These findings are similar to related studies. Li et al. [84] presented that playing mobile games is a way for users to overcome different negative emotions such as boredom, stress, anxiety, and socialization. In contrast, Riatti and Thiel [85] expounded on the development of competitiveness, a healthy mindset, and an escape mechanism.
Perceived usability and security were also not significant variables. Users have indicated that personal data and information are not at risk with the MLBB mobile game. In addition, users developed a sense of gameplay which, in turn, made habit a significant latent variable. Chuenyindee et al. [29] indicated that users which constantly use the mobile application would develop a positive habit despite their perception of difficulty and usability. Moreover, Venkatesh et al. [8] and Grabner-Kräuter and Kaluscha [35] presented that the establishment of safety among users with regard to information and data would lead to a positive effect on users of mobile applications. Since respondents of this study are constant users of MLBB, they already know how the login information is being used and as MLBB is aligned with the Google Play store or Apple, their security and information are linked immediately. Thus, presenting an insignificant relationship since the establishment of trust is evident among users and the mobile application.
5. Discussion
The purpose of this study was to determine the behavioral intention towards Mobile Legends during the COVID-19 pandemic based on the Unified Theory of Acceptance (UTAUT2) by Venkatesh et al. [12] and System Usability Scale (SUS). Analyzing the different aspects that affect users’ adoption of the game is beneficial to the gaming industry as it can serve as a guide that allows developers to provide games with a higher chance of success. The different hypotheses, H1, H2, H5, H6, H9, and H10 were significant. The discussion section is arranged based on the strength of the relationship from the beta values of direct significant effect from SEM.
It is seen that habit is the most significant factor that drives users’ behavioral intention (BI) to use technology (β: 0.727; p = 0.005). This could be explained because of the accessibility and portability of playing Mobile Legends. Due to its portability, users rely on the use of mobile devices more than any other technology. Wilmer and Chein [86] expounded on the relationship where portability affected the impulse among device users. However, Wilmer et al. [87] provided insights that habitual tendencies with mobile usage affected the person’s memory, attention, and delay of gratification. This means that despite people’s habit being developed in the game, their cognitive aspects may be negatively impacted by constant usage. The indicators presented that playing the game became a habit, with having the urge to play the mobile game, and respondents stated that playing the game felt like a good decision, as they were accustomed to playing, and that they were naturally inclined to the game. This indicates that the game can make users inclined to play the game which could lead to constant usage as part of people’s daily lives. This finding is supported by Ramirez-Correa et al. [9] who studied the acceptance of online games on mobile devices. The habit was also seen to be the most significant figure. It was added that constant usage of smartphones would lead to habitual utility [9]. This justifies the indirect effect of habit on SUS (β: 0.476; p = 0.002).
The second most significant factor was seen between BI and SUS (β: 0.654; p = 0.011). People would consider utilizing and continuing with the mobile game in the future, so that they will. In order to not get tired of playing MLBB, users’ find time to play and even recommend the game to others. Balakrishnan and Griffiths [88] explained that having a habit would lead to addiction to playing an online mobile game, and this would lead to continuous intention for playing the mobile game. Shaw and Kesharwani [89] presented that if habit is the highest significant factor, BI would be seen to be highly significant. Therefore, this would lead to loyalty for continuous patronage of the MLBB mobile game. This will even lead to the intention to purchase online in-game rewards that would enhance game play [86]. Aligned with the MLBB game, developers and marketing strategies could be considered such as constant development of new skins. Recently, the winning team of every e-game of MLBB is entitled to a hero skin inspired by their team. For example, OhMyV33NUS’ team, Blacklist International, decided to choose Estes (their key hero in winning the championship) for their hero skin. The skin was made available to the public after the team’s win and was hyped by the public [90].
Third, perceived usability (PU) was seen to have a significant direct effect on BI (β: 0.325; p = 0.015), and an indirect effect between PU and BI (β: 0.212; p = 0.012). It was seen that people playing the game do not require mental effort, are easily accessible and learn, have high functionality, are not complex, and are intuitive when it comes to strategy in playing the game. Guo et al. [31] explained how having a simple mobile application would entice users to continuously utilize the system. Yoon and Oh [91] showed how being simple and easy to use would lead to enjoyment and perceived value when it comes to entertainment when utilizing a mobile application. With the constant usage, Chuenyindee et al. [29] explained that people adapt to the technology use and perceive it as something of high usability. However, they also argued that developing the habit due to constant usage may not be positive as people may still deem it unnecessary and demotivating. Thus, the need for distance from frequent usage should also be considered among players through the development of more positive habits for improved perception of its usability.
Fourth, facilitating condition (FC) was seen to have a significant effect on BI (β: 0.233; p = 0.005) and an indirect effect on SUS (β: 0.152; p = 0.008). Users have the resources to play the mobile game, have the necessary knowledge and technology compatibility, and find comfort in playing MLBB. Lallmahomed et al. [92] showed how FC would present a high significance on BI due to the availability of resources to use the application. This shows that people consider free and available resources which would entice them to utilize the application daily [70,93]. In relation to this study, since people were stuck at home, and some even lost jobs, having a free and easily accessible mode of enjoyment could lead to positive intentions [71]. In addition, it could be posited that the MLBB was easily utilized for game play among users. Therefore, engagement was heightened during the peak of the COVID-19 pandemic. Being a team game, SI was also seen to have a direct significant effect on BI (β: 0.155; p = 0.009) and an indirect effect on SUS (β: 0.101; p = 0.006). It was indicated that people around the users influenced them to play MLBB and it is said to be a status symbol among players. Linking to the study of Chen and Leung [94], when people close to the user try the mobile game, it could lead them to utilize the mobile game as well. Gong et al. [21] explained how a strong habit among people using the application would lead to strong social influence. Having a group playing online games would be the main driver of online social game addiction. If the users are presented with goals, which is one of the drivers to win a mobile game, Ersche et al. [95] explained that a positive outlook among users will be seen. In relation to this study, it could be related that since the mode of communication and enjoyment would be through online interaction, this leads to constant usage of online mobile games.
In addition, MLBB is a group game, wherein you have to play with five (random or known) teammates with the aim to win the game. This supports why hedonic motivation (HM) was seen to have a significant effect on BI (β: 0.111; p = 0.031) along with habit. Gong et al. [21] explained that playing in teams would be an indicator of habit in playing an online game. The indicators under HM proposed that users find it fun, enjoyable, exciting, entertaining, and amusing, and that users find it useful in their daily lives wherein they spend a lot of time playing the game. In relation to habit and HM, Chen and Leung [69] explained that boredom and loneliness drive constant utility. This result is similar to Khang et al. [96]. Since the COVID-19 pandemic strictly implemented lockdowns across countries, the habit was built based on constant usage of the mobile game. Thus, users found the game to be useful, which justifies why HM had an indirect effect on SUS (β: 0.073; p = 0.027).
Interestingly, perceived usefulness (PUS), security, performance expectancy (PE), and effort expectancy (EE) were not significant latent variables. Ramirez-Correa et al. [9] explained how PE and EE were found to be insignificant latent variables since playing online mobile games is considered a leisure activity. As supported by Guo and Barnes [23], when a boss or supervisors are not needed, then PE and EE would not be considered as significant factors influencing BI. Moreover, since MLBB is a free online mobile game that only requires the internet and a mobile device, PE and EE would not be considered significant [9]. In addition, since it is easy to use and does not require spending, information would not be needed. Therefore, security and PUS were not considered to be significant.
5.1. Theoretical Contribution
This study applied the integration of UTAUT2 and SUS to determine the behavioral intention to utilize the mobile game application MLBB. Significant factors such as habit, hedonic motivation, social influence, facilitating conditions, and perceived usability were evident upon utilizing a mobile application that considers entertainment and strategy. It was deduced that when the intent of mobile gaming is for fun and pleasure, group gaming could highlight social and habitual factors that would lead to positive BI among users. The utilization of SUS presented a new holistic evaluation of how people would perceive usability among mobile applications. Therefore, developers could capitalize on the findings of this study. When a mobile application for entertainment is developed, team plays and free usage keep the users engaged with the application. Profit may be obtained from an in-game purchase that would enhance game play such as views, development, and enhancement of game plays. From the results, it was seen that when hedonic motivation and habit are highlighted, people tend to purchase in-game resources to maintain positive engagement.
5.2. Implications on a Sustainable E-Sport Business
With the rise of e-sport business, especially MLBB in 2021, and the decrease in player consumption beginning in mid-2022 until the present, the need for developers and Moonton to assess their games for continued usage is important. Recently, users expressed complaints about MLBB when the e-sport championship was announced, which received a lot of attention in gaming communities. Users and fans were enraged when concerns circulated that the key hero and skin would not be developed to reflect the e-sport winners which devastated a lot of MLBB users—leading to deactivation of accounts, plans of boycott, and even deletion of the game [90]. In addition, Moonton was also accused of several issues such as plagiarism and commercial slander [97]. With the satisfaction of players being a key attribute for Moonton [97], the continuous usage of the mobile game would ensure a sustainable business through continuous development. As a key highlight from the study, habit, usability, and facilitation of the game should be prompted among game developers for an increase in system usability and behavioral intentions among users. Moonton [97] may adopt several game plays that promote a theme of environmental sustainability. An example of which may be through storytelling of every character present in the game. Users were welcoming of videos made available pertaining to the background of hero characters. Moonton [97] may want to capitalize on this by promoting a great story plot addressing sustainable development such as different sustainable development goals. This has been adopted by other games such as Sims 4 and Final Fantasy [98]. With the sophisticated and increasing graphical technologies, MLBB may be a platform that does not only provide entertainment, but also green consciousness which is both inspiring and promotes a game with intent.
5.3. Limitations and Future Research
Despite the valuable results, this study considers several limitations. First, only one team mobile game was considered for its engagement and behavioral intentions. It is suggested to consider other team playing mobile games and compare the similarities and differences of the results. This way, a strategy may be created to develop an optimum mobile game. Second, this study only considered a self-administered questionnaire due to the COVID-19 pandemic. Interviews may be utilized to gain more insights into the responses. Moreover, the answers from the interviews may present other findings and extend factors that were not considered in this study. In addition, the consideration of other games which may be played offline, single-player games with a mobile device, and adventure games could be analyzed and interpreted to create a more generalized outlook for game implementation and development of game strategies.
Third, future research may opt to consider professional gamers’ perspectives with regard to the game. Since this study considered the general public as the users, different findings of the significant latent variables may be concluded. The current study focused on the general public since the game has been developed for public use. However, since the mobile game has been considered for e-sports, development may be considered from a professional player perspective. Lastly, other tools may be considered in this study as integration with SEM is seen to be a rising trend. Tools such as the integration of SEM with machine learning algorithms (random forest classifier, neural network, etc.) may be considered to highlight the most significant factor without the non-linear relationship present in SEM.
6. Conclusions
The rise of mobile games during the COVID-19 pandemic has been evident. Mobile Legends: Bang Bang is seen as the top mobile game utilized among Asian countries. Especially with the Philippine team, Onic PH, winning the recent international tournament, MLBB has gained popularity. This study aimed to assess the behavioral intention to consider playing MLBB during the COVID-19 pandemic. By integrating UTAUT2 and SUS, a total of 507 valid responses collected via convenience sampling were considered in this study.
Through SEM, it was seen that habit had the highest significant effect on behavioral intention (BI). Following this, BI on SUS presented a highly significant effect. Perceived usability, facilitating conditions, social influence, and hedonic motivation had a significant direct effect on BI. It was evident from the results that when the mobile application is free and resources such as mobile phones and the Internet are only needed for entertainment, users would continuously patronize the online mobile game. Moreover, it was seen that playing in teams leads to high BI among players. Security, perceived usefulness, performance expectancy, and effort expectancy were not significant since no information and supervision are needed upon using the mobile application.
In addition, the integrated framework may be utilized to holistically measure behavioral intentions and system usability among other applications. Finally, in-game resources may be capitalized on by developers after gaining the habit and hedonic motivation among users. This study could be applied and extended to evaluate other technology or system applications worldwide. However, it is suggested to analyze these findings after the lifting of strict health protocols, lockdowns, and limited social distancing to ensure the availability of face-to-face interactions. Having gatherings and regaining the ability to be with friends may change people’s perception of device game plays. The lifting of strict health protocols may be considered for the evaluation and extension of this study.
Author Contributions
Conceptualization, A.K.S.O. and Y.T.P.; methodology, A.K.S.O. and Y.T.P.; software, A.K.S.O. and Y.T.P.; validation, K.P.E.R., S.F.P. and R.N.; formal analysis, A.K.S.O. and Y.T.P.; investigation, A.K.S.O. and Y.T.P.; resources, J.S.A.M., D.C.B.M., J.R.P. and K.A.C.T.; writing—original draft preparation, A.K.S.O. and Y.T.P.; writing—review and editing, K.P.E.R., S.F.P. and R.N.; supervision, Y.T.P., S.F.P. and R.N.; funding acquisition, Y.T.P. All authors have read and agreed to the published version of the manuscript.
Funding
This research was funded by Mapúa University Directed Research for Innovation and Value Enhancement (DRIVE).
Institutional Review Board Statement
This study was approved by Mapua University Research Ethics Committees (FM-RC-22-42).
Informed Consent Statement
Informed consent was obtained from all subjects involved in the study (FM-RC-22-42).
Data Availability Statement
The data presented in this study are available on request from the corresponding author.
Acknowledgments
The researchers would like to extend their deepest gratitude to the respondents of this study.
Conflicts of Interest
The authors declare no conflict of interest.
References
- Chen, T.T. Online games. Computers in Entertainment 2014, 12, 1–26. [Google Scholar] [CrossRef]
- Mawalia, K.A. The impact of the mobile legend game in creating virtual reality. Indones. J. Soc. Sci. 2020, 12, 49. [Google Scholar] [CrossRef]
- Statista, R.D. Philippines: Major Google Play Mobile Games 2021; Statista: Hamburg, Germany, 2021. [Google Scholar]
- Anh, P.Q. Shifting the focus to east and Southeast Asia: A critical review of regional game research. Fudan J. Humanit. Soc. Sci. 2021, 14, 173–196. [Google Scholar] [CrossRef]
- Eggert, C.; Herrlich, M.; Smeddinck, J.; Malaka, R. Classification of Player Roles in the Team-Based Multi-Player Game Dota 2; Springer: Cham, Switzerland, 2015; pp. 112–125. [Google Scholar]
- Kwek, K. Singapore to Have Its First Mobile Legends: Bang Bang Professional League; The Straits Times: Singapore, 2021. [Google Scholar]
- Kelly, S.; Leung, J. The New Frontier of Esports and gaming: A scoping meta-review of Health Impacts and Research Agenda. Front. Sport. Act. Living 2021, 3, 640362. [Google Scholar] [CrossRef] [PubMed]
- Venkatesh, V.; Morris, M.G.; Davis, G.B.; Davis, F.D. User acceptance of information technology: Toward a unified view. MIS Q. 2003, 27, 425. [Google Scholar] [CrossRef]
- Ramírez-Correa, P.; Rondán-Cataluña, F.J.; Arenas-Gaitán, J.; Martín-Velicia, F. Analysing the acceptation of online games in mobile devices: An application of utaut2. J. Retail. Consum. Serv. 2019, 50, 85–93. [Google Scholar] [CrossRef]
- Chen, L.S.L.; Kuan, C.J.; Lee, Y.H.; Huang, H.L. Applicability of the UTAUT model in playing online game through mobile phones: Moderating effects of user experience. In Proceedings of the First International Technology Management Conference, San Jose, CA, USA,, 27–30 June 2011. [Google Scholar] [CrossRef]
- Chang, A. Utaut and utaut 2: A review and agenda for future research. Winners 2012, 13, 10. [Google Scholar] [CrossRef]
- Venkatesh, V.; Thong, J.Y.L.; Xu, X. Consumer acceptance and use of information technology: Extending the unified theory of acceptance and use of Technology. MIS Q. 2012, 36, 157. [Google Scholar] [CrossRef]
- Akbar, M.R.; Irianto, G.; Rofiq, A. Purchase behaviour determinants on online mobile game in Indonesia. Int. J. Multicult. Multireligious Underst. 2018, 5, 16. [Google Scholar] [CrossRef]
- Miura, T.; Goto, T.; Kaneko, K.; Sumikawa, Y.; Ishii, A.; Doke, M.; Suzuki, K.; Okatani, T.; Kubota, A.; Zhang, M.; et al. Need and impressions of communication robots for seniors with slight physical and cognitive disabilities: Evaluation using system usability scale. In Proceedings of the 2016 IEEE International Conference on Systems, Man, and Cybernetics (SMC), Budapest, Hungary, 9–12 October 2016. [Google Scholar] [CrossRef]
- Lewis, J.R. The system usability scale: Past, present, and future. Int. J. Hum. Comput. Interact. 2018, 34, 577–590. [Google Scholar] [CrossRef]
- Moreno-Ger, P.; Torrente, J.; Hsieh, Y.G.; Lester, W.T. Usability testing for serious games: Making informed design decisions with User Data. Adv. Hum.-Comput. Interact. 2012, 2012, 369637. [Google Scholar] [CrossRef]
- Hookham, G.; Nesbitt, K.; Kay-Lambkin, F. Comparing usability and engagement between a serious game and a traditional online program. In Proceedings of the Australasian Computer Science Week Multiconference, Canberra, Australia, 1–5 February 2016. [Google Scholar]
- Kaya, A.; Ozturk, R.; Altin Gumussoy, C. Usability measurement of mobile applications with system usability scale (SUS). In Industrial Engineering in the Big Data Era; Springer: Berlin/Heidelberg, Germany, 2019; pp. 389–400. [Google Scholar]
- Barbosa, D.; Schneider, G.; João, N.A.; Mossmann, O.; Santos, P. Usability and gameplay evaluation on mobile games: A user-centred application proposal. Int. J. Learn. Technol. 2020, 15, 107. [Google Scholar] [CrossRef]
- Kortum, P.T.; Bangor, A. Usability Ratings for Everyday Products Measured with the System Usability Scale. Int. J. Hum. -Comput. Interact. 2013, 29, 67–76. [Google Scholar] [CrossRef]
- Gong, X.; Zhang, K.Z.K.; Cheung, C.M.K.; Chen, C.; Lee, M.K.O. Alone or together? exploring the role of desire for online group gaming in Players’ Social Game Addiction. Inf. Manag. 2019, 56, 103139. [Google Scholar] [CrossRef]
- Cai, L.; Yuen, K.F.; Xie, D.; Fang, M.; Wang, X. Consumer’s usage of logistics technologies: Integration of habit into the unified theory of acceptance and use of technology. Technol. Soc. 2021, 67, 101789. [Google Scholar] [CrossRef]
- Guo, Y.; Barnes, S. Purchase behavior in virtual worlds: An empirical investigation in Second life. Inf. Manag. 2011, 48, 303–312. [Google Scholar] [CrossRef]
- Mäntymäki, M.; Salo, J. Purchasing behavior in social virtual worlds: An examination of Habbo Hotel. Int. J. Inf. Manag. 2013, 33, 282–290. [Google Scholar] [CrossRef]
- Yang, K.; Forney, J.C. The Moderating Role of Consumer Technology Anxiety in Mobile Shopping Adoption: Differential Effects of Facilitating Conditions and Social Influences. J. Electron. Commer. Res. 2013, 14, 334. [Google Scholar]
- Davis, F.D. Perceived usefulness, perceived ease of use, and user acceptance of information technology. MIS Q. 1989, 13, 319. [Google Scholar] [CrossRef]
- Shang, D.; Wu, W. Understanding Mobile shopping consumers’ continuance intention. Ind. Manag. Data Syst. 2017, 117, 213–227. [Google Scholar] [CrossRef]
- Chauhan, S.; Mittal, M.; Woźniak, M.; Gupta, S.; Pérez de Prado, R. A technology acceptance model-based analytics for online mobile games using machine learning techniques. Symmetry 2021, 13, 1545. [Google Scholar] [CrossRef]
- Chuenyindee, T.; Ong, A.K.; Prasetyo, Y.T.; Persada, S.F.; Nadlifatin, R.; Sittiwatethanasiri, T. Factors affecting the perceived usability of the COVID-19 contact-tracing application “Thai chana” during the early COVID-19 omicron period. Int. J. Environ. Res. Public Health 2022, 19, 4383. [Google Scholar] [CrossRef] [PubMed]
- Luarn, P.; Lin, H.H. Toward an understanding of the behavioral intention to use mobile banking. Comput. Hum. Behav. 2005, 21, 873–891. [Google Scholar] [CrossRef]
- Guo, F.; Jiang, J.Y.; Tian, X.H.; Chen, J.H. Applying event-related potentials to measure perceptual experience toward the navigation interface of a mobile game for improving the design. Symmetry 2019, 11, 710. [Google Scholar] [CrossRef]
- Carlos Roca, J.; José García, J.; José de la Vega, J. The importance of perceived trust, security and privacy in online trading systems. Inf. Manag. Comput. Secur. 2009, 17, 96–113. [Google Scholar] [CrossRef]
- Flavián, C.; Guinalíu, M. Consumer trust, perceived security and privacy policy. Ind. Manag. Data Syst. 2006, 106, 601–620. [Google Scholar] [CrossRef]
- Laforet, S.; Li, X. Consumers’ attitudes towards online and mobile banking in China. Int. J. Bank Mark. 2005, 23, 362–368. [Google Scholar] [CrossRef]
- Grabner-Kräuter, S.; Kaluscha, E.A. Empirical research in on-line trust: A review and critical assessment. Int. J. Hum. -Comput. Stud. 2003, 58, 783–812. [Google Scholar] [CrossRef]
- Revythi, A.; Tselios, N. Extension of technology acceptance model by using system usability scale to assess behavioral intention to use e-learning. Educ. Inf. Technol. 2019, 24, 2341–2355. [Google Scholar] [CrossRef]
- Zardari, B.A.; Hussain, Z.; Arain, A.A.; Rizvi, W.H.; Vighio, M.S. Development and Validation of User Experience-Based E-Learning Acceptance Model for Sustainable Higher Education. Sustainability 2021, 13, 6201. [Google Scholar] [CrossRef]
- Altalhi, M. Toward a model for acceptance of MOOCs in higher education: The modified UTAUT model for Saudi Arabia. Educ. Inf. Technol. 2020, 26, 1589–1605. [Google Scholar] [CrossRef]
- Hoi, V.N. Understanding higher education learners’ acceptance and use of mobile devices for language learning: A Rasch-based path modeling approach. Comput. Educ. 2020, 146, 103761. [Google Scholar] [CrossRef]
- Sattari, A.; Abdekhoda, M.; Zarea Gavgani, V. Determinant Factors Affecting the Web-based Training Acceptance by Health Students, Applying UTAUT Model. Int. J. Emerg. Technol. Learn. (IJET) 2017, 12, 112. [Google Scholar] [CrossRef]
- Chuenyindee, T.; Montenegro, L.D.; Ong, A.K.; Prasetyo, Y.T.; Nadlifatin, R.; Ayuwati, I.D.; Sittiwatethanasiri, T.; Robas, K.P. The perceived usability of the learning management system during the COVID-19 pandemic: Integrating System Usability Scale, technology acceptance model, and task-technology fit. Work 2022, 73, 41–58. [Google Scholar] [CrossRef]
- Yein, N.; Pal, S. Analysis of the user acceptance of exergaming (fall- preventive measure)—Tailored for Indian elderly using unified theory of acceptance and use of Technology (UTAUT2) model. Entertain. Comput. 2021, 38, 100419. [Google Scholar] [CrossRef]
- Cai, X.; Cebollada, J.; Cortiñas, M. From traditional gaming to Mobile Gaming: Video Game Players’ switching behaviour. Entertain. Comput. 2022, 40, 100445. [Google Scholar] [CrossRef]
- Yang, F.; Ren, L.; Gu, C. A study of college students’ intention to use metaverse technology for basketball learning based on UTAUT2. Heliyon 2022, 8, e10562. [Google Scholar] [CrossRef]
- Mustafa, S.; Zhang, W.; Anwar, S.; Jamil, K.; Rana, S. An integrated model of UTAUT2 to understand consumers’ 5G technology acceptance using Sem-Ann Approach. Sci. Rep. 2022, 12, 1–19. [Google Scholar]
- Aranyossy, M. Technology adoption in the digital entertainment industry during the COVID-19 pandemic: An extended UTAUT2 model for online theater streaming. Informatics 2022, 9, 71. [Google Scholar] [CrossRef]
- Jang, W.W.; Byon, K.K. Antecedents and consequence associated with esports gameplay. Int. J. Sport. Mark. Spons. 2019, 21, 1–22. [Google Scholar] [CrossRef]
- Zhai, X.; Asmi, F.; Zhou, R.; Ahmad, I.; Anwar, M.A.; Saneinia, S.; Li, M. Investigating the mediation and moderation effect of students’ addiction to virtual reality games: A perspective of structural equation modeling. Discret. Dyn. Nat. Soc. 2020, 2020, 5714546. [Google Scholar] [CrossRef]
- Baabdullah, A.M. Consumer adoption of mobile social network games (M-SNGS) in Saudi Arabia: The role of social influence, hedonic motivation and trust. Technol. Soc. 2018, 53, 91–102. [Google Scholar] [CrossRef]
- Jang, W.W.; Byon, K.K. Antecedents of esports gameplay intention: Genre as a moderator. Comput. Hum. Behav. 2020, 109, 106336. [Google Scholar] [CrossRef]
- Marham, H.; Saputra, R. User continuance in playing mobile online games analyzed by using Utaut and game design. In Proceedings of the 2019 3rd International Conference on Informatics and Computational Sciences (ICICoS), Semarang, Indonesia, 29–30 October 2019. [Google Scholar]
- Minian, N.; Saiva, A.; Gayapersad, A.; Dragonetti, R.; Proulx, C.; Debergue, P.; Lecce, J.; Hussain, S.; Desjardins, E.; Selby, P. Video game to attenuate pandemic-related stress from an equity lens: Development and Usability Study (preprint). JMIR Form. Res. 2022, 6, e36820. [Google Scholar] [CrossRef] [PubMed]
- Wibowo, N.C.; Suryanto, T.L.M.; Billah, M.; Annas, F. Evaluating the usability of Virtual Tour application using the system usability scale (SUS) method. IJCONSIST J. 2022, 3, 1–7. [Google Scholar] [CrossRef]
- Choi, K.-S. Virtual reality simulation for learning wound dressing: Acceptance and usability. Clin. Simul. Nurs. 2022, 68, 49–57. [Google Scholar] [CrossRef]
- Coelho, H.; Monteiro, P.; Gonçalves, G.; Melo, M.; Bessa, M. Authoring tools for virtual reality experiences: A systematic review. Multimed. Tools Appl. 2022, 81, 28037–28060. [Google Scholar] [CrossRef]
- Cano, S.; Soto, J.; Acosta, L.; Peñeñory, V.M.; Moreira, F. Using brain -computer interface to evaluate the user experience in interactive systems. Comput. Methods Biomech. Biomed. Eng. Imaging Vis. 2022, 1–9. Available online: https://www.tandfonline.com/doi/abs/10.1080/21681163.2022.2072398?tab=permissions&scroll=top&role=tab (accessed on 1 January 2023). [CrossRef]
- Acosta, C.O.; Palacio, R.R.; Borrego, G.; García, R.; Rodríguez, M.J. Design guidelines and usability for cognitive stimulation through technology in Mexican older adults. Inform. Health Soc. Care 2021, 47, 103–119. [Google Scholar] [CrossRef]
- Marín-Vega, H.; Alor-Hernández, G.; Colombo-Mendoza, L.O.; Bustos-López, M.; Zataraín-Cabada, R. Zeusar: A process and an architecture to automate the development of augmented reality serious games. Multimed. Tools Appl. 2021, 81, 2901–2935. [Google Scholar] [CrossRef]
- Zhao, Y.; Bacao, F. Theoretical development: Extending the flow theory with variables from the utaut2 model. In Proceedings of the 2020 IEEE 6th International Conference on Computer and Communications (ICCC), Chengdu, China, 11–14 December 2020. [Google Scholar] [CrossRef]
- Prasetyo, Y.T.; Ong, A.K.; Concepcion, G.K.; Navata, F.M.; Robles, R.A.; Tomagos, I.J.; Young, M.N.; Diaz, J.F.; Nadlifatin, R.; Redi, A.A. Determining factors affecting acceptance of e-learning platforms during the COVID-19 pandemic: Integrating Extended Technology Acceptance Model and Delone & McLean is success model. Sustainability 2021, 13, 8365. [Google Scholar] [CrossRef]
- Park, E.; Baek, S.; Ohm, J.; Chang, H.J. Determinants of player acceptance of mobile social network games: An application of extended technology acceptance model. Telemat. Inform. 2014, 31, 3–15. [Google Scholar] [CrossRef]
- Shaw, N.; Sergueeva, K. The non-monetary benefits of mobile commerce: Extending utaut2 with perceived value. International J. Inf. Manag. 2019, 45, 44–55. [Google Scholar] [CrossRef]
- Duarte, P.; Pinho, J.C. A mixed methods UTAUT2-based approach to assess mobile health adoption. J. Bus. Res. 2019, 102, 140–150. [Google Scholar] [CrossRef]
- Arghashi, V.; Yuksel, C.A. Interactivity, inspiration, and perceived usefulness! how retailers’ ar-apps improve consumer engagement through flow. J. Retail. Consum. Serv. 2022, 64, 102756. [Google Scholar] [CrossRef]
- Aldosari, B. User acceptance of a picture archiving and communication system (PACS) in a Saudi ARABIAN hospital radiology department. BMC Med. Inform. Decis. Mak. 2012, 12, 1–10. [Google Scholar] [CrossRef]
- Sauro, J.; Lewis, J.R. Standardized Usability Questionnaires. Quantifying User Exp. 2012, 6, 185–240. [Google Scholar] [CrossRef]
- Ong, A.K.; Prasetyo, Y.T.; Salazar, J.M.; Erfe, J.J.; Abella, A.A.; Young, M.N.; Chuenyindee, T.; Nadlifatin, R.; Ngurah Perwira Redi, A.A. Investigating the acceptance of the reopening Bataan Nuclear Power Plant: Integrating Protection Motivation Theory and extended theory of planned behavior. Nucl. Eng. Technol. 2021, 54, 1115–1125. [Google Scholar] [CrossRef]
- Bangor, A.; Kortum, P.T.; Miller, J.T. Determining what individual SUS scores mean: Adding an adjective rating scale. J. Usability Stud. Arch. 2009, 4, 114–123. [Google Scholar]
- Hair, J.F. Multivariate Data Analysis: A Global Perspective; Pearson Prentice Hall: London, UK, 2010. [Google Scholar]
- Ong, A.K.; Cleofas, M.A.; Prasetyo, Y.T.; Chuenyindee, T.; Young, M.N.; Diaz, J.F.; Nadlifatin, R.; Redi, A.A. Consumer behavior in clothing industry and its relationship with open innovation dynamics during the COVID-19 pandemic. J. Open Innov. Technol. Mark. Complex. 2021, 7, 211. [Google Scholar] [CrossRef]
- Alalwan, A.A.; Dwivedi, Y.K.; Rana, N.P. Factors influencing adoption of mobile banking by Jordanian Bank customers: Extending UTAUT2 with trust. Int. J. Inf. Manag. 2017, 37, 99–110. [Google Scholar] [CrossRef]
- Mohamad, W.; Bin, A.; Afthanorhan, W. A Comparison Of Partial Least Square Structural Equation Modeling (PLS-SEM) and Covariance Based Structural Equation Modeling (CB-SEM) for Confirmatory Factor Analysis. Certif. Int. J. Eng. Sci. Innov. Technol. (IJESIT) 2008, 9001, 2319–5967. [Google Scholar]
- Fan, Y.; Chen, J.; Shirkey, G.; John, R.; Wu, S.R.; Park, H.; Shao, C. Applications of structural equation modeling (SEM) in Ecological Studies: An updated review. Ecological Processes 2016, 5, 1–12. [Google Scholar] [CrossRef]
- Woody, E. An SEM perspective on evaluating mediation: What every clinical researcher needs to know. J. Exp. Psychopathol. 2011, 2, 210–251. [Google Scholar] [CrossRef]
- Dash, G.; Paul, J. CB-SEM vs PLS-SEM methods for research in Social Sciences and Technology forecasting. Technol. Forecast. Soc. Change 2021, 173, 121092. [Google Scholar] [CrossRef]
- Sarstedt, M.; Hair, J.F.; Ringle, C.M.; Thiele, K.O.; Gudergan, S.P. Estimation issues with PLS and CBSEM: Where the bias lies! J. Bus. Res. 2016, 69, 3998–4010. [Google Scholar] [CrossRef]
- Kaufmann, L.; Gaeckler, J. A structured review of partial least squares in Supply Chain Management Research. J. Purch. Supply Manag. 2015, 21, 259–272. [Google Scholar] [CrossRef]
- Rigdon, E.E. Rethinking partial least squares path modeling: In praise of simple methods. Long Range Plan. 2012, 45, 341–358. [Google Scholar] [CrossRef]
- German, J.D.; Ong, A.K.; Perwira Redi, A.A.; Robas, K.P. Predicting factors affecting the intention to use a 3PL during the COVID-19 pandemic: A machine learning ensemble approach. Heliyon 2022, 8, e11382. [Google Scholar] [CrossRef]
- Kishimoto, R.T.; Prasetyo, Y.T.; Persada, S.F.; Redi, A.A. Filipino generation z on mobile legends during COVID-19: A determination of playtime and satisfaction. Int. J. Inf. Educ. Technol. 2021, 11, 381–386. [Google Scholar] [CrossRef]
- Gefen, D.; Straub, D.; Boudreau, M. Structural equation modeling and regression: Guidelines for research practice. Commun. Assoc. Inf. Syst. 2000, 4, 7. [Google Scholar] [CrossRef]
- Ullman, J.B.; Bentler, P.M. Structural equation modeling. Handbook of Psychology; John Wiley and Sons: Hoboken, NJ, USA, 2003. [Google Scholar]
- Ong, A.K.; Prasetyo, Y.T.; Lagura, F.C.; Ramos, R.N.; Sigua, K.M.; Villas, J.A.; Young, M.N.; Diaz, J.F.; Persada, S.F.; Redi, A.A. Factors affecting intention to prepare for mitigation of “The big one” earthquake in the Philippines: Integrating protection motivation theory and extended theory of planned behavior. Int. J. Disaster Risk Reduct. 2021, 63, 102467. [Google Scholar] [CrossRef]
- Li, Y.; Xu, Z.; Hao, Y.; Xiao, P.; Liu, J. Psychosocial impacts of mobile game on K12 students and trend exploration for future educational mobile games. Front. Educ. 2022, 7, 135. [Google Scholar] [CrossRef]
- Riatti, P.; Thiel, A. The societal impact of electronic sport: A scoping review. Ger. J. Exerc. Sport Res. 2021, 52, 433–446. [Google Scholar] [CrossRef]
- Wilmer, H.H.; Chein, J.M. Mobile Technology Habits: Patterns of association among device usage, intertemporal preference, impulse control, and reward sensitivity. Psychon. Bull. Rev. 2016, 23, 1607–1614. [Google Scholar] [CrossRef]
- Wilmer, H.H.; Sherman, L.E.; Chein, J.M. Smartphones and cognition: A review of research exploring the links between mobile technology habits and cognitive functioning. Front. Psychol. 2017, 8, 605. [Google Scholar] [CrossRef]
- Balakrishnan, J.; Griffiths, M.D. Loyalty towards online games, gaming addiction, and purchase intention towards Online Mobile in-game features. Comput. Hum. Behav. 2018, 87, 238–246. [Google Scholar] [CrossRef]
- Shaw, B.; Kesharwani, A. Moderating effect of smartphone addiction on Mobile Wallet Payment Adoption. J. Internet Commer. 2019, 18, 291–309. [Google Scholar] [CrossRef]
- GMA News Online Look: Blacklist International Unveils M3 Estes Championship Skin. Available online: https://www.gmanetwork.com/news/sports/othersports/840767/blacklist-international-unveils-m3-estes-championship-skin/story/ (accessed on 2 January 2023).
- Yoon, S.; Oh, J. A theory-based approach to the usability of Augmented Reality Technology: A cost-benefit perspective. Technol. Soc. 2022, 68, 101860. [Google Scholar] [CrossRef]
- Lallmahomed, M.Z.I.; Lallmahomed, N.; Lallmahomed, G.M. Factors influencing the adoption of e-government services in Mauritius. Telemat. Inform. 2017, 34, 57–72. [Google Scholar] [CrossRef]
- Sharma, S.K.; Al-Badi, A.; Rana, N.P.; Al-Azizi, L. Mobile applications in Government Services (MG-app) from user’s perspectives: A predictive modelling approach. Gov. Inf. Q. 2018, 35, 557–568. [Google Scholar] [CrossRef]
- Chen, C.; Leung, L. Are you addicted to candy crush saga? an exploratory study linking psychological factors to Mobile Social Game Addiction. Telemat. Inform. 2016, 33, 1155–1166. [Google Scholar] [CrossRef]
- Ersche, K.D.; Lim, T.V.; Ward, L.H.E.; Robbins, T.W.; Stochl, J. Creature of habit: A self-report measure of habitual routines and automatic tendencies in everyday life. Personal. Individ. Differ. 2017, 116, 73–85. [Google Scholar] [CrossRef] [PubMed]
- Khang, H.; Kim, J.K.; Kim, Y. Self-traits and motivations as antecedents of digital media flow and addiction: The internet, mobile phones, and video games. Comput. Hum. Behav. 2013, 29, 2416–2424. [Google Scholar] [CrossRef]
- ACCIONA Video Games that Encourage More Sustainable Behaviour. Available online: https://www.activesustainability.com/sustainable-life/video-games-encourage-sustainable-behaviour/?_adin=02021864894 (accessed on 3 January 2023).
- Enriquez, X.C. Moonton Awarded Over PHP 1.8 million after Win Against Riot Parent Company Tencent. Available online: https://esports.inquirer.net/31789/moonton-awarded-over-php1-8-million-after-win-against-riot-parent-company-tencent (accessed on 3 January 2023).
Disclaimer/Publisher’s Note: The statements, opinions and data contained in all publications are solely those of the individual author(s) and contributor(s) and not of MDPI and/or the editor(s). MDPI and/or the editor(s) disclaim responsibility for any injury to people or property resulting from any ideas, methods, instructions or products referred to in the content. |
© 2023 by the authors. Licensee MDPI, Basel, Switzerland. This article is an open access article distributed under the terms and conditions of the Creative Commons Attribution (CC BY) license (https://creativecommons.org/licenses/by/4.0/).




