Abstract
The burning of building finishing materials containing chemical substances can lead to the spread of fire with a large number of harmful substances. To prevent this, cellulose, an eco-friendly material that minimizes the generation of harmful substances, was chosen as the main material for building finishing materials. Wastepaper was recycled to extract cellulose, and a finishing material was manufactured by mixing in expandable graphite and magnesium hydroxide. The flame-retardant performance of the finishing material was evaluated by measuring the total heat emission rate using the ISO 5660-1 cone calorimeter, with the particle size of the expanded graphite as a variable. The measured physical properties value was used as the FDS parameter to evaluate the risk of fire. Results show that the cellulose-based building finishing material meets the life safety standard of NFSC 203 during the simulation time and has a FED value that does not exceed 0.001 at maximum. This confirms its effectiveness in providing safe egress time for residents.
1. Introduction
The cost of fire losses worldwide is estimated to be approximately 1% of global GDP per year, and enacting measures to protect citizens and properties from fire is becoming increasingly important [1]. Fire is a potential risk that can threaten life and property. However, as the construction industry grows rapidly due to the development of technology, fire accidents are also occurring frequently, and interest in this phenomenon is gradually increasing due to the seriousness of fires in buildings [2,3]. In contrast, according to the distribution of fires by type in 24 countries in 2019, fires in all structures, including 22.4% in residential facilities, accounted for 31.6% of the total number of fires [4].
In addition, an average of 41,738 fires occurred in South Korea from 2016 to 2020, resulting in 2322 casualties (334 deaths, 1988 injuries) and KRW 589.2 billion in property damage. Among them, the spread of combustion caused by the rapid combustion of combustible materials accounts for 17.34% of the total fires, and the fatality rate is 34.88% [5].
The main causes of casualties caused by fires in indoor buildings include heat, smoke, and toxic gas generated by combustible materials, especially in the case of building finishing materials comprising chemicals and numerous harmful substances during combustion [6]. Furthermore, the smoke generated by combustion contains soot particles and steam; death accidents caused by smoke occur frequently due to the high toxic property [7]. In addition, the analysis of the rise in temperature over time is necessary to understand fire ignition and development [8], which can be predicted through the heat release rate (HRR) and total heat release (THR) rate values [9]. Therefore, the components and flame-retardant performance of building finishing materials are crucial factors in measures to reduce human casualties.
However, the risk to those staying in the room also increases proportionally with the amount of fire and combustion products, as well as with the characteristics of the building finishing materials currently in use [10]. In particular, polyurethane foam is a material with a wide range of applications, such as insulation, buffering, etc., and is often used as a finishing material for building insulation. However, this material has the disadvantages of low thermal stability and mechanical strength [11,12]. Research on flame-retardant materials is continuously being conducted to reduce this risk.
In an existing study, Rie et al. announced that fire-retardant materials absorbed in paper honeycomb can be used as a building interior material, as well as can improve flame-retardant performance by conducting a cone calorimeter flammability test [13].
Vojta et al. aggregated statistics on the types of flame retardants and analyzed the current status of flame retardants in use by checking the types and ingredients of flame retardants used as building materials. This has shown that the content of flame retardants in most building materials is lower than the level that guarantees the flame-retardant function [14].
Almirón et al. confirmed that natural zeolites collected from volcanic ash affect the synergistic action of flame-retardant systems comprising ammonium polyphosphate, pentaerythritol, and polypropylene [15].
Han et al. melted and mixed polylactic acid (PLA) with flame retardants manufactured on the basis of polyacrylamide (PAM), sodium alginate, and coated ammonium polyphosphate (APP) and developed a polyacrylic acid (PLA) composite material with excellent tensile force and flame-retardant performance [16].
Guo produced a flame retardant mixed with magnesium hydroxide and sodium dodecylbenzene sulfonate and developed a flame-retardant PS composite plate mixed with polystyrene [17]. Some previous studies on flame retardant are summarized in Table 1.
Table 1.
Previous studies on flame retardant.
The recycling ratio of paper waste generated worldwide is only up to 65%, and efforts are being made to improve recycling rates [18]. This study reviews the use of wastepaper as a building finishing material with flame-retardant properties, incorporating a recycling method for wastepaper. The building finishing material was produced by mixing expanded graphite and magnesium hydroxide with cellulose extracted from waste-corrugated cardboard, and the material’s fire characteristics were verified. The variable for flame-retardant performance is the particle size of expanded graphite, and the verification procedure was conducted in an experiment using the ISO 5660-1 [19] cone calorimeter. In addition, the values of the physical properties obtained from the experiment results were applied to the FDS, which is a fire simulation, and a quantitative evaluation of the effect of materials manufactured on indoor persons during combustion was conducted through a fire hazard assessment. The fire hazard assessment was analyzed by measuring the values of FED, Temperature, Visibility, O2, CO, and CO2. Figure 1 represents the flow chart of this study.
Figure 1.
Flowchart of this study design.
2. Experimental
2.1. Materials and Characterization
2.1.1. Flame Retardant
Flame retardants are materials added to prevent or delay further progression of ignition by various physical and chemical methods in the event of a fire, and various types of flame retardants, such as bromide, chlorine, transfer, and inorganic flame retardants, are available. However, in the case of some flame retardants, such as brominated flame retardants, their use is regulated due to toxic substances generated during combustion [20,21].
Expandable graphite is a mineral flame retardant, a graphite laminar compound widely used to optimize flame-retardant properties and has characteristics of high flame-retardant efficiency compared to low cost [22]. The expandable graphite works by expanding at a temperature of 180 degrees or higher and producing a “worm-like” type of flake that creates a dense carbon layer which helps to suppress heat transfer [23,24]. Furthermore, the larger the particle size of the expandable graphite, the more effective it is to improve the flame-retardant characteristic by a synergistic effect with APP, which is the phosphorus-based flame retardant [25].
Magnesium hydroxide is an inorganic flame retardant, and water and magnesium oxide are produced through a pyrolysis reaction, thereby suppressing fire due to the endothermic reaction, cooling fire extinguishing effects, and demonstrating its nontoxic property. However, low flame-retardant efficiency has disadvantages [26].
2.1.2. Interior Finishing Material Specimen Making
A building finishing material is produced in this study by mixing cellulose with expandable graphite and magnesium hydroxide, which are mineral and inorganic flame retardants, respectively. The components of the produced sample have the same content ratio of 50 w% cellulose, 30 w% expandable graphite, and 20 w% magnesium hydroxide. A variable for flame-retardant performance is also set to the particle size of expandable graphite.
In the process of manufacturing the building finishing material, wastepaper is ground with a grinder and cellulose is extracted. The cellulose is then mixed with water using a mixer, and crushed, and expandable graphite and magnesium hydroxide are added to the mixture. A 3D printer is used [27] to produce a sample with consistent physical properties, which is molded into a size of 10 cm × 10 cm × 2 cm and then dried in a dryer for 48 h. Afterward, the sample is stored in a constant temperature and humidity machine at 25 °C ± 2 °C and 50% humidity for approximately two days. Figure 2 illustrates the process of producing the building finishing material specimen, and Table 2 provides information about the particle type of the expandable graphite used as a variable and the resulting manufactured specimen.
Figure 2.
Flowchart of the specimen production and experimental order.
Table 2.
Expandable graphite particle size types and manufactured specimen.
2.2. Cone Calorimeter Method
The cone calorimeter test method begins with the following basic principle: the consumption of 1 kg of oxygen generates 13.1 MJ/kg of heat because the amount of pure combustion heat is proportional to that of the oxygen required for combustion [19]. An expression for determining the heat emission rate by utilizing the amount of oxygen consumption in a combustion process is calculated by Equations (1) and (2) based on the oxygen consumption principle [19].
where:
- : Heat release rate per unit area (kW/m2)
- : Heat release rate (kW)
- : The official surface area of the specimen (0.01 m2)
- = 13.1 × 103 kJ/kg
- : Oxygen consumption correction constant (m1/2 kg1/2 K1/2)
- : Orifice pressure difference
- : The absolute temperature of a gas in an orifice
- : Initial value of oxygen analyzer scale
- : oxygen analyzer scale reading of mole fraction of oxygen
Consequently, the HRR, ignition time, oxygen consumption, CO and CO2 production amount, and the flow rate of the burned gas are all measured. Figure 3 shows the ISO 5660-1 cone calorimeter (FESTEC Co., Seoul, Korea) used in the experiment, and Table 3 shows the specifications and experimental conditions of the cone calorimeter equipment used in this study.
Figure 3.
ISO 5660-1 cone calorimeter.
Table 3.
Mechanical Properties and Test Condition of ISO 5660-1 Test.
In addition, building finishing materials should meet the certification criteria for flame-retardant performance specified in ISO 5660-1. The criteria for the flame-retardant performance certification of ISO 5660-1 are as follows [28,29]:
- -
- Total radiant heat of 5 min after heating is 8 MJ/m2;
- -
- Within 5 min, the maximum heat radiant rate should not exceed 200 kW/m2 for longer than 10 consecutive seconds;
- -
- No crack should penetrate the sample, hole, or melting (for mixed content materials, including melting and dissipating of all core materials) after heating for 10 min.
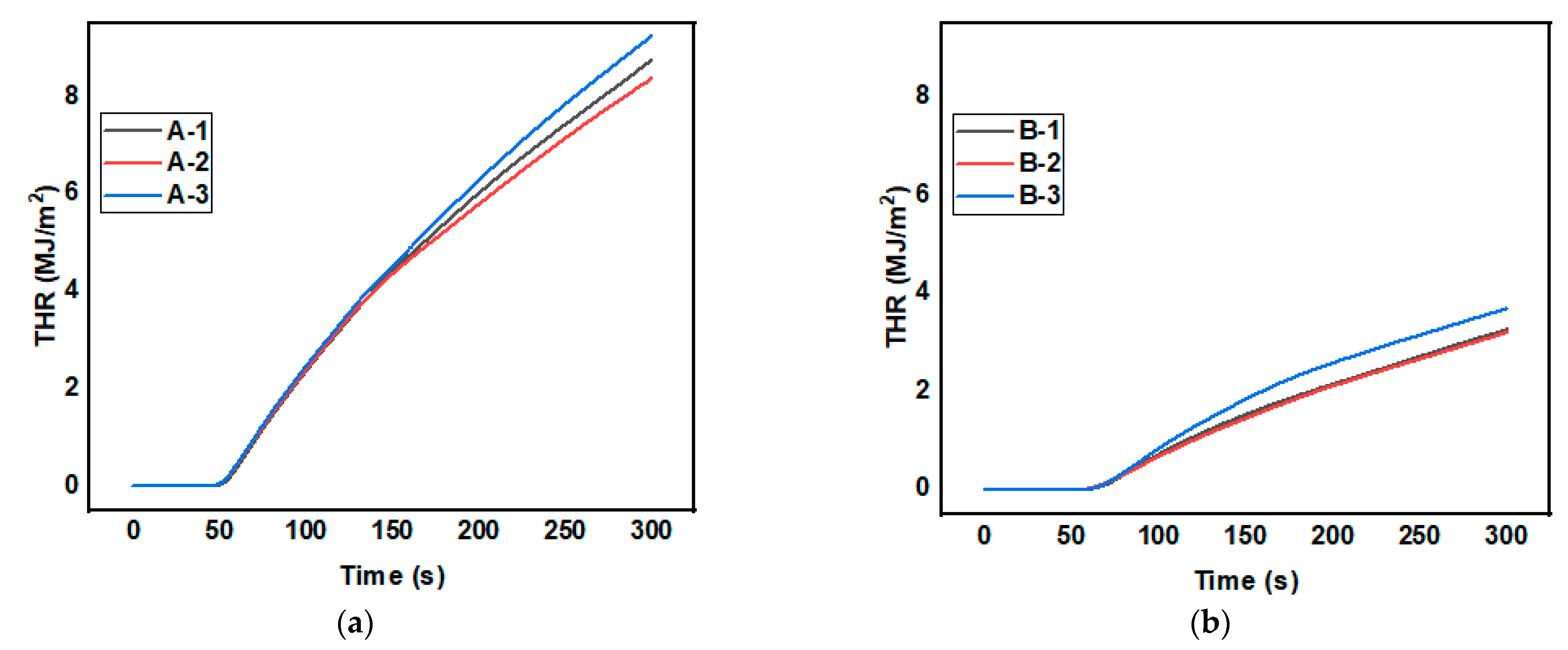
The cone calorimeter test measures the specimen three times for the same conditions. The FDS simulation was performed by inputting the measured amount of CO and CO2 production and the average physical property value of the flow rate of the burned gas. Polyurethane data were measured using data provided to the FDS, and the data on MDF and cellulose-based building finishing materials were measured through a cone calorimeter experiment. Table 4 shows the FDS parameter measured through the cone calorimeter test, and Figure 4 shows the same additional condition, ISO 5660-1 experiments, in triplicate of the fire performance for the THR values of the specimens.
Table 4.
Reaction parameter.

Figure 4.
THR measurements of all specimens: (a) particle size—74 μm, (b) particle size—173 μm, (c) particle size—279 μm.
2.3. Fire Analysis
2.3.1. Fire Modeling
In the case of religious facilities, an unspecified number of people are often concentrated; therefore, the scale of damage to those who are present may vary depending on the degree of fire spread inside. Therefore, a fire scenario in religious facilities was set up in this study to conduct a simulation for the evaluation of the spread of fire by building finishing materials. Figure 5 shows the simulation model implemented in FDS.
Figure 5.
Simulation modeling conditions.
In this study, the fire was assumed to be caused by the leakage of electrical outlets installed on the wall and the simulation was performed on fire hazard assessments, such as flame diffusion through changes in the type of indoor finishing material attached to the wall. Wooden chairs were arranged inside the religious facilities to understand the spread of fire to combustible materials in the room, and the material of the seats and backrests was set to upholstery. MDF and polyurethane foam were selected and compared as controls to understand the fire performance of the manufactured interior finishing materials. Figure 6 shows a graph of the fire characteristics applied to the simulation and Table 5 represents the calculation conditions.
Figure 6.
Fire characteristics applied to simulation.
Table 5.
Boundary conditions for fire simulation.
2.3.2. Mesh Resolution
The calculation accuracy strongly depends on the FDS mesh size. The size of the analysis grid can be determined by the characteristic fire diameter using Equation (3) in the fire plume analysis:
where is the characteristic fire diameter, is the THR rate (kW), is the outside air density (kg/m3), is the specific heat (kJ/kg·K), is the outside air temperature (K), is the acceleration of gravity (m/s2), and is the nominal size of a mesh cell.
The parameter would only be valid if the value is between 4 and 16 [30]. The applied to this analysis is 0.510 m, and has a value of 5.10 in this paper. Therefore, the mesh size applied to the studies satisfies the convergence condition.
3. Results and Discussion
3.1. Analysis Results
3.1.1. Analysis Results of Evacuation Criteria
The fire hazard assessment is based on a comparison of available safe egress time (ASET), where the ASET in a performance-based fire safety design defines temperature, visibility, and O2, CO, and CO2 values at a height of 1.8 m from the floor [31]. Table 6 shows the life safety standards for each variable.
Table 6.
Performance-based design safety criteria [29].
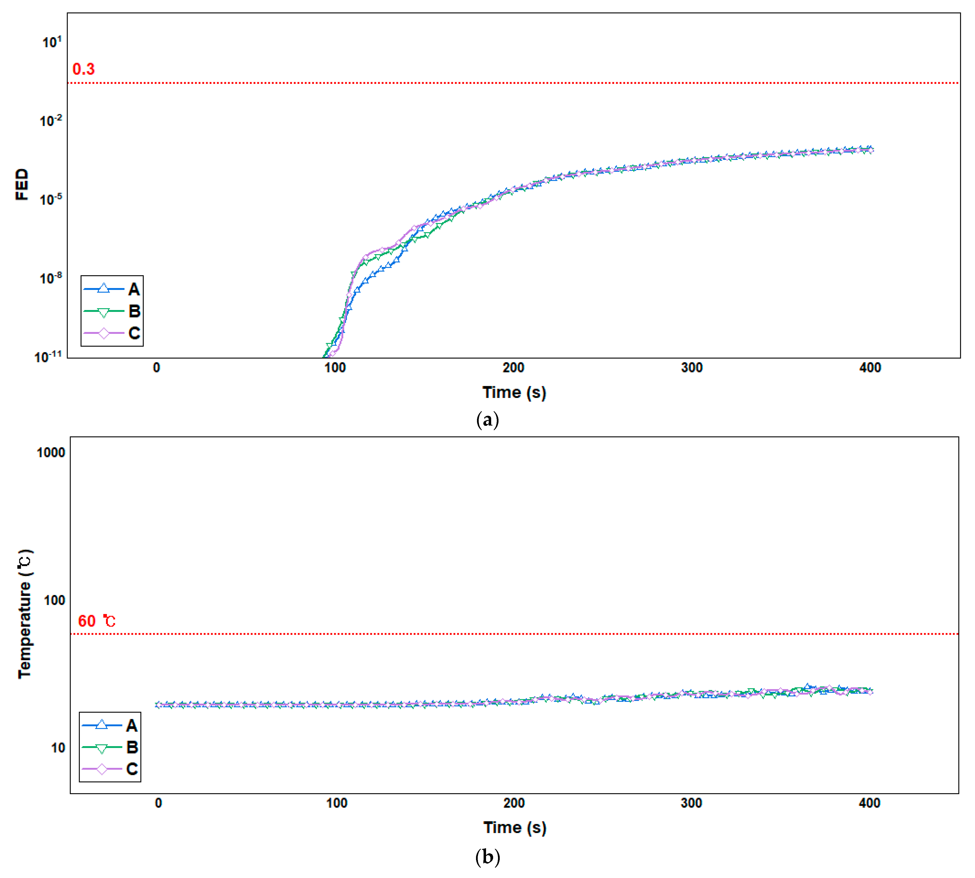
Temperature is the standard of thermal damage caused by the breathing of the occupant, and the safety limit is specified below 60 °C in the performance-based fire safety design. Figure 7 shows the amount of temperature change for each control group, and Table 7 shows the time when each variable reaches 60 °C.
Figure 7.
Temperature variation by interior finishing materials.
Table 7.
Temperature safety criteria arrival time by interior finishing materials.
In the simulation, the distance between the fire position and the measurement point was about 13 m, and the door was set to be open around the measurement point to allow external air to enter. In the case of MDF and polyurethane foam, the fire spread to combustible sheets, resulting in a steep increase in temperature that exceeded the safety criterion temperature of 60 °C at 37.6 s and 26.8 s, respectively. However, during the simulation operation time, the cellulose-based building finishing materials effectively suppressed the spread of fire in the area around the measurement point. As a result, the temperature at the measurement point did not exceed the safety criterion. This phenomenon proves the effect of preventing diffusion of combustion and suppressing internal temperature rise by the flame-retardant performance of the cellulose-based building finishing material.
Visibility stipulates that the movement of the occupant to the exit due to the spread of smoke caused by a fire is a time constraint, and such a movement is safe only when it is secured at least 10 m in the performance-based fire safety design. Figure 8 shows the amount of change in visibility by time zone, and Table 8 shows the visibility 10 m arrival time for each variable.
Figure 8.
Visibility variation by interior finishing materials.
Table 8.
Visibility safety criteria arrival time by interior finishing materials.
The simulation found that visibility was reduced when the polyurethane foam and MDF exceeded 28.4 and 42.0 s, respectively, while cellulose-based finishing materials could secure visibility inside fire chambers for 400 s. This finding proves that the low amount of smoke generation, which is a characteristic of the building finishing material, is effective in securing visibility.
Combustion of substances by fire causes a decrease in O2 and an increase in CO and CO2 in the room, which raises ASET due to a lack of oxygen and toxic gas poisoning. Therefore, O2, CO, and CO2 are dangerous when they are 15% or less, 1400 ppm or more, and 5% or more, respectively.
Figure 9, Figure 10 and Figure 11 show the occurrence amount by the time zone of O2, CO, and CO2, and Table 9 shows the arrival time of safety standards of O2, CO, and CO2 by finishing materials.
Figure 9.
O2 concentrate variation by interior finishing materials.
Figure 10.
CO concentrate variation by interior finishing materials.
Figure 11.
CO2 concentrate variation by interior finishing materials.
Table 9.
Safety criteria arrival time by interior finishing materials—O2, CO, and CO2.
During the simulation, smoke flow due to thermal buoyancy carried CO, CO2, and O2, causing them to accumulate and descend from the ceiling. For MDF and polyurethane foam, which experienced rapid temperature increases, the concentrations of CO, CO2, and O2 exceeded the life safety standards at an average time of 42.3 s and 30.4 s, respectively. However, it was confirmed that the cellulose-based building finishing material manufactured in this study did not exceed the life safety standards during the simulation time, providing occupants with sufficient time to escape.
The simulation results show that the cellulose building finishing material reduces carbon products, such as CO and CO2, as well as flame-retardant performance, depending on the comparison results for each variable in the human safety standard.
3.1.2. Fractional Effective Dose Analysis Results
Fractional effective dose (FED) is a behavioral inability assessment criterion generated by hazardous gas concentrations in the respiratory region of the occupant. The calculation of FED is determined by CO, CO2, and O2 and computed by a time-based integration method. Equations (4)–(7) show the FED formula of the FDS User’s guide [32].
where:
- t = unit time,
- = CO concentration(ppm),
- = O2 concentration (%),
- = CO2 concentration (%).
The FED value of 0.3 is generally presented as the human body incapacitation index [33]. Figure 12 shows the amount of FED change by each control group, and Table 10 shows the time of the FED value reaching 0.3 and the maximum value.
Figure 12.
FED variation by interior finishing materials.
Table 10.
FED safety criteria arrival time and maximum by interior finishing materials.
The FED value exceeded the standard values of the MDF (46.4 s) and polyurethane foam (32.8 s). However, the manufactured building finishing material did not exceed the standard values during the simulation operation time, and the maximum value was less than 0.001, which was effective in securing ASET.
3.2. Fire Location Change
Predicting the location of a fire that occurs indoors is impossible; thus, checking the spread of fire due to changes in combustible materials is necessary. Therefore, an additional simulation was performed in this study, assuming that a fire broke out in the seating area of the chair.
The fire location was set to the center of the first chair seat in the right row, and the reaction material was set to polyurethane. The material selected for the fire position was ‘UPHOLSTERY’, the same material used for the sofa provided in the FDS version 5 user guide, and the volume was set to 1.4 × 0.5 × 0.2 m3. Only cellulose-based materials, excluding the control group, were applied to the interior building finishing materials. Figure 13 represents the simulation model implemented in FDS, and Table 11 shows the reaction parameters.
Figure 13.
Simulation modeling condition of fire location changes.
Table 11.
Reaction parameters.
Analysis Results due to Change in Fire Source
Changes in the fire position assume variations in the ignition sources and combustible materials, facilitating the identification of the fire diffusion inhibition effect of interior finishing materials installed on the wall.
Figure 14 shows the change in the time zone of the safety criteria and the FED in the event of a fire, and Table 12 shows the arrival time.


Figure 14.
Safety criteria and FED by interior finishing materials due to combustion material change. (a) FED, (b) Temperature, (c) Visibility, (d) O2 concentration, (e) CO concentration, (f) CO2 concentration.
Table 12.
Safety criteria and FED arrival time by interior finishing materials.
The spread of indoor fires is caused by direct propagation to nearby combustibles or by the room temperature rising to a high temperature of 500–600 °C, igniting the surface of the combustibles [34]. However, the simulation confirmed that the flame-retardant performance of the cellulose-based finishing material prevented the spread to the surrounding combustibles for a period of 400 s. Therefore, no exceedance of the life safety standard of NFSC 203 was observed at the measurement point near the entrance, such as an increase in temperature or a decrease in visibility. This demonstrates the importance of flame-retardant performance in interior finishing materials and indicates that the manufactured cellulose-based construction finishing materials have an excellent effect on ensuring evacuation safety for occupants.
Research on cellulose as a building insulation material continues for recycled wastepaper and reducing environmental impact. Previous studies have investigated the addition of cellulose to construction materials, such as cement matrix and polymer foam, to confirm the improvement in insulation performance and thermal conductivity. Additionally, it was found that paper cellulose exhibits thermal stability up to 250 °C [35,36,37]. After verifying the flame-retardant performance of cellulose-based building finishing materials, this study confirmed the effect of securing ASET and suppressing fire spread. Based on these results, a new plan for recycling wastepaper into high-value-added products was presented.
3.3. Discussions
The result confirmed that the increase in the size of the expandable graphite particles was affected by the decrease in THR, but no significant difference was observed when the particle was larger than a certain size. A trend line for THR based on the particle size of expandable graphite is presented in Equation (8).
Table 13 represents THR, Mean, and SD from the cone calorimeter experiment results, and Figure 15 shows the distribution of THR after heating for 5 min based on the size of expandable graphite particles.
Table 13.
Cone calorimeter test result.
Figure 15.
Total heat release for 5 min after heating.
Flame retardant performance improves as the particle size of expandable graphite increases, with improvement when the particle size is greater than 150 μm [25,38].
This study confirmed the effect of the particle size on expanded graphite added to cellulose extracted from wastepaper on the Total Heat Release (THR). The experiment showed that after 300 s, the THR value exceeded 8 MJ/m2, which means that it did not meet the flame-retardant standard. However, cases B and C, which had particle sizes exceeding 100 μm, met the flame-retardant standard.
It was confirmed that the safety of cellulose-based building finishing materials was ensured by meeting the safety criteria and FED values. However, to further understand the difference in particle size on the expandable graphite, the cumulative variation over time considering the FED value by the ignition source was identified as an integral value.
Consequently, the cumulative variation of FED values due to the increase in the size of expandable graphite particles showed different results depending on the ignition source. Table 14 shows the value of FED accumulated during simulation time according to ignition source conditions.
Table 14.
FED sum and integral value due to fire source change.
Analysis results based on the integrated value of time revealed that the fire did not spread to the wall surface, and no significant difference was observed in the case of the chair equipped with the first ignition source. However, the results were different from the THR distribution when the construction finishing material on the wall was the first cause of ignition. A trend line on the effect of the particle size of expandable graphite on the amount of FED cumulative change is shown in Equation (9).
Figure 16 shows the distribution of FED cumulative changes based on the particle size of expandable graphite.
Figure 16.
Cumulative variation in FED by particle size of expanded graphite.
4. Conclusions
Fire characteristics, such as flame-retardant performance and combustion heat, were derived in this study through a cone calorimeter test on a building finishing material made by adding expandable graphite and magnesium hydroxide based on cellulose extracted from wastepaper. ASET was then analyzed through the performance-based fire safety design evaluation of human safety standards and FED by reflecting the identified physical property values in the FDS. The following results were obtained.
(1) ISO 5660-1 test confirmed that the flame-retardant performance of the building finishing materials made with a mass ratio of cellulose, expandable graphite, and magnesium hydroxide of 50:30:20 is ensured when the particle size is over 100 μm. Furthermore, the results also showed that thermal conductivity and soot yield consistently decreased due to increased particle size. However, the THR value tends to rise slightly when the particle size of expandable graphite exceeds a certain size, as confirmed by the ISO 5660-1 test.
(2) The ASETs of the control groups, MDF and polyurethane, showed an average of 42.5 s and 29.9 s, respectively, during fire simulation. However, it has been confirmed that the ASET of the experimental group’s building finishing material exceeded the simulation time of 400 s, regardless of the ignition source. This clarified that cellulose-based construction finishing materials extracted from wastepaper is effective in suppressing fire spread, including flame retardant performance, and securing the safety of occupants’ evacuation from dangerous factors such as smoke and CO.
(3) The particle size and THR of expandable graphite, a cellulose-based building finishing material, can be represented by a trend equation, such as Equation (8), thus, confirming the correlation between expandable graphite and THR.
(4) The maximum value of FED, a cellulose-based building finishing material, was 0.001 or less, proving that the breath of the occupants was slightly affected. Furthermore, the results confirmed that the CO yield value of the cone calorimeter test affects the amount of FED cumulative change. Consequently, the correlation between the particle size of expandable graphite and the FED cumulative variation can be expressed by a trend equation of Equation (9).
(5) Based on the results of the fire risk evaluation, the possibility of using cellulose-based building finishing materials extracted from waste cardboard was verified. However, in terms of recycling, additional discussions are needed on reducing flame retardant materials, such as expandable graphite and increasing cellulose. In addition, XRD and FTIR characterization-based analysis can be used to accurately understand the physical and chemical composition of the mixture of cellulose and flame-retardant materials and to develop efficient materials.
In addition, this study evaluated the fire performance of building finishing materials based on the performance-based fire safety design. Further research is needed to investigate the ASET according to the height of the ceiling and the area of the fire room, considering the behavior characteristics of smoke that move downwards to the ceiling by thermal buoyancy.
Author Contributions
Conceptualization, D.R.; methodology, Y.K. and D.P.; formal analysis, Y.K.; investigation, Y.K. and D.P.; resources, Y.K.; writing—original draft preparation, Y.K.; writing—review and editing, D.R.; visualization, Y.K. and D.P.; supervision, D.R.; funding acquisition, D.R. All authors have read and agreed to the published version of the manuscript.
Funding
This research received no external funding.
Institutional Review Board Statement
Not applicable.
Informed Consent Statement
Not applicable.
Data Availability Statement
The data presented in this study are available on request from the corresponding author.
Acknowledgments
This work was supported by the Incheon National University Research Grant in 2022.
Conflicts of Interest
The authors declare no conflict of interest.
References
- The Geneva Association. Homepage Reserch Topic: World Fire Statistics Bulletin No. 29. 2014. Available online: www.genevaassociation.org/research-topics/world-fire-statistics-bulletin-no-29 (accessed on 1 July 2022).
- Wu, L.; Lv, D.; Cheng, W. The phased evaluation and information visualization of city building fire hazards. In Proceedings of the 2010 4th International Conference on Bioinformatics and Biomedical Engineering, Chengdu, China, 18–20 June 2010; IEEE: Piscataway, NJ, USA, 2010; Volume 2010, pp. 2–5. [Google Scholar] [CrossRef]
- Kodur, V.; Kumar, P.; Rafi, M.M. Fire hazard in buildings: Review, assessment and strategies for improving fire safety: Review. PSU Res. Rev. 2019, 4, 1–23. [Google Scholar] [CrossRef]
- Center of Fire Statistics Homepage. CTIF Fire Statistics Report No 26; the World Fire Statistics for 2019. Available online: www.ctif.org/news/ctif-fire-statistics-report-no-26-south-korean-version-now-available (accessed on 1 July 2022).
- Republic of Korea National Fire Agency Fire Statistical Yearbook; Republic of Korea National Fire Agency: Sejong, Republic of Korea, 2020; pp. 21–72.
- Hwang, H. A Study on the Fire Safety Performance of Interior Surface Materials in a Skyscraper Building. Master’s Thesis, Gachon University, Gyeonggido, Republic of Korea, 2010. Available online: www.gachon.dcollection.net/jsp/common/DcLoOrgPer.jsp?sItemId=000000791335 (accessed on 30 June 2022).
- NFPA Homepage. Reporter’s Guide: The Consequences of Fire. 2018. Available online: www.nfpa.org/News-and-Research/Publications-and-media/Press-Room/Reporters-Guide-to-Fire-and-NFPA/Consequences-of-fire (accessed on 30 June 2022).
- Babrauskas, V. Ignition: A century of research and an assessment of our current status. J. Fire Prot. Eng. 2007, 17, 165–183. [Google Scholar] [CrossRef]
- Zhou, B.; Yoshioka, H.; Noguchi, T.; Wang, K. Experimental study of time-averaged upward fire propagation speed of expanded polystyrene external thermal insulation composite systems masonery façade. Fire Mater. 2021, 45, 193–204. [Google Scholar] [CrossRef]
- Kim, S.-S.; Cho, N.-W.; Rie, D.-H. A research of risk assessment for urethane fire based on fire toxicity. Fire Sci. Eng. 2015, 29, 73–78. [Google Scholar] [CrossRef]
- Lee, C.; Kim, J.S.; Park, B.; Um, M.; Park, T. Study on microstructure and physical properties of PUF by the impeller type of agitator. Compos. Res. 2021, 34, 16–22. [Google Scholar]
- Cao, X.; James Lee, L.; Widya, T.; Macosko, C. Polyurethane/clay nanocomposites foams: Processing, structure and properties. Polymer 2005, 46, 775–783. [Google Scholar] [CrossRef]
- Rie, D.H.; Moon, S.W.; Lim, K.B. Combustion and thermal properties of paper honeycomb Treatment of phosphorus-based flame retardant agents. J. Therm. Anal. Calorim. 2012, 107, 535–539. [Google Scholar] [CrossRef]
- Vojta, Š.; Bečanová, J.; Melymuk, L.; Komprdová, K.; Kohoutek, J.; Kukučka, P.; Klánová, J. Screening for halogenated flame retardants in European consumer products, building materials and wastes. Chemosphere 2017, 168, 457–466. [Google Scholar] [CrossRef]
- Almirón, J.; Vargas, M.; Tupayachy-Quispe, D.; Duquesne, S.; Roudet, F.; Silva-Vela, A. Influence of the process of synthesis of zeolites from volcanic ash in its synergistic action as a flame-retardant for polypropylene composites. Buildings 2022, 12, 24. [Google Scholar] [CrossRef]
- Han, D.; Wang, H.; Lu, T.; Cao, L.; Dai, Y.; Cao, H.; Yu, X. Scalable manufacturing green core–shell structure flame retardant, with enhanced mechanical and flame-retardant performances of polylactic acid. J. Polym. Environ. 2022, 30, 2516–2533. [Google Scholar] [CrossRef]
- Guo, Q. Preparation and sound insulation performance of polystyrene building flame retardant and thermal insulation building materials. Int. J. Anal. Chem. 2022, 2022, 6444367. [Google Scholar] [CrossRef]
- Joshi, G.; Naithani, S.; Varshney, V.K.; Bisht, S.S.; Rana, V. Potential use of waste paper for the synthesis of cyanoethyl cellulose: A cleaner production approach towards sustainable environment management. J. Clean. Prod. 2017, 142, 3759–3768. [Google Scholar] [CrossRef]
- ISO 5660-1; Reaction-To-Fire Tests. Heat Release, Smoke Production and Mass Loss Rate. Part 1, Heat Release Rate (Cone Calorimeter Method) and Smoke Production Rate (Dynamic Measurement). International Organization for Standardization: Geneva, Switzerland, 2015.
- Wikipedia Homepage. Flame Retardant. Wikipedia. 2022. Available online: https://en.wikipedia.org/wiki/Flame_retardant (accessed on 20 August 2022).
- Betts, K.S. New thinking on flame retardants. Environ. Health Perspect. 2008, 116, A210–A213. [Google Scholar] [CrossRef]
- Cheng, J.; Niu, S.; Zhao, Y.; Liu, Y.; Kang, M.; Guan, Y.; Zhang, F. The flame retardant and thermal conductivity properties of high thermal conductivity expandable graphite microcapsule filled natural rubber composites. Constr. Build. Mater. 2022, 318, 125998. [Google Scholar] [CrossRef]
- Hohenwarter, D.; Mattausch, H.; Fischer, C.; Berger, M.; Haar, B. Analysis of the fire behavior of polymers (Pp, pa 6 and pe-ld) and their improvement using various flame retardants. Materials 2020, 13, 5756. [Google Scholar] [CrossRef]
- Meng, F.; Amyotte, P.; Hou, X.; Li, C.; He, C.; Li, G.; Yuan, C.; Liang, Y. Suppression effect of expandable graphite on fire hazard of dust layers. Process Saf. Environ. Prot. 2022, 168, 1120–1130. [Google Scholar] [CrossRef]
- Li, J.; Mo, X.; Li, Y.; Zou, H.; Liang, M.; Chen, Y. Influence of expandable graphite particle size on the synergy flame retardant property between expandable graphite and ammonium polyphosphate in semi-rigid polyurethane foam. Polym. Bull. 2018, 75, 5287–5304. [Google Scholar] [CrossRef]
- Li, Z.; Qu, B. Flammability characterization and synergistic effects of expandable graphite with magnesium hydroxide in halogen-free flame-retardant EVA blends. Polym. Degrad. Stab. 2003, 81, 401–408. [Google Scholar] [CrossRef]
- Ahn, C.; Park, D.; Hwang, J.; Rie, D. A study on the reliability of mass, density, and fire performance of recycled wastepaper building finishing material made with large wet cellulose 3D printers. Sustainability 2022, 14, 13090. [Google Scholar] [CrossRef]
- Hakkarainen, T.; Hayashi, Y. Comparison of Japanese and European Fire Classification Systems for Surface Linings. Fire Sci. Technol. 2001, 21, 19–42. [Google Scholar] [CrossRef]
- Ministry of Land, Infrastructure and Transport. Code for the Flame—Retardant Performance of Building Finishing Materials and the Fire Preventing Structure, 2022, No. 2022-1106. Available online: https://www.law.go.kr/admRulLsInfoP.do?chrClsCd=&admRulSeq=2100000195901 (accessed on 30 March 2022).
- Salley, M.H.; Kassawara, R.P. Verification and Validation of Selected Fire Models for Nuclear Power Plant Applications, Volume 7: Fire Dynamics Simulator (FDS); US Nuclear Regulatory Commission, Office of Nuclear Regulatory Research (RES): Rockville, MD, USA, 2007; ISBN 1800553684. [Google Scholar]
- National Fire Safety Codes 203: Changes to the Law; Republic of Korea. 2021. Available online: https://www.law.go.kr/admRulSc.do?menuId=5&subMenuId=41&tabMenuId=183&query=nfsc203#liBgcolor0 (accessed on 22 February 2021).
- McGrattan, K.; McDermott, R.; Hostikka, S.; Floyd, J. User’s Guide. NIST Spec. Publ. (Version 5), 1019–5 Fire Dynamics Simulator. In NIST Spec. Publ. 2010. Available online: https://nvlpubs.nist.gov/nistpubs/Legacy/SP/nistspecialpublication1019-5.pdf (accessed on 1 December 2021).
- Klein, R.A. SFPE handbook of fire protection engineering (1995). Fire Saf. J. 1997, 29, 61–63. [Google Scholar] [CrossRef]
- Bwalya, A. An overview of design fires for building compartments. Fire Technol. 2008, 44, 167–184. [Google Scholar] [CrossRef]
- Stevulova, N.; Vaclavik, V.; Hospodarova, V.; Dvorský, T. Recycled cellulose fiber reinforced plaster. Materials 2021, 14, 2986. [Google Scholar] [CrossRef]
- Soto, M.; Rojas, C.; Cárdenas-Ramírez, J.P. Characterization of a Thermal Insulating Material Based on a Wheat Straw and Recycled Paper Cellulose to Be Applied in Buildings by Blowing Method. Sustainability 2023, 15, 58. [Google Scholar] [CrossRef]
- Motloung, M.P.; Ojijo, V.; Bandyopadhyay, J.; Ray, S.S. Cellulose nanostructure-based biodegradable nanocomposite foams: A brief overview on the recent advancements and perspectives. Polymers 2019, 11, 1270. [Google Scholar] [CrossRef]
- Li, Y.; Zou, J.; Zhou, S.; Chen, Y.; Zou, H.; Liang, M.; Luo, W. Effect of expandable graphite particle size on the flame retardant, mechanical, and thermal properties of water-blown semi-rigid polyurethane foam. J. Appl. Polym. Sci. 2014, 131, 39885. [Google Scholar] [CrossRef]
Disclaimer/Publisher’s Note: The statements, opinions and data contained in all publications are solely those of the individual author(s) and contributor(s) and not of MDPI and/or the editor(s). MDPI and/or the editor(s) disclaim responsibility for any injury to people or property resulting from any ideas, methods, instructions or products referred to in the content. |
© 2023 by the authors. Licensee MDPI, Basel, Switzerland. This article is an open access article distributed under the terms and conditions of the Creative Commons Attribution (CC BY) license (https://creativecommons.org/licenses/by/4.0/).
























