Abstract
The work of an engineer involves the conceptualization, design, and implementation of new and improved artifacts. However, what sets engineering apart from other professions is the direct responsibility of engineers to think critically and design innovative solutions to solve complex problems in social systems. Unfortunately, the solutions often do not consider the dynamics of the environment or the cultures that will receive them, leading to obsolescence due to the lack of technical knowledge of maintenance and repair. This exacerbates the disruptive power of technology in culture and society, leading to a gap in engineering education that needs to be addressed. Critical theories attempt to reformulate the teaching and practice of engineering in social-environmental contexts of vulnerability, utilizing systemic models to anticipate solutions based on possible scenarios. However, these theories do not consider the mental models of professional engineers, relying mostly on educational studies. To address this gap, this article explores a novel approach to the problem of sustainability mindset in engineering by understanding the characteristics and structures of engineering systems of practice and conveying it through causal loop diagrams. The results identify causal loops that reinforce or affect the application of sustainable practices, which can be used as leverage points within the systems of practice structure to improve the performance and interest of engineering students in sustainable development endeavors and promote more professionals working with a sustainable mindset.
1. Introduction
The idea of society’s well-being and development is not new. For more than 90 years, concern for social problems has been a recurring topic within research, and some of the existing approaches have focused on measuring and creating standards [1]. For example, gross domestic product (GDP), implemented in 1934, or the Multidisciplinary Poverty Index (MPI), established ten years ago, are some of the indicators that exist to measure the well-being of a society [2]. These measurements are used widely as the main driver of comparing countries, regions, and social groups. Furthermore, government and multilateral agencies define policies based on these measures to increase people’s well-being. These tools, unfortunately, do not provide a holistic vision for the creation of opportunities for communities and people in vulnerable conditions. For example, with the end of the armed conflict and the signing of peace agreements, a mix of opportunities and challenges has become evident in most of the territories of rural Colombia, and these challenges, if well managed, can help in the elimination of the systemic barriers to having well-being in these areas of the country. However, if Colombia wants to continue moving towards a more just and sustainable society, then the GDP or MPI does not reflect the structural changes required to reduce inequality and unsatisfied basic needs [3].
The GDP and MPI measure the economic characteristics of the population, these tools ignore and homogenize the perspective and needs of the different actors in society. Some theorists, such as Russell Ackoff, suggest that the life quality idea has been sacrificed to increase living standards [4]. Other authors such as Brady et al. [5] show us that the application of these measures is tied to neoliberal thinking, perpetuating inequities within social systems, sometimes going in a different direction. Additionally, Castillo [6] shows that this is a threat to democracy, social cohesion, and social justice. It is, therefore, necessary to generate critical approaches to the idea of well-being in society, including the specific worldview of the population, and acknowledging the changing mental models required to create a more sustainable future.
A holistic option to acknowledge these mental models is system thinking. It is vital to recognize the very structure of well-being, not only understanding the trends or patterns that these numbers have, but realizing the mental models and structures that create these patterns and events. As can be seen in Figure 1, the way of representing systemic thinking resembles an iceberg. In this model, there are different levels on which the systems and their behaviors can be analyzed. As research goes deeper into this model, the systemic understanding of a phenomenon is greater. Thus, the methods that accompany this research should aim to reach the deepest levels.
Figure 1.
Systems Thinking Iceberg Model [7].
The task of applying systemic thinking (as presented in the previous paragraph) to social systems requires appropriate tools to observe and understand the behavior of these systems. A model simplifies a more complex object that allows for further study and analysis, and the field of system theory corresponds to a reduction and order of the complexity of a system. Models are then epistemological instruments produced due to observing systems that express the structure and dynamics by compressing their characteristics [7]. These models cover qualitative tools, semi-quantitative tools, and detailed quantitative modeling methods [8]. Thus, systemic thinking provides tools that allow proper modeling of systems and their subsequent analysis.
One of the most frequently used modeling tools is system dynamics. A system dynamics model represents the behavior structure of our world [9]. Moreover, system dynamics tools are means to recognize the knowledge that underlies our mental models as representations of a system’s complexity. However, Forrester [10] reminds us that these models are useful only if they are judged by their structure and clarity to communicate our thinking; then, data and mental models are necessary for a correct representation of a system. Given the above, the use of system dynamics allows the understanding of causal relationships between its different elements, which generate specific dynamics from emerging structures [11].
Inside the tools of system dynamics, causal loop diagrams (CLDs) stand out. Haraldsson et al. [12] define these diagrams as a systematic tool for identifying, analyzing, and communicating the structure of a system through cause-and-effect relationships between variables. These diagrams have been used to study different types of systems such as health [13], education [10], and even pandemics [14]. Moreover, Olaya points out [15] that system dynamics tools are based on engineering, opening a door to CLD as artifacts for decision-making, policy, and system design, showing the significant uncertainties of a problem or challenging mental models toward paradigm shifts. Given the above features, CLDs are valuable tools for studying social systems and the pursuit of their well-being.
Some of the things to see in causal loop diagrams are that they allow the study of complex systems and problems, facilitate stakeholder participation, generate collaborative learning, and require few resources [8]. First, given the nature of the issues to be studied, causal loop diagrams can handle uncertainty, making their construction more effortless, without specific expert knowledge of the modelers. Hence, these models can be made from qualitative and quantitative information. Second, CLDs enable people with different knowledge or expertise to contribute to the development of the model, facilitating its subsequent discussion and validation. Third, these models allow an in-depth understanding of participants’ mental practices and models, enabling improved proposals and joint action. Finally, the implementation requires low costs and time.
Concurrent with the focus on incorporating systemic thinking into the concept of well-being and sustainability is a call to implement these concepts within engineering [16]. As shown in the literature, considerable research has identified engineering practices from social approaches as a viable alternative to building this bridge [17]. As mentioned by Leydens and Lucena [18], engineering ideologies have prioritized technical approaches, excluding the social and environmental dimensions of their practice. On the contrary, movements such as engineering for social justice or humanitarian engineering argue that it is possible to transform engineering from the understanding of the fundamentals of its practice [19], and studies in engineering education have explored approaches focused on practice-oriented to social problems [20]. As seen throughout the literature review, researchers worldwide have made a remarkable contribution to understanding sustainability. However, research on the engineering practices involved in this type of practice is limited, as most has been carried out from theoretical studies. Most of the practical studies are carried out in educational contexts and focused on the construction of meaning. Even fewer articles provide information on the projects carried out on the impact of social justice on the obtained results. Furthermore, little attention has been paid to the analysis of engineering projects for sustainability through a systemic perspective, and little priority is given to the exploration of their social and cultural dimensions typical of the contexts in which these projects are developed. In particular, the impact of engineers’ and communities’ practices on decision-making and social project management systems remains underexposed.
This article addresses this objective as follows: Section 2 presents the methodology and case studies selected, highlighting the importance of the causal loop diagram for conceptualizing practices. Section 3 describes both the map made and the feedback loops found, which are discussed in Section 4, and the conclusions are presented in Section 5.
2. Materials and Methods
2.1. Case Studies
This research is based on a deep understanding of three case studies and uses qualitative methods. An approximation of causal loop diagrams was used to analyze engineering practices that promote community engagement and social justice in Colombia. Furthermore, the study was carried out with participants from three engineering projects, where the selected cases are a project to improve water use in a paramo region, a project to replace mercury in gold mining technologically, and a project of production sustainability transformation in rural areas of Cundinamarca.
In the first case, we will explore the development of socio-technical solutions for mercury substitution. The MAPE project has the objective of a participatory analysis of artisanal and small-scale gold mining (MAPE) in Andes, Antioquia. Andes is a municipality in the department of Antioquia, with a total population of 41,591 inhabitants, the population of the municipal seat is 19,176 inhabitants, and the population of the rural sector is 22,415 inhabitants. Regarding the main economic activities carried out in the Santa Rita District, five were identified: production and commercialization of coffee, stone mining (and a minority of river), retail trade, production and commercialization of plantain, and activities tourism (corresponding to approximately 3% of the total local economy). This project seeks to describe the impact of MAPE in the municipality based on the environmental, social, and economic variables involved, to understand the problem systemically.
In the second case, we will study community involvement in designing and implementing social justice proposals through the efficient management of natural resources. The project Liga del Agua was carried out by Ingenieros sin Fronteras Colombia in more than 15 rural and semi-rural schools of the Guavio and Sabana Centro regions. The Sabana Centro and Guavio provinces have substantial water abundance. The Guavio Province, a significant producer and water supplier for Bogotá, has a frail ecosystem, and factors such as the demand for land for housing and its proximity to the city lead to a mining over-exploitation of large volumes of building materials and the deforestation, gravely deteriorating the environment. This has led to a general misperception of the availability of water resources. Several factors such as climate change, extensive stock farming, mining activity, and unregulated economic development considerably affect these regions’ hydric sources and endanger their water sustainability. This project’s industrial engineering proposal was to foster good consumption habits in the students by creating low-cost technologies and using gamification for student participation.
Finally, this study will work with the Parque Científico de Innovación Social. This park’s mission is to promote science-based social innovation by articulating researchers and communities in projects where governments, companies, municipalities of Cundinamarca, universities, donors, and community members work together towards social problems. Two projects of the Social Innovation Scientific Park will be evaluated: Emprendeverde and Green Business Networks. These projects study strategies to improve the supply chain of rural small businesses regarding access to the markets and the transformation of production through democratic and just processes.
The projects, as mentioned above, were selected based on the following attributes: (1) it is delimited in terms of geography and institutional governance structure by engineering organizations working with communities; (2) there are numerous and diverse sectors and elements of the system with roles in projects; (3) there is a history of support and action in engineering projects with communities, including collaboration with public and private entities. By the time of this research (2019), some of the projects had already been developed, and others were fully implemented, each with different structures and execution times.
2.2. Data Collection
First, a documentary analysis was carried out to evaluate how sustainable practices are represented in the literature. Moreover, this review made it possible to conceptualize the objectives, actions, and strategies carried out in different projects throughout the world.
Interviews were then conducted with stakeholders in each project to explore their perspectives and experiences with engineering practices for social justice. A semi-structured interview was used to ask questions in the following areas: details of individual and organizational roles within engineering projects, descriptions of practices carried out by engineers in these projects, and perspectives related to key factors influencing engineering practice for sustainability. After the interview, a new causal loop diagram was created, using this new information to improve the previous model. The stop criterion for this study is data saturation, in which the research did not receive new information (variables and causal links for the model) during the last interviews, and redundancy was generated. A total of 22 interviews were conducted, which provided contextual information and explored the practices in these projects.
Table 1 provides all codes for the variables selected from the encoding made from the review of documents and interviews. Using Excel to merge the results, documents and transcripts of interviews were codified according to their reference to the objectives, actions, strategies, and structures of engineering practices for sustainability. The definitions of the variables were adapted according to the literature review. In addition, some variables were not included in the scheme when these were related to other sectors, volunteer work, or unrelated to engineering practices.
Table 1.
Variables Regarding Factors that influence Engineering Practices.
2.3. Data Analysis
Based on the main findings, a systemic thinking lens was applied to identify causal relationships, feedback structures, and emerging properties in engineering projects regarding practices for social justice. The process suggested by Jhon Sterman [21] was adapted to carry out the analysis of the results, and the procedure was carried out as follows:
- A variable was identified when a topic was dominant in the interview.
- We identify causal relationships between pairs of variables. Each of these causal relationships can be directly supported by at least one quote from the interviews.
- The polarity of each of the relationships was determined. Polarities can be positive or negative according to the effect of the independent variable on the dependent variable.
- To simplify the model, two methods were used. First, the encapsulation of the variables was carried out, which consists of joining variables that another variable can replace. To determine the polarity of the relationship, the number of relationships with negative polarities between the encapsulated variables was taken into account [22]. Additionally, endogenization was carried out; that is, all the variables outside the established limit for the model were selected, and the importance of each of them was evaluated, eliminating those that did not provide meaningful information.
- The identification of a causal loop was performed when a causal relationship proved to be reciprocal, and a feedback loop was created. Each feedback loop was evaluated in terms of its polarity (positive polarity or negative polarity). In this way, it was established when a loop was a factor that facilitated or inhibited engineering practices.
- Each one of the loops was encoded by assigning a number and letter to them.
- The entire model was assembled in a causal loop diagram to create a visual model. The Vensim PLE software was used to perform this visualization, where the loops and their routes were indicated.
- Two model validation techniques were used. First, a triangulation of the results obtained from the existing literature on engineering practices for social justice and community work in engineering was performed. Furthermore, verification was carried out with some of the people participating in the project to ensure the model’s validity.
3. Results
3.1. Variable Selection and Model Creation
From the previously presented methodology, the selection of the variables that should be included within the model was made. These variables were selected based on the dominant topics included in each one of the interviews. In the first iteration of the selection procedure, 29 variables were found, as presented in Table 1. There were four dominant themes: activities related to the economy, related to the environment, associated with the social system, and technological development. Within each of the selected topics, 87 interview sections were identified as relationships between some of the variables presented, 17 of them with negative polarity, and 70 with positive polarity. An average of 7.1 ± 4 relationships among 6.6 ± 2.4 variables were identified and coded in each interview. Nevertheless, this model presented a high level of complexity, and its operationalization was impossible.
To simplify the initial model, the following changes were made:
- Variables 1, 2, 12, 13, 21, 23, 26, 27, and 29 were eliminated since they were exogenous to the problem to be worked on. In other words, these concepts were outside of the system limit, and they do not include useful information to represent in the mental models.
- Variable number 12 was encapsulated in variable number 5 since they generate redundant information.
- Variables 9 and 19 correspond to the same concept, so they were unified.
- Variables 8 and 17 were encapsulated in variable 22 because they correspond to components of this.
- Variables 15 and 16 correspond to the same concept but with opposite polarity.
- Variable 28 is encapsulated in variable 20 since it corresponds to an activity carried out by the latter concept.
Because of the simplification process, 14 variables were obtained, presented in Table 2, and 29 relationships, of which 22 have positive and 7 negative polarities. The final causal loop diagram is illustrated in Figure 1.
Table 2.
Key Variables Regarding Factors that influence Engineering Practices.
3.2. Feedback Loops
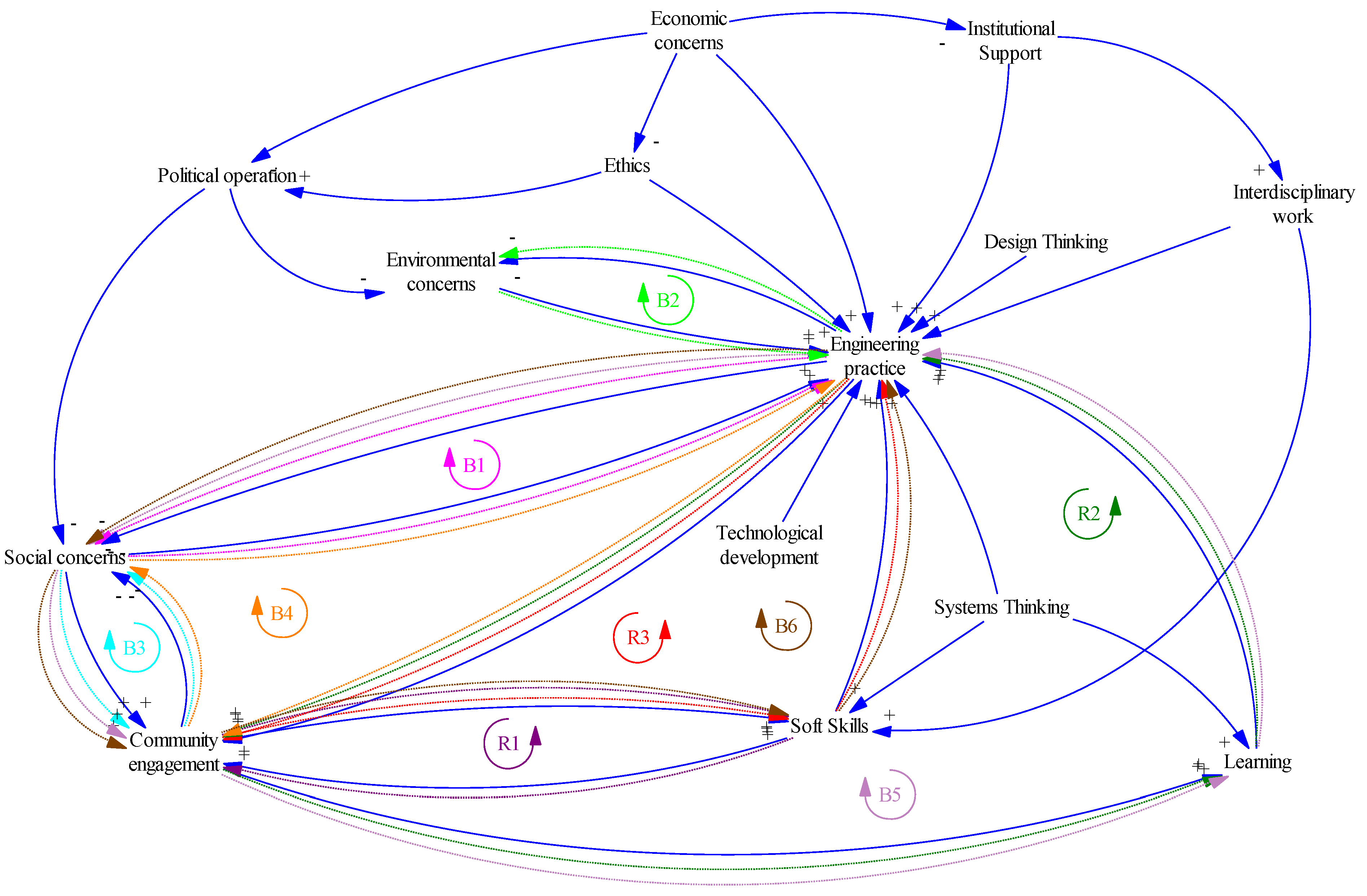
The next step was to identify the loops of the model to investigate what combination of the variables presented offers possibilities to encourage engineering practices for social justice. Based on the model shown in Figure 2, a total of nine loops were identified, of which six are balancing loops and three are reinforcement loops. Each loop was noted with colored dotted lines and included its number and polarity.
Figure 2.
Causal Loop Diagram of the Engineering Practices System.
Once the loops have been identified, it is necessary to describe each loop’s characteristics. The exploration of the causal loops presented in Figure 1 is presented in Table 3.
Table 3.
Causal loops detected in the model.
4. Discussion
The causal loop diagram presented in the previous section can be used to identify the complex interplay of factors that affect engineering practices and explain why the studied projects can be implemented effectively. This diagram represents a complex picture with numerous interactions and feedback mechanisms. The approach used in this study improves our understanding of the patterns in this shared practice system to identify potential opportunities to foster these kinds of practices inside engineering.
According to Donella Meadows [34], there are some points within a complex system (such as the one presented in this study) where a slight change in any element can produce significant changes in the entire system. She called them leverage points; twelve points that are organized based on their effectiveness in making changes and are subsequently studied to understand the structure, rules, and paradigms of a social system. These points are likely to be used in systems dynamics models, as the model of the engineering practices systems presented in this chapter. The strategies and recommendations presented in this section are based on the leverage points proposed in the literature.
4.1. Strengthening Balancing Feedback Loops
Balance feedback loops are intended to slow down a process and bring the variables to a stable level, a goal, with a monitoring system and a response system adjusting the behavior. Furthermore, the strength of a balancing loop depends on the combination of its parameters and relationships, which makes it valuable as a leverage point. Within the loops presented, some of the strategies that could be developed are:
- For the B1 loop, it is necessary to determine when the stability goal is reached (the attractor of the variable behavior or when this behavior becomes regular and stable). In the case of the engineering practices variable, social concerns make engineers want to act more and become involved in solving these problems. However, these concerns are reduced after some time for these actions, taking the loop to a stabilization point where practices are not fully developed. A reflection on personal practices associated with social problems will reduce the negative effect of the loop. This recommendation is tied to the conclusions reached by McIntyre [35] on the role of critical thinking in the development of praxis and its relationship with individual responsibility in social and environmental problems.
- For the B2 loop, as in the last numeral, it is necessary to determine the level of stabilization of the loop. The exact mechanism of the B1 loop applies in this case, but environmental problems influence it. Thus, reflecting on personal practices associated with environmental issues will help reduce the negative effect of this loop.
- In the B4 loop, we see a similar effect to the B1 loop, in which engineering practices stabilize from their relationship with social problems. However, the B4 loop includes community participation as a fundamental part of solving these problems. In this case, this loop evaluates an additional variable, the level of participation achieved in the projects. As indicated by Arias et al. [36], active community participation in all phases of a social engineering project generates better results and, therefore, improves engineering practices. Thus, to eliminate the balancing effect of this loop, engineering practices must encourage community participation [37].
- In the B5 and B6 loops, the structure is like that of the B4 loop, including learning and soft skills. In the literature, Gómez Puente et al. [38] talks about the importance of experiential learning in developing professional skills in engineers, while Vanasupa et al. [39] show us the relationship between the social domain, the cognitive domain, and engineering. These authors agree that the development of engineering practices is associated with the improvement in technical and professional skills, fundamental points of these loops. Moreover, the authors recommend putting these skills into practice in real situations, giving rise to spaces for collaboration and learning with communities. Thus, the recommendation to reduce the effect of these loops on engineering practices is to encourage constant reflection on the learning generated from these experiences of working with communities.
4.2. Earnings around Reinforcement Feedback Loops
A reinforcement feedback loop generates exponential growth in the variables involved. In contrast to balancing feedback loops, these loops do not have a limit, so they are sources of growth, explosion, erosion, and even collapse of a system. Thus, the more a loop works, the wilder and more unpredictable its behavior may be. The function of the R2 and R3 loops within the model presented is to encourage the engineering practices development due to technical and professional learning. On the one hand, these loops reduce the negative effect of loops B5 and B6, promoting engineering practices. On the other hand, it is necessary to control its growth to avoid the system’s collapse. Consequently, the recommendation is to ensure that engineering practices are based on real social problems, allowing loops B5 and B6 to act.
4.3. The Paradigm That Arises from the System
A paradigm is a system of thought that underlies complex structures and gives rise to the behaviors and loops of the system. Paradigms are the sources of systems, so they are the most challenging aspects to change since it implies a complete reconstruction of the previous paradigm [11]. To produce these expected paradigm shifts, it is needed to share the new paradigm with other people within the system and insert the new paradigm in places of visibility and power. Therefore, the model presented is a challenge to the established paradigm on the teaching and practice of engineering [40,41], so the strategy is based on opening engineers’ mentalities. As a result, this systemic representation of the engineering practice system is a mechanism to spread the new paradigm of engineering practices for social justice [30]. The strategy here is to create means to show the results of this study and create space to discuss this new engineering paradigm with students and professional engineers. The greater goal of this article is, then, to contribute to this leverage point through this systemic diagram.
5. Conclusions
In this article, a systemic approach was used to study the dynamics that underlie engineering practices for sustainability. This research provided a holistic description of the experiences lived by engineers participating in projects with communities, revealing the key concepts behind these experiences and their relationships. The combination of systems dynamics [21] with the idea of a system of practices [42] was essential to understand the structures and patterns underlying the three case studies’ operation. Moreover, the study of the current loops within the causal loop diagram allowed us to generate specific strategies that respond to the particular dynamics of the system under investigation. Finally, the research in this study expands knowledge in systems science by including community-engaged professional practices within its scope.
The main contribution of this paper is the application of systemic analysis to an understanding of engineering practices drivers. The systemic nature of this approach allows the practices that engineers have inside engineering with positive social and environmental impact to be considered in terms of their inner complexity and a model to be built based on participants’ perceptions. Another critical point of the systems of practice analysis is the diversity among these participants. The systemic analysis approach considers a more significant number of stakeholders in three projects, contrary to the current approaches that only consider one case study. It also confirms previous works by showing that CLD can be drawn across multiple projects, with each person speaking about his/her system of practices [42]. Consequently, the approach could be applied in further work in engineering studies to characterize people’s perceptions.
Another aspect to highlight of the analysis of the model is a deep understanding of the engineers who challenge the dominant discourses through their professional practice. Engineers in these projects usually identify with the communities with which they work and are subject to social and cultural representations that consider them different or “rare”. Moreover, because these engineers operate within contexts where there is inequality, they are often denied technical skills and limited solely to their relationships and soft skills. However, the results showed a series of causal and non-linear relationships between the problems studied, work with the community, and soft skills. Furthermore, we offer that the role of design is not limited to the creation of technologies but to sharing knowledge with stakeholders. In conclusion, as we delve into the life and experience of those who do alternative practices, we can suggest improvements in the professional activity of other engineers.
In terms of the leverage points addressed in this article, they provide a tool that policymakers could use to engage communities in engineering projects and provide the basis for planning community-based interventions from engineering applying a whole system approach. It also provides a comprehensive vision of how organizations that offer support in engineering endeavors could participate and improve the results and practices of the stakeholders. This, for engineers, has the potential to guide community-based activities that they can join.
These results have two specific limitations that should be addressed in future research endeavors to broaden the impact of this research. First, future studies on engineering practices should explore the influence of institutional support provided by government entities and academic institutions in the implementation of sustainable practices. Similarly, future studies should explore in greater depth the role of institutional support by the entities that execute engineering projects. The results of these two studies could broaden the recommendations and generate precise strategies to promote engineering practices for social justice institutionally. Another aspect unexplored in this research is the relationship between engineering practices for sustainability and education. The training of future engineers is equal to or more important to the work in the field, and the classroom is a suitable space to promote the strategies found in this research. Therefore, future research could explore applications of the results of this thesis in educational contexts, expanding its impact.
Author Contributions
Conceptualization, A.A. and M.C.R.C.; methodology, A.A.; software, A.A.; validation, A.A. and M.C.R.C.; formal analysis, A.A. and M.C.R.C.; investigation, A.A. and M.C.R.C.; resources, A.A. and M.C.R.C.; data curation, A.A. and M.C.R.C.; writing—original draft preparation, A.A. and M.C.R.C.; writing—review and editing, A.A. and M.C.R.C. All authors have read and agreed to the published version of the manuscript.
Funding
This research was funded by Ministerio de Ciencia y Tecnología de Colombia, grant number 727 of 2015.
Institutional Review Board Statement
The study was conducted in accordance with the Declaration of Helsinki and approved by the Ethics Committee of Universidad de los Andes (Act N° 938, 17 September 2018).
Informed Consent Statement
Informed consent was obtained from all subjects involved in the study.
Data Availability Statement
Not applicable.
Conflicts of Interest
The authors declare no conflict of interest.
References
- Alker, H.R.; Russett, B.M. On Measuring Inequality. Behav. Sci. 1964, 9, 207–218. [Google Scholar] [CrossRef]
- Gorobets, A. The Global Systemic Crisis and a New Vision of Sustainable Human Development. Environ. Dev. Sustain. 2011, 13, 759–771. [Google Scholar] [CrossRef]
- Ramírez, M.C.; Sanabria, J.P.; Duarte, D.M.; Caicedo, L.C. Methodology to Support Participative Decision-Making with Vulnerable Communities. Case Study: Engineers Without Borders Colombia/Ingenieros Sin Fronteras Colombia—ISFCOL. Syst. Pract. Action Res. 2015, 28, 125–161. [Google Scholar] [CrossRef]
- Ackoff, R.L.; Gharajedaghi, J. Reflections on Systems and Their Models. Syst. Res. Behav. Sci. 1996, 13, 13–23. [Google Scholar] [CrossRef]
- Brady, S.R.; Schoeneman, A.C.; Sawyer, J. Critiquing and Analyzing the Effects of Neoliberalism on Community Organizing: Implications and Recommendations for Practitioners and Educators. J. Soc. Action Couns. Psychol. 2014, 6, 36–60. [Google Scholar] [CrossRef]
- Castillo, J.C. Legitimacy of Inequality in a Highly Unequal Context: Evidence from the Chilean Case. Soc. Justice Res. 2011, 24, 314–340. [Google Scholar] [CrossRef]
- Moe, S.; Kaivo-oja, J. Model Theory and Observing Systems. Notes on the Use of Models in Systems Research. Kybernetes 2018, 47, 1690–1703. [Google Scholar] [CrossRef]
- Voinov, A.; Jenni, K.; Gray, S.; Kolagani, N.; Glynn, P.D.; Bommel, P.; Prell, C.; Zellner, M.; Paolisso, M.; Jordan, R.; et al. Tools and Methods in Participatory Modeling: Selecting the Right Tool for the Job. Environ. Model. Softw. 2018, 109, 232–255. [Google Scholar] [CrossRef]
- Groff, J.S. Dynamic Systems Modeling in Educational System Design & Policy. J. New Approaches Educ. Res. 2013, 2, 72–81. [Google Scholar] [CrossRef]
- Forrester, J.W. The Beginings of System Dynamics. In Proceedings of the Banquet Talk at the International Meeting of the System Dynamics Society, Stuttgart, Germany, 13 July 1989; pp. 1–16. [Google Scholar]
- Allender, S.; Owen, B.; Kuhlberg, J.; Lowe, J.; Nagorcka-Smith, P.; Whelan, J.; Bell, C. A Community Based Systems Diagram of Obesity Causes. PLoS ONE 2015, 10, 1–12. [Google Scholar] [CrossRef]
- Haraldsson, H.V.; Belyazid, S.; Sverdrup, H.U. Causal Loop Diagrams—Promoting Deep Learning of Complex Systems in Engineering Education. Pedagog. Inpirationskonferensen 2006, 4, 1–5. [Google Scholar]
- Baugh Littlejohns, L.; Baum, F.; Lawless, A.; Freeman, T. The Value of a Causal Loop Diagram in Exploring the Complex Interplay of Factors That Influence Health Promotion in a Multisectoral Health System in Australia. Health Res. Policy Syst. 2018, 16, 1–12. [Google Scholar] [CrossRef] [PubMed]
- Sahin, O.; Salim, H.; Suprun, E.; Richards, R.; Macaskill, S.; Heilgeist, S.; Rutherford, S.; Stewart, R.A.; Beal, C.D. Developing a Preliminary Causal Loop Diagram for Understanding the Wicked Complexity of the COVID-19 Pandemic. Systems 2020, 8, 20. [Google Scholar] [CrossRef]
- Olaya, C. System Dynamics: Engineering Roots of Model Validation. Encycl. Complex. Syst. Sci. 2019, 1–9. [Google Scholar] [CrossRef]
- Burnham, M.G. The “systems Approach” to Human Problems: How Humanitarian Engineering Can Help. In Proceedings of the 2009 IEEE International Symposium on Technology and Society, Tempe, AZ, USA, 18–20 May 2009; pp. 1–10. [Google Scholar] [CrossRef]
- Trevelyan, J. Reconstructing Engineering from Practice. Eng. Stud. 2010, 2, 175–195. [Google Scholar] [CrossRef]
- Leydens, J.A.; Lucena, J.C. Making the Invisible Visible: Integrating Engineering-for-Social-Justice Criteria in Humanities and Social Science Courses. In Proceedings of the 2016 ASEE Annual Conference & Exposition, New Orleans, LA, USA, 26 June 2016. [Google Scholar] [CrossRef]
- El-Zein, A.H.; Hedemann, C. Beyond Problem Solving: Engineering and the Public Good in the 21st Century. J. Clean Prod. 2016, 137, 692–700. [Google Scholar] [CrossRef]
- Monteiro, F.; Leite, C.; Rocha, C. From the Dominant Engineering Education Perspective to the Aim of Promoting Service to Humanity and the Common Good: The Importance of Rethinking Engineering Education. Eur. J. Eng. Educ. 2019, 44, 504–518. [Google Scholar] [CrossRef]
- Sterman, J.D. Business Dynamics: Systems Thinking and Modelling; McGraw Hill: New York, NY, USA, 2000; 982p. [Google Scholar]
- Bureš, V. A Method for Simplification of Complex Group Causal Loop Diagrams Based on Endogenisation, Encapsulation and Order-Oriented Reduction. Systems 2017, 5, 46. [Google Scholar] [CrossRef]
- van Vliet, M.; Kok, K.; Veldkamp, T. Linking Stakeholders and Modellers in Scenario Studies: The Use of Fuzzy Cognitive Maps as a Communication and Learning Tool. Futures 2010, 42, 1–14. [Google Scholar] [CrossRef]
- Acevedo, J.; Barros, R.; Ramírez, C.; Realpe, N. Engineers and Their Role in Public Policy: An Active Learning Experience for Enhancing the Understanding of the State. Eur. J. Eng. Educ. 2009, 34, 171–182. [Google Scholar] [CrossRef]
- Flórez, M.P.; Ramírez, M.C.; Payán-Durán, L.F.; Peralta, M.; Acero Lopez, A.E. A Systemic Methodology for the Reduction of Water Consumption in Rural Areas. Kybernetes 2018, 48, 163–182. [Google Scholar] [CrossRef]
- Mendiwelso-bendek, Z. Community-Based Research: Enabling Civil Society’s Self-Organisation. Kybernetes 2015, 44, 903–912. [Google Scholar] [CrossRef]
- Silva De Freitas, C.C. Social Empowerment through Engineering Education in Developing Countries. In Proceedings of the 2018 World Engineering Education Forum—Global Engineering Deans Council (WEEF-GEDC), Albuquerque, NM, USA, 12–16 November 2018; pp. 1–5. [Google Scholar] [CrossRef]
- Spiegel, S.J.; Veiga, M.M. Building Capacity in Small-Scale Mining Communities: Health, Ecosystem Sustainability, and the Global Mercury Project. Ecohealth 2005, 2, 361–369. [Google Scholar] [CrossRef]
- Acero López, A.E.; Ramirez Cajiao, M.C.; Peralta Mejia, M.; Payán Durán, L.F.; Espinosa Díaz, E.E. Participatory Design and Technologies for Sustainable Development: An Approach from Action Research. Syst. Pract. Action Res. 2019, 32, 167–191. [Google Scholar] [CrossRef]
- Vandersteen, J.D.J.; Baillie, C.A.; Hall, K.R. International Humanitarian Engineering. IEEE Technol. Soc. Mag. 2009, 28, 32–41. [Google Scholar] [CrossRef]
- Karwat, D.M.A.; Eagle, W.E.; Wooldridge, M.S.; Princen, T.E. Activist Engineering: Changing Engineering Practice By Deploying Praxis. Sci. Eng. Ethics 2015, 21, 227–239. [Google Scholar] [CrossRef]
- Kabo, J.; Baillie, C. Seeing through the Lens of Social Justice: A Threshold for Engineering. Eur. J. Eng. Educ. 2009, 34, 317–325. [Google Scholar] [CrossRef]
- Mehta, K.; Gorski, I. Preparing Engineers for Careers in Social Innovation and Sustainable Development. In Proceedings of the 2016 IEEE Frontiers in Education Conference (FIE), Erie, PA, USA, 12–15 October 2016; pp. 1–5. [Google Scholar] [CrossRef]
- Meadows, D. Leverage Points: Places to Intervene; The Sustainability Institute: Hartland, UK, 1999. [Google Scholar]
- McIntyre, J. Critical Systemic Praxis for Social and Environmental Justice: A Case Study of Management, Governance, and Policy. Syst. Pract. Action Res. 2002, 15, 3–35. [Google Scholar] [CrossRef]
- Arias, J.; Ramírez, M.C.; Duarte, D.M.; Flórez, M.P.; Sanabria, J.P. PoCDIO: A Methodological Proposal for Promoting Active Participation in Social Engineering Projects. Syst. Pract. Action Res. 2016, 29, 379–403. [Google Scholar] [CrossRef]
- Damart, S. A Cognitive Mapping Approach to Organizing the Participation of Multiple Actors in a Problem Structuring Process. Group Decis. Negot. 2010, 19, 505–526. [Google Scholar] [CrossRef]
- Gómez Puente, S.M.; van Eijck, M.; Jochems, W. Professional Development for Design-Based Learning in Engineering Education: A Case Study. Eur. J. Eng. Educ. 2014, 40, 14–31. [Google Scholar] [CrossRef]
- Vanasupa, L.; Harding, T.; Herter, R. Transforming the Culture, Delivery and Content of an Undergraduate Engineering Program: Process, Pitfalls, and Potential for Lasting Change. In Proceedings of the 2009 Research in Engineering Education Symposium, REES 2009, Palm Cove, Australia, 20–23 July 2009; pp. 1–6. [Google Scholar]
- Halbe, J.; Adamowski, J.; Pahl-Wostl, C. The Role of Paradigms in Engineering Practice and Education for Sustainable Development. J. Clean Prod. 2015, 106, 272–282. [Google Scholar] [CrossRef]
- Nicolaou, I.; Conlon, E.; Bowe, B. Into the Deep: The Role of Paradigms in Understanding Engineering Education for Sustainable Development. Ir. J. Soc. Econ. Environ. Sustain. 2017, 1, 1–18. [Google Scholar]
- Vanwindekens, F.M.; Stilmant, D.; Baret, P.V. Development of a Broadened Cognitive Mapping Approach for Analysing Systems of Practices in Social-Ecological Systems. Ecol. Model. 2013, 250, 352–362. [Google Scholar] [CrossRef]
Disclaimer/Publisher’s Note: The statements, opinions and data contained in all publications are solely those of the individual author(s) and contributor(s) and not of MDPI and/or the editor(s). MDPI and/or the editor(s) disclaim responsibility for any injury to people or property resulting from any ideas, methods, instructions or products referred to in the content. |
© 2023 by the authors. Licensee MDPI, Basel, Switzerland. This article is an open access article distributed under the terms and conditions of the Creative Commons Attribution (CC BY) license (https://creativecommons.org/licenses/by/4.0/).

