Abstract
This paper analyzes the interconnection between community place qualification and neighborhood social capital. It conducts four types of analyses concerning twelve communities in the Jinshui district of Zhengzhou City. With a literature review, this innovative paper provides general indicators to assess the relationship between the quality of public spaces and social capital. The innovative feature of this study is when that it localizes indicators with local cognition in analyses. The research methods of this paper are theoretical probes with a case study strategy. A structural equation model (SEM) and a questionnaire technique are employed with 1068 sample respondents. This research benefits from the exploratory and confirmatory factor analysis (EFA and CFA) in a structural equation model (SEM). The studies include five public places’ elements and four social capital factors. The EFA supports reliability, and CFA reveals that environmentally friendly community places affect satisfaction. The model provides more attractive public places and increases social capital. The environmental, humane, and sustainable urban planning and development model brings more public satisfaction and social trust. Bartlett’s test of sphericity verifies our structural equation modeling results. The outcomes of this paper assist urban planners and engineers in designing green cities to provide social satisfaction.
1. Introduction
In a community place, inhabitants live, walk, work, communicate, and provide all human requirements. Well-planned and designed community places increase the quality of urban life and the inhabitants’ satisfaction. Urban social capital positively influences the sustainable relationship between community areas. Other indicators, such as the quality of urban life, regional culture, and sustainable development, reflect the situation of a community place. More reliable, affordable, and accessible urban services can lessen the burden on everyday lives and natural resources. Social capital requires putting people at the center of urban planning and development plans. Putting the people at the center of any development program is necessary when communities are increasing their output in terms of environmental pollution, degrading natural resources and threatening ecosystems. The relationship between public space and social capital as an indicator of successful urban management is a contemporary problem. Nevertheless, not enough research has been performed in this area yet. Is there a direct relationship between an urban planning and design plan and social capital? Another question is, if such a relation exists, what methods can increase social capital? The important innovation of this article lies in that it simultaneously, with a comprehensive and general look, analyzes the details of an urban district. This study improves the quality of community places and promotes the growth of social capital through feasible recommendations. Our research methods include a literature review, case studies, and an analysis of community space characteristics. Scientists in the USA, Africa, and South East Asia have planned regional ecosystem conservation and climate change adaptation through public participation [1,2,3]. This study promotes the improvement of community places in Zhengzhou city. It improves urban services and management, resilience against natural disasters, and the situation of vulnerable social groups. This paper suggests increasing collaboration between urban social groups. It suggests increasing green landscapes, supplying qualified homes, and building more sports, recreational, and educational spaces. This paper recommends the beautification of the built environments [4]. Some scholars have already illustrated the need for revisions in land use policies, particularly in developing cities [5]. These procedures increase social capital and sustainable development in the city. We review theories to determine the relationship between variables of community space resources and social capital in sustainable and humane urban development. Theories lead to engaging in projects for better community places with more urban services and social capital. From a methodological perspective, some scholars use a problem-oriented method and introduce problems in urban development to improve the quality of urban life through better community places. They suggest that the problem-oriented urban planning method grows social capital. As an example, Shahraki suggested twelve problems as indicators and assessed the part of every variable in sustainable development [6]. Other scholars suggest that various tools and principles improve the quality of the built environments and urban life. As an example, some consider increasing green areas a significant factor in national policies and development strategies [7]. Scholars introduced indicators showing relationships between community spaces and social capital in sustainable urban development. Please refer to scholars who wrote on community resilience to environmental disasters in an ethnic community of Aboriginals. Scholars consider the legal equity and safety of individuals, public health, urban forms, and ecological systems as privileges [8,9,10]. Notice that scholars presented general indicators, but we shall localize the variables regarding our urban particularities. Urban redevelopment is necessary because existing homes, buildings, and infrastructure are becoming old and destroyed. The hazardous impacts of worn-out neighborhoods require renovation programs to improve the urban natural environment, skeleton, spaces, and economy [11]. The built environments become nonfunctional due to incompetent management, the end of the shelf life, lack of budget for maintenance, and disregard for the quality of life [12]. Recently, neighborhood social capital in urban plans has focused on two aspects: First, community service and local management, including public health, community governance, disaster relief, protecting vulnerable groups, and other social adjustment mechanisms [13,14,15,16,17,18]. Second, it deals with the community space resources under the influence of the community material conditions; it mainly studies community facilities, the development of low-income neighborhoods, landscape greening, and increasing areas of housing and sports [19,20,21,22]. We also found keywords, such as space, distance, scale, and facilities, essential for optimal development [23]. Scholars suggest a spatial sociological relationship between community space and migration. The diversity of community facilities influences their functions and the relationships between different social groups of residents [24]. Our literature review revealed that the highly rated open communities are open spaces, footpaths, and sidewalks. However, we did not find a significant link between the actual content of activities and the spatial characteristics [25]. Theoretical studies prove the correlation between well-designed urban built environments and social capital. From a social capital perspective, security perception and local trust influence urban development [26]. Collaboration between the private sector, civil society, and government institutions improves urban skeletal quality and social capital. Recently, many scholars have begun to perceive that community construction cannot rely on the resources of government and community autonomy alone. It is essential to develop social capital with resources and information. Cooperation builds an integrated and diverse social network [27]. Some scholars have recommended social networks and urban spatial development as a paradigm for urban life quality [28]. Concerning social networks, Kaya suggested that the relationship between people is affected by public spaces [29]. Experiences in China also recognize the need for better urban planning and development. China announced a program under the title of better cities and better life. It introduced an urban development plan that provided a unique historical opportunity for rapid and sustained economic development. Sustainable cities affect the urban skeleton, employment growth, and coordination between urban and rural development [30]. In 2015, an urban work conference (CUWC) put forward a strategic plan for sustainable development. The plan focused on people instead of things [31]. In July 2020, the state council general office (SCGO) issued plans, which comprehensively promoted the renovation of old urban communities. The plans pointed out that the primary work of sustainable development should be in the multidimensional improvement of urban communities [32]. Recently, Zhao Zhanhu declared that China endeavors to create a more comfortable living environment by expediting urban renewal [33]. He suggested that urban development in China would shift from the old approach of expansion in scale and growth to a new, more effective one. China has aimed at renewing the quality of urban places, while people’s calls for an improved quality of life are getting louder. Therefore, we study the interactive mechanism of community space and social capital. This study introduces variables of community space resources and social capital, which should be in urban plans. We state that the influencing factors of humane and sustainable urban development are still under exploration and not adequately examined. Therefore, urban planners should localize generic indicators suggested by scholars with local situations.
2. Methods and Data
2.1. Methods Applied
Earlier, Ariani and recently, Si and colleagues used a questionnaire technique and a structural equation model to analyze the relationship between community places’ variables and social capital using Amos software [34,35,36]. We used a questionnaire to determine the relationship between community places and social capital with the ideas of inhabitants in Zhengzhou. The questionnaire encompassed questions concerning 25 variables, which are presented in Table 1. Data gathered through the questionnaire were used in structural equation modeling (SEM). A case study strategy was conducted to measure the extent to which twelve community places are related to social capital in various urban neighborhood types of Zhengzhou. The results of the theoretical studies introduced influencing factors in community places and social capital correlations. These indicators are still at the exploratory stage and not widely examined. Therefore, we found indicators with what scholars have suggested as benchmarks in addition to local recognition of the place, as we did dhow in Table 1. Table 1 shows a list of indicators/variables determined based on the ideas and experiences of relevant scholars and our local cognition of the case study places. We used the ideas mentioned in Table 1 as generic indicators and benefited from our local knowledge to localize them.
Table 1.
List of variables in community space resources in Zhengzhou.
Table 1 shows 25 variables in 5 groups of indicators to assess the correlation between community places and social capital in Zhengzhou. For gathering data in Zhengzhou, a questionnaire was used to conduct structural interviews with a sample community. A total of 1068 people were interviewed and stated their ideas concerning our questions. Our sample community encompassed all genders, ages, and social groups of people, which Table 2 exhibits. The questionnaire’s modification and validity followed the procedure provided by Hinkin [35]. The questionnaire has three parts: First, it concerns the socio-economic background of sample respondents in terms of gender, age, community type, marriage, political outlook, education level, family economic status, living situation, family size, and income status. Second, it questions the features of community places, e.g., community facilities, activities, and regulations. Third, it asked about neighborhood social capital, public trust, and social cohesion. The questionnaire applies a Likert scale technique with five answer options. Every resident responded to each question with five levels of agreement: very unsatisfactory, unsatisfactory, less satisfactory, average satisfactory, and satisfactory. We built 16 four-member groups of experts to perform the interviews and gather the necessary data. The teams managed the data collection within a specified time schedule. We collected data from 26 September 2020 to 10 October 2020. We printed 1100 questionnaires, 1068 questionnaires of which were completed, so the response rate was 97.1%. The respondents’ interests concentrated on community places, such as sports facilities, business sites, shops, kindergartens, and primary and secondary schools. They also need other community spaces for a large flow of daily activities.
Table 2.
Socio-economic characteristics of respondents.
Table 2 shows that sample respondents tend to gender, with women slightly more than men. In terms of the political outlook, the number of ordinary people far exceeds the number of party members, accounting for 75.3%. Of the four types of communities, the resettlement housing community is the most densely populated, and the number of respondents is also the largest, accounting for 39.7% of the total sample. In this case study, our statistical community has a normal distribution according to the Spindles method. With respect to family economic status, the residents have a well-off situation. Among the family members, 36.2% of the three members’ families are in the first place, and the number of “one family with more than one mouth” was 24.6%, the second largest.
2.2. Research Limitations
Due to personnel, time, and financial limitations, this research is only related to the Jinshui District of Zhengzhou City and the sensitive topic of a mutual relationship between the quality of community places and social capital.
2.3. Case Study Place
We planned and performed our field studies in twelve communities of Zhengzhou city in China. The selected twelve communities, which belong to the Jinshui district, are listed in Table 3. We determined the communities through stratified and random sampling methods. The communities are in four categories:
Table 3.
Physical features of the twelve communities in the Jinshui District.
- The resettlement community, which reflects the urban–rural integration.
- High-level residential real estate high-end boutique community, which reflects the changes in the structure of the system of units and urban structural changes known as the family courtyard community.
- A large-scale integrated community reflects the migration characteristics of urban geographical areas. This group reflects the social differentiation structure of the migrant population.
- Old and exhausted communities.
Table 3 shows the communities in the four categories. It reports the time of their establishment, area per square kilometer, and the number of households.
With the characteristics of 12 neighborhoods of Jinshui district in Zhengzhou City, we introduce the indicators for measuring social capital in this city. Table 4 shows indicators/variables to assess the social capital resources based on the case studies.
Table 4.
Neighborhood social capital variables in Zhengzhou.
2.4. Building the Model
In addition to Ariani and Si mentioned in Section 2.1, Wijaya and Weinhandl applied SEM with AMOS. They developed a model to examine the factors affecting students’ attitudes to using micro-lectures in mathematics lessons [43]. Here, we used structural equation modeling (SEM) to estimate and test the relationships between 53 variables with the help of Amos 26 software with data covering twelve communities. There are two types of variables, independent with exogenous essence (variables in Table 1) and dependent, which are endogenous and observed in the case studies (variables in Table 4). Table 1 and Table 4 show X1–X25 and Y1–Y18 variables plus ten socio-economic factors. Hence, we used 53 variables in the model. Our SEM process encompasses the specification of the model, selecting measures for introduced variables, conducting statistical analysis, testing suitability, and presenting results. The SEM process and the Amos software tested the correlations among the variables. The results of the analyses concerning the correlations between the variables of community places and social capital are in Table 5 and Table 6.
Table 5.
Results of the exploratory factor analysis of community space resources.
Table 6.
Results of exploratory factor analysis of neighborhood social capital.
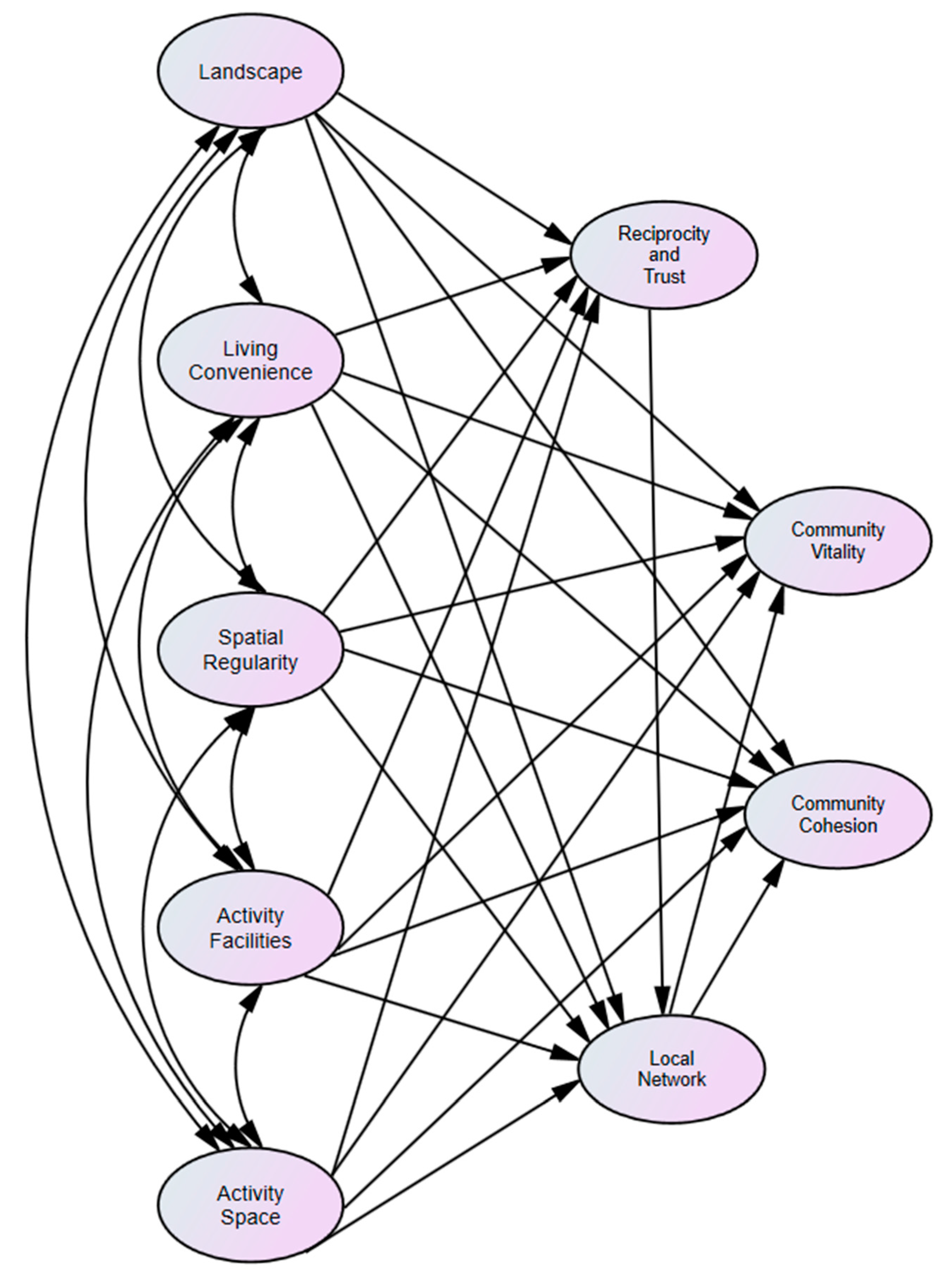
We proved the sampling adequacy of data on X and Y by the Kaiser–Meyer–Olkin (KMO) test for the factor analysis and measures shown in Table 5 and Table 6. The values were 0.945 and 0.900, which were greater than 0.75, indicating that the variables were highly correlated. We also applied the Bartlett test to check the null hypothesis that the X and Y variables in the population correlation matrix are uncorrelated. Furthermore, we confirmed the component structure of the dataset by a non-linear rotation with a delta set at zero. In the Bartlett sphericity test, the p < 0.001 indicated that both variables were significant, and the test validity was high. After comparing the 4-factor, 5-factor, 6-factor, and 7-factor models, Cronbach’s alpha (a) of 25 variables was significantly higher in the 5-factor model than in the others. The coefficient value is 0.924, which shows that 25 variables have a high internal consistency. The exploratory factor analysis (EFA) shows that the 5-factor model has a 57.3% explanation of the total variance, so the 5-factor model with reliability is selected. It is a 5-dimensional model of community spatial resources. The factor analysis of neighborhood social capital compared the 3, 4, and 5-factor models. Finally, we took the 4-factor model to improve indicators of reciprocity and trust, local network, community vitality, and community cohesion. The indicators are the 4 potential variables of urban neighborhood social capital. Table 6 shows that the 4-factor model has 61.49% of the total variance variation. With the results from the exploratory factor and indicator analyses, the SEM model is illustrated graphically in Figure 1.
Figure 1.
A modified structural equation model of the relationship between community places and social capital in Zhengzhou.
We also used the Amos 21 software to analyze the correlation path in the model and conducted three systematic model tests, namely: absolute, relative, and simplified goodness of fit. Twelve fitting indices of CMIN/DF, GFI, RMR, RMSEA, IFI, CFI, NFI, AGFI, RFI, CAIC, PNFI, and PGFI were obtained. All showed excellent fitting results, and the model had high reliability and validity. Please see the details of the test results in Table 7.
Table 7.
Fitting index results of the model.
Finally, the software pictured the correlation between community places and social capita in Zhengzhou according to the SEM model, as shown in Figure 2.
Figure 2.
A picture of the SEM model showing correlations between community places and social capital in Zhengzhou.
3. Findings and Discussions
3.1. Findings
The model shown in Figure 2 proves a positive correlation between the community spaces and social capital elements. The standardized factor loads of “landscape greening” on trust, local network, community vitality, and community cohesion in social capital are 0.02, 0.09, 0.09, and 0.07, respectively. This means that they have little or no significant impact. The standardized factor loads of vitality are 0.20, −0.01, and 0.18, but the factor load of community cohesion is −0.19. This means that these factors have an insignificant influence. The factor loads of spatial regularity on reciprocity and trust, local network, community vitality, and cohesion belonging to the social capital are 0.45, −0.32, 0.02, and −0.07, which have little influence. The factor loads of activity facilities are 0.45, −0.32, 0.02, and −0.07, which have an insignificant impact. The factor loads of reciprocity and trust, local network, and community vitality and cohesion are −0.13, −0.01, 0.01, and 0.73, which have correlations with community cohesion and other factors. The factor of activity space has a significant positive correlation with reciprocity and trust belonging to the neighborhood social capital. The standardized factor loads of local network, community vitality, and community cohesion are 0.26, 0.13, 0.21, and −0.09, suggesting little impact.
In the five dimensions of community spaces, only activity facilities correlate significantly with community cohesion in social capital, which its factor loads reaching 0.73. In addition, the other four dimensions of community spatial resources have no significant impact on the four components of social capital. Community spatial resources (X2) and the green landscape have a standardized factor load of 0.78. The variable of X7 is the convenience of daily necessities purchased with a factor load of 0.65, which has a big impact on the convenience of life. With a standardized factor load of 0.65, the variable of X12 is a potential factor in spatial regularity.
The factor load X14, which presents the rate of community roads, cleanliness degree, and community health, is 0.65, a low rate. Factor X18, namely the shelter facilities in the community, affects the latent variable of activity facilities with a factor load of 0.76. The X24 is the safety of children’s activity space with a considerable effect on the latent variable of the activity space with a normalized factor load of 0.78. The neighborhood social capital, Y13, which is looking forward to neighborhood help, affects the latent variable reciprocity and trust with a factor load of 0.70. The Y2 (neighborhood communication) with a standardized factor load of 0.78 belongs to the variable of the local network. The children’s activity product Y17 has a considerable effect on the latent variable of community vitality. In community cohesion factors, Y4 and Y8, with standardized factor loads of 0.77 and 0.71, have an important impact.
The standardized factor load of for reciprocity and trust on the local network is 0.79. The factor load of the local network on the community vitality is 0.70. Both show shortages and should be improved.
3.2. Relationship between Community Space and Social Capital
As the upper analyses show, there is a strong relationship between the quality of community spaces and social capital. Among the community space, activity facilities are the most important to community cohesion in neighborhood social capital. In other words, the key to building a high-quality neighborhood community is the satisfaction of inhabitants. This is possible by supplying facilities for residents’ daily requirements. Facilities include the number of seats, rain shelters, fitness places, square area, and parent-child services. These are the five most concerning factors in the daily life of Chinese urban residents. From a logical view, high-quality and abundant activity facilities can improve the social capital in the city. Residents are more willing to participate in the activities of community public spaces. They can also enhance their participation in community activities and create a humanistic community.
Activity facilities are the most significant factors for improving social capital in all dimensions of the community. Similarly, the analysis shows that public satisfaction and residents’ needs are convergent. With the continuous development of urban society and the economy, residents pay more attention to experiences in daily life. The behavior of individuals and social groups supports functional infrastructure. From a sociological view, activity facilities are the carriers that generate the most willingness to participate in activities. Community space have been divided into different categories because of various behavior. Communications produced homogenous geographical places but with social classes. The social class makes the residents adapt to functional facilities again. Therefore, local cohesion originates from the influence of urban services. In the community space resource model, the most influential factors for activity facilities and activity space are shelters and children’s activity spaces. From the perspective of services, residents pay more attention to the comprehensive coordination of time, space, and the required time to use them. In space use, children’s activity space has the highest factor load. Children’s school district houses and parent–child education constitute a greater part of an urban economy. Children are the ablest to influence residents’ outdoor activities. In the social capital indicator, reciprocity and trust are pre conditions for advancing in local social networks. Enhancing a local network requires residents to have a certain sense of identity. In the process of social changes, the behavior of people in various stages changes different spaces according to their needs. Therefore, there is rationality and wisdom in regional cohesion. Our studies showed that when urban planners respect people’s preferences for using public spaces, the rate of social capital increases. Scholars found that the environmental features of homes, workplaces, green lands, and transport services correlate with social capital. Additionally, they confirmed the dependency of public satisfaction on the quality of urban planning and design [43,44,45,46]. Although the geographical position of this study is limited, the results are consistent with our hypothesis.
3.3. Implications
3.3.1. Theoretical Implications
Standards, codes, and regulations should be determined to monitor the progress of problem-oriented urban planning and development. Building standards are necessary for planning, design, and construction methods. Urban managers should learn and train to respond to the immediate urban service requirements of the residents. For example, it is necessary that every community plan and design rain shelters, wider sidewalks, and spaces for sports and leisure activities. To achieve a better life for people in better cities, we hope to pursue future research on the issues introduced in this paper.
3.3.2. Practical Implications
Competent managers, with the expertise, skills, and capacity to make decisions in difficult situations, should be appointed. Urban management leads the communities toward enriching community activities, increasing the diversity of activities, and increasing public communications. Additionally, neighborhood social capital should be improved since it plays a remarkable role in the quality of the physical perspectives of the cities. In addition, it also increases the attractiveness of the built environments. Therefore, a systematically applied project is necessary to upgrade strategic and comprehensive development planning.
4. Conclusions
This paper addressed the mutual relations between the quality of community places and social capital. Urban social capital was upgraded by improving the quality of public spaces. One research method introduced 25 monitoring and measuring indicators by reviewing the literature and local knowledge. Another applied method was the development of a questionnaire with structured interviews with 1068 people. This assisted us in asking residents about their opinions concerning the indicators and gathering necessary data about the public spaces and social capital in 12 community places of the Jinshui district in Zhengzhou city. This study analyzed two interconnected dimensions of community spatial resources and social capital using a structural equation model (SEM). The model included variables of exploratory factor analysis (EFA) and confirmatory factor analysis (CFA). We found positive correlations between urban community space and social capital in 12 communities in the Jinshui district. We assessed the absolute and relative fits of the mutual correlations from 0.046 up to 1.832 and 0.910 to 0.932, respectively, but the simplified fitting index began from 0.731.
The outcomes of this paper provide instructions for planning sustainable cities and, increasing citizens’ satisfaction. The theoretical implications of this study are to determine standards, codes, and regulations monitoring the progress of problem-oriented methods in urban planning. The practical implications of this study will serve to improve neighborhood social capital, which plays a remarkable role in urban management and development.
Owing to the limitations of this research, future studies should focus on the details of the theoretical and practical implications.
Author Contributions
Conceptualization, A.A.S. and Y.Y.; methodology, A.A.S.; software, Y.Y.; validation, A.A.S. and Y.Y.; formal analysis, Y.Y.; investigation, A.A.S.; resources, Y.Y.; data curation, A.A.S.; writing—original draft preparation, A.A.S.; writing—review and editing, A.A.S.; visualization, Y.Y.; supervision, A.A.S.; project administration, Y.Y.; funding acquisition, Y.Y. All authors have read and agreed to the published version of the manuscript.
Funding
This research received no external funding.
Institutional Review Board Statement
The study was conducted in accordance with the Declaration of Helsinki, and approved by the Institutional Review Board.
Informed Consent Statement
Not applicable.
Data Availability Statement
All data used in this study are available free from online resources.
Conflicts of Interest
The authors declare no conflict of interest.
References
- Oti, B. Natural Resources, Socio-Ecological Sensitivity and Climate Change in the Volta-Oti Basin, West Africa; Tylor and Fransic Group: London, UK, 2021. [Google Scholar] [CrossRef]
- Roznik, E.A.; Buckanoff, H.; Langston, R.W.; Shupp, C.J.; Smith, D. Conservation through collaboration: Regional conservation programs of the North Carolina Zoo. J. Zool. Bot. Gard. 2023, 4, 292–311. [Google Scholar] [CrossRef]
- Simkin, R.D.; Seto, K.C.; McDonald, R.I.; Jetz, W. Biodiversity impacts and conservation implications of urban land expansion projected to 2050. Proc. Natl. Acad. Sci. USA 2022, 119, e2117297119. [Google Scholar] [CrossRef] [PubMed]
- Shahraki, A.A. Tourism development techniques in the urban master plan. Cogent Bus. Manag. 2022, 9, 2042977. [Google Scholar] [CrossRef]
- Shahraki, A.A.; Ebrahimzadeh, I.; Kashefidoost, D. Distributional planning of educational places in developing cities with case studies. Habitat Int. 2016, 51, 168–177. [Google Scholar] [CrossRef]
- Shahraki, A.A. Regional development assessment: Reflections of the problem-oriented urban planning. Sustain. Cities Soc. 2017, 35, 224–231. [Google Scholar] [CrossRef]
- Pyliavskyi, I.; Pushak, H.; Molnar, O.; Dzyana, H.; Kushniriuk, V. Modeling ways to improve green growth and environmental protection in the context of governance. J. Environ. Eng. Landsc. Manag. 2021, 29, 178–186. [Google Scholar] [CrossRef]
- LaLone, M.B. Neighbors helping neighbors: An examination of the social capital mobilization process for community resilience to environmental disasters. J. Appl. Soc. Sci. 2012, 6, 209–237. [Google Scholar] [CrossRef]
- Mi, J. Social capital and Aboriginal communities: A critical assessment synthesis and assessment of the body of knowledge on social capital with emphasis on Aboriginal communities. Int. J. Indig. Health 2009, 5, 100–147. [Google Scholar]
- Eizenberg, E.; Jabareen, Y. Social sustainability: A new conceptual framework. Sustainability 2017, 9, 68. [Google Scholar] [CrossRef]
- Shahraki, A.A. Renovation programs in old and inefficient neighborhoods of cities with case studies. City Territ. Archit. 2022, 9, 28. [Google Scholar] [CrossRef]
- Shekhar, S. Effective management of Slums-Case study of Kalaburagi city, Karnataka, India. J. Urban Manag. 2020, 9, 35–53. [Google Scholar] [CrossRef]
- Liu, W.L.; Fan, X.C.; Ji, R.R.; Jiang, Y. Perceived Community Support, Users’ Interactions, and Value Co-Creation in Online Health Community: The Moderating Effect of Social Exclusion. Int. J. Environ. Res. Public 2019, 17, 204. [Google Scholar] [CrossRef] [PubMed]
- Rana, I.A.; Asim, M.; Aslam, A.B.; Jamshed, A. Disaster management cycle and its application for flood risk reduction in urban areas of Pakistan. Urban Clim. 2021, 38, 100893. [Google Scholar] [CrossRef]
- Li, J.; Sun, S.; Li, J. The dawn of vulnerable groups: The inclusive reconstruction mode and strategies for urban villages in China. Habitat Int. 2021, 110, 102347. [Google Scholar] [CrossRef]
- Jettner, J.F.; Secret, M.C. Building racial bridges? Social capital among community gardeners in US food deserts. Int. J. Soc. Welf. 2020, 29, 367–377. [Google Scholar]
- August, J.H. Going “green” from gray: Providing opportunities of community development and sustainability within a correctional facilities program. J. Prev. Interv. Community 2020, 48, 272–280. [Google Scholar]
- Lockey, S.; Graham, L.; Redman, T.; Zheng, Y.; Routledge, G.; Purves, L. The impact of a local community engagement intervention on residents’ fear of crime and perceptions of the police. Int. J. Police Sci. Manag. 2019, 21, 168–180. [Google Scholar] [CrossRef]
- Rosalina, N.N.; Muqoffa, M. The role of physical environment in increasing place attachment among public housing’s resident of Mojosongo, Surakarta. IOP Conf. Series Earth Environ. Sci. 2021, 778, 012039. [Google Scholar] [CrossRef]
- Bulger, M.; Joseph, M.; McKinney, S.; Bilimoria, D. Social inclusion through mixed-income development: Design and practice in the Choice Neighborhoods Initiative. J. Urban Aff. 2021, 45, 1–23. [Google Scholar] [CrossRef]
- Perry, K.I.; Hoekstra, N.C.; Delgado de la Flor, Y.A.; Gardiner, M.M. Disentangling landscape and local drivers of ground-dwelling beetle community assembly in an urban ecosystem. Ecol. Appl. 2020, 30, e02191. [Google Scholar] [CrossRef]
- Liu, X.; Ding, N.; Liu, C.; Zhang, Y.; Tang, T. Novel social network community discovery method combined local distance with node rank optimization function. Appl. Intell. 2021, 51, 4788–4805. [Google Scholar] [CrossRef]
- Orlando, W.; Lily, K. Parallel Spaces of Migrant (Non-)Integration in Singapore: Latent Politics of Distance and Difference within a Diverse Christian Community. J. Intercult. Stud. 2020, 41, 339–354. [Google Scholar]
- Pineda, E. Association of Park-Use, Preferences of Park Features, and Physical Activity among City Residents Varying in Socioeconomic Status. Master’s Thesis, East Carolina University, Greenville, NC, USA, 2014. [Google Scholar]
- Moran, M.; Van Cauwenberg, J.; Hercky-Linnewiel, R.; Cerin, E.; Deforche, B.; Plaut, P. Understanding the relationships between the physical environment and physical activity in older adults: A systematic review of qualitative studies. Int. J. Behav. Nutr. Phys. Act. 2014, 11, 1–12. [Google Scholar] [CrossRef] [PubMed]
- Abiddin, N.Z.; Ibrahim, I.; Abdul Aziz, S.A. Non-governmental organisations (NGOs) and their part towards sustainable community development. Sustainability 2022, 14, 4386. [Google Scholar] [CrossRef]
- Parker, J.; Simpson, G.D. A theoretical framework for bolstering human-nature connections and urban resilience via green infrastructure. Land 2020, 9, 252. [Google Scholar] [CrossRef]
- Kaya, M.; Kandemr, Z. Virtual network as the technological layer of the public space and its effects on urban spaces. The Turkish Online J. Des. Art 2021, 11, 182–194. [Google Scholar] [CrossRef]
- Connery, C. Better City, Better Life. Boundary 2 2011, 38, 207–227. [Google Scholar] [CrossRef]
- Wang, G. (Ed.) The State of China’s Cities 2010/2011: Better City, Better Life; Foreign Languages Press: Beijing, China, 2010. [Google Scholar]
- Qian, L. The Political Economy and Cultural Politics of Rural Nostalgia in Xi-Era China: The Case of Heyang Village. Int. J. Commun. 2017, 11, 19328036. [Google Scholar]
- Zhao, Z. China endeavors to create more comfortable living environment for people by expediting urban renewal. People’s Daily, 14 April 2021. [Google Scholar]
- Ariani, D.W. The relationship between social capital, organizational citizenship behaviors, and individual performance: An empirical study from banking industry in Indonesia. Manag. Res. 2012, 4, 226. [Google Scholar] [CrossRef]
- Si, W.; Jiang, C.; Meng, L. The Relationship between Environmental Awareness, Habitat Quality, and Community Residents’ Pro-Environmental Behavior—Mediated Effects Model Analysis Based on Social Capital. Int. J. Environ. Res. Public Health 2022, 19, 13253. [Google Scholar] [CrossRef]
- Hinkin, T.R.; Tracey, J.B.; Enz, C.A. Scale construction: Developing reliable and valid measurement instruments. J. Hosp. Tour. Res. 1997, 21, 100–120. [Google Scholar] [CrossRef]
- Wijaya, T.T.; Weinhandl, R. Factors influencing students’ continuous intentions for using micro-lectures in the post-COVID-19 period: A modification of the UTAUT-2 approach. Electronics 2022, 11, 1924. [Google Scholar] [CrossRef]
- Shahraki, A.A. Sustainable New Towns and Transportation Planning; Reflection of A Case Study. Adv. Civil Eng. Tech. 2018, 1. [Google Scholar] [CrossRef]
- Cao, B.; Shahraki, A.A. Planning of Transportation Infrastructure Networks for Sustainable Development with Case Studies in Chabahar. Sustainability 2023, 15, 5154. [Google Scholar] [CrossRef]
- Mazumdar, S.; Learnihan, V.; Cochrane, T.; Davey, R. The built environment and social capital: A systematic review. Environ. Behav. 2018, 50, 119–158. [Google Scholar] [CrossRef]
- Skinner, J.; Zakus, D.H.; Cowell, J. Development through sport: Building social capital in disadvantaged communities. Sport Manag. Rev. 2008, 11, 253–275. [Google Scholar] [CrossRef]
- Brandon, P.S.; Lombardi, P. Evaluating Sustainable Development: In the Built Environment; John Wiley & Sons: Hoboken, NJ, USA, 2009. [Google Scholar]
- Shahraki, A.A. Urban planning for physically disabled people’s needs with case studies. Spat. Inf. Res. 2021, 29, 173–184. [Google Scholar] [CrossRef]
- Zhang, Y.; Wang, X.; Wan, S.; Zhu, H. Fuzzy Set Qualitative Comparative Analysis of the Factors Affecting Satisfaction with the Policy of Ecological Forest Rangers. Sustainability 2023, 15, 6743. [Google Scholar] [CrossRef]
- Elshater, A.; Abusaada, H.; Alfiky, A.; El-Bardisy, N.; Elmarakby, E.; Grant, S. Workers’ satisfaction vis-à-vis environmental and socio-morphological aspects for sustainability and decent work. Sustainability 2022, 14, 1699. [Google Scholar] [CrossRef]
- Elshater, A.; Abusaada, H.; Tarek, M.; Afifi, S. Designing the Socio-Spatial Context Urban Infill, Liveability, and Conviviality. Built Environ. 2022, 48, 341–363. [Google Scholar] [CrossRef]
- Yang, J.; Shiwakoti, N.; Tay, R. Passengers’ Perception of Satisfaction and Its Relationship with Travel Experience Attributes: Results from an Australian Survey. Sustainability 2023, 15, 6645. [Google Scholar] [CrossRef]
Disclaimer/Publisher’s Note: The statements, opinions and data contained in all publications are solely those of the individual author(s) and contributor(s) and not of MDPI and/or the editor(s). MDPI and/or the editor(s) disclaim responsibility for any injury to people or property resulting from any ideas, methods, instructions or products referred to in the content. |
© 2023 by the authors. Licensee MDPI, Basel, Switzerland. This article is an open access article distributed under the terms and conditions of the Creative Commons Attribution (CC BY) license (https://creativecommons.org/licenses/by/4.0/).

