Analysis of the Gravimetric Composition of Urban Solid Waste from the Municipality of Belém/PA
Abstract
1. Introduction
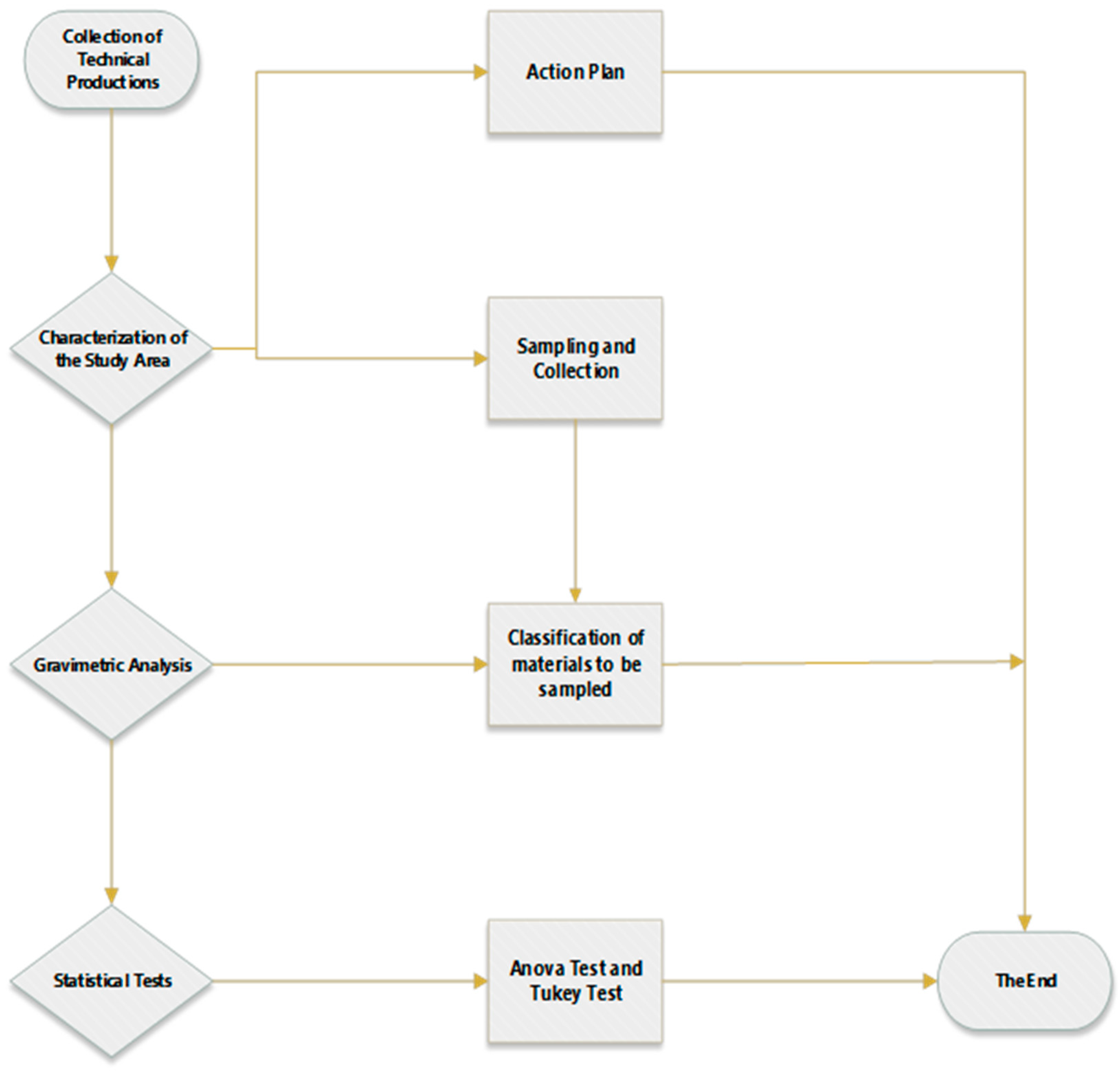
2. Materials and Methods
2.1. Collection of Technical Productions
2.2. Characterization of the Study Area
2.3. Gravimetric Analysis
2.4. Statistical Tests
Descriptive and Analytical Statistics
- H0: the averages of the materials are the same.
- H1: the averages of the materials are different.
3. Results
3.1. Analysis by Descriptive Statistics of Gravimetric Analysis
3.2. Analysis by Analytical Statistics (ANOVA and TUKEY Test)
3.3. Analysis Based on Household Income
4. Conclusions
Author Contributions
Funding
Institutional Review Board Statement
Informed Consent Statement
Data Availability Statement
Acknowledgments
Conflicts of Interest
References
- Mutz, D.; Hengevoss, D.; Hugi, C.M.; Gross, T. Waste-to-Energy Options in Municipal Solid Waste Management. In A Guide for Decision Makers in Developing and Emerging Countries; GIZ: Eschborn, Germany, 2017. [Google Scholar]
- Yang, W.; Pudasainee, D.; Gupta, R.; Li, W.; Wang, B.; Sun, L. An overview of inorganic particulate matter emission from coal/biomass/MSW combustion: Sampling and measurement, formation, distribution, inorganic composition and influencing factors. Fuel Process. Technol. 2021, 213, 106657. [Google Scholar] [CrossRef]
- Associação Brasileira de Empresas de Limpeza Pública E Resíduos Especiais (ABRELPE). Panorama 2022; ABRELPE: São Paulo, Brazil, 2023. [Google Scholar]
- Legado da COP-30 para Belém vai Transformar a Vida da População e Beneficiar a Cidade. Agência Belém. 2023. Available online: https://agenciabelem.com.br (accessed on 24 November 2023).
- Brasil Ministério do Desenvolvimento Regional. Diagnóstico Temático do Manejo de Resíduos Sólidos Urbanos; SNIS: São Paulo, Brazil, 2022. [Google Scholar]
- Rajendran, N.; Gurunathan, B.; Han, J.; Krishna, S.; Ananth, A.; Venugopal, K.; Sherly Priyanka, R.B. Recent advances in valorization of organic municipal waste into energy using biorefinery approach, environment and economic analysis. Bioresour. Technol. 2021, 337, 125498. [Google Scholar] [CrossRef] [PubMed]
- Scarlat, N.; Motola, V.; Dallemand, J.F.; Monforti-Ferrario, F.; Mofor, L. Evaluation of energy potential of Municipal Solid Waste from African urban areas. Renew. Sustain. Energy Rev. 2015, 50, 1269–1286. [Google Scholar] [CrossRef]
- Kaza, S.; Yao, L.; Bhada-Tata, P.; Van Woerden, F. What a Waste 2.0: A Global Snapshot of Solid Waste Management to 2050; The World Bank: Washington, DC, USA, 2018. [Google Scholar]
- Wang, N.; Chen, D.; Arena, U.; He, P. Hot char-catalytic reforming of volatiles from MSW pyrolysis. Appl. Energy 2017, 191, 111–124. [Google Scholar] [CrossRef]
- Gouveia, N. Resíduos sólidos urbanos: Impactos socioambientais e perspectiva de manejo sustentável com inclusão social. Ciência Saúde Coletiva 2012, 17, 1503–1510. [Google Scholar] [CrossRef] [PubMed]
- Brasil, 2010. Lei Federal N° 12,305, de 2 de Agosto de 2010. Institui a Política Nacional de Resíduos Sólidos que Altera a Lei n° 9605, de 12 de Fevereiro de 1998; e Outros Arranjos. Presidencia de la Republica: Brasilia, Brazil, 2010. Available online: https://www.gov.br/planalto/pt-br (accessed on 15 August 2023).
- Purcell, M.; Magette, W.L. Prediction of household and commercial BMW generation according to socioeconomic and other factors for the Dublin region. Waste Manag. 2009, 29, 1237–1250. [Google Scholar] [CrossRef] [PubMed]
- Chang, Y.F.; Lin, C.J.; Chyan, J.M.; Chen, I.M.; Chang, J.E. Multiple regression models for the lower heating value of municipal solid waste in Taiwan. J. Environ. Manag. 2007, 85, 891–899. [Google Scholar] [CrossRef]
- Lin, C.J.; Chyan, J.M.; Chen, I.M.; Wang, Y.T. Swift model for a lower heating value prediction based on wet-based physical components of municipal solid waste. Waste Manag. 2013, 33, 268–276. [Google Scholar] [CrossRef]
- Ryu, C.; Shin, D. Combined heat and power from municipal solid waste: Status and issues in South Korea. Energies 2013, 6, 45–57. [Google Scholar] [CrossRef]
- Dahlén, H.; Pereira, A.; Lagerkvist, P.E.O.B. Inconsistent household waste trajectories. Waste Manag. 2009, 29, 1798–1806. [Google Scholar] [CrossRef]
- Vega, C.A.; Benítez, S.O.; Barreto, M.E.R. Solid waste characterization and recycling potential for a university campus. Waste Manag. 2008, 28 (Suppl. 1), S21–S26. [Google Scholar] [CrossRef]
- Streb, C.S.; Nagle, E.C.; Teixeira, E.N. Caracterização do resíduo sólido doméstico: Metodologia para avaliação do potencial de minimização. In Congresso Interamericano de Engenharia Sanitária e Ambiental; Anais: San Juan, Puerto Rico, 2004; Volume 29. [Google Scholar]
- Carneiro, P.F.N. Caracterização e Avaliação da Potencialidade Econômica da Coleta Seletiva e Reciclagem dos Resíduos Sólidos Domiciliares Gerados Nos Municípios de Belém e Ananindeua—PA. 2006. Dissertação (Mestrado em Engenharia Civil)—Programa de Pós-Graduação em Engenharia Civil (PPGEC), Instituto de Tecnologia (ITEC), Centro Tecnológico, Universidade Federal do Pará, Belém, 2006. Available online: http://www.repositorio.ufpa.br:8080/jspui/handle/2011/1899 (accessed on 15 August 2022).
- Drudi, K.C.R.; Drudi, R.; Martins, G.; Colato, G.; Tofano, A.J.; Leite, C. Statistical model for heating value of municipal solid waste in Brazil based on gravimetric composition. Waste Manag. 2019, 87, 782–790. [Google Scholar] [CrossRef]
- Nizami, A.S.; Shahzad, K.; Rehan, M.; Ouda, O.K.M.; Khan, M.Z.; Ismail, I.M.I.; Almeebi, T.; Basahi, J.M.; Demirbas, A. Developing waste biorefinery in Makkah: A way forward to convert urban waste into renewable energy. App. Energy 2017, 186, 189–196. [Google Scholar] [CrossRef]
- Singh, J.; Laurenti, R.; Sinha, R.; Frostell, B. Progress and challenges to the global waste management system. Waste Manag. Res. 2014, 32, 800–812. [Google Scholar] [CrossRef] [PubMed]
- Zhou, C.; Gong, Z.; Hu, J.; Cao, A.; Liang, H. A cost-benefit analysis of landfill mining and material recycling in China. Waste Manag. 2015, 35, 191–198. [Google Scholar] [CrossRef]
- Da Silva, R.C.P.; Costa, A.R.S.; El-Deir, S.G.; Jucá, J.F.T. Setorização de rotas de coleta de resíduos sólidos domiciliares por técnicas multivariadas: Estudo de caso da cidade do Recife, Brasil. Eng. Sanitária Ambient. 2020, 25, 821–832. [Google Scholar] [CrossRef]
- Mendonça, N.M.; Russo, M.A.T.; Penner, G.C.; Almeida, H.d.S.; Assunção, M.A.d.C.; Brandao, I.W.d.S.; Silva, R.H.Y.; Pereira, F.C.; dos Santos, F.V.; Machado, P.C.d.F.M.; et al. Monitoramento das Atividades Decorrentes do Plano Emergencial na Área da CPTR de Marituba (PA) para Ações do Tratamento do Lixiviado e de Emissão de Gases; Relatório Final do Estudo; Fundação de Amparo e Desenvolvimento da Pesquisa (FADESP): Belém, Brazil, 2021. [Google Scholar]
- Assunção, F.P.d.C.; Pereira, D.O.; Silva, J.C.C.d.; Ferreira, J.F.H.; Bezerra, K.C.A.; Bernar, L.P.; Ferreira, C.C.; Costa, A.F.d.F.; Pereira, L.M.; Paz, S.P.A.d.; et al. A Systematic Approach to Thermochemical Treatment of Municipal Household Solid Waste into Valuable Products: Analysis of Routes, Gravimetric Analysis, Pre-Treatment of Solid Mixtures, Thermochemical Processes, and Characterization of Bio-Oils and Bio-Adsorbents. Energies 2022, 15, 7971. [Google Scholar] [CrossRef]
- BELÉM. Lei Municipal nº 9.656, de 30 de dezembro de 2020. Institui a Política Municipal de Saneamento Básico do Município de Belém, o Plano Municipal de Saneamento Básico (PMSB), e o Plano de Gestão Integrada de Resíduos Sólidos (PGIRS), em Atenção ao Disposto no Art. 9º da Lei Federal nº 11.445/2007, Com as Atualizações Trazidas pela Lei nº 14.026/2020, o Novo Marco do Saneamento Básico, e dá Outras Providências. Belém, PA, 30 Dez. 2020. Available online: https://arbel.belem.pa.gov.br/legislacao/pmsb-plano-municipal-de-saneamento-basico/ (accessed on 24 May 2024).
- Instituto Brasileiro de Geografia e Estatística (IBGE). Censo Brasileiro de 2010; IBGE: Rio de Janeiro, Brazil, 2012. Available online: https://censo2010.ibge.gov.br/ (accessed on 1 August 2022).
- Pereira, D.O.; da Costa Assunção, F.P.; da Silva, J.C.C.; Ferreira, J.F.H.; Ferreira, R.B.P.; Lola, Á.L.; do Nascimento, Í.C.P.; Chaves, J.P.; do Nascimento, M.S.C.; da Silva Gouvêa, T.; et al. Prediction of Leachate Characteristics via an Analysis of the Solubilized Extract of the Organic Fraction of Domestic Solid Waste from the Municipality of Belém, PA. Sustainability 2023, 15, 15456. [Google Scholar] [CrossRef]
- Ayres, M. Elementos de Bioestatística, 2nd ed.; Supercores: Belém, Brazil, 2012. [Google Scholar]
- Al-Khatib, I.A.; Monou, M.; Abu Zahra, A.S.F.; Shaheen, H.Q.; Kassinos, D. Solid waste characterization, quantification and management practices in developing countries. A case study: Nablus district e Palestine. J. Environ. Manag. 2010, 91, 1131–1138. [Google Scholar] [CrossRef]
- Hair, J.F.; Black, W.C.; Babin, B.J.; Anderson, R.E.; Tatham, R.L. Análise Multivariada de Dados; ArtMed: Porto Alegre, Brazil, 2009. [Google Scholar]
- Field, A.P. Descobrindo a Estatística Usando o SPSS, 2nd ed.; ArtMed: Porto Alegre, Brazil, 2009. [Google Scholar]
- Menezes, R.O.; Castro, S.R.; Silva, J.B.G.; Teixeira, G.P.; Silva, M.A.M. Análise estatística da caracterização gravimétrica de resíduos sólidos domiciliares: Estudo de caso do município de Juiz de Fora, Minas Gerais. Eng. Sanitária Ambient. 2019, 24, 271–282. [Google Scholar] [CrossRef]
- Ojeda-Benítez, S.; de Vega, C.A.; Marquez-Montenegro, M.Y. Household solid waste characterization by family socioeconomic profile as unit of analysis. Resour. Conserv. Recycl. 2008, 52, 992–999. [Google Scholar] [CrossRef]
- Monavari, S.M.; Omrani, G.A.; Karbassi, A.; Raof, F.F. The effects of socioeconomic parameters on household solid-waste generation and composition in developing countries (a case study: Ahvaz, Iran). Environ. Monit. Assess. 2012, 184, 1841–1846. [Google Scholar] [CrossRef]
- Programa das Nações Unidas para o Ambiente (PNUMA). Índice de Desperdício Alimentar: Relatório 2021. 100p. Available online: https://www.unep.org/ptbr/resources/relatorios/indice-de-desperdicio-de-alimentos-2021 (accessed on 1 August 2023).
- Oliveira, S.A.; Leite, V.D.; Prasad, S.; Ribeiro, M.D. Estudo da produção per capita de resíduos sólidos domiciliares da cidade de Campina Grande-PB. Rev. Saúde Ambiente 2004, 5, 37–44. [Google Scholar]
- Campos, H.K.T. Evolution of income and per capita generation of solid wastes in Brazil. Eng. Sanit Ambient. 2012, 17, 171–180. [Google Scholar] [CrossRef]
- Gupta, S.; Mohan, K.; Prasad, R.; Gupta, S.; Kansal, A. Solid waste management in India: Options and opportunities. Resour. Conserv. Recycl. 1998, 24, 137–154, ISSN 0921-3449. [Google Scholar] [CrossRef]
- TERI. Impact of Population on Water and the Quality of Life; Project Report No. 1999d42. Submitted to United Nations Population Fund; The Energy and Resource Institute, TERI: New Delhi, India, 2002. [Google Scholar]
- ACIESP. Glossário de Ecologia; Publicação ACIESP nº57; Academia de Ciências do Estado de São Paulo (ACIESP): São Paulo, Brazil, 1987. [Google Scholar]
- Conselho Nacional do Meio Ambiente Brasil (CONAMA). Resolução nº 420 Brasil; Conselho Nacional do Meio Ambiente: Brasilia, Brazil, 2009. [Google Scholar]
- Burnley, S.J.; Ellis, J.C.; Flowerdew, R.; Poll, A.J.; Prosser, H. Assessing the composition of municipal solid waste in Wales. Resour. Conserv. Recycl. 2007, 49, 264–283. [Google Scholar] [CrossRef]
- Gomez, G.; Menesesa, M.; Ballinas, L.; Castells, F. Characterization of urban solid waste in Chihuahua, Mexico. Waste Manag. 2008, 28, 2465–2471. [Google Scholar] [CrossRef] [PubMed]
- Luizari, J.D. Análise da Geração e Composição dos Resíduos Sólidos Domiciliares: Estudo de Caso no Plano Piloto—DF. Monografia de Projeto Final; Departamento de Engenharia Civil e Ambiental, Universidade de Brasília: Brasília, Brazil, 2019; 100p. [Google Scholar]
- Suthar, S.; Singh, P. Household Solid Waste Generation and Composition in Different Family Size and Socio-Economic Groups: A Case Study. Sustain. Cities Soc. 2015, 14, 56–63. [Google Scholar] [CrossRef]
- Costa, L.E.B.; Costa, S.K.; Rego, N.A.C.; Silva Júnior, M.F. Gravimétrica dos resíduos sólidos urbanos domiciliares e perfil socioeconômico no município de Salinas, Minas Gerais. Rev. Ibero-Am. Ciênc. Ambient. 2012, 3, 73–90. [Google Scholar] [CrossRef][Green Version]











| Region | Class | Sectors | Neighborhoods |
|---|---|---|---|
| 1 | E | 1, 2 and 3 | Aurá, Águas Lindas, Curió-Utinga, Guanabara, Castanheira, Souza e Marco. |
| 2 | D | 4, 5 and 6 | Canudos, Terra Firme, Guamá, Condor, Jurunas e Fátima. |
| 3 | C | 7, 8 and 9 | Umarizal, São Brás, Cremação, Batista Campos, Nazaré, Reduto, Campina e Cidade Velha. |
| Class of MSW | Sectors | ||||||||
|---|---|---|---|---|---|---|---|---|---|
| S1 (%) | S2 (%) | S3 (%) | S4 (%) | S5 (%) | S6 (%) | S7 (%) | S8 (%) | S9 (%) | |
| Paper | 1.24 | 2.30 | 6.38 | 6.13 | 5.01 | 1.67 | 4.70 | 6.45 | 11.95 |
| Cardboard | 2.26 | 3.11 | 1.87 | 2.63 | 4.82 | 2.66 | 5.39 | 3.17 | 2.90 |
| Tetra Pak | 0.31 | 0.68 | 0.48 | 0.34 | 0.63 | 0.99 | 0.92 | 0.87 | 3.25 |
| Hard plastic | 3.72 | 3.29 | 3.98 | 2.25 | 4.10 | 3.25 | 4.53 | 3.37 | 3.70 |
| Soft plastic | 7.96 | 11.69 | 9.50 | 10.15 | 8.44 | 8.17 | 10.66 | 15.25 | 7.90 |
| Metal | 2.03 | 2.39 | 1.39 | 1.68 | 3.09 | 2.35 | 2.58 | 1.20 | 1.25 |
| Organic matter | 61.12 | 54.15 | 60.43 | 49.45 | 53.71 | 57.61 | 54.33 | 54.79 | 54.55 |
| Glass | 2.87 | 4.29 | 0.53 | 0.00 | 0.43 | 2.93 | 0.63 | 1.39 | 3.65 |
| Sanitary waste | 16.67 | 13.00 | 15.44 | 20.34 | 12.78 | 18.78 | 12.72 | 10.34 | 8.25 |
| Fabrics | 1.81 | 5.10 | 0.00 | 1.87 | 6.17 | 1.58 | 3.55 | 3.17 | 2.60 |
| Rejects/Others | 0.00 | 0.00 | 0.00 | 5.17 | 0.82 | 0.00 | 0.00 | 0.00 | 0.00 |
| Total | 100 | 100 | 100 | 100 | 100 | 100 | 100 | 100 | 100 |
| Class of MHSW | Mean ± SD | Weighted Average | Median | Variance | Maximum | Minimum |
|---|---|---|---|---|---|---|
| Paper | 5.09 ± 3.28 | 5.35 | 5.01 | 10.76 | 11.95 | 1.24 |
| Cardboard | 3.20 ± 1.16 | 3.40 | 2.90 | 1.35 | 5.39 | 1.87 |
| Tetra Pak | 0.94 ± 0.90 | 0.64 | 0.68 | 0.81 | 3.25 | 0.31 |
| Hard plastic | 3.58 ± 0.65 | 3.43 | 3.70 | 0.42 | 4.53 | 2.25 |
| Soft plastic | 9.97 ± 2.38 | 10.17 | 9.50 | 5.68 | 15.25 | 7.90 |
| Metal | 2.00 ± 0.66 | 2.06 | 2.03 | 0.43 | 3.09 | 1.20 |
| Organic matter | 55.57 ± 3.62 | 53.94 | 54.55 | 13.09 | 61.12 | 49.45 |
| Glass | 2.09 ± 1.59 | 0.92 | 1.39 | 2.53 | 4.29 | 0.00 |
| Sanitary waste | 14.26 ± 3.91 | 15.38 | 13.00 | 15.29 | 20.34 | 8.25 |
| Fabrics | 2.87 ± 1.66 | 3.01 | 2.89 | 2.75 | 6.17 | 1.58 |
| Rejects/Others | 0.67 ± 1.71 | 1.69 | 3.00 | 9.46 | 5.17 | 0.82 |
| R1 (E) | GL | SQ (Aj.) | QM (Aj.) | F-Value | p-Value | F-Critical | |
| Factor | 10 | 8663.8 | 866.28 | 236.92 | 0.000 | 2.297 | |
| Error | 22 | 80.4 | 3.66 | ||||
| Total | 32 | 8744.2 | |||||
| R2 (D) | GL | SQ (Aj.) | QM (Aj.) | F-Value | p-Value | F-Critical | |
| Factor | 10 | 7209.2 | 720.92 | 134.42 | 0.000 | 2.297 | |
| Error | 22 | 118.0 | 5.36 | ||||
| Total | 32 | 7327.2 | |||||
| R3 (C) | GL | SQ (Aj.) | QM (Aj.) | F-Value | p-Value | F-Critical | |
| Factor | 10 | 7232.7 | 723.27 | 196.28 | 0.000 | 2.297 | |
| Error | 22 | 81.1 | 3.68 | ||||
| Total | 32 | 7313.8 |
Disclaimer/Publisher’s Note: The statements, opinions and data contained in all publications are solely those of the individual author(s) and contributor(s) and not of MDPI and/or the editor(s). MDPI and/or the editor(s) disclaim responsibility for any injury to people or property resulting from any ideas, methods, instructions or products referred to in the content. |
© 2024 by the authors. Licensee MDPI, Basel, Switzerland. This article is an open access article distributed under the terms and conditions of the Creative Commons Attribution (CC BY) license (https://creativecommons.org/licenses/by/4.0/).
Share and Cite
da Silva, G.P.C.; Assunção, F.P.d.C.; Pereira, D.O.; Ferreira, J.F.H.; Mathews, J.C.; Sandim, D.P.R.; Borges, H.R.; do Nascimento, M.S.C.; Mendonça, N.M.; de Sousa Brandão, I.W.; et al. Analysis of the Gravimetric Composition of Urban Solid Waste from the Municipality of Belém/PA. Sustainability 2024, 16, 5438. https://doi.org/10.3390/su16135438
da Silva GPC, Assunção FPdC, Pereira DO, Ferreira JFH, Mathews JC, Sandim DPR, Borges HR, do Nascimento MSC, Mendonça NM, de Sousa Brandão IW, et al. Analysis of the Gravimetric Composition of Urban Solid Waste from the Municipality of Belém/PA. Sustainability. 2024; 16(13):5438. https://doi.org/10.3390/su16135438
Chicago/Turabian Styleda Silva, Gabriel Pereira Colares, Fernanda Paula da Costa Assunção, Diogo Oliveira Pereira, Jorge Fernando Hungria Ferreira, Josiane Coutinho Mathews, Débora Prissila Reis Sandim, Higor Ribeiro Borges, Mel Safira Cruz do Nascimento, Neyson Martins Mendonça, Isaque Wilkson de Sousa Brandão, and et al. 2024. "Analysis of the Gravimetric Composition of Urban Solid Waste from the Municipality of Belém/PA" Sustainability 16, no. 13: 5438. https://doi.org/10.3390/su16135438
APA Styleda Silva, G. P. C., Assunção, F. P. d. C., Pereira, D. O., Ferreira, J. F. H., Mathews, J. C., Sandim, D. P. R., Borges, H. R., do Nascimento, M. S. C., Mendonça, N. M., de Sousa Brandão, I. W., Menezes, A. O., Borges, L. E. P., Pereira, J. A. R., & Machado, N. T. (2024). Analysis of the Gravimetric Composition of Urban Solid Waste from the Municipality of Belém/PA. Sustainability, 16(13), 5438. https://doi.org/10.3390/su16135438

