Assessment of the Technical Impacts of Electric Vehicle Penetration in Distribution Networks: A Focus on System Management Strategies Integrating Sustainable Local Energy Communities
Abstract
1. Introduction
2. Materials and Methods
2.1. Benchmark System
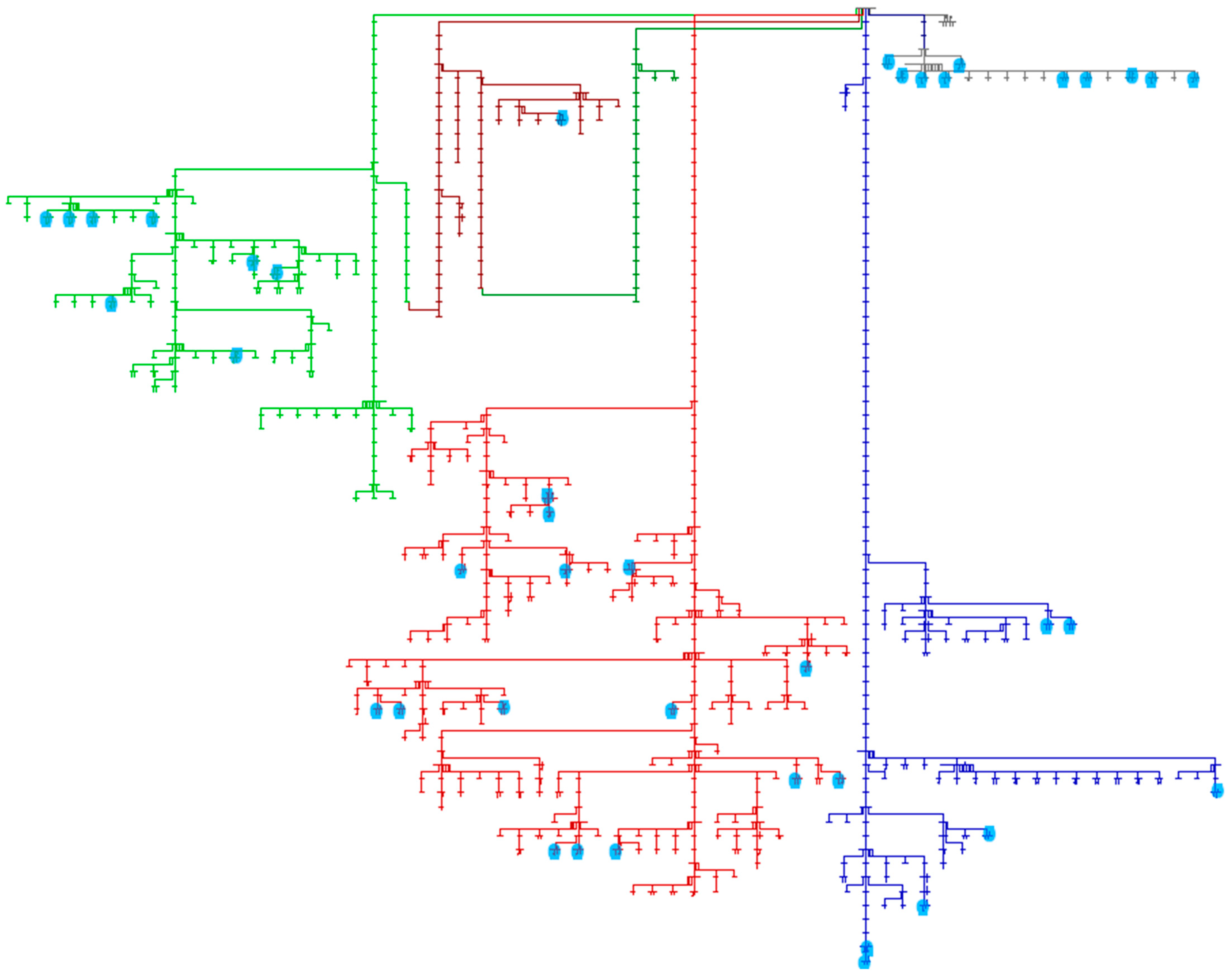
2.1.1. Urban Network
2.1.2. Electric Vehicle Demand Modeling
2.2. System Management Strategies
2.2.1. Business AS Usual DSO Function
- Unmanaged EV charging:This type of charging does not consider any specific strategy for optimizing the charging process; instead, it takes into account the existing conventional load profile of each consumer, included in the benchmark system described in Section 2.1. In this approach, EVs adjust their charging profiles to align with the existing consumption patterns of the associated consumers. Consequently, a steady slow-charging process has been modeled, with an average charging duration of 8–10 h.
- Individual economic EV charging management:The primary focus of this strategy is to accommodate most charging requests while minimizing the associated costs. Each charging request is characterized by several critical parameters, including the expected arrival time, the expected unplug time, the initial state of the battery charge, and the minimum desired state of charge at the unplug time. Additionally, each request incorporates the static properties of the EV, such as the maximum charging power and the battery capacity.This approach involves managing a set of charging stations, each characterized by several charging points, each with a maximum power rating (named Pmaxps in the algorithm used in this methodology), and an overall station power limit (Pmaxss). The methodology involves discretizing the time horizon into a number of N time slots of constant duration (Δt). The solution should satisfy the largest number of requests, ensuring that each EV is charged above its desired state of charge (S1r) before its desired unplug time (T1r). As a secondary objective, the recharging schedules should optimize either the monetary cost of all charging operations or a generalized cost function proportional to the power absorbed from the grid. Therefore, the charging management strategy operates within a predetermined time horizon, conveniently divided into constant time slots. During each of these slots, the strategy aims at optimizing costs associated with power consumption from the grid. Strategic management of these costs across all charging operations enhances the overall economic efficiency of the system.The mathematical model that informs the charging management strategy optimizes these charging requests and their respective parameters to create a charging schedule that minimizes monetary costs. In this context, the cost function is significantly influenced by the cost of absorbing constant power from the grid during a specific time slot. This cost consideration plays a pivotal role in the decision-making process of the model, underscoring the inherent cost-effectiveness of the approach. To achieve this, the algorithm considers the maximum power that can be absorbed in each time slot, both at individual stations (Pmaxts) and across all stations (Pmaxt). The charging power for each request (Prt+) and discharging power (Prt−) are assumed constant during each time slot. The algorithm also considers bidirectional charging, where vehicles can inject power back into the grid, and accounts for charging (η+) and discharging (η−) efficiencies. A binary decision variable (yrs) specifies whether a request is served at a station, with a penalty cost incurred for unserved requests. Another binary variable (xrt) indicates whether an EV is charging or discharging during a time slot. The mathematical model optimizes the overall cost, balancing the cost of charging power and the reward for injected power, while ensuring energy conservation and meeting the charging requirements of each EV.The strategy respects the specific power constraints of each charging station and the maximum power available for the entire set of stations at each time slot. These power constraints ensure that each charging station operates within its technical capacity. The primary constraints include ensuring each charge request can be served by only one station, setting the state of charge at plug-in and unplug times, and limiting the charging and discharging power to prevent overloading the stations. Additional constraints manage the overall power absorbed during each time slot and ensure that the number of requests served simultaneously does not exceed the number of available plugs at each station. These constraints ensure that the charging schedule is feasible and optimizes the use of available power resources.The strategy explained has been developed in the framework of the Horizon 2020 project PARITY [39] with more details provided in the corresponding deliverables.
2.2.2. Active System Management
- Yellow states:For “yellow” states (medium severity events) the strategy proposed in this study is based on the activation of an implicit flexibility market, enabling a mechanism where flexibility services, particularly those related to adjusting DER generation and electricity demand (this work notably focused on EV charging demand) in response to grid needs, are triggered by market signals rather than explicit commands or direct contracts (which are proposed for “red” states, as described below). This approach is embedded within existing electricity market structures and operates primarily through price signals for the required periods that encourage consumers, or prosumers, to adjust their electricity consumption or production behaviors without a direct request from the grid operators. Consequently, DSO role in this solution comprises an indirect intervention, not acting directly on flexibility resources but inducing market price signals so that during peak demand or when the grid is under stress, prices rise, encouraging reduction in consumption or feeding stored energy back into the grid (or in the case of EVs, activation of V2G capabilities).
- Red states:If the traffic light status classification results in a forecast of a high severity event, the actions initiated by the ANM tool become notably more interventionist concerning the manageable elements (with this study particularly focusing on EV chargers), due to the potential critical impact of the forecasted situation on the health of the network. To address red states, two alternative solution approaches are proposed and assessed in this study: the first relies on the direct intervention of the DSO, and the second involves actions derived from the implementation of an explicit LFM. If both medium severity (yellow) events and high severity (red) events are forecasted, the whole local system is managed according to specific actions defined to manage red light events.The first approach prioritizes technical criteria and assumes that, as the grid faces stress due to constraint violations, the DSO is allowed to implement direct load control forcing manageable loads to be switched off or reduced. According to the traffic light classification and the outputs from the SGM tool, the DSO determines the total power reduction required to prevent a red state. Subsequently, this reduction is allocated evenly across all available EV charging units, emitting orders to reduce the charging power uniformly, independent of the initial charging power, eventually including the need to feed power back into the grid in the case of vehicles and charging stations with V2G capabilities.In the second approach for solving red light events, the DSO activates an explicit LFM market, which is designed to directly engage flexibility service providers and the DSO in a structured marketplace where flexibility needs, particularly for congestion management and voltage control, are explicitly traded. In this case, collaboration between DSOs, market operators, and agents such as demand aggregators and LEC operators and managers is instrumental in orchestrating the market dynamics to ensure energy demand and supply are balanced in a way that leverages local energy resources and flexibility services optimally to guarantee the security of the network.The explicit LFM operates analogously to ancillary services (AS) markets at the transmission system operator (TSO) level but is focused on the DSO’s needs for flexibility. In this model, the DSO places requests for flexibility on the LFM platform guided by needs forecasted by SGM and ANM tools. The process involves a range of pre-qualified flexibility providers, including aggregators and LEC operators and managers, responding to these requests with offers of flexibility services. The explicit LFM is designed to complement the LEM, where prosumers engage in peer-to-peer (P2P) trading. The LFM specifically addresses the need for operational flexibility to maintain grid stability, distinct from the energy trading activities in the LEM.With this approach, upon red state identification, the DSO calculates the power reduction required for avoiding the forecasted high severity events and activates the explicit LFM for the affected period, aiming at obtaining flexibility resources that solve such network constraints. Thus, the aggregator/LEC manager selected after providing the most competitive offer within such LFM implements the necessary adjustments to the demands (in this case, EV chargers) under its management to meet the flexibility needs requested by the DSO.
2.3. Impact Assessment Indicators
- Voltage levels KPI: This indicator tracks the number of occurrences of node voltage levels above or below healthy operational ranges.
- Load levels KPI: This indicator measures the number of occurrences of line section load levels above healthy operational ranges, thus indicating overloads.
2.4. Scenarios
2.5. Simulation Methods
3. Results
3.1. Results for Business As Usual (BAU) DSO Function Scenarios
3.1.1. Unmanaged EV Charging
- Voltage levels.Table 3 provides a summary of voltage violation results for each EV penetration scenario, based on a one-month analysis period.The data show an increase in medium severity voltage violations as EV penetration rises to 40% and 60%. No high severity violations are registered.
- Load levels.Table 4 presents load level results for the different scenarios. For a penetration level of 20%, it can be observed that a significant number of overload cases, both medium and high severity, occur. As EV penetration rises from 20% to 60%, the number of medium severity cases initially declines from Scenario 1 to Scenario 2, while high severity cases relevantly increase. The reduction in medium severity cases is explained by a shift of some cases escalating to high severity. In Scenario 3, both medium and high severity cases see a substantial increase.
3.1.2. Individual Economic EV Charging Management
- Voltage levels.Table 5 provides an overview of the node voltage results considering individual economic charging management over a one-month analysis period. The results indicate that only the highest level of EV penetration leads to the occurrence of medium severity voltage violations. No such violations are observed in the base case or the lower EV penetration scenarios. Furthermore, no high severity voltage violations are detected across all scenarios.
- Load levels.Table 6 shows the overload results. It can be observed that as EV penetration growths the number of medium severity and high severity cases rises (although it does not linearly correlate with EV penetration increase), which underscores the necessity for additional measures to ensure the secure operation of the distribution network in scenarios with high levels of EV charging penetration.
3.1.3. Comparison of Results in BAU Scenarios
- Voltage levels.Table 7 presents a comparison of node voltage results, focusing specifically on medium severity voltage violations. The data reveal a significant difference, regarding impact on voltage violations, between the two strategies. At 40% EV penetration, the economic charging management strategy completely eliminates the voltage violations observed under unmanaged charging. Furthermore, at the higher EV penetration of 60%, the economic strategy drastically reduces the number of voltage violations by 71% compared to the unmanaged approach.
- Load levels.Table 8 presents a comparison of overload results under both charging strategies. As can be seen, in the 20% EV penetration scenario, the individual economic charging management strategy results in a moderate decrease in medium severity overloads and a substantial reduction in high severity overloads. However, at 40% EV penetration, the economic charging management strategy leads to an increase in medium severity overloads, but a significant reduction in high severity overloads. The explanation for this behavior is that economic optimization adapts the duration and power of charging periods, resulting in more vehicles charging at the same time, although with lower peak consumption than in the unmanaged case, thus producing medium congestions instead of high ones, which are reduced.Finally, at the highest level of EV penetration considered (60%), the economic charging strategy results in substantial reductions in both medium and high severity overloads compared to the unmanaged approach. Nevertheless, as highlighted above, a relevant number of medium and high severity overload events occur even when implementing the individual economic charging strategy.
3.2. Results for Active System Management Scenarios
3.2.1. Yellow Light (Medium Severity) Events Day Management
3.2.2. Red Light (High Severity) Events Day Management
- Direct DSO intervention.Table 10 shows the results regarding overload events, comparing the BAU and active system management scenarios under the direct DSO intervention approach. It can be observed that the actions of the DSO are effective in avoiding red state congestions. Nonetheless, there is an observed rise in medium severity events, since some potential red light events have been mitigated to yellow light status.
- Agent’s coordination. Explicit LFM framework.Table 11 presents the results of overload events comparing the BAU and active system management scenarios based on the coordination of market agents/aggregator/LEC managers selected after the application of an explicit LFM framework. Aligned with the direct DSO intervention strategy, red light events are completely avoided. Additionally, while there is a marginal increase in the number of yellow light events, such figures remain within moderate bounds.
4. Discussion
5. Conclusions
Author Contributions
Funding
Institutional Review Board Statement
Informed Consent Statement
Data Availability Statement
Acknowledgments
Conflicts of Interest
References
- European Commission. Directorate-General for Communication, European Green Deal—Delivering on Our Targets. Publications Office of the European Union, 2021. Available online: https://data.europa.eu/doi/10.2775/373022 (accessed on 1 June 2022).
- Boyle, A.D.; Leggat, G.; Morikawa, L.; Pappas, Y.; Stephens, J.C. Green New Deal proposals: Comparing emerging transformational climate policies at multiple scales. Energy Res. Soc. Sci. 2021, 81, 102259. [Google Scholar] [CrossRef]
- IEA. Net Zero by 2050; IEA: Paris, France, 2021; Available online: https://www.iea.org/reports/net-zero-by-2050 (accessed on 16 May 2023).
- IEA. Electrification; IEA: Paris, France, 2022; Available online: https://www.iea.org/reports/electrification (accessed on 16 May 2023).
- IEA. Global EV Outlook 2023; IEA: Paris, France, 2023; Available online: https://www.iea.org/reports/global-ev-outlook-2023 (accessed on 16 May 2023).
- IEA Report (2022): Solar PV and Wind Supply about 40% of Building Electricity Use by 2030. Available online: https://www.iea.org/reports/solar-pv-and-wind-supply-about-40-of-building-electricity-use-by-2030 (accessed on 16 May 2023).
- Eichman, J.; Castelló, M.T.; Corchero, C. Reviewing and Exploring the Qualitative Impacts That Different Market and Regulatory Measures Can Have on Encouraging Energy Communities Based on Their Organizational Structure. Energies 2022, 15, 2016. [Google Scholar] [CrossRef]
- Moroni, S.; Antoniucci, V.; Bisello, A. Local Energy Communities and Distributed Generation: Contrasting Perspectives, and Inevitable Policy Trade-Offs, beyond the Apparent Global Consensus. Sustainability 2019, 11, 3493. [Google Scholar] [CrossRef]
- Ahmed, S.; Ali, A.; D’angola, A. A Review of Renewable Energy Communities: Concepts, Scope, Progress, Challenges, and Recommendations. Sustainability 2024, 16, 1749. [Google Scholar] [CrossRef]
- Ahmadi, B.; Shirazi, E. A Heuristic-Driven Charging Strategy of Electric Vehicle for Grids with High EV Penetration. Energies 2023, 16, 6959. [Google Scholar] [CrossRef]
- Liu, D.; Zeng, P.; Cui, S.; Song, C. Deep Reinforcement Learning for Charging Scheduling of Electric Vehicles Considering Distribution Network Voltage Stability. Sensors 2023, 23, 1618. [Google Scholar] [CrossRef] [PubMed]
- Heath, E.; Wolbertus, R.; Heller, R. Optimal Sizing of a Battery-Supported Electric Vehicle Charging Hub with a Limited-Capacity Grid Connection. World Electr. Veh. J. 2024, 15, 133. [Google Scholar] [CrossRef]
- Fakhrooeian, P.; Pitz, V.; Scheppat, B. Systematic Evaluation of Possible Maximum Loads Caused by Electric Vehicle Charging and Heat Pumps and Their Effects on Common Structures of German Low-Voltage Grids. World Electr. Veh. J. 2024, 15, 49. [Google Scholar] [CrossRef]
- Pijarski, P.; Kacejko, P.; Wancerz, M. Voltage Control in MV Network with Distributed Generation—Possibilities of Real Quality Enhancement. Energies 2022, 15, 2081. [Google Scholar] [CrossRef]
- Prashant; Siddiqui, A.S.; Sarwar; Althobaiti, A.; Ghoneim, S.S.M. Optimal Location and Sizing of Distributed Generators in Power System Network with Power Quality Enhancement Using Fuzzy Logic Controlled D-STATCOM. Sustainability 2022, 14, 3305. [Google Scholar] [CrossRef]
- Rana, M.; Atef, M.; Sarkar, R.; Uddin, M.; Shafiullah, G. A Review on Peak Load Shaving in Microgrid—Potential Benefits, Challenges, and Future Trend. Energies 2022, 15, 2278. [Google Scholar] [CrossRef]
- Milczarek, A.; Możdżyński, K. A Unified Data Profile for Microgrid Loads, Power Electronics, and Sustainable Energy Management with IoT. Energies 2024, 17, 1277. [Google Scholar] [CrossRef]
- Liu, G.; Sun, W.; Hong, H.; Shi, G. Coordinated Configuration of SOPs and DESSs in an Active Distribution Network Considering Social Welfare Maximization. Sustainability 2024, 16, 2247. [Google Scholar] [CrossRef]
- Lin, W.-C.; Hsiao, C.-H.; Huang, W.-T.; Yao, K.-C.; Lee, Y.-D.; Jian, J.-L.; Hsieh, Y. Network Reconfiguration Framework for CO2 Emission Reduction and Line Loss Minimization in Distribution Networks Using Swarm Optimization Algorithms. Sustainability 2024, 16, 1493. [Google Scholar] [CrossRef]
- Fernández, G.; Galan, N.; Marquina, D.; Martínez, D.; Sanchez, A.; López, P.; Bludszuweit, H.; Rueda, J. Photovoltaic Generation Impact Analysis in Low Voltage Distribution Grids. Energies 2020, 13, 4347. [Google Scholar] [CrossRef]
- Majeed, A.A.; Abderrahim, M.; Alkhazraji, A.A. Optimal Allocation of Photovoltaic-Green Distributed Generation for Maximizing the Performance of Electrical Distribution Networks. Energies 2024, 17, 1376. [Google Scholar] [CrossRef]
- Coignard, J.; Rigo-Mariani, R.; Debusschere, V. Individual and collective objectives in an energy community with network constraints. Sustain. Cities Soc. 2024, 101, 105083. [Google Scholar] [CrossRef]
- Klaassen, E.; Van der Laan, M. USEF White Paper—Energy and Flexibility Services for Citizens Energy Communities. USEF Foundation, 2019. Available online: https://www.usef.energy/app/uploads/2019/02/USEF-White-Paper-Energy-and-Flexibility-Services-for-Citizens-Energy-Communities-final-CM.pdf (accessed on 24 March 2024).
- Yu-Zhuo, Z.; Xin-Gang, Z.; Ling-Zhi, R.; Yi, Z. The development of the renewable energy power industry under feed-in tariff and renewable portfolio standard: A case study of China’s wind power industry. J. Clean. Prod. 2017, 168, 1262–1276. [Google Scholar] [CrossRef]
- Saif, A.U.N.I.; Khadem, S.K. Consumer-centric Electricity Market: Review of key European projects. In Proceedings of the 2020 17th International Conference on the European Energy Market (EEM), Stockholm, Sweden, 16–18 September 2020; pp. 1–6. [Google Scholar] [CrossRef]
- Jin, X.; Wu, Q.; Jia, H. Local flexibility markets: Literature review on concepts, models and clearing methods. Appl. Energy 2020, 261, 114387. [Google Scholar] [CrossRef]
- CEER. Flexibility Use at Distribution Level—A CEER Conclusion Paper. 2018. Available online: https://www.ceer.eu/wp-content/uploads/2024/04/2018_07_16_C18-DS-42-04_Flexibility_Use_at_Distribution_Level.pdf. (accessed on 28 March 2024).
- CEER. CEER Paper on Electricity Distribution Tariffs Supporting the Energy Transition. Council of European Energy Regulators, 2020. Available online: https://www.ceer.eu/wp-content/uploads/2024/04/C19-DS-55-04_CEER-paper-electricity-distribution-tariffs.pdf. (accessed on 28 March 2024).
- CEER. CEER Paper on DSO Procedures of Procurement of Flexibility. Council of European Energy Regulators, 2020. Available online: https://www.ceer.eu/wp-content/uploads/2024/04/C19-DS-55-05_Flexibility-procurement-2.pdf. (accessed on 28 March 2024).
- Borroy, S.; Marquina, D.; Llombart, A.; Hernández-Callejo, L. Effect of sustainable Local Energy Communities on low voltage distribution networks. In Proceedings of the V Iberoamerican Conference of Smart Cities—ICSC-CITIES 2022, Cuenca, Ecuador, 28–30 November 2022. [Google Scholar]
- Borroy, S.; Marquina, D.; Llombart, A.; Lamadrid, N.Z.; Hernandez-Callejo, L. Technical evaluation of European and North American sustainable benchmark scenarios based on renewable Local energy Communities penetration. Sustain. Energy Technol. Assess. 2023, 60, 103556. [Google Scholar] [CrossRef]
- The IEEE European Low Voltage Test Feeder. Available online: https://cmte.ieee.org/pes-testfeeders/ (accessed on 1 June 2022).
- The IEEE European Low Voltage Test Feeder: Resources Page. Available online: https://cmte.ieee.org/pes-testfeeders/wp-content/uploads/sites/167/2017/08/European_LV_Test_Feeder_v2.zip (accessed on 1 June 2022).
- Fernández, G.; Martínez, A.; Galán, N.; Ballestín-Fuertes, J.; Muñoz-Cruzado-Alba, J.; López, P.; Stukelj, S.; Daridou, E.; Rezzonico, A.; Ioannidis, D. Optimal D-STATCOM Placement Tool for Low Voltage Grids. Energies 2021, 14, 4212. [Google Scholar] [CrossRef]
- Pfenninger, S.; Staffell, I. Long-term patterns of European PV output using 30 years of validated hourly reanalysis and satellite data. Energy 2016, 114, 1251–1265. [Google Scholar] [CrossRef]
- Staffell, I.; Pfenninger, S. Using Bias-Corrected Reanalysis to Simulate Current and Future Wind Power Output. Energy 2016, 114, 1224–1239. [Google Scholar] [CrossRef]
- Available online: https://www.renewables.ninja/ (accessed on 1 April 2022).
- Horizon 2020 Project INCIT-EV. Available online: https://www.incit-ev.eu/ (accessed on 7 January 2022).
- Horizon 2020 Project PARITY. Available online: https://parity-h2020.eu/ (accessed on 1 June 2022).
- EN 50160; Voltage Characteristics of Electricity Supplied by Public Distribution Networks. European Committee for Electrotechnical Standardization (CENELEC): Brussels, Belgium, 2022.
- Pressmair, G.; Amann, P.; Rampinelli, C.B.; Kapassa, E.; Themistocleous, M.; Kapsalas, C.; Malavazos, C.; Zikos, S.; Timplalexis, C.; Aznar, G.F. Integration of Local Flexibility Market into the Existing Electricity Trading Frameworks. PARITY Project Deliverable D4.3. Available online: https://parity-h2020.eu/end-user-questionnaires-interviews/ (accessed on 28 March 2024).
- Pressmair, G.; Kapassa, E.; Casado-Mansilla, D.; Borges, C.E.; Themistocleous, M. Overcoming barriers for the adoption of Local Energy and Flexibility Markets: A user-centric and hybrid model. J. Clean. Prod. 2021, 317, 128323. [Google Scholar] [CrossRef]
- Skaltsis, G.; Zikos, S.; Makri, E.; Timplalexis, C.; Ioannidis, D.; Tzovaras, D. Exploiting the flexibility value of Virtual Power Plants through market participation in smart energy communities. In Virtual Power Plant Solution for Future Smart Energy Communities, 1st ed.; Heydarian-Forushani, E., Alhelou, H.H., Elghali, S.B., Eds.; CRC Press: Boca Raton, FL, USA, 2022. [Google Scholar] [CrossRef]
- DIgSILENT PowerFactory. Available online: https://www.digsilent.de/en/ (accessed on 1 June 2022).
- Ding, B.; Li, Z.; Li, Z.; Xue, Y.; Chang, X.; Su, J.; Jin, X.; Sun, H. A CCP-based distributed cooperative operation strategy for multi-agent energy systems integrated with wind, solar, and buildings. Appl. Energy 2024, 365, 123275. [Google Scholar] [CrossRef]
- Li, Z.; Su, S.; Jin, X.; Xia, M.; Chen, Q.; Yam, K. Stochastic and Distributed Optimal Energy Management of Active Distribution Networks Within Integrated Office Buildings. CSEE J. Power Energy Syst. 2024, 10, 504–517. [Google Scholar] [CrossRef]




| “Traffic Light” Classification | Severity | Variable | Urban Network |
|---|---|---|---|
| Green | NA (Healthy) | Voltage (V) | 95% ≤ V ≤ 105% |
| Load level (L) | L ≤ 90% | ||
| Yellow | Medium | Voltage (V) | 93% ≤ V < 95% or 107% ≥ V > 105% |
| Load level (L) | 100% ≥ L > 90% | ||
| Red | High | Voltage (V) | V < 93% or V > 107% |
| Load level (L) | L > 100% |
| System Management Strategy | EV Charging Strategy | Scenario | PV and EV Penetration Level | |
|---|---|---|---|---|
| PV (% of Consumers) | EV (% of Consumers) | |||
| Business As Usual DSO function | Unmanaged EV charging | Base case | 20% | 0% |
| Scenario 1 | 20% | 20% | ||
| Scenario 2 | 20% | 40% | ||
| Scenario 3 | 20% | 60% | ||
| Individual Economic EV charging management | Base case | 20% | 0% | |
| Scenario 1 | 20% | 20% | ||
| Scenario 2 | 20% | 40% | ||
| Scenario 3 | 20% | 60% | ||
| Active System Management | (Charging profiles according to ANM actions) | Scenario 3 | 20% | 60% |
| Scenario | Number of Voltage Violations (One-Month Analysis) | |
|---|---|---|
| Yellow Light: Medium Severity 93% ≤ V < 95% | Red Light: High Severity V < 93% | |
| Base case (no EV) | 0 | 0 |
| Scenario 1: 20% PV–20% EV | 0 | 0 |
| Scenario 2: 20% PV–40% EV | 873 | 0 |
| Scenario 3: 20% PV–60% EV | 4941 | 0 |
| Scenario | Number of Load Violations (One-Month Analysis) | |
|---|---|---|
| Yellow Light: Medium Severity 100% ≥ L > 90% | Red Light: High Severity L > 100% | |
| Base case (no EV) | 0 | 0 |
| Scenario 1: 20% PV–20% EV | 12,382 | 13,386 |
| Scenario 2: 20% PV–40% EV | 2060 | 25,660 |
| Scenario 3: 20% PV–60% EV | 69,606 | 35,889 |
| Scenario | Number of Voltage Violations (One-Month Analysis) | |
|---|---|---|
| Yellow Light: Medium Severity 93% ≤ V < 95% | Red Light: High Severity V < 93% | |
| Base case (no EV) | 0 | 0 |
| Scenario 1: 20% PV–20% EV | 0 | 0 |
| Scenario 2: 20% PV–40% EV | 0 | 0 |
| Scenario 3: 20% PV–60% EV | 1440 | 0 |
| Scenario | Number of Load Violations (One-Month Analysis) | |
|---|---|---|
| Yellow Light: Medium Severity 100% ≥ L > 90% | Red Light: High Severity L > 100% | |
| Base case (no EV) | 0 | 0 |
| Scenario 1: 20% PV–20% EV | 12,066 | 384 |
| Scenario 2: 20% PV–40% EV | 25,213 | 11,013 |
| Scenario 3: 20% PV–60% EV | 25,691 | 14,280 |
| Scenario | Number of Voltage Violations (One-Month Analysis) | ||
|---|---|---|---|
| Yellow Light: Medium Severity 93% ≤ V < 95% | |||
| Unmanaged EV Charging | Individual Economic EV Charging Management | Difference (%) | |
| Base case (no EV) | 0 | 0 | NA |
| Scenario 1: 20% PV–20% EV | 0 | 0 | NA |
| Scenario 2: 20% PV–40% EV | 873 | 0 | −100% |
| Scenario 3: 20% PV–60% EV | 4941 | 1440 | −71% |
| Scenario | Number of Load Violations (One-Month Analysis) | |||||
|---|---|---|---|---|---|---|
| Yellow Light: Medium Severity 100% ≥ L > 90% | Red Light: High Severity L > 100% | |||||
| Unmanaged EV Charging | Individual Economic EV Charging Management | Diff (%) | Unmanaged EV Charging | Individual Economic EV Charging Management | Diff (%) | |
| Base case (no EV) | 0 | 0 | NA | 0 | 0 | NA |
| Scenario 1: 20% PV–20% EV | 12,382 | 12,066 | −3% | 13,386 | 384 | −97% |
| Scenario 2: 20% PV–40% EV | 2060 | 25,213 | 1124% | 25,660 | 11,013 | −57% |
| Scenario 3: 20% PV–60% EV | 69,606 | 25,691 | −63% | 35,889 | 14,280 | −60% |
| Scenario | Number of Load Violations (One-Day Analysis) | ||
|---|---|---|---|
| Yellow Light: Medium Severity 100% ≥ L > 90% | |||
| BAU DSO Function | Active System Management | Difference (%) | |
| Scenario 3: 20% PV–60% EV | 840 | 0 | −100% |
| Scenario | Number of Load Violations (One-Day Analysis) | |||||
|---|---|---|---|---|---|---|
| Yellow Light: Medium Severity 100% ≥ L > 90% | Red Light: High Severity L > 100% | |||||
| BAU DSO Function | Active System Management. Direct DSO Intervention | Diff (%) | BAU DSO Function | Active System Management. Direct DSO Intervention | Diff (%) | |
| Scenario 3: 20% PV–60% EV | 120 | 750 | 525% | 840 | 0 | −100% |
| Scenario | Number of Load Violations (One-Day Analysis) | |||||
|---|---|---|---|---|---|---|
| Yellow Light: Medium Severity 100% ≥ L > 90% | Red Light: High Severity L > 100% | |||||
| BAU DSO Function | Active System Management. Agents Coordination | Diff (%) | BAU DSO Function | Active System Management. Agents Coordination | Diff (%) | |
| Scenario 3: 20% PV–60% EV | 120 | 190 | 58% | 840 | 0 | −100% |
Disclaimer/Publisher’s Note: The statements, opinions and data contained in all publications are solely those of the individual author(s) and contributor(s) and not of MDPI and/or the editor(s). MDPI and/or the editor(s) disclaim responsibility for any injury to people or property resulting from any ideas, methods, instructions or products referred to in the content. |
© 2024 by the authors. Licensee MDPI, Basel, Switzerland. This article is an open access article distributed under the terms and conditions of the Creative Commons Attribution (CC BY) license (https://creativecommons.org/licenses/by/4.0/).
Share and Cite
Borroy Vicente, S.; Fernández, G.; Galan, N.; Llombart Estopiñán, A.; Salani, M.; Derboni, M.; Giuffrida, V.; Hernández-Callejo, L. Assessment of the Technical Impacts of Electric Vehicle Penetration in Distribution Networks: A Focus on System Management Strategies Integrating Sustainable Local Energy Communities. Sustainability 2024, 16, 6464. https://doi.org/10.3390/su16156464
Borroy Vicente S, Fernández G, Galan N, Llombart Estopiñán A, Salani M, Derboni M, Giuffrida V, Hernández-Callejo L. Assessment of the Technical Impacts of Electric Vehicle Penetration in Distribution Networks: A Focus on System Management Strategies Integrating Sustainable Local Energy Communities. Sustainability. 2024; 16(15):6464. https://doi.org/10.3390/su16156464
Chicago/Turabian StyleBorroy Vicente, Samuel, Gregorio Fernández, Noemi Galan, Andrés Llombart Estopiñán, Matteo Salani, Marco Derboni, Vincenzo Giuffrida, and Luis Hernández-Callejo. 2024. "Assessment of the Technical Impacts of Electric Vehicle Penetration in Distribution Networks: A Focus on System Management Strategies Integrating Sustainable Local Energy Communities" Sustainability 16, no. 15: 6464. https://doi.org/10.3390/su16156464
APA StyleBorroy Vicente, S., Fernández, G., Galan, N., Llombart Estopiñán, A., Salani, M., Derboni, M., Giuffrida, V., & Hernández-Callejo, L. (2024). Assessment of the Technical Impacts of Electric Vehicle Penetration in Distribution Networks: A Focus on System Management Strategies Integrating Sustainable Local Energy Communities. Sustainability, 16(15), 6464. https://doi.org/10.3390/su16156464

