Advancing Sustainable Digital Transformations Through HRIS Effectiveness: Examining the Role of Information Quality, Executives’ Innovativeness, and Staff IT Capabilities via IS Ambidexterity
Abstract
1. Introduction
1.1. Literature Review
1.1.1. Information Quality
1.1.2. Innovativeness of Senior Executives
1.1.3. IT Capabilities of Staff
1.1.4. Information System Ambidexterity
1.1.5. HRIS Effectiveness
1.1.6. Theoretical Framework of the Study and Theoretical Underpinning
1.1.7. Hypothesis Development
Information Quality and HRIS Effectiveness
Innovativeness of Senior Executives and HRIS Effectiveness
IT Capabilities of Staff and HRIS Effectiveness
IS Ambidexterity and HRIS Effectiveness
Information Quality, Innovativeness of Executives, Staff IT Capabilities, and IS Ambidexterity
Mediating Role of IS Ambidexterity
2. Methodology
2.1. Sample and Data Collection
2.2. Measurements of Variables
3. Results
3.1. Demographics
3.2. Common Method Bias
3.3. Measurement Model
3.4. Structural Model
4. Discussion
5. Conclusions
Author Contributions
Funding
Institutional Review Board Statement
Informed Consent Statement
Data Availability Statement
Acknowledgments
Conflicts of Interest
Abbreviations
| HRIS | Human Resource Information System |
| RBV | Resource Based View |
| PLS-SEM | Partial Least Squares Structural Equation Modeling |
| AI | Artificial Intelligence |
| HR | Human Resource |
| SBP | State Bank of Pakistan |
| SECP | Securities and Exchange Commission of Pakistan |
| IS | Information System(s) |
References
- Meister, J. The impact of the Coronavirus on HR and the New Normal of Work. Forbes 2020, 31, 3. [Google Scholar]
- HR Metrics. HR Analytics Capability and Business Alignment Survey Results; Islamabad, Pakistan. 2020. Available online: https://thehrmetrics.com/ (accessed on 11 June 2025).
- Institute of Chartered Accountants of Pakistan (ICAP). Financial Services Industry Challenges and The Way Forward; Institute of Chartered Accountants of Pakistan: Karachi, Pakistan, 2020. [Google Scholar]
- Elragal, A.; Hassanien, H.E.-D. Augmenting Advanced Analytics into Enterprise Systems: A Focus on Post-Implementation Activities. Systems 2019, 7, 31. [Google Scholar] [CrossRef]
- Yao, H.; Haris, M.; Tariq, G. Profitability Determinants of Financial Institutions: Evidence from Banks in Pakistan. Int. J. Financ. Stud. 2018, 6, 53. [Google Scholar] [CrossRef]
- State Bank of Pakistan. Structure of Financial System; State Bank of Pakistan: Karachi, Pakistan, 2022. [Google Scholar]
- Muhammad, A.U.; Shah, Z.A.; Azhar, K.A. The Increasing Role of HRIS in Facilitating HR Functions in Pakistan’ s Banking Sector. Int. J. Inf. Bus. Manag. 2021, 13, 24–34. [Google Scholar]
- Ijaz, F.; Chaudhry, N.I. Impact of Health Information Technology Adoption and its Drivers on Quality of Care & Patient Safety in the Health Care Sector of Pakistan. Pak. J. Commer. Soc. Sci. 2021, 15, 196–212. [Google Scholar]
- Kumar, R. Human Resource Information System: An Innovative Strategy for Human Resource Management. Gian Jyoti E-J. 2012, 1, 1–12. [Google Scholar]
- Naveed, S.; Suhail, A.; Rana, N.S. Adoption of HRIS in the Public Organizations: Institutional Logics Perspective. Pak. J. Inf. Manag. Libr. 2021, 23, 1–27. [Google Scholar] [CrossRef] [PubMed]
- Irshad, H.; Muhammad Umar, K.; Rehmani, M.; Naz Khokhar, M.; Anwar, N.; Qaiser, A.; Tahir Naveed, R. Impact of Work-From-Home Human Resource Practices on the Performance of Online Teaching Faculty During Coronavirus Disease 2019. Front. Psychol. 2021, 12, 740644. [Google Scholar] [CrossRef]
- Sultan, J.; Asghar, E.; Khan, A.N.; Rafique, M.A. Effect of Digitalisation on Bank’s Financial Performance in Pakistan. Pak. J. Humanit. Soc. Sci. 2023, 11, 1413–1428. [Google Scholar] [CrossRef]
- Alhalboosi, F.; Mawlood, H.Y.; Al-Halboosi, M. Role of ERP Systems in Improving Human Resources Management Processes. Rev. Int. Geogr. Educ. (RIGEO) 2021, 11, 2021. [Google Scholar] [CrossRef]
- Alojail, M.; Khan, S.B. Impact of Digital Transformation toward Sustainable Development. Sustainability 2023, 15, 4697. [Google Scholar] [CrossRef]
- Hussein, R.M.S.; Mourad, M. The Adoption of Technological Innovations in a B2B context: An empirical study on the higher education industry in Egypt. J. Bus. Ind. Mark. 2014, 29, 525–545. [Google Scholar] [CrossRef]
- Butt, S.; Khan, Z.A. Fintech in Pakistan: A qualitative study of bank’s strategic planning for an investment in fin-tech company and its challenges. Indep. J. Manag. Prod. 2019, 10, 2092–2101. [Google Scholar] [CrossRef]
- SBP. Governor SBP Dr. Reza Baqir Delivers the Keynote Speech at 13th IFSB Public Lecture Series. 2021. Available online: https://www.google.com.hk/url?sa=t&source=web&rct=j&opi=89978449&url=https://www.sbp.org.pk/about/speech/Governors/RezaBaqir/2021/KeyNoteAddress.pdf&ved=2ahUKEwjr-8Tmu_ONAxVTzTgGHQ_IETIQFnoECBYQAQ&usg=AOvVaw3wHBiz6sIp612c4HKX4kFj (accessed on 11 June 2025).
- Madanchian, M.; Taherdoost, H. Barriers and Enablers of AI Adoption in Human Resource Management: A Critical Analysis of Organizational and Technological Factors. Information 2025, 16, 51. [Google Scholar] [CrossRef]
- Borowicz, M.K. The data quality problem (in the European Financial Data Space). Int. J. Law Inf. Technol. 2024, 32, eaae015. [Google Scholar] [CrossRef]
- Anwar, Y. Future Success of Banking Industry Lies in Effective Use of Information Technology. 2011. Available online: https://www.brecorder.com/news/3878392/future-success-of-banking-industry-lies-in-effective-use-of-it-201105291194065 (accessed on 11 June 2025).
- Ahmad, SBP Governor Urges Banks to Prioritise Innovation, Inclusivity. 2024. Available online: https://www.dawn.com/news/print/1875708 (accessed on 9 February 2025).
- Panorama Consulting Solutions. 2019 ERP Report: People|Process|Technology. 2019. Available online: https://www.panorama-consulting.com/resource-center/erp-software-research-and-reports/panorama-consulting-solutions-2019-erp-report/ (accessed on 11 June 2025).
- Sadiq, U.; Khan, A.; Ikhlaq, K.; Mujtaba, B. The Impact of Information Systems on the Performance of Human Resources Department. J. Bus. Stud. Q. 2012, 3, 77. [Google Scholar]
- Ololade, A.J.; Paul, S.O.; Morenike, A.T.; Esitse, D.A. Bolstering the role of human resource information system on employees’ behavioural outcomes of selected manufacturing firms in Nigeria. Heliyon 2023, 9, e12785. [Google Scholar] [CrossRef]
- Quaosar, G.M.A.A.; Rahman, M.A.; Rahman, M.S. Factors Affecting the Adoption of HRIS: An Empirical Study Using Extended UTAUT2 Model. Int. J. Bus. Manag. 2024, 19, 213. [Google Scholar] [CrossRef]
- Albouti, A. Use and Challenges of Hris in Public Organizations; A Study Based on Developing Country. 2023. Available online: https://www.researchgate.net/publication/369794228 (accessed on 11 June 2025).
- Quaosar, G.M.A.A.; Hoque, M.R.; Bao, Y. Investigation on the precursors to and effects of human resource information system use: The case of a developing country. Cogent Bus. Manag. 2018, 5, 1–15. [Google Scholar] [CrossRef]
- Aityassine, F.L.Y. The effects of operational, relational, and transformational e-HRM practices on HR service effectiveness: The mediating role of user training. Int. J. Data Netw. Sci. 2022, 6, 1107–1114. [Google Scholar] [CrossRef]
- Bangura, S. Human Resource Information System (Hris): Navigating the Implementation, Challenges, And Benefits. Int. J. Bus. Manag. Stud. 2024, 5, 25–32. [Google Scholar] [CrossRef]
- Tursunbayeva, A.; Bunduchi, R.; Pagliari, C. ‘Planned Benefits’ Can Be Misleading in Digital Transformation Projects: Insights From a Case Study of Human Resource Information Systems Implementation in Healthcare. Sage Open 2020, 10, 2158244020933881. [Google Scholar] [CrossRef]
- Al-Dmour, R.H.; Love, S.; Al-Debei, M.M. Measuring the effectiveness of HRIS practice in business organisations: A study in the context of a developing country. Int. J. Bus. Innov. Res. 2015, 9, 507–525. [Google Scholar] [CrossRef]
- Lepak, D.P.; Snell, S.A. Virtual HR: Strategic human resource management in the 21st century. Hum. Resour. Manag. Rev. 1998, 8, 215–234. [Google Scholar] [CrossRef]
- Reddick, C.G. Human resources information systems in Texas City governments: Scope and perception of its effectiveness. Public Pers. Manag. 2009, 38, 19–34. [Google Scholar] [CrossRef]
- Ruël, H.J.M.; Bondarouk, T.V.; Van Der Velde, M. The contribution of e-HRM to HRM effectiveness: Results from a quantitative study in a Dutch Ministry. Empl. Relat. 2007, 29, 280–291. [Google Scholar] [CrossRef]
- Al Athmay, A.A.A.; Fantazy, K.; Rahim, R.A.A. The adoption of Human Resource Information System (HRIS) and employees engagement: Evidence from United Arab Emirates. J. Acad. Bus. Emerg. Mark. 2025, 5, 3–14. [Google Scholar]
- Al-Harazneh, Y.M.; Sila, I. The impact of E-HRM usage on HRM effectiveness: Highlighting the roles of top management support, HR professionals, and line managers. J. Glob. Inf. Manag. 2021, 29, 148–165. [Google Scholar] [CrossRef]
- Al Shibly, H. Human Resources Information Systems success assessment: An integrative model. Aust. J. Basic Appl. Sci. 2011, 5, 157–169. [Google Scholar]
- Khan, F.H.; Akhter, F.; Sohaib, S. Human Resource in The Digital Era. Pak. J. Media Sci. (PJMS) 2023, 4, 46–59. [Google Scholar]
- Aksoy, A.; Sallam, S. Factors Affecting Human Resources Information Systems in Developing Countries. Electron. Bus. J. 2018, 17, 33–40. [Google Scholar]
- Tian, C.; Santhanam, R.; Nitiema, P. Revisiting the Role and Impact of Information Technology Capability. AIS Trans. Replication Res. 2023, 9, 4. [Google Scholar] [CrossRef]
- Islam, K.M.A.; Amin, M.B.; Hossain, S.A.; Islam, R.; Popp, J. Critical success factors of the financial performance of commercial private banks: A study in a developing nation. Banks Bank Syst. 2023, 18, 129–139. [Google Scholar] [CrossRef]
- Muhammad, A.A.; Mayea, S.S.; Madhi, M.S.; Thajil, K.M. The role of creativity and leadership in achieving the competitive advantage of banks. Int. J. Res. Soc. Sci. Humanit. 2022, 12, 889–907. [Google Scholar] [CrossRef]
- Alam, M.G.R.; Masum, A.K.M.; Beh, L.S.; Hong, C.S. Critical factors influencing decision to adopt human resource information system (HRIS) in hospitals. PLoS ONE 2016, 11, 1–22. [Google Scholar] [CrossRef]
- Masum, A.K.M.; Alam, G.R.; Alam, M.S.; Azad, A.K. Adopting factors of electronic human resource management: Evidence from Bangladesh. In Proceedings of the 2016 International Conference on Innovations in Science, Engineering and Technology ICISET, Dhaka, Bangladesh, 28–29 October 2016; pp. 1–4. [Google Scholar] [CrossRef]
- Gabriel, J.; Mayzira, A.; Aditya, J.; Itsari, M.; Satrio, S.; Ruldeviyani, Y. Critical Success Factors of Data Integration on Digital Human Capital Information System to Support Digital Transformation—A Case Study at PTXYZ. In Proceedings of the 2020 8th International Conference on Cyber and IT Service Management, CITSM 2020, Pangkal Pinang, Indonesia, 23–24 October 2020. [Google Scholar] [CrossRef]
- Puspitarini, W.; Handayani, P.W.; Pinem, A.A.; Azzahro, F. Success factors of human resource information system implementation: A case of ministry of state-owned enterprise. In Proceedings of the International Conference on Electrical Engineering, Computer Science and Informatics (EECSI), Malang, Indonesia, 16–18 October 2018; Volume 2018, pp. 23–27. [Google Scholar] [CrossRef]
- Masum, A.K.M.; Mamun, A.M.A.; Islam, M.S.; Beh, L.S. The Impact of eHRM Practice on Organizational Performance: Investigating the Effect of Job Satisfaction of HRM Professionals. J. Comput. Sci. 2020, 16, 983–1000. [Google Scholar] [CrossRef]
- Ijaz, A.; Lodhi, R.N.; Irfan, S.M. A Qualitative Study of the Critical Success Factors of ERP System—A Case Study Approach. In Proceedings of the 2014 International Conference on Industrial Engineering and Operations Management, Bali, Indonesia, 7–9 January 2014; pp. 2556–2566. [Google Scholar]
- Mikalef, P.; Krogstie, J.; van de Wetering, R.; Pappas, I.; Giannakos, M. Information Governance in the Big Data Era: Aligning Organizational Capabilities. In Proceedings of the 51st Hawaii International Conference on System Sciences, Honolulu, HI, USA, 3–6 January 2018. [Google Scholar] [CrossRef]
- Mohammadi, H. Investigating users’ perspectives on e-learning: An integration of TAM and IS success model. Comput. Hum. Behav. 2015, 45, 359–374. [Google Scholar] [CrossRef]
- Ifinedo, P.; Udo, G.; Ifinedo, A. Organisational culture and IT resources impacts on ERP system success: An empirical investigation. Int. J. Bus. Syst. Res. 2010, 4, 131–148. [Google Scholar] [CrossRef]
- Pan, M.J.; Jang, W.Y. Determinants of the adoption of enterprise resource planning within the technology-organization-environment framework: Taiwan’s communications industry. J. Comput. Inf. Syst. 2008, 48, 94–102. [Google Scholar]
- Tai, J.C.F.; Wang, E.T.G.; Yeh, H.Y. A study of IS assets, IS ambidexterity, and IS alignment: The dynamic managerial capability perspective. Inf. Manag. 2019, 56, 55–69. [Google Scholar] [CrossRef]
- Al-Qirim, N. The adoption of eCommerce communications and applications technologies in small businesses in New Zealand. Electron. Commer. Res. Appl. 2007, 6, 462–473. [Google Scholar] [CrossRef]
- DeLone, W.H.; McLean, E.R. Information Systems Success Measurement. Found. Trends® Inf. Syst. 2016, 2, 1–116. [Google Scholar] [CrossRef]
- Delone, W.H.; McLean, E.R. The DeLone and McLean Model of Information Systems Success: A Ten-Year Update. J. Manag. Inf. Syst. 2003, 19, 9–30. [Google Scholar]
- Ghobakhloo, M.; Tang, S.H. Information system success among manufacturing SMEs: Case of developing countries. Inf. Technol. Dev. 2015, 21, 573–600. [Google Scholar] [CrossRef]
- Akande, A.A.; Rotimi-Bimbo, O.; Robert, T.E. Financial Management Information Designs and Product Innovations Sustainability in Developing Economy-Using Ambidexterity Model. Int. J. Res. Innov. Soc. Sci. 2024, 8, 1784–1795. [Google Scholar] [CrossRef]
- Aziz, K.; Farooq, S. Analysis of Knowledge Management, Organizational Ambidexterity and Financial Innovation in Banking Sector under a Creative Commons Attribution-Non-Commercial 4.0. Int. J. Manag. Res. Emerg. Sci. 2023, 13, 127–151. [Google Scholar] [CrossRef]
- Namazi, M.; Namazi, N.-R. Conceptual Analysis of Moderator and Mediator Variables in Business Research. Procedia Econ. Financ. 2016, 36, 540–554. [Google Scholar] [CrossRef]
- Song, J.H.; Lim, D.H. Mediating Analysis Approaches: Trends and Implications for Advanced Applications in HRD Research. Adv. Dev. Hum. Resour 2015, 17, 57–71. [Google Scholar] [CrossRef]
- Helbin, T.; Van Looy, A. Is business process management (BPM) ready for ambidexterity? conceptualization, implementation guidelines and research agenda. Sustainability 2021, 13, 1906. [Google Scholar] [CrossRef]
- Quaosar, G.M.A.A. Adoption of Human Resource Information Systems in Developing Countries: An Empirical Study. Int. Bus. Res. 2018, 11, 133. [Google Scholar] [CrossRef]
- Rakotoarizaka, L.P.; Qamari, I.N.; Yakin, N. Impact of Electronic Human Resource Management toward Excellent Service-A Bibliometric Review. Expert J. Bus. Manag. 2022, 10, 25–35. [Google Scholar]
- Ahmer, Z. Adoption of human resource information systems innovation in Pakistani organizations. J. Qual. Technol. Manag. 2013, 9, 22–50. [Google Scholar]
- Bondarouk, T.; Parry, E.; Furtmueller, E. Electronic HRM: Four decades of research on adoption and consequences. Int. J. Hum. Resour. Manag. 2017, 28, 98–131. [Google Scholar] [CrossRef]
- Ngai, E.W.T.; Wat, F.K.T. Human resource information systems: A review and empirical analysis. Pers. Rev. 2006, 35, 297–314. [Google Scholar] [CrossRef]
- Wyman, O. The State of the Financial Services Industry 2020. p. 33. Available online: https://www.oliverwyman.com/content/dam/oliver-wyman/v2/publications/2020/January/Oliver-Wyman-State-of-the-Financial-Services-Industry-2020.pdf (accessed on 11 June 2025).
- Wernerfelt, B. A Resource-Based View of the Firm. Strateg. Manag. J. 1984, 5, 171–180. [Google Scholar] [CrossRef]
- Wernerfelt, B. The Resource-Based View of the Firm: Ten Years After. Strateg. Manag. J. 1995, 16, 171–174. [Google Scholar] [CrossRef]
- Barney, Firm resources and sustained competitive advantage. Int. Bus. Strategy Theory Pract. 1991, 17, 283–301.
- Teece, D.J. Explicating dynamic capabilities: The nature and microfoundations of (sustainable) enterprise performance. Strateg. Manag. J. 2007, 28, 1319–1350. [Google Scholar] [CrossRef]
- Ighosewe, E.F.; Onatuyeh, E.A.; Udo-Ezika, D.; Agbogun, O.E.; Uwhejevwe-Togbolo, S.E. Cloud Accounting and Operational Efficiency of Tier 1 Banks in Nigeria: Leveraging on Technological Competence. J. Ecohumanism 2025, 4, 166–174. [Google Scholar] [CrossRef]
- Petter, S.; DeLone, W.; McLean, E. Measuring information systems success: Models, dimensions, measures, and interrelationships. Eur. J. Inf. Syst. 2008, 17, 236–263. [Google Scholar] [CrossRef]
- Srivastava, S.; Bajaj, B. A Study of the Relationship between the Symbolic Adoption of Human Resource Information Systems, Technology Adoption factors, and Work-Related Outcomes. Int. J. Bus. Sci. Appl. Manag. 2022, 17, 1–23. [Google Scholar] [CrossRef]
- Petter, S.; Delone, W.; McLean, E.R. Information systems success: The quest for the independent variables. J. Manag. Inf. Syst. 2013, 29, 7–62. [Google Scholar] [CrossRef]
- Lin, H.F. IT resources and quality attributes: The impact on electronic green supply chain management implementation and performance. Technol. Soc. 2022, 68, 101833. [Google Scholar] [CrossRef]
- Muhammad, N.K.; Osman, H.; Salleh, A. Journal of Information and Knowledge Management Big Data Analytics Adoption in Malaysia Digital Status Companies: The Moderating Role of Training. J. Inf. Knowl. Manag. 2025, 15, 46–70. [Google Scholar]
- Chen, X.; Wan, P.; Ma, Z.; Yang, Y. Does corporate digital transformation restrain ESG decoupling? Evidence from China. Humanit. Soc. Sci. Commun. 2024, 11, 1–15. [Google Scholar] [CrossRef]
- Tarafdar, M.; Gordon, S.R. Understanding the influence of information systems competencies on process innovation: A resource-based view. J. Strateg. Inf. Syst. 2007, 16, 353–392. [Google Scholar] [CrossRef]
- Premarathne, D.S.; Rajeshwaran, N.; Umayangana, E.K. Determinants of Adoption of Cloud-based Accounting: A Paradigm Shift in Sri Lanka. Asian J. Manag. Studies. 2021, 1, 103. [Google Scholar] [CrossRef]
- Bandara, K.D.B.K.; Krishantha, B.A.N.; Kothalawala, C.G. Determinants of cloud-based accounting adoption: Insights from accounting professionals in sri lanka. Int. J. Account. Manag. Econ. Soc. Sci. (IJAMESC) 2025, 3, 21–35. [Google Scholar] [CrossRef]
- Troshani, I.; Jerram, C.; Gerrard, M. Exploring the organizational adoption of Human Resources Information Systems (HRIS) in the Australian public sector. In Proceedings of the ACIS 2010 Proceedings—21st Australasian Conference on Information Systems, Brisbane, Australia, 1–3 December 2010. [Google Scholar]
- Yi, W.; Kim, S.; kim, Y. The Impact of IT Capabilities on Organizational Agility with the Moderating Effect of Organizational Learning. IEEE Access 2025, 13, 30915–30935. [Google Scholar] [CrossRef]
- Akkermans, H.; van Helden, K. Vicious and virtuous cycles in ERP implementation: A case study of interrelations between critical success factors. Eur. J. Inf. Syst. 2002, 11, 35–46. [Google Scholar] [CrossRef]
- Lis, A.; Jozefowicz, B.; Tomanek, M.; Gulak, P. The Concept of the Ambidextrous Organization: Systematic Literature Review. Int. J. Contemp. Manag. 2018, 17, 77–97. [Google Scholar] [CrossRef]
- Adel, H.M.; Younis, R.A.A. Interplay among blockchain technology adoption strategy, e-supply chain management diffusion, entrepreneurial orientation and human resources information system in banking. Int. J. Emerg. Mark. 2021, 18, 3588–3615. [Google Scholar] [CrossRef]
- Saeed, S. Digital Transformation in Governmental Public Service Provision and Usable Security Perception in Saudi Arabia. Information 2025, 16, 247. [Google Scholar] [CrossRef]
- Khan, M.R.; School, S.B.; Salforfd, U.O. Digital Transformation for Sustainability: Industry 5.0 in UK SMEs. In Human Interaction and Emerging Technologies (IHIET 2024); AHFE International: New York, NY, USA, 2024. [Google Scholar] [CrossRef]
- Hendrickson, A.R. Human resource information systems: Backbone technology of contemporary human resources. J. Labor Res. 2003, 24, 381–394. [Google Scholar] [CrossRef]
- Njoku, E.; Ruël, H.; Rowlands, H.; Evans, L.; Murdoch, M. An Analysis of the Contribution of e-HRM to Sustaining Business Performance. In HRM 4.0 For Human-Centered Organizations; Emerald Publishing Limited: Leeds, UK, 2019; Volume 23, pp. 21–39. [Google Scholar] [CrossRef]
- Khan, H.; Hussainy, S.K.; Khan, K.; Khan, A. The applications, advantages and challenges in the implementation of HRIS in Pakistani perspective. VINE J. Inf. Knowl. Manag. Syst. 2017, 47, 137–150. [Google Scholar] [CrossRef]
- Wade, M.; Hulland, J. Review: The resource-based view and information systems research: Review, extension, and suggestions for future research. MIS Q. 2004, 28, 107–142. [Google Scholar] [CrossRef]
- Teece, D.J.; Pisano, G.; Shuen, A. Dynamic capabilities and strategic management. Strateg. Manag. J. 1997, 18, 509–533. [Google Scholar] [CrossRef]
- Markova, G. Building dynamic capabilities: The case of HRIS. Manag. Res. 2012, 10, 81–98. [Google Scholar] [CrossRef]
- Petter, S.; Delone, W.; Mclean, E.R. Journal of the Association for Information Systems The Past, Present, and Future of ‘ IS Success. J. Assoc. Inf. Syst. 2012, 13, 341–362. [Google Scholar]
- Yusof, M.M.; Kuljis, J.; Papazafeiropoulou, A.; Stergioulas, L.K. An evaluation framework for Health Information Systems: Human, organization and technology-fit factors (HOT-fit). Int. J. Med. Inf. 2008, 77, 386–398. [Google Scholar] [CrossRef]
- Feeny, D.F.; Willcocks, L.P. Core IS Capabilities for Exploiting Information Technology\nDavid F Feeny; Leslie P. Sloan Manag. Rev. 1998, 39, 9–21. [Google Scholar]
- Thong, J.Y.L.; Yap, C.S. CEO characteristics, organizational characteristics and information technology adoption in small businesses. Omega 1995, 23, 429–442. [Google Scholar] [CrossRef]
- Masum, A.K.M.; Kabir, M.J.; Chowdhury, M.M. Determinants that influencing the adoption of E-HRM: An empirical study on Bangladesh. Asian. Soc. Sci. 2015, 11, 117–124. [Google Scholar] [CrossRef]
- Duncan, R.B. The ambidextrous organization: Designing dual structures for innovation. In The Management of Organization Design—Strategies and Implementation; Elsevier Science Ltd.: London, UK, 1976. [Google Scholar]
- Rialti, R.; Zollo, L.; Ferraris, A.; Alon, I. Big data analytics capabilities and performance: Evidence from a moderated multi-mediation model. Technol. Forecast. Soc. Chang. 2019, 149, 119781. [Google Scholar] [CrossRef]
- Raisch, S.; Birkinshaw, J. Organizational ambidexterity: Antecedents, outcomes, and moderators. J. Manag. 2008, 34, 375–409. [Google Scholar] [CrossRef]
- Tushman, M.L.; Smith, W.K.; Wood, R.C.; Westerman, G.; A O’Reilly, C. Innovation streams and ambidextrous organizational designs: On building dynamic capabilities. Soc. Sci. Res. Netw. SSRN Work. Pap. 2004, 19, 58. [Google Scholar]
- Adler, P.S.; Goldoftas, B.; Levine, D.I. Flexibility Versus Efficiency? A Case Study of Model Changeovers in the Toyota Production System. Organ. Sci. 1999, 10, 43–68. [Google Scholar] [CrossRef]
- Brion, S.; Mothe, C. Organizational context and innovation ambidexterity: Is creativity the missing link? Rev. Française Gest. 2017, 43, 101–115. [Google Scholar] [CrossRef]
- Junni, P.; Sarala, R.M.; Tarba, S.Y.; Liu, Y.; Cooper, C.L. Guest Editors’ Introduction: The Role of Human Resources and Organizational Factors in Ambidexterity. Hum. Resour. Manag. 2015, 54, s1–s28. [Google Scholar] [CrossRef]
- Syed, T.A.; Blome, C.; Papadopoulos, T. Resolving paradoxes in IT success through IT ambidexterity: The moderating role of uncertain environments. Inf. Manag. 2020, 57, 103345. [Google Scholar] [CrossRef]
- Syed, T.A.; Blome, C.; Benitez, J.; Papadopoulos, T. The role of managerial activities in achieving Information technology ambidexterity and new product development performance in small and medium-sized enterprises. Eur. J. Inf. Syst. 2024, 33, 97–122. [Google Scholar] [CrossRef]
- Syed, T.A.; Blome, C.; Papadopoulos, T. Impact of IT Ambidexterity on New Product Development Speed: Theory and Empirical Evidence. Decis. Sci. 2020, 51, 655–690. [Google Scholar] [CrossRef]
- Rawat, W.; Barnes, J. The Mediating Role of IT Ambidexterity in the Relationship Between Artificial Intelligence Capability and Organisational Agility, No. November. 2022. Available online: https://www.uj.ac.za/faculties/college-of- (accessed on 11 June 2025).
- Zhaxylyk, S.S. Organizational ambidexterity and its performance implications in emerging economies: Empirical study from Kazakhstan. Bull. “Turan” Univ. 2024, 1, 296–309. [Google Scholar] [CrossRef]
- Aldholay, A.H.; Isaac, O.; Abdullah, Z.; Ramayah, T. The role of transformational leadership as a mediating variable in DeLone and McLean information system success model: The context of online learning usage in Yemen. Telemat. Inform. 2018, 35, 1421–1437. [Google Scholar] [CrossRef]
- Hussain, A.; Shahzad, A.; Hassan, R. Organizational and environmental factors with the mediating role of e-commerce and SME performance. J. Open Innov. Technol. Mark. Complex. 2020, 6, 196. [Google Scholar] [CrossRef]
- Zikmund, W.G. Business Research Methods/William G. Zikmund; South-Western Publishing: Mason, OH, USA, 2003. [Google Scholar]
- Iqbal, N.; Ahmad, M.; Raziq, M.M.; Borini, F.M. Linking e-hrm practices and organizational outcomes: Empirical analysis of line manager’s perception. Rev. Bras. Gest. Neg. 2019, 21, 48–69. [Google Scholar] [CrossRef]
- Iqbal, N.; Ahmad, M.; Allen, M.M.C. Unveiling the relationship between e-HRM, impersonal trust and employee productivity. Manag. Res. Rev. 2019, 42, 879–899. [Google Scholar] [CrossRef]
- Adugna, K.; Birhanu, B.; Kebede, A.; Abraham, G. The Relation Between Organizational Justice and Counter-Productive Work Behavior Among Health Care Professionals in Jimma Zone Public Health Institutions. J. Healthc. Leadersh. 2022, 14, 119–130. [Google Scholar] [CrossRef]
- Saunders, M.; Lewis, P.; Thornhill, A. Research Methods for Buniess Students; 2007; [Online]; Available online: https://www.researchgate.net/publication/330760964_Research_Methods_for_Business_Students_Chapter_4_Understanding_research_philosophy_and_approaches_to_theory_development (accessed on 14 July 2021).
- Saunders, M.N.K.; Lewis, P.; Thornhill, A. Research Methods for Business Students” Chapter 4: Understanding Research Philosophy and Approaches to Theory Devel-Opment, No. January. 2019. Available online: www.pearson.com/uk (accessed on 11 June 2025).
- Krejice, R.V.; Morgan, D.W. Determining sample size for research activities. Educ. Psychol. Meas 1970, 30, 607–610. [Google Scholar] [CrossRef]
- Hair, J.F.; Hult, G.T.M.; Ringle, C.M.; Sarstedt, M. A Primer on Partial Least Squares Structural Equation Modeling (PLS-SEM), 2nd ed.; SAGE: Thousand Oaks, CA, USA, 2017. [Google Scholar]
- Hair, J.F.; Risher, J.J.; Sarstedt, M.; Ringle, C.M. When to use and how to report the results of PLS-SEM. Eur. Bus. Rev. 2019, 31, 2–24. [Google Scholar] [CrossRef]
- Hair, J.F.; Hult, G.T.M.; Ringle, C.M.; Sarstedt, M.; Danks, N.P.; Ray, S. Evaluation of Formative Measurement Models; Springer: Berlin/Heidelberg, Germany, 2021. [Google Scholar] [CrossRef]
- Hair, J.F., Jr.; Hult, G.T.M.; Ringle, C.M.; Sarstedt, M.; Danks, N.P.; Rya, S. Partial Least Squares Structural Equation Modeling (PLS-SEM) Using R; Springer: Berlin/Heidelberg, Germany, 2021. [Google Scholar]
- Sedera, D.; Gable, G.; Chan, T. Knowledge management for ERP success Enterprise Resource Planning (ERP) Systems. In Proceedings of the 7th Pacific Asia Conference on Information Systems, Adelaide, Australia, 10–13 July 2003; pp. 1405–1420. [Google Scholar]
- El Manzani, Y.; El Idrissi, M.; Lissaneddine, Z. Soft quality management practices and product innovation ambidexterity: The mediating role of market orientation ambidexterity. Eur. J. Innov. Manag. 2023, 26, 1333–1364. [Google Scholar] [CrossRef]
- Gibson, C.B.; Birkinshaw, J. The Antecedents, Consequences, and Mediating Role of Organizational Ambidexterity. Acad. Manag. J. 2004, 47, 209–226. [Google Scholar] [CrossRef]
- Smith, P.G.; Morrow, R.; Ross, D. Field trials of health interventions: A toolbox. Aust. N. Z. J. Public Health 2015, 41, 452. [Google Scholar] [CrossRef][Green Version]
- Romaniuk, M.; Fisher, G.; Sunderland, M.; Batterham, P.J. Development and psychometric evaluation of the mental readiness for military transition scale (MT-Ready). BMC Psychiatry 2023, 23, 575. [Google Scholar] [CrossRef] [PubMed]
- Sekaran, U.; Bougie, R. Research Methods for Business: A Skill-Building Approach/Uma Sekaran and Roger Bougie; John Wiley & Sons, Inc.: Hoboken, NJ, USA, 2016. [Google Scholar]
- Podsakoff, P.M.; MacKenzie, S.B.; Lee, J.Y.; Podsakoff, N.P. Common Method Biases in Behavioral Research: A Critical Review of the Literature and Recommended Remedies. J. Appl. Psychol. 2003, 88, 879–903. [Google Scholar] [CrossRef]
- Mathai, A.M. Modern Factor Analysis, 2nd ed.; revised; Harman, H.H., Ed.; The University of Chicago Press: Chicago, IL, USA; London, UK, 1967. pp. xx+474. Can. Math. Bull. 1970, 13, 291–292. [Google Scholar] [CrossRef]
- Baruch, Y. Response Rate in Academic Studies—A Comparative Analysis. Hum. Relat. 1999, 52, 421–438. [Google Scholar] [CrossRef]
- Armstrong, J.S.; Overton, T.S. Estimating Nonresponse Bias in Mail Surveys. J. Mark. Res. 1977, 14, 396–402. [Google Scholar] [CrossRef]
- Becker, J.M.; Klein, K.; Wetzels, M. Hierarchical Latent Variable Models in PLS-SEM: Guidelines for Using Reflective-Formative Type Models. Long Range Plann. 2012, 45, 359–394. [Google Scholar] [CrossRef]
- Cheah, J.H.; Ting, H.; Ramayah, T.; Memon, M.A.; Cham, T.H.; Ciavolino, E. A comparison of five reflective–formative estimation approaches: Reconsideration and recommendations for tourism research. Qual. Quant. 2019, 53, 1421–1458. [Google Scholar] [CrossRef]
- Barclay, C.; Thompson, D.; dan Higgins, R. The Partial Least Squares (PLS) Approach to Causal Modeling: Personal Computer Adoption and Use an Illustration. Technol. Stud. 1995, 2, 285–309. [Google Scholar]
- Preacher, K.J.; Hayes, A.F. SPSS and SAS procedures for estimating indirect effects in simple mediation models. Behav. Res. Methods Instrum. Comput. 2004, 36, 717–731. [Google Scholar] [CrossRef] [PubMed]
- Preacher, K.J.; Hayes, A.F. Asymptotic and resampling strategies for assessing and comparing indirect effects in multiple mediator models. Behav. Res. Methods 2008, 40, 879–891. [Google Scholar] [CrossRef] [PubMed]
- Ramayah, M.A.; Cheah, T.; Chuah, J.; Ting, F.; Memon, H. Partial Least Squares Structural Equation Modeling (PLS-SEM) Using SmartPLS 3.0: An Updated Guide and Practical Guide to Statistical Analysis; Pearson Malaysia Sdn Bhd: Kuala Lumpur, Malaysia, 2012. [Google Scholar]
- Chinn, W.W. The Partial Least Squares Approach to Structural Equation Modelling. Mod. Methods Bus. Res. 1998, 29, 295–336. [Google Scholar]
- Hair, J.F.; Black, W.C.; Babin, B.J.; Anderson, R.E. Multivariate Data Analysis, 7th ed.; Prentice Hall: Hoboken, NJ, USA, 2010; Volume 15, p. 648. [Google Scholar]
- Geisser, S. A Predictive Approach to the Random Effect Model. Biometrika 1974, 61, 101–107. [Google Scholar] [CrossRef]
- Stone, M. Cross-Validatory Choice and Assessment of Statistical Predictions. J. R. Stat. Soc. Ser. B Stat. Methodol. 1974, 36, 111–133. [Google Scholar] [CrossRef]



| Grade/Designation of Respondents | Designation | Frequency |
| CHRO (Chief Human Resource Officer) | 16 | |
| Head HR | 115 | |
| Head HRMS | 1 | |
| Head Operations HR | 13 | |
| Head Recruitment HR | 1 | |
| Senior Manager HR | 11 | |
| Location of organizations | City | Frequency |
| Islamabad | 18 | |
| Karachi | 113 | |
| Lahore | 23 | |
| Peshawar | 2 | |
| Quetta | 1 | |
| Size of organizations | Organization Size | Frequency |
| 50 or Less | 11 | |
| 51 to 250 | 40 | |
| More than 250 | 106 |
| Construct | Items | Outer Loadings | Cronbach’s α (CA) | Composite Reliability (CR) | Average Variance Extracted (AVE) |
|---|---|---|---|---|---|
| IQ | IQ1 | 0.870 | 0.938 | 0.947 | 0.643 |
| IQ2 | 0.746 | ||||
| IQ3 | 0.822 | ||||
| IQ4 | 0.803 | ||||
| IQ5 | 0.843 | ||||
| IQ6 | 0.822 | ||||
| IQ7 | 0.767 | ||||
| IQ8 | 0.800 | ||||
| IQ9 | 0.746 | ||||
| IQ10 | 0.787 | ||||
| IT-CAP | IT-Cap1 | 0.841 | 0.795 | 0.88 | 0.709 |
| IT-Cap2 | 0.870 | ||||
| IT-Cap3 | 0.815 | ||||
| INNOV | Innov1 | 0.834 | 0.883 | 0.919 | 0.741 |
| Innov2 | 0.896 | ||||
| Innov3 | 0.873 | ||||
| Innov4 | 0.838 | ||||
| IS-AMB | |||||
| IS-Amb-EXPT | IS-Amb1 | 0.918 | 0.802 | 0.91 | 0.835 |
| IS-Amb2 | 0.909 | ||||
| IS-Amb-EXPR | IS-Amb3 | 0.820 | 0.781 | 0.873 | 0.696 |
| IS-Amb4 | 0.856 | ||||
| IS-Amb5 | 0.826 | ||||
| HRIS-EFF | |||||
| HRIS-Eff-STR | HRIS-Eff1 | 0.817 | 0.945 | 0.952 | 0.626 |
| HRIS-Eff2 | 0.747 | ||||
| HRIS-Eff3 | 0.788 | ||||
| HRIS-Eff4 | 0.818 | ||||
| HRIS-Eff5 | 0.818 | ||||
| HRIS-Eff6 | 0.811 | ||||
| HRIS-Eff7 | 0.782 | ||||
| HRIS-Eff8 | 0.785 | ||||
| HRIS-Eff9 | 0.721 | ||||
| HRIS-Eff10 | 0.769 | ||||
| HRIS-Eff11 | 0.771 | ||||
| HRIS-Eff12 | 0.858 | ||||
| HRIS-EFF-OPR | HRIS-Eff13 | 0.821 | 0.932 | 0.943 | 0.65 |
| HRIS-Eff14 | 0.833 | ||||
| HRIS-Eff15 | 0.849 | ||||
| HRIS-Eff16 | 0.827 | ||||
| HRIS-Eff17 | 0.881 | ||||
| HRIS-Eff18 | 0.775 | ||||
| HRIS-Eff19 | 0.780 | ||||
| HRIS-Eff20 | 0.747 | ||||
| HRIS-Eff21 | 0.734 | ||||
| HIRS-EFF-REL | HRIS-Eff22 | 0.764 | 0.913 | 0.928 | 0.565 |
| HRIS-Eff23 | 0.802 | ||||
| HRIS-Eff24 | 0.744 | ||||
| HRIS-Eff25 | 0.798 | ||||
| HRIS-Eff26 | 0.776 | ||||
| HRIS-Eff27 | 0.800 | ||||
| HRIS-Eff28 | 0.809 | ||||
| HRIS-Eff29 | 0.806 | ||||
| HRIS-Eff30 | 0.580 | ||||
| HRIS-Eff31 | 0.586 |
| Construct | Average Variance Extracted (AVE) |
|---|---|
| HRIS-Eff-OPR | 0.650 |
| HRIS-Eff-REL | 0.565 |
| HRIS-Eff-STR | 0.626 |
| IQ | 0.643 |
| IS-Amb-EXPR | 0.696 |
| IS-Amb-EXPT | 0.835 |
| IT-Cap | 0.709 |
| Innov | 0.741 |
| HRIS-Eff-OPR | HRIS-Eff-REL | HRIS-Eff-STR | IQ | IS-Amb-EXPR | IS-AmbEXPT | IT-Cap | Innov | |
|---|---|---|---|---|---|---|---|---|
| HRIS-Eff-OPR | ||||||||
| HRIS-Eff-REL | 0.75 | |||||||
| HRIS-Eff-STR | 0.685 | 0.555 | ||||||
| IQ | 0.454 | 0.422 | 0.495 | |||||
| IS-Amb-EXPR | 0.308 | 0.456 | 0.377 | 0.454 | ||||
| IS-Amb-EXPT | 0.336 | 0.357 | 0.34 | 0.347 | 0.863 | |||
| IT-Cap | 0.548 | 0.538 | 0.585 | 0.499 | 0.351 | 0.401 | ||
| Innov | 0.541 | 0.339 | 0.397 | 0.406 | 0.161 | 0.208 | 0.321 |
| Second Order (Formative) Construct | First-Order (Reflective) Construct | Outer Loadings | T Statistics | p Values | Outer Weights | VIF |
|---|---|---|---|---|---|---|
| HRIS-Effectiveness | HRIS-STR | 0.864 | 13.175 | 0.000 | 0.569 | 1.370 |
| HRIS-OPR | 0.679 | 8.233 | 0.000 | 0.158 | 1.537 | |
| HRIS-REL | 0.832 | 12.913 | 0.000 | 0.482 | 1.557 | |
| IS Ambidexterity | IS-AMB-EXPT | 0.995 | 36.139 | 0.000 | 0.895 | 1.980 |
| IS-AMB-EXPR | 0.772 | 7.239 | 0.000 | 0.142 | 1.980 |
| Construct | HRIS-EFF | ISAMB |
|---|---|---|
| IQ | 1.362 | 1.261 |
| IT-Cap | 1.293 | 1.142 |
| Innov | 1.326 | 1.213 |
| Hypothesis | Relation | Path Coefficient | T Statistics | p Values | Effect Size | Decision |
|---|---|---|---|---|---|---|
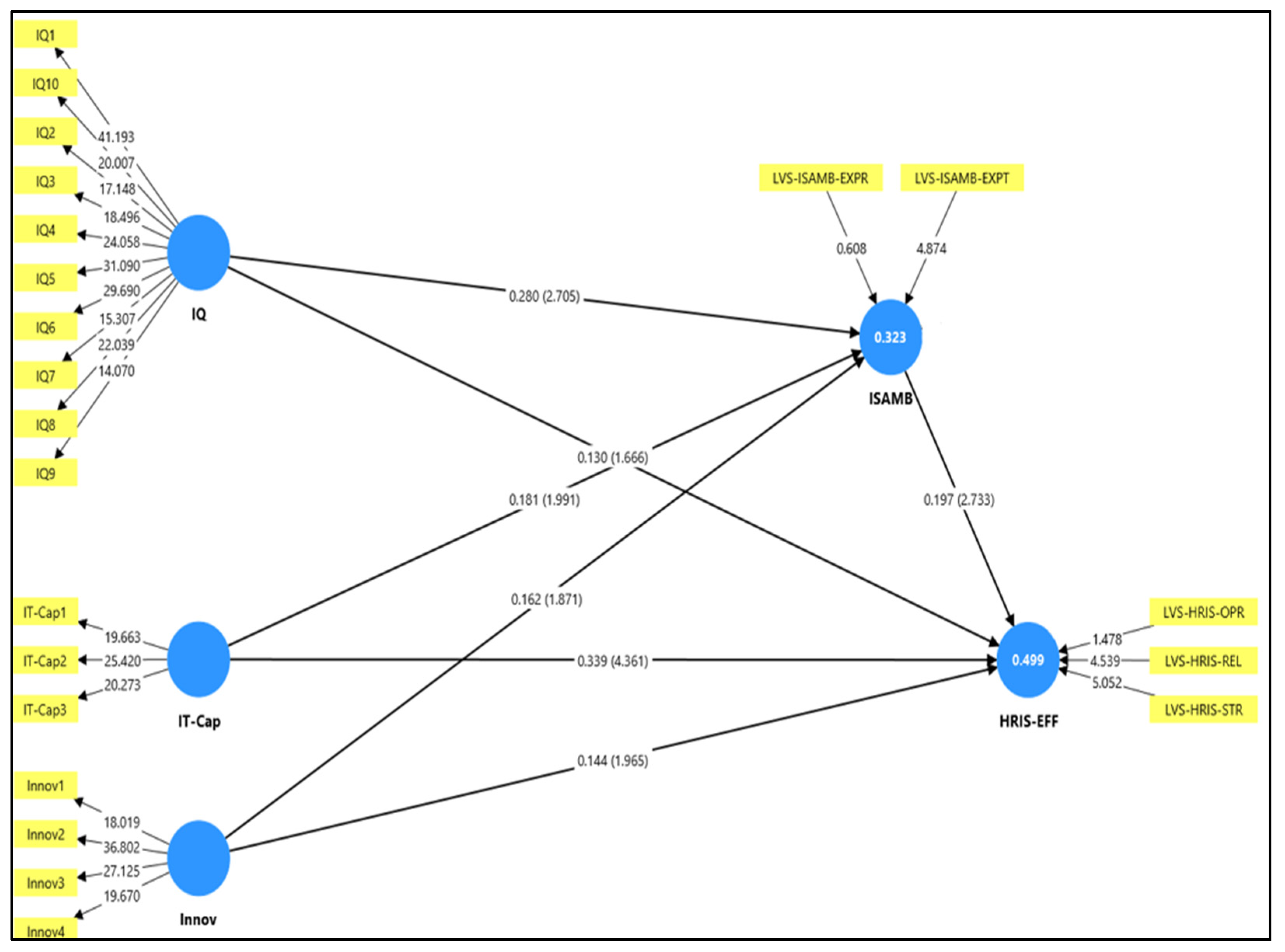
| H1 | IQ → HRIS-EFF | 0.130 | 1.666 | 0.048 ** | 0.023 | Supported |
| H2 | Innov → HRIS-EFF | 0.144 | 1.965 | 0.025 ** | 0.030 | Supported |
| H3 | IT-Cap → HRIS-EFF | 0.339 | 4.361 | 0.000 *** | 0.171 | Supported |
| H4 | ISAMB → HRIS-EFF | 0.197 | 2.733 | 0.003 *** | 0.053 | Supported |
| H5 | IQ → ISAMB | 0.280 | 2.705 | 0.003 *** | 0.085 | Supported |
| H6 | Innov → ISAMB | 0.162 | 1.871 | 0.031 ** | 0.029 | Supported |
| H7 | IT-Cap → ISAMB | 0.181 | 1.991 | 0.023 ** | 0.037 | Supported |
| Hypothesis | Relation | Total Effect | Direct Effect | Indirect Effect | |||||
|---|---|---|---|---|---|---|---|---|---|
| Coefficient | p Value | Coefficient | p Value | Path Coefficient | T Statistics | p Values | Decision | ||
| H8 | IQ → ISAMB → HRIS-EFF | 0.185 | 0.008 | 0.130 | 0.048 | 0.055 | 1.904 | 0.028 | Supported |
| H9 | Innov → ISAMB → HRIS-EFF | 0.112 | 0.043 | 0.144 | 0.025 | 0.032 | 1.721 | 0.043 | Supported |
| H10 | IT-Cap → ISAMB → HRIS-EFF | 0.375 | 0.000 | 0.339 | 0.000 | 0.036 | 1.741 | 0.041 | Supported |
| Relation | Effect Size |
|---|---|
| IQ → HRIS-EFF | 0.023 |
| IQ → ISAMB | 0.085 |
| ISAMB → HRIS-EFF | 0.053 |
| IT-Cap → HRIS-EFF | 0.171 |
| IT-Cap → ISAMB | 0.037 |
| Innov → HRIS-EFF | 0.030 |
| Innov → ISAMB | 0.029 |
| Endogenous Variables | Q2 Predict |
|---|---|
| HRIS-EFF | 0.393 |
| ISAMB | 0.222 |
Disclaimer/Publisher’s Note: The statements, opinions and data contained in all publications are solely those of the individual author(s) and contributor(s) and not of MDPI and/or the editor(s). MDPI and/or the editor(s) disclaim responsibility for any injury to people or property resulting from any ideas, methods, instructions or products referred to in the content. |
© 2025 by the authors. Licensee MDPI, Basel, Switzerland. This article is an open access article distributed under the terms and conditions of the Creative Commons Attribution (CC BY) license (https://creativecommons.org/licenses/by/4.0/).
Share and Cite
Siddique, M.S.; Mohd Zin, M.L.B.; Ismail, S.A.b. Advancing Sustainable Digital Transformations Through HRIS Effectiveness: Examining the Role of Information Quality, Executives’ Innovativeness, and Staff IT Capabilities via IS Ambidexterity. Sustainability 2025, 17, 5784. https://doi.org/10.3390/su17135784
Siddique MS, Mohd Zin MLB, Ismail SAb. Advancing Sustainable Digital Transformations Through HRIS Effectiveness: Examining the Role of Information Quality, Executives’ Innovativeness, and Staff IT Capabilities via IS Ambidexterity. Sustainability. 2025; 17(13):5784. https://doi.org/10.3390/su17135784
Chicago/Turabian StyleSiddique, Muhammad Shahid, Md. Lazim Bin Mohd Zin, and Saiful Azizi bin Ismail. 2025. "Advancing Sustainable Digital Transformations Through HRIS Effectiveness: Examining the Role of Information Quality, Executives’ Innovativeness, and Staff IT Capabilities via IS Ambidexterity" Sustainability 17, no. 13: 5784. https://doi.org/10.3390/su17135784
APA StyleSiddique, M. S., Mohd Zin, M. L. B., & Ismail, S. A. b. (2025). Advancing Sustainable Digital Transformations Through HRIS Effectiveness: Examining the Role of Information Quality, Executives’ Innovativeness, and Staff IT Capabilities via IS Ambidexterity. Sustainability, 17(13), 5784. https://doi.org/10.3390/su17135784
