Cross-National Analysis of Marine Spatial Planning (MSP) Frameworks: Collaboration, Conservation, and the Role of NGOs in Australia, Germany, Seychelles, and England
Abstract
1. Introduction
1.1. Marine Spatial Planning: A Global Policy for Sustainable Maritime Governance and Conservation
1.2. Marine Spatial Planning and Sustainable Development
2. Material and Methods
3. Results
3.1. Australia Case Study
3.2. Germany Case Study
3.3. Seychelles Case Study
3.4. United Kingdom (England) Case Study
3.5. Cross-National Comparison Matrix
4. Discussion
4.1. Legal MSP Institution from the Central Level
4.2. Stakeholder Engagement in Both Central Policy Planning and Local Zoning
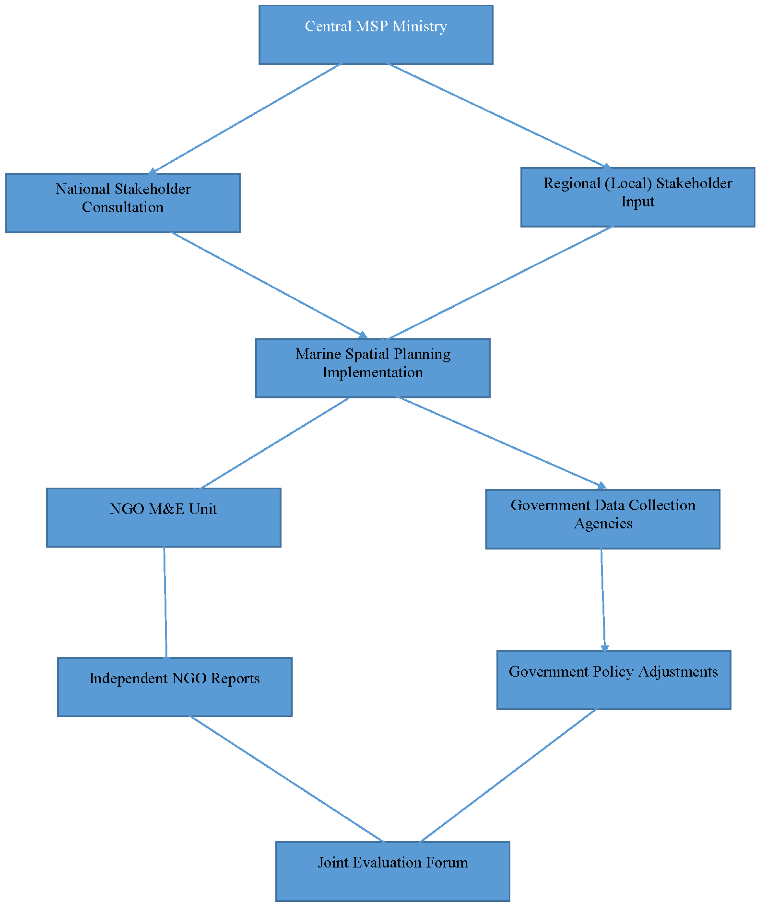
4.3. MSP “Efficiency” Monitoring and Evaluation by NGO
5. Conclusions
Author Contributions
Funding
Institutional Review Board Statement
Informed Consent Statement
Data Availability Statement
Conflicts of Interest
References
- European Union Commission. EUR-Lex: Access to European Union Law. Directive 2014/89/EU of the European Parliament and of the Council of 23 July 2014 Establishing a Framework for Maritime Spatial Planning. 2014. Available online: http://data.europa.eu/eli/dir/2014/89/oj (accessed on 14 January 2024).
- Fang, Q.; Zhu, S.; Ma, D.; Zhang, L.; Yang, S. How effective is a marine spatial plan: An evaluation case study in China. Ecol. Indic. 2019, 98, 508–514. [Google Scholar] [CrossRef]
- Douvere, F. The importance of marine spatial planning in advancing ecosystem-based sea use management. Mar. Policy 2008, 32, 762–771. [Google Scholar] [CrossRef]
- Álvarez-Romero, J.G.; Mills, M.; Adams, V.M.; Gurney, G.G.; Pressey, R.L.; Weeks, R.; Ban, N.C.; Cheok, J.; Davies, T.E.; Day, J.C.; et al. Research advances and gaps in marine planning: Towards a global database in systematic conservation planning. Biol. Conserv. 2018, 227, 369–382. [Google Scholar] [CrossRef]
- Chalastani, V.I.; Tsoukala, V.K.; Coccossis, H.; Duarte, C.M. A bibliometric assessment of progress in marine spatial planning. Mar. Policy 2021, 127, 104329. [Google Scholar] [CrossRef]
- Albotoush, R.; Shau-Hwai, A.T. An authority for marine spatial planning (MSP): A systemic review. Ocean Coast. Manag. 2021, 205, 105551. [Google Scholar] [CrossRef]
- Smythe, T.C.; McCann, J. Lessons learned in marine governance: Case studies of marine spatial planning practice in the US. Mar. Policy 2018, 94, 227–237. [Google Scholar] [CrossRef]
- Retzlaff, R.; LeBleu, C. Marine Spatial Planning: Exploring the Role of Planning Practice and Research. J. Plan. Lit. 2018, 33, 466–491. [Google Scholar] [CrossRef]
- Li, A.; Kang, M. Research on Spatial Resource Planning of Land and Sea Co-ordination. In Proceedings of the 2020 2nd International Conference on Energy, Power, Environment and Computer Application, Beijing, China, 22–23 November 2020; IOP Publishing: Beijing, China, 2021; Volume 661, p. 012014. [Google Scholar] [CrossRef]
- Foley, M.M.; Halpern, B.S.; Micheli, F.; Armsby, M.H.; Caldwell, M.R.; Crain, C.M.; Prahler, E.; Rohr, N.; Sivas, D.; Beck, M.W.; et al. Guiding ecological principles for marine spatial planning. Mar. Policy 2010, 34, 955–966. [Google Scholar] [CrossRef]
- Ehler, C. Conclusions: Benefits, lessons learnt, and future challenges of marine spatial planning. Mar. Policy 2008, 32, 840–843. [Google Scholar] [CrossRef]
- Berkes, F.; Turner, N.J. Knowledge, learning and the evolution of conservation practices for social-ecological system resilience. Hum. Ecol. 2006, 34, 479–494. [Google Scholar] [CrossRef]
- McGregor, D. Coming full circle: Indigenous Knowledge, environment and our future. Am. Indian Q. 2009, 33, 325–335. [Google Scholar] [CrossRef]
- Santos, C.F.; Domingos, T.; Ferreira, M.A.; Orbach, M.; Andrade, F. How sustainable is sustainable marine spatial planning? Part I. Linking the concepts. Mar. Policy 2014, 49, 59–65. [Google Scholar]
- Holness, S.D.; Harris, L.R.; Chalmers, R.; De Vos, D.; Goodall, V.; Truter, H.; Oosthuizen, A.; Bernard, A.T.; Cowley, P.D.; da Silva, C. Using systemic conservation planning to align priority areas for biodiversity and nature-based activities in marine spatial planning: A real-world application in contested marine space. Biol. Conserv. 2022, 271, 109574. [Google Scholar] [CrossRef]
- Santos, C.F.; Ehler, C.N.; Agardy, T.; Andrade, F.; Orbach, M.K.; Crowder, L.B. Chapter 30—Marine Spatial Planning. In World Seas: An Environmental Evaluation, 2nd ed.; III Ecological Issues and Environmental Impacts; Academic Press: Cambridge, MA, USA, 2019; pp. 571–592. [Google Scholar]
- Taljaard, S.; van Niekerk, L. How supportive are existing national legal regimes for multi-use marine spatial planning?—The South African case. Mar. Policy 2013, 38, 72–79. [Google Scholar] [CrossRef]
- Grip, K.; Blomqvist, S. Marine spatial planning: Coordinating divergent marine interests. Ambio 2021, 50, 1172–1183. [Google Scholar] [CrossRef]
- Marine Conservation Society. Lundy: A Pioneering Marine Protected Area. Marine Conservation Society, 16 January 2024. Available online: https://www.mcsuk.org/news/lundy-a-pioneering-marine-protected-area/ (accessed on 13 August 2025).
- Glegg, G.; Jefferson, R.; Fletcher, S. Marine governance in the English Channel (La Manche): Linking science and management. Mar. Pollut. Bull. 2015, 95, 707–718. [Google Scholar] [CrossRef]
- Fletcher, S.; McKinley, E.; Buchan, K.C.; Smith, N.; McHugh, K. Effective practice in marine spatial planning: A participatory evaluation of experience in Southern England. Mar. Policy 2013, 39, 341–348. [Google Scholar] [CrossRef]
- Beier, P.; Hansen, L.J.; Helbrecht, L.; Behar, D. A how-to guide for Coproduction of actionable science. Conserv. Lett. 2017, 10, 288–296. [Google Scholar] [CrossRef]
- Di Franco, A.; Hogg, K.E.; Calò, A.; Bennett, N.J.; Sévin-Allouet, M.A.; Alaminos, O.E.; Lang, M.; Koutsoubas, D.; Prvan, M.; Santarossa, L.; et al. Improving marine protected area governance through collaboration and co-production. J. Environ. Manag. 2020, 269, 110757. [Google Scholar] [CrossRef]
- Huang, S.-C.; Chang, Y.; Chang, S.-K. From regional effectiveness evaluation and community engagement toward effective marine protected areas. Ocean Coast. Manag. 2024, 251, 107075. [Google Scholar] [CrossRef]
- Ehler, C.; Douvere, F. Marine Spatial Planning: A Step-by-Step Approach Towards Ecosystem Based Management; UNESCO-Intergovernmental Oceanographic Commission: Paris, France, 2009. [Google Scholar]
- United Nations. Convention on the Law of the Sea; UN General Assembly: Montego Bay, Jamaica, 1982. [Google Scholar]
- Haward, M. Sectoral approaches to Australian marine and ocean governance. Aust. J. Marit. Ocean Aff. 2014, 6, 18–26. [Google Scholar] [CrossRef]
- Australian Government. Australian Institute of Marine Science. (AIMS) Index of Marine Industry. 2023. Available online: https://www.aims.gov.au/information-centre/news-and-stories/ (accessed on 17 January 2024).
- Commonwealth of Australia. Parliament of Australia. 2023. Available online: https://www.aph.gov.au/About_Parliament/Parliamentary_departments/Parliamentary_Library/pubs/BriefingBook47p/OceansBlueEconomy (accessed on 17 January 2024).
- Rothwell, D.R. The legal framework for ocean and coastal management in Australia. Ocean Coast. Manag. 1996, 33, 41–61. [Google Scholar] [CrossRef]
- McKinnon, K.R. The Law of the Sea and Australian Ocean Policy. Marit. Stud. 1994, 1994, 18–24. [Google Scholar] [CrossRef]
- Forbes, V.L. Legal Extensions to Australia’s Maritime Claim. Marit. Stud. 1994, 1994, 14–17. [Google Scholar] [CrossRef]
- Schofield, C.; Tsamenyi, M.; Palma, M.A. Securing Maritime Australia; Developments in Maritime Surveillance and Security. Ocean Dev. Int. Law 2008, 39, 94–112. [Google Scholar] [CrossRef]
- Wraith, J.; Schofield, C. Australis’s Endeavour in Maritime Enforcement: Securing Vast and Vital Oceans. Korean J. Int. Comp. Law 2018, 6, 219–244. [Google Scholar] [CrossRef]
- Harvey, N.; Clarke, B. 21st Century reform in Australian coastal policy and legislation. Mar. Policy 2019, 103, 27–32. [Google Scholar] [CrossRef]
- Victoria State Government. Marine and Coastal Act 2018; Authorised Version No.003. No. 26 of 2018; Victoria State Government: Victoria, Australia, 2018. [Google Scholar]
- Haward, M.; Vince, J. Australian Ocean Governance—Initiatives and Challenges. Coast. Manag. 2009, 37, 1–16. [Google Scholar] [CrossRef]
- Ganter, E. Indigenous participation in coastal management in the Northern Territory, Australia: Issues and options. Ocean Coast. Manag. 1996, 33, 193–212. [Google Scholar] [CrossRef]
- Rudiyanto, A. Managing Marine and Coastal Resources: Some comparative issues between Australia and Indonesia. Marit. Stud. 2001, 2001, 6–28. [Google Scholar] [CrossRef]
- Haward, M. Institutional framework for Australian ocean and coastal management. Ocean Coast. Manag. 1996, 33, 19–39. [Google Scholar] [CrossRef]
- Haward, M. Integrated Coastal Zone Management in Australia. Marit. Stud. 1995, 1995, 1–7. [Google Scholar] [CrossRef]
- Hedge, P.; van Putten, E.I.; Hunter, C.; Fischer, M. Perceptions, Motivations and Practices for Indigenous Engagement in Marine Science in Australia. Front. Mar. Sci. 2020, 7, 522. [Google Scholar] [CrossRef]
- NSW-EPA. New South Wales Environmental Protection Authority (NSW-EPA). 2019. Available online: https://www.soe.epa.nsw.gov.au/about-the-report/acknowledgements (accessed on 19 January 2024).
- Foster, E.G.; Haward, M. Integrated management councils: A conceptual model for ocean policy conflict management in Australia. Ocean Coast. Manag. 2003, 46, 547–563. [Google Scholar] [CrossRef]
- Brooks, K.; Barclay, K.; Grafton, R.Q.; Gollan, N. Transforming coastal and marine management: Deliberative democracy and integrated management in New South Wales, Australia. Mar. Policy 2022, 139, 104053. [Google Scholar] [CrossRef]
- Rist, P.; Rassip, W.; Yunupingu, D.; Wearne, J.; Gould, J.; Dulfer-Hyams, M.; Bock, E.; Smyth, D. Indigenous protected areas in Sea Country: Indigenous-driven collaborative marine protected areas in Australia. Aquat. Conserv. Mar. Freshw. Ecosyst. 2019, 29, 138–151. [Google Scholar] [CrossRef]
- Jordan, A.; Fairfull, S.; Creese, B. Managing Threats to the Marine Estate in New South Wales(Australia) to Maximise Community Wellbeing. J. Coast. Res. 2016, 75, SI75–SI129. [Google Scholar] [CrossRef]
- Singh, G.G.; Keefer, J.; Ota, Y. An inequity assessment framework for planning coastal and marine conservation and development interventions. Front. Mar. Sci. 2023, 10, 1256500. [Google Scholar] [CrossRef]
- German Federal Foreign Office. International Law of the Sea. 2018. Available online: https://www.auswaertiges-amt.de/en/aussenpolitik/themen/-/231382 (accessed on 20 January 2024).
- Güterverkehr—Statistisches Bundesamt. DESTATIS Statistisches Bundesamt. 2024. Available online: https://www.destatis.de/DE/Themen/Branchen-Unternehmen/Transport-Verkehr/Gueterverkehr/_inhalt.html (accessed on 20 January 2024).
- Spalding, M.J. The New Blue Economy: The Future of Sustainability. J. Ocean Coast. Econ. 2016, 2, 8. [Google Scholar] [CrossRef]
- Fernandez-Macho, J. A statistical assessment of maritime socioeconomic indicators for the European Atlantic area. J. Ocean Coast. Econ. 2016, 2, 4. [Google Scholar] [CrossRef]
- Wolters, H.A.; Gille, J.; De Vet, J.M.; Molemaker, R.J. Scenarios for selected maritime economic functions. Eur. J. Futures Res. 2013, 1, 11. [Google Scholar] [CrossRef]
- Klingen, R.; Dirks, J. Leistungsfähige Häfen und optimale Infrastruktur—Fundament der deutschen Volkswirtschaft. Beton-Stahlbetonbau 2012, 107, 2–7. [Google Scholar] [CrossRef]
- European Commission. Directorate-General for Maritime Affairs and Fisheries, Joint Research Centre. In The 2018 Annual Economic Report on EU Blue Economy; Publication Office of the European Union: Luxembourg, 2018. [Google Scholar]
- Pinkau, A.; Schiele, K.S. Strategic Environmental Assessment in marine spatial planning of the North Sea and the Baltic Sea—An implementation tool for an ecosystem-based approach? Mar. Policy 2021, 130, 104547. [Google Scholar] [CrossRef]
- Schachtner, E. The Challenges of Applying the Ecosystem Approach to Spatial Planning in the EEZ: German Experiences. In The Ecosystem Approach in Ocean Planning and Governance: Perspectives from Europe and Beyond; Langlet, D., Rosemary, R., Eds.; Brill Publishers: Leiden, The Netherlands, 2018; Volume 87, pp. 317–370. Available online: https://www.jstor.org/stable/10.1163/j.ctvrxk2v2 (accessed on 13 August 2025).
- Startseite. Federal Maritime and Hydrographic Agency. 2018. Available online: https://www.bsh.de/DE/Home/home_node.html (accessed on 20 January 2024).
- Jones, P.J.; Lieberknecht, L.M.; Qiu, W. Marine spatial planning in reality: Introduction to case studies and discussion of findings. Mar. Policy 2016, 71, 256–264. [Google Scholar] [CrossRef]
- Douvere, F.; Ehler, C. Ecosystem-Based Marine Spatial Management: An Evolving Paradigm for the Management of Coastal and Marine Places. In Ocean Yearbook; Brill Nijhoff: Leiden, The Netherlands, 2007. [Google Scholar]
- Meeresraumplanung. BSH-Bundesamt für Seeschifffahrt und Hydrographie. 2021. Available online: https://www.bsh.de/DE/THEMEN/Offshore/Meeresraumplanung/meeresraumplanung_node.html (accessed on 20 January 2024).
- Westholm, A. Appropriate scale and level in marine spatial planning—Management perspectives in the Baltic Sea. Mar. Policy 2018, 98, 264–270. [Google Scholar] [CrossRef]
- Schupp, M.F.; Krause, G.; Onyango, V.; Buck, B.H. Dissecting the offshore wind and mariculture multi-use discourse: A new approach using targeted SWOT analysis. Marit. Stud. 2021, 20, 127–140. [Google Scholar] [CrossRef]
- Walsh, C.; Kannen, A. Shifting Planning at Sea: Shifting planning practices at the German North Sea coast. Raumforsch. Raumordn. 2019, 77, 147–164. [Google Scholar] [CrossRef]
- Quesada, G.C.; Klenke, T.; Mejía-Ortíz, L.M. Regulatory Challenges in Realizing Integrated Coastal Management—Lessons from Germany, Costa Rica, Mexico and South Africa. Sustainability 2018, 10, 3772. [Google Scholar] [CrossRef]
- Quero García, P.; García Sanabria, J.; Chica Ruiz, J.A. The role of maritime spatial planning on the advance of blue energy in the European Union. Marine Policy 2019, 99, 123–131. [Google Scholar] [CrossRef]
- Spijkerboer, R.C.; Zuidema, C.; Busscher, T.; Arts, J. The performance of marine spatial planning in coordinating offshore wind energy with other sea-uses: The case of the Dutch North Sea. Mar. Policy 2020, 115, 103860. [Google Scholar] [CrossRef]
- Janssen, H.; Varjopuro, R.; Luttmann, A.; Morf, A.; Nieminen, H. Imbalances in interaction for transboundary marine spatial planning: Insight from the Baltic Sea Region. Ocean Coast. Manag. 2018, 161, 201–210. [Google Scholar] [CrossRef]
- Douvere, F.; Ehler, C.N. New perspectives on sea use management: Initial findings from European experience with marine spatial planning. J. Environ. Manag. 2009, 90, 77–88. [Google Scholar] [CrossRef] [PubMed]
- de Vrees, L. Adaptive marine spatial planning in the Netherlands sector of the North Sea. Mar. Policy 2021, 132, 103418. [Google Scholar] [CrossRef]
- Gillsater, B. The Potential of the Blue Economy. World Bank Organization, 30 July 2018. Available online: https://blogs.worldbank.org/voices/potential-blue-economy (accessed on 22 January 2024).
- Schultz-Zehden, A.; Weig, B.; Lukic, I. Maritime Spatial Planning and the EU’s Blue Growth Policy: Past, Present and Future Perspectives. In Marine Spatial Planning: Past, Present, Future; Gee, K., Zaucha, L., Eds.; Springer: Cham, Switzerland, 2019; pp. 121–149. [Google Scholar] [CrossRef]
- Kwiatkowski, J.M.; Zaucha, J. Measuring the Blue Economy in the EU: The Polish Experience. Front. Mar. Sci. 2023, 10, 1129075. [Google Scholar] [CrossRef]
- Krämer, L. The EU Directive 2014/89 Establishing a Framework for Maritime Spatial Planning. J. Eur. Environ. Plan. Law 2018, 15, 24–41. [Google Scholar] [CrossRef]
- European MSP Platform. The European Maritime Spatial Planning Platform. European Commission. 2023. Available online: https://maritime-spatial-planning.ec.europa.eu/ (accessed on 22 January 2024).
- Singh, P.A.; Ort, M. Law and Policy Dimensions of Ocean Governance. In YOUMARES 9—The Oceans: Our Research, Our Future; Jungblut, S., Liebich, V., Bode-Dalby, M., Eds.; Springer: Cham, Switzerland, 2020; pp. 45–56. [Google Scholar] [CrossRef]
- Cicin-Sain, B.; Vanderzwaag, D.; Balgos, M.C. (Eds.) Routledge Handbook of National and Regional Ocean Policies; Routledge: London, UK, 2015. [Google Scholar] [CrossRef]
- Maes, F. The international legal framework for marine spatial planning. Mar. Policy 2008, 32, 797–810. [Google Scholar] [CrossRef]
- Aschenbrenner, M.; Winder, G.M. Planning for a sustainable marine future? Marine spatial planning in the German exclusive economic zone of the North Sea. Appl. Geogr. 2019, 110, 102050. [Google Scholar] [CrossRef]
- Jay, S.; Klenke, T.; Ahlhorn, F.; Ritchie, H. Early European Experience in Marine Spatial Planning: Planning the German Exclusive Economic Zone. Eur. Plan. Stud. 2012, 20, 2013–2031. [Google Scholar] [CrossRef]
- Thiel, A. Scalar reorganisation of marine governance in Europe? The implementation of marine strategy framework directive in Spain, Portugal and Germany. Mar. Policy 2013, 39, 322–332. [Google Scholar] [CrossRef]
- Kirkfeldt, T.S.; van Tatenhove, J.P.; Nielsen, H.N.; Larsen, S.V. An ocean of ambiguity in the North European marine spatial planning policy designs. Mar. Policy 2020, 119, 104063. [Google Scholar] [CrossRef]
- Kujala, J.; Sachs, S.; Leinonen, H.; Heikkinen, A.; Laude, D. Stakeholder Engagement: Past, Present, and Future. Bus. Soc. 2022, 61, 1136–1196. [Google Scholar] [CrossRef]
- Kawaley, I. Implication of the exclusive economic zone and EEZ management for Seychelles, a small midocean island. Ocean Dev. Int. Law 1998, 29, 225–264. [Google Scholar] [CrossRef]
- Kullenberg, G. The exclusive economic zone: Some perspectives. Ocean Coast. Manag. 1999, 42, 849–855. [Google Scholar] [CrossRef]
- United Nations. Continental Shelf—Joint Submission to the Commission by Mauritius and Seychelles. Oceans & Law of the Sea: Commission on the Limits of the Continental Shelf (CLCS). Ocean & Law of the Sea—United Nations. 2012. Available online: https://www.un.org/depts/los/clcs_new/submissions_files/submission_musc.htm (accessed on 1 January 2025).
- Commonwealth Secretariat. Seychelles: Seeking Sustainable Development from the Seas—Commonwealth. 2016. Available online: https://thecommonwealth.org/news/seychelles-seeking-sustainable-development-seas (accessed on 4 May 2025).
- Robinson, J.; Shroff, J. The fishing sector in Seychelles: An overview, with an emphasis on artisanal fisheries. NeuroToxicology 2020, 81, 272–276. [Google Scholar] [CrossRef] [PubMed]
- CIRSD. Our Blue Horizon—Opening New Development Frontiers with the Blue Economy—CIRSD. Center for International Relations and Sustainable Development (CIRSD). 2000. Available online: https://www.cirsd.org/en/horizons/horizons-winter-2015--issue-no2/our-blue-horizon---opening-new-development-frontiers-with-the-blue-economy (accessed on 1 January 2025).
- Seychelles News Agency. Seychelles Now Has Marine Spatial Plan Policy to Guide Development, Conservation. 2020. Available online: http://www.seychellesnewsagency.com/articles/13503/Seychelles+now+has+Marine+Spatial+Plan+policy+to+guide+development,+conservation (accessed on 28 September 2024).
- Benzaken, D.; Voyer, M.; Pouponneau, A.; Hanich, Q. Good governance for sustainable blue economy in small islands: Lessons learnt from the Seychelles experience. Front. Political Sci. 2022, 4, 1040318. [Google Scholar] [CrossRef]
- Christ, H.J.; White, R.; Hood, L.; Vianna, G.; Zeller, D. A Baseline for the Blue Economy: Catch and Effort History in the Republic of Seychelles’ Domestic Fisheries. Front. Mar. Sci. 2020, 7, 269. [Google Scholar] [CrossRef]
- Seychelles Nation. How Does Aldabra Atoll fit Into the Blue Economy of Seychelles? 2017. Available online: https://www.nation.sc/archive/254968/how-does-aldabra-atoll-fit-into-the-blue-economy-of-seychelles (accessed on 24 July 2025).
- World Bank. New Strategy for Seychelles Seeks to Consolidate the Country’s Path to Inclusive and Sustainable Prosperity. 2018. Available online: https://www.worldbank.org/en/news/press-release/2018/07/17/new-strategy-for-seychelles-seeks-to-consolidate-the-countrys-path-to-inclusive-and-sustainable-prosperity (accessed on 17 July 2025).
- NPR. Seychelles Finds A Novel Way to Swap Its Debt for Marine Protections: The Two-Way: NPR. 2018. Available online: https://www.npr.org/sections/thetwo-way/2018/02/23/588273709/seychelles-finds-a-novel-way-to-swap-its-debt-for-marine-protections (accessed on 23 February 2025).
- Seychelles Nation. Seychelles Discusses Debt Swap with Bilateral Creditors-Archive-Seychelles Nation. 2014. Available online: https://www.nation.sc/archive/241315/seychelles-discusses-debt-swap-with-bilateral-creditors (accessed on 10 April 2025).
- SeyCCAT. Press Release: Seychelles Hits 30% Marine Protection Target After Pioneering Debt Restructuring Deal—SeyCCAT—The Seychelles Conservation and Climate Adaptation Trust. 2020. Available online: https://icriforum.org/seychelles-hits-30-marine-protection-target-after-pioneering-debt-restructuring-deal/ (accessed on 2 February 2025).
- BBC. The Deal that Saved Seychelles’ Troubled Waters. 2020. Available online: https://www.bbc.com/future/article/20200803-the-deal-that-saved-seychelles-troubled-waters (accessed on 3 August 2025).
- The Commonwealth. Debt-for-Nature Finance Swap Quick Fact-Sheet Small States Centre of Excellence. Available online: https://documents1.worldbank.org/curated/en/300181468739253960/pdf/multi0page.pdf (accessed on 10 April 2025).
- Booth, M.; Brooks, C.M. Financing marine conservation from restructured debt: A case study of the Seychelles. Front. Mar. Sci. 2023, 10, 899256. [Google Scholar] [CrossRef]
- Rajabifard, A.; Binns, A.; Williamson, I. Administering the marine environment—The spatial dimension. J. Spat. Sci. 2005, 50, 69–78. [Google Scholar] [CrossRef]
- Rothwell, D.R.; Stephens, T. The International Law of the Sea. Chin. J. Int. Law 2011, 10, 173–175. [Google Scholar] [CrossRef]
- Government of Mauritius—Prime Minister’s Office—Department for Continental Shelf, Maritime Zones Administration & Exploration. Strategic Actions—Maritime Territorial Integrity & Sovereignty. 2023. Available online: https://csmzae.govmu.org/Pages/Strategic%20Actions/Strategic-Actions.aspx (accessed on 7 February 2025).
- Leary, D.E. International Maritime Organization (IMO); Oxford University Press: Oxford, UK, 2016; Volume 22, pp. 459–462. [Google Scholar]
- Techera, E. Protected Area Law in Seychelles: Legal Complexity in a Micro-jurisdiction. Int. J. Mar. Coast. Law 2019, 34, 698–730. [Google Scholar] [CrossRef]
- Clifton, J.; Osman, E.O.; Suggett, D.J.; Smith, D.J. Resolving conservation and development tensions in a small island state: A governance analysis of Curieuse Marine National Park, Seychelles. Mar. Policy 2021, 127, 103617. [Google Scholar] [CrossRef]
- Cockerell, L.M.; Jones, P.J. Governance Analysis of St Anne Marine National Park, Seychelles. Mar. Policy 2021, 127, 103912. [Google Scholar] [CrossRef]
- SMSP. The Initiative—Seychelles Marine Spatial Plan Initiative. Seychelles Marine Spatial Plan Initiative (SMSP). 2016. Available online: https://seymsp.com/the-initiative/ (accessed on 15 April 2024).
- Frost, M.; Baxter, J.M.; Buckley, P.J.; Cox, M.; Dye, S.R.; Withers Harvey, N. Impacts of climate change on fish, fisheries and aquaculture. Aquat. Conserv. Mar. Freshw. Ecosyst. 2012, 22, 331–336. [Google Scholar] [CrossRef]
- Couper, A.D. The Marine Boundaries of the United Kingdom and the Law of the Sea. Geogr. J. 1985, 151, 228–236. [Google Scholar] [CrossRef]
- Tanaka, Y. Marine spaces under national jurisdiction II: Sovereign Rights. In The International Law of the Sea; Cambridge University Press: Cambridge, UK, 2012; pp. 120–148. [Google Scholar]
- Baker, J. CEBR Says Maritime Sector Contributes $57bn to UK Economy. Lloyd’s List, 11 September 2019. Available online: https://lloydslist.maritimeintelligence.informa.com/LL1129133/CEBR-says-maritime-sector-contributes-$57bn-to-UK-economy (accessed on 25 August 2024).
- Stebbings, E.; Papathanasopoulou, E.; Hooper, T.; Austen, M.C.; Yan, X. The marine economy of the United Kingdom. Mar. Policy 2020, 116, 103905. [Google Scholar] [CrossRef]
- Maritime UK. 2024. Available online: https://www.maritimeuk.org/about/about-us/ (accessed on 13 August 2025).
- Smith, H.D.; Ballinger, R.C.; Stojanovic, T.A. The Spatial Development Basis of Marine Spatial Planning in the United Kingdom. J. Environ. Policy Plan. 2012, 14, 29–47. [Google Scholar] [CrossRef]
- Slater, A.-M.; Claydon, J. Marine spatial planning in the UK: A review of the progress and effectiveness of the plans and their policies. Environ. Law Rev. 2020, 22, 85–107. [Google Scholar] [CrossRef]
- Government Digital System UK. Marine Licensing–Definitions. GOV·UK, 30 May 2019. Available online: https://www.gov.uk/guidance/marine-licensing-definitions#jurisdiction (accessed on 13 August 2025).
- Fletcher, S.; Jefferson, R.; Glegg, G.; Rodwell, L.; Dodds, W. England’s evolving marine and coastal governance framework. Mar. Policy 2014, 45, 261–268. [Google Scholar] [CrossRef]
- Government Digital System UK. Our MMO Story—The Next Ten Years; Corporate Report; Marine Management Organization: London, UK, 2020. [Google Scholar]
- Government Digital System UK. UK Marine Policy Statement. GOV·UK, 30 September 2011. Available online: https://www.gov.uk/government/publications/uk-marine-policy-statement (accessed on 13 August 2025).
- Fletcher, S.; Potts, J. Coastal and marine governance in the United Kingdom Editorial. Geogr. J. 2008, 174, 295–298. [Google Scholar] [CrossRef]
- Smith, H.D. The regional management of the seas around the United Kingdom. Mar. Policy 1999, 23, 525–535. [Google Scholar] [CrossRef]
- Liquete, C.; Somma, F.; Maes, J. A clear delimitation of coastal waters facing the EU environmental legislation: From the Water Framework Directive to the Marine Strategy Framework Directive. Environ. Sci. Policy 2011, 14, 432–444. [Google Scholar] [CrossRef]
- Britannica. Maritime Law Summary. 2022. Available online: https://www.britannica.com/summary/maritime-law (accessed on 1 November 2024).
- Head, B. Complexity, Crises and Coping Strategies. In Wicked Problems in Public Policy: Understanding and Responding to Complex Challenges; Springer: Cham, Switzerland, 2022. [Google Scholar] [CrossRef]
- Jentoft, S.; Chuenpagdee, R. Fisheries and coastal governance as a wicked problem. Mar. Policy 2009, 33, 553–560. [Google Scholar] [CrossRef]
- Appoo, J.; van de Crommenacker, J.; Sanchez, C.; Burt, A.J.; Fleischer-Dogley, F.; Richards, H. The Use of Aldabra and its Protected Waters by Marine Mammals. Seychelles Res. J. 2019, 1, 166–179. [Google Scholar]
- Abdullah, N.M.; Omar, A.H.; Desa, G.; Rambat, S. Towards the Development of a Framework for Sustainable Marine Space Governance: A Proposal for Collaborative Design Approach. J. Teknol. 2015, 72, 133–139. [Google Scholar] [CrossRef]
- Silver, J.J.; Campbell, L.M. Conservation development and community-based marine conservation. Mar. Policy 2018, 95, 334–346. [Google Scholar]
- Gruby, R.L.; Fairbanks, L.; Acton, L.; Artis, E. Conceptualizing social outcomes of large marine protected areas. Conserv. Biol. 2017, 31, 310–320. [Google Scholar] [CrossRef]
- Gjerde, K.; Wright, G.; Durussel, C. Strengthening high seas governance: NGO approaches. Mar. Policy 2013, 39, 85–92. [Google Scholar]
- Gaventa, J. Finding the spaces for change: A power analysis. IDS Bull. 2006, 37, 23–33. [Google Scholar] [CrossRef]
- Ostrom, E. Beyond markets and states: Polycentric governance of complex economic systems. Am. Econ. Rev. 2010, 100, 641–672. [Google Scholar] [CrossRef]
- Jentoft, S.; Knol, M. Marine spatial planning: Risk or opportunity for fisheries? Ecol. Soc. 2014, 19, 45. [Google Scholar]
- Armitage, D.; Berkes, F.; Doubleday, N. Adaptive Co-Management: Collaboration, Learning, and Multi-Level Governance; UBC Press: Vancouver, BC, Canada, 2012. [Google Scholar]
- Pomeroy, R.; Douvere, F. The engagement of stakeholders in the marine spatial planning process. Mar. Policy 2008, 32, 816–822. [Google Scholar] [CrossRef]
- Flannery, W.; Ellis, G.; Ellis, G. Exploring the winners and losers of marine environmental governance. Ecol. Soc. 2016, 21, 46. [Google Scholar]

| Department of Agriculture, Water and the Environment | Developing and implementing policies related to environmental protection. |
| Commonwealth Scientific and Industrial Research Organization (CSIRO) | Scientific research and providing evidence-based information for informed decision-making. |
| Great Barrier Reef Marine Park Authority (GBRMPA) Australia Marine Spatial Information Group (AMSIG) | Responsible for the management and protection of the Great Barrier Reef Marine Park. |
| State Territorial Environmental and Protection Agencies | Each state has its own environmental protection agency, which plays a role in overseeing environmental management within its jurisdiction. |
| Australian Fishing Management Authority (AFMA) | Responsible for the sustainable management of fisheries resources. |
| Australian Coastal Society | Promotes integrated coastal management aimed at achieving sustainable development along the Australian coastline. |
| Australian Marine Conservation Society (AMCS) | Non-government organization dedicated to marine conservation. |
| World Wide Fund for Nature (WWF) Australia | WWF Australia focuses on conservation efforts to ensure that planning initiatives align with biodiversity conservation and sustainable practices. |
| Federal Ministry of Economic Affairs and Energy (BMWI) | BMWi formulates and implements policies related to economic affairs, energy, and technology. |
| Federal Ministry of the Environment, Nature Conservation and Nuclear Safety (BMU) | BMU is the federal ministry responsible for environmental policies, including those related to the sea. It plays a crucial role in the development and implementation of marine environmental protection measures and policies. |
| Federal Ministry of Food and Agriculture (BMEL) Federal Ministry of Transportation and Digital Infrastructure (BMVI) | BMVI is involved in maritime affairs and transportation. It may contribute to the governance of the sea by addressing issues related to shipping, ports, and maritime infrastructure. |
| Federal Maritime and Hydrographic Agency (BSH—Bundesamt für Seeschifffahrt und Hydrographie) | BSH is responsible for various tasks related to shipping, MSP, and environmental protection in the German Exclusive Economic Zone (EEZ). It plays a role in coordinating activities and ensuring compliance with regulations. |
| Federal Agency for Nature Conservation (BfN—Bundesamt für Naturschutz) | BfN is involved in the conservation of nature and biodiversity. It plays a role in MSP by considering ecological aspects and contributing to the protection of marine habitats. |
| German Advisory Council on the Environment (SRU—Sachverständigenrat für Umweltfragen) | SRU provides independent advice to the German government on environmental issues. It may offer recommendations on sustainable governance practices for the sea. |
| Länder Authorities (State Authorities) | Germany’s coastal areas are governed by its individual states (Länder). State authorities play a significant role in implementing and enforcing Marine Spatial Planning measures within their respective coastal zones. |
| Non-Governmental Organizations (NGOs) and Research Institutions | Various NGOs and research institutions contribute to the governance of the sea in Germany by conducting scientific research, providing expertise, and engaging in advocacy efforts related to marine conservation and sustainable use. |
| Ocean Governance Department | The lead institution responsible for overseeing the sustainable management of marine resources and the development of policies related to the blue economy. |
| Ministry of Environment, Energy and Climate Change | This ministry plays a key role in aligning MSP with environmental conservation efforts, ensuring that sustainable practices are at the forefront of policy implementation. |
| Fisheries Authority | Responsible for regulating and managing fishing activities, contributing to the sustainable use of marine resources while supporting the livelihoods of fishing communities. |
| Seychelles Port Authority | As the governing body overseeing shipping activities and port management, this organization is integral in coordinating the MSP efforts related to shipping and maritime infrastructure development. |
| Nature Seychelles | Plays a vital role in advocating for the conservation of marine biodiversity and promoting sustainable practices. |
| Seychelles Island Foundation | Focuses on the conservation and management of island ecosystems, contributing to MSP efforts by providing expertise in ecosystem protection and restoration. |
| Seychelles Conservation and Climate Adaptation Trust | A non-profit organization dedicated to supporting projects that contribute to the sustainable use of marine resources, SeyCCAT collaborates with the government to implement initiatives outlined in the MSP. |
| Blue Economy Association of Seychelles | This organization represents the private sector’s involvement in the blue economy and contributes to MSP by promoting sustainable business practices and economic development initiatives within the maritime jurisdiction. |
| International Organizations | |
| The United Nations Development Programme (UNDP) | Support through its expertise in sustainable development and environmental conservation. Facilitating the alignment of Seychelles MSP with international best practices and standards. |
| International Union for Conservation of Nature (IUCN) | Providing assistance by leveraging its global network of experts and resources, the IUCN has supported in the development of MSP strategies that prioritize biodiversity conservation and ecosystem resilience. |
| United Nations Environment Programme (UNEP) | UNEP has collaborated with Seychelles to address marine conservation and management challenges. UNEP’s involvement in MSP has focused on promoting ecosystem-based approaches, enhancing marine biodiversity conservation, and fostering sustainable resource utilization. |
| The Nature Conservancy (TNC) | TNC has actively partnered with Seychelles to provide technical expertise and support in implementation of MSP. |
| Ministry for the Environment, Food and Rural Affairs Department for Environment, Food and Rural Affairs (DEFRA) | Developing and implementing policies related to environmental protection. |
| Marine Management Organization (MMO) | Serves as the primary governmental regulatory body for the high seas and territorial waters. In charge of MSP, overseeing marine licensing and managing maritime conservation zone. |
| Environmental Agency | Tasked with executing the Water Framework Directive to attain optimal ecological conditions for water bodies. Also accountable for averting coastal erosion, pollution, overseeing bathing water quality, and handling environmental licensing within a range of 12 nautical miles from the coast. |
| Inshore Fisheries Conservation Authority (IFCAs) | Responsible for the sustainable management of fisheries resources and for compliance with local laws up to 6 nautical miles. |
| Nature England | Tasked with the identification and proposal of MPAs for potential inclusion in the national MPA network. The governmental statutory conservation entity holds the mandate to provide counsel to both governmental bodies and industries concerning environmental preservation, biodiversity, and seascapes in the territorial waters. |
| Joint Nature Conservation Committee | Providing counsel to the government on nature conservation, this advisory encompasses adherence to both nautical and international regulations concerning the safeguarding and preservation of biodiversity and marine environment. |
| Ministry of Defense (MOD) | Tasked with mitigating coastal erosion, pollution, conducting environmental licensing, and monitoring bathing water quality in the territorial waters. |
| Department of Transportation (DfT) | Jointly responsible for the administration of coastal fisheries and ensuring adherence to local regulations within a span of up to 6 nautical miles. |
| Department of Energy and Climate Change (DECC) | Collectively accountable for MSP, the establishment of maritime conservation zones, and marine licensing. It serves as the primary governmental regulatory authority for territorial waters and maritime areas within the high seas. |
| Ministry of Housing, Communities and Local Government | Provides guidance to governmental authorities concerning the preservation of natural resources within the country’s maritime jurisdiction. This advisory takes into account both national and international legislative frameworks aimed at safeguarding biodiversity and the marine environment. |
| Ministries of Trade, Industries, Petroleum and Energy, Labour and Social Affairs | These ministries’ responsibilities intersect with MSP through various economic, industrial, environmental, and social dimensions, highlighting the importance of cross-sectoral collaboration and integration in achieving sustainable marine governance. |
| Country | Governance Type | MSP Legal Authority | NGO Role | Stakeholder Engagement | Monitoring and Evaluation | Challenges |
|---|---|---|---|---|---|---|
| Australia | Federal (central-state) | Strong (multiple state acts) | CSOs, WWF, AMCS involved in zoning | Strong at state level | Ministry-led, science-based, lacks NGO oversight | Inclusion of indigenous knowledge, ecological vs. economic tension |
| Germany | Decentralized federal | EU-aligned, Federal Spatial Law | Environmental NGOs consultative | Strong, procedural participation | Fragmented across Länder, no unified M&E | State-level inconsistency, weak NGO institutionalization |
| Seychelles | Centralized + partnerships | National Maritime Zone Act | SeyCCAT, Nature Seychelles | High—multi-stakeholder forums | Co-led by NGOs via debt-swap conservation deal | Balancing blue economy and biodiversity priorities |
| England | Centralized (DEFRA, MMO) | Marine and Coastal Access Act 2009 | Nature England, NGOs co-manage MPAs | Moderate, via regional plans | MMO-led, with community input, limited NGO lead | Legal complexity post-BREXIT, coordination among agencies |
Disclaimer/Publisher’s Note: The statements, opinions and data contained in all publications are solely those of the individual author(s) and contributor(s) and not of MDPI and/or the editor(s). MDPI and/or the editor(s) disclaim responsibility for any injury to people or property resulting from any ideas, methods, instructions or products referred to in the content. |
© 2025 by the authors. Licensee MDPI, Basel, Switzerland. This article is an open access article distributed under the terms and conditions of the Creative Commons Attribution (CC BY) license (https://creativecommons.org/licenses/by/4.0/).
Share and Cite
Charles, C.S.-A.; Chang, Y. Cross-National Analysis of Marine Spatial Planning (MSP) Frameworks: Collaboration, Conservation, and the Role of NGOs in Australia, Germany, Seychelles, and England. Sustainability 2025, 17, 8306. https://doi.org/10.3390/su17188306
Charles CS-A, Chang Y. Cross-National Analysis of Marine Spatial Planning (MSP) Frameworks: Collaboration, Conservation, and the Role of NGOs in Australia, Germany, Seychelles, and England. Sustainability. 2025; 17(18):8306. https://doi.org/10.3390/su17188306
Chicago/Turabian StyleCharles, Charlene Sharee-Ann, and Yi Chang. 2025. "Cross-National Analysis of Marine Spatial Planning (MSP) Frameworks: Collaboration, Conservation, and the Role of NGOs in Australia, Germany, Seychelles, and England" Sustainability 17, no. 18: 8306. https://doi.org/10.3390/su17188306
APA StyleCharles, C. S.-A., & Chang, Y. (2025). Cross-National Analysis of Marine Spatial Planning (MSP) Frameworks: Collaboration, Conservation, and the Role of NGOs in Australia, Germany, Seychelles, and England. Sustainability, 17(18), 8306. https://doi.org/10.3390/su17188306

