Tool for the Establishment of Optimal Open Green Spaces Using GIS and Nature-Based Solutions: Al-Sareeh (Jordan) Case Study
Abstract
1. Introduction
2. Materials and Methods
2.1. Study Area
2.2. Environmental and Site Analysis in Al-Sarih, Jordan
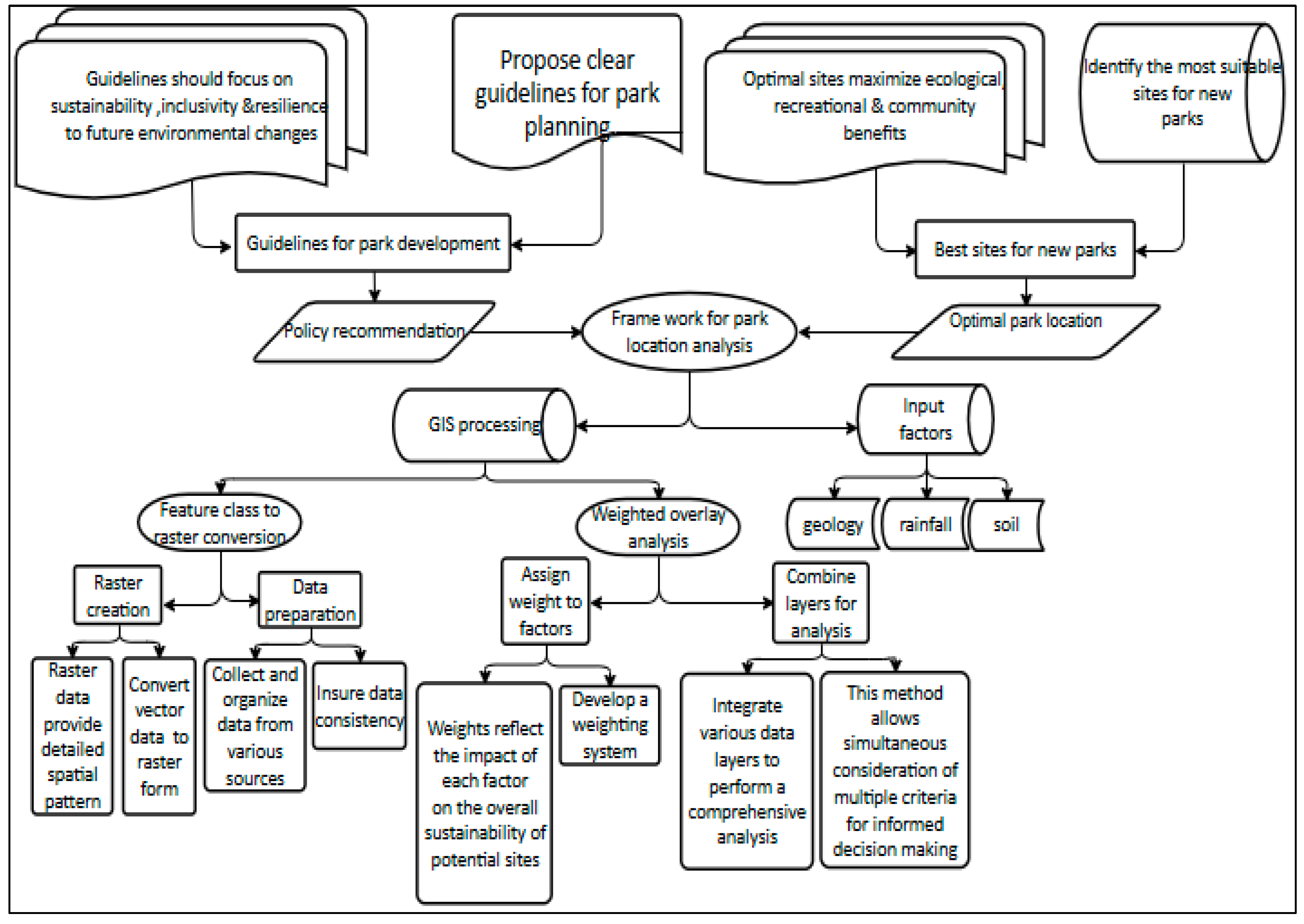
2.3. Study Tool
2.4. GIS-Based Data Preparation and Green Space Assessment
2.5. Assessment of Existing Urban Green Spaces
3. Results and Discussion
4. Conclusions
Author Contributions
Funding
Institutional Review Board Statement
Informed Consent Statement
Data Availability Statement
Conflicts of Interest
References
- Wang, D.; Xu, P.Y.; An, B.W.; Guo, Q.P. Urban green infrastructure: Bridging biodiversity conservation and sustainable urban development through adaptive management approach. Front. Ecol. Evol. 2024, 12, 1440477. [Google Scholar] [CrossRef]
- Jezzini, Y.; Assaf, G.; Assaad, R.H. Models and methods for quantifying the environmental, economic, and social benefits and challenges of green infrastructure: A critical review. Sustainability 2023, 15, 7544. [Google Scholar] [CrossRef]
- Verheij, J.; Ay, D.; Gerber, J.D.; Nahrath, S. Ensuring public access to green spaces in urban densification: The role of planning and property rights. Plan. Theory Pract. 2023, 24, 342–365. [Google Scholar] [CrossRef]
- Neema, M. Nigar, and Akira Ohgai. Multitype Green-Space Modeling for Urban Planning Using GA and GIS. Environ. Plan. B Plan. Des. 2013, 40, 447–473. [Google Scholar] [CrossRef]
- Mukhopadhyay, A.; Jana, S.K.; Hati, J.P.; Acharyya, R.; Pal, I. Sustainable Development through Geospatial Multi-Criteria Decision-Making (MCDM): A Comprehensive Analysis. In Artificial Intelligence, Geographic Information Systems, and Multi-Criteria Decision-Making for Improving Sustainable Development, 1st ed.; Auerbach Publications: Florida, FL, USA, 2025; pp. 18–38. [Google Scholar]
- Gontte, A.T. Review on potential urban development site selection using geospatial-based multi-criteria decision analysis (MCDA) techniques in the context of Ethiopia. Sci. Front. 2024, 5, 102–109. [Google Scholar] [CrossRef]
- Mecca, B. Assessing the sustainable development: A review of multi-criteria decision analysis for urban and architectural sustainability. J. Multi-Criteria Decis. Anal. 2023, 30, 203–218. [Google Scholar] [CrossRef]
- Castelli, K.R.; Silva, A.M.; Dunning, J., Jr. Improving the biodiversity in urban green spaces: A nature based approach. Ecol. Eng. 2021, 173, 106398. [Google Scholar] [CrossRef]
- Kifayatullah, S.; Saqib, Z.; Khan, M.I.; Zaman-ul-Haq, M.; Kucher, D.E.; Ullah, S.; Tariq, A. Equitable urban green space planning for sustainable cities: A GIS-based analysis of spatial disparities and functional strategies. Sci. Rep. 2025, 15, 22686. [Google Scholar] [CrossRef]
- Heo, S.; Nori-Sarma, A.; Kim, S.; Lee, J.T.; Bell, M.L. Do persons with low socioeconomic status have less access to greenspace? Application of accessibility index to urban parks in Seoul, South Korea. Environ. Res. Lett. 2021, 16, 084027. [Google Scholar] [CrossRef]
- Chanchitpricha, C.; Fischer, T.B. The role of impact assessment in the development of urban green infrastructure: A review of EIA and SEA practices in Thailand. Impact Assess. Proj. Apprais. 2022, 40, 191–201. [Google Scholar] [CrossRef]
- Sundar, G.; Patchaiammal, P.; Venkateshwarulu, B.V.; Kumar, T.P.; Rajamannar, K.; Tripathi, R.K. Integrative remote sensing approaches using generative adversarial networks for urban heat island analysis and mitigation. Remote Sens. Earth Syst. Sci. 2024, 7, 681–698. [Google Scholar] [CrossRef]
- Nizam, A.M.K.; Noor, M.; Iqbal, Z. Surface urban heat island effects analysis in the most populated city in Thailand: Towards sustainable urban development. AUIQ Tech. Eng. Sci. 2025, 2, 4. [Google Scholar] [CrossRef]
- Frantzeskaki, N.; McPhearson, T.; Collier, M.J.; Kendal, D.; Bulkeley, H.; Dumitru, A.; Walsh, C.; Noble, K.; Van Wyk, E.; Ordóñez, C.; et al. Nature-Based Solutions for Urban Climate Change Adaptation: Linking Science, Policy, and Practice Communities for Evidence-Based Decision-Making. BioScience 2019, 69, 455–466. [Google Scholar] [CrossRef]
- Koutsovili, E.I.; Tzoraki, O.; Kalli, A.A.; Provatas, S.; Gaganis, P. Participatory approaches for planning nature-based solutions in flood vulnerable landscapes. Environ. Sci. Policy 2023, 140, 12–23. [Google Scholar] [CrossRef]
- Cohen-Shacham, E.; Andrade, A.; Karangwa, C.; Maginnis, S. Proposing the IUCN Global Standard for NbS as The Main Operational Framework to Implement UNEA Resolutions 5/5 on NbS for Supporting Sustainable Development. IUCN Information Paper. Available online: https://engage.iucn.org/system/files/2024-02/IUCN%20Information%20paper_IUCN%20Global%20Standard%20for%20Nature-based%20Solutions%20and%20UNEA%20Resolutions_1502024.pdf (accessed on 15 July 2025).
- Schwartz, C.; Klebl, F.; Ungaro, F.; Bellingrath-Kimura, S.D.; Piorr, A. Comparing participatory mapping and a spatial biophysical assessment of ecosystem service cold spots in agricultural landscapes. Ecol. Indic. 2022, 145, 109700. [Google Scholar] [CrossRef]
- Batuigas, K.; Petrovic, A. Enhancing Urban Flood Resilience: A Pilot Case Study of a GIS Suitability Mapping Framework for NBS Placement in Sweden. Available online: https://www.diva-portal.org/smash/record.jsf?pid=diva2%3A1879570 (accessed on 9 July 2025).
- Mubeen, A.; Ruangpan, L.; Vojinovic, Z.; Sánchez Torrez, A.; Plavšić, J. Planning and suitability assessment of large-scale nature-based solutions for flood-risk reduction. Water Resour. Manag. 2021, 35, 3063–3081. [Google Scholar] [CrossRef]
- Xie, Y.; Xie, B.; Wang, Z.; Gupta, R.K.; Baz, M.; AlZain, M.A.; Masud, M. Geological resource planning and environmental impact assessments based on GIS. Sustainability 2022, 14, 906. [Google Scholar] [CrossRef]
- Al-Bakri, J.T.; D’Urso, G.; Calera, A.; Abdalhaq, E.; Altarawneh, M.; Margane, A. Remote sensing for agricultural water management in Jordan. Remote Sens. 2022, 15, 235. [Google Scholar] [CrossRef]
- Al Hreisha, H. Azraq Oasis Restoration. PANORAMA Solutions for a Healthy Planet. Available online: https://panorama.solutions/en/solution/azraq-oasis-restoration (accessed on 10 July 2025).
- Attah, R.U.; Gil-Ozoudeh, I.; Garba, B.M.P.; Iwuanyanwu, O. Leveraging geographic information systems and data analytics for enhanced public sector decision-making and urban planning. Magna Sci. Adv. Res. Rev. 2024, 12, 152–163. [Google Scholar] [CrossRef]
- Simelton, E.; Carew-Reid, J.; Coulier, M.; Damen, B.; Howell, J.; Pottinger-Glass, C.; Van Der Meiren, M. NBS framework for agricultural landscapes. Front. Environ. Sci. 2021, 9, 678367. [Google Scholar] [CrossRef]
- Al-Addous, M.; Bdour, M.; Alnaief, M.; Rabaiah, S.; Schweimanns, N. Water resources in Jordan: A review of current challenges and future opportunities. Water 2023, 15, 3729. [Google Scholar] [CrossRef]
- Wilson, T.; Boyles, R.P.; DeCrappeo, N.; Drexler, J.Z.; Kroeger, K.D.; Loehman, R.A.; Pearce, J.M.; Waldrop, M.P.; Warwick, P.D.; Wein, A.M.; et al. U.S. Geological Survey Climate Science Plan—Future Research Directions (Circular 1526). U.S. Geological Survey. 2024. Available online: https://pubs.usgs.gov/publication/cir1526 (accessed on 14 July 2025).
- Qasim, M. Geospatial Technologies for Monitoring Carbon Sequestration and Assessing Nature-Based Solutions for Climate Change Mitigation. Master’s Thesis, Universidade NOVA de Lisboa, Lisbon, Portugal, March 2025. Available online: https://run.unl.pt/handle/10362/2259 (accessed on 23 July 2025).
- Speldrich, B.; Gerla, P.; Tschann, E. Characterizing groundwater interaction with lakes and wetlands using GIS modeling and natural water quality measurements. Water 2021, 13, 983. [Google Scholar] [CrossRef]
- Budzik, G.; Sylla, M.; Kowalczyk, T. Understanding urban cooling of blue–green infrastructure: A review of spatial data and sustainable planning optimization methods for mitigating urban heat islands. Sustainability 2025, 17, 142. [Google Scholar] [CrossRef]
- Wu, Z.; Hou, B.; Guo, X.; Ren, B.; Li, Z.; Wang, S.; Jiao, L. CCNR: Cross-regional context and noise regularization for SAR image segmentation. Int. J. Appl. Earth Obs. Geoinf. 2023, 121, 103363. [Google Scholar] [CrossRef]
- Malakar, K.D.; Roy, S.; Kumar, M. Practical approaches to GIS data analysis. In Geospatial Technologies in Coastal Ecologies Monitoring and Management; Springer: Cham, Switzerland, 2025; pp. 159–190. [Google Scholar] [CrossRef]
- Lourdes, K.T.; Hamel, P.; Gibbins, C.N.; Sanusi, R.; Azhar, B.; Lechner, A. Planning for green infrastructure using multiple urban ecosystem service models and multicriteria analysis. Landsc. Urban Plan. 2022, 226, 104500. [Google Scholar] [CrossRef]
- Puplampu, D.A.; Boafo, Y.A. Exploring the impacts of urban expansion on green spaces availability and delivery of ecosystem services in the Accra metropolis. Environ. Chall. 2021, 5, 100283. [Google Scholar] [CrossRef]











| Data | Attribute | Source |
|---|---|---|
| Remote sensing data | Alsarih 0.5 m air digital orthophoto map | Royal Jordanian Geographic Centre |
| Land use data | Alsarih 1:10,000, using data including roads and settlements | Royal Jordanian Geographic Centre |
| Green space distribution in Alsarih | Alsarih 1:10,000 green space maps | Royal Jordanian Geographic Centre |
| Climatic data | 2010–2020 (10-year average) | Jordan Meteorological Department |
| Statistics | Demographic data, survey data, environmental data | Jordan Meteorological Department |
| Primary Classification | Secondary Classification | Implication |
|---|---|---|
| A: Park Green Space | A1: Theme Parks | A1: These have a specific content or form and include green recreational facilities such as children’s parks, zoos, botanical gardens, historic parks, scenic parks, amusement parks, etc. |
| A2: Street Parks | A2: These are located outside of the urban road space, in a piece of green space that is relatively independent, and include small gardens and street plaza green spaces. | |
| B: Attached Green Space | B1: Attached Green Space | B1: This includes street trees and other green belts, green residential areas, and other residential parks, institutes, organizations, military units, enterprise, and institution-owned green spaces. |
| C: Other Green Space | C1: Scenic Forest Lands | C1: These landscapes with a certain scenic value play a role in urban environments throughout the woodland landscape. |
| Grade | Soil Type |
|---|---|
| 1 | Rolling limestone ridges and moderate hill slopes. Deep colluvial pockets in places. |
| 2 | Gently undulating plains with deep colluvial/aeolian mantle. |
| 3 | Gently undulating plain with deep colluvial/aeolian mantle: significant weathering to cracking clays. |
| 4 | Undulating plain with deep colluvial/aeolian weathering to cracking clays. |
| 5 | Undulating plains: deep colluvial mantle weathering to cracking clays. |
| 6 | Low limestone hillocks at edge of plain and pockets of deep colluvium. |
Disclaimer/Publisher’s Note: The statements, opinions and data contained in all publications are solely those of the individual author(s) and contributor(s) and not of MDPI and/or the editor(s). MDPI and/or the editor(s) disclaim responsibility for any injury to people or property resulting from any ideas, methods, instructions or products referred to in the content. |
© 2025 by the authors. Licensee MDPI, Basel, Switzerland. This article is an open access article distributed under the terms and conditions of the Creative Commons Attribution (CC BY) license (https://creativecommons.org/licenses/by/4.0/).
Share and Cite
Banisalman, A.M.; Elsharkawy, M.M.; Labin, A.E. Tool for the Establishment of Optimal Open Green Spaces Using GIS and Nature-Based Solutions: Al-Sareeh (Jordan) Case Study. Sustainability 2025, 17, 8647. https://doi.org/10.3390/su17198647
Banisalman AM, Elsharkawy MM, Labin AE. Tool for the Establishment of Optimal Open Green Spaces Using GIS and Nature-Based Solutions: Al-Sareeh (Jordan) Case Study. Sustainability. 2025; 17(19):8647. https://doi.org/10.3390/su17198647
Chicago/Turabian StyleBanisalman, Anwaar M., Mohamed M. Elsharkawy, and Ahlam Eshruq Labin. 2025. "Tool for the Establishment of Optimal Open Green Spaces Using GIS and Nature-Based Solutions: Al-Sareeh (Jordan) Case Study" Sustainability 17, no. 19: 8647. https://doi.org/10.3390/su17198647
APA StyleBanisalman, A. M., Elsharkawy, M. M., & Labin, A. E. (2025). Tool for the Establishment of Optimal Open Green Spaces Using GIS and Nature-Based Solutions: Al-Sareeh (Jordan) Case Study. Sustainability, 17(19), 8647. https://doi.org/10.3390/su17198647

