Impact of Industrial Symbiotic Agglomeration on Energy Efficiency: Analysis Using Time-Varying Difference-in-Difference Model
Abstract
1. Introduction
2. Literature Review
2.1. The Connotation of Industrial Symbiotic Agglomeration
2.2. Industrial Agglomeration’s Effect on Energy Efficiency
3. Influence Mechanism and Research Hypothesis
3.1. Industrial Symbiotic Agglomeration Improves Energy Efficiency Through Recycling of Material and Energy
3.2. Industrial Symbiotic Agglomeration Improves Energy Efficiency by Promoting Green Technology Innovation
4. Research Design
4.1. Benchmark Model
4.2. Variable Selection
4.2.1. Dependent Variables
4.2.2. Independent Variables
4.2.3. Control Variables
4.3. Descriptive Statistics and Multicollinearity Test
5. Empirical Results and Discussions
5.1. Parallel Trend Test
5.2. Benchmark Regression Results
5.3. Endogenous Problem: Instrumental Variable Method
5.4. Robustness Checks
5.4.1. Replace the Method Used to Measure the Dependent Variable
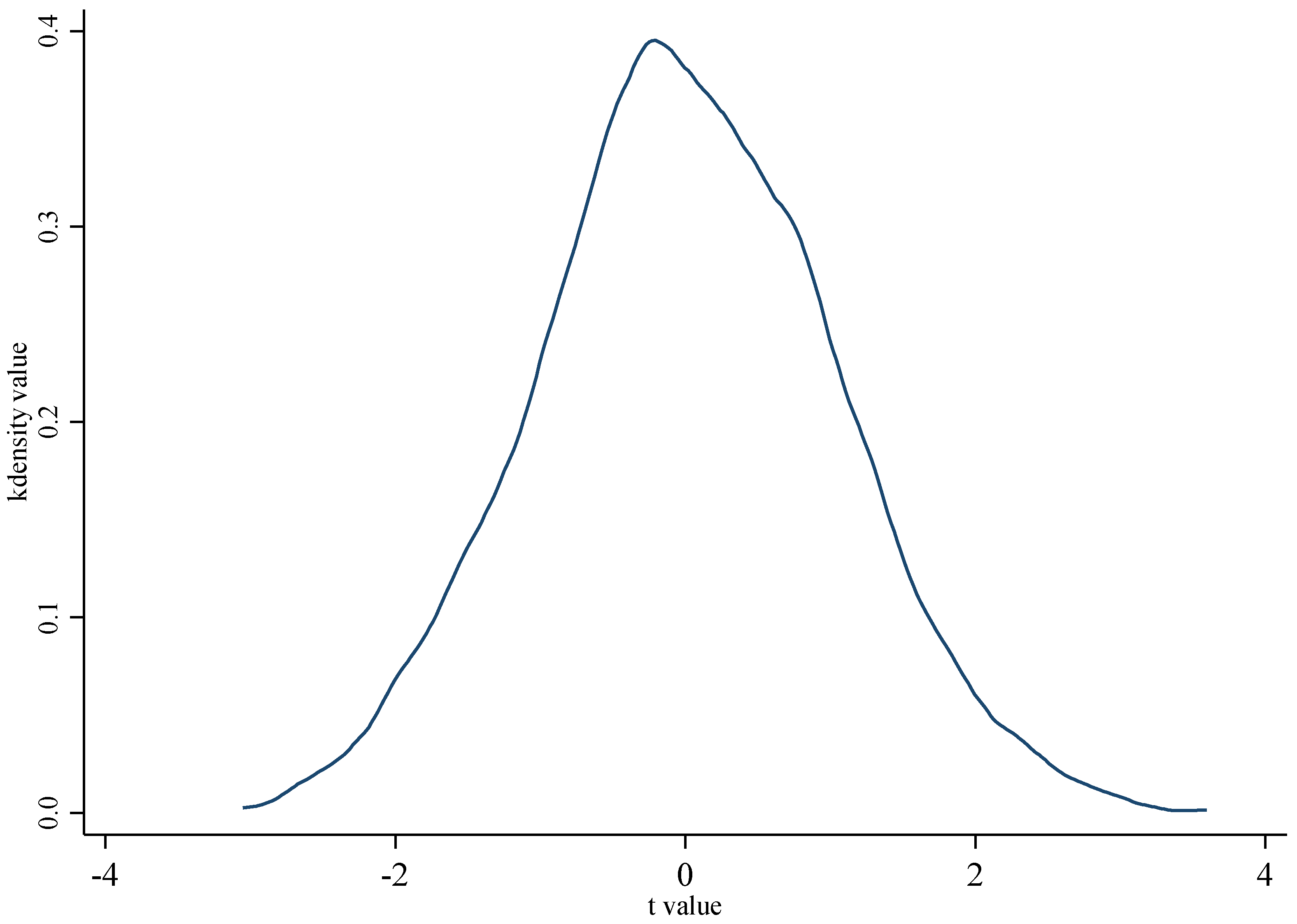
5.4.2. Placebo Test
5.4.3. Excluding the Influence of Other Energy Policies
5.5. Heterogeneity Analysis
5.6. Mechanism Test
6. Conclusions and Policy Implications
6.1. Conclusions
6.2. Policy Implications
Author Contributions
Funding
Data Availability Statement
Conflicts of Interest
References
- Solarin, S.A. Towards sustainable development in developing countries: Aggregate and disaggregate analysis of energy intensity and the role of fossil fuel subsidies. Sustain. Prod. Consum. 2020, 24, 254–265. [Google Scholar] [CrossRef]
- Wang, S.; Lei, L.; Xing, L. Urban circular economy performance evaluation: A novel fully fuzzy data envelopment analysis with large datasets. J. Clean. Prod. 2021, 324, 129214. [Google Scholar] [CrossRef]
- Oweh, S.O.; Peter, A.A.; Olusegun, D.S.; Joseph, O.; Fidelis, I.A.; Ibham, V.; Christopher, C.E.; Oguzhan, D.; Ali, E.; Ramazan, S. Improving Productivity at a Marble Processing Plant Through Energy and Exergy Analysis. Sustainability 2024, 16, 11233. [Google Scholar] [CrossRef]
- Wang, Y.; Yin, S.; Fang, X.; Chen, W. Interaction of economic agglomeration, energy conservation and emission reduction: Evidence from three major urban agglomerations in China. Energy 2021, 241, 122519. [Google Scholar] [CrossRef]
- Liu, J.; Qian, Y.; Duan, R. Industrial symbiotic agglomeration:Connotation, characteristics and model research. Jiangsu Soc. Sci. 2022, 364, 132560. [Google Scholar]
- Ding, H.P.; Conghu, L. Carbon emission efficiency of China’s logistics industry: Measurement, evolution mechanism, and promotion countermeasures. Energy Econ. 2024, 129, 107221. [Google Scholar] [CrossRef]
- Ya, K.; Han, B.G.; Rui, L.; Yi, Z.L.; Mei, W.; Jin, P.T.; Lyu, J.C. Review on low-carbon development in Chinese industrial parks driven by bioeconomy strategies. Renew. Sustain. Energy Rev. 2024, 199, 114541. [Google Scholar]
- Ding, J.; Bao, L.L.; Xue, F.S. Spatial effects of industrial synergistic agglomeration and regional green development efficiency: Evidence from China. Energy Econ. 2022, 112, 106156. [Google Scholar] [CrossRef]
- Qin, Q.; Ying, Y.; Yuan, L.; Jian, Q.Z.; Xiu, D.C. Industrial agglomeration and energy efficiency: A new perspective from market integration. Energy Policy 2023, 183, 113793. [Google Scholar] [CrossRef]
- Zhang, W.; Cheng, J.; Liu, X.; Zhu, Z. Heterogeneous industrial agglomeration, its coordinated development and total factor energy efficiency. Environ. Dev. Sustain. 2023, 25, 5511–5537. [Google Scholar] [CrossRef]
- Tanaka, K.; Managi, S. Industrial agglomeration effect for energy efficiency in Japanese production plants. Energy Policy 2021, 156, 112442. [Google Scholar] [CrossRef]
- Xu, R.Y.; Ke, L.W.; Zhuang, M. Exploring the impact of digital industry agglomeration on provincial energy efficiency in China: A panel data analysis from 2012 to 2020. Energy 2024, 313, 133875. [Google Scholar] [CrossRef]
- Liu, H.M.; Shi, B.W.; Zhuang, W. Agricultural production agglomeration and total factor carbon productivity: Based on NDDF–MML index analysis. China Agric. Econ. Rev. 2022, 14, 709–740. [Google Scholar] [CrossRef]
- Yang, H.; Xu, X.; Zhang, F. Industrial co-agglomeration, green technological innovation, and total factor energy efficiency. Environ. Sci. Pollut. Res. 2022, 29, 62475–62494. [Google Scholar] [CrossRef]
- Peng, H.; Yao, B.L.; Qun, W.W. How does heterogeneous industrial agglomeration affect the total factor energy efficiency of China’s digital economy. Energy 2023, 268, 126654. [Google Scholar] [CrossRef]
- Yan, J.; Sheng, Y.; Yang, M.; Yuan, Q.; Gu, X. Local government competition, new energy industry agglomeration and urban ecological total factor energy efficiency: A new perspective from the role of knowledge. J. Clean. Prod. 2023, 429, 139511. [Google Scholar] [CrossRef]
- Fan, L.; Yun, Y.Z.; Mei, L.J.; Qiang, M.; Jing, Z. Does new digital infrastructure promote the transformation of the energy structure? The perspective of China’s energy industry chain. Energies 2022, 15, 8784. [Google Scholar] [CrossRef]
- Kaur, A.; Bharti, R.; Sharma, R. Municipal solid waste as a source of energy. Mater. Today Proc. 2023, 81, 904–915. [Google Scholar] [CrossRef]
- Wang, S.S.; Chun, Y.L.; Yu, G.; Ke, W.; Rui, Q.Z. Life cycle assessment of reduction of environmental impacts via industrial symbiosis in an energy-intensive industrial park in China. J. Clean. Prod. 2019, 241, 118358. [Google Scholar] [CrossRef]
- Hu, C.; Mao, J.; Tian, M.; Wei, Y.; Guo, L.; Wang, Z. Distance matters: Investigating how geographic proximity to ENGOs triggers green innovation of heavy-polluting firms in China. J. Environ. Manag. 2021, 279, 111542. [Google Scholar] [CrossRef]
- Kuczynski, W.; Katarzyna, C. Energy and exergy analysis of photovoltaic panels in northern Poland. Renew. Sustain. Energy Rev. 2023, 174, 113138. [Google Scholar] [CrossRef]
- Radmehr, R.; Shayanmehr, S.; Baba, E.A.; Samour, A.; Adebayo, T.S. Spatial spillover effects of green technology innovation and renewable energy on ecological sustainability: New evidence and analysis. Sustain. Dev. 2024, 32, 1743–1761. [Google Scholar] [CrossRef]
- Pan, X.; Li, M.; Wang, M.; Zong, T.; Song, M. The effects of a Smart Logistics policy on carbon emissions in China: A difference-in-differences analysis. Transp. Res. Part E Logist. Transp. Rev. 2020, 137, 101939. [Google Scholar] [CrossRef]
- Li, M.; Pan, X.; Yuan, S. Do the national industrial relocation demonstration zones have higher regional energy efficiency? Appl. Energy 2022, 306, 117914. [Google Scholar] [CrossRef]
- Hu, J.L.; Wang, S.C. Total-factor energy efficiency of regions in China. Energy Policy 2006, 34, 3206–3217. [Google Scholar] [CrossRef]
- Wu, H.; Hao, Y.; Ren, S. How do environmental regulation and environmental decentralization affect green total factor energy efficiency: Evidence from China. Energy Econ. 2020, 91, 104880. [Google Scholar] [CrossRef]
- Hao, Y.; Gai, Z.; Wu, H. How do resource misallocation and government corruption affect green total factor energy efficiency? Evidence from China. Energy Policy 2020, 143, 111562. [Google Scholar] [CrossRef]
- Tone, K. A slacks-based measure of super-efficiency in data envelopment analysis. Eur. J. Oper. Res. 2002, 143, 32–41. [Google Scholar] [CrossRef]
- Tone, K. Dealing with Undesirable Outputs in DEA: A Slacks-Based Measure (SBM) Approach; GRIPS Research Report Series; GRIPS: Tokyo, Japan, 2003. [Google Scholar]
- Sun, P.; Liu, L.; Qayyum, M. Energy efficiency comparison amongst service industry in Chinese provinces from the perspective of heterogeneous resource endowment: Analysis using undesirable super efficiency SBM-ML model. J. Clean. Prod. 2021, 328, 129535. [Google Scholar] [CrossRef]
- Chung, Y.H.; Färe, R.; Grosskopf, S. Productivity and Undesirable Outputs: A Directional Distance Function Approach. J. Environ. Manag. 1997, 51, 229–240. [Google Scholar] [CrossRef]
- Fre, R.; Grosskopf, S.; Lindgren, B.; Roos, P. Productivity changes in Swedish pharamacies 1980–1989: Anon-parametric Malmquist approach. J. Product. Anal. 1992, 3, 81–97. [Google Scholar]
- Liu, J.; Cheng, Z.; Zhang, H. Does industrial agglomeration promote the increase of energy efficiency in China? J. Clean. Prod. 2017, 164, 30–37. [Google Scholar] [CrossRef]
- Bai, J. Panel Data Models with Interactive Fixed Effects. Econometrica 2009, 77, 1229–1279. [Google Scholar]
- Nunn, N.; Qian, N. The Determinants of Food Aid Provisions to Africa and the Developing World; National Bureau of Economic Research: Cambridge, MA, USA, 2010. [Google Scholar]



| Obs | Mean | Std. Dev. | Min | Max | |
|---|---|---|---|---|---|
| GTFEE | 4709 | 0.322 | 0.133 | 0.021 | 1.177 |
| 4709 | 0.099 | 0.299 | 0.000 | 1.000 | |
| hc | 4709 | 1.789 | 2.086 | 0.020 | 12.940 |
| ts | 4709 | 0.466 | 0.112 | 0.117 | 0.910 |
| gov | 4709 | 0.185 | 0.102 | 0.043 | 1.485 |
| infra | 4709 | 0.170 | 0.076 | 0.004 | 0.601 |
| ul | 4709 | 0.389 | 0.218 | 0.067 | 2.132 |
| edl | 4709 | 10.519 | 0.727 | 4.595 | 13.056 |
| Variable | VIF | 1/VIF |
|---|---|---|
| 1.30 | 0.7687 | |
| hc | 1.47 | 0.6797 |
| ts | 1.45 | 0.6891 |
| gov | 1.51 | 0.6619 |
| infra | 1.40 | 0.7145 |
| ul | 1.14 | 0.8806 |
| edl | 2.01 | 0.4970 |
| Mean VIF | 1.47 |
| Variables | Equation (1) | Equation (2) | Equation (3) |
|---|---|---|---|
| GTFEE | GTFEE | GTFEE | |
| 0.1023 *** | 0.0495 *** | 0.0493 *** | |
| (0.0063) | (0.0064) | (0.0064) | |
| Constant | 0.3113 *** | 0.2757 *** | −1.9607 ** |
| (0.0020) | (0.0699) | (0.8246) | |
| Control | NO | YES | YES |
| City-fe | NO | YES | YES |
| Year-fe | NO | YES | YES |
| Year × City | NO | NO | YES |
| Observations | 4709 | 4709 | 4709 |
| R2 | 0.053 | 0.280 | 0.281 |
| Variables | Equation (1) | Equation (2) |
|---|---|---|
| First Stage | 2SLS | |
| Did | GTFEE | |
| Rdls × Year | −0.0055 *** | |
| (0.0007) | ||
| 0.4881 *** | ||
| (0.0821) | ||
| Constant | −0.5401 | −1.4282 |
| (2.0396) | (1.2770) | |
| Control | YES | YES |
| Year-Fe | YES | YES |
| observations | 4709 | 4709 |
| R2 | 0.130 | 0.002 |
| Variables | Equation (1) | Equation (2) |
|---|---|---|
| GTFEE | TE | |
| 0.0493 *** | 0.0657 *** | |
| (0.0064) | (0.0082) | |
| Constant | −1.9607 ** | 0.6074 *** |
| (0.8246) | (0.0891) | |
| Control | YES | YES |
| City-fe | YES | YES |
| Year-fe | YES | YES |
| observations | 4709 | 4709 |
| R2 | 0.281 | 0.254 |
| Variable | Obs | Mean | Std. Dev. | Min | Max |
|---|---|---|---|---|---|
| Coefficient | 1000 | 0.001 | 0.004 | −0.012 | 0.014 |
| t-value | 1000 | 0.008 | 1.020 | −3.052 | 3.595 |
| Variables | Equation (1) | Equation (2) | Equation (3) |
|---|---|---|---|
| GTFEE | GTFEE | GTFEE | |
| 0.1061 *** | 0.0619 *** | 0.0617 *** | |
| (0.0066) | (0.0069) | (0.0069) | |
| Constant | 0.3108 *** | 0.2459 *** | −0.4702 |
| (0.0020) | (0.0726) | (0.8654) | |
| Control | NO | YES | YES |
| City-Fe | NO | YES | YES |
| Year-fe | NO | YES | YES |
| Year × City | NO | NO | YES |
| Observations | 4284 | 4284 | 4284 |
| R-squared | 0.057 | 0.285 | 0.286 |
| Variables | Non Resource-Based GTFEE | Resource-Based GTFEE | East GTFEE | Central GTFEE | West GTFEE |
|---|---|---|---|---|---|
| 0.0376 *** | 0.0123 | 0.0264 | 0.0768 ** | 0.0417 *** | |
| (0.0079) | (0.0165) | (0.0234) | (0.0367) | (0.0120) | |
| Constant | 0.3700 *** | 0.0867 | 0.0914 | 0.1768 | 0.0914 |
| (0.1127) | (0.1233) | (0.3418) | (0.4115) | (0.3418) | |
| Control | YES | YES | YES | YES | YES |
| City-Fe | YES | YES | YES | YES | YES |
| Year-Fe | YES | YES | YES | YES | YES |
| Observations | 2788 | 1921 | 1649 | 1666 | 1394 |
| R-squared | 0.313 | 0.357 | 0.338 | 0.307 | 0.305 |
| Variables | Recyclability | Green Technology Innovation |
|---|---|---|
| GTFEE | GTFEE | |
| 0.0787 *** | ||
| (0.0305) | ||
| 0.0347 *** | ||
| (0.0042) | ||
| −0.3027 ** | −0.1804 ** | |
| (0.1366) | (0.0284) | |
| enn | −0.0089 * | |
| (0.0053) | ||
| gpa | −0.0015 ** | |
| (0.0007) | ||
| Constant | 0.3071 *** | 0.2136 *** |
| (0.0724) | (0.0700) | |
| Control | YES | YES |
| City-Fe | YES | NO |
| Year-Fe | YES | YES |
| Observations | 4709 | 4709 |
| R-squared | 0.281 | 0.291 |
Disclaimer/Publisher’s Note: The statements, opinions and data contained in all publications are solely those of the individual author(s) and contributor(s) and not of MDPI and/or the editor(s). MDPI and/or the editor(s) disclaim responsibility for any injury to people or property resulting from any ideas, methods, instructions or products referred to in the content. |
© 2025 by the authors. Licensee MDPI, Basel, Switzerland. This article is an open access article distributed under the terms and conditions of the Creative Commons Attribution (CC BY) license (https://creativecommons.org/licenses/by/4.0/).
Share and Cite
Liu, J.; Shen, H.; Li, Y.; Yin, T. Impact of Industrial Symbiotic Agglomeration on Energy Efficiency: Analysis Using Time-Varying Difference-in-Difference Model. Sustainability 2025, 17, 1870. https://doi.org/10.3390/su17051870
Liu J, Shen H, Li Y, Yin T. Impact of Industrial Symbiotic Agglomeration on Energy Efficiency: Analysis Using Time-Varying Difference-in-Difference Model. Sustainability. 2025; 17(5):1870. https://doi.org/10.3390/su17051870
Chicago/Turabian StyleLiu, Jun, Hengxu Shen, Yuexing Li, and Tianci Yin. 2025. "Impact of Industrial Symbiotic Agglomeration on Energy Efficiency: Analysis Using Time-Varying Difference-in-Difference Model" Sustainability 17, no. 5: 1870. https://doi.org/10.3390/su17051870
APA StyleLiu, J., Shen, H., Li, Y., & Yin, T. (2025). Impact of Industrial Symbiotic Agglomeration on Energy Efficiency: Analysis Using Time-Varying Difference-in-Difference Model. Sustainability, 17(5), 1870. https://doi.org/10.3390/su17051870

