Scientometric Analysis of Energy Efficiency Indicators in Maritime Transportation: A Systematic State-of-the-Art Review and Implications
Abstract
1. Introduction
2. Indicators of the Energy Efficiency Measures
2.1. Ship Energy Efficiency Management Plan
- Energy-efficient ship management strategy.
- Plan for gathering data on ship fuel oil usage.
- Carbon Intensity Plan for Ship Operations.
2.2. Energy Efficiency Design Index
2.3. Energy Efficiency Operational Index
2.4. Energy Efficiency Existing Ship Index
2.5. Carbon Intensity Indicator
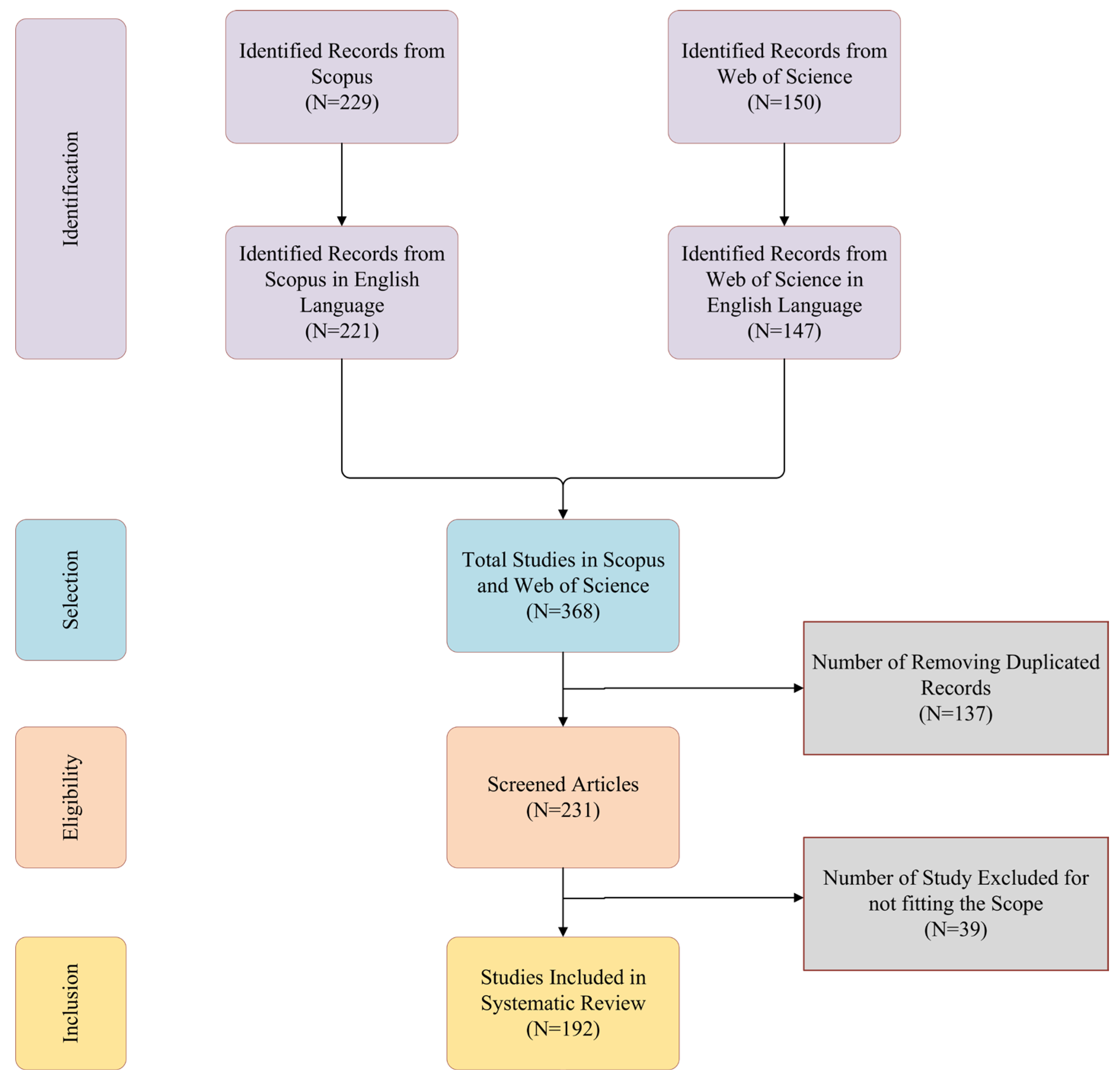
3. Methodology
- Creating unique research question(s);
- Adding identification, selection, eligibility, and inclusion criteria under the related research questions.
- Examining studies in several different and non-overlapping aspects.
4. Results
4.1. VOSviewer Visualization of Results
4.2. Deeper Analysis of the Results
5. Discussion
6. Conclusions
Author Contributions
Funding
Conflicts of Interest
Appendix A
| No | Citation | Year | Aim | Contribution |
|---|---|---|---|---|
| 001 | [67] | 2010 | The model includes a computation method to calculate the newly named EEDI, which is being developed by the IMO. | The study contributed to the literature by altering a few design parameters; the EEDI can be reduced by around 20% without decreasing the vessel’s speed. |
| 002 | [57] | 2010 | This article describes a method for determining a needed index level (IR) by assessing the cost feasibility of the possible lowering options. | Setting an IR or a profitability-based cap avoids rigid rules on specific actions, while emission reductions and progress toward global targets can justify the costs of new standards. |
| 003 | [62] | 2012 | To explain how to determine the overall fuel consumption of a ship based on displacement and speed as random variables to assess the EEOI. | Providing accurate predictions via the Monte Carlo Simulation. |
| 004 | [68] | 2013 | To create a descriptive model between the EEOI and service conditions or environmental elements. | The study described operational strategies for improving energy efficiency. |
| 005 | [69] | 2013 | The study focuses on the idea of the EEOI which was created to help shipowners determine the emissions from operating ships and offer suggestions for reducing those emissions. | The study contributed to the literature that operational techniques, such as using different fuel types for different users, depending on the length of the voyage, can increase energy efficiency. |
| 006 | [70] | 2013 | To better understand the strategy for short sea shipping development in Croatia, and conduct SWOT analysis. | The analysis demonstrated that if the importance of policymaking focuses on the broader aspects of society, the economy, and environment in addition to the incorporation of external expenses, strengths, and opportunities, it will substantially reduce the impact of weaknesses and dangers. |
| 007 | [61] | 2013 | The study aimed to propose efficient fuel consumption for ships under the SEEMP. | The study contributed to the literature by proposing multiple linear regression analysis. |
| 008 | [71] | 2014 | The study aimed to explore the alternative marine fuels effects on the EEOI. | The study employed alternative marine fuel trade-offs regarding the EEOI. |
| 009 | [72] | 2014 | To establish a relationship between the vessel’s displacement, GT, operating speed, and main and auxiliary power based on its dimensions, age, and building of ships. | Main and auxiliary powers are frequently selected as excessively large. |
| 010 | [43] | 2014 | To evaluate the performance of wave-devouring hydrofoil applications. | Employing energy efficiency and the reduction in the EEDI. |
| 011 | [73] | 2014 | To make recommendations for how to reduce operational emissions. | Comparative cost-to-quality graphs show the results for the performance metric EEOI and the mean price of obtaining them, highlighting the feasibility of the researched solutions for reducing air emissions. |
| 012 | [45] | 2014 | To calculate the effects of slow steaming in liner shipping and investigate the link between trip speed and CO2 emissions. | Slow steaming is excellent for lowering CO2 emissions; however, it is not necessarily helpful for lowering the operational expenses. |
| 013 | [74] | 2014 | To estimate the EEOI value before a cruise. | The EEOI has the impact of onboard measures on the journey energy efficiency. |
| 014 | [75] | 2014 | To suggest a dependable and effective strategy for predicting propelling performance. | It was determined from the outcomes that the suggested strategy may, when combined with ESDs’ performance-improving effects, translate the model-scale findings to full-scale ones. It incorporates ESDs, unlike the current approaches, and uses a fraction of the computer power and time of full-scale CFD computations. |
| 015 | [76] | 2015 | The authors aimed to present the optimum design project SHOPERA. | The study introduced SHOPERA which provides guidelines for the optimal design of ships. |
| 016 | [41] | 2015 | The study targeted to investigate the ship’s performance under various weather conditions. | Evaluating ship performance by collecting data from 20,000 DWT bulk carriers. |
| 017 | [10] | 2015 | The authors aimed to estimate the carbon emissions from bulk carrier fleets. | The authors preferred that the EEDI cannot help to reduce carbon emissions. |
| 018 | [77] | 2015 | To calculate real-time EEOI to provide optimal ship operation. | Calculating the real-time EEOI on board. |
| 019 | [78] | 2015 | To take environmental concerns into account when designing energy efficiency monitoring and control system. | Designing a system that is sensitive to environmental issues by providing energy efficiency. |
| 020 | [79] | 2015 | The study aimed to test the Ro-Pax and passenger ship EEDI calculation on Greece’s inland water. | Large-sized Ro-Pax vessels had a high negative association between EEDI values and gross tonnage. |
| 021 | [80] | 2015 | The authors aimed to calculate the EEOI of the laden voyage of a tanker ship. | Finding an optimum EEOI value on a tanker ship. |
| 022 | [81] | 2015 | The study aimed to suggest credible and efficient wake prediction techniques for full-scale marine vessels. | The study proposed an efficient and reliable prediction method for ships. |
| 023 | [82] | 2015 | To analyze LNG carrier powering possibilities for the future while taking EEDI into account. | This article suggested techniques to incorporate methane slip emissions into the present EEDI calculations and analyzes the changes to the EEDI baseline values for LNG carriers. |
| 024 | [63] | 2015 | To propose a novel weather-routing optimization technology in this study that focuses on minimizing fuel usage and EEOI during travel. | The function in this study is the EEIO during a journey. Additionally, the transpacific route was selected for this study because it is one of the busiest marine routes. |
| 025 | [83] | 2015 | The authors aimed to propose a new method for calculating the EEOI. | The study contributed to the literature for exploring the real-time Energy Efficiency Operating Index. |
| 026 | [84] | 2016 | To calculate the EEOI for one of China’s shipping companies. | Factors that affect the EEOI were identified, and suggestions were made for the shipping industry. |
| 027 | [85] | 2016 | The study aimed to select the best possible waste heat recovery system (WHRS) for a marine diesel engine. | Exergy analysis was employed for choosing the optimal WHRS. |
| 028 | [36] | 2016 | The study aimed to prioritize the ship’s operational efficiency measures. | Revealing and prioritizing the operational efficiency measures. |
| 029 | [86] | 2016 | To calculate the EEDI and weather calculations for general cargo vessels. | Calculating the EEDI for general cargo vessels. |
| 030 | [87] | 2016 | To reduce the EEDI by calculating the propeller–hull performance during the ship optimization process. | Employing the CFD approach for reducing the EEDI in propeller–hull performance. |
| 031 | [88] | 2016 | To analyze the EEOI value on a well-predicted voyage. | Revealing the effects of early berthing prospects on the EEOI. |
| 032 | [89] | 2016 | The study aimed to investigate the wave effects on ship speed. | The study presented a methodology for exploring the wave effects of container ships. |
| 033 | [90] | 2016 | The study aimed to monitor EEDI with software. | This study contributed to the literature by suggesting software for ship energy efficiency. The suggested software is a useful tool for managing inventory and ship energy. |
| 034 | [91] | 2016 | To examine the interactions between the stakeholders in the Chinese shipbuilding sector and highlight the implementation’s drivers and obstacles. | It is concluded that the EEDI has significant effects on not only China but also all other nations that have a shipbuilding sector. It may even lead to another industry relocation in the future. |
| 035 | [92] | 2016 | To present and anticipate future research directions in regard to the broad application prospects of sail-assisted ships. It describes the use of sail-assisted technology in the ship industry. | The study estimated that a new age in sailing science and technology will begin with the development of the sail-assisted ship, which can conserve energy and minimize pollution. |
| 036 | [93] | 2016 | The project’s goal was to create the methods, tools, and guidelines necessary to address these issues and promote safe and environmentally friendly transport. | The study built a comparison and validation database that covers seakeeping and wave maneuvering in various environmental circumstances and water depths, with model tests. |
| 037 | [94] | 2016 | To provide a parametric design and optimization of container ships. | The study identified the optimal design that can be useful for the container shipping industry. |
| 038 | [95] | 2017 | The study targeted to find an alternative to provide energy efficiency for RO-RO ships. | The study employed real data for eight ships under new hull coating technologies. |
| 039 | [96] | 2017 | To explore the solar energy effects on the EEDI. | The study proved that solar energy is one of the pathways for meeting GHG emissions. |
| 040 | [18] | 2017 | To calculate the EEOI for a ship. | One of the important studies to calculate the EEOI on a 250,000 DWT tanker ship. |
| 041 | [97] | 2017 | To analyze the energy efficiency model in Artic navigation. | The study offered recommendations for enhancing the energy efficiency of Arctic navigation. |
| 042 | [49] | 2017 | To assess 5066 voyages made between 44 countries between 2013 and 2015 by 483 Very Large Crude Carriers (VLCCs) and determine the potential fuel savings. | The outcomes demonstrated the significant reductions in fuel expenditures and emissions, which are crucial for policymaking and the improvement of trip management in shipping businesses. |
| 043 | [98] | 2017 | To evaluate the EEDI and green technologies in shipping in terms of sustainable growth. | The study contributed to the literature by emphasizing that EEDI is not the representation of the overall vessel’s energy efficiency. It should be monitored and lowered continuously in the future. |
| 044 | [48] | 2017 | To address the issues and promote safe and environmentally friendly shipping. | The main areas of focus are the greater resistance and drift forces at zero and moderate onward velocity, propulsion and rudder force tests in waves, and the evaluation of ship agility in waves compared to calm water circumstances. |
| 045 | [99] | 2017 | To examine the possible EEDI and CO2 decrease for 405 Turkish-registered vessels. | It can be inferred from the estimates and discussions above that the Turkish Fleet’s shift to new ships with EEDI designs will have a minimal impact. |
| 046 | [100] | 2017 | The results of the author’s Ph.D. research, which was continued in this paper, were revised and confirmed considering the information from a previously published paper. | The study contributed to the literature in that this study resulted in one of the first attempts ever undertaken to create an EEDI baseline for various kinds of self-propelled inland ships. |
| 047 | [101] | 2017 | ESDs have been widely adopted as one of the countermeasures to the EEDI’s CO2 reduction requirement. The authors created a “Neighbour Duct” as one ESD, which was a vertical-long-oval stern duct. | As a result, it was discovered that Neighbour Duct may reduce CO2 without altering the propeller or its design. |
| 048 | [102] | 2018 | The authors aimed to address the effects of ship size in large container ships. | The study inferred the formulation of the EEDI on large-size container ships based on DWT capacity and TEU. |
| 049 | [103] | 2018 | To create a new energy efficiency index for ships. | The study introduced energy efficiency and environmental eligibility for evaluating the environmental impact of ships. |
| 050 | [104] | 2018 | The study aimed to explore the potential fuels and set ups of future EEDI requirements. | The study revealed the EEDI adaptation under the whole possible situations of ships. |
| 051 | [105] | 2018 | To create an optimum navigation system for the Finnish winter. | Employing real-life data for creating route navigation. |
| 052 | [106] | 2018 | To reveal the EEOI is one of the most powerful indexes in maritime transportation. | Calculating the EEOI under different propulsion power. |
| 053 | [107] | 2018 | To investigate the current requirements of the EEDI on RoPax and container vessels. | The study contributed to the literature that presented that new models may enable more efficient, economical, and environmentally friendly designs for ships. |
| 054 | [108] | 2018 | To ascertain the sort of fatigue degradation of the carbon fiber reinforced plastic (CFRP) overlay-stimulated connection between I-core-type steel sandwich panels. | The study made the contribution that the use of composite overlays resulted in an average 1.8-fold increase in fatigue life. |
| 055 | [109] | 2018 | To evaluate the benefits of applying the suggested EEOI technique concerning specialized vessels. | The study proposed a new methodology to define the performed transport work. |
| 056 | [110] | 2018 | To define the EEDI more practically, based on several example vessel operating locations. | The study emphasized that the IMO may use the suggested strategy to enhance the framework for energy efficiency regulations. |
| 057 | [111] | 2018 | To present a novel method for evaluating the energy efficiency of passenger ships with integrated power systems that operate in a round-the-clock fashion. | The study contributed to the literature by proving that ships equipped with integrated power systems and hybrid power systems are not only capable of being more energy efficient but are also more so than the fleet average. |
| 058 | [112] | 2018 | To calculate for varying loads and speeds using an alternative model based on the response surface methodology. | The study revealed that the behavior of the chosen engines or engines that are comparable to them can be predicted using the generated equations. |
| 059 | [113] | 2018 | To investigate the seasonal variations of the EEOI. | The study underlined that EEOI savings of up to 20% can be ensured by considering the seasonal variations. |
| 060 | [114] | 2019 | To assess the basis for the standardization of the maneuverability of ships. | Assessing the maneuverability actions of ships in waves. |
| 061 | [115] | 2019 | The goal of the study was to calculate the EEOI using computer applications. | Calculating the EEOI for 250,000 DWT tanker ships with mathematical programming. |
| 062 | [40] | 2019 | To resolve the vessel speed optimization under uncertainty. | The study considered the uncertainty in the ice zone to calculate the EEOI. |
| 063 | [47] | 2019 | To reveal the challenges of the decarbonization path. | The study revealed the difficulties and opportunities of the decarbonization process. |
| 064 | [116] | 2019 | To employ EEDI to achieve the IMO’s 2050 target. | Calculating and monitoring the EEDI on a real dry bulk carrier. |
| 065 | [117] | 2019 | To reveal the effects of ocean waves on the EEOI. | Employing a real case study between Chesapeake and the Mediterranean. |
| 066 | [118] | 2019 | To more thoroughly and scientifically assess ship shapes’ degree of energy efficiency. | The study offered that LCA might be utilized as an energy efficiency assessment technique. |
| 067 | [119] | 2019 | To analyze the impact of the exhaust gas recirculation system and in the turbocharger’s cut out on the EEDI. | This paper evaluated and reviewed the performance and dynamic characteristics of a marine diesel engine using a combination system of EGR and TCOO. |
| 068 | [120] | 2019 | To find the ideal size of a ship’s carbon capture system for reducing GHG emissions. | The study contributed to the literature by emphasizing, with collaborative management, the equivalent average carbon capture level rises by 11.9%. |
| 069 | [121] | 2019 | To demonstrate how the deteriorating main engine affects the safety of ship handling in bad weather. | Both the simulation model with the standard engine power and the one that reduced the engine power to match the EEDI requirement were evaluated in these studies, and active-duty shipmasters steered the test ships through the choppy waters. |
| 070 | [122] | 2020 | To assess the safety of dual-fuel engine operation. | The study contributed to the literature that engine–turbocharger matching and waste gate control are the fundamental parameters to provide smooth compressor operation during the transition modes of dual-fuel engines. |
| 071 | [123] | 2020 | The EEDI performance of thirty gas carriers was analyzed. | The utilization of thermochemical regenerators has provided carbon emission reduction. |
| 072 | [124] | 2020 | To highlight the importance of the revised EEDI for the general cargo vessels operating on the inland water of Bangladesh. | The amended EEDI ensures sustainability for the inland waters in Bangladesh. |
| 073 | [46] | 2020 | To evaluate LNG in terms of decarbonization strategies in the maritime sector. | The study emphasized that LNG as a marine fuel is a good option for mitigating GHGs, but its reduction rate is limited. |
| 074 | [50] | 2020 | To provide a viewpoint to decrease GHGs. | The authors created an idea for decreasing not only CO2 but also GHG emissions. |
| 075 | [125] | 2020 | The study aimed to examine the operation effectiveness of the Finnish Swedish Winter Navigation System (FSWNS) using a discrete event simulation-based methodology in this research. Performance parameters include transport capacity, the frequency with which icebreaker (IB) support was utilized, and the IB waiting times. | Case studies show that the EEDI laws may lead to a considerable rise in both the number of instances of IB assistance and the cumulative IB waiting times unless the number of IBs is raised. |
| 076 | [126] | 2020 | To examine the CO2 emissions from inland oil tankers in Bangladesh. | Proposals that are offered by the study were used to remodel the vessels while maintaining their speed and capacity. |
| 077 | [127] | 2020 | To introduce a brand-new approach to estimating the EEOI for specialty ships that consider the specifics of their exploitation. | The analysis findings might be applied to controlling these ships’ energy efficiency. |
| 078 | [128] | 2020 | To create a typical high-speed displacement vessel with a thin hull to lower the EEDI. | The study contributed to the literature by proposing that the EEDI may be used as an index to measure the stern flap effectiveness. |
| 079 | [129] | 2021 | To utilize optimization algorithms and a newly developed model on ship hull form to increase energy savings. | The study verified that the total amount of ship hull resistance has been reduced to comply with the EEDI via the utilization of the developed model and optimization algorithms. |
| 080 | [130] | 2021 | To highlight the economic performances of their methods which are LNG, scrubbers, and low sulfur oil utilization. | The study contributed to the literature by emphasizing that LNG utilization has great superiority to complying with regulations regarding the fuel price or initial cost of equipment. |
| 081 | [131] | 2021 | To evaluate wing devices that convert wave power to thrust power. | Emphasizing that wings have a lower total amount of fuel consumption and costs and provide environmentally friendly operation. |
| 082 | [132] | 2021 | To find the optimum ship route for operation cost reduction, energy efficiency, and sustainability. | Emphasizing that time windows are the best way to reduce operation costs and calculate the EEOI. |
| 083 | [133] | 2021 | The utilization of WHRS installations was analyzed on the ferry operating between Tallinn and Helsinki. | The study emphasized that WHRS is not suitable for the ferry operating between Estonia and Finland considering the volatility of the business environment and initial cost. |
| 084 | [134] | 2021 | To evaluate the effectiveness of the air lubrication method on a flat for achieving energy savings on ships. | The proposed system has provided resistance reduction at different air flow rates. |
| 085 | [135] | 2021 | This study aimed to introduce an energy-saving device and Twisted Rudder with Wavy Configuration have been investigated in terms of ship resistance, self-propulsion, and maneuverability. | Proving that a wavy twisted rudder has excellent propulsion performance. |
| 086 | [39] | 2021 | Comparing the EEOI and fleet energy efficiency management indexes of five bulk carriers. | The study contributed to the literature with a novel indicator as a fleet energy efficiency management index. |
| 087 | [44] | 2021 | To explore the paradoxes of the new CII regulations of the IMO. | The authors explored the new rules of CII regulations. |
| 088 | [136] | 2021 | To compare diesel and dual-fuel-powered tugboat emissions. | Suggesting to the sector to use LNG or dual-powered tugboats. |
| 089 | [137] | 2021 | To avoid tripping the BOG compressors when the ME-GI engines trip and to avoid a decrease in the amount of re-liquefaction, this study’s goal was to present a novel control approach using a newly built configuration. | The simulation’s findings supported the good re-liquefaction performance of the proposal and demonstrated exceptional controllability without tripping the BOG compressors even in unusual settings. |
| 090 | [138] | 2021 | To examine the realistic possibilities accessible to ship owners to satisfy the EEDI standards and identify the more advantageous solution in terms of technicality and adaptability concerns. | The technique of waste heat recovery presented in this study combines steam and power turbine generators to produce 2799 kW while improving the EEDI. |
| 091 | [129] | 2021 | To use the hull surface deformation approach based on radial basis function interpolation to modify the hull form and skeg shape of a 3000-t inland twin-skeg oil tanker with an undetectable bulbous bow. | A ship with exceptional resistance performance is achieved by ensuring that both the displacement of the ship and the longitudinal position of the buoyancy center are contained within the parameters of constraints. |
| 092 | [139] | 2022 | The introduction of an integrated energy system in the maritime field is presented. | The study highlighted the key points of an integrated energy microgrid utilized in marine applications. |
| 093 | [51] | 2022 | To assess the utilization of alternative fuel against HFO and reveal their potential advantages. | The maritime industry has the potential to achieve decarbonization by adopting specified alternative fuels but the cargo density and travel distance affect which alternative fuel will come to the fore. |
| 094 | [140] | 2022 | To review the calculation methods for inland vessels. | The study contributed to the literature on the EEDI for inland vessels. |
| 095 | [141] | 2022 | To find the efficiency level of the LNG carriers’ propulsion system. | The study contributed to the literature on optimum propeller selection for LNG ships. |
| 096 | [142] | 2022 | To benchmark trimaran hull designs with and without an axe-bow on the main hull, as well as one with a monohull of equivalent displacement. | The study contributed to the literature by emphasizing that the trimaran without the axe bow can reduce the resistance by 22.6%, and the trimaran with the axe bow can reduce it by 25%. |
| 097 | [143] | 2022 | To quantitatively assess the fuel oil consumption patterns in the container shipping industry to determine whether the International Maritime Organization’s (IMO’s) aim of lowering ship carbon emissions can be achieved. | The study emphasized that it is not possible to meet the IMO targets, according to a conservative estimate of carbon emissions derived from a quantitative analysis of technological advancements in the fuel economy of container boats. |
| 098 | [144] | 2022 | To investigate the effect of wind-assisted propulsion on the EEOI. | According to the findings, fuel use and consequently GHG emissions can be decreased by up to 40% on an operating basis regarding the EEOI and by 30% when shipbuilding is considered. |
| 099 | [145] | 2023 | To investigate the capacity of a carbon capture system at the level of concept design for lowering the CII value of the VLCC tanker. | The study provided foresight about the utilization of a carbon capture system on the vessel considering its lifetime and regulations. |
| 100 | [146] | 2023 | To evaluate the current technologies from 68 articles to reduce GHG emissions. | In the study, renewable energy, fuel cells, and LNG utilization are the lead technologies. |
| 101 | [147] | 2023 | To evaluate the effect of carbon capture technologies on maritime transportation to comply with regulations. | The study contributed to the literature by reviewing the technological possibilities to reduce carbon emissions. |
| 102 | [148] | 2023 | To conduct resistance comparison analysis on the bulk carrier considering the calculation methods and towing tests. | The employed method gave the best results in the calculation of ship resistance. |
| 103 | [149] | 2023 | To verify tank tests and sea trail operation. | The study compared the validation studies and among the validation studies, NMRI (VESTA) gave the best results. |
| 104 | [150] | 2023 | To improve a formula to predict resistance. | The developed formula gave very close results with smaller mean percentage errors during the validation process. |
| 105 | [151] | 2023 | To reveal the seafarer’s positions and hurdles for implementing energy efficiency issues. | The authors shed light on the literature to pave the way for a more sustainable maritime industry. |
| 106 | [152] | 2023 | To analyze effective implementation measures on the carbon intensity of ships. | They applied CII ratings on different types of ships. |
| 107 | [153] | 2023 | To compare the EEDI level and the required EEDI level. | Comparing the required EEDI and EEDI levels in Nitrogen Emissions Control Areas. |
| 108 | [154] | 2023 | To evaluate the effects of the CII on the Northeast Passage. | The study explored whether the CII rating will encourage a bigger size of ships. |
| 109 | [155] | 2023 | To reveal the effects of the CII on vessels’ operations. | Evaluating CII results for 1-year routes of four vessels. |
| 110 | [156] | 2023 | To explore the effects of carbon capture WHRSs on the EEDI. | This paper contributed to the literature by emphasizing that the carbon capture method would effectively meet the forthcoming regulations. |
| No | Citation | Year | Aim | Contribution |
|---|---|---|---|---|
| 001 | [42] | 2015 | To find a solution for complying with different countries’ carbon legislation. | According to the authors, EEDI encourages decision makers to order fresh construction at a slower design speed. |
| 002 | [157] | 2015 | To thoroughly go over fundamental ideas, rules, and potential technology choices for green ships | The study contributed to the literature by providing options for machinery which are especially crucial since they increase efficiency while also being very effective at reducing NOX and SOX emissions during operation. |
| 003 | [158] | 2016 | To compare the EEDI and EEOI for a crude oil tanker ship. | Employing and comparing the EEDI and EEOI for ships. |
| 004 | [159] | 2017 | To discuss energy efficiency policies. | The study contributed to the literature by suggesting measures and implementations to reduce carbon emissions. |
| 005 | [160] | 2017 | To reveal the wave period effects. | Employing an Open FOAM coding process to reveal the ship’s regular wave effects. |
| 006 | [161] | 2017 | To assess the SEEMP if it is sufficient to be a management system. | The study emphasized that the SEEMP should be integrated into the current management systems or completed with the aspects that are lacking to gain the status of the management system since it does not meet the formal standards for management systems. |
| 007 | [162] | 2017 | To review carbon capture systems (CCSs). | The paper demonstrated the economic viability of CCS on ships and offers practical installation guidance. |
| 008 | [163] | 2017 | To investigate the impact of three different WHRS designs on the EEDI and EEOI. | Systems for recovering waste heat may lower the ship’s EEDI reduction factor to 20% below the value of the reference line. |
| 009 | [164] | 2018 | To identify the operational strategies for energy efficiency in the maritime industry that faces obstacles. | Aiding the maritime sector to diminish energy efficiency measures. |
| 010 | [165] | 2018 | To determine the slow steaming effects of the EEDI and EEOI on RO-RO cargo vessels. | Providing and calculating EEDI and EEOI calculations for reducing GHG emissions. |
| 011 | [166] | 2018 | To create a framework for adaptation to low-carbon shipping technology. | Providing a rational basis to support the application of the SEEMP. |
| 012 | [167] | 2018 | To investigate Distributed Energy Resources (DER) to enhance the efficiency and stability of the cruise vessels’ grid. | Emphasizing that DER configuration has the potential to adopt various power generation technologies like fuel cells or energy-saving devices on board. |
| 013 | [121] | 2019 | To evaluate the influence of the degraded main engine and assess the maneuvering capability of masters. | The utilization of small-scale engines on ships affects the ship handling but its effect rates fluctuate according to the ship type. |
| 014 | [37] | 2019 | To investigate the connection between GHG emissions and fleet size. | Studies revealed that slowing steaming, and the EEDI, EEOI was able to reduce GHG emissions. |
| 015 | [168] | 2019 | To assess the solutions to the problems that lead to the primary diesel engine’s exhaust gas turbine’s functioning instability. | Providing the ease of selection of exhaust gas turbines. |
| 016 | [15] | 2019 | To propose an assessment method to determine the degree to which a ship fulfills its energy efficiency goal. | Providing an evaluation that the government and shipping businesses may find this approach helpful in determining how energy-efficient ship operations are. |
| 017 | [169] | 2019 | To optimize shipping operations to reduce the EEOI through a case study. | The proposed methodology can be useful to reduce operational emissions. |
| 018 | [170] | 2019 | To evaluate the implementation of Distributed Energy Resources on the grid of a cruise vessel | DER configuration has the potential to adopt various power generation technologies like fuel cells or energy-saving devices on board. |
| 019 | [171] | 2019 | The extra resistance and movements of a KCS (KRISO Container Ship) with a rudder were calculated using the commercial CFD program STAR-CCM+. | Five regular head waves with wavelengths ranging from short to long were taken into consideration in this investigation. |
| 020 | [172] | 2020 | To analyze the EEDI performance of the passenger/ro-ro ship. | The study emphasized that the passenger/ro-ro ship does not have an adequate performance to meet the EEDI reference value; therefore, energy efficiency measures such as alternative fuel utilization, hull and propeller optimization, and more should be implemented. |
| 021 | [173] | 2020 | To achieve EEDI compliance, education technologies on carbon emission were investigated from economic and environmental perspectives. | Emphasizing that the utilization of natural gas, treatment equipment, and ship speed reduction on the container ship are quite valuable options to provide energy efficiency savings. |
| 022 | [174] | 2020 | To reveal factors that affect the EEOI. | The study emphasized that an increased operational speed does not affect the EEOI. |
| 023 | [175] | 2020 | The study aimed to explore the effects of electricity consumers’ general energy efficiency. | Approaching electricity consumers on the EEOI indicator. |
| 024 | [176] | 2021 | To specify the fundamental parameters related to the energy efficiency of ships highlighted by the IMO. | The study described the EEDI and EEOI as the fundamentals related to energy efficiency, but their extent should be developed to eliminate deficiency and uncertainty. |
| 025 | [177] | 2021 | To build the model, which was then integrated into the shipping sector to evaluate GHG measures. | The study contributed to the literature that zero-emission fuel should be utilized to achieve the 2050 target because the current measures are not adequate to comply with the upcoming regulations. |
| 026 | [178] | 2021 | To assess the carbon capture and storage system effect on the EEDI estimation of the ship. | The utilization of the carbon capture and storage (CCS) system on the ship has met the required EEDI reference value. |
| 027 | [179] | 2021 | To assess the performance of bilge keel appendages on wind-assisted ships. | The sailing efficiency of the ship was improved. |
| 028 | [180] | 2021 | To analyze the impact of seawater alkalinity, pH levels, and seawater flow rate on scrubber efficiency. | The enhancement in scrubber efficiency was attributed to the heightened seawater flow rate and increased alkalinity levels. |
| 029 | [181] | 2021 | To evaluate the maneuverability in adverse conditions while taking the requirements and revisions of the EEDI into consideration. | To achieve minimal propulsion power regulation crucial design criteria meant to guarantee safe navigation—propellers with larger light running margins are more desirable. |
| 030 | [182] | 2021 | To evaluate a ship’s emission impact when employing cold ironing technology while at berth by optimizing the auxiliary engine operating profile and allowing regeneration into the port infrastructure. | The study proposed a cold-ironing power configuration. The results demonstrated excellent aggressiveness and precision that may be used for prolonged periods of ship operation while berthed. |
| 031 | [183] | 2021 | To describe the speed reduction effect on the EEDI and EEOI. | Speed reduction provided superiority in meeting the current and future IMO requirements. |
| 032 | [184] | 2022 | To improve ship energy efficiency with the utilization of various Pre-Swirl Duct models. | The study contributed to the literature that up to around 3% energy efficiency saving has been provided by the Pre-Swirl Duct. |
| 033 | [185] | 2022 | To evaluate speed and power reduction applications on bulk carriers to comply with existing and upcoming regulations. | Speed and power reductions are the potential resolution methods to comply with regulations. |
| 034 | [186] | 2022 | To review the stern hydrodynamic ESD effect. | Considering model tests and sea trails, ESDs provide energy savings ranging from 2% to 14%. |
| 035 | [187] | 2022 | To create an agent simulator to describe the effect of IMO requirements on maritime shipping | The authors developed a method to assist in the implementation of the IMO regulations and policy. |
| 036 | [188] | 2022 | To test the newly updated ITTC procedure. | Satisfactory results on the speed and power have been acquired by using the newly updated ITTC procedure |
| 037 | [189] | 2022 | To analyze the satisfaction of the reference value of the CII. | In addition to LNG, shore power connection and SOFCs constitute a reliable technological answer for upcoming regulations and environmentally friendly operations. |
| 038 | [190] | 2022 | To find correct EEDI baselines for the inland ships of Bangladesh considering only corrected ship data. | The EEDI baseline for inland ships should be region specific, as the EEDI baseline applied to ocean-going vessels is not suitable for inland ships. |
| 039 | [191] | 2023 | To show the speed reduction effect on the EEXI, CII, and CII ratings for container ships. | Optimized speed reduction has provided benefits from environmental, energy efficiency, and economic views for container ships. |
| 040 | [192] | 2023 | To consider whether different routes’ operational efficiency optimization has been used as a short-term plan on existing ships. | Speed reduction has provided benefits in the stage of meeting carbon emission requirements. |
| 041 | [193] | 2023 | To create a nonlinear mixed-integer programming MIP model and propose a tailored exact algorithm to increase the energy efficiency level of each ship. | The study contributed to the literature by introducing a nonlinear MIP model. The operation cost and the average EEOI value have been decreased thanks to the model. |
| 042 | [194] | 2023 | To evaluate the carbon capture and storage applications for a ship. | The utilization of carbon capture and storage applications decreased CO2 emissions considerably, and it is also quite economic with technological readiness compared to electrically propelled ship and hydrogen-fueled ships. |
| 043 | [195] | 2023 | To analyze the alternative scenarios of ship power systems. | Employing biofuels and renewable energy for ship power systems. |
| 044 | [65] | 2023 | To enhance WHRS in marine engines. | Investigating and presenting the best optimal WHRS in marine engines. |
| 045 | [196] | 2023 | To examine the economic, environmental, and forthcoming regulatory requirements for converting ship diesel engines to methanol. | The study contributed to the literature by examining several different factors for converting diesel engines to methanol fuel. |
| 046 | [197] | 2023 | To check the LNG dual-fuel engines for the present and the future. | The study added to the body of knowledge assessing the potential benefits of solid oxide fuel cells and water heat recovery systems used as auxiliary units with dual fuel engines that operate in primary fuel modes. |
| 047 | [66] | 2023 | To investigate alternative marine-fueled diesel engines and WHRS for preparing the carbon tax and forthcoming regulations. | The study filled the gap in the literature by applying alternative fuels and WHRS by considering forthcoming regulations and carbon taxes. |
| No | Citation | Year | Aim | Contribution |
|---|---|---|---|---|
| 001 | [198] | 2017 | The study aimed to create a framework for energy efficiency measures. | The study contributed to the literature by introducing Maritime Energy Specifications for keeping up with the new regulatory requirements. |
| 002 | [199] | 2018 | The study aimed to review energy efficiency improvement strategies for autonomous ships. | The study suggested employing a harmony of energy efficiency measures. |
| 003 | [200] | 2018 | To develop an energy efficiency assessment model. | The study presented a model to the literature for creating the architecture and road plan for the information system infrastructure, create the tools for the vessel’s energy management system, and assess how this model influences vessel valuation by resulting in energy savings. |
| 004 | [201] | 2019 | To address the utilization of LNG as a clean fuel for ships, as well as operational and technical strategies for shipping that use less energy. | The chapter concluded with an evaluation of the difficulties in reducing emissions from the maritime sector after examining the effects of these rules. |
| 005 | [202] | 2020 | To provide information about energy efficiency indexes and describing applications to comply with these indexes | The study revealed the impact of potential applications on the indexes. |
| 006 | [38] | 2020 | To assess lower EEDI and EEOI values by the utilization of an Optimum Tracking-Based Control Scheme on the shaft generator. | The study emphasized that the developed strategies are quite beneficial to achieving the minimum emissions point. |
| 007 | [14] | 2020 | To investigate the SEEMP in terms of operational level considering the crew performance. | Operating procedures, competing goals, and stakeholder participation are the essential elements that need to be considered to improve the SEEMP. |
| 008 | [203] | 2020 | To reveal the potential actions for catching 2050 targets. | The study reviewed the potential actions for 2050 targets. |
| 009 | [182] | 2021 | To show the emission advantage of the Bi-Directional Power Flow Control Strategy utilized in Cold-Ironing Power Systems. | The Cold-Ironing Power Systems served with the control strategy are especially suitable for ships which have a high-power demand at berth. |
| 010 | [204] | 2021 | To determine uncertain factors on the amount of fuel consumption for ocean-going vessels. | The effect of weather conditions and the interactive relationship between the parameters investigated have been disclosed for the EEOI, and 550 tons corresponding to 27.5 fuel consumption savings have been provided. |
| 011 | [205] | 2021 | To evaluate energy-saving applications under the Floating Storage Regasification Unit (FSRU). | The study underlined that WHRSs, carbon capture and storage systems, and the utilization of low-carbon or carbon-neutral fuels are good solutions to meet the regulations. |
| 012 | [206] | 2021 | To ascertain how well-informed seafarers are on energy-saving techniques. | The study contributed to the literature examining energy efficiency measures in ships and companies. |
| 013 | [207] | 2022 | To explain how the exhaust gas boiler’s temperature and flow rate affect the marine exhaust gas boiler’s heat transfer coefficient. | The optimal temperature at each velocity was determined to achieve the best heat transfer coefficient because the heat transfer coefficient starts to decrease after a certain temperature increase. |
| 014 | [208] | 2022 | To predict speed and power using specified parameters for the oil tanker. | The parameters affecting power and speed were determined. The determined parameters were utilized in various regression models to predict power and speed. Regression Model. |
| 015 | [209] | 2022 | To evaluate whether GHG emissions sourced from mobile offshore units should be minimized and covered with regulations. | The study highlighted that GHG emissions sourced from mobile offshore units are quite critical to providing sustainability in the maritime sector. The fact that the MOU operator tends to reduce GHGs easier makes the implementation of this process easier. |
| 016 | [210] | 2022 | To investigate the ESD effect. | The formation of vortex and drag is minimized with suitable ESD utilization. |
| 017 | [211] | 2022 | To evaluate the application of the Internet of Things (IoT) for Bangladesh’s maritime sector to comply with regulations and eliminate GHG gradually. | Showing how the IoT and augmented intelligence applications performed in the shipping industry. |
| 018 | [212] | 2022 | To present measures for short, medium, and long-term targets in the maritime sector. | The study emphasized that, to achieve the 2050 targets, clean fuel should be utilized, but these types of fuels should be affordable for the implementation. |
| 019 | [213] | 2022 | To highlight the application of engine power limitations and innovative technologies on the tanker to meet the IMO requirements. | The utilization of engine power limitation and specified innovative technology have met the EEDI requirements substantially. |
| 020 | [214] | 2022 | To provide decarbonization in the maritime industry. | The study revealed that specified shore power connection eliminates emissions from the ship at berth and this system provides advantages in terms of the CII index. |
| 021 | [215] | 2022 | To evaluate the commitment of Northern European seaports to monitoring the emissions of pollutants originating from cruise ships within their ports. | The study emphasized that the seaports of Northern Europe have committed to monitoring emissions originating from cruise ships, but innovative applications performed on the ports are quite capital and cost intensive. |
| 022 | [216] | 2022 | To investigate (MARPOL) Annex VI especially considering EEDI and SEEMP. | The study underlined that developing countries should be supported by technical awareness and financial support to achieve decarbonization. |
| 023 | [217] | 2022 | To investigate 22 mitigation measures in terms of the marginal abatement costs and GHG abatement potentials. | The study emphasized that the most implemented measures have negative cost impacts. On the other hand, the utilization of alternative fuel is rare, but they have big potential to reach the target. |
| 024 | [218] | 2022 | The study aimed to investigate the implementation of the EEXI in terms of energy, capacity, and CO2 reduction cost. | The existing technologies provide a small reduction rate regarding the EEXI, and high-potential ones are immature and highly cost. |
| 025 | [219] | 2022 | The utilization of digital twins considering the performance of engine operations to perform green ship operation. | The study underlined that the clustering approach is one of the best ways to implement digital twins in ship operations. |
| 026 | [220] | 2022 | To evaluate ammonia as a marine fuel to achieve decarbonization on a bulk carrier for the maritime sector. | The study revealed that while ammonia has the potential for decarbonization, it is not cost-effective in the long term. Ammonia engines are useful for newly built ships. |
| 027 | [221] | 2023 | To investigate the energy efficiency of a ship considering onshore technical managers and onboard ship crews. | The study contributed to the literature by emphasizing that onshore technical managers and onboard ship crews are quite important for efficient ship operation. |
| 028 | [19] | 2023 | To reveal the effect of energy efficiency saving applications on different ship types in terms of upcoming regulations. | Both the utilization of low-carbon alternative fuels and power and speed reduction applications are very beneficial to comply with the regulations. |
| 029 | [64] | 2023 | To investigate slow steaming applications on marine vessels from environmental and economic aspects. | Both short- and long-term targets have been met by the utilization of slow steaming. |
| 030 | [222] | 2023 | To evaluate the effect of efficient training programs on the seafarers for the ship operation. | The study revealed that not all training programs are beneficial for seafarers to increase a ship’s operation efficiency. |
| 031 | [223] | 2023 | The aim is to determine the best alternative system among the proposed ones to achieve decarbonization on marine vessels belonging to the Korean container fleet. | The utilization of LNG fuel retrofit is the best method to achieve decarbonization targets. |
| 032 | [224] | 2023 | To assess the EEXI of container vessels by using EPL. | To further cut down on GHG emissions, ships should run on low- or zero-carbon fuels in addition to EPL. |
| 033 | [225] | 2023 | To analyze ocean patrol vessel energy performance. | The study filled the gap in the literature emphasizing that a speed increase triggers significant amounts of carbon emissions, and electric propulsion systems are less efficient than traditional systems. |
| 034 | [226] | 2023 | To evaluate the attained EEXI values of Turkish-owned vessels. | The study provided an EPL application to meet the Phase 2 reference line for Turkish-owned vessels. |
| 035 | [227] | 2023 | To investigate the hull vane effect for high-speed craft in terms of drag, trim, and sinkage of the vessel. | The study provided advantages considering the aspects of drag, trim, and sinkage of the vessel and it decreased the index of the residuary resistance value up to 21%. |
References
- IMO. Introduction to IMO. Available online: https://www.imo.org/en/About/Pages/Default.aspx (accessed on 28 November 2023).
- United Nations History. Available online: https://sdgs.un.org/goals (accessed on 28 November 2023).
- Bilgili, L. A Systematic Review on the Acceptance of Alternative Marine Fuels. Renew. Sustain. Energy Rev. 2023, 182, 113367. [Google Scholar] [CrossRef]
- IMO. Ship Energy Efficiency Regulations and Related Guidelines. Available online: https://wwwcdn.imo.org/localresources/en/OurWork/Environment/Documents/Air pollution/M2 EE regulations and guidelines final.pdf (accessed on 1 April 2024).
- IMO. Improving the Energy Efficiency of Ships. Available online: https://www.imo.org/en/OurWork/Environment/Pages/Improving the energy efficiency of ships.aspx (accessed on 28 November 2023).
- IMO. IMO’s Work to Cut GHG Emissions from Ships. Available online: https://www.imo.org/en/MediaCentre/HotTopics/Pages/Cutting-GHG-emissions.aspx (accessed on 28 November 2023).
- United Nations. Climate Action. Available online: https://www.un.org/en/climatechange/net-zero-coalition (accessed on 28 November 2023).
- Jin, Y.; Zhang, Y.; Dong, P.; Zhai, C.; Nishida, K.; Wang, Y.; Leng, X. Diesel Spray Characteristics of Multi-Hole Injectors Under Geometrical Similarity Condition. At. Sprays 2025, 35, 19–45. [Google Scholar] [CrossRef]
- Chang, F.; Luo, H.; Zhai, C.; Jin, Y.; Xiong, P.; Wang, J.; Song, B.; Zhang, J.; Nishida, K. Experimental Investigation of Fuel Adhesion from Wall-Impinging Spray with Various Injection Mass Ratios. Exp. Therm. Fluid Sci. 2025, 163, 111403. [Google Scholar] [CrossRef]
- Ančić, I.; Šestan, A. Influence of the Required EEDI Reduction Factor on the CO2 Emission from Bulk Carriers. Energy Policy 2015, 84, 107–116. [Google Scholar] [CrossRef]
- Tokuşlu, A. Analyzing the Energy Efficiency Design Index (EEDI) Performance of a Container Ship Aydın TOKUŞLU Chief in Editor Analyzing the Energy Efficiency Design Index (EEDI) Performance of a Container Ship. Int. J. Environ. Geoinformatics 2020, 7, 114–119. [Google Scholar] [CrossRef]
- IMO. Amendments to the Annex of the Protocol of 1997 to Amend the International Convention for the Prevention of Pollution From Ships, 1973, as Modified by the Protocol of 1978 Relating Thereto 2021 Revised MARPOL Annex VI. Available online: https://wwwcdn.imo.org/localresources/en/OurWork/Environment/Documents/Air%20pollution/MEPC.328%2876%29.pdf (accessed on 1 November 2023).
- IMO. 2022 Guidelines for the Development of a Ship Energy Efficiency Management Plan (SEEMP). Available online: https://wwwcdn.imo.org/localresources/en/OurWork/Environment/Documents/Air pollution/MEPC.346(78).pdf (accessed on 1 November 2023).
- Hansen, E.K.; Rasmussen, H.B.; Lützen, M. Making Shipping More Carbon-Friendly? Exploring Ship Energy Efficiency Management Plans in Legislation and Practice. Energy Res. Soc. Sci. 2020, 65, 101459. [Google Scholar] [CrossRef]
- Im, N.K.; Choe, B.; Park, C.H. Developing and Applying a Ship Operation Energy Efficiency Evaluation Index Using SEEMP: A Case Study of South Korea. J. Mar. Sci. Appl. 2019, 18, 185–194. [Google Scholar] [CrossRef]
- IMO. 2014 Guidelines on Survey and Certification of the Energy Efficiency Design Index (EEDI). Available online: https://wwwcdn.imo.org/localresources/en/OurWork/Environment/Documents/MEPC.1-Circ.855-Rev.2.pdf (accessed on 18 March 2025).
- IMO. 2018 Guidelines on the Method of Calculation of Attained Energy Efficiency Design Index for New Ships. Available online: https://wwwcdn.imo.org/localresources/en/KnowledgeCentre/IndexofIMOResolutions/MEPCDocuments/MEPC.308(73).pdf (accessed on 18 March 2025).
- Tran, T.A. A Research on the Energy Efficiency Operational Indicator EEOI Calculation Tool on M/V NSU JUSTICE of VINIC Transportation Company, Vietnam. J. Ocean Eng. Sci. 2017, 2, 55–60. [Google Scholar] [CrossRef]
- Bayraktar, M.; Yuksel, O. A Scenario-Based Assessment of the Energy Efficiency Existing Ship Index (EEXI) and Carbon Intensity Indicator (CII) Regulations. Ocean Eng. 2023, 278, 114295. [Google Scholar] [CrossRef]
- 2021 Guidelines on the Method of Calculation of the Attained Energy Efficiency Existing Ship Index (EEXI). Available online: https://wwwcdn.imo.org/localresources/en/KnowledgeCentre/IndexofIMOResolutions/MEPCDocuments/MEPC.333(76).pdf (accessed on 17 March 2025).
- ClassNK. Outlines of EEXI Regulation EEDI Section of Marine GHG Certification Department. Available online: https://www.classnk.or.jp/hp/pdf/activities/statutory/eexi/eexi_rev3e.pdf (accessed on 17 March 2025).
- IACS. EEXI Implementation Guidelines. Available online: https://iacs.org.uk/download/14308 (accessed on 17 March 2025).
- ClassNK. CII—Carbon Intensity Indicator. Available online: https://www.classnk.or.jp/hp/pdf/activities/statutory/seemp/CII_en.pdf (accessed on 17 March 2025).
- IMO. IMO Regulations to Introduce Carbon Intensity Measures Enter into Force on 1 November 2022. Available online: https://www.imo.org/en/MediaCentre/PressBriefings/pages/CII-and-EEXI-entry-into-force.aspx (accessed on 17 March 2025).
- Ivanova, G. Analysis of the Specifics in Calculating the Index of Existing Marine Energy Efficiency EEXI in Force since 2023. In Proceedings of the 2021 13th Electrical Engineering Faculty Conference (BulEF 2021), Varna, Bulgaria, 8–11 September 2021. [Google Scholar]
- IMO. Guidelines on the Operational Carbon Intensity Reduction Factors Relative to Reference Lines (CII Reduction Factors Guidelines, G3). Available online: https://wwwcdn.imo.org/localresources/en/OurWork/Environment/Documents/Air pollution/MEPC.338(76).pdf (accessed on 13 December 2023).
- IMO. 2021 Guidelines on the Reference Lines for Use with Carbon Intensity Indicators (CII Reference Llnes Rating Guidelines, G2). Available online: https://wwwcdn.imo.org/localresources/en/OurWork/Environment/Documents/Air pollution/MEPC.337(76).pdf (accessed on 13 December 2024).
- Moher, D.; Liberati, A.; Tetzlaff, J.; Altman, D.G. Preferred Reporting Items for Systematic Reviews and Meta-Analyses: The PRISMA Statement. Ann. Intern. Med. 2009, 151, 264–269. [Google Scholar] [CrossRef]
- Page, M.J.; McKenzie, J.E.; Bossuyt, P.M.; Boutron, I.; Hoffmann, T.C.; Mulrow, C.D.; Shamseer, L.; Tetzlaff, J.M.; Akl, E.A.; Brennan, S.E.; et al. The PRISMA 2020 Statement: An Updated Guideline for Reporting Systematic Reviews. Int. J. Surg. 2021, 88, 105906. [Google Scholar] [CrossRef] [PubMed]
- van Eck, N.J.; Waltman, L. Software Survey: VOSviewer, a Computer Program for Bibliometric Mapping. Scientometrics 2009, 84, 523–538. [Google Scholar] [CrossRef] [PubMed]
- van Oorschot, J.A.W.H.; Hofman, E.; Halman, J.I.M. A Bibliometric Review of the Innovation Adoption Literature. Technol. Forecast. Soc. Change 2018, 134, 1–21. [Google Scholar] [CrossRef]
- Zampeta, V.; Chondrokoukis, G. Maritime Transportation Accidents: A Bibliometric Analysis. Int. J. Bus. Econ. Sci. Appl. Res. 2023, 16, 19–26. [Google Scholar] [CrossRef]
- Mollaoglu, M.; Altay, B.C.; Balin, A. Bibliometric Review of Route Optimization in Maritime Transportation: Environmental Sustainability and Operational Efficiency. Transp. Res. Rec. J. Transp. Res. Board 2023, 2677, 879–890. [Google Scholar] [CrossRef]
- Saputra, R.W.; Siregar, M.S. Mapping Visualization of Maritime Technology Study in Indonesia with Blibiometric Analysis Using VoSviewer. J. Pendidik. Multimed. 2022, 4, 1–12. [Google Scholar] [CrossRef]
- Moshiul, A.M.; Mohammad, R.; Anjum, H.F.; Yesmin, A.; Chelliapan, S. The Evolution of Green Shipping Practices Adoption in the International Maritime Industry. TEM J. 2021, 10, 1112–1121. [Google Scholar] [CrossRef]
- Beşikçi, E.B.; Kececi, T.; Arslan, O.; Turan, O. An Application of Fuzzy-AHP to Ship Operational Energy Efficiency Measures. Ocean Eng. 2016, 121, 392–402. [Google Scholar] [CrossRef]
- Chen, J.; Fei, Y.; Wan, Z. The Relationship between the Development of Global Maritime Fleets and GHG Emission from Shipping. J. Environ. Manag. 2019, 242, 31–39. [Google Scholar] [CrossRef]
- Perez, J.R.; Reusser, C.A. Optimization of the Emissions Profile of a Marine Propulsion System Using a Shaft Generator with Optimum Tracking-Based Control Scheme. J. Mar. Sci. Eng. 2020, 8, 221. [Google Scholar] [CrossRef]
- Kanberoğlu, B.; Kökkülünk, G. Assessment of CO2 Emissions for a Bulk Carrier Fleet. J. Clean. Prod. 2021, 283, 124590. [Google Scholar] [CrossRef]
- hang Hou, Y.; Kang, K.; Liang, X. Vessel Speed Optimization for Minimum EEOI in Ice Zone Considering Uncertainty. Ocean Eng. 2019, 188, 106240. [Google Scholar]
- Sasa, K.; Terada, D.; Shiotani, S.; Wakabayashi, N.; Ikebuchi, T.; Chen, C.; Takayama, A.; Uchida, M. Evaluation of Ship Performance in International Maritime Transportation Using an Onboard Measurement System-in Case of a Bulk Carrier in International Voyages. Ocean Eng. 2015, 104, 294–309. [Google Scholar] [CrossRef]
- Stevens, L.; Sys, C.; Vanelslander, T.; Van Hassel, E. Is New Emission Legislation Stimulating the Implementation of Sustainable and Energy-Efficient Maritime Technologies? Res. Transp. Bus. Manag. 2015, 17, 14–25. [Google Scholar] [CrossRef]
- Feng, P.; Ma, N.; Gu, X. A Practical Method for Predicting the Propulsive Performance of Energy Efficient Ship with Wave Devouring Hydrofoils at Actual Seas. Proc. Inst. Mech. Eng. Part M J. Eng. Marit. Environ. 2014, 228, 348–361. [Google Scholar] [CrossRef]
- Wang, S.; Psaraftis, H.N.; Qi, J. Paradox of International Maritime Organization’s Carbon Intensity Indicator. Commun. Transp. Res. 2021, 1, 100005. [Google Scholar] [CrossRef]
- Woo, J.-K.; Moon, D.S.-H. The Effects of Slow Steaming on the Environmental Performance in Liner Shipping. Marit. Policy Manag. 2014, 41, 176–191. [Google Scholar] [CrossRef]
- Lindstad, E.; Eskeland, G.S.; Rialland, A.; Valland, A. Decarbonizing Maritime Transport: The Importance of Engine Technology and Regulations for LNG to Serve as a Transition Fuel. Sustainability 2020, 12, 8793. [Google Scholar] [CrossRef]
- Psaraftis, H.N. Decarbonization of Maritime Transport: To Be or Not to Be? Marit. Econ. Logist. 2019, 21, 353–371. [Google Scholar] [CrossRef]
- Sprenger, F.; Maron, A.; Delefortrie, G.; Van Zwijnsvoorde, T.; Cura-Hochbaum, A.; Lengwinat, A.; Papanikolaou, A. Experimental Studies on Seakeeping and Maneuverability of Ships in Adverse Weather Conditions. J. Sh. Res. 2017, 61, 131–152. [Google Scholar] [CrossRef]
- Jia, H.; Adland, R.; Prakash, V.; Smith, T. Energy Efficiency with the Application of Virtual Arrival Policy. Transp. Res. Part D Transp. Environ. 2017, 54, 50–60. [Google Scholar] [CrossRef]
- Lindstad, E.; Rialland, A. LNG and Cruise Ships, an Easy Way to Fulfil Regulations—vs. the Need for Reducing GHG Emissions. Sustainability 2020, 12, 2080. [Google Scholar] [CrossRef]
- Law, L.C.; Mastorakos, E.; Evans, S. Estimates of the Decarbonization Potential of Alternative Fuels for Shipping as a Function of Vessel Type, Cargo, and Voyage. Energies 2022, 15, 7468. [Google Scholar] [CrossRef]
- ClassNK. EEDI Regulation. Available online: https://www.classnk.or.jp/hp/en/activities/statutory/eedi/index.html (accessed on 25 November 2023).
- DNV. CII—Carbon Intensity Indicator. Available online: https://www.dnv.com/maritime/insights/topics/CII-carbon-intensity-indicator/index.html (accessed on 25 November 2023).
- IMO. Structure of IMO. Available online: https://www.imo.org/en/about/pages/structure.aspx (accessed on 16 February 2024).
- Safety4Sea. China at the Top of Global Shipyard Rankings in 2024. Available online: https://safety4sea.com/china-at-the-top-of-global-shipyard-rankings-in-2024/ (accessed on 12 March 2025).
- Bayraktar, M.; Pamik, M. Analysis of COVID-19 Pandemic Effect on Ship Dismantling and Recycling Industry: An Assessment on Türkiye. J. Sh. Prod. Des. 2024, 40, 23–35. [Google Scholar] [CrossRef]
- Longva, T.; Eide, M.S.; Skjong, R. Determining a Required Energy Efficiency Design Index Level for New Ships Based on a Cost-Effectiveness Criterion. Marit. Policy Manag. 2010, 37, 129–143. [Google Scholar] [CrossRef]
- Kristensen, H.O.H. Model for Environmental Assessment of Container Ship Transport. Trans. Soc. Nav. Archit. Mar. Eng. 2010, 118, 122–139. [Google Scholar] [CrossRef]
- Polakis, M.; Zachariadis, P.; De Kat, J.O. The Energy Efficiency Design Index (Eedi). In Sustainable Shipping: A Cross-Disciplinary View; Springer International Publishing: Cham, Switzerland, 2019; pp. 93–115. ISBN 9783030043308. [Google Scholar]
- Coraddu, A.; Figari, M.; Savio, S. Ship Energy Assessment by Numerical Simulation. In Proceedings of the MARINE V: Proceedings of the V International Conference on Computational Methods in Marine Engineering, Hamburg, Germany, 29–31 June 2013; pp. 530–540. [Google Scholar]
- Bocchetti, D.; Lepore, A.; Palumbo, B.; Vitiello, L. A Statistical Control of the Ship Fuel Consumption. In Proceedings of the International Conference on the Design, Construction and Operation of Passenger Ships, London, UK, 20–21 November 2013; pp. 20–21. [Google Scholar]
- Figari, M.; Savio, S.; Coraddu, A. Probability of Achieving the Energy Efficiency Index by Monte Carlo Simulation. In Proceedings of the International Conference on Managing Reliability and Maintainability in the Maritime Industry, London, UK, 25–26 January 2012; pp. 107–114. [Google Scholar]
- Kobayashi, E.; Hashimoto, H.; Taniguchi, Y.; Yoneda, S. Advanced Optimized Weather Routing for an Ocean-Going Vessel. In Proceedings of the 2015 International Association of Institutes of Navigation World Congress (IAIN), Prague, Czech Republic, 20–23 October 2015; IEEE: Piscataway, NJ, USA, 2015; pp. 1–8, ISBN 1467376345. [Google Scholar]
- Zincir, B. Slow Steaming Application for Short-Sea Shipping to Comply with the CII Regulation. Brodogr. Teor. Praksa Brodogr. Pomor. Teh. 2023, 74, 21–38. [Google Scholar] [CrossRef]
- Díaz-Secades, L.A.; González, R.; Rivera, N.; Montañés, E.; Quevedo, J.R. Waste Heat Recovery System for Marine Engines Optimized through a Preference Learning Rank Function Embedded into a Bayesian Optimizer. Ocean Eng. 2023, 281, 114747. [Google Scholar] [CrossRef]
- Bayraktar, M. Investigation of Alternative Fuelled Marine Diesel Engines and Waste Heat Recovery System Utilization on the Oil Tanker for Upcoming Regulations and Carbon Tax. Ocean Eng. 2023, 287, 115831. [Google Scholar] [CrossRef]
- Holmegaard Kristensen, H.O. Model for Environmental Assessment of Container Ship Transport. In Proceedings of the SNAME Maritime Convention (SNAME), San Francisco, CA, USA, 28–29 April 2010; p. D031S006R004. [Google Scholar]
- Sun, X.; Yan, X.; Wu, B. Research on the Energy Efficiency Improvement for Existing Ships. In Proceedings of the ICTIS 2013: Improving Multimodal Transportation Systems-Information, Safety, and Integration, Wuhan, China, 29 June–2 July 2013; pp. 2301–2306. [Google Scholar]
- Acomi, N.; Acomi, O.C. The Influence of the Voyage Parameters over the Energy Efficiency Operational Index. In Proceedings of the The 18th Conference of the Hong-Kong Society for Transportation Studies, Hong Kong, China, 14–16 December 2013. [Google Scholar]
- Runko Luttenberger, L.; Ančić, I.; Šestan, A. The Viability of Short-Sea Shipping in Croatia. Brodogr. Teor. Praksa Brodogr. Pomor. Teh. 2013, 64, 472–481. [Google Scholar]
- Acomi, N.; Acomi, O.C.; Bostina, A.L.; Bostina, A. The Cost to Quality Ratio in Terms of Voyage Energy Efficiency. Adv. Mater. Res. 2014, 1036, 1060–1065. [Google Scholar] [CrossRef]
- Melo Rodríguez, G.D.; Echevarrieta Sazatornil, I. Resizing Study of Main and Auxiliary Engines of the Container Vessels and Their Contribution to the Reduction of Fuel Consumption and GHG. In Proceedings of the IAMU AGA15, Launceston, Australia, 27–29 October 2014; pp. 441–452. [Google Scholar]
- Acomi, N.; Acomi, O.C. The Influence of Different Types of Marine Fuel over the Energy Efficiency Operational Index. Energy Procedia 2014, 59, 243–248. [Google Scholar] [CrossRef]
- Acomi, N.; Acomi, O.C. Improving the Voyage Energy Efficiency by Using EEOI. Procedia Social Behav. Sci. 2014, 138, 531–536. [Google Scholar] [CrossRef]
- Park, S.; Oh, G.; Rhee, S.H.; Koo, B.-Y.; Lee, H. Numerical Analysis of Turbulent Flow Around Energy Saving Pre-Swirl Stator For Full And Model Scale Ships. In Proceedings of the 6th European Conference on Computational Fluid Dynamics (ECFD VI), Barcelona, Spain, 20–25 July 2014. [Google Scholar]
- Papanikolaou, A.; Zaraphonitis, G.; Bitner-Gregersen, E.; Shigunov, V.; El Moctar, O.; Soares, C.G.; Reddy, D.N.; Sprenger, F. Energy Efficient Safe Ship Operation (SHOPERA). In Proceedings of the SNAME Maritime Convention (SNAME), Providence, RI, USA, 3–7 November 2015; p. D021S007R013. [Google Scholar]
- Yu, Y.H. Optimal Ship Operation: Monitoring Technology of Ship Overall Heat Balance. Clean Mobil. Intell. Transp. Syst. 2015, 321–347. [Google Scholar] [CrossRef]
- Wang, K.; Yuan, Y.; Yan, X.; Tang, D.; Ma, D. Design of Ship Energy Efficiency Monitoring and Control System Considering Environmental Factors. In Proceedings of the 2015 International Conference on Transportation Information and Safety (ICTIS), Wuhan, China, 25–28 June 2015; IEEE: Piscataway, NJ, USA, 2015; pp. 451–455, ISBN 1479986941. [Google Scholar]
- Tzannatos, E.; Stournaras, L. EEDI Analysis of Ro-Pax and Passenger Ships in Greece. Marit. Policy Manag. 2015, 42, 305–316. [Google Scholar] [CrossRef]
- Acomi, N.; Acomi, O.C.; Stanca, C. The Use of ECDIS Equipment to Achieve an Optimum Value for Energy Efficiency Operation Index. In Proceedings of the IOP Conference Series: Materials Science and Engineering, Mamaia, Romania, 17–20 June 2015; IOP Publishing: Bristol, UK, 2015; Volume 95, p. 12071, ISBN 1757-899X. [Google Scholar]
- Park, S.; Oh, G.; Rhee, S.H.; Koo, B.-Y.; Lee, H. Full Scale Wake Prediction of an Energy Saving Device by Using Computational Fluid Dynamics. Ocean Eng. 2015, 101, 254–263. [Google Scholar] [CrossRef]
- Attah, E.E.; Bucknall, R. An Analysis of the Energy Efficiency of LNG Ships Powering Options Using the EEDI. Ocean Eng. 2015, 110, 62–74. [Google Scholar] [CrossRef]
- Chi, H.; Pedrielli, G.; Kister, T.; Ng, S.H.; Bressan, S. An AIS-Based Framework for Real Time Monitoring of Vessels Efficiency. In Proceedings of the 2015 IEEE International Conference on Industrial Engineering and Engineering Management (IEEM), Singapore, 6–9 December 2015; IEEE: Piscataway, NJ, USA, 2015; pp. 1218–1222, ISBN 1467380660. [Google Scholar]
- Wanqing, W.; Qinggong, Z.; Wenfeng, W.; Jianli, Y. Study of EEOI Baseline on China International Shipping. Hum. Resour. Crew Resour. Manag. Mar. Navig. Saf. Sea Transp. 2016, 1, 171. [Google Scholar]
- Abdu, S.; Zhou, S.; Orji, M. Selection of a Waste Heat Recovery System for a Marine Diesel Engine Based on Exergy Analysis. Int. J. Eng. Res. Africa 2016, 25, 36–51. [Google Scholar] [CrossRef]
- Bøckmann, E.; Steen, S. Calculation of EEDIweather for a General Cargo Vessel. Ocean Eng. 2016, 122, 68–73. [Google Scholar] [CrossRef]
- Tu, T.N.; Chien, M.N.M. EEDI Reduction by Investigating the Capability of RANSE CFD for Propeller, Propeller–Hull Form Performance Calculation during Ship Optimization Process. In Proceedings of the IAMU AGA 17, Haiphong, Vietnam, 26–28 October 2016; p. 253. [Google Scholar]
- Acomi, N.; Acomi, O.C. The Effect of Early Berthing Prospects on the Energy Efficiency Operational Index in Oil Tanker Vessels. In Proceedings of the IOP Conference Series: Materials Science and Engineering; IOP Publishing: Bristol, UK, 2016; Volume 145, p. 82001. [Google Scholar]
- Kim, M.; Hizir, O.; Turan, O.; Day, S.; Incecik, A. A Study on Ship Speed Loss Due to Added Resistance in a Seaway. In Proceedings of the ISOPE International Ocean and Polar Engineering Conference (ISOPE), Rhodes, Greece, 26 June–1 July 2016; p. ISOPE-I. [Google Scholar]
- Vuong, Q.D.; Lee, D.; Barro, R. Energy Efficiency Design Index Verificationthrough Actual Power and Speed Correlation. In Proceedings of the International Association of Maritime Universities, 17th Annual General Assembly, Haiphong, Vietnam, 26 October 2016; pp. 102–110. [Google Scholar]
- Zheng, J.; Hu, H.; Dai, L. How Would EEDI Influence Chinese Shipbuilding Industry? In Ports and the Environment; Routledge: London, UK, 2016; pp. 105–120. [Google Scholar]
- Chen, Z.; Pan, F.; Wang, Z. Research on Current Situation and Problems of Sail-Assisted Ship. In Proceedings of the 2016 International Forum on Energy, Environment and Sustainable Development, Shenzhen, China, 16–17 April 2016; Atlantis Press: Dordrecht, The Netherlands, 2016; pp. 950–953. [Google Scholar]
- Sprenger, F.; Hassani, V.; Maron, A.; Delefortrie, G.; Van Zwijnsvoorde, T.; Cura-Hochbaum, A.; Lengwinat, A. Establishment of a Validation and Benchmark Database for the Assessment of Ship Operation in Adverse Conditions. In Proceedings of the International Conference on Offshore Mechanics and Arctic Engineering, Busan, Republic of Korea, 19–24 June 2016; American Society of Mechanical Engineers: New York City, NY, USA, 2016; Volume 49927, p. V001T01A039. [Google Scholar]
- Priftis, A.; Papanikolaou, A.; Plessas, T. Parametric Design and Multiobjective Optimization of Containerships. J. Sh. Prod. Des. 2016, 32, 1–14. [Google Scholar]
- Goler, H.; Erdogan, O. Increasing Operational Efficiency of High Speed RO-RO Vessels via New Hull Coating Technologies. In Proceedings of the 18th Annual General Assembly of the International Association of Maritime Universities, Global perspectives in MET: Towards Sustainable, Green and Integrated Maritime Transport, Varna, Bulgaria, 30 October 2017; Volume 1, pp. 319–329. [Google Scholar]
- Zhu, Y.; Zhou, S.; Feng, Y.; Hu, Z.; Yuan, L. Influences of Solar Energy on the Energy Efficiency Design Index for New Building Ships. Int. J. Hydrogen Energy 2017, 42, 19389–19394. [Google Scholar] [CrossRef]
- Zhang, C.; Zhang, D.; Fu, S.; Zhang, M. Interpretative Structural Modeling of Ship Energy Efficiency in Arctic Navigation. In Proceedings of the International Conference on Port and Ocean Engineering Under Arctic Conditions, Busan, Republic of Korea, 11–16 June 2017. [Google Scholar]
- Park, Y. A Study on the Green Ship Technology for Sustainable Growth. Int. Inf. Inst. Inf. 2017, 20, 713–718. [Google Scholar]
- Bolat, P.; Bolat, F. Energy Efficiency Design Index and CO2 Reduction Trend Assessment for Turkish Flagged Ships. Feb-Fresenius Environ. Bull. 2017, 26, 7065–7073. [Google Scholar]
- Karim, M.M.; Hasan, S.M.R. Establishment of EEDI Baseline for Inland Ship of Bangladesh. Procedia Eng. 2017, 194, 370–377. [Google Scholar] [CrossRef]
- Katayama, K.; Okada, Y.; Ichinose, Y.; Fukasawa, R. Propulsion Performance Optimization of “Neighbour Duct” by CFD. In Proceedings of the MARINE VII: International Conference on Computational Methods in Marine Engineering; CIMNE: Barcelona, Spain, 2017; pp. 529–537. [Google Scholar]
- Vladimir, N.; Ančić, I.; Šestan, A. Effect of Ship Size on EEDI Requirements for Large Container Ships. J. Mar. Sci. Technol. 2018, 23, 42–51. [Google Scholar] [CrossRef]
- Ančić, I.; Vladimir, N.; Cho, D.-S. Determining Environmental Pollution from Ships Using Index of Energy Efficiency and Environmental Eligibility (I4E). Mar. Policy 2018, 95, 1–7. [Google Scholar] [CrossRef]
- Lindstad, E.; Bø, T.I. Potential Power Setups, Fuels and Hull Designs Capable of Satisfying Future EEDI Requirements. Transp. Res. Part D Transp. Environ. 2018, 63, 276–290. [Google Scholar] [CrossRef]
- Lindeberg, M.; Kujala, P.; Sormunen, O.-V.; Karjalainen, M.; Toivola, J. Simulation Model of the Finnish Winter Navigation System. In Marine Design XIII; CRC Press: Boca Raton, FL, USA, 2018; Volume 2, pp. 809–818. [Google Scholar]
- Faitar, C.; Nedelcu, A.T.; Buzbuchi, N.; Stan, L.C.; Juganaru, D.E. Consideration of Energy Efficiency Operational Index Evaluation. In Proceedings of the Journal of Physics: Conference Series; IOP Publishing: Bristol, UK, 2018; Volume 1122, p. 12013. [Google Scholar]
- Plessas, T.; Kanellopoulou, A.; Zaraphonitis, G.; Papanikolaou, A.; Shigunov, V. Exploration of Design Space and Optimisation of RoPax Vessels and Containerships in View of EEDI and Safe Operation in Adverse Sea Conditions. Ocean Eng. 2018, 162, 1–20. [Google Scholar] [CrossRef]
- Niklas, K.; Kozak, J. Experimental Research on Over-Laminated Steel Sandwich Panel Connection to Determine the Form of Fatigue Failure. In Proceedings of the AIP Conference Proceedings; AIP Publishing: College Park, MA, USA, 2018; Volume 2028, p. 020014. [Google Scholar]
- Prill, K. Determining Specialised Vessels’ Energy Efficiency Analysis Based on the Research—Training Vessel. In Proceedings of the 18 International Multidisciplinary Scientific Geo Conference SGEM, Albena, Bulgaria, 2–8 July 2018. [Google Scholar]
- Ančić, I.; Theotokatos, G.; Vladimir, N. Towards Improving Energy Efficiency Regulations of Bulk Carriers. Ocean Eng. 2018, 148, 193–201. [Google Scholar] [CrossRef]
- Ančić, I.; Vladimir, N.; Luttenberger, L.R. Energy Efficiency of Ro-Ro Passenger Ships with Integrated Power Systems. Ocean Eng. 2018, 166, 350–357. [Google Scholar] [CrossRef]
- Tadros, M.; Ventura, M.; Soares, C.G. Surrogate Models of the Performance and Exhaust Emissions of Marine Diesel Engines for Ship Conceptual Design. transport 2018, 2, 1. [Google Scholar]
- Marinò, A.; Bucci, V. Low Carbon Intensity Routes via Ocean Currents and Waves. In Proceedings of the Technology and Science for the Ships of the Future: Proceedings of NAV 2018: 19th International Conference on Ship & Maritime Research, Trieste, Italy, 20–22 June 2018; IOS Press: Washington, DC, USA, 2, 2018; p. 340. [Google Scholar]
- Shigunov, V. Assessment of Maneuverability in Waves. J. Sh. Res. 2019, 63, 78–93. [Google Scholar] [CrossRef]
- Tran, T.A. Investigate the Energy Efficiency Operation Model for Bulk Carriers Based on Simulink/Matlab. J. Ocean Eng. Sci. 2019, 4, 211–226. [Google Scholar] [CrossRef]
- Lindstad, E.; Borgen, H.; Eskeland, G.S.; Paalson, C.; Psaraftis, H.; Turan, O. The Need to Amend IMO’s EEDI to Include a Threshold for Performance in Waves (Realistic Sea Conditions) to Achieve the Desired GHG Reductions. Sustainability 2019, 11, 3668. [Google Scholar] [CrossRef]
- Mannarini, G.; Carelli, L. VISIR-1. b: Ocean Surface Gravity Waves and Currents for Energy-Efficient Navigation. Geosci. Model Dev. 2019, 12, 3449–3480. [Google Scholar] [CrossRef]
- Wan, S.; Cai, W.; Mei, M. Construction and Baseline Fitting of EEDI-LCA Ship Energy Efficiency Model. In Proceedings of the ISOPE International Ocean and Polar Engineering Conference ISOPE, Honolulu, HI, USA, 16–21 June 2019; p. ISOPE-I. [Google Scholar]
- Kim, Y.G.; Kim, U.K. Effects of Torsional Vibration of a Propulsion Shafting System and Energy Efficiency Design Index from a System Combining Exhaust Gas Recirculation and Turbocharger Cut Out. J. Mech. Sci. Technol. 2019, 33, 3629–3639. [Google Scholar] [CrossRef]
- Fang, S.; Xu, Y.; Li, Z.; Ding, Z.; Liu, L.; Wang, H. Optimal Sizing of Shipboard Carbon Capture System for Maritime Greenhouse Emission Control. IEEE Trans. Ind. Appl. 2019, 55, 5543–5553. [Google Scholar] [CrossRef]
- Nishizaki, C.; Okazaki, T.; Yabuki, H.; Yoshimura, Y. Simulation Study on the Influence of EEDI Requirements to Shiphandling in Heavy Weather. TransNav Int. J. Mar. Navig. Saf. Sea Transp. 2019, 13, 855–860. [Google Scholar] [CrossRef]
- Theotokatos, G.; Stoumpos, S.; Bolbot, V.; Boulougouris, E. Simulation-Based Investigation of a Marine Dual-Fuel Engine. J. Mar. Eng. Technol. 2020, 19, 5–16. [Google Scholar] [CrossRef]
- Cherednichenko, O.; Mitienkova, V. Analysis of the Impact of Thermochemical Recuperation of Waste Heat on the Energy Efficiency of Gas Carriers. J. Mar. Sci. Appl. 2020, 19, 72–82. [Google Scholar] [CrossRef]
- Hasan, S.M.R.; Karim, M.M. Revised Energy Efficiency Design Index Parameters for Inland Cargo Ships of Bangladesh. Proc. Inst. Mech. Eng. Part M J. Eng. Marit. Environ. 2020, 234, 89–99. [Google Scholar] [CrossRef]
- Bergström, M.; Kujala, P. Simulation-Based Assessment of the Operational Performance of the Finnish–Swedish Winter Navigation System. Appl. Sci. 2020, 10, 6747. [Google Scholar] [CrossRef]
- Hasan, S.M.R.; Karim, M.M. Proposed Inland Oil Tanker Design in Bangladesh Focusing CO2 Emission Reduction Based on Revised EEDI Parameters. J. Mar. Sci. Eng. 2020, 8, 658. [Google Scholar] [CrossRef]
- Prill, K.; Behrendt, C.; Szczepanek, M.; Michalska-Pożoga, I. A New Method of Determining Energy Efficiency Operational Indicator for Specialized Ships. Energies 2020, 13, 1082. [Google Scholar] [CrossRef]
- Kumar, Y.H.; Vijayakumar, R. Development of an Energy Efficient Stern Flap for Improved EEDI of a Typical High-Speed Displacement Vessel. Def. Sci. J. 2020, 70, 95–102. [Google Scholar] [CrossRef]
- Yan, H.; Feng, B.; Zheng, Q.; Li, H. Optimization of Resistance Performance for Inland Twin-Skeg Ship Based on CFD and Surrogate Modeling. In Proceedings of the International Conference on Offshore Mechanics and Arctic Engineering, Virtual, 21–30 June 2021; American Society of Mechanical Engineers: New York City, NY, USA, 2021; Volume 85185, p. V008T08A006. [Google Scholar]
- Fan, H.; Tu, H.; Enshaei, H.; Xu, X.; Wei, Y. Comparison of the Economic Performances of Three Sulphur Oxides Emissions Abatement Solutions for a Very Large Crude Carrier (VLCC). J. Mar. Sci. Eng. 2021, 9, 221. [Google Scholar] [CrossRef]
- Rozhdestvensky, K.V.; Htet, Z.M. A Mathematical Model of a Ship with Wings Propelled by Waves. J. Mar. Sci. Appl. 2021, 20, 595–620. [Google Scholar] [CrossRef]
- Yahyaoui, H.; Dahmani, N.; Krichen, S. Sustainable Maritime Crude Oil Transportation: A Split Pickup and Split Delivery Problem with Time Windows. Procedia Comput. Sci. 2021, 192, 4300–4309. [Google Scholar] [CrossRef]
- Olaniyi, E.O.; Prause, G. Maritime Investment Appraisal: The Case of Waste Heat Recovery Systems Installation. In Proceedings of the Reliability and Statistics in Transportation and Communication: Selected Papers from the 20th International Conference on Reliability and Statistics in Transportation and Communication (RelStat2020), Riga, Latvia, 14–17 October 2020; Springer: Berlin/Heidelberg, Germany, 2021; pp. 603–612. [Google Scholar]
- Kim, H.; Park, S. Coupled Level-Set and Volume of Fluid (CLSVOF) Solver for Air Lubrication Method of a Flat Plate. J. Mar. Sci. Eng. 2021, 9, 231. [Google Scholar] [CrossRef]
- Byun, T.Y.; Lee, K.W.; Kim, J.W.; Kim, M.C. Comparative Study on the Performance of a Twisted Rudder with Wavy Configuration. J. Coast. Res. 2021, 114, 569–573. [Google Scholar] [CrossRef]
- Lebedevas, S.; Norkevičius, L.; Zhou, P. Investigation of Effect on Environmental Performance of Using Lng as Fuel for Engines in Seaport Tugboats. J. Mar. Sci. Eng. 2021, 9, 123. [Google Scholar] [CrossRef]
- Hwang, S.-K.; Jung, B.-G. A Novel Control Strategy on Stable Operation of Fuel Gas Supply System and Re-Liquefaction System for LNG Carriers. Energies 2021, 14, 8413. [Google Scholar] [CrossRef]
- Seddiek, I.S.; Aboud, L.M.; Elgendy, M.T.; Farid, O.M. Short Term Improvement for Maritime Applications with Emphasis on Ship Energy Efficiency Case Study: Oil Tankers. Nav. Eng. J. 2021, 133, 121–131. [Google Scholar]
- Li, C.; Othman, M.; Ahamad, N.B.; Molinas, M. Marine Integrated Energy Microgrids. In Proceedings of the 2022 International Conference on Renewable Energies and Smart Technologies (REST), Tirana, Albania, 28–29 July 2022; IEEE: Piscataway, NJ, USA, 2022; Volume 1, pp. 1–5. [Google Scholar]
- Kalajdžić, M.; Vasilev, M.; Momčilović, N. Evaluating an Inland Waterway Cargo Vessel’s Energy Efficiency Indices. Polish Marit. Res. 2022, 29, 27–34. [Google Scholar] [CrossRef]
- Sandjaja, I.E.; Ariana, I.M.; Indiaryanto, M. Propeller Selection Optimization on Mini LNG Ship Based on Engine Propeller Matching Approach. In Proceedings of the IOP Conference Series: Earth and Environmental Science; IOP Publishing: Bristol, UK, 2022; Volume 1081, p. 12037. [Google Scholar]
- Luhulima, R.B.; Sutiyo, S.; Pria Utama, I. The Resistance and EEDI Analysis of Trimaran Vessel with and without Axe-Bow. NAŠE MORE Znan. Časopis More Pomor. 2022, 69, 132–142. [Google Scholar] [CrossRef]
- Choi, G.-W.; Yun, H.; Hwang, S.-J. Is It Possible to Achieve IMO Carbon Emission Reduction Targets at the Current Pace of Technological Progress? J. Korea Trade 2022, 26, 113–125. [Google Scholar] [CrossRef]
- Lindstad, E.; Stokke, T.; Alteskjær, A.; Borgen, H.; Sandaas, I. Ship of the Future–A Slender Dry-Bulker with Wind Assisted Propulsion. Marit. Transp. Res. 2022, 3, 100055. [Google Scholar] [CrossRef]
- Beltsidis, I.M.; Georgopoulou, C.; Dimopoulos, G.; Koukoulopoulos, L. Concept Assessment of a Marine Carbon Capture System for Vessel Regulatory Lifetime Extension. In Proceedings of the SNAME International Symposium on Ship Operations, Management and Economics SNAME, Athens, Greece, 7–8 March 2023; p. D011S001R003. [Google Scholar]
- Klakeel, T.; Anantharaman, M.; Islam, R.; Garaniya, V. Effectiveness of Current Technology in GHG Reduction–A Literature Survey. TransNav Int. J. Mar. Navig. Saf. Sea Transp. 2023, 17, 171–176. [Google Scholar] [CrossRef]
- Malūkas, A.; Lebedevas, S. The Comparison and Potential of CO2 Capture Technologies Implementation on the Marine Transport. In Proceedings of the International Conference TRANSBALTICA: Transportation Science and Technology, Vilnius, Lithuania, 14–15 September 2023; Springer: Berlin/Heidelberg, Germany, 2023; pp. 152–161. [Google Scholar]
- Guo, C.; Zhong, X.; Zhao, D. Research on Scale Effect of Resistance Components for Full-Formed Ship Based on Large-Scale Model Towing Test. J. Mar. Sci. Eng. 2023, 11, 1300. [Google Scholar] [CrossRef]
- Tsujimoto, M.; Yasukawa, H.; Yamamoto, K.; Lee, T. Il Validation of Added Resistance in Waves by Tank Tests and Sea Trial Data. Sh. Technol. Res. 2023, 70, 14–25. [Google Scholar] [CrossRef]
- Liu, S.; Papanikolaou, A. Improvement of the Prediction of the Added Resistance in Waves of Ships with Extreme Main Dimensional Ratios through Numerical Experiments. Ocean Eng. 2023, 273, 113963. [Google Scholar] [CrossRef]
- Dewan, M.H.; Godina, R. Roles and Challenges of Seafarers for Implementation of Energy Efficiency Operational Measures Onboard Ships. Mar. Policy 2023, 155, 105746. [Google Scholar] [CrossRef]
- Kim, H.; Yeo, S.; Lee, J.; Lee, W.-J. Proposal and Analysis for Effective Implementation of New Measures to Reduce the Operational Carbon Intensity of Ships. Ocean Eng. 2023, 280, 114827. [Google Scholar] [CrossRef]
- Kostova, I.; Nikiforov, V.; Pirovsky, C.; Ilieva, G. NOx Reduction System Selection and Energy Efficiency Impact Evaluation for Ships Sailing in Restricted Areas. In Proceedings of the IOP Conference Series: Earth and Environmental Science; IOP Publishing: Bristol, UK, 2023; Volume 1128, p. 12026. [Google Scholar]
- Tsai, Y.-M.; Lin, C.-Y. Effects of the Carbon Intensity Index Rating System on the Development of the Northeast Passage. J. Mar. Sci. Eng. 2023, 11, 1341. [Google Scholar] [CrossRef]
- Rauca, L.; Batrinca, G. Impact of Carbon Intensity Indicator on the Vessels’ Operation and Analysis of Onboard Operational Measures. Sustainability 2023, 15, 11387. [Google Scholar] [CrossRef]
- Bayramoğlu, K. Application of Post-Combustion Carbon Capture Process in Marine Diesel Engine. Energy Sources, Part A Recover. Util. Environ. Eff. 2023, 45, 10909–10925. [Google Scholar] [CrossRef]
- Sherbaz, S.; Maqsood, A.; Khan, J. Machinery Options for Green Ship. J. Eng. Sci. Technol. Rev. 2015, 8, 169–173. [Google Scholar] [CrossRef]
- Faitar, C.; Novac, I. A New Approach on the Upgrade of Energetic System Based on Green Energy. A Complex Comparative Analysis of the EEDI and EEOI. In Proceedings of the IOP Conference Series: Materials Science and Engineering; IOP Publishing: Bristol, UK, 2016; Volume 145, p. 42014. [Google Scholar]
- Shehata, M.I.; Omar, S.K. Energy Efficiency in Maritime Transport. In Proceedings of the 18th Annual General Assembly of the International Association of Maritime Universities, Varna, Bulgaria, 11–14 October 2017; pp. 12–18. [Google Scholar]
- Seo, S.; Park, S.; Koo, B. Effect of Wave Periods on Added Resistance and Motions of a Ship in Head Sea Simulations. Ocean Eng. 2017, 137, 309–327. [Google Scholar] [CrossRef]
- Prill, K. Can Ship Energy Efficiency Management Plan be Classified as Quality System? In Proceedings of the 17th International Multidisciplinary Scientific Geoconference Sgem 2017, Albena, Bulgaria, 29 June–5 July 2017; pp. 327–334. [Google Scholar]
- Wang, H.; Zhou, P.; Wang, Z. Reviews on Current Carbon Emission Reduction Technologies and Projects and Their Feasibilities on Ships. J. Mar. Sci. Appl. 2017, 16, 129–136. [Google Scholar] [CrossRef]
- Ma, Z.; Chen, H.; Zhang, Y. Impact of Waste Heat Recovery Systems on Energy Efficiency Improvement of a Heavy-Duty Diesel Engine. Arch. Thermodyn. 2017, 38, 63–75. [Google Scholar] [CrossRef]
- Dewan, M.H.; Yaakob, O.; Suzana, A. Barriers for Adoption of Energy Efficiency Operational Measures in Shipping Industry. WMU J. Marit. Aff. 2018, 17, 169–193. [Google Scholar] [CrossRef]
- Ammar, N.R. Energy- and Cost-Efficiency Analysis of Greenhouse Gas Emission Reduction Using Slow Steaming of Ships: Case Study RO-RO Cargo Vessel. Ships Offshore Struct. 2018, 13, 868–876. [Google Scholar] [CrossRef]
- Nguyen, S. Development of an MCDM Framework to Facilitate Low Carbon Shipping Technology Application. Asian J. Shipp. Logist. 2018, 34, 317–327. [Google Scholar] [CrossRef]
- Boveri, A.; Maggioncalda, M.; Rattazzi, D.; Gualeni, P.; Magistri, L.; Silvestro, F.; Pietra, A. Innovative Energy Systems: Motivations, Challenges and Possible Solutions in the Cruise Ship Arena. In Proceedings of the 19th IInternational Conference on Ship & Maritime Research (NAV 2018), Trieste, Italy, 20–22 June 2018; pp. 71–79. [Google Scholar]
- Le, V.V.; Truong, T.H. Solutions for the Unstable Working of a Turbocharger in Marine Diesel Engines. J. Mech. Eng. Res. Dev. 2019, 42, 42–45. [Google Scholar] [CrossRef]
- Tran, T.A. A Research on the Energy Efficiency Operational Indicator EEOI Using Taguchi Optimization Method for Bulk Carriers: A Case of Study in Vietnam. J. Eng. Appl. Sci 2019, 14, 3472–3481. [Google Scholar]
- Boveri, A.; Di Mare, G.A.; Rattazzi, D.; Gualeni, P.; Magistri, L.; Silvestro, F. Shipboard Distributed Energy Resources: Motivations, Challenges and Possible Solutions in the Cruise Ship Arena. Int. Shipbuild. Prog. 2019, 66, 181–199. [Google Scholar] [CrossRef]
- Lee, Y.-G.; Kim, C.; Park, J.-H.; Kim, H.; Lee, I.; Jin, B. Numerical Simulations of Added Resistance in Regular Head Waves on a Container Ship. Brodogr. Teor. Praksa Brodogr. Pomor. Teh. 2019, 70, 61–86. [Google Scholar] [CrossRef]
- Tokuslu, A. Energy Efficiency of a Passenger Ship in Turkey. Sci. Bull. Mircea Batran Nav. Acad. 2020, 23, 15–21. [Google Scholar] [CrossRef]
- Ammar, N.R.; Seddiek, I.S. An Environmental and Economic Analysis of Emission Reduction Strategies for Container Ships with Emphasis on the Improved Energy Efficiency Indexes. Environ. Sci. Pollut. Res. 2020, 27, 23342–23355. [Google Scholar] [CrossRef]
- Prastowo, H.; Pitana, T.; Kusuma, H.P. Activity-Based Fuel Oil Consumption Estimation for Calculating Energy Efficiency Operational Indicator (EEOI) In an Indonesian Merchant Ship. In Proceedings of the IOP Conference Series: Earth and Environmental Science; IOP Publishing: Bristol, UK, 2020; Volume 557, p. 12053. [Google Scholar]
- Ivanova, G. Specifics in Determining the Operational Energy Efficiency Index Eeoi According to the Requirements of the International Maritime Organization IMO for the Period 2020–2025. In Proceedings of the 2020 12th Electrical Engineering Faculty Conference (BulEF), Varna, Bulgaria, 9–12 September 2020; IEEE: Piscataway, NJ, USA, 2020; pp. 1–4. [Google Scholar]
- Psaraftis, H.N. Energy Efficiency of Ships; Vickerman, R.B.T.-I.E.T., Ed.; Elsevier: Oxford, UK, 2021; pp. 294–298. ISBN 978-0-08-102672-4. [Google Scholar]
- Wada, Y.; Yamamura, T.; Hamada, K.; Wanaka, S. Evaluation of GHG Emission Measures Based on Shipping and Shipbuilding Market Forecasting. Sustainability 2021, 13, 2760. [Google Scholar] [CrossRef]
- Lee, S.; Yoo, S.; Park, H.; Ahn, J.; Chang, D. Novel Methodology for EEDI Calculation Considering Onboard Carbon Capture and Storage System. Int. J. Greenh. Gas Control 2021, 105, 103241. [Google Scholar] [CrossRef]
- van der Kolk, N.J.; Akkerman, I.; Keuning, J.A.; Huijsmans, R.H.M. Low-Aspect Ratio Appendages for Wind-Assisted Ships. J. Mar. Sci. Technol. 2021, 26, 1126–1143. [Google Scholar] [CrossRef]
- Flagiello, D.; Di Natale, F.; Lancia, A.; Salo, K. Effect of Seawater Alkalinity on the Performances of a Marine Diesel Engine Desulphurization Scrubber. Chem. Eng. Trans. 2021, 86, 505–510. [Google Scholar]
- Feng, P.; Liu, S.; Shang, B.; Papanikolaou, A. Minimum Propulsion Power Assessment of a VLCC to Maintain the Maneuverability in Adverse Conditions. J. Mar. Sci. Eng. 2021, 9, 1287. [Google Scholar] [CrossRef]
- Reusser, C.A.; Pérez, J.R. Evaluation of the Emission Impact of Cold-Ironing Power Systems, Using a Bi-Directional Power Flow Control Strategy. Sustainability 2020, 13, 334. [Google Scholar] [CrossRef]
- Elkafas, A.G.; Shouman, M.R. Assessment of Energy Efficiency and Ship Emissions from Speed Reduction Measures on a Medium Sized Container Ship. Int. J. Marit. Eng. 2021, 163. [Google Scholar] [CrossRef]
- Kang, J.-G.; Kim, M.-C.; Shin, Y.-J. Study on Compact Pre-Swirl Duct for Slender Aft-Body Crude Oil Carrier. J. Mar. Sci. Eng. 2022, 10, 396. [Google Scholar] [CrossRef]
- Kalajdžić, M.; Vasilev, M.; Momčilović, N. Power Reduction Considerations for Bulk Carriers with Respect to Novel Energy Efficiency Regulations. Brodogr. Teor. Praksa Brodogr. Pomor. Teh. 2022, 73, 79–92. [Google Scholar] [CrossRef]
- Spinelli, F.; Mancini, S.; Vitiello, L.; Bilandi, R.N.; De Carlini, M. Shipping Decarbonization: An Overview of the Different Stern Hydrodynamic Energy Saving Devices. J. Mar. Sci. Eng. 2022, 10, 574. [Google Scholar] [CrossRef]
- Nonomura, K.; Hiekata, K.; Yoshida, J. International Regulation Design for Reduction of GHG Emission in Maritime Shipping by Agent-Based Simulation. Adv. Transdiscipl. Eng. 2022, 28, 207–216. [Google Scholar] [CrossRef]
- Liu, S.; Koh, C.; Nikolopoulos, L.; Shang, B.; Papanikolaou, A.; Boulougouris, E. Re-Analysis of the Speed Trial Results for the Effect of Environmental Conditions. In Proceedings of the SNAME Maritime Convention SNAME, Houston, TX, USA, 28 September 2022; p. D021S014R003. [Google Scholar]
- Gianni, M.; Pietra, A.; Coraddu, A.; Taccani, R. Impact of SOFC Power Generation Plant on Carbon Intensity Index (CII) Calculation for Cruise Ships. J. Mar. Sci. Eng. 2022, 10, 1478. [Google Scholar] [CrossRef]
- Hasan, S.M.R.; Karim, M.M. Energy Efficiency Design Index Baselines for Ships of Bangladesh Based on Verified Ship Data. Heliyon 2022, 8, e10996. [Google Scholar] [CrossRef] [PubMed]
- Elkafas, A.G.; Rivarolo, M.; Massardo, A.F. Environmental Economic Analysis of Speed Reduction Measure Onboard Container Ships. Environ. Sci. Pollut. Res. 2023, 30, 59645–59659. [Google Scholar] [CrossRef]
- Yuan, Q.; Wang, S.; Peng, J. Operational Efficiency Optimization Method for Ship Fleet to Comply with the Carbon Intensity Indicator (CII) Regulation. Ocean Eng. 2023, 286, 115487. [Google Scholar] [CrossRef]
- Wu, Y.; Huang, Y.; Wang, H.; Zhen, L. Nonlinear Programming for Fleet Deployment, Voyage Planning and Speed Optimization in Sustainable Liner Shipping. Electron. Res. Arch. 2023, 31, 147–168. [Google Scholar] [CrossRef]
- Law, L.C.; Othman, M.R.; Mastorakos, E. Numerical Analyses on Performance of Low Carbon Containership. Energy Rep. 2023, 9, 3440–3457. [Google Scholar] [CrossRef]
- Herdzik, J. Analysis of Alternative Configurations of Ship Power Systems Using Biofuels and Renewable Energy. TransNav Int. J. Mar. Navig. Saf. Sea Transp. 2023, 17, 569–575. [Google Scholar] [CrossRef]
- Bayraktar, M.; Yuksel, O.; Pamik, M. An Evaluation of Methanol Engine Utilization Regarding Economic and Upcoming Regulatory Requirements for a Container Ship. Sustain. Prod. Consum. 2023, 39, 345–356. [Google Scholar] [CrossRef]
- Yuksel, O. A Comprehensive Feasibility Analysis of Dual-Fuel Engines and Solid Oxide Fuel Cells on a Tanker Ship Considering Environmental, Economic, and Regulation Aspects. Sustain. Prod. Consum. 2023, 42, 106–124. [Google Scholar] [CrossRef]
- Ziarati, R.; Bhuiyan, Z.; Melo Rodríguez, G.d.; Koivisto, H. Maritime Energy Management System (MariEMS) Online Delivery Platform. In Proceedings of the IAMU2017 AGA218, Varna, Bulgaria, 11–13 October 2017; pp. 255–264. [Google Scholar]
- Nuchturee, C.; Li, T. A Review of Energy Efficient Methods for All-Electric Ships. In Proceedings of the IOP Conference Series: Earth and Environmental Science; IOP Publishing: Bristol, UK, 2018; Volume 188, p. 12050. [Google Scholar]
- Koray, M.; Sogut, M.Z.; Uysal, M.P.; Karakoc, T.H. The Impact of Developed Energy Efficiency Model on Vessel Valuation. In The Role of Exergy in Energy and the Environment; Nižetić, S., Papadopoulos, A., Eds.; Springer: Cham, Switzerland, 2018; pp. 311–324. ISBN 978-3-319-89844-5. [Google Scholar]
- Narula, K.; Narula, K. Lowering Emissions from the Shipping Sector. In he Maritime Dimension of Sustainable Energy Security. Lecture Notes in Energy; Springer: Singapore, 2019; Volume 68, pp. 187–209. ISBN 978-981-13-1589-3. [Google Scholar]
- Herdzik, J. Energy Efficiency Operational Indicator as an Index of Carbon Dioxide Emission from Marine Transport. Rocz. Ochr. Środowiska 2020, 22, 549–560. [Google Scholar]
- Joung, T.-H.; Kang, S.-G.; Lee, J.-K.; Ahn, J. The IMO Initial Strategy for Reducing Greenhouse Gas (GHG) Emissions, and Its Follow-up Actions towards 2050. J. Int. Marit. Safety, Environ. Aff. Shipp. 2020, 4, 1–7. [Google Scholar] [CrossRef]
- Tran, T.A. Effects of the Uncertain Factors Impacting on the Fuel Oil Consumption of Sea Ocean-Going Vessels Based on the Hybrid Multi Criteria Decision Making Method. Ocean Eng. 2021, 239, 109885. [Google Scholar] [CrossRef]
- Naveiro, M.; Gómez, M.R.; Fernández, I.A.; Insua, Á.B. Energy Efficiency and Environmental Measures for Floating Storage Regasification Units. J. Nat. Gas Sci. Eng. 2021, 96, 104271. [Google Scholar] [CrossRef]
- Beşikçi, E.B.; Solmaz, M.S.; Jurdana, I. Determining the Awareness and Knowledge of Officers towards Ship Energy Efficiency Measures. Pomorstvo 2021, 35, 327–340. [Google Scholar] [CrossRef]
- Jiang, D.; Yu, H.; Wang, Z.; Glowacz, A.; Królczyk, G.; Li, Z. Influence of Exhaust Temperature and Flow Velocity of Marine Diesel Engines on Exhaust Gas Boiler Heat Transfer Performance. Sustainability 2022, 15, 753. [Google Scholar] [CrossRef]
- Balaji, J.N.; Uppal, H.; Patel, P.; Shameem, B.M. Performance Monitoring Insight Using Predictive Analytics: A Step towards IMO’s GHG Emission Goals 2030. In Proceedings of the Oceans Conference Record (IEEE), Institute of Electrical and Electronics Engineers Inc., Chennai, India, 21–24 February 2022; IEEE: Piscataway, NJ, USA, 2022; pp. 1–21. [Google Scholar]
- Ng, C.; Li, J.; Mishra, R.; Fagan, C. Abatement of GHG Emissions Onboard Mobile Offshore Units. In Proceedings of the Journal of Physics: Conference Series; IOP Publishing: Bristol, UK, 2022; Volume 2311, p. 12036. [Google Scholar]
- Ungureanu, C. Numerical Investigations of the Free Surface Flow around a Surface Piercing Hydrofoil. Ann. Dunarea Jos. Univ. Galati. Fascicle XI Shipbuild. 2021, 44, 87–94. [Google Scholar] [CrossRef]
- Bashir, M.O.I. Application Internet of Things (IoT) to Calibrate with IMO 2050 Decarbonization Charters and Phase Out Greenhouse Gases from the Shipping Industry of Bangladesh. In Proceedings of the OCEANS 2022-Chennai, Chennai, India, 21–24 February 2022; IEEE: Piscataway, NJ, USA, 2022; pp. 1–5. [Google Scholar]
- Rizzuto, E.; Ruggiero, V. Regulatory Measures to Tackle Climate Changes. In Proceedings of the Technology and Science for the Ships of the Future: Proceedings of NAV 2022: 20th International Conference on Ship & Maritime Research, La Spezia, Italy, 15–17 June 2022; IOS Press: Washington, DC, USA, 2022; Volume 6, p. 223. [Google Scholar]
- Budiyanto, M.A.; Adha, A.; Prayoga, P.H.N. Distribution of Energy Efficiency Design Index for Tankers in Indonesia. Energy Rep. 2022, 8, 170–176. [Google Scholar] [CrossRef]
- Daniel, H.; Trovão, J.P.F.; Williams, D. Shore Power as a First Step toward Shipping Decarbonization and Related Policy Impact on a Dry Bulk Cargo Carrier. Etransportation 2022, 11, 100150. [Google Scholar] [CrossRef]
- Kizielewicz, J. Monitoring Energy Efficiency and Environmental Ship Index by Cruise Seaports in Northern Europe. Energies 2022, 15, 4215. [Google Scholar] [CrossRef]
- Yeremenko, K. International Maritime Organization and Decarbonization of Maritime Industry: Mandate and Instruments. Lex Portus 2022, 8, 30. [Google Scholar] [CrossRef]
- de Oliveira, M.A.N.; Szklo, A.; Branco, D.A.C. Implementation of Maritime Transport Mitigation Measures According to Their Marginal Abatement Costs and Their Mitigation Potentials. Energy Policy 2022, 160, 112699. [Google Scholar] [CrossRef]
- Czermański, E.; Oniszczuk-Jastrząbek, A.; Spangenberg, E.F.; Kozłowski, Ł.; Adamowicz, M.; Jankiewicz, J.; Cirella, G.T. Implementation of the Energy Efficiency Existing Ship Index: An Important but Costly Step towards Ocean Protection. Mar. Policy 2022, 145, 105259. [Google Scholar] [CrossRef]
- Taghavi, M.; Perera, L.P. Data Driven Digital Twin Applications Towards Green Ship Operations. In Proceedings of the International Conference on Offshore Mechanics and Arctic Engineering; American Society of Mechanical Engineers, Hamburg, Germany, 5–10 June 2022; American Society of Mechanical Engineers: New York City, NY, USA, 2022; Volume 85895, p. V05AT06A028. [Google Scholar]
- Ejder, E.; Arslanoğlu, Y. Evaluation of Ammonia Fueled Engine for a Bulk Carrier in Marine Decarbonization Pathways. J. Clean. Prod. 2022, 379, 134688. [Google Scholar] [CrossRef]
- Dewan, M.H.; Godina, R. Seafarers Involvement in Implementing Energy Efficiency Operational Measures in Maritime Industry. Procedia Comput. Sci. 2023, 217, 1699–1709. [Google Scholar] [CrossRef]
- Dewan, M.H.; Godina, R. Effective Training of Seafarers on Energy Efficient Operations of Ships in the Maritime Industry. Procedia Comput. Sci. 2023, 217, 1688–1698. [Google Scholar] [CrossRef]
- Ahn, J.; Seong, S.; Lee, J.; Yun, Y. Energy Efficiency and Decarbonization for Container Fleet in International Shipping Based on IMO Regulatory Frameworks: A Case Study for South Korea. J. Int. Marit. Safety Environ. Aff. Shipp. 2023, 7, 2247832. [Google Scholar] [CrossRef]
- Wiliyan, R.; Ariana, I.M.; Widhi, D. Evaluation of Energy Efficiency Existing Ship Index (EEXI) on Container Ship in Indonesian Shipping. In Proceedings of the IOP Conference Series: Earth and Environmental Science; IOP Publishing: Bristol, UK, 2023; Volume 1198, p. 12025. [Google Scholar]
- Vasilikis, N.I.; Geertsma, R.D.; Visser, K. Operational Data-Driven Energy Performance Assessment of Ships: The Case Study of a Naval Vessel with Hybrid Propulsion. J. Mar. Eng. Technol. 2023, 22, 84–100. [Google Scholar] [CrossRef]
- Kanberoğlu, B.; Turan, E.; Kökkülünk, G. Decarbonization of Maritime Transportation: A Case Study for Turkish Ship Fleet. J. Mar. Sci. Appl. 2023, 22, 716–727. [Google Scholar] [CrossRef]
- Soma, G.C.; Vijayakumar, R. Numerical Investigation on the Effect of Hull Vane for a High-Speed Displacement Vessel. Ships Offshore Struct. 2023, 19, 1277–1290. [Google Scholar] [CrossRef]









| Paper(s) | Aim of the Paper | Contribution of the Paper |
|---|---|---|
| [45] | To calculate the effects of slow steaming in liner shipping and investigate the link between trip speed and CO2 emissions. | Slow steaming is excellent for lowering CO2 emissions; however, it is not necessarily helpful for lowering the operational expenses. |
| [36] | To weigh and prioritize the ship’s operational efficiency measures. | The authors revealed and prioritized the ship’s operational efficiency measures to identify potential solutions. |
| [49] | To evaluate the 5066 voyages 483 Very Large Crude Carriers (VLCCs) completed between 44 countries in 2013 and 2015 and calculate the fuel savings that could occur if the idle waiting time at the destination ports is utilized to reduce the average sailing speed. | The outcomes demonstrate the significant reductions in fuel expenditures and emissions, which are crucial for policymaking and the improvement of trip management in shipping businesses. |
| [48] | The creation of appropriate techniques, instruments, and guidelines is the goal of this article to address the issues and promote safe and environmentally friendly shipping. | Propulsion and rudder force tests in waves raised resistance and drift forces at zero and moderate forward speeds, and the assessment of ship maneuverability in waves in comparison to calm water conditions is the key area of focus. |
| [37] | To investigate the connection between GHG emissions and fleet size. | Studies revealed that slowing steaming and the EEDI and EEOI reduced GHG emissions. |
| [47] | The study aimed to reveal the challenges of the decarbonization path. | The study revealed the difficulties and opportunities of the decarbonization process. |
| [46] | LNG was evaluated considering the decarbonization pathways in the maritime sector | While LNG as a marine fuel is a good option for mitigating GHGs, its reduction rate is limited. That is why zero-carbon fuel should be considered when the technical maturity has been accomplished in the maritime sector. |
Disclaimer/Publisher’s Note: The statements, opinions and data contained in all publications are solely those of the individual author(s) and contributor(s) and not of MDPI and/or the editor(s). MDPI and/or the editor(s) disclaim responsibility for any injury to people or property resulting from any ideas, methods, instructions or products referred to in the content. |
© 2025 by the authors. Licensee MDPI, Basel, Switzerland. This article is an open access article distributed under the terms and conditions of the Creative Commons Attribution (CC BY) license (https://creativecommons.org/licenses/by/4.0/).
Share and Cite
Bayraktar, M.; Mollaoglu, M.; Yuksel, O. Scientometric Analysis of Energy Efficiency Indicators in Maritime Transportation: A Systematic State-of-the-Art Review and Implications. Sustainability 2025, 17, 3612. https://doi.org/10.3390/su17083612
Bayraktar M, Mollaoglu M, Yuksel O. Scientometric Analysis of Energy Efficiency Indicators in Maritime Transportation: A Systematic State-of-the-Art Review and Implications. Sustainability. 2025; 17(8):3612. https://doi.org/10.3390/su17083612
Chicago/Turabian StyleBayraktar, Murat, Mahmut Mollaoglu, and Onur Yuksel. 2025. "Scientometric Analysis of Energy Efficiency Indicators in Maritime Transportation: A Systematic State-of-the-Art Review and Implications" Sustainability 17, no. 8: 3612. https://doi.org/10.3390/su17083612
APA StyleBayraktar, M., Mollaoglu, M., & Yuksel, O. (2025). Scientometric Analysis of Energy Efficiency Indicators in Maritime Transportation: A Systematic State-of-the-Art Review and Implications. Sustainability, 17(8), 3612. https://doi.org/10.3390/su17083612

