Next Article in Journal
Agroforestry: A Sustainable Land-Use Practice for Enhancing Productivity and Carbon Sequestration in Madhupur Sal Forest, Bangladesh
Previous Article in Journal
BIM-Based Framework for Photovoltaic Systems: Advancing Technologies, Overcoming Challenges, and Enhancing Sustainable Building Performance
 
 
Font Type:
Arial Georgia Verdana
Font Size:
Aa Aa Aa
Line Spacing:
Column Width:
Background:
Article

Toward Identifying and Analyzing Key Risk Factors and Their Interrelationships in Post-Disaster Reconstruction: A Comprehensive Study of Project Challenges and Case Analysis

1
School of Civil Engineering and Architecture, Wuhan University of Technology, Wuhan 430070, China
2
Central & Southem China Municipal Engineering Design and Research Institute Co., Ltd., Wuhan 430010, China
3
School of Civil and Hydraulic Engineering, Huazhong University of Science and Technology, Wuhan 430074, China
*
Author to whom correspondence should be addressed.
Sustainability 2025, 17(8), 3696; https://doi.org/10.3390/su17083696
Submission received: 11 January 2025 / Revised: 13 March 2025 / Accepted: 21 March 2025 / Published: 19 April 2025
(This article belongs to the Section Hazards and Sustainability)

Abstract

Post-disaster reconstruction projects are critical for restoring communities and infrastructure, yet they are fraught with complex risks and interdependent challenges. This study aims to identify and analyze key risk factors in post-disaster reconstruction, focusing on their interrelationships and impacts on project outcomes. The research integrates a comprehensive literature review and experts’ perceptions to identify and validate primary risk factors, with the aim of designing a hypothetical interrelationship. This study employs a mixed-methods approach, including an empirical survey to collect data from key experienced stakeholders, factor analysis (EFA), structural equation modeling (SEM), and seven critical risk factors, including resource-, environmental-, financial-, management-, socioeconomic-, technical-, and organizational-related risk factors, which are extracted, and their interrelationship model is further examined and validated using SPSS AMOS V24. A case study analysis was conducted to examine how these factors interact in real-world settings. After consulting case study recovery participants, the results indicate significant influence from identified critical risk factors in the context of the case project. While the methods offer strong insights, this study is limited by case-specific factors. Advanced statistical modeling like SEM provides detail but may not be fully generalizable due to local variations in conditions, stakeholder dynamics, and reconstruction processes. Nevertheless, by providing actionable insights and tools, this research serves as a guide to policymakers, project managers, and community leaders, helping them predict and model risks to develop appropriate strategies for improving the resilience and efficiency of future reconstruction efforts.

1. Introduction

Disaster events not only affect communities and people but also damage infrastructure, such as buildings, transportation, electricity, water, etc. [1]. Reconstruction after a disaster plays a critical role in returning damaged infrastructures to their pre-event state [2]. According to the definition of risk in a construction project by Rouhanizadeh et al. [3], a natural disaster event itself is a risk, and a disaster is an uncertain event. Thus, post-disaster reconstruction risk management could be rationalized as the management of risks so that the risk management of projects followed by a disaster becomes a highly complex task that requires a robust understanding [4,5,6]. Hundreds of reviewed studies have proven that reconstruction after naturally triggered disasters is beyond management stakeholders due to multiple risk factors that often occur, mainly with respect to issues related to community engagement, poor finance management, poor resource management, contractual requirements, etc. [1]. Furthermore, a post-disaster reconstruction project adds supplemental challenges to routine construction project management, as the situation after a disaster is uncertain, and resources for the project are limited due to a lot of local and international organizations conducting similar projects simultaneously, often competing for scarce resources [2]. Thus, the donors funding the projects appear to achieve project results quickly. Reconstruction projects should be sustainably implemented to enhance the level of resilience and decrease vulnerability to future disasters [3].
Even if multiple studies have suggested several strategies to undertake, such as having a disaster management plan before the occurrence of disasters, training workers, adopting cost-effective techniques, risk assessment accuracy, having an effective communication and organizational arrangement, using qualified and experienced contractors, procuring resources and funds from sources, etc. [7], post-disaster reconstruction projects still encounter challenges due to non-avoided risks that lead to project failure. Poor risk identification and analysis for reconstruction projects after a disaster are still prodigious but function as a bridge to an effective and successful post-disaster project.

1.1. State of the Art and Challenges

Irankunda et al. [8] indicated that post-disaster reconstruction projects are inherently complex and, therefore, require project management approaches to bring about higher levels of successful implementation. However, multiple risk factors have been encountered, such as risks associated with resource challenges, and have been mentioned by several authors in the literature regarding one of the main risks that affect post-disaster reconstruction (PDR) projects. Thus, Saleh et al. [9] indicated that the shortage of technical staff, especially contracting officers and engineers, required to manage reconstruction projects following a disaster is still a very obvious issue for not only local, private, and governmental organizations but also for international non-governmental organizations. Several propositions on post-disaster risk management are provided by different researchers, such as Sospeter et al. [10], who, based on the fact that managing risks in post-disaster reconstruction projects has not been sufficiently debated in academic and practical forums, proposed an integrated connection approach that combines all stakeholders with a coherent resource approach that integrates these actors into an adaptive resource provision process, which may be very helpful in addressing risks in post-disaster projects. Then, four principal components of post-disaster resource management (resource facilitator: policy and legislation; resource implementation: construction industry; resourcing platform: construction market; and accessibility of resources: transportation system) were identified and considered as having a critical impact on post-disaster resourcing success.
Different barriers or risk factors were identified to cause delays during the recovery/ reconstruction projects after a disaster. Enshassi et al. [11] investigated and conceptualized a dynamic relationship existing among different socioeconomic risk factors that influence reconstruction delay in post-disaster projects. Amongst them, damage to key infrastructure systems has been recognized as the leading cause of delays in disaster recovery. Vahanvati [12] identified major risk factors for knowledge disaster management, and the lack of detection and warning systems, need for effective education, training and awareness programs, need for regular updating of disaster laws, lack of funds for planning economic measures, poor planning, poor communication, poor leadership and poor institutional arrangement were highlighted.
Unsafe living places, no land to build new houses, uncertain relocation, joblessness, increased living expenditure and lack of infrastructure are some of the main risk factors that affected the recovery processes after the 2015 earthquake in Nepal [13]. In Indonesia, Bilau et al. [14] investigated the key project management risk factors that impact the post-disaster reconstruction projects (PDRPs) during the construction and planning stages and concluded that working with poor or restricted access to location, project culture that fits the needs of local people, improving the capacity of local government, minimizing the negative effects of local people and relocation issues by establishing property rights during the reconstruction project are the top-five key risks that affect reconstruction processes.
While the terms “failure factors”, “issues”, ”challenges”, “problems”, “obstacles”, and “barriers” are frequently used in the literature to indicate those conditional factors, when they occur, they cause post-disaster reconstruction project management failure; this study, based on the definition of risk and its impacts in construction, considers the term “Risk” to point out those factors that lead to the unsuccessful management of reconstruction projects after a disaster. Safapour et al. [15] revealed that a shortage of resources, financial problems, lengthy decision-making process, excessive subletting, and centralized organizational system are the top five risks for PDR processes in Pakistan. In Iraq, an examination of risk in post-disaster emergency reconstruction projects conducted by Gladys Sospeter [16] indicated that contractor failure, redesigning of designs/plans and change orders, security issues, selection of low-price bids, weather factors, and owner failures were the top influential risk factors.
In Indonesia, Charles et al. [17] demonstrated that a lack of government capacity, unclear reconstruction policy, long bureaucratic process, problems of communication and coordination, lack of housing and beneficiaries’ database, labor shortages, lack of facilitators’ knowledge and experience, increasing material prices, and insufficient funding are some of the critical risks affecting PDHR, while Rouhanizadeh and Kermanshachi [18] found that land issues, a lack of policies related to reconstruction implementation, lack of database of disaster damage, environmental risks, late payment, lack of guidelines regarding reconstruction activities and unavailability of experienced management teams are some of the most critical risks faced by reconstruction projects.
Political and social pressure, complex government policies and practices, lack of some construction materials and material price fluctuations during reconstruction, mistakes in damage assessments, disputes over land acquisition, unavailability of skilled labors, weak government organizations during the immediate post-disaster period, donors that do not respond quickly to reconstruction, and a lack of coordination and communication among the agencies involved are revealed to be some of the organizational risk factors explored in Gaza post-housing reconstruction projects [19]. Martin et al. [20] studied risk factors related to cultural issues of post-Tsunami landslide disasters and found that cultural factors, such as social environment, religion, ethnicity, natural environment, lifestyle, and livelihood, were disclosed, leading to dissatisfaction with the majority of disasters affecting a community’s resettlement.

1.2. Current Gaps and Research Objectives

Despite advancements in the field of disaster management, the identification of risks in PDR projects remains a significant challenge. Current practices often rely on generalized frameworks that fail to account for context-specific risks. For example, socioeconomic, cultural, and political factors may not be sufficiently integrated into the risk assessment process. Similarly, technological and environmental risks, which are critical in reconstruction efforts, are often considered in isolation rather than as part of an interconnected system. Furthermore, risk identification methods frequently focus on immediate, visible risks, such as infrastructure damage or resource shortages, while neglecting latent risks, such as community discontent, funding gaps, or policy inconsistencies. These latent risks can escalate over time, exacerbating project challenges and threatening long-term sustainability. This highlights a need for a more comprehensive and nuanced methodology approach to risk identification and interrelationship analysis based on supporting critical case perspectives.
Once identified and analyzed, risk factors that influence reconstruction in the aftermath of a disaster should be mitigated for effective project management. The effectiveness of the process will depend on the extent of planning carried out and emergency measures put in place before the disaster. The need for a targeted assessment of potential risks that affect reconstruction after an event is crucial, as this will help determine risk levels and put in place the mechanism to prevent any increase in these risks. Failing this, the management during reconstruction implementation works will be tedious. In this study, the primary objective is to systematically identify and analyze the key risk factors that influence post-disaster reconstruction projects, with a particular focus on their interrelationships and cumulative effects. While prior research has identified various risks associated with post-disaster reconstruction, these studies often treat these factors in isolation, overlooking the complex interactions and compounded risks that arise during the reconstruction process. To address this gap, this research not only examines individual risk factors but also explores how they interact with one another in the context of specific case studies. This study aims to develop a comprehensive framework that maps the interconnections between these risks, offering a more nuanced understanding of the challenges faced during post-disaster reconstruction. By doing so, this research provides new insights that can inform both policymaking and practical project management in future reconstruction efforts, thereby differentiating it from existing literature that predominantly focuses on single risk factors or does not account for their dynamic interrelationships.
The remainder of this paper is structured as follows: After the Introduction, Section 1, comes Section 2, with the research methodology route and materials. In Section 2, risk factor identification procedures and their primary list are presented. Furthermore, the interrelations hypothesis is developed, and the model is designed. Additionally, data collection analysis methods are described. Section 3 presents the results. In this section, results of the survey and exploratory analysis are presented, and the measured model is obtained and presented. Case study selection, analysis, and discussion are also presented in Section 3. Section 4 discusses the research results, while Section 5 highlights the main conclusions of this study while highlighting the research limitations and future directions.

2. Materials and Methods

2.1. Research Methodology Structure

An extensive literature review for understanding the concept of the research gap begins our research process. This review contributed further to the identification of risk factors that usually affect the reconstruction of projects following a natural disaster. The carried-out literature helps to further develop the research hypothesis to be evaluated using empirical evidence [21]. The methodology continued as in Malahayati and Afifuddin [22] and Nawari and Ravindran [23], with a sequential hybrid strategy for collecting, interpreting, and modeling qualitative and quantitative data. The conceptual model development followed these stages: (1) identify model constructs, (2) classify these constructs, and (3) define hypothesis relationships between constructs. An Exploratory Factor Analysis (EFA) for the factors was employed for measurement of the factors, extracting critical factors that bridge to the hypothetical model so that the hypothetical model shows the influence relationship between risk factors.
Even existing research in the field highlighted the use of EFA method analysis; most studies are less explicit and limited to the calculation of the mean score of the factors. Moreover, there is still a lack of quantitative works that combine both EFA and SEM to analyze factors and measure their influence relationship. This study deeply explains this method’s important use and considers both EFA and SEM to efficiently achieve critical risk factors on PDR projects and their internal mutual relationships to provide more comprehensive and insightful results consistently. An appropriate case study will be selected to apply, and test results will be provided for practical use. Figure 1 illustrates the research methodology procedures used in this study.

2.2. Identification of Risk Factors in Post-Disaster Reconstruction Projects

A literature research review was carried out to explore and identify critical risk factors in the aftermath of a disaster from three steps: a keywords search, selection of journal, and analysis of a paper. Different databases, including Scopus, Web of science, Science direct, and other online libraries, were used to select high-ranked publications in post-disaster management and disaster risk reduction research with the relation of risk in reconstruction projects. To ensure a comprehensive review, the research was performed using a combination of keywords related to post-disaster reconstruction and project challenges. Specifically, we used terms, such as “post-disaster reconstruction”, “risk factors”, “project challenges”, “disaster recovery”, and “infrastructure resilience”. Additionally, synonyms and alternative phrases such as “rebuilding after disaster” and “disaster recovery risks” were included to ensure comprehensive coverage. The final selection of papers was based on relevance to this study’s objectives. Through this review, a list of eighty two risk factors were identified and classified into eleven main categories, named: management-related risk factors, technical-related risk factors, construction-related risk factors, resource-related risk factors, site condition-related risk factors, contractual and legal-related risk factors, economic and financial-related risk factors, social-related risk factors, political-related risk factors, environmental-related risk factors, and health and safety-related risk factors.
The application of the selected eleven post-disaster risk categories in this study is the insight gained from the reviewed literature with the evidence choice of generally explored risk categories. The selection of the factor was conditioned by how frequently the factor has been mentioned in the literature. Common factors that appear five times and more were considered in this research and classified in the related category. The identified risk factors were further addressed for initial rigor assessment and validation. This process consisted of consulting and collecting expert perceptions and criticisms through interviews to qualitatively extract and validate risk factors and their related components (categories) to be part of further analysis. Consequently, factors were reduced to fifty-two, while their classified categories were reduced to seven, including management-related risk factors, technical and construction risk factors, resource-related risk factors, environmental and site condition risk factors, socioeconomic risk factors, financial-related risk factors, and political and organizational risk factors. Some factors and categories were combined and renamed; some were deleted.
Additionally, each factor was categorized based on its primary area of impact to the project, with the goal of facilitating a structured and coherent understanding of the risks. For example, technical and construction-related factors were grouped based on their direct influence on the design, execution, and overall technical delivery of the project, while management-related factors were classified according to their influence on project leadership, decision making, and control mechanisms. In cases where certain factors appeared to have relevance across multiple categories, we opted to classify them within the category where their impact was most pronounced. For instance, “poor selection of reconstruction techniques” is classified under ‘Technical and Construction risk factors’ due to its direct effect on project execution, even though it may also have broader implications on project management. During the factor classification process, the decision not to classify some factors as separate categories was made to avoid redundancy and maintain a concise classification system, as these factors did not independently meet the criteria for forming separate categories. However, we ensure that the logical connections between these factors are clearly articulated. Table 1 presents a summary of the identified risks factors and their related categories after expert validation.

2.3. Research Hypothesis Development and Hypothetical Model Structure

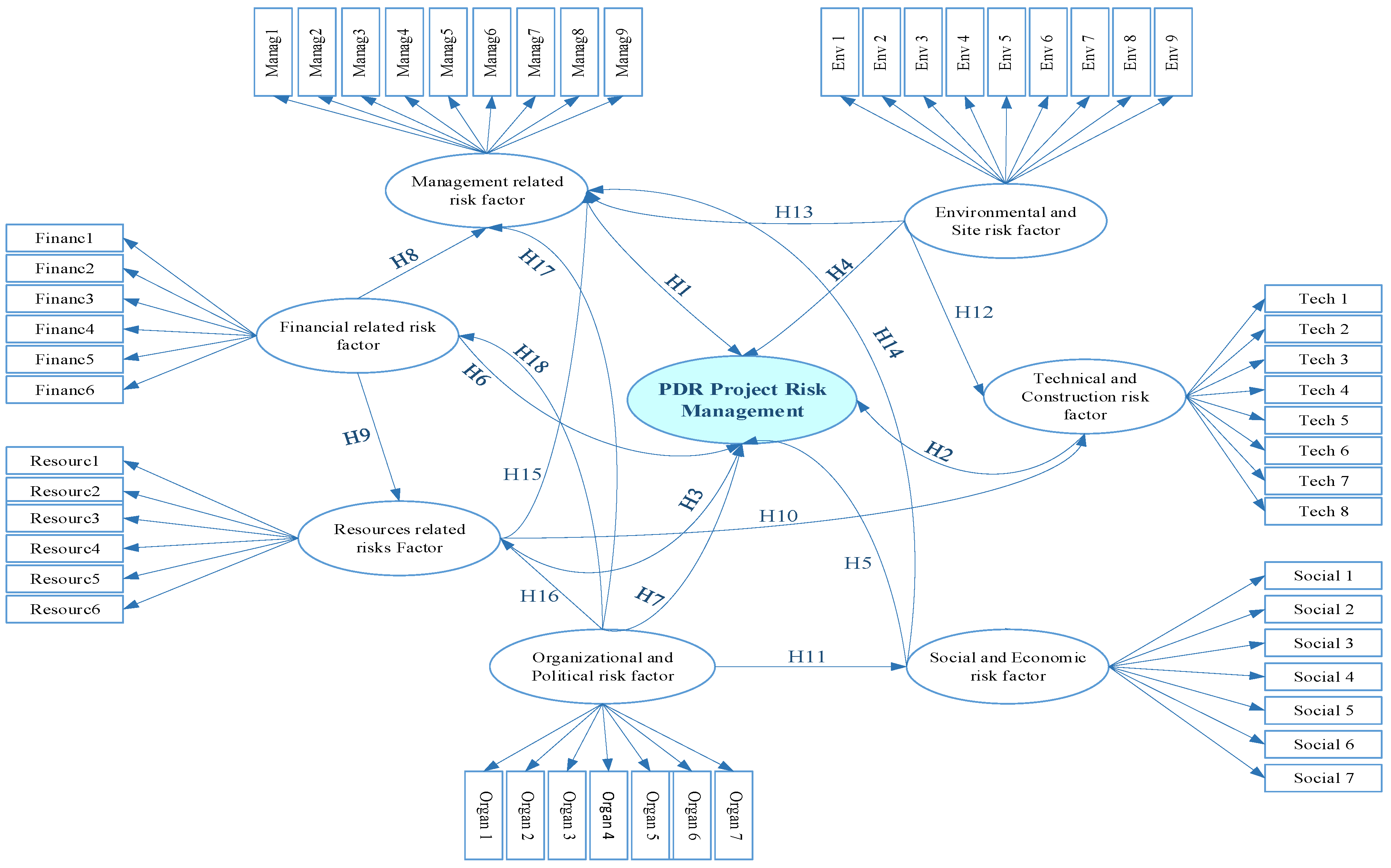
This section outlines the research design and core hypotheses for this study. This research aims to empirically evaluate the impacts of various risk factors on the success of post-disaster reconstruction (PDR) projects, which has been underexplored in the existing literature. The research design involves the use of a structured questionnaire, which will be administered to disaster reconstruction actors, such as project managers, policymakers, and other key stakeholders, to gather primary data on the perceived risks and their impact on project outcomes. This method follows a similar approach to Wani and Ahmad [33] but specifically adapts it to the context of post-disaster reconstruction. The core hypothesis (H) of this study is two-fold. First, it seeks to determine the extent to which each of the eleven categories of risk factors identified in the literature influences the success of post-disaster reconstruction projects; second, it aims to assess the interrelationships among these risk factors and how they collectively impact PDR project management. By analyzing these relationships, this study intends to provide valuable insights into the dynamic nature of risks in disaster reconstruction efforts. The data collected through the questionnaire will be analyzed using statistical methods to identify the significance and strength of these influences and interrelationships. The hypotheses are listed below:
H1: 
Managerial-related risk factors have a significant impact that influences PDR projects.
H2: 
Technical and construction risk factors significantly influence PDR project management.
H3: 
Resource-related risk factors significantly influence PDR project management.
H4: 
Environmental and site condition risk factors have a significant influence on PDR projects.
H5: 
Social and economic risk factors significantly influence PDR project management.
H6: 
Financial-related risk factors significantly influence PDR project management process.
H7: 
Organizational and political risk factors significantly influence PDR project management.
McCaughey et al. [27] indicated that addressing each risk factor in isolation is insufficient. Thus, successful post-disaster project outcomes depend on a comprehensive understanding of the interconnections among these risks through integrated, flexible, and management approaches. The relationships among these risk factors are complex and often interdependent, with each factor’s group influencing or exacerbating others. In post-disaster reconstruction projects, financial risk factors have a significant impact on management risk factors, shaping project execution, resource allocation, and overall outcomes [30]. Furthermore, financial factors play a pivotal role in determining how well resources can be managed and mobilized in post-disaster reconstruction [24]. Accordingly, the following hypotheses are highlighted: H8: financial risk factors significantly influence management risk factors in the reconstruction project after a disaster; H9: financial risk factors significantly influence resource availability and delivery conditions in post-disaster reconstruction projects.
Resource-related issues have significant impacts on technical issues and the construction of the reconstruction project after a disaster. Kabirifar et al. [34] revealed how resource risk factors directly affect the technical feasibility and quality of construction work during post-disaster reconstruction processes. Thus, resource risk factors (such as availability and quality of materials, labor, funding, and equipment) have a significant impact on technical and construction risk factors (such as engineering feasibility, design quality, and the implementation of construction activities). Resource challenges critically influence technical and construction activities in PDR projects (H10). According to Askarizadeh et al. [35], effective reconstruction requires transparent and accountable processes, culturally informed project planning, design, and robust collaboration across organizations and political bodies. Organizational and political risks in post-disaster reconstruction can directly affect social stability, community trust, and equitable recovery, with far-reaching impacts on economic resilience and growth [6]. From here, we can give emphasis to H11: organizational and political risks are influencing social and economic risk factors during post-disaster recovery projects.
The conditions of the physical environment and the unique characteristics of the construction site can introduce uncertainties, constraints, and hazards that challenge construction planning, design, and implementation [28]. Environmental and site condition risk factors shape the technical and construction risk landscape by adding layers of complexity, uncertainty, and cost during a reconstruction project following a disaster [36]. Environmental and site condition risk factors are influencing the technical and construction risk in a post-disaster reconstruction project (H12). Thiruppugazh [37] pointed out the impact of environmental and site condition risk factors to create numerous uncertainties that directly affect management risk factors in post-disaster reconstruction, such as project planning and budgeting, safety compliance, etc. This enables the authors to make the following hypothesis, H13: environmental and site condition risk factors are influencing the proper management of a post-disaster reconstruction project.
Communities affected by a disaster may have different social dynamics, with some groups more vulnerable or disadvantaged than others [38]. Furthermore, the income levels and economic stability of the region play a crucial role in how much local communities can contribute to labor and local materials or invest in their own rebuilding [39]. Here, we highlight H14: social and economic risk factors have a significant influence on management factors for a reconstruction project after a disastrous event. Dias et al. [24] pointed out the effect of limited or delayed resources, such as construction materials, skilled labor, or equipment, in creating scheduling issues. This directly impacts the project management’s ability to meet timelines, adding risks of prolonged displacement and increasing costs [34]. Before confirmation of this statement, the following hypothesis is underlined: H15: resource-related risk factors significantly influence the management of post-disaster reconstruction projects.
Askarizadeh et al. [35] highlighted the impact of political and poor organizational structure on resource delivery and availability during the recovery process after a disaster. Thus, in a poorly organized project, resources may be distributed unequally, resulting in shortages in critical zones. Furthermore, political instability/ interference can change funding priorities and impede budget allocation, as funds may be diverted to political interests or delayed due to bureaucratic hurdles [6]. Hypotheses sixteen, seventeen, and eighteen are developed: H16: organizational and political risk factors are influencing resource risk factors or PDR projects; H17: organizational and political factors profoundly affect risk management in post-disaster reconstruction; H18: organizational and political-related factors are influencing financing capacity in post-disaster reconstruction projects.
Figure 2 presents the hypothetical relationship drawn based on eighteen highlighted hypotheses inter-influencing risk management in post-disaster reconstruction projects.

2.4. Survey Development and Sample Size Estimation Methods

The purpose of using a field survey was to examine risk factors that influence PDR projects and their interrelations. Three main sections characterized the questionnaire survey design. The first section explained the objectives of the research. The second section was about the respondents’ information. In this section, demographic information, such as respondent sector, respondent experience, respondent educational background, etc., was included. The third section examined respondents’ perceptions of risk factors that influence PDR projects. This section includes a final list of 52 risk factors validated by experts, as presented in Table 1. This section consisted of questions soliciting perceived agreement on the risk that influenced the management of the PDR project and its indicators on a five-point Likert scale ranging from 1 (strongly disagree) to 5 (strongly agree). This technique is frequently used in SEM research [62,63].
According to Oppong et al. [64], the purpose of a sample size survey study is the choice of respondents. It is further known as a selective, judgement, and nonprobability sampling tool used to identify potential respondents, which included an individual with reconstruction expertise and specialty after a disaster for survey participation. This study used a similar formula from Hair et al. [65] and Kock and Hadaya [66] for minimum sample size calculation. Thus, they presented a sample size from the inverse square root technique and demonstrated that the inverse square root method is fairly reliable and useful for both normal and non-normal data. The survey respondents were selected using purposive sampling, targeting professionals with direct experience in post-disaster reconstruction. To ensure reliability, the questionnaire was pilot tested with a subset of experts, and Cronbach’s alpha was calculated to assess internal consistency. Additionally, when these techniques are used, the results are larger than the expected minimum sample size. The sample size was statistically computed using the inverse square root approach with Equation (1):
N s > 2.486 β m i n 2
where Ns = sample size; β m i n = absolute significant path coefficient (0.197), with a significance level of 0.05 and a 90% power level [23]. Based on Equation (1) and considering the parameters indicated, the minimum sample size required is 159.23. So, the 284 responses from our survey provide enough data for hypothetical model analysis. The sample size was determined based on respondents’ organization type, job title, year of experience for both construction and post-disaster reconstruction of Eastern African countries, etc. The targeted area of the respondents recognized a similar climate and constituted an East African community state, including professionals from Rwanda, Tanzania, the Democratic Republic of Congo, Burundi, Kenya, Uganda, and South Sudan, with common policies, including those related to emergency management. They were from different organizations, such as contractors, local laborers, NGOs, government agencies, international organizations, and consultants. Respondents were familiar with the construction industry and experienced in aftermath reconstruction project management, with a wide range of background knowledge.

2.5. Structural Equation Model Tool Explained

SEM is a technique used to analyze relationships between dependent and independent variables by measuring them. Compared to other techniques such as logistic regression, least square regression, and long linear modeling, SEM was adopted for this research because it has many advantages such as estimating and evaluating the whole conceptual model rather than just testing individual hypotheses [47,48]. SEM has, in addition, the capacity to measure errors that may occur. However, the use of this technique must be verified by analyzing critical SEM fitness indexes, like Kaiser–Meyer–Olkin (KMO) and the Bartlett sphericity test. KMO, according to Zhuang et al. [49], is a standard factorial homogeneity test to determine partial relationships between variables; it offers a comprehensive research questions approach for statistically handling a number of dependent and independent variables, either measured or unobserved, that are suitable for our research test. It ranges from 0 to 1, with 0.6 being the minimum and acceptable rate for the effectiveness of the factor analysis. Bartlett’s sphericity test, on the other hand, helps to investigate and ensure the hypothesis of the correlation matrix is within identity to determine which factor is irrelevant and inappropriate for structural pattern detection [23].
The significance of the probability level (ρ) (<0.05) shows that the data are suitable for factor analysis, and further analysis methods could be more significant. This study also focused on the communality as well as all loading of factors, whose average must exceed 0.6. This study examined the comparative fit index (CFI) or Tucker–Lewis index (TLI) > 0.9 and the non-normalized fit index (NNFI) as goodness-of-fit indexes; the root mean square error of approximation (RMSEA) > 0.9 and the ratio of chi-square to the degrees of freedom (χ2 = DF) were used as badness-of-fit indexes. The reliability of the model was also verified by evaluating Cronbach’s alpha and the composite reliability (both greater than 0.7). Cronbach’s alpha is commonly used as an index that measures the internal uniformity by providing an approximate correlation between the observed variables, while the composite reliability consists of the measurement of the internal consistency of the elements of the scale and integrates the different external loadings of the indicator variables [50,51].

3. Results

3.1. Survey Results

Initially, a total of 350 questionnaires were distributed with feedback from 284 responses, completed and included for analysis. This represents an 81.14% response rate and is regarded as a sufficient rate for such research; see the theory of Kim et al. and Carrasco and O’Brien [45,46]. Around 78% of respondents had an experience ranging from 11 to above 20 years and are often construction engineers and contractors working in the transportation and post-disaster housing reconstruction fields. Furthermore, respondents mostly had between 11 and 15 years of experience in general disaster management. Note that organizational respondents were targeted due to their high influence in disaster prevention and management. Respondents with low experience of less than 6 years within the organization and post-disaster management made up 8% and 5%, respectively. This reveals that participants had great knowledge of the research content, which enabled them to accurately answer the survey questions. Consequently, the data collected are considered consistent and high in confidence, providing comprehensive and insightful results for suitable post-disaster reconstruction management. Figure 3 presents the distribution of respondents’ profiles.

3.2. Results of Goodness-of-Fit Indexes

As shown in Table 2 and Table 3, both Kaiser–Meyer–Olkin (KMO) and Bartlett’s test of sphericity are examined for the goodness of the model. Therefore, KMO = 0.867, which is found to range from 0 to 1 and greater than the minimum acceptable value of 0.7; the probability level is 0.001, much smaller than the threshold value of 0.05. The approximate chi-square and degrees of freedom of Bartlett’s test of sphericity test are all within the significance level. The comparative fit indexes, CFI and Tucker–Lewis index (TLI), with the root mean square error of approximation are 0.998, 0.926, and 0.029 and are found to be within the acceptable values of >0.9, >0.9, and <0.05, respectively. According to these results, the research analysis methodology fits all the risk factors explored, and further analysis can be conducted.

3.3. Exploratory Measured Model Results and Analysis

The results of the analysis revealed the positivity of the mean score for all the risk factors, which are greater than zero. Accordingly, all the risk items are significant based on their dataset. The extracted components (as prescribed and validated by experts) illustrated a greater value than 0.50; this allows us to consider all the risk factors for the SEM model analysis. The Cronbach’s alpha was found to be 0.885, 0.837, 0.790, 0.972, 0.915, 0.770, and 0.954 for components 1, 2, 3, 4, 5, 6, and 7, respectively, and these values are greater than the acceptable threshold value of 0.7 and range of 0–1. Therefore, the five-point Likert scales are reliable, and the model analysis is consistent. The Eigenvalue results for each component are positive, greater than 1; this is proof that the number of factors used for this research is the most advantageous. According to the theory of latent root criteria, the standard cumulative guideline is normally 60%. Therefore, the results of the seven components revealed a normality cumulatively larger than 60%. The composite reliability (CR) for all risk categories exceeded the threshold of 0.7, and the structural model had strong reliability. Table 4 presents the results of exploratory analysis and the measured model within the internal consistency analysis.
  • Resource-related factors ranked first, with 25.275% of the total variance explained by risk factors affecting reconstruction projects after a disaster. This component loads six risk factors, the same as perceived by experts. Post-disaster areas often experience a shortage of skilled labor due to displacement, damage to local infrastructure, or competition for labor with other reconstruction projects [52]. Ismail et al. [6] also ranked resource challenges as the top barrier to PDR project success. According to Enshassi et al. [53], a lack of resources can delay project timelines and compromise reconstruction quality, potentially leading to future risks if reconstruction does not meet safety standards.
  • Environmental and site condition risk factors significantly impact post-disaster reconstruction projects, influencing everything from project timelines and budgets to the long-term resilience and sustainability of the reconstructed infrastructure [6]. With 19.814% of the total variance explained, this risk factor is ranked second, with the same loading factors, perceived by expert interview results to affect PDR project management. Gharib et al. [25] indicated that many disaster-prone zones are subject to recurring natural hazard events that can endanger workers and the reconstruction project progress.
  • The results presented in Table 4 reveal the financial risk factor ranking in the third position, with 12.723% of the total variance explained. As with other factors, the financial risk factor loads the same factor as those perceived by experts. Dias et al. [24] highlighted the impact of financial issues in PDR projects related to funding shortfalls, inflation, changes in material prices, exchange rate fluctuations, and potential mismanagement of funds.
  • While Dias et al. [24] ranked management-related challenges first due to the complexity encountered in PDR project execution, the management risk factor is ranked fourth, with 9.458% of the total variance by the results in this study with the same loading items as perceived by experts. Ismail et al. [6] indicated that managing post-disaster reconstruction projects is challenging due to the high degree of uncertainty, urgency, and multi-dimensional coordination required.
  • Social and economic risk factors significantly influence the effective/failure of reconstruction project management, as disaster impacts often weaken local economies, reducing the capacity of communities to support recovery [24]. With 5.876% of variance, the social and economic risk factor is ranked fifth in this research and keeps loading similar variables as perceived by experts.
  • While loading the same variable as perceived by experts during interviews, the technical and construction risk factor is ranked sixth and resulted in 3.760% of the total variance explained with EFA. Sharma et al. [54] indicated challenges that arise in the design, planning, and execution phases of the project, specifically related to the use of technology, engineering methods, and material choice as the most critical associated issues in post-disaster reconstruction projects.
  • The last highlighted risk factor is the organizational and political risk factor. This includes the same loading variables as viewed and validated by experts, with 1.906% of the total variance explained. According to Ismail et al. [6], in post-disaster reconstruction projects, organizational and political risks are critical factors that shape the success or failure of recovery efforts. Organizational risks pertain to the internal processes, structures, and management systems of organizations involved in post-disaster reconstruction. In contrast, political risks refer to the influence of political factors and government actions on the success or failure of reconstruction projects [24].

3.4. Measurement Model

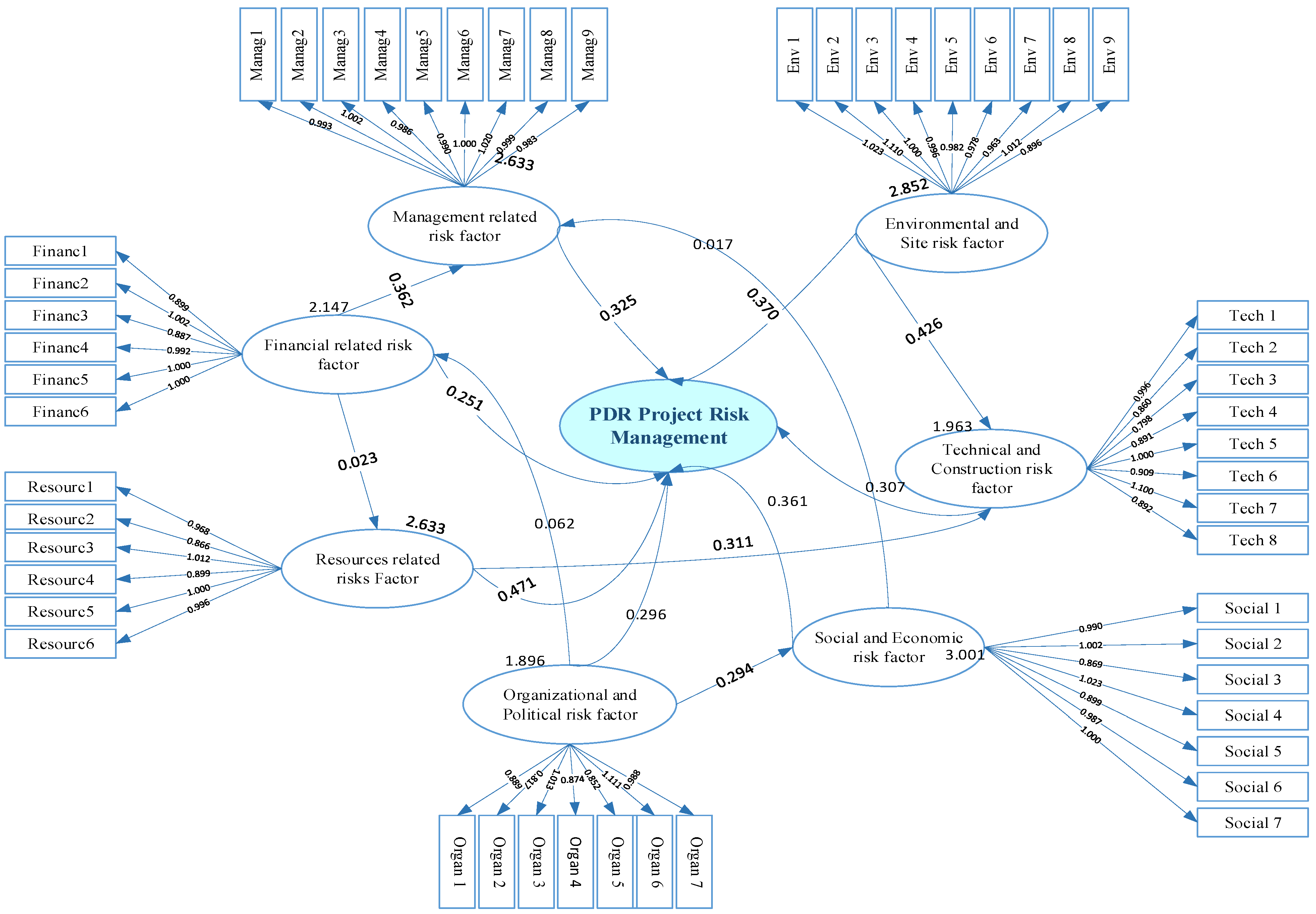
A measurement model helps quantify relationships between observed and latent variables, ensuring that constructs are properly measured and analyzed. To determine how a relationship exists between variables, the hypothesis model was tested in the AMOS24 software package using the data in Table 4. By developing a measurement model, we can inspect the presumed relationships between the seven latent variables. Askarizadeh et al. [35] indicated that a multi-dimensional model could lead to an acceptable validity model in both convergence and discrimination in order to give the best fit, whose path coefficients could make good predictions. Consequently, this study adopts the same approach as Palliyaguru et al. [55] and Setyonugroho et al. [56] in this step and proceeds with two-step analysis in order to obtain a more reliable and consistent model relationship. Figure 4 presents the initial SEM measurement model.
Palliyaguru et al. [55] indicated that the hypotheses were accepted only when the significance level was less than 0.05. This could be tested and approved by the regression weights of the initial measurement model, the results of which are presented in Table 5. Consequently, H13, H15, H16, and H17 are rejected due to their p-values of 0.685, 0.603, 0.661, and 0.648, respectively, which exceed the allowed threshold of 0.05. The other fourteen hypotheses had very small significance levels and were, thus, accepted.
The results in Table 5 allow us to remove the incorrect hypotheses and revise the initial measurement model. Thus, the seven considered risk categories positively contribute to PDR projects’ risk management. Furthermore, the interrelationships that exist between H8, H9, H10, H11, H12, H14, and H18 are significant and contribute to the effect of complexity encountered when managing a project in the aftermath of a disaster. These factors interplay and influence project outcomes in terms of cost, time, quality, and sustainability, often in complex, interdependent ways. Resource constraints can amplify technical and management risks due to limitations in availability and cost of materials and labor; management failures could be increased due to organizational, technical, and social risks by impacting decision making, resource distribution, and community engagement; financial constraints can drive resource and management risks, impacting project scope and quality; environmental concerns generate social/economic risks by affecting community relations and sustainability, which in turn impact financial and technical risks. Figure 5 shows the final measurement model after regression analysis of the initial model factor interrelationship hypothesis.
The rejection of H13 and H17 suggests that, based on the collected data and the applied analytical methods, environmental and site condition risk factors, as well as organizational and political factors, do not significantly influence the management of post-disaster reconstruction projects within the studied context. However, this does not necessarily imply that these factors are irrelevant in reality. Rather, it indicates that their effects might be indirect, context-dependent, or mitigated by other variables not accounted for in the model. Previous studies have highlighted the importance of these factors in post-disaster recovery, but their influence may vary depending on governance structures, disaster severity, or the resilience of local institutions. Furthermore, potential limitations, such as sample size, data collection methods, or regional variations, could have influenced these findings. Therefore, while the statistical results reject these hypotheses in this study, they do not invalidate the broader understanding that environmental, organizational, and political factors play a crucial role in risk management. Future research could further explore these aspects using different methodological approaches or in varied contexts to better understand their role in post-disaster reconstruction.

3.5. Case Study Analysis

One of the primary benefits of carrying out a case study analysis for this research is to contextualize the results. Unlike theoretical research, case studies focus on real-world situations, ensuring that insights and recommendations are directly applicable. This makes it a crucial tool for bridging the gap between abstract concepts and practical applications of PDR project risk factors. The case studies further play a role in problem solving and decision making by providing actionable insights that can guide future strategies.

3.5.1. Case Study Selection, Description and Location

In this study, the selected case is the Rukaramu and Gatumba zones in the Mutimbuzi commune, Bujumbura Rural province, Burundi. This selection was informed by both the specific post-disaster context and the broader relevance of these areas to similar reconstruction efforts. The regions were significantly affected by natural disasters, mostly flooding, and their recovery process has been marked by typical challenges faced in post-disaster reconstruction, including infrastructure loss, displacement, resource scarcity, etc. The geographical vulnerability of the areas to flooding and the difficulties related to accessibility and infrastructure rebuilding make them an ideal case for exploring post-disaster recovery strategies. Economically, the zones face challenges, including poverty, reliance on agriculture, etc., which further complicate reconstruction efforts. Socially, the areas are characterized by internally displaced populations and community rebuilding efforts, which are crucial factors in understanding recovery outcomes.
The flooding event in the Rukaramu and Gatumba zones occurred in April 2021 and resulted in widespread devastation across a significant portion of the region. Approximately 8536 hectares of land was inundated, affecting over 3500 households, and approximately 8000 families were impacted, with around 2000 displaced, with the worst-hit areas being the low-lying zones of Rukaramu and Gatumba. The flooding caused severe damage to essential infrastructure, including 43 km of roads, four bridges, and eight schools, rendering these facilities inaccessible and exacerbating the vulnerability of local communities. Residential buildings were particularly impacted, with 89% of homes in the affected zones either partially or completely destroyed. The event led to a significant loss of agricultural crops, which were the primary source of income for many households, severely affecting the livelihoods of the local population.
Between September 2023 and April 2024, the Rukaramu and Gatumba zones experienced further significant impacts due to persistent and intensified rainfall, largely attributed to the El Niño weather phenomenon. The floods caused extensive damage to homes, roads, and hundreds of buildings, including hospitals and schools. Many houses were either completely destroyed or rendered uninhabitable, forcing families to seek shelter elsewhere. Agricultural activities, a primary source of livelihood for the local population, were severely disrupted, as fields of maize, sweet potatoes, sorghum, beans, and various vegetables were submerged, leading to food insecurity. Figure 6 and Figure 7, respectively, represent the area of this study and the level of infrastructure damage.

3.5.2. Case Study Recovery Process and Challenges

In terms of post-disaster reconstruction planning, local authorities, in coordination with national and international organizations, developed a recovery strategy to rebuild key infrastructure, restore access to basic services, and address the long-term welfare needs of the affected populations. This included the construction of around 1500 temporary shelters, the rehabilitation of critical roads, and the provision of emergency medical care and food assistance. However, several operational challenges were encountered during the reconstruction phase, including delays in the delivery of construction materials, logistical difficulties in reaching remote areas, and a lack of sufficient financial resources to meet the scale of the damage. Additionally, the need for skilled labor and technical expertise in the reconstruction process further complicated the recovery efforts. These operational difficulties, combined with the overwhelming scale of the damage, meant that the reconstruction process was slower than initially planned, delaying the full recovery of the community.
Additionally, local authorities and community members collaborated with humanitarian agencies to assess damages, identify priority needs, and implement recovery strategies. Collaborating with the Burundi government, the International Organization for Migration (IOM) contributed most to these efforts. Temporary shelter was provided on available public land for the disaster victims. Efforts were made to repair and rebuild damaged infrastructure, including homes, schools, and roads, to restore normalcy and improve resilience against future floods. As there are several types of shelter that can be used in disaster responses, such as plastic sheeting, tents, prefabricated units, and permanent buildings (to be used for a temporary period), in this case, simple tents were adopted as public mass shelters and were constructed in different sites, as presented in Figure 8: temporary shelter (a) during construction and (b) after construction.

3.5.3. Practical Application of the Results During the Case Study Recovery

An investigation into how the identified critical risk factors associated with the case study recovery interacted during the recovery process was conducted. A questionnaire survey was addressed to experts from both public and governmental institutions who participated in the recovery of the September 2023 to April 2024 Rukaramu and Gatumba zone flood damage. Validating critical identified post-disaster reconstruction risk factors and analyzing their highlighted interrelations during the case study recovery were the main objectives of this survey. Participants in the case study recovery process could not only enrich the quality and relevance of their data but also uphold ethical research standards and contribute to more effective, inclusive solutions. Accordingly, 12 experts, including 7 from governmental departments and 5 from private, were consulted for this step. Validating the risk factors, participants were asked to score the frequency occurrence of factors based on a five-point Likert scale, ranging from 1 (did not occur) to 5 (most occurring), while to evaluate risk factor interrelations in the case study, experts were required to tag how the level of the influence relationship between factors by using the five-point Likert scale, which ranged from 1 (no influence) to 5 (highly influenced). Table 6 presents the results from the case study survey.
The results from Table 6 show a high occurrence of all critical risk factors and their interrelation influence, with a p-value less than 0.05. Accordingly, experts encountered resources, environmental conditions, financial, management, and social and economic challenges during the recovery process. Construction technical risk factors and political and organizational factors are other challenges faced by the participants in the Rukaramu and Gatumba flood damage recovery process.

3.5.4. Case Study Results and Discussion

The interconnectedness of these factors highlights a systemic perspective in disaster recovery. Each relationship reflects a dynamic interplay, where risks in one domain cascade into others, amplifying challenges and necessitating integrated strategies. Understanding these relationships allows the recovery team to prioritize critical areas and adopt a holistic approach to recovery management in Rukaramu and Gatumba:
  • Financial risk factors (e.g., limited funding and delays in financial aid) play a critical role in influencing management risk factors. Continuity in financial resource allocation is crucial for effective reconstruction planning and execution. Discontinuous funding can cause delays, resource inefficiencies, and challenges in maintaining workforce and material supply chains. A stable financial flow enables systematic progress and better long-term planning, reducing financial uncertainty. Therefore, securing sustained commitments from funding bodies and stakeholders is essential for successful reconstruction. Recovery processes require significant planning, coordination, and allocation of resources, which heavily depend on available financial resources. When financial risks arise, they can compromise decision making, project timelines, and prioritization, thereby amplifying management challenges in reconstruction efforts. Financial constraints directly impact the availability, procurement, and allocation of necessary resources, such as construction materials, skilled labor, and equipment. Without adequate financial backing, resource-related challenges, including delays and shortages, become pronounced, hindering efficient recovery and reconstruction.
  • Limited resources lead to suboptimal design solutions, lower-quality construction, or delays in technical implementation, ultimately slowing down the recovery process of the case study. Organizational and political risks, including bureaucratic inefficiencies, corruption, and political instability, have directly impacted social and economic risk factors in the Rukaramu and Gatumba flood damage recovery. For instance, delayed decision making and the misallocation of resources exacerbated social vulnerabilities and economic instability during the recovery phase of the Rukaramu and Gatumba flood damage. The environmental conditions, mainly repetitive or continuous rains and site-specific challenges (e.g., accessibility), influence technical and construction risks by requiring specialized engineering solutions and adaptations. These risks have increased the costs, complexity, and time required for reconstruction efforts, demanding more robust planning and technical capacity.
  • Social and economic challenges, such as displaced populations or disrupted local economies, significantly influence management factors by adding layers of complexity to planning and coordination efforts. Effective management must address these risks to ensure inclusive and sustainable recovery outcomes, which often requires integrating social and economic priorities into decision making. Political and organizational factors, such as governance quality, policy frameworks, and institutional transparency, directly affect financing capacity. Efficient governance can attract donor confidence and external funding, whereas political instability or mismanagement may deter investments and delay financial support, impeding recovery progress.

4. Discussion

One of this study’s primary achievements lies in its detailed identification of risk factors affecting post-disaster reconstruction (PDR). These risks encompass financial constraints, material shortages, workforce limitations and poor technicity, management inefficiencies, and environmental challenges. By compiling a comprehensive list of these challenges, this study offered a crucial foundation for understanding the complexities inherent in PDR projects. Prior research has similarly highlighted the significance of these risk factors; for instance, studies by Charles et al. [4] and Anilkumar and Banerji [69] identified financial and management inefficiencies as primary obstacles to post-disaster recovery. However, this study advances the discussion by demonstrating the interrelationships between these risks. Unlike previous works that primarily assessed risks in isolation, this study illustrates, through a structural equation modeling (SEM) approach, how funding issues can escalate material supply issues due to inflation, further compounding project delays. This interconnected risk perspective aligns with Sospeter et al. [10], who also emphasized cascading effects in disaster recovery but lacked an empirical modeling approach to quantify these interactions.
The inclusion of case analyses further strengthens this study’s insights by grounding the theoretical findings in practical contexts. Case studies highlight variations in how risk factors manifest across different recovery processes. For instance, while Ismail et al. [7] found community involvement to be a critical success factor, this study corroborates their findings and expands on them by showing how stakeholder misalignment exacerbates post-disaster reconstruction project challenges. By emphasizing these issues, the research underscores the necessity of deeply understanding risk factors in context-specific risk management strategies. Compared to Siriwardhana et al. [42], who focused on broad policy recommendations, this study provides a more nuanced framework for understanding risk interrelations that interplay during post-disaster recovery processes.
These findings have clear implications for practice, advocating for an integrated risk management approach that not only identifies risks but also addresses their interdependencies. Strategic planning efforts should focus on mitigating cascading risks through early intervention and efficient resource allocation. While this study presents a robust analytical framework, it also highlights areas for future exploration. Geographic and cultural nuances, as emphasized in Siriwardhana et al. [42] and Ali and Mannakkara [43], remain an important factor in shaping risk dynamics, warranting further investigation. Additionally, while this study primarily focuses on reconstruction, future research could explore the long-term sustainability of PDR projects, aligning with recent discussions in Daly [70], Shrestha et al. [71], and Dou et al. [72]. Finally, the integration of emerging technologies, such as AI-driven risk prediction tools or digital twins for project simulation, represents a promising avenue for innovation in this field, complementing recent advancements in disaster resilience research.
The integration of Construction 4.0 solutions, such as Building Information Modeling (BIM), automation, robotics, the Internet of Things (IoT), digital twins, and artificial intelligence (AI), plays a crucial role in overcoming barriers in post-disaster reconstruction (PDR). These emerging technologies enhance efficiency by optimizing resource allocation, improve resilience by enabling real-time monitoring and predictive analytics, and support decision making through data-driven insights, ultimately improving the speed and effectiveness of reconstruction efforts. These advanced digital technologies further enable better risk assessment, resource optimization, and project management, thereby mitigating key challenges in PDR projects [73,74,75,76]. As highlighted by Idrissi Gartoumi et al. [76] in “Mapping Effective Practices and Frameworks During the AEC Industry’s Combat with COVID-19: Scientometric Analysis” and Rawat et al. [73] in “Advanced Digital Technologies in the Post-Disaster Reconstruction Process—A Review Leveraging Small Language Models”, these technologies facilitate improved collaboration, real-time data analysis, and predictive modeling, which are essential for addressing uncertainties and interdependencies in reconstruction efforts. By leveraging Construction 4.0 strategies, stakeholders can enhance adaptability and resilience in PDR projects, ultimately leading to more effective and sustainable recovery outcomes.
In summary, the findings of this study directly address the research question by identifying key risk factors in post-disaster reconstruction and analyzing their interrelationships. Through case analysis, financial constraints, socioeconomic challenges, and resource shortages emerged as some of the primary risks affecting project timelines and outcomes. Furthermore, the interconnections among these risks highlight the compounded impact they have on reconstruction efforts. For example, financial constraints often exacerbate recovery challenges due to regulatory bottlenecks, as seen in multiple case studies, such as Puri et al. [2], Bilau et al. [13], etc. These insights provide a clearer understanding of how various risk factors interact, answering the research question by not only pinpointing critical risks but also demonstrating their complex interdependencies. This understanding is crucial for improving risk management strategies in post-disaster reconstruction projects.

5. Conclusions

The identification and analysis of risk factors in post-disaster reconstruction projects are crucial for enhancing the resilience, efficiency, and sustainability of recovery initiatives. Based on a thorough literature review, this study identifies and classifies eighty-two risk factors into eleven categories. The identified risk factors were addressed to experts who further reanalyzed by reducing them to fifty-two risk factors, classified into seven categories. By applying Exploratory Factor Analysis (EFA) and structural equation modeling (SEM), this study provided a comprehensive framework for understanding the complex interrelationships between various risk factors that impact the success of reconstruction initiatives. EFA resulted in the same classification of factors as the experts’ perception, which consequently let the authors maintain the same labeling of the underlying components.
EFA has proven to be an effective tool for uncovering the underlying components of risk factors, revealing critical patterns that influence project outcomes. Through the identification of these components, stakeholders can better prioritize and address the most pressing risks during the planning and implementation phases of PDR projects. SEM, on the other hand, facilitated a deeper understanding of the causal relationships and interactions between these risk factors, offering valuable insights into how different critical risk factors, such as resources and environmental risk factors and social and economic risk factors, interact to affect reconstruction processes. The results were tested through a case study of flooding damage, showing that all identified risk factors and their interrelations significantly occurred and influenced one another.
From the findings in this research, it is clear that the success of reconstruction projects depends not only on addressing individual risks but also on understanding the dynamic interactions between them. By leveraging the insights gained from EFA and SEM, decision makers can develop more robust risk management strategies that are better suited to the complexities of post-disaster recovery, ensuring that reconstruction efforts are not only swift but also sustainable and adaptive to future challenges. Although the findings provide significant insights, the following limitations are highlighted:
  • First, the identification of risk factors and their interrelationships was based on literature studies, which may not fully capture the diversity of challenges faced during reconstruction projects, as each project is unique.
  • Second, the use of EFA and SEM is reliant on the quality and completeness of the data used. Although efforts were made to gather comprehensive data, the accuracy of risk factor identification and the robustness of the interrelationships may have been influenced by the subjective nature of expert assessments. There is still the need for a holistic approach to post-disaster reconstruction, where the identification, assessment, and management of risk factors are continuously refined through data-driven methodologies.
  • Third, this study primarily focused on risk factors and their interrelationships from a theoretical perspective and did not account for the dynamic nature of risk factors during the reconstruction process. Risk levels and their interdependencies may evolve over time as reconstruction efforts progress and new challenges emerge. Furthermore, the implementation of findings should be contextualized within a cross-real state of a practical case study.
The analysis results rejected H13 and H17, despite previous studies identifying these factors as significant. However, this does not necessarily mean these factors are unimportant in reality, as their effects may be indirect, context-dependent, or influenced by other unaccounted-for variables. Given their previously established relevance, variations in governance structures, disaster severity, or institutional resilience may affect their impact. Therefore, future research should explore these factors using different methodological approaches or examining diverse contexts to comprehensively understand their role in post-disaster reconstruction.
Future research could address the limitations of this study by expanding the scope of the analysis to include a broader range of case studies from different regions. This would enhance the generalizability of the findings and provide a more comprehensive view of the risk factors that influence post-disaster reconstruction projects worldwide. Additionally, longitudinal studies that track the evolution of risk factors throughout reconstruction could offer valuable insights into how risks change over time and how their interrelationships develop. Incorporating real-time data and feedback mechanisms from ongoing reconstruction projects could further refine the models used in this study and improve their predictive accuracy. Integrating advanced machine learning techniques with SEM and EFA to better predict risk dynamics and outcomes in complex reconstruction scenarios is also encouraged. Machine learning models could help uncover hidden patterns in large datasets, potentially identifying emerging risks that traditional methods might miss.

Author Contributions

Conceptualization, B.D. and J.L.; methodology, B.D.; software, B.D., Y.W. and I.G.; validation, B.D., J.L. and Y.W.; formal analysis, B.D.; investigation, J.L.; resources, I.G.; data curation, J.L.; writing—original draft preparation, B.D.; writing—review and editing, I.G. and Y.W.; visualization, B.D.; supervision, J.L.; project administration, J.L. and Y.W.; funding acquisition, J.L. All authors have read and agreed to the published version of the manuscript.

Funding

This research was funded by the China Scholarship Council and was supported by the Analysis of Construction Site Safety Accidents Caused by Strong Convective Weather and Emergency Response Software Development, grant number 20221h0128.

Institutional Review Board Statement

Not applicable.

Informed Consent Statement

Not applicable.

Data Availability Statement

The data generated are included in this study.

Acknowledgments

The authors would like to thank all experts and respondents for the valuable help provided during the research data collection process.

Conflicts of Interest

Author Yanhua Wang is employed by Central & Southem China Municipal Engineering Design and Research Institute Co., Ltd. The remaining authors declare that the research was conducted in the absence of any commercial or financial relationships that could be construed as a potential conflict of interest.

References

  1. Altaie, M.R.; Dishar, M.M.; Muhsin, I.F. Fundamental Challenges and Management Opportunities in Post Disaster Reconstruction Project. Civ. Eng. J. 2023, 9, 2161–2174. [Google Scholar] [CrossRef]
  2. Puri, A.; Elkharboutly, M.; Ali, N.A. Identifying major challenges in managing post-disaster reconstruction projects: A critical analysis. Int. J. Disaster Risk Reduct. 2024, 107, 104491. [Google Scholar] [CrossRef]
  3. Rouhanizadeh, B.; Kermanshachi, S.; Nipa, T.J. Exploratory analysis of barriers to effective post-disaster recovery. Int. J. Disaster Risk Reduct. 2020, 50, 101735. [Google Scholar] [CrossRef]
  4. Charles, S.H.; Chang-Richards, A.Y.; Yiu, T.W. A systematic review of factors affecting post-disaster reconstruction projects resilience. Int. J. Disaster Resil. Built Environ. 2022, 13, 113–132. [Google Scholar] [CrossRef]
  5. Ade Bilau, A.; Witt, E. An analysis of issues for the management of post-disaster housing reconstruction. Int. J. Strateg. Prop. Manag. 2016, 20, 265–276. [Google Scholar] [CrossRef]
  6. Ismail, F.Z.; Halog, A.; Smith, C. How sustainable is disaster resilience? An overview of sustainable construction approach in post-disaster housing reconstruction. Int. J. Disaster Resil. Built Environ. 2017, 8, 555–572. [Google Scholar] [CrossRef]
  7. Ismail, D.; Majid, T.A.; Roosli, R.; Ab Samah, N. Project management success for post-disaster reconstruction projects: International NGOs perspectives. Procedia Econ. Financ. 2014, 18, 120–127. [Google Scholar] [CrossRef]
  8. Irankunda, G.; Zhang, W.; Abdullahi, U.I.; Fernand, M.; David, B.; Jean-Petit, S. Understanding Critical Delay Causative Factors and Their Mitigation Measures in Burundi Communal Construction Projects: A Factor Analysis and Structural Equation Modeling Approach. Buildings 2025, 15, 473. [Google Scholar] [CrossRef]
  9. Saleh, N.; Enshassi, A.; Sundermeier, M. Factors influencing resource availability for post-disaster housing reconstruction: The case of Gaza Strip-Palestine. Int. J. Constr. Manag. 2024, 24, 1364–1374. [Google Scholar] [CrossRef]
  10. Sospeter, N.G.; Rwelamila, P.M.; Gimbi, J. Project management challenges for post-disaster reconstruction projects in Angola: A public sector perspective. Int. J. Manag. Proj. Bus. 2021, 14, 767–787. [Google Scholar] [CrossRef]
  11. Enshassi, A.; Chatat, T.; von Meding, J.; Forino, G. Factors influencing post-disaster reconstruction project management for housing provision in the Gaza Strip, Occupied Palestinian Territories. Int. J. Disaster Risk Sci. 2017, 8, 402–414. [Google Scholar]
  12. Vahanvati, M. A novel framework for owner driven reconstruction projects to enhance disaster resilience in the long term. Disaster Prev. Manag. Int. J. 2018, 27, 421–446. [Google Scholar]
  13. Bilau, A.A.; Witt, E.; Lill, I. Analysis of measures for managing issues in post-disaster housing reconstruction. Buildings 2017, 7, 29. [Google Scholar] [CrossRef]
  14. Bilau, A.A.; Witt, E.; Lill, I. Practice framework for the management of post-disaster housing reconstruction programmes. Sustainability 2018, 10, 3929. [Google Scholar] [CrossRef]
  15. Safapour, E.; Kermanshachi, S.; Pamidimukkala, A. Post-disaster recovery in urban and rural communities: Challenges and strategies. Int. J. Disaster Risk Reduct. 2021, 64, 102535. [Google Scholar]
  16. Gladys Sospeter, N.; Rwelamila, P.D.; Gimbi, J. Critical success factors for managing post-disaster reconstruction projects: The case of Angola. Constr. Econ. Build. 2020, 20, 37–55. [Google Scholar]
  17. Charles, S.H.; Chang-Richards, A.; Yiu, T.W. What do post-disaster reconstruction project success indicators look like? End-user’s perspectives. Int. J. Disaster Resil. Built Environ. 2022, 13, 31–50. [Google Scholar]
  18. Rouhanizadeh, B.; Kermanshachi, S. Investigating the relationships of socioeconomic factors delaying post-disaster reconstruction. In ASCE International Conference on Computing in Civil Engineering 2019; American Society of Civil Engineers: Reston, VA, USA, 2019. [Google Scholar]
  19. Irankunda, G.; Zhang, W.; Fernand, M.; Zhang, J. Assessing the Resilience of Critical Infrastructure Facilities toward a Holistic and Theoretical Approach: A Multi-Scenario Evidence and Case Study. Sustainability 2024, 16, 8735. [Google Scholar] [CrossRef]
  20. Martin, A.; Wang, Y.; Li, J.; Mends, G. Technical risk factors of international construction. J. Eng. 2018, 2018, 138–146. [Google Scholar]
  21. Chang, Y.; Wilkinson, S.; Potangaroa, R.; Seville, E. Managing resources in disaster recovery projects. Eng. Constr. Archit. Manag. 2012, 19, 557–580. [Google Scholar]
  22. Malahayati, N.; Afifuddin, M. Factors Affecting Post-Disaster Housing Reconstruction on Preconstruction Stage in Pidie Jaya Regency Indonesia. In IOP Conference Series: Earth and Environmental Science; IOP Publishing: Bristol, UK, 2019. [Google Scholar]
  23. Nawari, N.O.; Ravindran, S. Blockchain and building information modeling (BIM): Review and applications in post-disaster recovery. Buildings 2019, 9, 149. [Google Scholar] [CrossRef]
  24. Dias, N.T.; Keraminiyage, K.; DeSilva, K.K. Long-term satisfaction of post disaster resettled communities: The case of post tsunami–Sri Lanka. Disaster Prev. Manag. Int. J. 2016, 25, 581–594. [Google Scholar]
  25. Gharib, Z.; Yazdani, M.; Bozorgi-Amiri, A.; Tavakkoli-Moghaddam, R.; Taghipourian, M.J. Developing an integrated model for planning the delivery of construction materials to post-disaster reconstruction projects. J. Comput. Des. Eng. 2022, 9, 1135–1156. [Google Scholar]
  26. Zokaee, M.; Tavakkoli-Moghaddam, R.; Rahimi, Y. Post-disaster reconstruction supply chain: Empirical optimization study. Autom. Constr. 2021, 129, 103811. [Google Scholar] [CrossRef]
  27. McCaughey, J.W.; Daly, P.; Mundir, I.; Mahdi, S.; Patt, A. Socio-economic consequences of post-disaster reconstruction in hazard-exposed areas. Nat. Sustain. 2018, 1, 38–43. [Google Scholar]
  28. Kakar, A.S.; Hasan, A.; Jha, K.N.; Singh, A. Project cost performance factors in the war-affected and conflict-sensitive Afghan construction industry. J. Eng. Des. Technol. 2024, 22, 1570–1590. [Google Scholar]
  29. Hayat, E.; Amaratunga, D. The role of local government in post-disaster road reconstruction: Assessment of factors affecting local government road maintenance capacity. In Disaster Risk Reduction in Indonesia: Progress, Challenges, and Issues; Springer: Cham, Switzerland, 2017; pp. 255–279. [Google Scholar]
  30. Opabola, E.A.; Galasso, C. A probabilistic framework for post-disaster recovery modeling of buildings and electric power networks in developing countries. Reliab. Eng. Syst. Saf. 2024, 242, 109679. [Google Scholar] [CrossRef]
  31. Gündüz, M.; Nielsen, Y.; Özdemir, M. Quantification of delay factors using the relative importance index method for construction projects in Turkey. J. Manag. Eng. 2013, 29, 133–139. [Google Scholar]
  32. Gunduz, M.; Nielsen, Y.; Ozdemir, M. Fuzzy assessment model to estimate the probability of delay in Turkish construction projects. J. Manag. Eng. 2015, 31, 04014055. [Google Scholar]
  33. Wani, A.A.; Ahmad, S. Relationship between financial risk and financial performance: An insight of Indian insurance industry. Int. J. Sci. Res. 2015, 4, 1424–1433. [Google Scholar]
  34. Kabirifar, K.; Mojtahedi, M.; Wang, C.; Tam, V.W. Construction and demolition waste management contributing factors coupled with reduce, reuse, and recycle strategies for effective waste management: A review. J. Clean. Prod. 2020, 263, 121265. [Google Scholar] [CrossRef]
  35. Askarizadeh, L.; Karbassi, A.R.; Ghalibaf, M.B.; Nouri, J. Management of post-earthquake construction debris in Tehran Metropolitan. Int. J. Environ. Sci. Technol. 2016, 13, 639–648. [Google Scholar] [CrossRef]
  36. Habib, M.S.; Sarkar, B.; Tayyab, M.; Saleem, M.W.; Hussain, A.; Ullah, M.; Omair, M.; Iqbal, W. Large-scale disaster waste management under uncertain environment. J. Clean. Prod. 2019, 212, 200–222. [Google Scholar] [CrossRef]
  37. Thiruppugazh, V. Post-disaster reconstruction and institutional mechanisms for risk reduction: A comparative study of three disasters in India. In Disaster Recovery: Used or Misused Development Opportunity; Springer: Berlin/Heidelberg, Germany, 2014; pp. 17–39. [Google Scholar]
  38. Olabode Bamidele Rotimi, J.; Wilkinson, S. Improving environmental management legislation to facilitate post-disaster reconstruction. Int. J. Disaster Resil. Built Environ. 2014, 5, 23–37. [Google Scholar] [CrossRef]
  39. Izadinia, N.; Ramyar, E.; Alzayer, M.; Carr, S.H.; Cusatis, G.; Dwivedi, V.; García, D.; Hettiarachchi, M.; Massion, T.; Miller, W.M.; et al. A versatile optimization framework for sustainable post-disaster building reconstruction. Optim. Eng. 2023, 24, 2079–2114. [Google Scholar] [CrossRef]
  40. Subramanyan, H.; Sawant, P.H.; Bhatt, V. Construction project risk assessment: Development of model based on investigation of opinion of construction project experts from India. J. Constr. Eng. Manag. 2012, 138, 409–421. [Google Scholar] [CrossRef]
  41. Mackenzie, S.; Yates, D. Crime, corruption, and collateral damage: Large infrastructure projects as a threat to cultural heritage. In Organized Crime and Corruption Across Borders; Routledge: Milton Park, UK, 2019; pp. 99–113. [Google Scholar]
  42. Siriwardhana, S.D.; Kulatunga, U.; Samaraweera, A.; Shanika, V.G. Cultural issues of community resettlement in Post-Disaster Reconstruction projects in Sri Lanka. Int. J. Disaster Risk Reduct. 2021, 53, 102017. [Google Scholar] [CrossRef]
  43. Ali, R.A.; Mannakkara, S. Phased post-disaster recovery challenges: 2016–2017 floods and landslides in Colombo and Kalutara, Sri Lanka. Int. J. Disaster Risk Reduct. 2024, 111, 104728. [Google Scholar] [CrossRef]
  44. Safapour, E.; Kermanshachi, S. Identification and categorization of factors affecting duration of post-disaster reconstruction of interdependent transportation systems. In Construction Research Congress 2020; American Society of Civil Engineers: Reston, VA, USA, 2020. [Google Scholar]
  45. Kim, S.; Shahandashti, M.; Yasar, M. Effect of Anti-Price Gouging Law on Postdisaster Recovery Speed: Evidence from Reconstruction in Virginia and Maryland after Hurricane Sandy. Nat. Hazards Rev. 2023, 24, 04023045. [Google Scholar] [CrossRef]
  46. Carrasco, S.; O’Brien, D. Build back safely: Evaluating the occupational health and safety in post-disaster reconstruction. Sustainability 2023, 15, 7721. [Google Scholar] [CrossRef]
  47. Garcia, B.M. Integrating culture in post-crisis urban recovery: Reflections on the power of cultural heritage to deal with crisis. Int. J. Disaster Risk Reduct. 2021, 60, 102277. [Google Scholar]
  48. Melis, S. The fragile state of disaster response: Understanding aid-state-society relations in post-conflict settings. In Climate Change, Disasters, Sustainability Transition and Peace in the Anthropocene; Springer: Cham, Switzerland, 2018; pp. 67–93. [Google Scholar]
  49. Zhuang, L.; Wang, M.; Zhang, Z.; Liu, K. Measurement of multidimensional reconstruction fund planning on the effectiveness of urban post-disaster recovery and reconstruction using indirect economic impact. Environ. Impact Assess. Rev. 2024, 105, 107365. [Google Scholar]
  50. Moyo, L.; Tsakata Mafuso, L. The effectiveness of foreign aid on economic development in developing countries: A case of Zimbabwe (1980–2000). J. Soc. Sci. 2017, 52, 173–187. [Google Scholar]
  51. Khorshidian, A.; Fayazi, M. Critical factors to succeed in post-earthquake housing reconstruction in Iran. Int. J. Disaster Risk Reduct. 2023, 94, 103786. [Google Scholar] [CrossRef]
  52. Fayazi, M.; Arefian, F.F.; Gharaati, M.; Johnson, C.; Lizarralde, G.; Davidson, C. Managing institutional fragmentation and time compression in post-disaster reconstruction—The case of Bam. Int. J. Disaster Risk Reduct. 2017, 21, 340–349. [Google Scholar]
  53. Enshassi, M.A.; Al-Hallaq, K.A.; Tayeh, B.A. Failure factors facing organizations in post-disaster housing reconstruction projects in Gaza Strip. Civ. Eng. Res. J. 2019, 8, 555750. [Google Scholar]
  54. Sharma, K.; Kc, A.; Subedi, M.; Pokharel, B. Challenges for reconstruction after Mw 7.8 Gorkha earthquake: A study on a devastated area of Nepal. Geomatics. Nat. Hazards Risk 2018, 9, 760–790. [Google Scholar] [CrossRef]
  55. Palliyaguru, R.; Amaratunga, D.; Samarakkodi, A.; Nissanka, S. Distinct Project Management for Post-disaster Reconstruction Projects in Developing Countries. In Building a Body of Knowledge in Project Management in Developing Countries; World Scientific: Singapore, 2023; pp. 514–551. [Google Scholar]
  56. Setyonugroho, G.A.; Maki, N. Policy implementation model review of the post-disaster housing reconstruction in Indonesia case study: Aceh, Yogyakarta, and Lombok. Int. J. Disaster Risk Reduct. 2024, 100, 104181. [Google Scholar]
  57. Seneviratne, K.; Baldry, D.; Pathirage, C. Disaster knowledge factors in managing disasters successfully. Int. J. Strateg. Prop. Manag. 2010, 14, 376–390. [Google Scholar]
  58. Seneviratne, K.; Amaratunga, D.; Haigh, R. Managing housing needs of post conflict housing reconstruction: Sri Lankan perspective. Eng. Constr. Archit. Manag. 2017, 24, 275–288. [Google Scholar]
  59. Pica, V. Beyond the Sendai framework for disaster risk reduction: Vulnerability reduction as a challenge involving historical and traditional buildings. Buildings 2018, 8, 50. [Google Scholar] [CrossRef]
  60. Le-Hoai, L.; Lee, Y.D.; Lee, J.Y. Delay and cost overruns in Vietnam large construction projects: A comparison with other selected countries. KSCE J. Civ. Eng. 2008, 12, 367–377. [Google Scholar] [CrossRef]
  61. Alsharef, A.; Banerjee, S.; Uddin, S.J.; Albert, A.; Jaselskis, E. Early impacts of the COVID-19 pandemic on the United States construction industry. Int. J. Environ. Res. Public Health 2021, 18, 1559. [Google Scholar] [CrossRef]
  62. Krajangsri, T.; Pongpeng, J. Effect of sustainable infrastructure assessments on construction project success using structural equation modeling. J. Manag. Eng. 2017, 33, 04016056. [Google Scholar]
  63. Al-Mhdawi, M.K.S.; Brito, M.; Onggo, B.S.; Qazi, A.; O’Connor, A.; Ayyub, B.M.; Chan, A.P. A Structural Equation Model to Analyze the Effects of COVID-19 Pandemic Risks on Project Success: Contractors’ Perspectives. ASCE-ASME J. Risk Uncertain. Eng. Syst. Part A Civ. Eng. 2023, 9, 05023003. [Google Scholar]
  64. Oppong, G.D.; Chan, A.P.; Ameyaw, E.E.; Frimpong, S.; Dansoh, A. Fuzzy evaluation of the factors contributing to the success of external stakeholder management in construction. J. Constr. Eng. Manag. 2021, 147, 04021142. [Google Scholar]
  65. Hair, J.F.; Risher, J.J.; Sarstedt, M.; Ringle, C.M. When to use and how to report the results of PLS-SEM. Eur. Bus. Rev. 2019, 31, 2–24. [Google Scholar]
  66. Kock, N.; Hadaya, P. Minimum sample size estimation in PLS-SEM: The inverse square root and gamma-exponential methods. Inf. Syst. J. 2018, 28, 227–261. [Google Scholar]
  67. OIM ONU Migration Storyteller, Face Aux Inondations Persistantes, les Familles Burundaises Subissent des Pertes Récurrentes. Available online: https://storyteller.iom.int/fr/stories/face-aux-inondations-persistantes-les-familles-burundaises-subissent-des-pertes-recurrentes (accessed on 3 January 2025).
  68. PFN-PRGC (PFN Department, Bujumbura, Burundi). National Platform for Risk and Disaster Management-Disaster in Rukaramu and Gatumba Zones Due to El Niño Weather Phenomenon, (PFN Archives, Folder 390), 2024. (Unpublished work).
  69. Anilkumar, S.; Banerji, H. An inquiry into success factors for post-disaster housing reconstruction projects: A case of Kerala, South India. Int. J. Disaster Risk Sci. 2021, 12, 24–39. [Google Scholar]
  70. Daly, P.; Mahdi, S.; Mundir, I.; McCaughey, J.; Amalia, C.S.; Jannah, R.; Horton, B. Social capital and community integration in post-disaster relocation settlements after the 2004 Indian Ocean Tsunami in Indonesia. Int. J. Disaster Risk Reduct. 2023, 95, 103861. [Google Scholar]
  71. Shrestha, B.; Uprety, S.; Pokharel, J.R. Factors Influencing Housing Satisfaction in Post-Disaster Resettlement: A Case of Nepal. Sustainability 2023, 15, 12755. [Google Scholar] [CrossRef]
  72. Dou, B.; Xu, J.; Song, Z.; Feng, W.; Liu, W. Natural Resource Dependence and Household Adaptive Capacity: Understanding the Linkages in the Context of Disaster Resettlement. Sustainability 2024, 16, 7915. [Google Scholar] [CrossRef]
  73. Rawat, A.; Witt, E.; Roumyeh, M.; Lill, I. Advanced digital technologies in the post-disaster reconstruction process—A review leveraging small language models. Buildings 2024, 14, 3367. [Google Scholar] [CrossRef]
  74. Baarimah, A.O.; Alaloul, W.S.; Liew, M.S.; Kartika, W.; Al-Sharafi, M.A.; Musarat, M.A.; Alawag, A.M.; Qureshi, A.H. A Bibliometric Analysis and Review of Building Information Modelling for Post-Disaster Reconstruction. Sustainability 2022, 14, 393. [Google Scholar]
  75. Abbasnejad, B.; Soltani, S.; Karamoozian, A.; Gu, N. A systematic literature review on the integration of Industry 4.0 technologies in sustainability improvement of transportation construction projects: State-of-the-art and future directions. In Smart and Sustainable Built Environment; Emerald: Bingley, UK, 2024. [Google Scholar]
  76. Idrissi Gartoumi, K.; Aboussaleh, M.; Zaki, S. Mapping effective practices and frameworks during the AEC industry’s combat with COVID-19: Scientometric analysis. In Advanced AI and Internet of Health Things for Combating Pandemics; Springer: Cham, Switzerland, 2023; pp. 21–56. [Google Scholar]
Figure 1. Research methodology approach.
Figure 1. Research methodology approach.
Sustainability 17 03696 g001
Figure 2. Hypothesized interaction model among post-disaster reconstruction risk factors.
Figure 2. Hypothesized interaction model among post-disaster reconstruction risk factors.
Sustainability 17 03696 g002
Figure 3. Distribution of respondents’ profiles.
Figure 3. Distribution of respondents’ profiles.
Sustainability 17 03696 g003
Figure 4. Initial measurement model.
Figure 4. Initial measurement model.
Sustainability 17 03696 g004
Figure 5. Final SEM measurement model.
Figure 5. Final SEM measurement model.
Sustainability 17 03696 g005
Figure 6. Case study area.
Figure 6. Case study area.
Sustainability 17 03696 g006
Figure 7. (ad) Impact of floods on the case study area. Reproduced from [67]. Copyright 2025 Storyteller.
Figure 7. (ad) Impact of floods on the case study area. Reproduced from [67]. Copyright 2025 Storyteller.
Sustainability 17 03696 g007
Figure 8. Temporary shelters constructed for vulnerable populations: (a) during; (b) after construction. Reproduced from [68].
Figure 8. Temporary shelters constructed for vulnerable populations: (a) during; (b) after construction. Reproduced from [68].
Sustainability 17 03696 g008
Table 1. Post-disaster reconstruction risk factors.
Table 1. Post-disaster reconstruction risk factors.
Risk CategoryRisk Factor NameCodeRefs.
Management related risk factorsPoor project quality managementManag1[2,4,5]
Information system inadequacyManag2[6,7,8,9]
Improper documentation and project coordinationManag3[6,10,11]
Inadequate or poor project planning and budgetingManag4[12,13,14]
Lack of experience in post-disaster management skillsManag5[3,12,15]
Poor coordination and communication among variousManag6[15,16,17]
Flexibility in the allocation of funds and delay in paymentManag7[12,17]
Unrealistic budgeting for reconstructionManag8[16,18]
Poor reconstruction safety managementManag9[8,12,19]
Technical and Construction risk factorsPoor selection of reconstruction techniquesTech 1[8,19,20]
Design complexity and changesTech 2[2,4,8]
Complexity of proposed reconstruction methods/techniquesTech 3[11,20]
Changes in reconstruction project scopeTech 4[6,13,21]
Lack of contractor’s experienceTech 5[4,22]
Project scheduled under pression deliveryTech 6[4,6,10]
Poor workmanship and construction errors leading to reworkTech 7[20,23]
Delay caused by frequent meetings with reconstruction specialistTech 8[20,24]
Resources related risks FactorsDelay in materials delivery due to transportation issueResour1[4,25]
Defective materials that do not meet the standardResour2[3,6,26]
Shortage of experienced contractors and skilled workforceResour3[2,4,10]
Shortage/ unavailability of required materials and equipmentResour4[27,28]
Resource price fluctuation in the marketResour5[18,28]
Poor resources allocationResour6[6,10,29]
Environmental and Site condition risk factorsUnavailability of supporting infrastructure: water, electricity, etc.Env 1[6,26,29]
Continuous adverse weather conditionsEnv 2[6,30]
Inadequate site investigation (soil testing and site survey)Env 3[2,31]
Specific geographical constraints on the siteEnv 4[6,31,32]
Ineffective traffic site control and management systemEnv 5[32,33,34]
Volume of debris removal and deposit issueEnv 6[2,35]
Pollution associated with disaster wasteEnv 7[6,36]
Strict environmental regulations and requirementsEnv 8[37,38]
Unforeseen/ Adverse subsurface conditionEnv 9[6,38,39]
Social and Economic risk factorsStrikes, disputes, and land acquisition issuesSocial 1[18,40]
Crime and insecurity, such as theft, vandalismSocial 2[27,41]
Disturbances from other recovery activitiesSocial 3[26,27,42]
Poor relationship with local communitiesSocial 4[18,42,43]
Changes in market demand and tax regulationSocial 5[44,45]
Instability of economic conditions of the countrySocial 6[27,45,46]
Currency volatility worsened by the import of reconstruction materialsSocial 7[44,47]
Financial related risk factorsLimited funding availabilityFinanc1[18,48]
High reconstruction costsFinanc2[33,47]
Donor dependency and conditionalityFinanc3[33,49]
Corruption riskFinanc4[33,41]
High debt burdenFinanc5[16,49]
Competing prioritiesFinanc6[33,50,51]
Organizational and Political risk factorsInadequate project organization structureOrgan 1[16,52]
Poor relations with government departmentsOrgan 2[53,54,55]
Restrictions of government on foreign companiesOrgan 3[53,54]
Changes in government laws, regulations, and policiesOrgan 4[37,56]
Unclear roles and responsibilities of project stakeholdersOrgan 5[37,51,57]
Unavailability of legal reconstruction standards documentsOrgan 6[53,58,59]
Delay of project approval documents by government departmentsOrgan 7[37,60,61]
Table 2. KMO and Bartlett’s test results.
Table 2. KMO and Bartlett’s test results.
TestResultsValue
Kaiser–Meyer–Olkin (KMO)Measure of Sampling Adequacy.0.867
Bartlett’s test of sphericityApprox. chi-square1.533
df109
Sig.0.001
Table 3. Fit indexes of measurement model.
Table 3. Fit indexes of measurement model.
Fit IndexesRecommended ValueObtained Value
Chi-square (χ)2 0.867
df 109
p<0.050.001
χ2/df<3000.001533.123
CFI>0.90.998
TLI>0.90.926
RMSEA<0.050.029
Note: CFI = comparative fit index; TLI = Tucker–Lewis index; RMSEA = root mean square error of approximation; df = degrees of freedom; p = significant value; (χ2/df) = normality chi-square.
Table 4. Results of the measurement model: internal consistency and factor loading reliability.
Table 4. Results of the measurement model: internal consistency and factor loading reliability.
LatentFactor Loading MeanSDAV.CRCommunalityFactors Loading Within the Reliability of the Varimax Rotation and the Alpha Coefficient
1234567CA
Resources related risk factorResour33.9001.0400.8320.8850.6010.887⸻⸻⸻⸻⸻⸻⸻⸻⸻⸻⸻⸻0.885
Resour23.9401.0300.8320.8900.5600.891⸻⸻⸻⸻⸻⸻⸻⸻⸻⸻⸻⸻⸻⸻
Resour64.0001.0250.8320.9000.5320.900⸻⸻⸻⸻⸻⸻⸻⸻⸻⸻⸻⸻⸻⸻
Resour14.0401.0000.8320.9100.5890.946⸻⸻⸻⸻⸻⸻⸻⸻⸻⸻⸻⸻⸻⸻
Resour53.9801.0500.8320.8950.6550.898⸻⸻⸻⸻⸻⸻⸻⸻⸻⸻⸻⸻⸻⸻
Resour43.9501.0600.8320.8930.5630.867⸻⸻⸻⸻⸻⸻⸻⸻⸻⸻⸻⸻⸻⸻
Environmental and Site condition risk factorEnv 64.0101.0200.7980.9050.683⸻⸻0.930⸻⸻⸻⸻⸻⸻⸻⸻⸻⸻0.837
Env 33.9901.0300.7980.8990.556⸻⸻0.894⸻⸻⸻⸻⸻⸻⸻⸻⸻⸻⸻⸻
Env 13.8061.0260.7980.8810.581⸻⸻0.886⸻⸻⸻⸻⸻⸻⸻⸻⸻⸻⸻⸻
Env 43.0801.3200.7980.7560.566⸻⸻0.814⸻⸻⸻⸻⸻⸻⸻⸻⸻⸻⸻⸻
Env 23.1701.3000.7980.7980.613⸻⸻0.829⸻⸻⸻⸻⸻⸻⸻⸻⸻⸻⸻⸻
Env 93.8901.1600.7980.8970.593⸻⸻0.875⸻⸻⸻⸻⸻⸻⸻⸻⸻⸻⸻⸻
Env 73.5501.2000.7980.8700.512⸻⸻0.867⸻⸻⸻⸻⸻⸻⸻⸻⸻⸻⸻⸻
Env 83.4601.2550.7980.8450.631⸻⸻0.846⸻⸻⸻⸻⸻⸻⸻⸻⸻⸻⸻⸻
Env 53.2801.2600.7980.7800.526⸻⸻0.831⸻⸻⸻⸻⸻⸻⸻⸻⸻⸻⸻⸻
Financial risk factorFinanc23.0801.3000.7670.7600.611⸻⸻⸻⸻0.811⸻⸻⸻⸻⸻⸻⸻⸻0.790
Financ43.1201.2200.7670.7610.564⸻⸻⸻⸻0.824⸻⸻⸻⸻⸻⸻⸻⸻⸻⸻
Financ13.0401.3200.7670.7100.562⸻⸻⸻⸻0.804⸻⸻⸻⸻⸻⸻⸻⸻⸻⸻
Financ53.2601.2000.7670.7680.689⸻⸻⸻⸻0.838⸻⸻⸻⸻⸻⸻⸻⸻⸻⸻
Financ63.0001.3800.7670.7420.545⸻⸻⸻⸻0.780⸻⸻⸻⸻⸻⸻⸻⸻⸻⸻
Financ33.0201.3500.7670.7200.563⸻⸻⸻⸻0.798⸻⸻⸻⸻⸻⸻⸻⸻⸻⸻
Management risk factorManag34.7081.0050.9450.9100.599⸻⸻⸻⸻⸻⸻0.985⸻⸻⸻⸻⸻⸻0.972
Manag44.3201.3000.9450.9450.583⸻⸻⸻⸻⸻⸻0.962⸻⸻⸻⸻⸻⸻⸻⸻
Manag14.3151.3100.9450.9400.619⸻⸻⸻⸻⸻⸻0.957⸻⸻⸻⸻⸻⸻⸻⸻
Manag54.4401.0500.9450.9490.618⸻⸻⸻⸻⸻⸻0.969⸻⸻⸻⸻⸻⸻⸻⸻
Manag64.0501.5500.9450.9200.622⸻⸻⸻⸻⸻⸻0.946⸻⸻⸻⸻⸻⸻⸻⸻
Manag24.6501.0300.9450.9150.536⸻⸻⸻⸻⸻⸻0.978⸻⸻⸻⸻⸻⸻⸻⸻
Manag74.0011.4300.9450.9000.676⸻⸻⸻⸻⸻⸻0.931⸻⸻⸻⸻⸻⸻⸻⸻
Manag84.2881.3500.9450.9360.655⸻⸻⸻⸻⸻⸻0.955⸻⸻⸻⸻⸻⸻⸻⸻
Manag94.5601.0450.9450.9460.577⸻⸻⸻⸻⸻⸻0.973⸻⸻⸻⸻⸻⸻⸻⸻
Social and Economic risk factorSocial 73.7501.1700.8760.8300.602⸻⸻⸻⸻⸻⸻⸻⸻0.876⸻⸻⸻⸻0.915
Social 63.6801.1800.8760.8150.567⸻⸻⸻⸻⸻⸻⸻⸻0.867⸻⸻⸻⸻⸻⸻
Social 44.0701.0900.8760.9350.563⸻⸻⸻⸻⸻⸻⸻⸻0.921⸻⸻⸻⸻⸻⸻
Social 23.8201.1650.8760.8700.680⸻⸻⸻⸻⸻⸻⸻⸻0.888⸻⸻⸻⸻⸻⸻
Social 54.0601.0950.8760.9300.511⸻⸻⸻⸻⸻⸻⸻⸻0.911⸻⸻⸻⸻⸻⸻
Social 14.0451.1000.8760.9250.561⸻⸻⸻⸻⸻⸻⸻⸻0.902⸻⸻⸻⸻⸻⸻
Social 33.8501.5500.8760.8900.599⸻⸻⸻⸻⸻⸻⸻⸻0.894⸻⸻⸻⸻⸻⸻
Technical and Construction risk factorTech 43.4001.5500.7600.7680.663⸻⸻⸻⸻⸻⸻⸻⸻⸻⸻0.843⸻⸻0.770
Tech 63.3201.2900.7600.7540.631⸻⸻⸻⸻⸻⸻⸻⸻⸻⸻0.826⸻⸻⸻⸻
Tech 13.0801.3900.7600.7150.611⸻⸻⸻⸻⸻⸻⸻⸻⸻⸻0.807⸻⸻⸻⸻
Tech 82.9801.3700.7600.7890.596⸻⸻⸻⸻⸻⸻⸻⸻⸻⸻0.781⸻⸻⸻⸻
Tech 33.0401.3100.7600.7080.647⸻⸻⸻⸻⸻⸻⸻⸻⸻⸻0.801⸻⸻⸻⸻
Tech 52.8901.4000.7600.7800.620⸻⸻⸻⸻⸻⸻⸻⸻⸻⸻0.762⸻⸻⸻⸻
Tech 22.8001.4100.7600.7670.547⸻⸻⸻⸻⸻⸻⸻⸻⸻⸻0.746⸻⸻⸻⸻
Tech 73.2501.3000.7600.7280.602⸻⸻⸻⸻⸻⸻⸻⸻⸻⸻0.812⸻⸻⸻⸻
Organizational and Political risk factorOrgan 24.0801.0950.9060.9100.514⸻⸻⸻⸻⸻⸻⸻⸻⸻⸻⸻⸻0.9230.954
Organ 63.9901.2100.9060.9000.563⸻⸻⸻⸻⸻⸻⸻⸻⸻⸻⸻⸻0.890⸻⸻
Organ 34.0701.0980.9060.9200.618⸻⸻⸻⸻⸻⸻⸻⸻⸻⸻⸻⸻0.912⸻⸻
Organ 14.0651.1000.9060.9050.553⸻⸻⸻⸻⸻⸻⸻⸻⸻⸻⸻⸻0.908⸻⸻
Organ 54.0001.1100.9060.9000.667⸻⸻⸻⸻⸻⸻⸻⸻⸻⸻⸻⸻0.900⸻⸻
Organ 74.0901.0900.9060.9250.503⸻⸻⸻⸻⸻⸻⸻⸻⸻⸻⸻⸻0.931⸻⸻
Organ 43.8501.1800.9060.8450.698⸻⸻⸻⸻⸻⸻⸻⸻⸻⸻⸻⸻0.870⸻⸻
Eigenvalues6.4184.0653.8383.7682.1241.7832.440
Cumulative %64.82061.35871.03370.17268.41760.55162.952
Variance %25.27519.81412.7239.4585.8763.7601.906
Total Variance Explained79.012
Table 5. Regression weights in the initial measurement model.
Table 5. Regression weights in the initial measurement model.
HypothesisEstimatep ValueTest Results
H10.3560.020Accepted
H20.2310.002Accepted
H30.3570.000Accepted
H40.2130.016Accepted
H50.2360.041Accepted
H60.1750.010Accepted
H70.2850.009Accepted
H80.3210.042Accepted
H90.2390.012Accepted
H100.1180.000Accepted
H110.0850.039Accepted
H120.0780.024Accepted
H130.3440.685Rejected
H140.2310.000Accepted
H150.1470.603Rejected
H160.0860.661Rejected
H170.0230.648Rejected
H180.2190.035Accepted
Table 6. Results from the case study survey analysis.
Table 6. Results from the case study survey analysis.
FactorsMeanSDp-ValueInfluence RelationshipMeanSDp-Value
Resources related risk factor4.490.4170.000 sFinancial risk factors significantly influence Management risk factors in the reconstruction of the Rukaramu/Gatumba recovery process4.170.6200.000 s
Environmental and Site condition risk factor4.380.4230.000 sFinancial risk factors significantly influence resource-related factors during Rukaramu/Gatumba recovery management4.120.6330.002 s
Financial risk factor4.340.4450.002 sResource challenges critically influence the technical and reconstruction factor during the Rukaramu/Gatumba recovery management4.020.6480.006 s
Management risk factor4.260.4580.005 sOrganizational and political risks are influencing social and economic risk factors during the recovery of Rukaramu/Gatumba flood damage4.000.6510.008 s
Social and Economic risk factors4.190.4740.006 sEnvironmental and site condition risk factors are influencing the technical and construction risk in the recovery of Rukaramu/Gatumba flood damage3.960.6560.009 s
Technical and Construction risk factor4.120.4810.011 sSocial and economic risk factors have a significant influence on management factors in the recovery of Rukaramu/Gatumba flood damage3.930.6600.010 s
Organizational and Political risk factors3.900.4860.014 sOrganizational and political-related factors are influencing financing capacity when recovering the Rukaramu/Gatumba flood impact.3.920.6610.010 s
S = Significant.
Disclaimer/Publisher’s Note: The statements, opinions and data contained in all publications are solely those of the individual author(s) and contributor(s) and not of MDPI and/or the editor(s). MDPI and/or the editor(s) disclaim responsibility for any injury to people or property resulting from any ideas, methods, instructions or products referred to in the content.

Share and Cite

MDPI and ACS Style

David, B.; Liu, J.; Wang, Y.; Georges, I. Toward Identifying and Analyzing Key Risk Factors and Their Interrelationships in Post-Disaster Reconstruction: A Comprehensive Study of Project Challenges and Case Analysis. Sustainability 2025, 17, 3696. https://doi.org/10.3390/su17083696

AMA Style

David B, Liu J, Wang Y, Georges I. Toward Identifying and Analyzing Key Risk Factors and Their Interrelationships in Post-Disaster Reconstruction: A Comprehensive Study of Project Challenges and Case Analysis. Sustainability. 2025; 17(8):3696. https://doi.org/10.3390/su17083696

Chicago/Turabian Style

David, Byiringiro, Jie Liu, Yanhua Wang, and Irankunda Georges. 2025. "Toward Identifying and Analyzing Key Risk Factors and Their Interrelationships in Post-Disaster Reconstruction: A Comprehensive Study of Project Challenges and Case Analysis" Sustainability 17, no. 8: 3696. https://doi.org/10.3390/su17083696

APA Style

David, B., Liu, J., Wang, Y., & Georges, I. (2025). Toward Identifying and Analyzing Key Risk Factors and Their Interrelationships in Post-Disaster Reconstruction: A Comprehensive Study of Project Challenges and Case Analysis. Sustainability, 17(8), 3696. https://doi.org/10.3390/su17083696

Note that from the first issue of 2016, this journal uses article numbers instead of page numbers. See further details here.

Article Metrics

Back to TopTop