Abstract
This study aims to assess the influence of various factors on young customers’ intention to purchase renewable energy products by extending the Theory of Planned Behavior (TPB) model. Based on data collected from 690 respondents, the results of the SEM model analysis revealed that the intention to purchase renewable energy products is influenced by all three primary TPB constructs: attitude toward renewable energy products, perceived behavioral control, and subjective norm. Furthermore, knowledge of sustainable development goals significantly affects perceived behavioral control, attitude toward renewable energy products, and intention to purchase renewable energy products. Additionally, perceived government policies uncertainty emerged as a significant barrier to the intention to purchase renewable energy products. Conversely, trust in retailers has no impact on the purchasing intention. Notably, this study identifies the indirect effect of sustainable development goals (SDGs) knowledge on the intention to purchase renewable energy products through the mediating roles of attitude toward renewable energy products and perceived behavioral control. Based on these findings, this study makes both theoretical and practical contributions, proposing several implications for businesses and policymakers.
1. Introduction
Developing renewable energy systems is an essential task for humanity to combat global warming and climate change [1]. The need to efficiently exploit renewable energy sources, such as wind and solar energy, has become a driving force for advancements in renewable energy technology, including production and consumption technologies [2]. The world is on track to add more renewable capacity in the next five years than has been installed since the first commercial renewable energy power plant was built over 100 years ago. Nearly 3700 GW of new renewable capacity will be commissioned between 2023 and 2028, supported by policies in more than 130 countries. Renewable energy sources are expected to account for over 42% of global electricity production by 2028, with wind and solar power as the leading renewable energy sources [3].
In addition to developing technology platforms and production systems, promoting individual consumption behavior towards renewable energy products is an urgent requirement for the success of the global energy transition strategy [4,5]. Consequently, the factors influencing consumer behavior of renewable energy products have attracted considerable attention from academia and businesses [6,7]. Identifying factors that promote and hinder consumer behavior is essential for formulating appropriate business strategies and policies for developing the national renewable energy network [8].
Through various behavioral models and surveys in diverse markets, previous studies have identified numerous factors influencing customers’ consumption behavior with renewable energy products. These factors include internal aspects such as psychology, perceived behavioral control, attitudes, and personality traits, as well as external factors such as culture, surrounding community, government promotion policies, and marketing efforts from businesses [5,9,10,11,12].
This study addresses research gaps related to the relationship between SDGs knowledge and the consumption behavior of renewable energy products. Most previous studies have overly focused on individuals’ environmental or product knowledge and their links to behavioral consequences [13,14]. However, the effects of SDGs knowledge on renewable energy consumption behaviors remain under-researched, to the best of our knowledge. Notably, transitioning to renewable energy sources, ensuring access to clean energy, and moving toward sustainable development are crucial SDG framework goals.
Furthermore, increased efforts toward SDGs education activities have been noted in many countries to create global citizens [15]. Therefore, examining the impact of SDGs knowledge on renewable energy consumption behavior is even more meaningful, as it can support assessments of the value of SDGs knowledge for sustainable development through the lens of consumer behavior. Additionally, the research results have the potential to inform recommendations for educational institutions to improve the quality of SDGs education programs. Several studies have focused on measuring and assessing individuals’ knowledge of SDGs [16,17,18,19]. However, the connection between SDGs knowledge and consumer behavior remains limited.
In addition to SDGs knowledge, this study also examines the roles of the government and businesses dealing in renewable energy products through two dimensions: perceived uncertainty in government policies and trust in retailers. While most previous research has focused on evaluating the positive impacts of government policies [8,20,21], the effects of instability in renewable energy development policies have received less attention. Furthermore, several empirical studies have demonstrated the inconsistent impact of trust on green consumption behavior [8,22,23]. Therefore, this study proposes reevaluating the role of this variable in the context of young customers’ consumption of renewable energy products.
This research builds upon the constructs of the Theory of Planned Behavior (TPB), a popular model for pro-environmental consumption studies that still presents many inconsistent results and requires further development and the addition of new factors by scholars [24,25,26]. Additionally, this study integrates SDGs knowledge, perceived government policies uncertainty, and trust in retailers to address the following research questions:
RQ1:
Is the TPB model suitable for explaining the intention to purchase renewable energy products among young customers in Vietnam?
RQ2:
Do perceived government policies uncertainty and trust in retailers impact the intention to purchase renewable energy products among young customers in Vietnam?
RQ3:
Does SDGs knowledge influence the intention to purchase renewable energy products?
RQ4:
Are there indirect effects of SDGs knowledge on the intention to purchase renewable energy products through the mediating variables in the TPB model?
This study was conducted in Vietnam, an emerging economy with great potential for developing renewable energy networks in Southeast Asia. Additionally, the survey focused on the young customer group (aged 18–28), as this demographic is considered the main consumer force in the future, with consumption trends that can significantly influence the success of strategies for transitioning to renewable energy sources.
2. Theoretical Background and Hypotheses Development
2.1. Theory of Planned Behavior
The TPB model, formulated by Ajzen [27], is a widely utilized model to explain pro-environmental behavior [14,28,29,30]. Additionally, the TPB model is considered robust and highly explanatory in the context of green consumption activities, as it comprehensively accounts for factors influencing individuals’ decision-making, particularly among younger consumers [31]. Notably, the TPB model is also recognized as a suitable theoretical framework for integrating new factors to evaluate pro-environmental behavior [32,33]. According to this theory, an individual’s behavioral intention is determined by their attitude toward the behavior, subjective norms, and perceived behavioral control. Attitude refers to an individual’s positive or negative evaluation of performing a particular behavior [27,34]. Subjective norms refer to the perception of social pressure from significant others [14,27]. Perceived behavioral control refers to an individual’s assessment of self-efficacy and perceived control in performing a behavior [5]. The TPB model has been widely applied and has proven significantly effective in explaining the consumption behavior of renewable energy products. Findings from various studies have identified key factors influencing individuals’ consumption behavior of renewable energy products, such as psychological aspects, the surrounding community, and perceptions of resources and capabilities regarding behavior [20,35,36].
In addition to the basic constructs of the TPB model, researchers have made significant efforts to incorporate additional factors such as social influences, government policies, green marketing efforts, and individual characteristics to enhance the explanatory power of this model for individual behavior [37,38]. Notably, studies extending the TPB in the context of renewable energy product consumption have identified various barriers that can inhibit the purchase behavior of these products, such as financial constraints, technical issues, and location [7,8,9]. Although this topic has attracted considerable attention from researchers, there are still numerous limitations in applying the TPB model, and results have been inconsistent. For instance, several studies have found that the relationship between attitude and intention to purchase renewable energy products is not consistently recognized in specific contexts [39,40]. Consequently, many scholars have recommended expanding the constructs of the TPB model to improve its predictive ability for individual behavior and address the existing limitations of its application [24,25,26].
2.2. Hypotheses Development and Research Model
2.2.1. TPB’s Constructs: Intention to Purchase Renewable Energy Product (INT), Attitude Toward Renewable Energy Product (ATT), Perceived Behavioral Control (PBC), and Subjective Norm (SN)
Attitude is a predisposition to respond positively or negatively towards an object, individual, institution, or event [41,42]. When customers have a positive attitude toward a product, they are inclined to consume it [43]. Empirical evidence also demonstrates that attitude significantly predicts the intention to purchase renewable energy products [4,44]. Notably, Wiśniewska, et al. [45] found that young people are receptive to brands investing in renewable energy systems, expressing a willingness to share costs and choose and recommend these brands. However, the relationship between attitude and the intention to purchase renewable energy is not robust, particularly in contexts where individuals are resource-limited [14,35,39,40]. To date, few studies have investigated this relationship among younger consumers. Therefore, we propose the following hypothesis based on these considerations:
H1:
Attitude toward renewable energy products promotes young customers’ intention to purchase renewable energy products.
Individuals with greater control over themselves tend to have a stronger intention to achieve specific actions [27]. Several empirical studies have implied perceived behavioral control in promoting the intention to purchase renewable products. For example, Masukujjaman, et al. [46] found that perceived behavioral control significantly influences the intention to purchase renewable energy technology in Bangladesh. Similarly, Elgenken et al. [10] confirmed the predictive ability of perceived behavioral control on renewable energy product purchases by households in Germany. Perceived behavioral control is a crucial determinant in various purchasing and behavioral intentions among young consumers, influencing their decisions in online shopping, internet banking, organic food purchases, sustainable consumption, and financial behaviors [47,48,49,50]. However, the relationship between perceived behavioral control and the intention to purchase renewable energy products among young consumers in Vietnam has yet to be examined. Therefore, Hypothesis H2 is proposed:
H2:
Perceived behavioral control promotes young customers’ intention to purchase renewable energy products.
Seeking the advice and experiences of peers constitutes a practical approach for consumers to acquire information about specific products or services, thereby enhancing their decision-making capabilities. Subjective norms have significantly promoted environmentally friendly consumption behavior [51,52]. Multiple studies have reported that subjective norms positively influence consumers’ intention to purchase renewable energy products [4,8,12,14]. However, Fathima MS, et al. [53] suggested that subjective norms do not significantly influence consumers’ intentions to buy solar energy products. Given these inconsistent findings and the limited research focusing on young consumer groups, Hypothesis H3 is proposed:
H3:
Subjective norms promote young customers’ intention to purchase renewable energy products.
2.2.2. Sustainable Development Goals Knowledge (SK)
Knowledge is a crucial factor influencing the attitudes and behaviors of individuals [14]. A lack of environmental knowledge and awareness significantly hampers the implementation of efficient energy strategies in many countries [54,55]. This study examines individuals’ knowledge of sustainable development goals, encompassing environmental, economic, and social issues. It evaluates its relationship with constructs in the behavioral model, including the intention to purchase renewable energy products [16]. Yuan et al. [19] proposed four criteria for assessing knowledge of sustainable development goals: understanding the content and meaning of each goal, recognizing the role of these goals, understanding the status of their implementation in various countries, and appreciating their long-term value. Atmaca et al. [16] developed a comprehensive measurement framework to assess individuals’ awareness of sustainable development goals, comprising 36 observed variables covering economic, social, and environmental aspects.
Although some studies have attempted to establish scales for assessing individuals’ awareness and understanding of sustainable development goals, the application and validation of these scales still need to be improved, particularly in Vietnam. Only some studies have evaluated the reliability of these scales or the impact of knowledge about sustainable development goals on individual behavior. Research in other contexts has demonstrated that individuals with high levels of environmental knowledge tend to have more positive attitudes, greater confidence in taking action, and a higher likelihood of making environmentally friendly decisions [8,13]. However, no studies have specifically examined sustainable development goals and knowledge within these constructs. Thus, we formulate the following hypotheses:
H4:
Sustainable development goals knowledge promotes young customers’ intention to purchase renewable energy products.
H5:
Sustainable development goals knowledge promotes the attitude toward purchasing renewable energy products of young customers.
H6:
Sustainable development goals knowledge promotes the perceived behavioral control of young customers.
2.2.3. Perceived Government Polices Uncertainty (PGPU)
Energy policy instability can be seen as a barrier to the long-term development of renewable energy consumption [56]. Many countries still face conflicts of interest among stakeholders such as the government, enterprises, and residents in developing renewable energy power systems [11,57]. Additionally, renewable energy development policies in many countries encounter numerous challenges, including frequent changes and revisions of solar policy, unsupportive policies, lack of commercial agreements and technical guidelines, and lack of uniformity in statutory approvals, which are recognized as barriers to developing rooftop solar networks [57,58]. Consequently, this leads to a decline in citizens’ trust in consuming renewable energy products. However, in most empirical studies, the role of the government is more often viewed through the lens of a driving force [8,21]. Meanwhile, studies evaluating the role of government policy instability on the renewable energy consumption of young customers are relatively limited, to the best of our knowledge. Therefore, Hypothesis H7 is proposed to evaluate the negative impact of perceived government policies uncertainty on the intention to purchase renewable energy products in Vietnam.
H7:
Perceived government polices uncertainty negatively influences the intention to purchase renewable energy products.
2.2.4. Trust in Retailers
Trust in suppliers is a core factor in the consumption of green products due to the intangible nature of their benefits [22]. Thus, retailers need to manage consumer trust as a prerequisite for developing the green product market, emphasizing the importance of trust-building strategies [59]. Saif et al. [23] highlight that trust in service providers is a key determinant in enhancing green consumption. Similarly, Amin and Tarun [60] found the important role of green trust in customers’ green consumption behavior. Customers consuming renewable energy products are considered to be engaging in green consumption activities aimed at community and environmental benefits [14]. Therefore, this study proposes Hypothesis H8:
H8:
Trust in retailers promotes young customers’ intention to purchase renewable energy products.
2.2.5. The Mediating Role of Attitude Toward Renewable Energy Products and Perceived Behavioral Control
The relationship between knowledge, attitude, and purchasing intention has garnered significant attention from researchers across various contexts [61,62]. Individuals with substantial knowledge about products or the environment can profoundly alter their consumption attitudes, thereby aiding in selecting environmentally friendly products [11,14,63]. Notably, in some studies on sustainable consumption, attitude is identified as a mediator in the relationship between environmental knowledge and purchasing intention. For instance, Kumar, et al. [64] demonstrated that attitude mediates the relationship between environmental knowledge and purchasing intention for environmentally sustainable products in India. Similarly, Lecler-Machado et al. [65] highlighted the indirect effect of environmental knowledge on purchasing intention through attitudes toward sustainable fashion consumption in Peru. However, these studies predominantly focus on environmental or product knowledge [61,64,66,67] while examining the mediating role of attitude in the relationship between SDGs knowledge and purchasing intention. Although they include environmental aspects, SDGs also encompass various other dimensions, such as the economy and society [16]. Consequently, knowledge of the SDGs necessitates a more comprehensive understanding than merely environmental or product knowledge. Therefore, this study proposes Hypothesis H9 to examine the mediating role of attitude towards renewable energy products in the relationship between knowledge of the SDGs and the intention to purchase renewable energy products.
H9:
Attitude toward renewable energy products has a mediating role in the relationship between SDGs knowledge and young customers’ intention to purchase renewable energy products.
Through efforts to extend the Theory of Planned Behavior (TPB) model, perceived behavioral control has been demonstrated to mediate various antecedents toward purchasing intention in the context of sustainable consumption research [68,69]. A key criterion reflecting individuals’ ability to control their behavior is their comprehensive knowledge and awareness of the behavior they intend to perform [5]. However, to our knowledge, the mediating role of perceived behavioral control in the relationship between SDGs knowledge and intention to purchase renewable energy products has yet to be examined. SDGs knowledge encompasses multiple dimensions, including the environment and sustainable development, and promotes the transition towards clean energy sources such as renewable energy. In this study, we argue that individuals need to feel confident and in control of their resources and performance capabilities to translate knowledge into consumption intention. Therefore, Hypothesis H10 is proposed:
H10:
Perceived behavioral control has a mediating role in the relationship between SDGs knowledge and young customers’ intention to purchase renewable energy products.
2.3. Research Model
Based on the Theory of Planned Behavior and the hypothesis development section, the research model is proposed in Figure 1.
Figure 1.
Research model.
3. Methodology
3.1. Measures and Questionnaires
The research scale was developed based on previous studies on relevant topics and adapted to suit the specific research context. This adaptation process consisted of two stages. In the first stage, expert interviews were conducted with a renewable energy consumption researcher, a sustainable development expert, two directors of renewable energy product businesses, and a policymaker involved in renewable energy management. These interviews were arranged at convenient times to ensure an unobstructed flow of information. The discussions focused on the proposed structure of the research model, along with the scope and significance of the items in the initial measurement scale. Experts were encouraged to suggest additional constructs and new items to enhance the scale’s measurement efficiency. Following their recommendations, the initial measurement scale was refined for the subsequent stage.
The second stage involved a focus group interview with 15 young consumers to evaluate the scale’s appropriateness from the respondents’ perspective. Discussions centered on ensuring the clarity and comprehensibility of the structures and items for the participants. Before formally distributing the surveys, the scale’s reliability was tested using a Cronbach’s alpha analysis with 70 volunteers. Items that were not endorsed by experts or young consumers and those failing to meet the Cronbach’s alpha requirements were excluded from the final scale.
The questionnaire is structured into three primary sections. The first section contains an introduction, guidelines for respondents, and ethical commitments related to this study. In this part, the commitment to utilizing the collected data exclusively for research purposes is explicitly stated, and respondents are required to confirm their voluntary participation. The second section features questions developed using a 5-point Likert scale, ranging from 1 (strongly disagree) to 5 (strongly agree), aiming to capture respondents’ views based on the items in the measurement scale. The third section encompasses demographic-related questions alongside a note of appreciation extended to respondents.
3.2. Data Collection and Sample
This study collected data from customers aged 18–28 interested in renewable energy products. Interviewer-administered questionnaires were used, which is a prevalent marketing and consumer research method for investigating specific population characteristics by obtaining data from a sizable sample [70]. Due to the absence of a proper sampling frame, a voluntary sampling method was employed. This study focused on two major cities, Hanoi and Ho Chi Minh City, as these are Vietnam’s most significant economic, cultural, and political centers [71]. These cities are grappling with sustainable development challenges stemming from economic, social, and environmental factors. In each city, three research assistants engaged with potential respondents at locations such as renewable energy product stores, supermarkets, shopping malls, universities, and public spaces. Respondents were informed that their participation was entirely voluntary and free from coercion. Prior to conducting the survey, the research assistants provided a comprehensive explanation of the study, highlighting the confidentiality of personal information and ensuring that the data collected would only be used for research purposes. If respondents found the survey content difficult to understand, the research assistants temporarily paused the interview to offer detailed explanations. If these clarifications proved ineffective, the interview was discontinued, and the feedback was excluded from this study. To encourage participation, respondents were offered a brief break and a small token of appreciation upon completing the section related to endogenous variables. This approach not only fostered enthusiasm for participation but also introduced a delay to reduce the likelihood of detecting the research structure [72]. During the data collection period (from July to September 2024), 702 surveys were collected. After eliminating 12 surveys due to outliers and common distribution problems, the final sample consisted of 690 respondents.
According to the results presented in Table 1, the majority of respondents fall within the age range of 23 to 28, constituting 61.88% of the sample. The gender distribution is fairly balanced, with males making up 48.99% and females 51.01%. The predominant educational qualification among respondents is a university undergraduate degree, representing 56.81%. Additionally, the data indicate that 72.61% of respondents have a typical monthly income below VND 20,000,000. Among the various classifications, single respondents account for the largest proportion at 49.28%. The distribution of respondents residing in Hanoi and Ho Chi Minh City is nearly equal, with minimal differences. Notably, 56.67% of respondents reported prior participation in SDGs training courses. Comprehensive details regarding the research sample are summarized in Table 1.
Table 1.
Sample demographic information.
3.3. Analysis Method
This study employed quantitative analysis to verify the scale’s reliability and test the research hypotheses. Structural equation modeling (SEM) was used as the essential method due to its suitability for marketing research and superior statistical power [73]. Given the absence of prior evaluation for certain paths, the partial least squares structural equation modeling (PLS-SEM) method was employed due to its superior ability to explain potential relationships and its strong exploratory capacity compared to covariance-based SEM (CB-SEM). The measurement model and research hypotheses were analyzed using SPSS 24 and Smart PLS 4.0.9.2, adhering to the recommended reference thresholds of Hair et al. [73], Kock [74], Helseler et al. [75], and Malhotra et al. [76].
4. Results
4.1. Common Method Bias
This study applied several recommendations from Podsakoff et al. [72] to limit the possibility of method bias. The Harman single-factor test also indicated that the single factor explained 25.033% (<50%) of the total variance. Afterward, all VIF coefficients of variables were less than 3.3 in full collinearity assessment. Hence, common method variance did not appear in this study [74,76].
4.2. Measurement Model Assessment
The measurement scale and results of the measurement model evaluation, as described in Table 2 and Table 3, indicate that the factor loadings for all factors are greater than 0.7, the composite reliability values all exceed 0.7, the Cronbach’s alpha reliability coefficient (α) is greater than 0.7, and the average variance extracted is greater than 0.5. Therefore, the measurement model ensures reliability and convergent validity [73].
Table 2.
Measurement scales, reliability, and convergent validity results.
Table 3.
Descriptive and discriminant validity results.
The discriminant validity of the measurement scale is evaluated through the heterotrait–monotrait (HTMT) ratio criterion. In this analysis, all correlation coefficients were less than 0.85, ensuring the thresholds recommended by Henseler et al. [75]. The results are detailed in Table 3.
4.3. Structural Equation Modeling
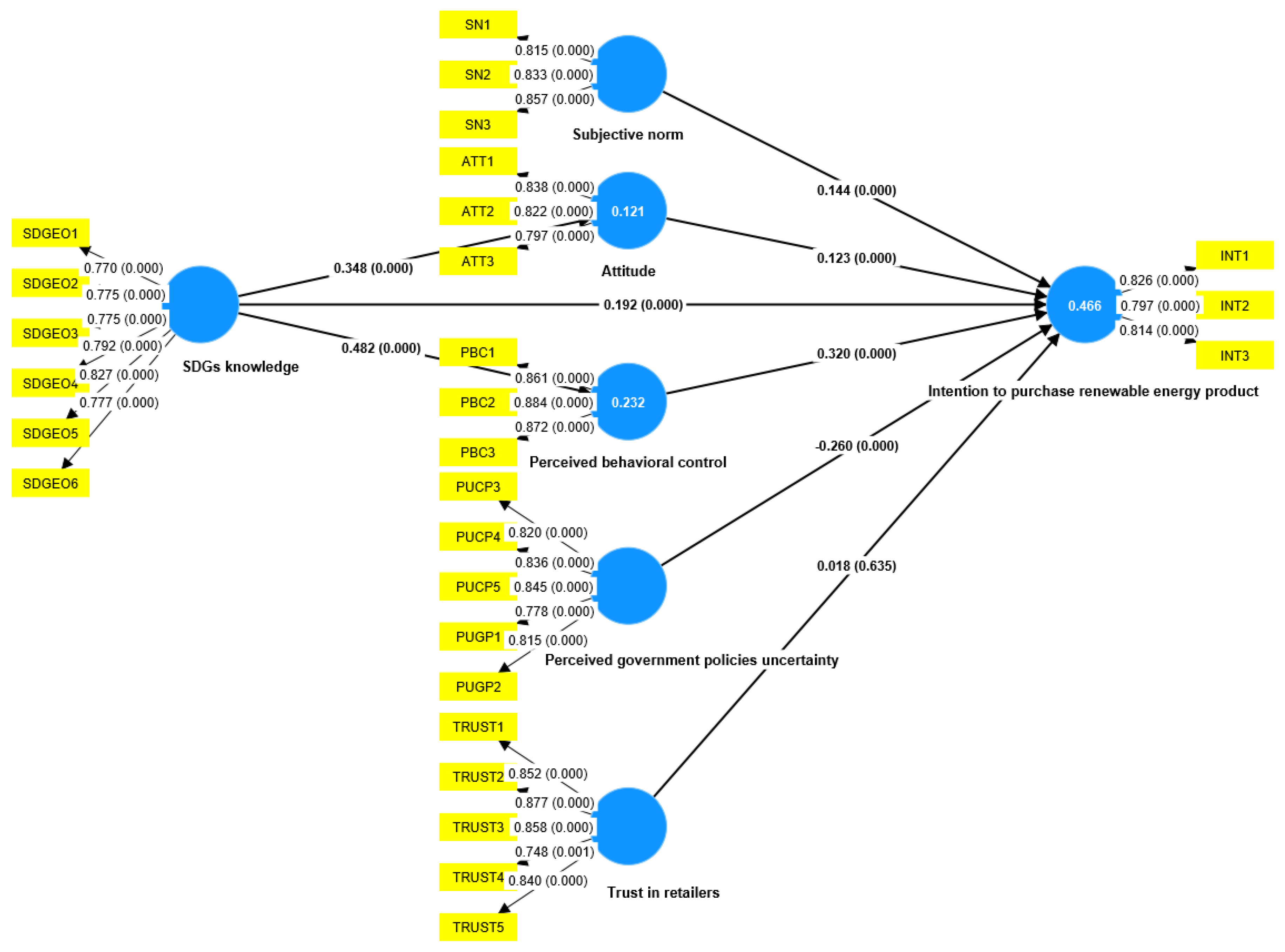
Structural equation modeling (SEM) analysis with 5000 bootstrap samples was used to test the hypotheses, with the results reported in Table 4. Among the factors in the TPB model, perceived behavioral control has a substantial impact on the intention to purchase renewable energy products (β = 0.320; t = 8.758; p < 0.001), followed by subjective norm (β = 0.144; t = 3.964; p < 0.001), and attitude toward renewable energy products, which has the lowest impact (β = 0.123; t = 3.938; p < 0.001). An additional factor, SDGs knowledge, shows the ability to promote attitude toward renewable energy products (β = 0.348; t = 8.659; p < 0.001), perceived behavioral control (β = 0.483; t = 9.901; p < 0.001), and intention to purchase renewable energy products (β = 0.192; t = 5.066; p < 0.001). Additionally, perceived government policies uncertainty emerged as a significant barrier to the intention to purchase renewable energy products (β = −0.260; t = 8.466; p < 0.001). Conversely, this study rejects the relationship between trust in retailers and purchasing intention.
Table 4.
SEM analysis result.
Notably, the two hypotheses regarding the mediating roles of attitude toward renewable energy products and perceived behavioral control in the relationship between SDGs knowledge and intention to purchase renewable energy products are accepted. Accordingly, there is an indirect effect of SDGs knowledge through attitude toward renewable energy products (β = 0.043; t = 3.635; p < 0.001) and perceived behavioral control (β = 0.154; t = 7.305; p < 0.001). These indirect effects help to increase the total effect of SDGs knowledge on intention to purchase renewable energy products (β = 0.390; t = 10.978; p < 0.001). This result is significantly higher when only considering the direct effect of SDGs knowledge on intention to purchase renewable energy products (β = 0.192; t = 5.066; p < 0.001).
Based on the analysis of the two models, the explanatory power (R2) of Model 2 for intention to purchase renewable energy products, when adding SDGs knowledge, is 46.6%, a value that is higher than that of Model 1, which includes only the constructs of the TPB model. In addition, SDGs knowledge also contributes to explaining 12.1% of the variation in attitude toward renewable energy products and 23.2% of the variation in perceived behavioral control. The predictive relevance (Q2) values ranged from 0.116 to 0.355 for Model 2 and reached 0.365 for Model 1.
5. Discussion and Implication
5.1. Discussion
The transition to renewable energy has evolved from being merely a temporary solution to becoming a significant objective for nations, particularly in the context of depleting fossil fuels and increasing alarm over environmental issues [80]. However, renewable energy technologies still appear to be underdeveloped and have yet to achieve optimal efficiency, preventing them from immediately replacing traditional energy sources [81]. Therefore, scholars and policymakers continually advocate for the involvement of various stakeholders in advancing technologies, establishing renewable energy production networks, and fostering consumer habits for renewable energy products [8]. Based on this reasoning, it is understood that efforts to develop an efficient renewable energy system as anticipated will require persistence and substantial support from young consumers—individuals who are expected to become the primary consumer force in the coming years, as renewable energy technologies are predicted to achieve significant breakthroughs. Thus, exploring the drivers and barriers to the intention to consume renewable energy products is essential for forecasting humanity’s transition to renewable energy.
This study proposed and validated a research model that incorporates the foundational constructs of the Theory of Planned Behavior (TPB), along with perceived uncertainty in government policies, trust in retailers, and SDGs knowledge, to effectively explain young customers’ intention to purchase renewable energy products in Vietnam—an emerging market in Southeast Asia. This research enhances the understanding of sustainable renewable energy consumption and makes valuable contributions to the existing literature in this domain. By introducing new factors and revealing mechanisms that influence the intention to purchase renewable energy products, this study enriches the decision-making framework for young consumers. Additionally, the findings address four key questions aligned with the research objectives, with a particular focus on the role of SDGs knowledge and its influence on young customers’ intention to adopt renewable energy products. Moreover, the validated scale and research model provide a robust foundation for future research efforts to develop models and hypotheses. Overall, this study offers significant theoretical and practical contributions to the field.
Regarding theoretical contributions, this study reaffirms several observations on the effectiveness of the TPB model in explaining renewable energy consumption, specifically the accepted relationships between constructs such as attitude, perceived behavioral control, subjective norms, and purchase intention [4,14,24]. The findings support the view that individuals with favorable attitudes toward consuming renewable energy products are more likely to intend to purchase these products [4,44]. Concerns regarding the gap between attitude and intention due to resource shortages, such as finance and knowledge, are supported in this study. This can be partly attributed to the increased diversity of renewable energy products, with many small-capacity products now available at affordable prices, providing customers with more opportunities to experience these products.
Among the constructs in the TPB model, perceived behavioral control emerged as the most influential factor in young customers’ intention to purchase renewable energy products. This finding aligns with previous studies on young consumers’ consumption behaviors, indicating that young individuals are more likely to move towards consumption intentions when they feel confident and have reasonable control over their resources and ability to perform the behavior [47,48,49,50]. Finally, this study demonstrates that subjective norms influence young consumers’ intention to purchase renewable energy products. This finding is consistent with some conclusions from previous studies. It aligns with the research context in Vietnam, where collectivist culture is prevalent, and individuals often make decisions based on the advice of those around them [8].
Furthermore, this study demonstrates that perceived government policies uncertainty emerges as a significant barrier to the consumption behavior of young customers. These findings significantly contribute to the understanding of the government’s role in promoting renewable energy consumption, as most previous studies have focused on the positive aspects of government policies rather than their limitations [8,82]. Therefore, future research should pay closer attention to in-depth analyses of the instability aspects of government policies promoting renewable energy consumption, such as frequent changes and revisions of solar policy, unsupportive policies, lack of commercial agreements and technical guidelines, and lack of uniformity in statutory approvals.
Interestingly, this study rejects the relationship between trust in retailers and the intention to purchase renewable energy products. This result contrasts with the perspective on the role of trust in green consumption found in several previous studies [22,23,59]. Despite having penetrated and developed strongly in the market for nearly a decade, customer knowledge about these products remains limited [83]. Additionally, government efforts to control the quality of products on the market are still limited, with many unidentified, poor-quality products being sold, making it difficult for customers to choose retailers. In particular, renewable energy products are still undergoing the process of perfecting their features, and technologies have yet to support these devices operating at their highest efficiency [14]. As a result, functional risks can still occur, affecting customers’ performance expectations for these products. Therefore, trust in retailers is not high, and there is no significant relationship with customers’ purchasing intentions.
This study responds to the call for further extension of the Theory of Planned Behavior (TPB) model to enhance its explanatory power for individual behavior [14,24,25,26]. As shown in Table 4, incorporating SDGs knowledge enhances the predictive ability of the new model compared to only considering the three primary constructs of the TPB model. Notably, this study is one of the first to explore the connections of this construct to attitude, perceived behavioral control, and the intention to purchase renewable energy products. This finding identifies SDGs knowledge as an antecedent that can promote the constructs of the TPB model. Furthermore, in addition to the direct effect, this study found an indirect effect of SDGs knowledge through attitude and perceived behavioral control on the intention to purchase renewable energy products. These indirect effects significantly enhance the total effect and provide a deeper understanding of the role of SDGs knowledge in renewable energy consumption. These new impact mechanisms also open up new perspectives on the role of SDGs knowledge, as previous studies have focused predominantly on direct effects.
Notably, this study evaluated the effectiveness of the extended TPB model in comparison to the basic model. The findings indicate that incorporating new factors enhances the explanatory power for the dependent variable, which is the intention to purchase renewable energy products. Interestingly, while the constructs of the TPB still exhibit a positive influence on purchase intention, the intensity of their impact has significantly diminished compared to Model 1 (See Figure 2). Meanwhile, new factors, such as SDGs knowledge and perceived uncertainty in government policies, have emerged as key determinants capable of predicting purchase intention, as illustrated in Figure 3. Thus, beyond supporting the effectiveness of the TPB model, this study also underscores the necessity of expanding the theory to accommodate evolving customer perceptions and the emergence of new contextual factors.
Figure 2.
Model 1 (TPB’s constructs).
Figure 3.
Model 2 (full model).
Regarding practical contributions, this study elucidates the influence mechanisms of several factors, including attitude, perceived behavioral control, subjective norms, and SDGs knowledge, on the consumption behavior of renewable energy products. Based on these findings, businesses can identify key factors that motivate young customers to choose renewable energy products. This understanding enhances businesses’ comprehension of young customers’ renewable energy consumption characteristics, thereby formulating appropriate business strategies to attract this customer segment. Moreover, this study highlights the role of SDGs knowledge—an aspect representing the effectiveness of sustainable development education programs and communication campaigns on SDGs. Consequently, the study results have practical implications for educational institutions and policymakers.
5.2. Implications
This study has validated a model incorporating the TPB constructs, perceived uncertainty in government policies, trust in retailers, and SDGs knowledge to explain the intention to purchase renewable energy products. Based on these findings, several practical implications are suggested.
This study provides empirical evidence describing the decision-making mechanisms of young consumers toward renewable energy products. Consequently, businesses should develop appropriate strategies for targeting this demographic based on the identified factors influencing behavior. First, businesses should invest more in educating customers about SDGs knowledge, which is essential for improving attitudes, perceived behavioral control, and intentions to purchase renewable energy products. Effective methods include communication strategies and partnerships with educational institutions that disseminate SDGs knowledge, such as schools, universities, and colleges. Additionally, this study reveals that individuals with substantial SDGs knowledge are more likely to intend to consume renewable energy products. Thus, marketing strategies for businesses selling these products should focus on identifying and targeting individuals with strong SDGs knowledge, as they represent potential customers who can be introduced to and persuaded to purchase renewable energy products.
This study explored the hindrance of perceived government policies uncertainty on purchasing intention. This implies that the government needs to make efforts to improve policies for the development of renewable energy consumption. Policies need to be consistent and ensure benefits for stakeholders. Notably, there should be additional efforts to provide guidelines and quality standards for these products. Similar to many other developing countries, policies supporting renewable energy development frequently undergo changes and lack consistency. Moreover, financial benefits from the government and operational support remain unclear [11,84]. Therefore, the findings of this study propose that the Vietnamese government should prioritize addressing limitations in policies for developing the renewable energy system.
Although trust in retailers was not found to impact the intention to purchase renewable energy products, and customer perception is relatively low (mean = 2.554), the study results suggest that businesses should focus on controlling product quality, enhancing product performance, and implementing policies to improve customer trust. This effort could help in positively influencing the consumption behavior of young customers.
This study also highlights the direct impact and mediating role of attitude and perceived behavioral control on purchasing intention. In order to stimulate the purchase of renewable energy products and increase the impact of SDGs knowledge, businesses should aim to enhance customers’ perceived behavioral control and foster positive attitudes. For attitude, businesses should consider solutions that help customers perceive the usefulness and value of renewable energy products by providing detailed product information and emphasizing the environmental, economic, and social benefits. Popular communication channels among young people, such as social networks and product review videos, can be utilized to disseminate information.
Notably, this study has implications for educational institutions and universities, focusing on a younger population whose SDGs knowledge is primarily derived from school and university education. These findings suggest that SDGs education programs should improve individuals’ attitudes toward consuming environmentally friendly energy products and enhance behavioral control through knowledge. Such efforts can increase individuals’ intention to consume renewable energy products. Notably, this study provides empirical evidence of a direct relationship between SDGs knowledge and renewable energy product consumption. Hence, SDGs education programs should enhance content related to renewable energy consumption to guide individuals toward transitioning to renewable energy products.
5.3. Conclusions and Future Research
The integration of SDGs knowledge in efforts to extend the Theory of Planned Behavior (TPB) model has proven effective in explaining the consumption behavior of young customers regarding renewable energy products. Raising awareness about SDGs has become an essential task in many countries [85,86]. Including a new factor in explaining young customers’ consumption behavior suggests that further efforts should be made to integrate new factors into behavioral models such as the TPB. This study, in particular, focuses on young customers and highlights some unique characteristics of this group in terms of renewable energy consumption. For instance, these individuals exhibit a close relationship between attitudes and consumption intentions, with their confidence in controlling resources and capabilities playing a critical role in transforming intentions into purchasing decisions.
In addition to variables representing knowledge, attitude, perceived behavioral control, and subjective norms, this study explores the impact of perceived uncertainty in renewable energy development policies. Moreover, the differing role of trust in retailers reflects the unique characteristics of the renewable energy product market in Vietnam, such as the fragmented market structure, lack of specific quality regulations, and inconsistencies in long-term development strategies. These factors contribute to lower trust in businesses and government among customers, negating the positive role of trust in the context of young customers in this study.
Consequently, increased research on this demographic’s future renewable energy consumption is warranted. Furthermore, although this study has collected up to 690 responses, this remains a significant limitation when compared to the overall sample size, potentially affecting the validity of the research. Therefore, expanding the sample size is essential for future studies. In addition, this study not only assessed the impact of SDGs knowledge but also elucidated its mechanism of influence on the psychology and decision-making processes of young customers. Thus, this potential factor warrants greater attention in future research.
Author Contributions
Conceptualization, T.H.H.T. and T.D.V.; data curation, T.H.H.T. and T.D.V.; formal analysis, T.H.H.T. and T.D.V.; methodology, T.D.V. and T.H.H.T.; writing—manuscript preparation, T.H.H.T. and T.D.V.; supervision, T.H.H.T. and T.D.V. All authors have read and agreed to the published version of the manuscript.
Funding
This research is funded by Thuongmai University, Hanoi 100000, Vietnam.
Institutional Review Board Statement
The study was reviewed and approved by the Ethics Committee of Thuongmai University on 30 June 2024.
Informed Consent Statement
Informed consent was obtained from all subjects involved in the study.
Data Availability Statement
Data are contained within the article.
Acknowledgments
The authors would like to extend their sincere gratitude to Thuongmai University for fostering a collaborative environment that encourages academic exchange and research cooperation. Their unwavering support has been instrumental in the completion of this research.
Conflicts of Interest
The authors declare no conflicts of interest.
References
- Wang, Y.; Wang, D.; Yu, L.; Mao, J. What really influences the development of renewable energy? A systematic review and meta-analysis. Environ. Sci. Pollut. Res. 2023, 30, 62213–62236. [Google Scholar] [CrossRef] [PubMed]
- Maka, A.O.; Alabid, J.M. Solar energy technology and its roles in sustainable development. Clean Energy 2022, 6, 476–483. [Google Scholar] [CrossRef]
- IEA. The Global Power Mix Will Be Transformed by 2028. Available online: https://www.iea.org/energy-system/renewables (accessed on 5 October 2024).
- Almrafee, M.; Akaileh, M. Customers’ purchase intention of renewable energy in Jordan: The case of solar panel systems using an extended theory of planned behavior (TPB). Int. J. Energy Sect. Manag. 2024, 18, 457–473. [Google Scholar] [CrossRef]
- Tan, C.-S.; Ooi, H.-Y.; Goh, Y.-N. A moral extension of the theory of planned behavior to predict consumers’ purchase intention for energy-efficient household appliances in Malaysia. Energy Policy 2017, 107, 459–471. [Google Scholar] [CrossRef]
- Asif, M.H.; Zhongfu, T.; Ahmad, B.; Irfan, M.; Razzaq, A.; Ameer, W. Influencing factors of consumers’ buying intention of solar energy: A structural equation modeling approach. Environ. Sci. Pollut. Res. 2023, 30, 30017–30032. [Google Scholar] [CrossRef]
- Wong, G.-Z.; Wong, K.-H.; Lau, T.-C.; Lee, J.-H.; Kok, Y.-H. Study of intention to use renewable energy technology in Malaysia using TAM and TPB. Renew. Energy 2024, 221, 119787. [Google Scholar] [CrossRef]
- Nguyen, H.V.; Vu, T.D.; Greenland, S.; Nguyen, T.M.N.; Vu, V.H. Promoting sustainable renewable energy consumption: Government policy drives record rooftop solar adoption in Vietnam. In Environmental Sustainability in Emerging Markets: Consumer, Organisation and Policy Perspectives; Springer: Cham, Switzerland, 2022; pp. 23–45. [Google Scholar]
- Conradie, P.D.; De Ruyck, O.; Saldien, J.; Ponnet, K. Who wants to join a renewable energy community in Flanders? Applying an extended model of Theory of Planned Behaviour to understand intent to participate. Energy Policy 2021, 151, 112121. [Google Scholar] [CrossRef]
- Engelken, M.; Römer, B.; Drescher, M.; Welpe, I. Why homeowners strive for energy self-supply and how policy makers can influence them. Energy Policy 2018, 117, 423–433. [Google Scholar] [CrossRef]
- Vu, T.D.; Nguyen, H.V.; Nguyen, T.M.N. Extend theory of planned behaviour model to explain rooftop solar energy adoption in emerging market. Moderating mechanism of personal innovativeness. J. Open Innov. Technol. Mark. Complex. 2023, 9, 100078. [Google Scholar] [CrossRef]
- Yee, C.H.; Al-Mulali, U.; Ling, G.M. Intention towards renewable energy investments in Malaysia: Extending theory of planned behaviour. Environ. Sci. Pollut. Res. 2022, 29, 1021–1036. [Google Scholar] [CrossRef]
- Paço, A.; Lavrador, T. Environmental knowledge and attitudes and behaviours towards energy consumption. J. Environ. Manag. 2017, 197, 384–392. [Google Scholar] [CrossRef] [PubMed]
- Vu, T.D.; Nguyen, T.M.N.; Vu, P.T. Exploring young customers’ purchasing intention for solar appliances in an emerging market: Evidence from structural equation modeling approach. Int. J. Energy Sect. Manag. 2024, in press. [Google Scholar] [CrossRef]
- Leite, S. Using the SDGs for global citizenship education: Definitions, challenges, and opportunities. Glob. Soc. Educ. 2022, 20, 401–413. [Google Scholar] [CrossRef]
- Atmaca, A.C.; Kıray, S.A.; Pehlivan, M. Development of a measurement tool for sustainable development awareness. Int. J. Assess. Tools Educ. 2019, 6, 80–91. [Google Scholar] [CrossRef]
- Günther, J.; Overbeck, A.K.; Muster, S.; Tempel, B.J.; Schaal, S.; Schaal, S.; Kühner, E.; Otto, S. Outcome indicator development: Defining education for sustainable development outcomes for the individual level and connecting them to the SDGs. Glob. Environ. Change 2022, 74, 102526. [Google Scholar] [CrossRef]
- Leal Filho, W.; Shiel, C.; Paço, A.; Mifsud, M.; Ávila, L.V.; Brandli, L.L.; Molthan-Hill, P.; Pace, P.; Azeiteiro, U.M.; Vargas, V.R. Sustainable Development Goals and sustainability teaching at universities: Falling behind or getting ahead of the pack? J. Clean. Prod. 2019, 232, 285–294. [Google Scholar] [CrossRef]
- Yuan, X.; Yu, L.; Wu, H. Awareness of sustainable development goals among students from a Chinese senior high school. Educ. Sci. 2021, 11, 458. [Google Scholar] [CrossRef]
- Sun, P.-C.; Wang, H.-M.; Huang, H.-L.; Ho, C.-W. Consumer attitude and purchase intention toward rooftop photovoltaic installation: The roles of personal trait, psychological benefit, and government incentives. Energy Environ. 2020, 31, 21–39. [Google Scholar] [CrossRef]
- Lan, T.T.; Jirakiattikul, S.; Chowdhury, M.; Ali, D.; Niem, L.D.; Techato, K. The effect of retail electricity price levels on the FI values of smart-grid rooftop solar power systems: A case study in the central highlands of Vietnam. Sustainability 2020, 12, 9209. [Google Scholar] [CrossRef]
- Mezger, A.; Cabanelas, P.; Cabiddu, F.; Rüdiger, K. What does it matter for trust of green consumers? An application to German electricity market. J. Clean. Prod. 2020, 242, 118484. [Google Scholar] [CrossRef]
- Saif, S.; Zameer, H.; Wang, Y.; Ali, Q. The effect of retailer CSR and consumer environmental responsibility on green consumption behaviors: Mediation of environmental concern and customer trust. Mark. Intell. Plan. 2024, 42, 149–167. [Google Scholar] [CrossRef]
- Daiyabu, Y.A.; Manaf, N.A.A.; Mohamad Hsbollah, H. Extending the theory of planned behaviour with application to renewable energy investment: The moderating effect of tax incentives. Int. J. Energy Sect. Manag. 2023, 17, 333–351. [Google Scholar] [CrossRef]
- Irfan, M.; Hao, Y.; Ikram, M.; Wu, H.; Akram, R.; Rauf, A. Assessment of the public acceptance and utilization of renewable energy in Pakistan. Sustain. Prod. Consum. 2021, 27, 312–324. [Google Scholar] [CrossRef]
- Nketiah, E.; Song, H.; Adu-Gyamfi, G.; Obuobi, B.; Adjei, M.; Cudjoe, D. Does government involvement and awareness of benefit affect Ghanaian’s willingness to pay for renewable green electricity? Renew. Energy 2022, 197, 683–694. [Google Scholar] [CrossRef]
- Ajzen, I. The Theory of planned behavior. Organ. Behav. Hum. Decis. Process. 1991, 50, 179–211. [Google Scholar] [CrossRef]
- Gansser, O.A.; Reich, C.S. Influence of the new ecological paradigm (NEP) and environmental concerns on pro-environmental behavioral intention based on the theory of planned behavior (TPB). J. Clean. Prod. 2023, 382, 134629. [Google Scholar] [CrossRef]
- Webb, D.; Soutar, G.N.; Mazzarol, T.; Saldaris, P. Self-determination theory and consumer behavioural change: Evidence from a household energy-saving behaviour study. J. Environ. Psychol. 2013, 35, 59–66. [Google Scholar] [CrossRef]
- Van Le, H.; Leenders, M.A. Coastal communities’ participation in reducing single-use plastic bags: The role of awareness of harm and responsibility for environmental protection. J. Trade Sci. 2024, 12, 3–21. [Google Scholar]
- De Leeuw, A.; Valois, P.; Ajzen, I.; Schmidt, P. Using the theory of planned behavior to identify key beliefs underlying pro-environmental behavior in high-school students: Implications for educational interventions. J. Environ. Psychol. 2015, 42, 128–138. [Google Scholar] [CrossRef]
- Hamzah, M.I.; Tanwir, N.S. Do pro-environmental factors lead to purchase intention of hybrid vehicles? The moderating effects of environmental knowledge. J. Clean. Prod. 2021, 279, 123643. [Google Scholar] [CrossRef]
- Mehmood, K.; Jabeen, F.; Rehman, H.; Iftikhar, Y.; Khan, N.A. Understanding the boosters of employees’ voluntary pro-environmental behavior: A time-lagged investigation. Environ. Dev. Sustain. 2024, 26, 9847–9869. [Google Scholar] [CrossRef]
- Kumar, V.; Hundal, B.S.; Syan, A.S. Factors affecting customers’ attitude towards solar energy products. Int. J. Bus. Innov. Res. 2020, 21, 271–293. [Google Scholar] [CrossRef]
- Masrahi, A.; Wang, J.-H.; Abudiyah, A.K. Factors influencing consumers’ behavioral intentions to use renewable energy in the United States residential sector. Energy Rep. 2021, 7, 7333–7344. [Google Scholar] [CrossRef]
- Yun, S.; Lee, J. Advancing societal readiness toward renewable energy system adoption with a socio-technical perspective. Technol. Forecast. Soc. Change 2015, 95, 170–181. [Google Scholar] [CrossRef]
- Armutcu, B.; Zuferi, R.; Tan, A. Green product consumption behaviour, green economic growth and sustainable development: Unveiling the main determinants. J. Enterprising Communities People Places Glob. Econ. 2024, 18, 798–819. [Google Scholar] [CrossRef]
- Hartmann, P.; Apaolaza-Ibáñez, V. Consumer attitude and purchase intention toward green energy brands: The roles of psychological benefits and environmental concern. J. Bus. Res. 2012, 65, 1254–1263. [Google Scholar] [CrossRef]
- Götze, S.; Naderer, G. From the attitude-behaviour-gap to a producer-people-gap? Int. J. Sustain. Dev. World Ecol. 2019, 26, 377–388. [Google Scholar] [CrossRef]
- Liobikienė, G.; Dagiliūtė, R.; Juknys, R. The determinants of renewable energy usage intentions using theory of planned behaviour approach. Renew. Energy 2021, 170, 587–594. [Google Scholar] [CrossRef]
- Ajzen, I. Attitudes, Personality, and Behavior: McGraw-Hill International; Open University Press: London, UK, 2005. [Google Scholar]
- Vu, T.D.; Nguyen, T.T.N.; Nguyen, H.N.; Nguyen, M.H. Sustainable management in the hospitality industry: The influence of green human resource management on employees’ pro-environmental behavior and environmental performance. J. Hosp. Tour. Insights 2025, in press. [Google Scholar] [CrossRef]
- Bang, H.K.; Ellinger, A.E.; Hadjimarcou, J.; Traichal, P.A. Consumer concern, knowledge, belief, and attitude toward renewable energy: An application of the reasoned action theory. Psychol. Mark. 2000, 17, 449–468. [Google Scholar] [CrossRef]
- Jabbour Al Maalouf, N.; Sayegh, E.; Inati, D.; Sarkis, N. Consumer Motivations for Solar Energy Adoption in Economically Challenged Regions. Sustainability 2024, 16, 8777. [Google Scholar] [CrossRef]
- Wiśniewska, A.; Liczmańska-Kopcewicz, K.; Pypłacz, P. Antecedents of young adults’ willingness to support brands investing in renewable energy sources. Renew. Energy 2022, 190, 177–187. [Google Scholar] [CrossRef]
- Masukujjaman, M.; Alam, S.S.; Siwar, C.; Halim, S.A. Purchase intention of renewable energy technology in rural areas in Bangladesh: Empirical evidence. Renew. Energy 2021, 170, 639–651. [Google Scholar] [CrossRef]
- Shim, S.; Serido, J.; Tang, C. The ant and the grasshopper revisited: The present psychological benefits of saving and future oriented financial behaviors. J. Econ. Psychol. 2012, 33, 155–165. [Google Scholar] [CrossRef]
- Tewari, A.; Srivastava, S.; Gangwar, D.; Verma, V.C. Young consumers’ purchase intention toward organic food: Exploring the role of mindfulness. Br. Food J. 2022, 124, 78–98. [Google Scholar] [CrossRef]
- Vantamay, N. Investigation and recommendations on the promotion of sustainable consumption behavior among young consumers in Thailand. Kasetsart J. Soc. Sci. 2018, 39, 51–58. [Google Scholar] [CrossRef]
- Yadav, R.; Chauhan, V.; Pathak, G.S. Intention to adopt internet banking in an emerging economy: A perspective of Indian youth. Int. J. Bank Mark. 2015, 33, 530–544. [Google Scholar] [CrossRef]
- Hsu, C.-L.; Chang, C.-Y.; Yansritakul, C. Exploring purchase intention of green skincare products using the theory of planned behavior: Testing the moderating effects of country of origin and price sensitivity. J. Retail. Consum. Serv. 2017, 34, 145–152. [Google Scholar] [CrossRef]
- Rehman, Z.U.; Seman, N.A.A.; Harun, A. Exploring Intention to Purchase Green Products Using the Theory of Reasoned Action: Testing the Moderating Effect of Price Sensitivity. Process Integr. Optim. Sustain. 2024, 8, 1649–1662. [Google Scholar] [CrossRef]
- Fathima, M.S.A.; Batcha, H.M.; Alam, A.S. Factors affecting consumer purchase intention for buying solar energy products. Int. J. Energy Sect. Manag. 2023, 17, 820–839. [Google Scholar] [CrossRef]
- Kowalska-Pyzalska, A. What makes consumers adopt to innovative energy services in the energy market? A review of incentives and barriers. Renew. Sustain. Energy Rev. 2018, 82, 3570–3581. [Google Scholar] [CrossRef]
- Lee, K.H. Drivers and barriers to energy efficiency management for sustainable development. Sustain. Dev. 2015, 23, 16–25. [Google Scholar] [CrossRef]
- Pata, S.K. Comparative impacts of energy, climate, and economic policy uncertainties on renewable energy. J. Environ. Manag. 2024, 370, 122494. [Google Scholar] [CrossRef]
- Rathore, N.; Panwar, N.L. Strategic overview of management of future solar photovoltaic panel waste generation in the Indian context. Waste Manag. Res. 2022, 40, 504–518. [Google Scholar] [CrossRef] [PubMed]
- Sirin, S.M.; Sevindik, I. An analysis of Turkey’s solar PV auction scheme: What can Turkey learn from Brazil and South Africa? Energy Policy 2021, 148, 111933. [Google Scholar] [CrossRef]
- Issock Issock, P.B.; Muposhi, A. Understanding energy-efficiency choices through consumption values: The central role of consumer’s attention and trust in environmental claims. Manag. Environ. Qual. Int. J. 2023, 34, 250–270. [Google Scholar] [CrossRef]
- Amin, S.; Tarun, M.T. Effect of consumption values on customers’ green purchase intention: A mediating role of green trust. Soc. Responsib. J. 2021, 17, 1320–1336. [Google Scholar] [CrossRef]
- Abd Rahman, A.; Asrarhaghighi, E.; Ab Rahman, S. Consumers and Halal cosmetic products: Knowledge, religiosity, attitude and intention. J. Islam. Mark. 2015, 6, 148–163. [Google Scholar] [CrossRef]
- Levine, D.S.; Strube, M.J. Environmental attitudes, knowledge, intentions and behaviors among college students. J. Soc. Psychol. 2012, 152, 308–326. [Google Scholar] [CrossRef]
- Shaw, S. Unravelling the MED-MOD Effects on the Relationship of Knowledge-Attitude-Intention along with Willingness to Pay in the Context of Green Marketing. In Perspectives in Marketing, Innovation and Strategy; Routledge: New Delhi, India, 2023; pp. 146–158. [Google Scholar]
- Kumar, B.; Manrai, A.K.; Manrai, L.A. Purchasing behaviour for environmentally sustainable products: A conceptual framework and empirical study. J. Retail. Consum. Serv. 2017, 34, 1–9. [Google Scholar] [CrossRef]
- Leclercq-Machado, L.; Alvarez-Risco, A.; Gómez-Prado, R.; Cuya-Velásquez, B.B.; Esquerre-Botton, S.; Morales-Ríos, F.; Almanza-Cruz, C.; Castillo-Benancio, S.; de las Mercedes Anderson-Seminario, M.; Del-Aguila-Arcentales, S. Sustainable fashion and consumption patterns in peru: An environmental-attitude-intention-behavior analysis. Sustainability 2022, 14, 9965. [Google Scholar] [CrossRef]
- Mohd Suki, N. Green product purchase intention: Impact of green brands, attitude, and knowledge. Br. Food J. 2016, 118, 2893–2910. [Google Scholar] [CrossRef]
- Tavitiyaman, P.; Zhang, X.; Chan, H.M. Impact of environmental awareness and knowledge on purchase intention of an eco-friendly hotel: Mediating role of habits and attitudes. J. Hosp. Tour. Insights 2024, 7, 3148–3166. [Google Scholar] [CrossRef]
- Chanda, R.C.; Isa, S.M.; Ahmed, T. Factors influencing customers’ green purchasing intention: Evidence from developing country. J. Sci. Technol. Policy Manag. 2023, in press. [Google Scholar] [CrossRef]
- Zhang, D.; Zhang, Y.; Lou, S. What determines consumers’ purchasing behavioral intention on social commerce platforms: Introducing consumer credit to TPB. Environ. Dev. Sustain. 2024, 26, 13353–13373. [Google Scholar] [CrossRef]
- Hulland, J.; Baumgartner, H.; Smith, K.M. Marketing survey research best practices: Evidence and recommendations from a review of JAMS articles. J. Acad. Mark. Sci. 2018, 46, 92–108. [Google Scholar] [CrossRef]
- GSO. Statistical Year Book of Vietnam 2023. Available online: https://www.gso.gov.vn/wp-content/uploads/2024/06/NIEN-GIAM-THONG-KE-2023_Ban-quyen.pdf (accessed on 25 October 2024).
- Podsakoff, P.M.; MacKenzie, S.B.; Lee, J.-Y.; Podsakoff, N.P. Common method biases in behavioral research: A critical review of the literature and recommended remedies. J. Appl. Psychol. 2003, 88, 879. [Google Scholar] [CrossRef]
- Hair, J.F.; Risher, J.J.; Sarstedt, M.; Ringle, C.M. When to use and how to report the results of PLS-SEM. Eur. Bus. Rev. 2019, 31, 2–24. [Google Scholar] [CrossRef]
- Kock, N. Common method bias in PLS-SEM: A full collinearity assessment approach. Int. J. e-Collab. (IJEC) 2015, 11, 1–10. [Google Scholar] [CrossRef]
- Henseler, J.; Ringle, C.M.; Sarstedt, M. A new criterion for assessing discriminant validity in variance-based structural equation modeling. J. Acad. Mark. Sci. 2015, 43, 115–135. [Google Scholar] [CrossRef]
- Malhotra, N.K.; Schaller, T.K.; Patil, A. Common method variance in advertising research: When to be concerned and how to control for it. J. Advert. 2017, 46, 193–212. [Google Scholar] [CrossRef]
- Wei, J.; Zhao, X.; Yang, X. Measuring purchase intention towards green power certificate in a developing nation: Applying and extending the theory of planned behavior. Resour. Conserv. Recycl. 2021, 168, 105363. [Google Scholar] [CrossRef]
- Hasheem, M.J.; Wang, S.; Ye, N.; Farooq, M.Z.; Shahid, H.M. Factors influencing purchase intention of solar photovoltaic technology: An extended perspective of technology readiness index and theory of planned behaviour. Clean. Responsible Consum. 2022, 7, 100079. [Google Scholar] [CrossRef]
- Grosso, M.; Castaldo, S.; Li, H.A.; Larivière, B. What information do shoppers share? The effect of personnel-, retailer-, and country-trust on willingness to share information. J. Retail. 2020, 96, 524–547. [Google Scholar] [CrossRef]
- Painuly, J.P.; Wohlgemuth, N. Renewable energy technologies: Barriers and policy implications. In Renewable-Energy-Driven Future; Elsevier: Amsterdam, The Netherlands, 2021; pp. 539–562. [Google Scholar]
- Sen, S.; Ganguly, S. Opportunities, barriers and issues with renewable energy development—A discussion. Renew. Sustain. Energy Rev. 2017, 69, 1170–1181. [Google Scholar] [CrossRef]
- Bölük, G.; Kaplan, R. Effectiveness of renewable energy incentives on sustainability: Evidence from dynamic panel data analysis for the EU countries and Turkey. Environ. Sci. Pollut. Res. 2022, 29, 26613–26630. [Google Scholar] [CrossRef]
- Giang, T. Chaotic Solar Battery Market. Available online: https://laodong.vn/thi-truong/bat-nhao-thi-truong-mua-ban-pin-nang-luong-mat-troi-1206719.ldo (accessed on 12 August 2024).
- Do, T.N.; Burke, P.J.; Baldwin, K.G.; Nguyen, C.T. Underlying drivers and barriers for solar photovoltaics diffusion: The case of Vietnam. Energy Policy 2020, 144, 111561. [Google Scholar] [CrossRef]
- Annan-Diab, F.; Molinari, C. Interdisciplinarity: Practical approach to advancing education for sustainability and for the Sustainable Development Goals. Int. J. Manag. Educ. 2017, 15, 73–83. [Google Scholar] [CrossRef]
- García-González, E.; Jiménez-Fontana, R.; Azcárate, P. Education for sustainability and the sustainable development goals: Pre-service teachers’ perceptions and knowledge. Sustainability 2020, 12, 7741. [Google Scholar] [CrossRef]
Disclaimer/Publisher’s Note: The statements, opinions and data contained in all publications are solely those of the individual author(s) and contributor(s) and not of MDPI and/or the editor(s). MDPI and/or the editor(s) disclaim responsibility for any injury to people or property resulting from any ideas, methods, instructions or products referred to in the content. |
© 2025 by the authors. Licensee MDPI, Basel, Switzerland. This article is an open access article distributed under the terms and conditions of the Creative Commons Attribution (CC BY) license (https://creativecommons.org/licenses/by/4.0/).


