Interconnected Nature and People: Biosphere Reserves and the Power of Memory and Oral Histories as Biocultural Heritage for a Sustainable Future
Abstract
1. Introduction
2. Materials and Methods
3. Biosphere Reserves and the Power of Biocultural Heritage
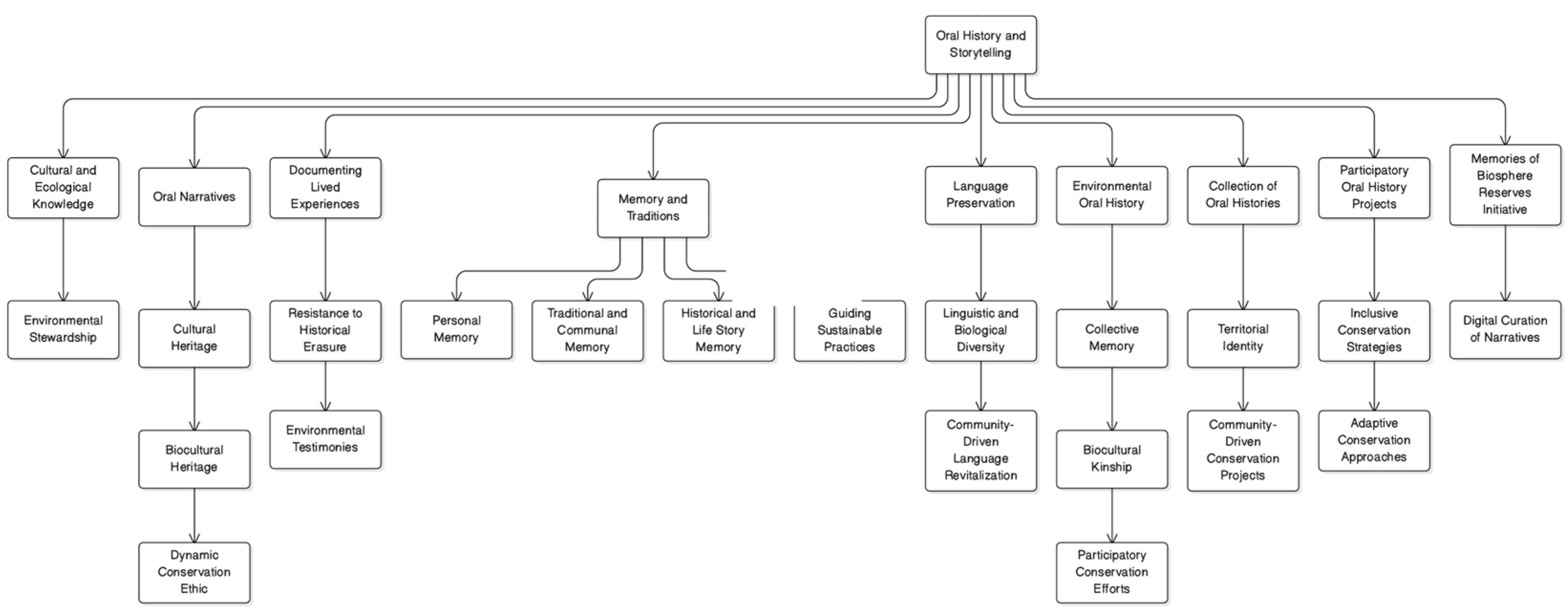
4. The Significance of Oral History and Storytelling in Reinforcing Environmental Stewardship
5. Memories of Biosphere Reserves Project
5.1. The Voices of the Biosphere Reserves in Portugal
- José Carlos Pires (Paul do Boquilobo) [50] emphasizes collaboration among landowners, conservationists, and the government, highlighting the importance of fair compensation and clear communication between scientists and local communities.
- Sandra Sarmento (Gerês-Xurés) [49] stresses the role of municipal and regional partnerships in developing sustainable policies that support rural livelihoods while preserving biodiversity.
- Antonino Milagres (Corvo) [51] highlights the cultural and historical dimensions of conservation, underlining the need to understand long-term human–environment interactions.
- Sérgio Leandro (Berlengas) [52] recalls strong community involvement in the BR application process, noting its importance for effective planning.
- Rita Alcazar (Castro Verde) [53] argues for shared decision-making, recognizing farmers as key partners in protecting ecosystems.
- Fernando Pereira (Corvo) [54] stresses the importance of raising awareness, particularly among landowners and farmers, to ensure long-term conservation success.
- André Espínola (Graciosa) [58] calls for more investment in education, emphasizing its foundational role in conservation.
- Maria José Silva (Santana) [59] notes that communities need to see tangible long-term benefits.
- Marlene Freitas Nóia (Flores) [60] highlights the impact of local programs targeting youth awareness.
- Vanda Brás (Meseta Ibérica) [61] argues for involving students directly in BR projects, ensuring intergenerational continuity.
- Francisco Pavão (Meseta Ibérica) [62] supports the certification and branding of BR agricultural products, promoting local sustainability.
- Marco Ferraz (Porto Santo) [63] advocates for aligning sustainable agriculture with ecotourism.
- Rui Tadeu (Castro Verde) [64] highlights the importance of sustainable soil management in preserving traditional steppe landscapes.
- António Saldanha (Tejo Internacional) [65] stresses that farmers must be engaged as direct conservation actors, supported through incentives.
- André Espínola (Graciosa) [58] stresses that nature-based tourism must be carefully managed to preserve the region’s landscapes.
- Marlene Freitas Nóia (Flores) [60] calls for a balance between tourism growth and conservation.
- Nuno Batista (Madeira) [66] emphasizes that cultural and environmental sustainability must go hand in hand when promoting tourism.
- Sérgio Leandro (Berlengas) [52] highlights the importance of trained guides and consistent messaging to ensure respect for BR conservation values.
- Tourism pressure in Gerês-Xurés and Flores threatens biodiversity;
- Forest exploitation in Gerês-Xurés raises concerns about habitat degradation;
- Exotic species in Paul do Boquilobo pose rising ecological risks;
- The decline of traditional farming practices in Castro Verde could impact steppe bird populations;
- Limited financial and institutional support remains a widespread challenge.
- Collaborative governance models that engage multiple stakeholders in Tejo Internacional and Meseta Ibérica;
- Sustainable farming initiatives in Castro Verde, promoting biodiversity through traditional agricultural systems;
- Community-led conservation projects in Corvo and Berlengas, where local populations actively participate in ecological restoration efforts.
5.2. Ser Principense/Being Principense—Memories from the Príncipe Biosphere Reserve
- Objects, musical instruments, and tools brought by interviewees to their oral history sessions, reinforcing their personal connection to the exhibition (mentioned in 57% of interviews);
- Traditional culinary products made with local ingredients, showcasing the deep relationship between food, biodiversity, and cultural identity;
- Live music and storytelling performances, allowing elders to pass knowledge to younger generations in real time (mentioned in 46% of testimonies).
5.3. Insights from Cerrado
- Pressure from agribusiness and land conflicts. Leonardo Ribeiro [79] emphasizes the increasing tension between local conservation efforts and large-scale agribusiness expansion;
- Loss of traditional knowledge. Marcus Saboya [85] warns about the growing influence of technology, which is eroding younger generations’ connection to traditional practices;
- Lack of support and policy recognition. Francisco Marshall [74] criticizes the lack of government engagement, arguing that community voices must be included in decision-making processes for the BR;
- Environmental degradation and misinformation. Jeolimo da Silva [97] highlights the lack of awareness about the importance of conservation, advocating for better education and outreach programs.
6. Discussion and Future Perspectives—A Biocultural Framework for Sustainability
6.1. Key Empirical Findings: Community Testimonies from Biosphere Reserves
- Community engagement as a foundation for resilience. A strong emphasis on the word community (comunidade) was present in over 80% of the interviews, particularly across the Portuguese BRs. Interviewees consistently identified local participation as essential to effective BR governance. Expressions such as raízes (roots), cuidar (to care), and envolver (to engage) frequently appeared in testimonies, underscoring a widespread belief in the importance of rootedness and belonging to sustainable territorial management;
- Perception of BRs as both opportunity and constraint. While many interviewees recognized BR designation as a source of identity and development potential, concerns were expressed—especially in newer BRs—regarding a lack of public awareness and misconceptions about BRs as restrictive or bureaucratic entities. This dual perception points to the need for more accessible, community-driven communication strategies that convey the purpose and benefits of BRs;
- Biocultural heritage as a living and dynamic conservation asset. Across all three regions, testimonies highlighted the value of traditional land-use practices, the oral transmission of ecological knowledge, and cultural rituals in promoting biodiversity and managing ecosystems. Examples include dryland farming and rotational grazing in Castro Verde, fire prevention through pastoralism in Gerês-Xurés, and the healing practices of raizeiros and pajés in the Cerrado. In Príncipe, biocultural heritage was closely linked to linguistic diversity and the performative transmission of knowledge through dance and storytelling;
- Tensions between conservation and economic pressures. In territories such as the Cerrado and Gerês-Xurés, testimonies revealed the growing strain between conservation goals and economic drivers such as agribusiness, monoculture expansion, unsustainable tourism, and forest exploitation. Terms like ameaça (threat), devastação (devastation), and conflito (conflict) were frequently invoked, highlighting perceptions of imbalance and the urgent need for integrative land-use policies;
- The transformative role of memory and storytelling. Interviewees across all contexts emphasized the importance of oral history in reinforcing environmental awareness, ethical stewardship, and intergenerational learning. In Príncipe, storytelling emerged as a central tool for cultural resilience and identity affirmation. In Portugal and Brazil, testimonies underscored how personal and collective memory support conservation ethics, transmitting knowledge about seasonal cycles, landscape change, and ecological responsibility.
6.2. Discussion: Biocultural Heritage and Participatory Governance
6.3. Future Perspectives and Policy Implications
- Recognize TEK as central to conservation planning, especially in domains such as agro-silvo-pastoral systems, fire prevention, and biodiversity restoration;
- Promote community-led governance to ensure that BRs remain inclusive and aligned with the aspirations of local populations;
- Address economic pressures by developing incentives for sustainable livelihoods, including certification schemes, eco-tourism, and payment for ecosystem services;
- Support language and cultural revitalization, particularly in contexts where linguistic diversity supports ecological knowledge;
- Embed BRs into formal education, making their values, functions, and opportunities known to younger generations;
- Leverage digital tools, open science, and AI to document, share, and valorize oral histories as drivers of conservation and sustainability.
7. Building an Analytical Framework for Biocultural Policy Integration
8. Conclusions
Funding
Institutional Review Board Statement
Informed Consent Statement
Data Availability Statement
Acknowledgments
Conflicts of Interest
References
- Memória para Todos. Available online: www.memoriaparatodos.pt (accessed on 5 March 2025).
- Rollo, M.F. Memória para Todos. Um programa de história pública e colaborativa. In História Pública em Movimento; Rabêlo de Almeida, J., Rodrigues, R.R., Eds.; Letra e Voz: São Paulo, Brazil, 2021; pp. 39–45. [Google Scholar]
- Rollo, M.F. Desafios e responsabilidades das humanidades digitais: Preservar a memória, valorizar o património, promover e disseminar o conhecimento. Estud. HistóRicos 2020, 69. [Google Scholar] [CrossRef]
- Rollo, M.F.; Silva, F.G.; Castaño, I.; Queiroz, M.I.; Seixas, L.M. Atas do Encontro Memória para Todos 2019. Available online: https://novaresearch.unl.pt/en/publications/atas-do-encontro-mem%C3%B3ria-para-todos-2019 (accessed on 5 March 2025).
- Rollo, M.F.; Silva, F.; Castaño, I.; Queiroz, M.I.; Seixas, L.M. Memory from the Avenues: A Collaborative Strategy Towards Local History and Heritage. Memoria Media Review 3. 2018. Available online: https://www.europeanheritagehub.eu/document/memory-from-the-avenues-a-collaborative-strategy-towards-local-history-and-heritage/ 2019 (accessed on 5 March 2025).
- Biosphere Reserves. Available online: https://www.reservasdabiosfera.pt/en/ (accessed on 5 March 2025).
- Ser Principense. Available online: https://memoriaparatodos.pt/inweb/ficha.aspx?ns=310000&lang=PO&id=77 (accessed on 5 March 2025).
- UNESCO. Man and the Biosphere (MaB) Programme. Available online: https://www.unesco.org/mab (accessed on 5 March 2025).
- UNESCO. Biosphere Reserves—Learning Sites for Sustainable Development. Available online: https://www.unesco.org/en/mab/wnbr/about (accessed on 5 March 2025).
- Rollo, M.F.; Martins, M.J. Atlas das Reservas da Biosfera de Portugal/Atlas of Portugal Biosphere Reserves. NOVA FCSH. 2023. Available online: https://www.reservasdabiosfera.pt/atlas-digital/ (accessed on 5 March 2025).
- UNESCO. Biodiversity and Education for Sustainable Development. Available online: https://www.unesco.org/en/biodiversity/education (accessed on 5 March 2025).
- Stoll-Kleemann, S.; de la Vega-Leinert, A.C.; Schultz, L. The role of community participation in the effectiveness of UNESCO Biosphere Reserve management: Evidence and reflections from two parallel global surveys. Environ. Conserv. 2010, 37, 227–238. [Google Scholar] [CrossRef]
- Maffi, L. Linguistic, Cultural, and Biological Diversity. Annu. Rev. Anthropol. 2005, 34, 599–617. [Google Scholar] [CrossRef]
- Posey, D.A.; Cultural and Spiritual Values of Biodiversity. UNESCO & Intermediate Technology Publications. 1999. Available online: https://proyectodeautonomia.wordpress.com/wp-content/uploads/2018/04/1999-posey-cultural_spiritual_thebible.pdf (accessed on 21 April 2025).
- Berkes, F.; Colding, J.; Folke, C. Rediscovery of Traditional Ecological Knowledge as Adaptive Management. Ecol. Appl. 2000, 10, 1251–1262. [Google Scholar] [CrossRef]
- Toledo, V.M. Indigenous Peoples and Biodiversity. Encycl. Biodivers. 2013, 3, 473–483. [Google Scholar] [CrossRef]
- Smith, N.J.H. The Amazon River Forest: A Natural History of Plants, Animals, and People; Oxford University Press: Oxford, UK, 1999. [Google Scholar]
- Pinto-Correia, T.; Vos, W. Multifunctionality in Mediterranean Landscapes-Past and Future. In The New Dimensions of the European Landscape; Jongman, R., Ed.; Springer: Wageningen, The Netherlands, 2004; pp. 135–164. [Google Scholar]
- Gorongosa National Park. Available online: https://gorongosa.org (accessed on 5 March 2025).
- Treasuring—Environmental, Historical, and Social Dimensions of Nature Conservation, PI Helena Freitas, Gorongosa National Park. Available online: https://treasuring.fcsh.unl.pt (accessed on 5 March 2025).
- Pretty, J.; Smith, D. Social Capital in Biodiversity Conservation and Management. Conserv. Biol. 2004, 18, 631–638. [Google Scholar] [CrossRef]
- Ekblom, A.; Shoemaker, A.; Gillson, L.; Lane, P.; Lindholm, K.-J. Conservation through Biocultural Heritage—Examples from Sub-Saharan Africa. Land 2019, 8, 5. [Google Scholar] [CrossRef]
- Johannes, R.E. The Renaissance of Community-Based Marine Resource Management in Oceania. Annu. Rev. Ecol. Syst. 2002, 33, 317–340. [Google Scholar] [CrossRef]
- Bassi, M. Gadaa Across Domains. A Long-Term Study of an African Democratic Institution; Venice University Press: Venezia, Italy, 2024. [Google Scholar]
- Camara-Leret, R.; Roehrdanz, P.R.; Bascompte, J. Amazonian Biocultural Heritage under Climate Change. bioRxiv 2024. [Google Scholar] [CrossRef]
- Saito, O.; Subramanian, S.M.; Hashimoto, S.; Takeuchi, K. (Eds.) Socio-Ecological Production Landscapes and Seascapes for Sustainable Communities in Asia; Springer: Singapore, 2020. [Google Scholar]
- Takeuchi, K. Rebuilding the Relationship Between People and Nature: The Satoyama Initiative. Ecol. Res. 2010, 25, 891–897. [Google Scholar] [CrossRef]
- African Union. African Model Law for the Protection of the Rights of Local Communities, Farmers and Breeders, and for the Regulation of Access to Biological Resources; African Union Publications: Addis Ababa, Ethiopia, 2000. [Google Scholar]
- Houde, N. The Six Faces of Traditional Ecological Knowledge: Challenges and Opportunities for Canadian Co-Management Arrangements. Ecol. Soc. 2006, 12, 34. [Google Scholar] [CrossRef]
- Cámara-Leret, R.; Raes, N.; Roehrdanz, P.; De Fretes, Y.; Heatubun, C.D.; Roeble, L.; Schuiteman, A.; van Welzen, P.C.; Hannah, L. Climate change threatens New Guinea’s biocultural heritage. Sci. Adv. 2019, 5, eaaz1455. [Google Scholar] [CrossRef] [PubMed]
- Bennett, N.J.; Dodge, M.; Akre, T.; Canty, S.W.J. Social Science for Conservation in Working Landscapes and Seascapes. Front. Conserv. Sci. 2022, 3, 954930. [Google Scholar] [CrossRef]
- Bhati, H.V.; Epstein, Y. Protection of Biocultural Heritage in the Anthropocene: Towards Reconciling Natural, Cultural, Tangible and Intangible Heritage. J. Environ. Law 2023, 35, 353–375. [Google Scholar] [CrossRef]
- Berkes, F. Sacred Ecology: Traditional Ecological Knowledge and Resource Management, 3rd ed.; Routledge: London, UK, 2012. [Google Scholar]
- Reid, W.V.; Mooney, H.A.; Cropper, A.; Capistrano, D.; Carpenter, S.R.; Chopra, K.; Dasgupta, P.; Dietz, T.; Duraiappah, A.K.; Hassan, R.; et al. Millennium Ecosystem Assessment. 2005. Available online: https://www.millenniumassessment.org/documents/document.356.aspx.pdf (accessed on 5 March 2025).
- Hussey, S.; Thompson, P. The Roots of Environmental Consciousness: Popular Tradition and Personal Experience; Routledge: London, UK, 2001. [Google Scholar]
- The Challenge of Oral History to Environmental History. J. Environ. Hist. 2023, 26, 207–231. [CrossRef]
- Endres, D. Environmental Oral History and the Power of Testimony. Environ. Commun. 2011, 5, 363–385. [Google Scholar] [CrossRef]
- Wiśniewska, M. Community Archives in Poland—Multiple Case Study. Archival Science. 2016. Available online: https://repozytorium.umk.pl/bitstream/handle/item/3888/MWD%20Community%20archives%20in%20Poland.pdf?sequence=1 (accessed on 21 April 2025).
- Girard, F.; Hall, I.; Frison, C. (Eds.) Biocultural Rights, Indigenous Peoples and Local Communities; Routledge: London, UK, 2022. [Google Scholar]
- Wiśniewska-Drewniak, M. Education in community archives: The KARTA Centre and the General Elżbieta Zawacka Foundation. J. Educ. Cult. Soc. 2017, 8, 296.305. [Google Scholar] [CrossRef]
- Langer, N. The Power of Storytelling and the Preservation of Memories. Educ. Gerontol. 2016, 42, 739. [Google Scholar] [CrossRef]
- Rotherham, I.D. Bio-cultural heritage and biodiversity: Emerging paradigms in conservation and planning. Biodivers Conserv. 2015, 24, 3405–3429. [Google Scholar] [CrossRef]
- UNESCO. Transforming knowledge for just and sustainable future. In Proceedings of the International Conference to Mark the 30th Anniversary of the UNITWIN/UNESCO Chairs Programme, UNESCO Headquarters, Paris, France, 3–4 November 2022. [Google Scholar]
- Thompson, P. The Voice of the Past. Oral History, 3rd ed.; Oxford University Press: Oxford, UK, 2000. [Google Scholar]
- Slim, H.; Thompson, P. Listening for a Change: Oral History and Community Development; Panos Publications: London, UK, 1993. [Google Scholar]
- McEwen, L.; Garde-Hansen, J.; Holmes, A.; Jones, O.; Krause, F. Sustainable flood memories, lay knowledges and the development of community resilience to future flood risk. Trans. Inst. Br. Geogr. 2016, 42, 14–28. [Google Scholar] [CrossRef]
- Rollo, M.F. History of Portuguese Biosphere Reserves; NOVA FCSH: Lisboa, Portugal, 2023. [Google Scholar] [CrossRef]
- Moreira, M.; Frazão, L.; Cusens, J.; Castro, P.; Gouveia, A.C.; da Silva, A.A.; Santos, S.H.; Mårenb, I.E.; Alves, J.; Freitas, H. Engaging participatory mapping for co-management and spatial depiction of nature’s contributions to people in the Portuguese biosphere reserves. Ecosyst. People 2024, 20, 2422920. [Google Scholar] [CrossRef]
- Interview with Sandra Sarmento. Available online: https://youtu.be/4Y_Kobg0oa8 (accessed on 5 March 2025).
- Interview with José Carlos Pires. Available online: https://youtu.be/c-QewXbeB0w (accessed on 5 March 2025).
- Interview with Antonino Milagres. Available online: https://youtu.be/OD09gkQ6Tn0 (accessed on 5 March 2025).
- Interview with Sérgio Leandro. Available online: https://youtu.be/FbN4A1a7wI4 (accessed on 5 March 2025).
- Interview with Rita Alcazar. Available online: https://youtu.be/sHnRnNega14 (accessed on 5 March 2025).
- Interview with Fernando Pereira. Available online: https://youtu.be/favlVeMWP64 (accessed on 5 March 2025).
- Interview with Maria Carminda & Alzira Nunes. Available online: https://youtu.be/HsxmDvd813g (accessed on 5 March 2025).
- Interview with Armando Loureiro. Available online: https://youtu.be/cFw6FZQL2dc (accessed on 5 March 2025).
- Interview with José Eduardo. Available online: https://youtu.be/x-jmrsjHEsQ (accessed on 5 March 2025).
- Interview with André Espínola. Available online: https://youtu.be/HAlAd1u7FME (accessed on 5 March 2025).
- Interview with Maria José Silva. Available online: https://youtu.be/SVH0vDXiOMg (accessed on 5 March 2025).
- Interview with Marlene Freitas Nóia. Available online: https://youtu.be/qX1hZ6WnpJI (accessed on 5 March 2025).
- Interview with Vanda Brás. Available online: https://youtu.be/hq1vR9wIjB4 (accessed on 5 March 2025).
- Interview with Francisco Pavão. Available online: https://youtu.be/h0OAKEQUYOA (accessed on 5 March 2025).
- Interview with Marco Ferraz. Available online: https://youtu.be/MCtlgiDVSJc (accessed on 5 March 2025).
- Interview with Rui Tadeu. Available online: https://youtu.be/BlW1HDuC97g (accessed on 5 March 2025).
- Interview with António Saldanha. Available online: https://youtu.be/iGON4gho8Bg (accessed on 5 March 2025).
- Interview with Nuno Batista. Available online: https://youtu.be/cbAXoaI0Jxo (accessed on 5 March 2025).
- Interview with Pedro Espírito Santos “Celestino Vieira”. Available online: https://youtu.be/TfQoGHm54jA (accessed on 5 March 2025).
- Interview with José Napoleão. Available online: https://youtu.be/iMhq8TQtmgs (accessed on 5 March 2025).
- Interview with Filomena dos Prazeres. Available online: https://youtu.be/AmEJuqhiw1Q (accessed on 5 March 2025).
- Interview with Dominga Natália. Available online: https://youtu.be/A9IcqySdkTM (accessed on 5 March 2025).
- Interview with Leidiane Severino. Available online: https://youtu.be/3ZpmLV2J6Gs (accessed on 5 March 2025).
- Interview with Wesley de Andrade. Available online: https://youtu.be/DbiXyftKqVQ (accessed on 5 March 2025).
- Interview with Ronald Silva. Available online: https://youtu.be/YINeJOGuHkY (accessed on 5 March 2025).
- Interview with Francisco Marshall. Available online: https://youtu.be/Z2jqaejfelg (accessed on 5 March 2025).
- Interview with Ana Gabriella. Available online: https://youtu.be/sbvL6xlcYI0 (accessed on 5 March 2025).
- Interview with Wilson Morais. Available online: https://youtu.be/qjkUugYXa7Y (accessed on 5 March 2025).
- Interview with Zilma Maia. Available online: https://youtu.be/fURu-4e-Mn4 (accessed on 5 March 2025).
- Interview with Alexandre Brasil. Available online: https://youtu.be/ybLfWB5mRU0 (accessed on 5 March 2025).
- Interview with Leonardo Ribeiro. Available online: https://youtu.be/V70DQIa22vI (accessed on 5 March 2025).
- Interview with Luiz Oliveira. Available online: https://youtu.be/lu5vDd8DwSY (accessed on 5 March 2025).
- Interview with Kévya Costa. Available online: https://youtu.be/Y7kGpIUVs-E (accessed on 5 March 2025).
- Interview with Sirilo Rosa Jr. Available online: https://youtu.be/EXxMIYGXcL4 (accessed on 5 March 2025).
- Interview with Tatiana Agostinho. Available online: https://youtu.be/_dwpz23FRIg (accessed on 5 March 2025).
- Interview with Dolores Wandscheer. Available online: https://youtu.be/BXOh5rHLYek (accessed on 5 March 2025).
- Interview with Marcus Saboya. Available online: https://youtu.be/1cSU3KFzgRU (accessed on 5 March 2025).
- Interview with Gabrielle Rosa. Available online: https://youtu.be/V0QQyQmxF5w (accessed on 5 March 2025).
- Interview with João Ribas Ramos. Available online: https://youtu.be/wR3zspx-vbQ (accessed on 5 March 2025).
- Interview with Maria Cober Melo. Available online: https://youtu.be/alEUgVVfR3c (accessed on 5 March 2025).
- Interview with Jesiel Campos. Available online: https://youtu.be/zz35gtD3lSQ (accessed on 5 March 2025).
- Interview with Paulo Fiuza. Available online: https://youtu.be/8MhjVopFHxA (accessed on 5 March 2025).
- Interview with Andréa Vulcanis. Available online: https://youtu.be/c7TmQqZ7GWg (accessed on 5 March 2025).
- Interview with Adriano da Silva. Available online: https://youtu.be/PmPbU20UlO8 (accessed on 5 March 2025).
- Interview with Maiara Soares. Available online: https://youtu.be/bJWGm0qKTjc (accessed on 5 March 2025).
- Interview with Lucas Gomes. Available online: https://youtu.be/vI1Jaoa_rgg (accessed on 5 March 2025).
- Interview with Dalila Martins. Available online: https://youtu.be/HEGH_yTj0Mo (accessed on 5 March 2025).
- Interview with Rozimere Oliveira. Available online: https://youtu.be/Sr4zTJe5nDM (accessed on 5 March 2025).
- Interview with Jeolimo da Silva. Available online: https://youtu.be/IPnACUC-Cig (accessed on 5 March 2025).










| Dimension | Focus | Examples |
|---|---|---|
| 1. Mapping Biocultural Heritage and Traditional Knowledge | Identification and documentation of TEK and cultural practices within BRs | Georeferenced oral histories, community-curated exhibitions, linguistic mapping |
| 2. Analyzing Perceptions of Nature, Identity, and Conservation | Understanding how communities conceptualize their environment and their role within it | Key metaphors (“roots”, “home”), emotional language, identity narratives |
| 3. Developing Conservation Strategies Based on Memory and Local Engagement | Designing governance mechanisms and conservation strategies anchored in local knowledge and cultural values | Participatory governance, NbS integration, heritage-based policy models |
Disclaimer/Publisher’s Note: The statements, opinions and data contained in all publications are solely those of the individual author(s) and contributor(s) and not of MDPI and/or the editor(s). MDPI and/or the editor(s) disclaim responsibility for any injury to people or property resulting from any ideas, methods, instructions or products referred to in the content. |
© 2025 by the author. Licensee MDPI, Basel, Switzerland. This article is an open access article distributed under the terms and conditions of the Creative Commons Attribution (CC BY) license (https://creativecommons.org/licenses/by/4.0/).
Share and Cite
Rollo, M.F. Interconnected Nature and People: Biosphere Reserves and the Power of Memory and Oral Histories as Biocultural Heritage for a Sustainable Future. Sustainability 2025, 17, 4030. https://doi.org/10.3390/su17094030
Rollo MF. Interconnected Nature and People: Biosphere Reserves and the Power of Memory and Oral Histories as Biocultural Heritage for a Sustainable Future. Sustainability. 2025; 17(9):4030. https://doi.org/10.3390/su17094030
Chicago/Turabian StyleRollo, Maria Fernanda. 2025. "Interconnected Nature and People: Biosphere Reserves and the Power of Memory and Oral Histories as Biocultural Heritage for a Sustainable Future" Sustainability 17, no. 9: 4030. https://doi.org/10.3390/su17094030
APA StyleRollo, M. F. (2025). Interconnected Nature and People: Biosphere Reserves and the Power of Memory and Oral Histories as Biocultural Heritage for a Sustainable Future. Sustainability, 17(9), 4030. https://doi.org/10.3390/su17094030

