Abstract
In this paper, based on high-resolution satellite images near an ice bridge in the Canadian Basin, we extracted floe size parameters and analyzed the temporal and spatial variations in the parameters through image processing techniques. The floe area shows a decreasing trend over time, while the perimeter and mean clamped diameter (MCD) exhibit no obvious pattern of change. In addition, the roundness of floes, reflected by shape parameters, generally decreases initially and then increases, and the average roundness of small floes is smaller than that of large floes. To correct the deviations from power law behaviour when assessing the floe size distribution (FSD) with the traditional power law function, the upper-truncated power law distribution function and the Weibull function are selected. The four parameters of the two functions are important parameters for describing the floe size distribution, and and are roughly equal to the maximum calliper diameter and the average calliper diameter of the floes in the region. in the upper-truncated power law distribution function represents the fractal dimension of the floes, and in the Weibull function represents the shape parameter of the floes, both of which increase and then decrease with time. In this paper, we investigate the response of the rate of change in the FSD parameter to the differences in the monthly average temperature and find that , and air temperature are positively correlated, which verifies the influence of air temperature on the floe size distribution.
1. Introduction
The two most commonly used parameters to describe the distribution of sea ice in numerical models are the sea ice concentration (SIC) and sea ice thickness (SIT) [1,2,3,4]. However, with the rapid changes in polar sea ice in the context of global warming, the thinning of ice and the increase in inter-ice waterways, sea ice sheets are easily broken under the actions of wind and waves. Factors beyond the SIC and SIT must be used to accurately determine the true state of sea ice. Notably, it is necessary to introduce a quantitative description of the size of ice floes to better understand the lateral melting of sea ice [5], wave propagation under ice [6], and the influence of momentum and material exchange between the atmosphere and ocean on the sea ice distribution [7]. Because of the important influence of ice floe size in polar physical processes and global climate change, an increasing number of studies have begun to consider ice floe size as an important parameter for describing the state of sea ice [8,9,10].
Studies of the floe size distribution (FSD) are generally based on high-resolution remote sensing images, utilizing image processing technology for processing and ice floe edge recognition, thus enabling the calculation of the size of individual ice floes and corresponding size distribution statistics. Based on this process, Rothrock and Thorndike [11] first studied floes in Arctic regions such as the Beaufort Sea based on the products from the Arctic Ice Dynamics Joint Experiment and Landsat images and proposed a power function distribution for floating ice size; this distribution became the theoretical basis for subsequent FSD research. Weiss [12] studied the breaking process of sea ice from the perspective of fractal geometry and noted that self-similarity regarding the dynamic breaking of sea ice is the physical basis of the power function distribution. Lu et al. [13] reported that the power law index of the marginal ice area of the Antarctic Prydz Bay is between 0.6 and 1.4. Wang et al. [14] reported that the power law exponents of the FSDs in the Beaufort Sea and Chukchi Sea from summer to autumn are between 1 and 1.5. Denton et al. [15] reported a power law index of 1.65–2.03 for the Canadian Basin from 1999 to 2014. These results suggest that the power law indices of FSDs in different regions at different times vary. However, the specific influencing factors and influencing mechanisms are difficult to comprehensively determine. Horvat and Tziperman [16] and Roach et al. [17] found that the evolution of FSDs is affected by both dynamics and thermodynamics, with dynamics including wind, waves, collisions between floes, and other physical processes, and thermodynamics involving solar radiation, air temperature, and warm currents. Under the influence of both types of dynamics, the breakup of floes and the evolution of FSDs are complicated. Nevertheless, the existing research is still dominated by qualitative discussion, and there are limited quantitative results. Notably, in the Arctic summer, thermodynamic and kinetic sea ice processes strongly affect the size distribution of sea ice [18,19]. Studying the size distribution and evolution of ice floes during this period is highly important.
In this paper, high-resolution satellite images of two different regions of the Canadian Basin from June to September 2014 are used to extract the geometric parameters of the ice floes in the two regions and conduct a statistical analysis. The trends of the sea ice size and geometric shape over time are studied, and the quantitative influence of the average temperature on the various size distribution parameters of ice floes is found.
2. Data and Processing Methods
2.1. Remotely Sensed Data
In the 1990s, environmental science and intelligence departments in the U.S. jointly established the MEDEA organization to conduct remote sensing surveys and collect satellite images of environmentally sensitive areas worldwide [20]. MEDEA satellite images are helpful for scientists to study ice fracture patterns, sea ice ridge heights, ice cover percentages, the seasonal development of melt pools [21], the evolution of SIC, FSD [14,22,23], lateral melting, and other processes. The United States Geological Survey (USGS) has released MEDEA high-resolution optical satellite image data since 2009, with a maximum resolution of up to 1 m. These images cover six reference sites in the Arctic from 1999 to 2014. To explore the FSD in the same area at different times, eight images of the Canadian Basin Ice Bridge North from Sican (CBIB_N) and the Canadian Basin Ice Bridge South from Sican (CBIB_S) from June to September 2014 published by the USGS were selected, as shown in Figure 1. Specific information on the imagery is listed in Table 1. The study areas are all located in the Canadian Basin near 80°N, and the sea ice in the region is first-year ice (ice age data from the EASE-Grid Sea Ice Age dataset of the NSIDC). The SIC of the two regions from June to September is between 80% and 95%. The spatial resolution of the images for both regions is 1 m, with the study area covering 6.04 km2 for CBIB_N and 12.2 km2 for CBIB_S.
Figure 1.
The locations and satellite images of the CBIB_N region and CBIB_S region. (a) the mean SIC in the Canadian Basin in August 2014, with data from satellite maps provided by the University of Bremen, Germany, and the locations of the two study regions. (b,c) the MEDEA images of the CBIB_N and CBIB_S regions from June to September 2014.
Table 1.
Temporal and spatial distributions of images and other information.
2.2. Meteorological Data
Previous studies have suggested that changes in FSD are influenced by both the dynamic breakup of ice floes and the thermodynamic melting process. The study area selected in this paper is at a high latitude. As shown in Figure 1, the SIC exceeds 80%, with relatively few open-water areas between the ice. At this point, the ice floe is relatively unlikely to break up under the dynamics of wind and waves. Satellite images were acquired during the summer melting period in the Arctic, when thermodynamics are particularly pronounced and the lateral melting process may have an impact on ice floe size [24] due to increased temperatures. Therefore, with a focus on temperature, the factors influencing the evolution of FSDs are explored. Since there are no corresponding ice-based buoy data for the CSIB_N and CSIB_S regions and images are captured from fixed locations, the ERA5 dataset released by the European Centre for Medium-Range Weather Forecasts is utilized.
The dataset has a spatial resolution of 30 km and global coverage on a daily time scale, allowing for an overall analysis of different regions and periods. Since the spatial scale of the study area in this paper is smaller than the spatial resolution of the ERA5 dataset, temperature data from stations in the study area were used. For matching with remote sensing images, the hourly 2 m elevation temperature data from June to September 2014 from the EAR5 dataset were used. Monthly average temperature data given in Table 2 are the average temperature of image intervals. The average temperature of image intervals means that we use the average temperature of the 30 days between images as the average monthly temperature. For example, if there is an interval of 30 days between June 9 and July 9, we make the average temperature of these 30 days as the monthly average temperature for July. As shown in Table 2, the monthly average temperatures in the two regions ranged from −2 °C to 0.5 °C from June to September.
Table 2.
Temperature in the study area.
2.3. Image Processing
2.3.1. Image Segmentation
To determine the size of ice floes, edge detection is necessary. As shown in Figure 1b,c, the SIC in the study area is relatively high, many of the ice floes have fuzzy boundaries, and floes often stick to each other. The MEDEA images are grayscale images, with pixel values ranging from 0 to 255. Due to the higher albedo of floating ice compared to that of open water, the pixels associated with floating ice have higher values than those associated with open water in the image. Therefore, the threshold method [25] can be used to efficiently distinguish between sea ice and open-water areas. Similarly, the values for inter-ice waterways and ice crevasses between ice floes will be slightly lower than those of ice floes, so choosing an appropriate threshold is important for extracting the dimensions of ice floes.
To intuitively extract the size of ice floes, the adaptive thresholding method is applied to binarize images [26]. The adaptive thresholding method is a local thresholding technique that is most suitable for images with background noise, high contrast, and uneven lighting conditions, as explored in this paper [27,28]. Morphological dilation and erosion [29] methods can be combined to remove spiky protrusions along the edges that may appear during processing and to clearly identify connections between adherent floating ice floes. After the above operations, the ice floes cannot be completely segmented, and watershed segmentation [30] is used for postprocessing and optimization.
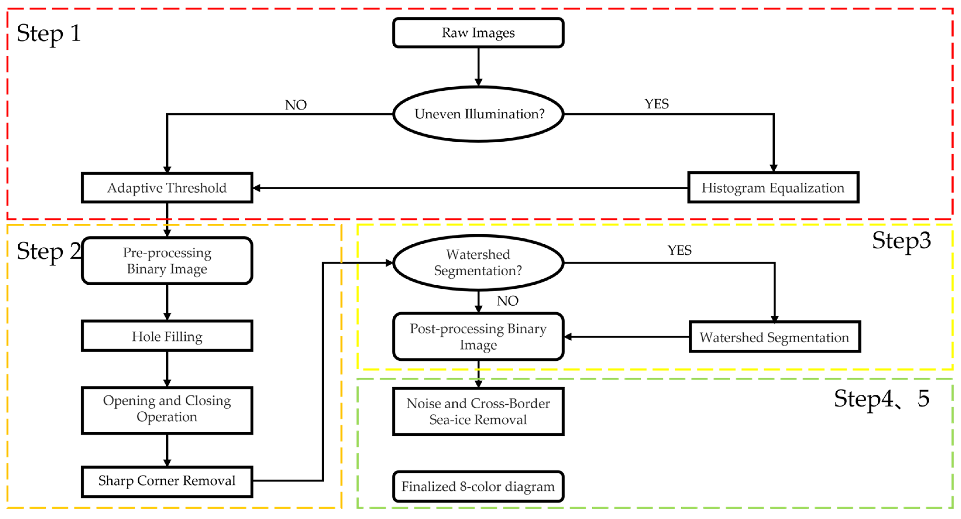
The image processing workflow is illustrated in Figure 2. After importing the images, it is determined whether they are unevenly illuminated images, such as the July image in Figure 1c. For images with uneven illumination, grayscale histogram equalization is performed. This step aims to improve the effectiveness of adaptive threshold segmentation. The image is converted to a binary image with the adaptive thresholding method, as shown in Figure 3a, which presents the July image of the CBIB_N region after the image is processed with the adaptive thresholding method. Due to the presence of melt ponds on floating ice, with lower albedo values than the ice itself, some parts of ice floes may be classified as seawater during image processing, resulting in some gaps in the binary image, which can increase the difficulty of segmentation in subsequent operations. Therefore, it is necessary to fill the gaps and perform morphological processing, as shown in Figure 3b. From Figure 3b, there are still many adherent floes in the red boxes after dealing with the images by thresholding and morphological methods. Therefore, a watershed segmentation algorithm is introduced in this paper to further segment these adherent floes. Oversegmentation is a well-known difficulty with watershed algorithms caused by noise and irrelevant contour elements in images [31]. ‘Oversegmented regions’ means that some of the complete floes in the image have been incorrectly segmented into many small pieces of ice, which can also be seen in the red boxes in Figure 3c. And oversegmented regions are manually identified and filled, as shown in Figure 3d (the red lines in the red boxes indicate the segmentation lines of the watershed results). Due to the high resolution of the images, it is difficult to distinguish between small noise points and small sea ice features. Based on experience during processing, a minimum area threshold of 100 is set to remove more than 95% of the noise, as shown in Figure 3e.
Figure 2.
Image processing flow chart.
Figure 3.
The CBIB_N satellite image processed on 9 July 2014: (a) the image after adaptive threshold processing. (b) the image after gap filling and morphological processing, and adherent sea ice is shown in the red boxes. (c) oversegmented floes, and the red line in the red boxes is the oversegmented line. (d) the image after watershed segmentation, and the red line in the red boxes is the segmentation line. (e) the binarized image after removing excess noise and cross-boundary sea ice. (f) an 8-colour diagram with colour differences based on area.
Finally, the floating ice is divided into 8 intervals based on its area, ranging from 0 to 35,000 m2, each represented by a different colour in Figure 3f. After completing the processing steps, the next step involves extracting the parameters of the floating ice size distribution.
2.3.2. Ice Floe Size and Shape
The ice floe size parameters extracted in this paper are the area, perimeter, MCD, and roundness. The calculations all use pixels as the base unit, and the resulting information is then converted to actual dimensions based on the calibration results.
- Area (A): The total number of pixels associated with floating ice in a satellite image
- Perimeter (P): The total number of pixels along the boundaries of ice floes in a satellite image
- Mean calliper diameter (L): The average distance between two parallel lines that enclose an ice floe, covering 180° rotationally. If the x-axis is used as a reference, the angle formed between the axis and the parallel lines increases gradually with θ. The spacing of the two parallel lines is calculated as . shows the coordinates of the points at the corresponding ice floe boundaries, and the MCD expression for the ice floe is as follows:
- Roundness (ro): The degree to which the surface of an ice floe forms a perfect circle. The roundness of a perfect circle is defined as 1, while that for a rectangle is 1.273. The formula is expressed as .
2.4. Size Distribution Function
FSD studies are usually based on power law functions. However, when the observation area is limited, large ice floes cannot be fully considered with this approach, and the cumulative frequency distribution usually deviates from the ideal power law distribution [11,32,33]. Therefore, Burroughs and Tebbens proposed the upper-truncated power law function in 2001 to study FSDs [34] and mitigate the influence of sampling area limitations. The formula is expressed as follows:
where is the total number of ice floes in the study area, is the ice floe size parameter, which is set as the MCD in this study, is a constant, and is the slope of the conventional power law function. is the result obtained by fitting Equation (2) to the cumulative frequency function, which is numerically approximately equal to the size of the ice floe when is 0. The nonlinear least squares method is used to fit Equation (2), and three unknown parameters, , and , are obtained.
In addition, the Weibull function can be used in the statistical analysis of size distributions [35,36,37] to reflect the accelerated decline in the tails of the cumulative frequency distribution plots and the deviation from the power law phenomenon; this approach provides a good fit because the Weibull function has one more degree of freedom than the power law function. The expression for the Weibull function is as follows:
where is a length parameter and is a dimensionless parameter. To derive the FSD under the combined effects of wave currents and thermodynamics. The parameters and can be obtained by fitting Equation (3) with the maximum likelihood estimation method. Fitting Equations (2) and (3) to the cumulative frequency plot yields the ice floe size distribution parameters, which are used for subsequent quantitative analyses.
3. Results and Discussion
3.1. Variation in the Size and Shape of Floes with Time
The processing results of all the images are shown in Figure 4. Overall, the number of floes in the area gradually increases with time, and the number of large ice floes gradually decreases. Figure 5 shows the variations in the area, perimeter, MCD, and roundness of floes with time. The average area of the floes exhibits a decreasing trend (Figure 5a). Especially in the CBIB_N region, the average area decreases significantly from June to July. Figure 4 shows that the number of floes in June is small, there are almost no small floes, and most floes are large strip-shaped floes. In July, a variety of factors cause large floes to break into smaller floes, and thus, the number of floes increases. Hwang and Wang [22] similarly observed the melting of large floes and the breaking of many small floes in July and August 2014 in the Chukchi Sea and the Fram Strait. In the CBIB_S, an increase in the average area occurs in September. Figure 4 shows that there are five large-scale ice floes in the region during the month. As shown in Figure 5b, the perimeter changes are not significant, with a slight decrease observed from July to August. In general, the larger the area of a floe, the longer the perimeter. In June, especially in the CBIB_N region, the average perimeter of large floes is large. However, ice floe breakup increases the perimeter of floes; notably, in 1998, Perovich found that the total perimeter of floes at the SHEBA ice station in August increased dramatically with the breakup of the floes [38]. This could also explain why the perimeter did not decrease with decreasing area and even displayed a slight increase from August to September. The trend of the MCD over time is given in Figure 5c, and the trends of the MCD and perimeter are similar.
Figure 4.
CBIB_N and CBIB_S processed 8-colour diagrams from June to September 2014, large floes (A–E) may have been moved to the study area by ocean currents.

Figure 5.
Particle size and shape changes of ice floes in the CBIB_N and CBIB_S regions from June to September 2014. (a) Area, (b) perimeter, (c) mean calliper diameter, and (d) roundness.
The first three parameters, area, perimeter, and MCD, are geometric parameters, while the fourth parameter, roundness, is a shape parameter. Although roundness is not used in the FSD study, roundness is an auxiliary explanation for the size of floes in this paper. When exploring the size of floes, a combination of geometric and shape parameters would be more comprehensive. The roundness of ice floes has been investigated by many FSD studies [13,19,39], and it is a supplement to floe size. One focus regarding the shape of floes is the overall roundness (ro) trend, particularly decreased roundness. This is because as floes break away from continuous sea ice sheets, melting and collisions between floes cause the corners and edges of the floes to deteriorate; consequently, the floes become progressively circle (ro = 1) and smoother. As shown in Figure 5d, the overall roundness value fluctuates between 1.41 and 1.75 and tends to increase slightly in the late melting period; moreover, the average roundness for small-sized floes (MCD < 100 m) is 1.49, while that for large-sized floes (MCD > 100 m) is 1.78. This illustrates the irregularity in the shapes of large intact floes and broken floes. Notably, the roundness difference between the CBIB_N region in June and at other times is considerable; that is, the ice floes in the region in June are generally slender, and this phenomenon also occurs in June and July in the CBIB_S region.
3.2. Variation in the Size Distribution of Floes
3.2.1. Cumulative Frequency Distribution
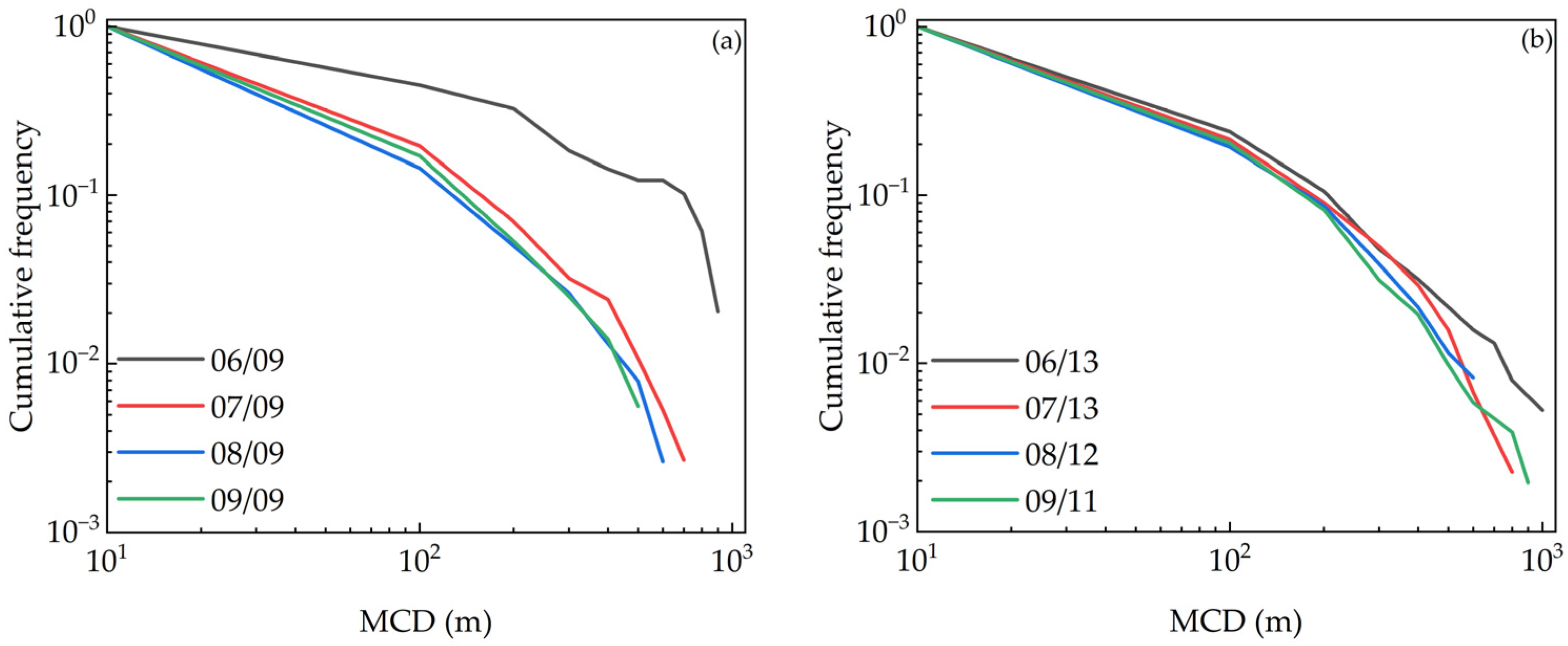
It is clear from the cumulative frequency distributions in Figure 6 that both the CBIB_N and CBIB_S regions exhibit similar variations. Both cumulative frequency distributions deviate from the power law distribution and are not straight lines, as in a traditional power law-based plot. As shown in Figure 6, the tails of the cumulative distribution frequency curves all shift downwards with time because the sampling range of ice floe sizes in the study area is smaller than the actual range of ice floe sizes. On the one hand, at small scales, it is not possible to obtain ice floe sizes smaller than the resolution of the selected images. On the other hand, there is a considerable amount of background noise in satellite imagery, which can make small ice floes difficult to distinguish; notably, noise and small floes are often simultaneously removed in the image processing stage. At the study scale, the sampling area limitations do not allow for the full coverage of some large ice floes; therefore, fewer large ice floes are identified in the study area than are actually present. Deviations from the power law distribution have been noted in many studies. Therefore, in this paper, Equations (2) and (3) are used to study the FSD of floes to eliminate the effect of deviations from the power law. Notably, the grey curve in Figure 6a shows a clear difference from the other curves; it corresponds to the cumulative distribution frequency curve for June 9 in the CBIB_N region. As shown in Figure 4, the number of floes in this daily image is small, and the proportion of large floes is high; consequently, the cumulative frequency distribution curve decreases at a slower rate than other curves.
Figure 6.
Cumulative frequency distribution of floe size during the period from June to September 2014 in two areas: (a) the CBIB_N region and (b) the CBIB_S region.
3.2.2. Variations in the Size Distribution Parameters of the Floes
Equations (2) and (3) are utilized to fit the FSD of the floes in Figure 6, and the results are shown in Table 3. We consider two length parameters: and . The change in is not significant, and decreases over time. in Equation (2) is the truncated size of the floes. Compared to that in the traditional power law function, is the key parameter in the modified power law function; therefore, should be numerically equal to or slightly larger than the MCD of the largest floes in the sampling area. Because the smallest floes in the sampling area are all the same size due to resolution limitations, the magnitude of can be used to indicate the range of the FSD. is the scale coefficient in the Weibull function, and is numerically approximately equal to the mean value of the MCD of the floes in the sampling area based on the intrinsic properties of the Weibull function. Therefore, the Weibull function distribution is consistent with the distribution of the floes, regardless of whether they are broken up by waves or currents or ablated by ocean thermodynamics. In addition, can be used to characterize the proportion of large floes in the sampling area, and in Table 3 shows a gradual decreasing trend with time, but a slight increase occurs in the CBIB_S area on September 11th. On one hand, from June to September, the sea ice extent gradually decreases in the Arctic. Especially in September, sea ice extent reaches the minimum value of the year [40]. As a result, the large floes in Figure 7b cannot be formed by refreezing. On the other hand, there are studies that indicate the presence of ocean currents in the region [41,42]. Comparing the images of August 12th and September 11th, five large floes appeared suddenly, so we assumed that ocean currents brought floes to this area, and increased as a result.
Table 3.
Variation in the size distribution parameters of floes.
Figure 7.
and over time in the CBIB_N region versus the CBIB_S region: (a) and (b) .
The first is the fit evaluation metric for the upper-truncated power law function and the second is the fit evaluation metric for the Weibull function. To illustrate the fit of the two functions, we added the two values to Table 3. The values are above 0.88, which is a better fit in total, except for the upper-truncated power law function for the image of the CBIB_N area on June 9th. There are few small floes on this day, leading to irregularities in the decrease in the cumulative frequency curve. So, the fitting effect is slightly worse. Table 3 shows that the values of both regions increase and then decrease over time. represents the slope of the straight line of the power law function on a double logarithmic axis; therefore, the larger the value of , the greater the slope of the straight line, and the cumulative frequency distribution gradually shifts downwards, which is consistent with the trend shown in Figure 6. Changes in fractal dimension are often related to physical processes within the system in the study area, and the breaking up of floes may be an important influence leading to changes in the fractal dimension. The values for the two regions studied in this paper ranged from 0.83 to 1.32. Many previous studies have examined FSD in different regions and at different times, as shown in Table 4. The results are similar to those in this paper despite the differences in study areas, study times, and the scales of floes.
Table 4.
Studies of sea ice floe size distribution.
Denton et al. [15] found that ranged from 1.65 to 2.03 when studying FSD in the Canadian Basin using MEDEA imagery and found that increased from April through August and decreased into September. Notably, Denton used a non-cumulative density function to study FSD, while this paper uses a cumulative density function. Even though the methods used in the two studies are different, the trends observed for are the same. Moreover, there is a large difference in the FSD parameters calculated using the non-cumulative and cumulative density functions.
For example, Stern et al. [45] studied FSD using a non-cumulative density function in the Beaufort and Chukchi Seas in 2014, deriving values between 1.9 and 2.8. However, the is between 1.0 and 1.5 according to Wang et al. [14], who used a cumulative density function.
Another dimensionless parameter is the shape parameter of the Weibull function, which represents the degree of uniformity of the data distribution; the more uniform the distribution, the larger the value of . In contrast, a small value of represents a more heterogeneous distribution. As shown in Table 3, increases and then decreases with time, which indicates that the distribution of FSD gradually becomes more homogeneous over time; specifically, the homogenization of the distribution of ice floes decreases until September. For the Weibull function, the value of has a significant effect on the probability density function, which monotonically decreases when the value of is less than 1; this suggests that most of the observed floes in the study region are of the smallest classifiable size given the described resolution limitations.
3.3. Effect of Temperature on the Floe Size Distribution
The monthly mean air temperature from June to September in both study regions increased and then decreased, a trend consistent with the FSD parameters. To investigate whether there is a linear relationship between the FSD parameters and air temperature and whether the trends are similar between the two regions, the parameter values for the images from both regions were linearly fitted to the daily 2 m elevation air temperature data from the EAR5 dataset from June to September 2014, as shown in Figure 8.
Figure 8.
Results of fitting daily air temperature to and : (a) and (b) . The black squares are D and r corresponding to the temperature on the day of the image, and the red line is their linear fit.
As shown in Figure 8, there are no linear correlations between the and values and the air temperature on the days the images were obtained. However, the effect of air temperature on FSD is likely a long-term effect. Since the satellite images used in this paper were taken 30 days apart, the correlation analysis using only the temperature on the days the images were obtained is unilateral and does not consider the effect of temperature changes on FSD over the 30-day period. In addition, analyses of changes in FSD should not focus only on the air temperature; for example, the average air temperatures in June and September are similar, while the FSD parameters are significantly different. Therefore, considering the remote sensing approach applied, the temperature changes were fitted to the rate of change of the FSD parameters. In other words, the June parameters for the two study areas were used as the baseline, the ratio of the monthly mean temperature difference in each month to that in the previous month and the FSD parameters were used as the independent and dependent variables to perform the linear fitting, and the results of the fitting process are shown in Figure 9.
Figure 9.
Difference in monthly mean air temperature considering variations in and : (a) the fitting result for with the outlier (green square) removed, and (b) the fitting result for . The black squares are the variations of D and r corresponding to the monthly mean temperature difference, and the red line is their linear fit.
In Figure 9, there is no significant linear relationship between the rate of change in and the difference in the monthly mean temperature, while the rate of change in the shape factor is clear. Figure 9a shows that the rate of change from June to July is much greater in the CBIB_N region than in the other region (the green square in the figure). As shown in Table 3, the value of in the CBIB_N region on June 9 was only 0.5. Therefore, the green square in Figure 9a was removed from the fitting process, and the linear correlation considerably increased after removing this outlier. This indicated that there is a relatively obvious linear correlation between temperature changes and the rate of change in the FSD parameters. Based on the change in the value from June to July in the CBIB_N region, ice floes may be more strongly affected by factors other than air temperature, as also indicated in Figure 4, which illustrates that the breakup of large floes predominantly occurs from June to July in the region.
An increase in indicates that the number of small floes in the study area is increasing, while an increase in indicates that the FSD is becoming more uniform. The increases in the and values from June to August indicate that the melting of ice floes caused by the increase in temperature leads to the breakup of large ice floes into multiple small ice floes, thus increasing the uniformity of the distribution of ice floes in the region; this trend is also indicated by the increase in the number of ice floes from June to August in Figure 4. Given the high latitude of the study area in this paper, as shown in Table 2, the temperature on imaging day in September ranged from −8.51 to −3.38 °C, suggesting that the melting period of the floes ended earlier and that the floes were in a growth period in September. This can also explain the decrease in the number of floes in September as the MCD increased. There is a linear relationship between the FSD parameters and temperature. The trends of and are consistent, and both reflect positive changes with the temperature change, but the correlation between the rate of change in and temperature change is lower than that for , and the significance of this relation is comparatively lower. Since only the effect of temperature on the size distribution of floes is analyzed in this paper and the size distribution of floes is influenced by both thermodynamics and dynamic physical processes, it is conjectured that is more affected by these dynamics than .
4. Conclusions
High-resolution satellite images from June to September 2014 obtained in two different study areas within the Canadian Basin of the Arctic Ocean were analyzed, and the ice floe size parameters within the two areas were extracted via image processing techniques. The variations in the floe size distribution parameters were analyzed. Finally, the effect of the mean monthly air temperature on the floe size parameters was explored, and the following conclusions were drawn:
Both the upper-truncated power law function and the Weibull function fit well with the cumulative frequency distribution of floe size. The fractal dimension and the shape parameter for the two regions increase and then decrease over time. is often related to the environmental conditions and represents the uniformity of ice floe distribution. A smaller value of corresponds to a not-so-strong thermodynamic effect in June, while is larger in August. The influence of air temperature on FSD parameters is explored by quantitative analysis, and both and display positive changes with air temperature. But the correlation between and temperature is somewhat weaker than that for . This is because dynamic processes from wind and waves causing ice fracture are also possible factors influencing .
The relationship between air temperature and FSD provides a potential parameterization of FSD for sea ice numerical modelling. However, there are still some issues that need to be improved in future. High-resolution imagery of Arctic Sea ice at the same location over a long time period is still desired to obtain a robust conclusion on the present relationship. And the method of deep learning can also be involved in the current image processing steps to reduce the possible errors induced by manual intervention. A deep insight into the environmental factors and physical processes affecting the variations in FSD should also be gained if more concurrent measurements are available in future observations.
Author Contributions
Conceptualization, Z.L. (Zongxing Li) and P.L.; methodology, Z.L. (Zongxing Li) and P.L.; software, Z.L. (Zongxing Li); validation, Z.L. (Zongxing Li), P.L. and J.Z.; formal analysis, Z.L. (Zongxing Li); investigation, Z.L. (Zongxing Li); resources, Z.L. (Zongxing Li); data curation, Z.L. (Zongxing Li); writing—original draft preparation, Z.L. (Zongxing Li); writing—review and editing, P.L., P.H., H.Z. and M.Y.; visualization, Z.L. (Zongxing Li); supervision, Z.L. (Zhijun Li) and Q.W.; project administration, P.L.; funding acquisition, P.L. and Q.W. All authors have read and agreed to the published version of the manuscript.
Funding
This research was funded by the National Key Research and Development Program of China (2022YFE0107000), the National Natural Science Foundation of China (42320104004 and 42276242), and the Postdoctoral Fellowship Program of CPSF (GZB20230102).
Data Availability Statement
Ice age data from the EASE-Grid Sea Ice Age dataset of the NSIDC are available at https://nsidc.org/data/search#keywords=ice+age/, accessed on 6 April 2024. The mean SIC in the Canadian Basin in August 2014, with data from satellite maps provided by the University of Bremen, Germany, is available at https://data.seaice.uni-bremen.de/databrowser/, accessed on 6 April 2024. Meteorological data provided by the ERA5 dataset are available at https://cds.climate.copernicus.eu/, accessed on 3 March 2024. The MEDEA images are available from the USGS GFL (https://www.usgs.gov/global-fiducials-library-data-access-portal, accessed on 10 May 2023, United States Geological Survey, 2022).
Conflicts of Interest
The authors declare no conflicts of interest.
References
- Min, C.; Yang, Q.; Luo, H.; Chen, D.; Krumpen, T.; Mamnun, N.; Liu, X.; Nerger, L. Improving Arctic Sea-Ice Thickness Estimates with the Assimilation of CryoSat-2 Summer Observations. Ocean.-Land-Atmos. Res. 2023, 2, 0025. [Google Scholar] [CrossRef]
- Yu, X.; Rinke, A.; Dorn, W.; Spreen, G.; Lüpkes, C.; Sumata, H.; Gryanik, V.M. Evaluation of Arctic Sea Ice Drift and Its Dependency on Near-Surface Wind and Sea Ice Conditions in the Coupled Regional Climate Model HIRHAM–NAOSIM. Cryosphere 2020, 14, 1727–1746. [Google Scholar] [CrossRef]
- Nose, T.; Waseda, T.; Kodaira, T.; Inoue, J. Satellite-Retrieved Sea Ice Concentration Uncertainty and Its Effect on Modelling Wave Evolution in Marginal Ice Zones. Cryosphere 2020, 14, 2029–2052. [Google Scholar] [CrossRef]
- Cheng, S.; Chen, Y.; Aydoğdu, A.; Bertino, L.; Carrassi, A.; Rampal, P.; Jones, C.K.R.T. Arctic Sea Ice Data Assimilation Combining an Ensemble Kalman Filter with a Novel Lagrangian Sea Ice Model for the Winter 2019–2020. Cryosphere 2023, 17, 1735–1754. [Google Scholar] [CrossRef]
- Horvat, C.; Tziperman, E. Understanding Melting Due to Ocean Eddy Heat Fluxes at the Edge of Sea-Ice Floes. Geophys. Res. Lett. 2018, 45, 9721–9730. [Google Scholar] [CrossRef]
- Boutin, G.; Ardhuin, F.; Dumont, D.; Sévigny, C.; Girard-Ardhuin, F.; Accensi, M. Floe Size Effect on Wave-Ice Interactions: Possible Effects, Implementation in Wave Model, and Evaluation. J. Geophys. Res. Oceans 2018, 123, 4779–4805. [Google Scholar] [CrossRef]
- Tsamados, M.; Feltham, D.; Petty, A.; Schroeder, D.; Flocco, D. Processes Controlling Surface, Bottom and Lateral Melt of Arctic Sea Ice in a State of the Art Sea Ice Model. Philos. Trans. R. Soc. A 2015, 373, 20140167. [Google Scholar] [CrossRef] [PubMed]
- Horvat, C. Floes, the Marginal Ice Zone and Coupled Wave-Sea-Ice Feedbacks. Philos. Trans. R. Soc. A 2022, 380, 20210252. [Google Scholar] [CrossRef]
- Roach, L.A.; Bitz, C.M.; Horvat, C.; Dean, S.M. Advances in Modeling Interactions Between Sea Ice and Ocean Surface Waves. J. Adv. Model. Earth Syst. 2019, 11, 4167–4181. [Google Scholar] [CrossRef]
- Wang, Y.; Hwang, B.; Bateson, A.W.; Aksenov, Y.; Horvat, C. Summer Sea Ice Floe Perimeter Density in the Arctic: High-Resolution Optical Satellite Imagery and Model Evaluation. Cryosphere 2023, 17, 3575–3591. [Google Scholar] [CrossRef]
- Rothrock, D.A.; Thorndike, A.S. Measuring the Sea Ice Floe Size Distribution. J. Geophys. Res. Oceans 1984, 89, 6477–6486. [Google Scholar] [CrossRef]
- Weiss, J. Fracture and Fragmentation of Ice: A Fractal Analysis of Scale Invariance. Eng. Fract. Mech. 2001, 68, 1975–2012. [Google Scholar] [CrossRef]
- Lu, P.; Li, Z.J.; Zhang, Z.H.; Dong, X.L. Aerial Observations of Floe Size Distribution in the Marginal Ice Zone of Summer Prydz Bay. J. Geophys. Res. Oceans 2008, 113, 2006JC003965. [Google Scholar] [CrossRef]
- Wang, Y.; Holt, B.; Erick Rogers, W.; Thomson, J.; Shen, H.H. Wind and Wave Influences on Sea Ice Floe Size and Leads in the B Eaufort and C Hukchi S Eas during the Summer-fall Transition 2014. J. Geophys. Res. Oceans 2016, 121, 1502–1525. [Google Scholar] [CrossRef]
- Denton, A.A.; Timmermans, M.-L. Characterizing the Sea-Ice Floe Size Distribution in the Canada Basin from High-Resolution Optical Satellite Imagery. Cryosphere 2022, 16, 1563–1578. [Google Scholar] [CrossRef]
- Horvat, C.; Tziperman, E. A Prognostic Model of the Sea-Ice Floe Size and Thickness Distribution. Cryosphere 2015, 9, 2119–2134. [Google Scholar] [CrossRef]
- Roach, L.A.; Horvat, C.; Dean, S.M.; Bitz, C.M. An Emergent Sea Ice Floe Size Distribution in a Global Coupled Ocean-Sea Ice Model. J. Geophys. Res. Oceans 2018, 123, 4322–4337. [Google Scholar] [CrossRef]
- Richter-Menge, J.A.; Perovich, D.K.; Pegau, W.S. Summer Ice Dynamics during SHEBA and Its Effect on the Ocean Heat Content. Ann. Glaciol. 2001, 33, 201–206. [Google Scholar] [CrossRef]
- Perovich, D.K.; Jones, K.F. The Seasonal Evolution of Sea Ice Floe Size Distribution. J. Geophys. Res. Oceans 2014, 119, 8767–8777. [Google Scholar] [CrossRef]
- Baker, D.J.; Zall, L. The MEDEA Program: Opening a Window into New Earth Science Data. Oceanog 2020, 33, 20–31. [Google Scholar] [CrossRef]
- Feng, J.; Zhang, Y.; Cheng, Q.; Tsou, J.Y. Pan-Arctic Melt Pond Fraction Trend, Variability, and Contribution to Sea Ice Changes. Glob. Planet. Chang. 2022, 217, 103932. [Google Scholar] [CrossRef]
- Hwang, B.; Wang, Y. Multi-Scale Satellite Observations of Arctic Sea Ice: New Insight into the Life Cycle of the Floe Size Distribution. Philos. Trans. R. Soc. A 2022, 380, 20210259. [Google Scholar] [CrossRef] [PubMed]
- Bateson, A.W.; Feltham, D.L.; Schröder, D.; Wang, Y.; Hwang, B.; Ridley, J.K.; Aksenov, Y. Sea Ice Floe Size: Its Impact on Pan-Arctic and Local Ice Mass and Required Model Complexity. Cryosphere 2022, 16, 2565–2593. [Google Scholar] [CrossRef]
- Horvat, C.; Tziperman, E. The Evolution of Scaling Laws in the Sea Ice Floe Size Distribution. J. Geophys. Res. Oceans 2017, 122, 7630–7650. [Google Scholar] [CrossRef]
- Otsu, N. A Threshold Selection Method from Gray-Level Histograms. Automatica 1975, 11, 23–27. [Google Scholar] [CrossRef]
- Sauvola, J.; Pietikäinen, M. Adaptive Document Image Binarization. Pattern Recognit. 2000, 33, 225–236. [Google Scholar] [CrossRef]
- Gatos, B.; Pratikakis, I.; Perantonis, S.J. Adaptive Degraded Document Image Binarization. Pattern Recognit. 2006, 39, 317–327. [Google Scholar] [CrossRef]
- Singh, T.R.; Roy, S.; Singh, O.I.; Sinam, T.; Singh, K.M. A New Local Adaptive Thresholding Technique in Binarization. Int. J. Comput. Sci. Issues 2011, 8, 271. [Google Scholar]
- Haralick, R.M.; Sternberg, S.R.; Zhuang, X. Image Analysis Using Mathematical Morphology. IEEE Trans. Pattern Anal. Mach. Intell. 1987, 4, 532–550. [Google Scholar] [CrossRef]
- Vincent, L.; Soille, P. Watersheds in Digital Spaces: An Efficient Algorithm Based on Immersion Simulations. IEEE Trans. Pattern Anal. Mach. Intell. 1991, 13, 583–598. [Google Scholar] [CrossRef]
- Yang, X.; Clausi, D.A. SAR Sea Ice Image Segmentation Based on Edge-Preserving Watersheds. In Proceedings of the Fourth Canadian Conference on Computer and Robot Vision (CRV ’07), Montreal, QC, Canada, 28–30 May 2007; IEEE: Montreal, QC, Canada, 2007; pp. 426–431. [Google Scholar]
- Zhang, J.; Stern, H.; Hwang, B.; Schweiger, A.; Steele, M.; Stark, M.; Graber, H.C. Modeling the Seasonal Evolution of the Arctic Sea Ice Floe Size Distribution. Elementa 2016, 4, 000126. [Google Scholar] [CrossRef]
- Pickering, G.; Bull, J.M.; Sanderson, D.J. Sampling Power-Law Distributions. Tectonophysics 1995, 248, 1–20. [Google Scholar] [CrossRef]
- Burroughs, S.M.; Tebbens, S.F. Upper-Truncated Power Laws in Natural Systems. Pure Appl. Geophys. 2001, 158, 741–757. [Google Scholar] [CrossRef]
- Weibull, W. A Statistical Distribution Function of Wide Applicability. J. Appl. Mech. 1951, 18, 293–297. [Google Scholar] [CrossRef]
- Cheong, Y.S.; Reynolds, G.K.; Salman, A.D.; Hounslow, M.J. Modelling Fragment Size Distribution Using Two-Parameter Weibull Equation. Int. J. Miner. Process. 2004, 74, S227–S237. [Google Scholar] [CrossRef]
- Montiel, F.; Mokus, N. Theoretical Framework for the Emergent Floe Size Distribution in the Marginal Ice Zone: The Case for Log-Normality. Philos. Trans. R. Soc. A 2022, 380, 20210257. [Google Scholar] [CrossRef] [PubMed]
- Perovich, D.K.; Tucker, W.B.; Ligett, K.A. Aerial Observations of the Evolution of Ice Surface Conditions during Summer. J. Geophys. Res. Oceans 2002, 107, SHE-24. [Google Scholar] [CrossRef]
- Toyota, T.; Haas, C.; Tamura, T. Size Distribution and Shape Properties of Relatively Small Sea-Ice Floes in the Antarctic Marginal Ice Zone in Late Winter. Deep. Sea Res. Part II Top. Stud. Oceanogr. 2011, 58, 1182–1193. [Google Scholar] [CrossRef]
- Cavalieri, D.J.; Parkinson, C.L. Arctic Sea Ice Variability and Trends, 1979–2010. Cryosphere 2012, 6, 881–889. [Google Scholar] [CrossRef]
- Timmermans, M.-L.; Proshutinsky, A.; Golubeva, E.; Jackson, J.M.; Krishfield, R.; McCall, M.; Platov, G.; Toole, J.; Williams, W.; Kikuchi, T.; et al. Mechanisms of Pacific Summer Water Variability in the Arctic’s Central Canada Basin. J. Geophys. Res. Oceans 2014, 119, 7523–7548. [Google Scholar] [CrossRef]
- Li, J.; Pickart, R.S.; Lin, P.; Bahr, F.; Arrigo, K.R.; Juranek, L.; Yang, X. The Atlantic Water Boundary Current in the Chukchi Borderland and Southern Canada Basin. J. Geophys. Res. Oceans 2020, 125, e2020JC016197. [Google Scholar] [CrossRef]
- Lensu, M. The Fractality of Sea Ice Cover. In Proceedings of the IAHR Ice Symposium, Espoo, Finland, 20–23 August 1990; pp. 300–313. [Google Scholar]
- Toyota, T.; Takatsuji, S.; Nakayama, M. Characteristics of Sea Ice Floe Size Distribution in the Seasonal Ice Zone. Geophys. Res. Lett. 2006, 33, L02616. [Google Scholar] [CrossRef]
- Stern, H.L.; Schweiger, A.J.; Stark, M.; Zhang, J.; Steele, M.; Hwang, B. Seasonal Evolution of the Sea-Ice Floe Size Distribution in the Beaufort and Chukchi Seas. Elem. Sci. Anthr. 2018, 6, 48. [Google Scholar] [CrossRef]
Disclaimer/Publisher’s Note: The statements, opinions and data contained in all publications are solely those of the individual author(s) and contributor(s) and not of MDPI and/or the editor(s). MDPI and/or the editor(s) disclaim responsibility for any injury to people or property resulting from any ideas, methods, instructions or products referred to in the content. |
© 2024 by the authors. Licensee MDPI, Basel, Switzerland. This article is an open access article distributed under the terms and conditions of the Creative Commons Attribution (CC BY) license (https://creativecommons.org/licenses/by/4.0/).









