Abstract
The cotton bollworm (CBW) poses a significant risk to maize crops worldwide. This study investigated whether hyperspectral satellites offer an accurate evaluation method for monitoring maize ear damage caused by CBW larvae. The study analyzed the records of maize ear damage for four maize fields in Southeast Hungary, Csongrád-Csanád County, in 2021. The performance of Sentinel-2 bands, PRISMA bands, and synthesized Sentinel-2 bands was compared using linear regression, partial least squares regression (PLSR), and two-band vegetation index (TBVI) methods. The best newly developed indices derived from the TBVI method were compared with existing vegetation indices. In mid-early grain maize fields, narrow bands of PRISMA generally performed better than wide bands, unlike in sweet maize fields, where the Sentinel-2 bands performed better. In grain maize fields, the best index was the normalized difference of λA = 571 and λB = 2276 (R2 = 0.33–0.54, RMSE 0.06–0.05), while in sweet maize fields, the best-performing index was the normalized difference of green (B03) and blue (B02) Sentinel-2 bands (R2 = 0.54–0.72, RMSE 0.02). The findings demonstrate the advantages and constraints of remote sensing for plant protection and pest monitoring.
1. Introduction
The polyphagous migratory moth, cotton bollworm (Helicoverpa armigera, Hübner (Lepidoptera: Noctuidae), CBW) is a major threat to arable crops, including maize, cotton, soybean, and several horticulture crops [1,2,3] reported globally [4,5]. The annual estimate for crop damage caused by CBW is USD 2 billion [6]. Maize is one of their primary hosts. The newly hatched larvae crawl from the silk to under the maize ear husk and consume silks and kernels, resulting in reduced crop yield and quality, especially in sweet maize, seed maize production, as well as in commercial grain maize [1,3,7,8]. The percentage of crop damage is contingent upon the coincidence of maize silking and the pinnacle of CBW adult presence [9]. The CBW is resilient to drought and heat, enabling it to thrive in arid and hot conditions. In tropical regions, the CBW develops generations continuously [3]. The CBW is also highly adaptive: its pupae are able to enter facultative diapause to survive the winter in non-tropical regions and avoid unfavorable weather conditions [10,11,12]. The adult population is increasing due to global warming [8,13,14], and its life cycle has also been affected by climate change [13,14,15,16]. Both phenomena substantially increase larval abundance [1] and the consequent damage [17]. Monitoring the presence of CBW larvae and assessing the extent of their damage is beneficial for estimating crop yield [18,19] and improving the localization and timing of adult fight peak and oviposition [20,21,22,23]. This information is crucial to avoid the damage caused by the next CBW generation [1,24].
The widespread utilization of chemical pesticides has led to a wide range of pesticide resistance in this species. Consequently, CBW is responsible for the largest number of documented instances of pesticide resistance compared to any other species of noctuid [24,25]. Monitoring its larvae and damage they cause also helps to identify pesticide-resistant CBW populations [10,24].
Conventional methods for monitoring the percentage of CBW larval damage are limited to visual inspections of the maize ears in the field using various sampling methods [18,19]. This approach is time-consuming and requires highly skilled labor, rendering it prohibitively expensive and unsuitable for accurately measuring the extent of damage caused by CBW larvae over a vast region.
Satellites observe crop growth and development across broad regions by analyzing the absorption and reflectance of solar radiation on land surface [26]. Optical satellite observations are increasingly utilized in agriculture for different purposes, such as biomass and yield estimation [27,28,29,30], assessing the nutrient composition [31], optimizing fertilization, or detecting crop health issues such as nutrition deficiency [32,33], disease, and arthropod pests. Methods have been developed to detect cereal crop diseases such as maize streak virus [34], wheat stripe rust [35], and Fusarium spp. [36]. Multispectral satellite technology was used to differentiate disease from other stressors, e.g., wheat yellow rust from nitrogen deficiency [37] or powdery mildew from aphid damage [38]. Substantial progress has been made in crop pest detection (e.g., cotton aphid [39], coffee leaf minder [40], rice pests [41], and moths such as Loxostege sticticalis [42] or Spodoptera frugiperda [43,44,45,46]). Satellite imagery was used to improve predictions on the distribution of CBW eggs in cotton [22], and the authors have recently revealed the applicability of multispectral satellites for CBW damage surveillance in maize-cropping systems [47,48].
Optical satellite sensors typically have a limited number of wide spectral bands that cover the optical spectrum, ranging from visible light (400 nm) to short-wave infrared (2500 nm). The European Space Agency (ESA)’s Sentinel-2 mission incorporates four narrow bands in the electromagnetic spectrum’s red-edge and near-infrared (NIR) regions. These bands are extensively utilized for the abovementioned purposes [49].
On the other hand, hyperspectral sensors are composed of several narrow spectral bands (with a bandwidth of ≤20 nm) with better sensitivity to the changes caused by pests and diseases in a spectral profile of plants. Promising results have been reported with ground-based hyperspectral sensors to detect diseases [50,51] (e.g., Colletotrichum spp. [52], Verticillium dahliae [53]) and pests (e.g., Meloidogyne incognita [54], Stegasta bosqueella, Spodoptera cosmioides [55]).
Recently, there has been an increase in the number of hyperspectral satellite missions being launched. The PRISMA satellite, a mission of the Italian Space Agency, was launched in March 2019 [56]. PRISMA is the first space mission in almost two decades to demonstrate hyperspectral capabilities throughout the optical spectrum. It serves as a precursor for a series of hyperspectral global monitoring missions, such as the German EnMAP mission (Environmental Mapping and Analysis Program), which was launched in April 2022, ESA’s Copernicus Hyperspectral Imaging Mission for the Environment (CHIME), or NASA’s Surface Biology and Geology mission [57].
Important progress has been made toward assessing the potential of hyperspectral satellites compared to multispectral satellites in water quality retrieval [58,59], yield estimation [29], crop nutrition composition assessment [31], and evaluation of soil properties [60,61], and most recently, a few examples of crop disease detection have been reported [62]. Hyperspectral satellites, including CBW damage monitoring, have yet to be used for insect pest detection in crops.
Based on the abovementioned publications and reviews and the main gaps identified in our review, this study aimed to investigate whether hyperspectral satellites offer a more accurate estimation of CBW larval damage in maize crops than multispectral satellites. In this study, we used a novel approach to indirectly access CBW damage via hyperspectral satellite imagery. Our study compared the potential of PRISMA hyperspectral satellite imagery to multispectral Sentinel-2 images of the crop canopy. The performance of Sentinel bands, PRISMA bands, and Synthetized Sentinel bands (obtained from PRISMA bands through spectral convolution using the sensor’s spectral response function) was compared using the following methods: linear regression of CBW larval damage with single bands and band combinations retrieved by two-band vegetation index method, and partial least squares regression. This study contributes to a better understanding of CBW damage implications. Findings demonstrate that with the commercialization of hyperspectral satellite imagery, the technology will be an important source of data for practical farming and crop protection decisions.
2. Materials and Methods
2.1. Study Area
The study was conducted from July to August 2021 in four maize fields in Southeast Hungary, Csongrád-Csanád County (Figure 1). The cultivation of field crops, such as cereals, maize, sunflowers, and rapeseed, dominates the area. Two of the selected maize fields were grain maize, and two of them were sweet maize fields. One of the two grain maize fields (labeled as Nm5) belongs to the administrative boundary of the town Nagymágocs, while the other (labeled as Kd) belongs to Kondoros. The grain maize was a PR 37 N01 mid-early hybrid (FAO360-380, FAO300 maturity group) sown in mid and late April. The two sweet maize fields (labeled as Nm1 and Nm2) were located near Nagymágocs as well. The sweet maize was planted with the Kiara hybrid, sown in mid-May and irrigated with a center pivot system. Georeferencing field boundaries were determined manually in QGIS.
Figure 1.
Selected sampling zones in sweet maize (Nm1 and Nm2, colored red) and grain maize fields (Nm5 and Kd, colored yellow) in Southeast Hungary. The red point in Hungary’s blank map represents the location of the fields. The sampling zones were selected based on Normalized Difference Vegetation (NDVI) calculated from Sentinel 2 images collected on 30 July 2021. The background image is a Sentinel-2 true-color image (with 10 m spatial resolution) collected on 30 July 2021.
2.2. Maize Field Measurement Methods
Before the selection of sampling zones in each field, NDVI was computed based on preliminary collected Sentinel-2 imagery (in mid-June of the observed year) with a spatial resolution of 20 m. The fields were divided into zones measuring 20 × 20 m. A total of ten sampling zones were selected in the Nm1, Nm2, and Nm5 fields and 13 sampling zones in the Kd field. The Kd grain maize field was larger than the other grain maize fields and more heterogeneous than all other maize fields. Therefore, more sampling zones were selected than in the other fields. The sampling zones were selected using the following method: The range of NDVI in each field was separated into 10–13 equal sub-ranges. One sampling zone was selected from each sub-range. The central location of each of the selected sampling zones was obtained in QGIS (version 3.28.10) 10 August 2021) and then physically located in the fields using a Trimble Juno 3B GPS device. Inside each sampling zone, 36 plants were selected as samples. During sampling, a spiral line was followed starting from the center of the zone. The plants were evenly distributed among the grid points inside the zone. The ears of the sample plants were visually examined. The presence of CBW larvae and/or their typical visible damage (chewed kernels and excrement) was observed by removing the husk of the ears. The extent of damage was given by the percentage of plants damaged in a given sampling zone. The amount of damage per maize ear was considered as negligible information. The percentage of damaged ears represented the CBW damage of the sampling zone. Certain sampling zones were removed from the data analysis as the irrigation system disturbed the sampling zone with its presence or shadow in the satellite image; a substantial object was discovered inside the designated sample area; or the density of maize plants decreased to less than 60% due to agronomic failure. The final number of sampling zones, sample plants, and date of field observations is summarized in Table 1.
Table 1.
Final number of sampling zones, sample plants, and date of field observations.
Adult CBW flights (Figure 2) were observed using CSALOMON® VARL funnel sex pheromone traps (Plant Protection Institute CAR, ELKH, Budapest, Hungary, www.csalomoncsapdak.hu, accessed on 28 May 2023), with a CBW sex pheromone attractant [2]. The killing agent was lambda-cyhalothrin. The traps were deployed on 31 May and monitored weekly until 9 August. The nearest KITE PrecMet weather station also recorded minimum, maximum, and average daily temperatures and the sum of daily precipitation (Figure 2). The weather during the maize growing season was arid, and the sum of daily precipitation was 138 mm. The distance of the weather station was 18.1 km from the Kd field, 4.9 km from the Nm5 field, 5.5 km from Nm1, and 6.1 km from Nm2.
Figure 2.
Daily temperature (minimum, maximum, average) and sum of precipitation of the maize-growing season and weekly average catches of male adult cotton bollworms.
The life stage of the CBW was estimated using the growing degree day (GDD) method. Calculations were based on the abovementioned adult flight monitoring, meteorological observations, and developmental thresholds based on the literature [63,64]. The adult flight peak of the second generation was observed on 18 July (Figure 2, Table 2). Mass hatching was estimated to occur on 24 July. During the first satellite observations, the CBW developmental stage was third instar larvae and fifth instar larvae during the second satellite recordings and field sampling of maize ears (Table 2). Field sampling endorsed our GDD calculations.
Table 2.
Cotton bollworm life stage estimation based on growing degree day (GDD) and important dates in the context of this research.
2.3. Satellite Imagery Acquisition and Processing
PRISMA (PRecursore IperSpettrale della Missione Applicativa—Hyperspectral Precursor of the Application Mission) is a low-Earth-orbit satellite operated by the Italian Space Agency since 2019. Its optical hyperspectral sensor covers the electromagnetic spectra between 400 nm and 2505 nm on 66 and 171 spectral bands in the VIS-NIR and SWIR regions, respectively. A secondary panchromatic sensor with higher resolution has also been added to allow pan-sharpening of the narrowband spectral images [56].
Image acquisitions can be requested on the PRISMA website (https://prisma.asi.it/, last accessed on 25 May 2024). The processing levels of the images can be the radiometrically calibrated L1 data, the geolocated and atmospheric correction transformed versions L2B (with radiance values) or L2C (with at-surface reflectance values), or the final L2D level containing all previous corrections and transformations in conjunction with spatial geocoding to the Universal Transverse Mercator (UTM) coordinate system [56,65].
Two L2D level images were acquired from the fields in Southeastern Hungary on two different dates in 2021, on July 30 and August 10. For further analysis, the VIS-NIR spectral bands were pan-sharpened from the native 30 m/pixel resolution to the 5 m/pixel spatial resolution of the panchromatic greyscale image by applying the Gram–Schmidt method [66,67,68] in ENVI version 5.6 (Exelis Visual Information Solutions, Boulder, CO, USA). Due to the partial spatial overlap between the panchromatic image and the VIS-NIR data cube, the latter’s entire spectral range was employed to synthesize the lower-resolution panchromatic image during pan-sharpening. The SWIR datacube was subsampled to the same 5 m/pixel spatial resolution using bilinear interpolation.
Secondly, noisy or near-zero reflectance parts of the spectra were omitted (Figure 3) before the calculation of band ratio or normalized difference-based spectral indices. The spectral ranges in which the reflectance was close to zero (i.e., the reflectance of λ less than 0.013) were excluded from the analysis. These ranges were under 471 nm, over 2442 nm, and between 1350 and 1459 nm, and also between 1803 and 1958 nm.
Figure 3.
Average reflectance of sweet and grain maize fields in the spectral range acquired by PRISMA on two dates and its additional imagery processing: the spectral ranges, where the reflectance was close to zero (Reflectance of λ less than 0.013), were omitted. Omitted spectral ranges are denoted by gray color, and their boundary wavelengths are given.
ESA Copernicus Open Access Hub (https://browser.dataspace.copernicus.eu/, last accessed on 12 June 2024) provided the Sentinel-2 images at level L2A. The images were collected and aligned with the dates of PRISMA recordings (±1 day), more precisely on 30 July 2021 and 8 September 2021. The providers previously applied radiometric and geometric corrections, including a Scene Classification and an atmospheric correction providing surface reflectance data [69]. The surface reflectance data were systematically generated using the Sen2Cor processor [70]. Level-2A products included cloud and snow masks at a 60 m resolution. Both analyzed images were cloudless and snowless. Spectral data processing and map visualization were conducted in QGIS (version 3.28.10). The main characteristics of the two satellites (Sentinel-2 and PRISMA) are summarized in Table 3.
Table 3.
Main characteristics of space-borne satellites used in visible (VIS), near-infrared (NIR), and short-wave infrared (SWIR) spectral ranges.
To align the spatial resolution of sampling zones, Sentinel-2, and PRISMA satellite images, a spatial resampling of pan-sharpened PRISMA (5 m resolution) images was conducted before further analysis. Therefore, all layers’ spatial resolution was 20 m.
We conduct consistency analyses on the correlation coefficients obtained from regressions using Sentinel-2 images and those obtained from hyperspectral images from PRISMA. This framework combines hyperspectral PRISMA bands with the Sentinel-2 MSI spectral response function through spectral convolution to generate Synthetized Sentinel-2 bands.
2.4. Data Analysis
Data were processed in Microsoft Excel (version 2310) and R Studio (version 2022.07.02) [71] using the packages ‘reshape’ [72], ‘ggplot2’ [73], ‘dplyr’ [74], ‘pls’ [75], ‘caret’ [76], and ‘mdatools’ [77].
2.4.1. Analysis of Variance
The differences in levels of damage caused by CBW larvae in the fields were analyzed by ANOVA and post hoc tests (Tukey’s Honest Significant Difference (Tukey HSD)) to compare the means. The differences were deemed to be significant when p < 0.05. All ANOVA and Tukey HSD test criteria (e.g., grouped data were independent) were satisfied.
2.4.2. Two-Band Vegetation Indices (TBVIs) and the Selected Vegetation Indices
Two-band vegetation indices (TBVIs) are commonly used to analyze spectral information due to their simplicity and their ability to account for changes in the spectral profile of a surface [78]. In a two-band vegetation index (TBVI), a band can either compensate for the changes in a canopy feature’s spectral characteristics or enhance the band’s signal-to-noise ratio [79]. The performance of TBVIs based on PRISMA, Synthetized Sentinel 2, and Sentinel-2 bands were evaluated in each maize field. Linear regression of TBVIs with CBW larval damage was analyzed. R2 values were visualized using λ–λ plots (on a grid using Reflectance1 () and Reflectance2 ()) as coordinates [31,79].
TBVIs were calculated based on two general equation forms of vegetation indices. These forms were the simple ratio (SR) of the two bands (Equation (1)) and the normalized difference (ND, Equation (2)) of two bands (λA and λB) of the satellites (Sentinel 2, PRISMA and Synthesized Sentinel). Each combination of bands of these satellites was applied to calculate TBVIs.
The best models obtained from the TBVI method were compared to the Normalized Difference Vegetation Index (NDVI), Normalized Difference Water Index (NDWI), and Plant Senescence Reflectance Index (PSRI), as these indices were found to be the best among several predefined vegetation indices by the authors’ preliminary studies [48]. The formula of these vegetation indices is described in Table 4.
Table 4.
The formula of vegetation indices calculated based on Sentinel-2 and PRISMA spectral bands.
One drawback of the TBVI technique is that it does not take advantage of the several spectral bands provided by hyperspectral sensors.
2.4.3. Partial Least Squares Regression (PLSR)
PLSR is a statistical approach that uses multivariate analysis to integrate the benefits of three different analyses: multiple linear regression analysis, canonical correlation analysis, and principal component analysis. PLSR can be used to decrease the dimensionality of high-dimensional data. It can handle colinear datasets with many dimensions (explanatory variables, X), which are highly correlated (explanatory variables, such as our spectral bands). When a linear relationship was established using several independent variables, their impact on the response variable (Y) could be effectively assessed. This method reveals the hidden connections within a complex dataset by breaking down a matrix of explanatory variables (X) into linear combinations (components) accounting for a distinct percentage of the variability in the response variable (Y) [83].
where β is the slope of the linear regression, ε is the error, and is the decomposed X in terms of a series of correlation coefficients or loadings. The first component accounts for the highest variance in Y, followed by the subsequent components in descending order.
PLSR is a popular method of optical remote sensing in agriculture to find the most dominant wavelengths [29,31]. We used PLSR to analyze the spectral response of sweet maize and grain maize to CBW larval damage by breaking down the PRISMA, Synthetized Sentinel, and Sentinel-2 data. The primary emphasis of our PLSR study was on the loadings since they provide insight into the magnitude and direction of the relationship across significant parts of the spectrum (VIS, red-edge, NIR, SWIR). As PLSR is a complex model and our sample size was limited, we analyzed two sweet maize fields and the two grain maize fields together to reduce the chance of overfitting. Additionally, each dataset was divided into two random segments and 100 iterations were conducted to determine the ideal number of components for each PLSR model (with a maximum of five components).
2.4.4. Model Performance Evaluation
To evaluate linear regressions (single bands, TBVIs) and PLSR, the coefficient of determination (R2), its significance (p), and the root mean square error (RMSE) were calculated. The R2 quantifies the variation and capability of the model. The RMSE quantifies the disparities between the observed and predicted values. In regression analyses, the p-value of the final R2 values of each model was calculated and considered to be significant with an error probability of p < 0.05. R2 values and RMSE were calculated as written below in Equations (10) and (11):
where the model output value is denoted by , the measured value is denoted by , and denotes the mean, while n is the number of samples.
Cross-sensor comparisons and comparisons of different vegetation indices were conducted and evaluated using mean absolute percentage error (MAPE):
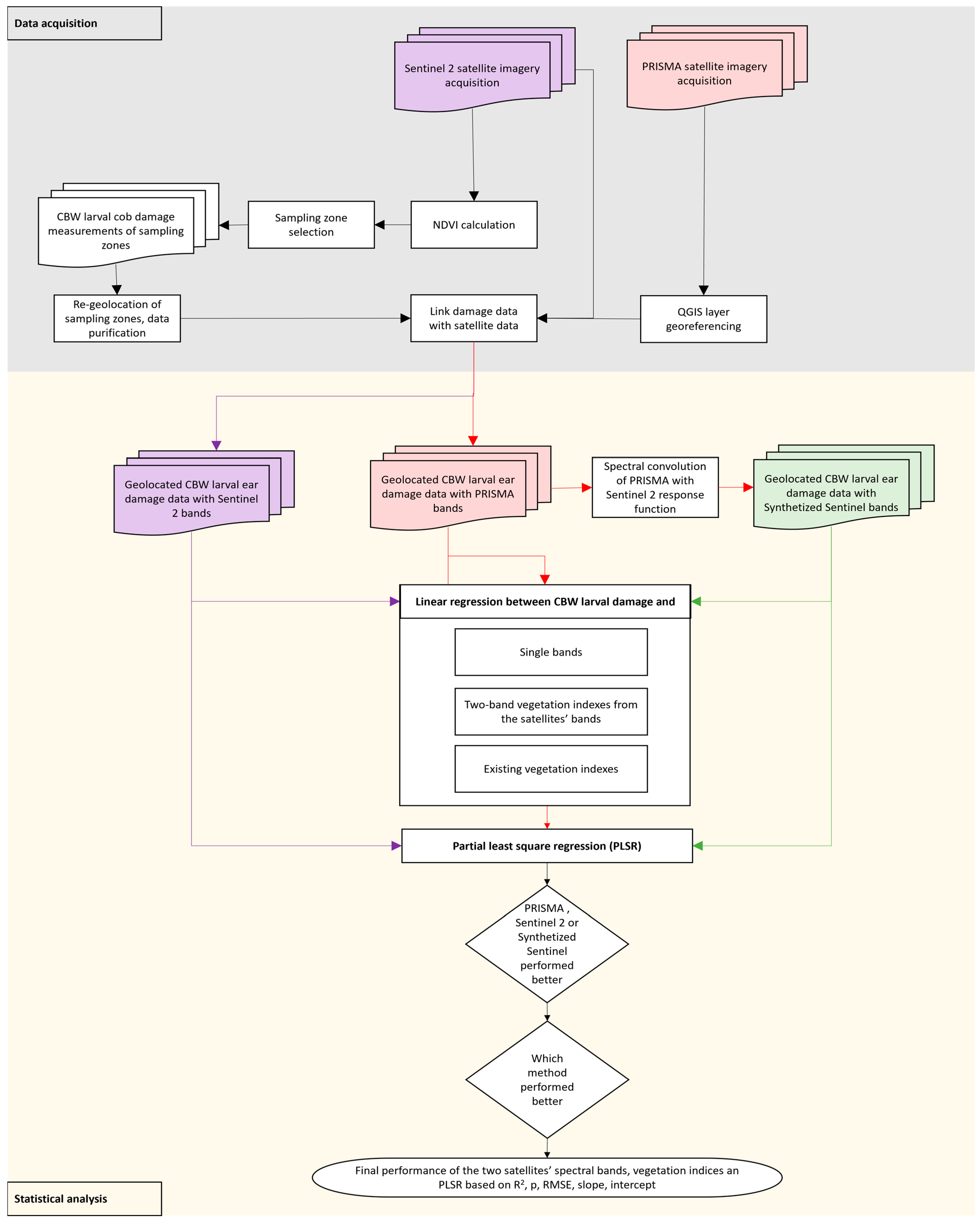
The methodology of data acquisition and processing is summarized in Figure 4.
Figure 4.
Workflow of the analysis of different satellite imagery to determine suitability for monitoring maize ear damage of cotton bollworm larvae. The workflow consisted of two main parts: data acquisition (grey background) and statistical analysis (light-yellow background). Operations associated with the various satellites were identified by specific colors: Sentinel-2 (purple), PRISMA (red), and Synthetic Sentinel (green).
3. Results
3.1. Cotton Bollworm Larval Damage to Maize Ears
The mean percentage of maize ear damage of CBW larvae did not differ significantly in the two grain maize fields (field Kd mean: 60%; field Nm5 mean: 54.7%; p = 0.31). These damage percentages were significantly higher than in both sweet maize fields (p < 0.05). The ear damage of CBW larvae in the sweet maize fields was not significantly different (field Nm1 mean: 10.5%; and field Nm5 mean: 6.3%; p = 0.5, Figure 5).
Figure 5.
Larval damage of cotton bollworm to sampling zones of each field. The width of the violin plots show the density of damage percentages of sampling zones of a maize field.
3.2. Cross-Sensor Comparison of Linear Regression of Single Bands with Maize Ear Damage by the CBW
Generally, in grain maize fields, based on single bands of Sentinel-2 and Synthetized Sentinel, linear regression models estimating CBW damage were less accurate than PRISMA bands. Linear regression coefficients (R2) ranged from 0 to 0.53 (with an average of 0.12) for Sentinel-2 and from 0 to 0.26 (with an average of 0.11) for Synthetized Sentinel. In grain maize fields, the Synthetized Sentinel bands performed better than Sentinel-2 bands during ripening (10 August 2021). At this date, 80% of all bands showed higher regression coefficients (R2). During grain filling (30 July 2021), the performance of the Synthetized Sentinel band showed a comparable performance (60% of the models based on Synthetized Sentinel bands showed higher R2 than on Sentinel-2 bands).
Considering the top-performing linear models per field, a single band of the PRISMA satellite explained the greatest variability of CBW larval damage in grain maize fields in each case. During the development of kernels (30 July 2021), the model with the highest R2 was at 2421 nm (R2 = 0.42) in the Kd field and at 1089 nm (R2 = 0.52) in the Nm5 field. During ripening (10 August 2021), the model with the highest R2 was at 2442 nm (R2 = 0.34) in the Kd field and at 2350 nm (R2 = 0.62) in the Nm5 field.
Consequently, it can be determined that in grain maize fields (Figure 6), the best models based on PRISMA bands were found in the SWIR spectral range. The models of Sentinel-2 and Synthetized Sentinel bands were not consistent.
Figure 6.
R2 of linear regression between grain maize ear damage by CBW larvae and single bands of Sentinel-2, Synthetized Sentinel based on PRISMA bands, and best-performing single bands of PRISMA.
Sentinel-2 performed better in sweet maize fields than Synthetized Sentinel, as 68% of all bands showed higher R2 on both dates. In sweet maize fields (Figure 7), green (B03) and red (B04, B05) bands of Sentinel-2 performed consistently well on both dates (R2 ranged from 0.12 to 0.74). In each case, the green (B03) band revealed the greatest variation in CBW damage (ranging from 34% to 74%) among all Sentinel-2 and Synthetized Sentinel bands, except the Nm1 sweet maize field on 30 July 2021, when the SWIR (B11) band of Sentinel-2 (with R2 = 0.64) overperformed the green band (with R2 = 0.54). In sweet maize fields, models based on visible bands or red-edge bands of Synthetized Sentinel and PRISMA explained less or comparable amounts of variation in CBW damage in the fields than Sentinel-2 bands. Considering NIR and SWIR bands, PRISMA bands performed better than the bands of other satellites (Figure 7). The overall best performing band on sweet maize fields was a PRISMA-based SWIR band with a central wavelength of 1339 nm (R2 = 0.77 in Nm1 field and R2 = 0.48) on 30 July 2021. On 10 August 2021, this band performed well on the Nm1 field (R2 = 0.41), but not on the Nm2 field (R2 = 0.01).
Figure 7.
R2 of linear regression between sweet maize ear damage by CBW larvae and single bands of Sentinel-2, Synthetized Sentinel based on PRISMA bands, and best-performing single bands of PRISMA.
Considering the top-performing linear models per field, a single band of the PRISMA satellite explained the greatest variability of CBW larval damage in sweet maize fields in each case. During the development of kernels (30 July 2021), the model with the highest R2 was at 1339 nm (R2 = 0.77) in the Nm1 field and at 1993 nm (R2 = 0.69) in the Nm2 field. During ripening (10 August 2021), the model with the highest R2 was at 515 nm (R2 = 0.78) in the Nm1 field and at 1491 nm (R2 = 0.66) in the Nm2 field.
3.3. Assessment of CBW Larval Damage of Maize Ears Using Partial Least Squared Regression
Overall, a PLSR model based on PRISMA bands explained the greatest (R2 = 0.55) variability in CBW larval damage of maize ears, and a model based on Sentinel-2 explained the least (R2 = 0.01, Table 5). PRSL models of Sentinel-2 could not explain the variability of CBW damage to maize ears, as R2 values of these models were low (ranging from 0.01 to 0.11) and RMSEs were relatively high (ranging from 0.045 to 0.081) compared to the other models. However, PLSR models based on Synthetized Sentinel bands performed better (with R2 = 0.21 and RMSE = 0.072 in grain maize fields and R2 = 0.34 and RMSE = 0.037 in sweet maize fields) than PRISMA models on 30 July 2021 (Table 5). On 10 August 2021, PRISMA bands showed the most accurate PLSR models (with R2 = 0.55 and RMSE = 0.075 in grain maize fields and R2 = 0.15 and RMSE = 0.046 in sweet maize fields). The process itself reduced the complexity of the models, as single-component models were the best considering PRISMA and Sentinel 2 satellites. However, there was an exception for PRISMA models on 10 August 2021, where the best models consisted of three components. The best PLSR models based on Synthethized Sentinel bands consisted of two components.
Table 5.
Summary of PLSR models. In each model, the number of components is denoted by N (Nmax = 5), and n is the number of samples.
The loadings for the PLSR models applied to sweet maize and grain maize fields using Sentinel-2 and Synthetized Sentinel are shown in Figure 8. Loadings of models based on Sentinel-2 bands showed that two red-edge bands (B06 and B07) and the NIR band (B8A) had the highest impact on the damage estimation models in grain maize and sweet maize fields. In the case of grain maize fields, these bands changed their direction from positive to negative as the season advanced and maturation and senescence progressed. The loadings for the PLSR models based on Synthetized Sentinel bands and SWIR2 (B12) bands were the most correlated with a negative direction.
Figure 8.
Response of Sentinel-2 spectral bands (A) and Synthetized Sentinel spectral bands (B), as defined by PLSR loadings, to sweet maize and grain maize ear damage caused by cotton bollworm larvae.
The loading analysis for PLSR models applied to sweet and grain maize fields using PRISMA bands is depicted in Figure 9. The loadings from PLSR models utilizing PRISMA data consistently demonstrated distinct spectral response patterns for grain maize and sweet maize at different dates. On 30 July 2021, loadings across the visible spectrum (400–741 nm) were near zero for grain maize and sweet maize damage. At the same time, loadings for sweet maize damage estimation remained minimal across a broad SWIR spectrum (1470–2500 nm). For sweet maize damage models, the most correlated bands were in the NIR spectrum (960–1339 with a peak of 1131 nm). The direction of these loadings was positive. The pattern of sweet maize damage model loadings remained very similar by 10 August 2021. Although the most correlated loadings were still in the NIR (960–1339 nm) spectrum, the importance of the different wavelengths was changed. The most correlated loading was at 1089 nm. By 10 August 2021, loadings exhibited predominantly negative values for sweet maize across the visible spectrum and loadings in the SWIR spectral range (1470–2500 nm) remained around zero.
Figure 9.
Response of PRISMA-based spectral regions’ reflectance (as defined by PLRS loadings) to sweet maize and grain maize ear damage caused by cotton bollworm larvae.
For grain maize damage models, loadings were predominantly positive in near-infrared (NIR) bands and around zero in short-wave infrared (SWIR) bands on 30 July 2021. Notably, the analysis revealed the consistent importance of a PRISMA NIR band (at 1131 nm wavelengths) in the models. By 10 August 2021, loadings exhibited predominantly negative values for grain maize across the visible and NIR spectral range (400–1400 nm). Notably, there was a relatively important negative loading at 1131 nm. In the SWIR range, grain maize loadings remained near zero.
3.4. Assessment of CBW Larval Damage of Maize Ears Using Vegetation Indices
3.4.1. Results Obtained Using Two-Band Vegetation Indices (TBVIs)
The two-band vegetation index (TBVI) method demonstrated better performance compared to the partial least squares regression (PLSR) models across both satellite platforms (PRISMA and Sentinel-2), including synthesized data. Notably, the two approaches to constructing TBVIs, utilizing simple ratio (SR) and normalized difference (ND), yielded highly comparable outcomes. Of the models obtained by the ND-TBVI method, 54% showed slightly higher R2 than models obtained by the SR-TBVI method; 50% of test fields exhibited higher R2 values with ND than the SR method, while 77% of the best-performing bands were the same and 85% of top-performing bands belonged to the same spectral range with the two methods. Table 6 shows the top-performing ND models, while those for SR are provided in the Supplementary Materials (Table S1).
Table 6.
Summary of the top-performing TBVIs obtained with the normalized difference (ND) of λA and ΛB as defined in Equation (2). The spectral bands are color-coded as blue = blue visible spectral range (420–499 nm), green = green visible spectral range (500–569 nm), orange = orange visible spectral range (580–629 nm), red = red visible spectral range (630–700 nm), dark red = red-edge spectral range (701–859 nm), light gray = NIR spectral range (860–1400 nm), and gray = SWIR spectral range (1401–2500 nm). Significant R2 (p < 0.05) are denoted by *.
On average, the TBVI-ND model based on PRISMA bands explained the greatest (R2 = 0.97) variability in CBW larval damage in a sweet maize field on 30 July 2021, and a model based on Synthetized Sentinel explained the least (R2 = 0.17) on 30 July 2021. The RMSE ranged from 0.01 to 0.07.
TBVIs generated using Sentinel-2 bands consistently performed best when the green (B03) and blue (B02) bands were combined on 30 July 2021. As maturation progressed, the SWIR1 band (B11) and red-edge bands (B06–B07) emerged as primary contributors. With Synthetized Sentinel bands, the combination of blue and green bands (SSB02 and SSB03) alongside SSB05 red-edge bands yielded the best models on 30 July 2021, while on 10 August 2021, SSB11 SWIR and SSB07 were the top-performing models. When applying PRISMA bands, mostly, the combination of reflectance measured at wavelengths from the green or red-edge and SWIR spectral regions produced the best models. The λ–λ plots for the top-performing models for “Kd” grain maize fields are shown in Figure 10. The λ–λ plots for the other fields are shown in the Supplementary Materials (Figures S1–S3).
Figure 10.
λ–λ plots expressing the correspondence (R2) of Kd grain maize field’s TBVIs (based on Sentinel 2 (A), Synthetized Sentinel (B), and PRISMA (C) satellites’ bands) to cotton bollworm larval ear damage.
Generally, the PRISMA TBVI models showed the highest suitability for CBW damage estimation, with R2 values ranging from 0.51 to 0.97 and RMSE ranging between 0.01 and 0.06. Subsequently, the Sentinel-2 models followed with R2 values ranging from 0.27 to 0.81 and RMSE between 0.02 and 0.07. Conversely, the Synthetized Sentinel models performed the poorest, with R2 ranging from 0.17 to 0.52 and RMSE between 0.03 and 0.07. Notably, the models exhibited greater consistency at earlier dates compared to later ones concerning the spectral range.
Comparison of Selected Vegetation Indices
In this section, we compare the best newly developed indices derived from the two-band vegetation index (TBVI) method with the existing and optimal vegetation indices best suited for evaluating maize ear damage caused by CBW larvae in our previous studies [48]. We focus solely on 30 July 2021 due to the higher consistency of TBVI results observed on this date. Additionally, we limit the comparison to the existing satellite data, as synthetic data yielded the poorest performance.
On 30 July 2021, the best-performing model based on Sentinel 2 bands was the combination of green (B02) and blue (B03) bands in each case, except for the Nm5 field. When this index was calculated based on PRISMA bands, the bands closest to the central wavelength of the corresponding Sentinel band were used (bands at 493 and 563 nm, respectively). The top-performing model based on PRISMA bands was a combination of red-edge and SWIR bands. However, the bands were not the same. Therefore, an optimal combination has been selected in this range with a similar slope. These bands had central wavelengths at 729 and 2306 nm. When this index was calculated based on Sentinel bands, the bands with the central wavelength closest to the corresponding PRISMA band were used (B06 and B12). Green and SWIR bands were the most frequent combination partners among the top-performing TBVIs. Therefore, an optimal band combination of these spectral regions has been selected. Sentinel bands were B03 and B12, and PRISMA bands had a central wavelength at 596 and 2027 nm.
The maps and cross-sensor agreement in the vegetation indices of the entire Kd grain maize field are represented in Figure 11, Figure 12 and Figure 13; the other fields are in Table 7 and Table 8 and in the Supplementary Materials (Table S2, Figures S4–S9).
Figure 11.
Cross-sensor agreement between the different vegetation indices of all 20x20m zones of Kd grain maize field (blue dots) derived from PRISMA and Sentinel-2 bands (based on imagery acquired on 30 July 2021). The black dotted lines are indicative of the trendlines, while the orange lines represent diagonals (perfect agreement).
Figure 12.
Existing vegetation index maps of a Kd grain maize field derived from PRISMA and Sentinel-2 images (imagery acquired on 30 July 2021).
Figure 13.
Newly developed two-band vegetation index maps of a Kd grain maize field derived from PRISMA and Sentinel-2 images (imagery acquired on 30 July 2021).
Table 7.
Mean absolute percentage error (MAPE) of cross-sensor comparison between Sentinel 2-and PRISMA-based vegetation indices.
Table 8.
Comparative table on linear regression of sweet and grain maize ear damage caused by CBW larvae and existing vegetation indices (NDVI, NDWI, and PSRI) and newly developed two-band vegetation indices based on Sentinel-2 and PRISMA bands (* denotes the regression coefficient (R2) to be significant).
None of the indexes could be deemed to be in good agreement between the two sensors. NDVI and red-edge–SWIR VI resulted in similarly low MAPE values (ranging from 21.7% to 103%). The overall index with the lowest MAPE was the NDVI. Therefore, the NDVI values of the two sensors were closer to each other. NDWI could not be aligned based on the two sensors. NDVI, NDWI, green–blue VI, and green–SWIR VI showed lower MAPE in grain maize fields, while PSRI and red-edge SWIR had lower MAPE in sweet maize fields (Table 7).
Table 8 presents an evaluation of the indices’ performance for monitoring larval damage caused by the CBW. Generally, indices computed from the PRISMA satellite’s narrow bands in grain maize fields demonstrated superior performance (R2 ranged from 0.01 to 0.4) compared to those derived from Sentinel-2 bands (R2 ranged from zero to 0.17). However, an exception was observed with the newly developed blue–green vegetation index, where the Sentinel-2-based index showed better performance (with R2 = 0.39). In sweet maize fields, the majority of the cases (75%) of Sentinel-2-based indices showed better performance (where R2 ranged from 0.02 to 0.72) than the PRISMA bands (where R2 ranged from zero to 0.57).
The newly developed, PRISMA-based green–blue VI performed better in the Kd grain maize field (with R2 = 0.40) than the other, previously selected, PRISMA-based vegetation indices (where R2 ranged from 0.2 to 0.34), while in the Nm5 grain maize field, the best performing index was the green–SWIR VI (with R2 = 0.33); the other indices, R2 ranged from 0 to 0.11. This PRISMA-based index performed well in the Nm2 grain maize field, where R2 was 0.57. In sweet maize fields, the Sentinel-2-based newly developed green–blue VI and the PRISMA-based green–SWIR VI performed exceptionally well. These two indices showed the highest R2 among all indices (R2 = 0.72 in Nm1 and 0.54 in Nm2 for Sentinel-based blue–green VI and R2 = 0.57 in Nm2 for PRISMA-based green–SWIR VI, Figure 12 and Figure 13).
4. Discussion
Our study investigated a novel approach to estimating maize ear damage caused by cotton bollworm larvae in sweet grain and mid-early grain maize using PRISMA hyperspectral satellite images and regression analysis of the damage with single bands in conjunction with PLSR and TBVI analytical techniques. The results were compared to the performance of the Sentinel-2 multispectral satellite.
Generally, the PLSR approach provided the least accurate estimations, whereas the TBVI method produced the best results. The linear models based on single bands showed an intermediate performance. Similar results were revealed in previous research, where prediction models developed using the TBVI method outperformed PLSR models in the entire optical range estimating crop nutrients [31] and contrary to biomass and yield predictions, where PLSR models were generally more accurate than using only two-band combinations [29,84,85].
No disparity was observed between the two TBVI (ND and SR) approaches regarding the R2 value and the optimal band combinations. The same combinations of the two procedures yielded quite similar R2 values. The normalized differences and simple ratios appeared to give similarly reliable estimations, as the R2 of the test data was higher, and RMSE was lower in most of the combinations. This result was in contrast to a recent study on the detection of mangrove pests and disease, where normalized differences and simple ratio two-band vegetation indices showed a comparable correlation [86].
The best newly developed indices derived from the two-band vegetation index (TBVI) method were compared with existing and optimal vegetation indices that were found to be the best suited for the evaluation of maize ear damage caused by CBW larvae in previous studies [48]. The applicability of indices varied depending on satellite data and maize cultivation purposes, with some indices performing better than others. PRISMA-based indices showed promising results in grain maize fields, while Sentinel-2-based indices performed better in sweet maize fields. Newly developed indices demonstrated high explanatory power of maize ear damages compared to the existing indices. The green–blue VI performed relatively well in both grain maize and sweet maize fields. However, it is highly dependent on the maize cultivar and satellite: in grain maize fields, the PRISMA-based green–blue index performed better, while in sweet maize fields, Sentinel-2-based indices performed better. Similarly, specific indices were revealed to be better performing than existing indices for monitoring damage caused by pests and diseases in mangroves [86].
No green–blue vegetation index has been used for agricultural monitoring so far. However, this index type supports some recent studies highlighting the potential use of RGB images for pest detection [87,88,89,90].
The loadings analysis of PLSR models applied to sweet maize and grain maize fields using Sentinel-2 and Synthetized Sentinel data revealed the impact of NIR and SWIR bands on damage estimation. Sentinel-2 bands, particularly the two red-edge bands (B06 and B07) and the NIR band (B8A), exhibit substantial influence in both grain maize and sweet maize fields. However, when the band combinations were nonlinear (the TBVI method was applied), the importance of the NIR band fell, resulting in models with inaccurate estimations. Red-edge bands retained their importance with the TBVI method in grain maize fields, but visible bands became more important in sweet maize fields. The red-edge and NIR bands of Sentinel-2 are characterized by their narrow spectral width, like PRISMA bands, usually showing better performance in mid-early grain maize fields than the other Sentinel-2 band-based models. Therefore, in mid-early grain maize fields, estimations based on narrow bands are of paramount importance, similar to Earias insulana detection in cotton [91].
PLSR analysis using PRISMA bands reveals differing spectral response patterns for grain and sweet maize at different dates. On 30 July, only the NIR spectral range showed considerable value, as loadings in both maize-type and SWIR bands were important in grain maize fields. By 10 August 2021, loadings across the visible and NIR spectral range predominantly showed positive or negative values for both grain maize and sweet maize. SWIR loadings decreased in grain maize and remained in sweet maize around zero. Notably, two PRISMA NIR bands (at 1120 nm and 1131 nm wavelengths) consistently demonstrate their importance, with directional changes as maize maturation progresses, but these bands did not perform well with the TBVI method. Based on the abovementioned results, red-edge and SWIR narrow bands were found to be important in grain maize fields and wide visible bands in sweet maize fields.
Previous research has identified several biophysical parameters associated with the plant characteristics and stress symptoms using hyperspectral narrow bands. Examples demonstrate that plant stress shifts the reflectance of the red range of the visible spectrum toward the red-edge inflection point [92]. This finding aligns with our result with the high importance of red-edge bands. The moisture of the canopy is highly correlated with the reflectance in the NIR and short-wave infrared (SWIR) regions [93]. Our results indicate that at the beginning of maturation, moisture content appears to be the most important limiting factor in mid-early grain maize fields [94]. However, this may be different in irrigated sweet maize fields. Here, wider bands of the visible spectrum appeared to give better estimating models, which is in line with previous studies on the blue and green vision of CBW adults [95,96,97].
The optimal wavelengths or combinations of wavelengths for estimating CBW damage in sweet and grain maize showed significant differences between the two dates. Between sweet and grain maize, the spectral range of the optimum model was more consistent at the first time point, closer to the onset of ripening. Presumably, this was because the phenological manifestations of the two types of maize were closer to each other at this time.
The interpretation of our findings should consider several constraints. While samples were acquired from different fields and maize cultivars to enhance variability, results suggested that different models should be developed for different maize cultivars, similar to our previous studies [48]. In this context, our results could be interpreted only for mid-early grain maize and sweet maize hybrids. Furthermore, our research should be interpreted only for arid weather conditions in the Carpathian basin due to the limited growing season and location of samples. Forthcoming research should prioritize the development of models that include multiple growing seasons and geographical locations with a range of agroecosystems meaning a wide range of variables related to crop growth conditions, such as soil properties, agricultural practices (e.g., fertilization), temperature, and rainfall. Furthermore, similar to our research, several agricultural types of remote sensing research use small sample sizes [29,31,98]. Despite our model offering a straightforward and effective method for evaluating the damage caused by CBW larvae to the maize crops, we have limited data available to develop these models, due to the resource-extensive cost of field data. It would be worthwhile to allocate resources to obtain more field samples and scale up the process.
The objective of our study was to assess the actual CBW larval damage to maize ears before pupation. Therefore, our analysis had a limited timeframe and analyzed only the ripening growth stage of the maize. However, it would also be helpful to create predictive models for earlier phenological stages of the maize and the egg stage of the CBW, such as the early detection of several crop pests and diseases through hyperspectral remote sensing, which has recently been published [52,62,91,99,100,101].
We found that the PRISMA narrowband-based indices perform better in mid-early grain maize fields than those based on Sentinel-2 bands. However, the narrow swath width of PRISMA (30 km) and the temporal availability of imagery have risks. Although PRISMA theoretically provides 29-day acquisitions, the imagery is available only on demand. This impedes the ability to obtain periodic and systematic coverage over the same area, which is required for plant protection monitoring purposes. The importance of multi-temporal satellite imaging for different crop property prediction is increasingly highlighted in recent studies [29,31] including pest detection [42,102].
Although the mathematical methods used in this study are well suited to the characteristics of our dataset and the small sample size, these methods only exploit a partial range of analytical possibilities. A bigger sample size and multi-temporal satellite imagery could open up the possibility of applying sophisticated analytical techniques, such as conventional machine learning [103] and deep learning [104,105], which are successfully used to detect other crop pathogens and pests [106,107,108,109,110].
Despite these limitations, the current study demonstrates the possibility of expanding the use of remote sensing for crop pest monitoring purposes.
5. Conclusions
The cotton bollworm (CBW) poses a significant risk to maize crops worldwide. Currently, monitoring its larval damage is limited to on-site visual inspections. This study investigated whether hyperspectral satellites offer a satisfactory evaluation for monitoring CBW damage in maize crops. The study analyzed the records of maize ear damage on four maize fields (two grain maize and two sweet maize fields) in 2021. PRISMA and Sentinel-2 satellite images were recorded on two dates. The performance of Sentinel-2 bands, PRISMA bands, and Synthesized Sentinel bands (obtained from PRISMA bands through spectral convolution using the sensors’ spectral response function) were compared using the following methods: linear regression of CBW larval damage with single bands and band combinations retrieved by two-band vegetation index method, and partial least squares regression. The TBVI method produced the best-performing results, while the PLSR approach was the worst. The narrow bands of the PRISMA hyperspectral satellite were more valuable in mid-early commercial grain maize fields, especially red-edge and SWIR band combinations. In sweet maize fields, the combination of wide visible bands (B02 (blue) and B03 (green)) of the Sentinel-2 satellite performed better. The newly developed indices yielded more favorable outcomes than the existing indices, indicating the potential for investigating individual band combinations for plant protection purposes to yield more effective results than the examination of indirect correlations based on biophysical parameters and the behavior of pests with indices that were already established for vegetation monitoring purposes. Overall, the study highlights the potential of remote sensing for plant protection and pest monitoring. This study contributes to a better understanding of CBW damage implications.
Supplementary Materials
The following supporting information can be downloaded at https://www.mdpi.com/article/10.3390/rs16173235/s1: Table S1: Summary of the top-performing TBVIs obtained with simple ratio (SR) of Band A and B. The spectral bands are color-coded as blue = blue visible spectral range (420–499 nm), green = green visible spectral range (500–569 nm), orange = orange visible spectral range (580–629 nm), red = red visible spectral range (630–700 nm), dark red = red-edge spectral range (701–839 nm), light gray = NIR spectral range (840–1400 nm), and gray = SWIR spectral range (1401–2500 nm). Figure S1: λ–λ plots expressing the correspondence (R2) of Nm1 sweet maize field’s TBVIs to CBW larval damage on 07.30 2021 and 10 August 2021. Figure S2: λ–λ plots expressing the correspondence (R2) of Nm2 sweet maize field’s TBVIs to CBW larval damage on 30 July 2021 and 10 August 2021. Figure S3: λ–λ plots expressing the correspondence (R2) of Nm5 grain maize field’s TBVIs to CBW larval damage on 30 July 2021 and 10 August 2021. Figure S4: Existing vegetation index maps of Nm1 sweet maize field derived from PRISMA and Sentinel-2 images (imagery acquired on 30 July 2021). Figure S5: Newly developed two-band vegetation index maps of Nm1 sweet maize field derived from PRISMA and Sentinel-2 images (imagery acquired on 30 July 2021). Figure S6: Existing vegetation index maps of Nm2 sweet maize field derived from PRISMA and Sentinel-2 images (imagery acquired on 30 July 2021). Figure S7: Newly developed two-band vegetation index maps of Nm2 sweet maize field derived from PRISMA and Sentinel-2 images (imagery acquired on 30 July 2021). Figure S8: Existing vegetation index maps of Nm5 grain maize field derived from PRISMA and Sentinel-2 images (imagery acquired on 30 July 2021). Figure S9: Newly developed two-band vegetation index maps of Nm5 grain maize field derived from PRISMA and Sentinel-2 images (imagery acquired on 30 July 2021). Table S2: Cross-sensor agreement between the different vegetation indices of Nm5 grain maize field and Nm1 and Nm2 sweet maize fields derived from PRISMA and Sentinel-2 bands (based on imagery acquired on 30 July 2021).
Author Contributions
Conceptualization, F.E.S.-B., M.Z., G.M. and J.K.; methodology F.E.S.-B., M.Z., G.M., J.M. and, M.Á.; software, F.E.S.-B., J.M. and, M.Á.; validation, F.E.S.-B. and M.Z.; formal analysis, F.E.S.-B. and M.T.K.; investigation, F.E.S.-B. and M.T.K.; resources, M.T.K., J.M. and M.Á.; data curation, F.E.S.-B., M.T.K., J.M, and M.Á.; writing—original draft preparation, F.E.S.-B.; writing—review and editing, M.Z., G.M., M.T.K., M.Á., J.M. and J.K.; visualization, F.E.S.-B.; supervision, J.K.; project administration, M.Z. and J.K.; funding acquisition, M.Z., G.M. and J.K. All authors have read and agreed to the published version of the manuscript.
Funding
Project no. 2019-1.2.1-EGYETEMI-ÖKO-2019-00006 has been implemented with the support provided by the Ministry of Innovation and Technology of Hungary from the National Research, Development and Innovation Fund, financed under the 2019-1.2.1-EGYETEMI ÖKO funding scheme. The research was also supported by the project ‘The feasibility of the circular economy during national defense activities’ of the 2021 Thematic Excellence Programme of the National Research, Development and Innovation Office under grant no. TKP2021-NVA-22, led by the Centre for Circular Economy Analysis.
Data Availability Statement
Sentinel-2 images can be freely downloaded from the Copernicus Open Access Hub data portal (https://browser.dataspace.copernicus.eu/, accessed on 10 May 2024) and PRISMA imagery can be freely accessed from its website (https://prisma.asi.it/ on 16 March 2024). CBW field validation data and our processed data presented in this study are available on request from the corresponding author. The field validation and processed data are not publicly available yet, due to follow-up research. Restrictions apply to the availability of meteorological data. Meteorological data were obtained from KITE Agricultural Services and Trading Ltd. and are available at https://pgr.hu/alkalmazasok/precmet with the permission of KITE Agricultural Services and Trading Ltd. (accessed on 23 May 2024).
Acknowledgments
We would like to thank Dániel Badi, plant protection engineer, and Viktor Sári-Barnácz for the technical support of this project. We also thank György Kun for the field availability. We also thank KITE Agricultural Services and Trading Ltd. for the meteorological data.
Conflicts of Interest
The authors declare that the research was conducted in the absence of any commercial or financial relationships that could be construed as a conflict of interest. The funders had no role in the design of the study, in the collection, analysis, or interpretation of data, in the writing of the manuscript, or in the decision to publish the results or any other aspects of the study.
References
- Riaz, S.; Johnson, J.B.; Ahmad, M.; Fitt, G.P.; Naiker, M. A Review on Biological Interactions and Management of the Cotton Bollworm, Helicoverpa armigera (Lepidoptera: Noctuidae). J. Appl. Entomol. 2021, 145, 467–498. [Google Scholar] [CrossRef]
- Szőcs, G.; Tóth, M.; Újváry, I.; Szöcs, G.; Tóth, M.; Ujváry, I.; Szarukán, I. Development of a Pheromone Trap for Monitoring the Cotton Bollworm (Helicoverpa armigera Hbn.) an Upcoming Pest in Hungary. Növényvédelem 1995, 31, 261–266. [Google Scholar]
- Yadav, S.P.S.; Lahutiya, V.; Paudel, P. A Review on the Biology, Ecology, and Management Tactics of Helicoverpa armigera (Lepidoptera: Noctuidae). Turk. J. Agric.—Food Sci. Technol. 2022, 10, 2467–2476. [Google Scholar] [CrossRef]
- Kriticos, D.J.; Ota, N.; Hutchison, W.D.; Beddow, J.; Walsh, T.; Tay, W.T.; Borchert, D.M.; Paula-Moreas, S.V.; Czepak, C.; Zalucki, M.P. The Potential Distribution of Invading Helicoverpa armigera in North America: Is It Just a Matter of Time? PLoS ONE 2015, 10, e0119618. [Google Scholar] [CrossRef] [PubMed]
- EPPO Global Database. Available online: https://gd.eppo.int/taxon/HELIAR/distribution (accessed on 12 June 2024).
- Lopes, H.M.; Bastos, C.S.; Boiteux, L.S.; Foresti, J.; Suinaga, F.A. A RAPD-PCR-Based Genetic Diversity Analysis of Helicoverpa armigera and H. zea Populations in Brazil. Genet. Mol. Res. GMR 2017, 16, gmr16038757. [Google Scholar] [CrossRef]
- Sagar, D.; Nebapure, S.M.; Chander, S. Development and Validation of Weather Based Prediction Model for Helicoverpa armigera in Chickpea. J. Agrometeorol. 2017, 19, 328–333. [Google Scholar] [CrossRef]
- Keszthelyi, S.; Nowinszky, L.; Puskás, J. The Growing Abundance of Helicoverpa armigera in Hungary and Its Areal Shift Estimation. Cent. Eur. J. Biol. 2013, 8, 756–764. [Google Scholar] [CrossRef]
- Dömötör, I.; Kiss, J.; Szőcs, G. Coincidence of Silking Time of Corn, Zea Mays and Flight Period of Cotton Bollworm, Helicoverpa armigera Hbn.: How Does It Affect Follow-up Abundancy of Larvae on Cobs and Grain Damage in Various Corn Hybrids? Acta Phytopathol. Entomol. Hung. 2009, 44, 315–326. [Google Scholar] [CrossRef]
- Jin, M.; North, H.L.; Peng, Y.; Liu, H.; Liu, B.; Pan, R.; Zhou, Y.; Zheng, W.; Liu, K.; Yang, B.; et al. Adaptive Evolution to the Natural and Anthropogenic Environment in a Global Invasive Crop Pest, the Cotton Bollworm. Innovation 2023, 4, 100454. [Google Scholar] [CrossRef]
- Whitehouse, M.E.A.; Tann, C.R.; Braunack, M.V. Is ‘Pupae Busting’ or Destroying Overwintering Pupae of Helicoverpa Spp. (Lepidoptera: Noctuidae) Still Relevant Today in Australian Bt Cotton? Austral Entomol. 2023, 62, 392–409. [Google Scholar] [CrossRef]
- Lu, Q.; Li, Y.; Liao, J.; Ni, Z.; Xia, S.; Yang, M.; Li, H.; Guo, J. Histone Acetylation Is Associated with Pupal Diapause in Cotton Bollworm, Helicoverpa Armigera. Pest Manag. Sci. 2024, 80, 1400–1411. [Google Scholar] [CrossRef] [PubMed]
- Huang, J. Effects of Climate Change on Different Geographical Populations of the Cotton Bollworm Helicoverpa armigera (Lepidoptera, Noctuidae). Ecol. Evol. 2021, 11, 18357–18368. [Google Scholar] [CrossRef]
- Bapatla, K.G.; Singh, A.D.; Sengottaiyan, V.; Korada, R.R.; Yeddula, S. Impact of Climate Change on Helicoverpa Armigera Voltinism in Different Agro-Climatic Zones of India. J. Therm. Biol. 2022, 106, 103229. [Google Scholar] [CrossRef]
- Virić Gašparić, H.; Vučemilović Jurić, D.; Bažok, R. Assessment of a possible increase in the harmfulness of the cotton bollworm (Helicoverpa armigera Hubner) in Croatia. Entomol. Croat. 2022, 21, 1–9. [Google Scholar] [CrossRef]
- Srinivasa Rao, M.; Rama Rao, C.A.; Raju, B.M.K.; Subba Rao, A.V.M.; Gayatri, D.L.A.; Islam, A.; Prasad, T.V.; Navya, M.; Srinivas, K.; Pratibha, G.; et al. Pest Scenario of Helicoverpa armigera (Hub.) on Pigeonpea during Future Climate Change Periods under RCP Based Projections in India. Sci. Rep. 2023, 13, 6788. [Google Scholar] [CrossRef]
- Yang, L.; Li, M.; Liu, J.; Zeng, J.; Li, Y. Long-Term Expansion of Cereal Crops Promotes Regional Population Increase of Polyphagous Helicoverpa armigera. Available online: https://www.researchsquare.com (accessed on 17 November 2023).
- El Fakhouri, K.; Boulamtat, R.; Sabraoui, A.; El Bouhssini, M. The Chickpea Pod Borer, Helicoverpa Armigera (Hübner): Yield Loss Estimation and Biorational Insecticide Assessment in Morocco. Agronomy 2022, 12, 3017. [Google Scholar] [CrossRef]
- Fahad, M. Relationship Between Damage by Cotton Bollworm Helicoverpa armigera (Hübner) and Different Plant Characteristics of Bt and Non-Bt Cotton Varieties in Pakistan. PJZ 2023. Available online: https://researcherslinks.com/uploads/articles/1698678764PJZ_MH20230603100625-R1_Fahad%20et%20al.pdf (accessed on 12 June 2024). [CrossRef]
- Duffield, S.J.; Steer, A.P. The Ecology of Helicoverpa Spp. (Lepidoptera: Noctuidae) in the Riverina Region of South-Eastern Australia and the Implications for Tactical and Strategic Management. Bull. Entomol. Res. 2006, 96, 583–596. [Google Scholar] [CrossRef] [PubMed]
- Kaneko, S.; Shirotsuka, K.; Shibao, M. Forecast of Peak Dates of Adult Emergence of Helicoverpa Armigera in Osaka Prefecture by Using a Simulation Program Based on the Total Effective Temperature Provided by JPP-NET. Annu. Rep. Kansai Plant Prot. Soc. 2017, 59, 105–108. [Google Scholar] [CrossRef]
- Ruzmetov, R.; Abdullaev, I.; Gandjaeva, L.; Matyakubov, Z.; Razzakov, K.; Iskandarov, A.; Otaev, O.; Ibragimov, S. Fundamentals of Using Geographical Information Systems in Predicting the Distribution of Helicoverpa armigera (Lepidoptera: Noctuidae). Biodiversitas J. Biol. Divers. 2022, 23, 3251–3256. [Google Scholar] [CrossRef]
- Jung, J.K.; Kim, S.B.; Seo, B.Y.; Kim, J.; Kim, D.-S. Temperature-Dependent Development of Helicoverpa armigera (Lepidoptera: Noctuidae) at Constant Temperatures: Instar Pathways and Stage Transition Models with Semifield Validation. J. Econ. Entomol. 2023, 116, 1689–1705. [Google Scholar] [CrossRef]
- Wu, K.M.; Guo, Y.Y. The Evolution of Cotton Pest Management Practices in China. Annu. Rev. Entomol. 2005, 50, 31–52. [Google Scholar] [CrossRef] [PubMed]
- Jones, C.M.; Papanicolaou, A.; Mironidis, G.K.; Vontas, J.; Yang, Y.; Lim, K.S.; Oakeshott, J.G.; Bass, C.; Chapman, J.W. Genomewide Transcriptional Signatures of Migratory Flight Activity in a Globally Invasive Insect Pest. Mol. Ecol. 2015, 24, 4901–4911. [Google Scholar] [CrossRef] [PubMed]
- Hank, T.B.; Berger, K.; Bach, H.; Clevers, J.G.P.W.; Gitelson, A.; Zarco-Tejada, P.; Mauser, W. Spaceborne Imaging Spectroscopy for Sustainable Agriculture: Contributions and Challenges. Surv. Geophys. 2019, 40, 515–551. [Google Scholar] [CrossRef]
- Xu, C.; Ding, Y.; Zheng, X.; Wang, Y.; Zhang, R.; Zhang, H.; Dai, Z.; Xie, Q. A Comprehensive Comparison of Machine Learning and Feature Selection Methods for Maize Biomass Estimation Using Sentinel-1 SAR, Sentinel-2 Vegetation Indices, and Biophysical Variables. Remote Sens. 2022, 14, 4083. [Google Scholar] [CrossRef]
- Faqe Ibrahim, G.R.; Rasul, A.; Abdullah, H. Sentinel-2 Accurately Estimated Wheat Yield in a Semi-Arid Region Compared with Landsat 8. Int. J. Remote Sens. 2023, 44, 4115–4136. [Google Scholar] [CrossRef]
- Marshall, M.; Belgiu, M.; Boschetti, M.; Pepe, M.; Stein, A.; Nelson, A. Field-Level Crop Yield Estimation with PRISMA and Sentinel-2. ISPRS J. Photogramm. Remote Sens. 2022, 187, 191–210. [Google Scholar] [CrossRef]
- Chang, H.; Cai, J.; Zhang, B.; Wei, Z.; Xu, D. Early Yield Forecasting of Maize by Combining Remote Sensing Images and Field Data with Logistic Models. Remote Sens. 2023, 15, 1025. [Google Scholar] [CrossRef]
- Belgiu, M.; Marshall, M.; Boschetti, M.; Pepe, M.; Stein, A.; Nelson, A. PRISMA and Sentinel-2 Spectral Response to the Nutrient Composition of Grains. Remote Sens. Environ. 2023, 292, 113567. [Google Scholar] [CrossRef]
- Bossung, C.; Schlerf, M.; Machwitz, M. Estimation of Canopy Nitrogen Content in Winter Wheat from Sentinel-2 Images for Operational Agricultural Monitoring. Precis. Agric. 2022, 23, 2229–2252. [Google Scholar] [CrossRef]
- Uribeetxebarria, A.; Castellón, A.; Aizpurua, A. A First Approach to Determine If It Is Possible to Delineate In-Season N Fertilization Maps for Wheat Using NDVI Derived from Sentinel-2. Remote Sens. 2022, 14, 2872. [Google Scholar] [CrossRef]
- Dhau, I.; Dube, T.; Mushore, T.D. Examining the Prospects of Sentinel-2 Multispectral Data in Detecting and Mapping Maize Streak Virus Severity in Smallholder Ofcolaco Farms, South Africa. Geocarto. International. 2021, 36, 1873–1883. [Google Scholar] [CrossRef]
- Ruan, C.; Dong, Y.; Huang, W.; Huang, L.; Ye, H.; Ma, H.; Guo, A.; Ren, Y. Prediction of Wheat Stripe Rust Occurrence with Time Series Sentinel-2 Images. Agriculture 2021, 11, 1079. [Google Scholar] [CrossRef]
- Liu, L.; Dong, Y.; Huang, W.; Du, X.; Ren, B.; Huang, L.; Zheng, Q.; Ma, H. A Disease Index for Efficiently Detecting Wheat Fusarium Head Blight Using Sentinel-2 Multispectral Imagery. IEEE Access 2020, 8, 52181–52191. [Google Scholar] [CrossRef]
- Shi, Y.; Han, L.; González-Moreno, P.; Dancey, D.; Huang, W.; Zhang, Z.; Liu, Y.; Huang, M.; Miao, H.; Dai, M. A Fast Fourier Convolutional Deep Neural Network for Accurate and Explainable Discrimination of Wheat Yellow Rust and Nitrogen Deficiency from Sentinel-2 Time Series Data. Front. Plant Sci. 2023, 14, 1250844. [Google Scholar] [CrossRef]
- Ma, H.; Huang, W.; Jing, Y.; Yang, C.; Han, L.; Dong, Y.; Ye, H.; Shi, Y.; Zheng, Q.; Liu, L.; et al. Integrating Growth and Environmental Parameters to Discriminate Powdery Mildew and Aphid of Winter Wheat Using Bi-Temporal Landsat-8 Imagery. Remote Sens. 2019, 11, 846. [Google Scholar] [CrossRef]
- Fu, H.; Zhao, H.; Song, R.; Yang, Y.; Li, Z.; Zhang, S. Cotton Aphid Infestation Monitoring Using Sentinel-2 MSI Imagery Coupled with Derivative of Ratio Spectroscopy and Random Forest Algorithm. Front. Plant Sci. 2022, 13, 1029529. [Google Scholar] [CrossRef]
- Vilela, E.F.; Ferreira, W.P.M.; de Castro, G.D.M.; de Faria, A.L.R.; Leite, D.H.; Lima, I.A.; de Sousa Machado de Matos, C.; Silva, R.A.; Venzon, M. New Spectral Index and Machine Learning Models for Detecting Coffee Leaf Miner Infestation Using Sentinel-2 Multispectral Imagery. Agriculture 2023, 13, 388. [Google Scholar] [CrossRef]
- Ainunnisa, I.; Haerani, H. The Identification of Pests and Diseases of Rice Plants Using Sentinel-2 Satellite Imagery Data at the End of the Vegetative Stage. IOP Conf. Ser. Earth Environ. Sci. 2023, 1230, 012148. [Google Scholar] [CrossRef]
- Kara, S.; Maden, B.; Ercan, B.S.; Sunar, F.; Aysal, T.; Saglam, O. Assessing the Impact of Beet Webworm Moths on Sunflower Fields Using Multitemporal Sentinel-2 Satellite Imagery and Vegetation Indices. Int. Arch. Photogramm. Remote Sens. Spat. Inf. Sci. 2023, XLVIII-M-1–2023, 521–527. [Google Scholar] [CrossRef]
- Buchaillot, M.L.; Cairns, J.; Hamadziripi, E.; Wilson, K.; Hughes, D.; Chelal, J.; McCloskey, P.; Kehs, A.; Clinton, N.; Araus, J.L.; et al. Regional Monitoring of Fall Armyworm (FAW) Using Early Warning Systems. Remote Sens. 2022, 14, 5003. [Google Scholar] [CrossRef]
- Huang, Y.; Lv, H.; Dong, Y.; Huang, W.; Hu, G.; Liu, Y.; Chen, H.; Geng, Y.; Bai, J.; Guo, P.; et al. Mapping the Spatio-Temporal Distribution of Fall Armyworm in China by Coupling Multi-Factors. Remote Sens. 2022, 14, 4415. [Google Scholar] [CrossRef]
- Prabhakar, M.; Gopinath, K.A.; Kumar, N.R.; Thirupathi, M.; Sravan, U.S.; Kumar, G.S.; Siva, G.S.; Meghalakshmi, G.; Vennila, S. Detecting the Invasive Fall Armyworm Pest Incidence in Farm Fields of Southern India Using Sentinel-2A Satellite Data. Geocarto Int. 2022, 37, 3801–3816. [Google Scholar] [CrossRef]
- Adan, M.; Tonnang, H.E.Z.; Greve, K.; Borgemeister, C.; Goergen, G. Use of Time Series Normalized Difference Vegetation Index (NDVI) to Monitor Fall Armyworm (Spodoptera Frugiperda) Damage on Maize Production Systems in Africa. Geocarto Int. 2023, 38, 2186492. [Google Scholar] [CrossRef]
- Sári-Barnácz, F.E.; Szalai, M.; Kun, M.; Iványi, D.; Chaddadi, M.; Barnácz, F.M.; Kiss, J. Satellite-Based Spectral Indices for Monitoring Helicoverpa armigera Damage in Maize. In Precision Agriculture ’21; Wageningen Academic Publishers: Wageningen, The Netherlands, 2021; pp. 209–216. ISBN 978-90-8686-363-1. [Google Scholar]
- Sári-Barnácz, F.E.; Zalai, M.; Toepfer, S.; Milics, G.; Iványi, D.; Tóthné Kun, M.; Mészáros, J.; Árvai, M.; Kiss, J. Suitability of Satellite Imagery for Surveillance of Maize Ear Damage by Cotton Bollworm (Helicoverpa armigera) Larvae. Remote Sens. 2023, 15, 5602. [Google Scholar] [CrossRef]
- Weiss, M.; Jacob, F.; Duveiller, G. Remote Sensing for Agricultural Applications: A Meta-Review. Remote Sens. Environ. 2020, 236, 111402. [Google Scholar] [CrossRef]
- Wan, L.; Li, H.; Li, C.; Wang, A.; Yang, Y.; Wang, P. Hyperspectral Sensing of Plant Diseases: Principle and Methods. Agronomy 2022, 12, 1451. [Google Scholar] [CrossRef]
- Cheshkova, A.F. A Review of Hyperspectral Image Analysis Techniques for Plant Disease Detection and Identif Ication. Vavilovskii Zhurnal Genet. Sel. 2022, 26, 202–213. [Google Scholar] [CrossRef]
- Liu, C.; Cao, Y.; Wu, E.; Yang, R.; Xu, H.; Qiao, Y. A Discriminative Model for Early Detection of Anthracnose in Strawberry Plants Based on Hyperspectral Imaging Technology. Remote Sens. 2023, 15, 4640. [Google Scholar] [CrossRef]
- Navrozidis, I.; Pantazi, X.E.; Lagopodi, A.; Bochtis, D.; Alexandridis, T.K. Application of Machine Learning for Disease Detection Tasks in Olive Trees Using Hyperspectral Data. Remote Sens. 2023, 15, 5683. [Google Scholar] [CrossRef]
- Ramamoorthy, P.; Samiappan, S.; Wubben, M.J.; Brooks, J.P.; Shrestha, A.; Panda, R.M.; Reddy, K.R.; Bheemanahalli, R. Hyperspectral Reflectance and Machine Learning Approaches for the Detection of Drought and Root–Knot Nematode Infestation in Cotton. Remote Sens. 2022, 14, 4021. [Google Scholar] [CrossRef]
- Pinto, J.; Powell, S.; Peterson, R.; Rosalen, D.; Fernandes, O. Detection of Defoliation Injury in Peanut with Hyperspectral Proximal Remote Sensing. Remote Sens. 2020, 12, 3828. [Google Scholar] [CrossRef]
- Cogliati, S.; Sarti, F.; Chiarantini, L.; Cosi, M.; Lorusso, R.; Lopinto, E.; Miglietta, F.; Genesio, L.; Guanter, L.; Damm, A.; et al. The PRISMA Imaging Spectroscopy Mission: Overview and First Performance Analysis. Remote Sens. Environ. 2021, 262, 112499. [Google Scholar] [CrossRef]
- Rast, M.; Painter, T.H. Earth Observation Imaging Spectroscopy for Terrestrial Systems: An Overview of Its History, Techniques, and Applications of Its Missions. Surv. Geophys. 2019, 40, 303–331. [Google Scholar] [CrossRef]
- Niroumand-Jadidi, M.; Bovolo, F.; Bruzzone, L. Water Quality Retrieval from PRISMA Hyperspectral Images: First Experience in a Turbid Lake and Comparison with Sentinel-2. Remote Sens. 2020, 12, 3984. [Google Scholar] [CrossRef]
- Katlane, R.; Doxaran, D.; ElKilani, B.; Trabelsi, C. Remote Sensing of Turbidity in Optically Shallow Waters Using Sentinel-2 MSI and PRISMA Satellite Data. PFG 2023, 92, 431–447. [Google Scholar] [CrossRef]
- Mzid, N.; Castaldi, F.; Tolomio, M.; Pascucci, S.; Casa, R.; Pignatti, S. Evaluation of Agricultural Bare Soil Properties Retrieval from Landsat 8, Sentinel-2 and PRISMA Satellite Data. Remote Sens. 2022, 14, 714. [Google Scholar] [CrossRef]
- Nico, G.; Masci, O.; Mira, N.C.; Catalão, J.; Mateus, P. Estimating Soil Moisture by Sentinel-1, Sentinel-2 and PRISMA Data: Assessment of Results and Comparison with in-Situ Measurements. In Proceedings of the IGARSS 2023—2023 IEEE International Geoscience and Remote Sensing Symposium, Pasadena, CA, USA, 16–21 July 2023; pp. 2645–2648. [Google Scholar]
- Dutta, A.; Tyagi, R.; Chattopadhyay, A.; Chatterjee, D.; Sarkar, A.; Lall, B.; Sharma, S. Early Detection of Wilt in Cajanus Cajan Using Satellite Hyperspectral Images: Development and Validation of Disease-Specific Spectral Index with Integrated Methodology. Comput. Electron. Agric. 2024, 219, 108784. [Google Scholar] [CrossRef]
- Jallow, M.; Matsumura, M. Influence of Temperature on the Rate of Development of Helicoverpa armigera (Hübner) (Lepidoptera: Noctuidae). Appl. Entomol. Zool. 2001, 36, 427–430. [Google Scholar] [CrossRef]
- Mironidis, G.K. Development, Survivorship and Reproduction of Helicoverpa armigera (Lepidoptera: Noctuidae) under Fluctuating Temperatures. Bull. Entomol. Res. 2014, 104, 751–764. [Google Scholar] [CrossRef]
- PRISMA Product Specifications. Available online: https://prisma.asi.it/missionselect/docs/PRISMA%20Product%20Specifications_Is2_3.pdf (accessed on 12 June 2024).
- Laben, C.A.; Brower, B.V. Process for Enhancing the Spatial Resolution of Multispectral Imagery Using Pan-Sharpening. U.S. Patent 6011875, 4 January 2000. [Google Scholar]
- Loncan, L.; de Almeida, L.B.; Bioucas-Dias, J.M.; Briottet, X.; Chanussot, J.; Dobigeon, N.; Fabre, S.; Liao, W.; Licciardi, G.A.; Simões, M.; et al. Hyperspectral Pansharpening: A Review. IEEE Geosci. Remote Sens. Mag. 2015, 3, 27–46. [Google Scholar] [CrossRef]
- Sech, G.; Poggi, G.; Ljubenovic, M.; Fiorucci, M.; Traviglia, A. Pansharpening of PRISMA products for archaeological prospection. arXiv 2024. [Google Scholar] [CrossRef]
- Sola, I.; García-Martín, A.; Sandonís-Pozo, L.; Álvarez-Mozos, J.; Pérez-Cabello, F.; González-Audícana, M.; Montorio Llovería, R. Assessment of Atmospheric Correction Methods for Sentinel-2 Images in Mediterranean Landscapes. Int. J. Appl. Earth Obs. Geoinf. 2018, 73, 63–76. [Google Scholar] [CrossRef]
- Main-Knorn, M.; Pflug, B.; Debaecker, V.; Louis, J. Calibration and validation plan for the l2a processor and products of the sentinel-2 mission. Int. Arch. Photogramm. Remote Sens. Spat. Inf. Sci. 2015, XL-7-W3, 1249–1255. [Google Scholar] [CrossRef]
- RStudio Team. RStudio: Integrated Development Environment for R; RStudio, PBC.: Boston, MA, USA, 2020. [Google Scholar]
- Wickham, H. Reshaping Data with the Reshape Package. J. Stat. Softw. 2007, 21, 1–20. [Google Scholar] [CrossRef]
- Wickham, H. Ggplot2: Elegant Graphics for Data Analysis; Springer: New York, NY, USA, 2016; ISBN 978-3-319-24277-4. [Google Scholar]
- Wickham, H.; François, R.; Henry, L.; Müller, K.; Vaughan, D. Dplyr: A Grammar of Data Manipulation; 2023. Available online: https://dplyr.tidyverse.org (accessed on 17 April 2023).
- Mevik, B.-H.; Wehrens, R. The Pls Package: Principal Component and Partial Least Squares Regression in R. J. Stat. Softw. 2007, 18, 1–23. [Google Scholar] [CrossRef]
- Kuhn, M. Building Predictive Models in R Using the Caret Package. J. Stat. Softw. 2008, 28, 1–26. [Google Scholar] [CrossRef]
- Kucheryavskiy, S. Mdatools—R Package for Chemometrics. Chemom. Intell. Lab. Syst. 2020, 198, 103937. [Google Scholar] [CrossRef]
- Bannari, A.; Morin, D.; Bonn, F.; Huete, A.R. A review of vegetation indices. Remote Sens. Rev. 1995, 13, 95–120. [Google Scholar] [CrossRef]
- Thenkabail, P.S.; Smith, R.B.; De Pauw, E. Hyperspectral Vegetation Indices and Their Relationships with Agricultural Crop Characteristics. Remote Sens. Environ. 2000, 71, 158–182. [Google Scholar] [CrossRef]
- Gao, B. NDWI—A Normalized Difference Water Index for Remote Sensing of Vegetation Liquid Water from Space. Remote Sens. Environ. 1996, 58, 257–266. [Google Scholar] [CrossRef]
- Knipling, E.B. Physical and Physiological Basis for the Reflectance of Visible and Near-Infrared Radiation from Vegetation. Remote Sens. Environ. 1970, 1, 155–159. [Google Scholar] [CrossRef]
- Merzlyak, M.N.; Gitelson, A.A.; Chivkunova, O.B.; Rakitin, V.Y. Non-Destructive Optical Detection of Pigment Changes during Leaf Senescence and Fruit Ripening. Physiol. Plant. 1999, 106, 135–141. [Google Scholar] [CrossRef]
- Abdi, H. Partial Least Squares Regression and Projection on Latent Structure Regression (PLS Regression). WIREs Comput. Stat. 2010, 2, 97–106. [Google Scholar] [CrossRef]
- Montesinos-López, O.A.; Montesinos-López, A.; Crossa, J.; de los Campos, G.; Alvarado, G.; Suchismita, M.; Rutkoski, J.; González-Pérez, L.; Burgueño, J. Predicting Grain Yield Using Canopy Hyperspectral Reflectance in Wheat Breeding Data. Plant Methods 2017, 13, 4. [Google Scholar] [CrossRef]
- Li, B.; Xu, X.; Zhang, L.; Han, J.; Bian, C.; Li, G.; Liu, J.; Jin, L. Above-Ground Biomass Estimation and Yield Prediction in Potato by Using UAV-Based RGB and Hyperspectral Imaging. ISPRS J. Photogramm. Remote Sens. 2020, 162, 161–172. [Google Scholar] [CrossRef]
- Jiang, X.; Zhen, J.; Miao, J.; Zhao, D.; Shen, Z.; Jiang, J.; Gao, C.; Wu, G.; Wang, J. Newly-Developed Three-Band Hyperspectral Vegetation Index for Estimating Leaf Relative Chlorophyll Content of Mangrove under Different Severities of Pest and Disease. Ecol. Indic. 2022, 140, 108978. [Google Scholar] [CrossRef]
- Feng, J.; Sun, Y.; Zhang, K.; Zhao, Y.; Ren, Y.; Chen, Y.; Zhuang, H.; Chen, S. Autonomous Detection of Spodoptera Frugiperda by Feeding Symptoms Directly from UAV RGB Imagery. Appl. Sci. 2022, 12, 2592. [Google Scholar] [CrossRef]
- Fu, J.; Liu, J.; Zhao, R.; Chen, Z.; Qiao, Y.; Li, D. Maize Disease Detection Based on Spectral Recovery from RGB Images. Front. Plant Sci. 2022, 13, 1056842. [Google Scholar] [CrossRef]
- Betti Sorbelli, F.; Palazzetti, L.; Pinotti, C.M. YOLO-Based Detection of Halyomorpha Halys in Orchards Using RGB Cameras and Drones. Comput. Electron. Agric. 2023, 213, 108228. [Google Scholar] [CrossRef]
- Guo, Q.; Wang, C.; Xiao, D.; Huang, Q. Automatic Monitoring of Flying Vegetable Insect Pests Using an RGB Camera and YOLO-SIP Detector. Precis. Agric. 2023, 24, 436–457. [Google Scholar] [CrossRef]
- Hoseny, M.M.E.; Dahi, H.F.; Shafei, A.M.E.; Yones, M.S. Spectroradiometer and Thermal Imaging as Tools from Remote Sensing Used for Early Detection of Spiny Bollworm, Earias insulana (Boisd.) Infestation. Int. J. Trop. Insect Sci. 2023, 43, 245–256. [Google Scholar] [CrossRef]
- Schlemmer, M.; Gitelson, A.; Schepers, J.; Ferguson, R.; Peng, Y.; Shanahan, J.; Rundquist, D. Remote Estimation of Nitrogen and Chlorophyll Contents in Maize at Leaf and Canopy Levels. Int. J. Appl. Earth Obs. Geoinf. 2013, 25, 47–54. [Google Scholar] [CrossRef]
- Casas, A.; Riaño, D.; Ustin, S.L.; Dennison, P.; Salas, J. Estimation of Water-Related Biochemical and Biophysical Vegetation Properties Using Multitemporal Airborne Hyperspectral Data and Its Comparison to MODIS Spectral Response. Remote Sens. Environ. 2014, 148, 28–41. [Google Scholar] [CrossRef]
- Ullah, M.I.; Arshad, M.; Khan, M.I.; Afzal, M.; Khan, A.A.; Zahid, S.M.A.; Saqib, M.; Abdullah, A.; Kousar, S.; Riaz, M. Plant Water Stress Affects the Feeding Performance of American Bollworm, Helicoverpa armigera (Lepidoptera: Noctuidae) on Cotton Plants. Pak. J. Agric. Res. 2019, 32, 629–635. [Google Scholar] [CrossRef]
- Wei, G.; Zhang, Q.; Zhou, M.; Wu, W. Characteristic response of the compound eyes of Helicoverpa armigera to ligh. Kun Chong Xue Bao Acta Entomol. Sin. 2002, 45, 323–328. [Google Scholar]
- Gu, G.; Chen, X.; Han, J.; Ge, H.; Chen, H. Study on Phototaxis Action of Moth of Cotton Bollwor. J. Tianjin Agric. Coll. 2004, 11, 32–36. [Google Scholar]
- Satoh, A.; Kinoshita, M.; Arikawa, K. Innate Preference and Learning of Colour in the Male Cotton Bollworm Moth, Helicoverpa armigera. J. Exp. Biol. 2016, 219, 3857–3860. [Google Scholar] [CrossRef]
- Wang, L.; Wang, J.; Liu, Z.; Zhu, J.; Qin, F. Evaluation of a Deep-Learning Model for Multispectral Remote Sensing of Land Use and Crop Classification. Crop J. 2022, 10, 1435–1451. [Google Scholar] [CrossRef]
- Kurihara, J.; Koo, V.-C.; Guey, C.W.; Lee, Y.P.; Abidin, H. Early Detection of Basal Stem Rot Disease in Oil Palm Tree Using Unmanned Aerial Vehicle-Based Hyperspectral Imaging. Remote Sens. 2022, 14, 799. [Google Scholar] [CrossRef]
- Nguyen, C.; Sagan, V.; Maimaitiyiming, M.; Maimaitijiang, M.; Bhadra, S.; Kwasniewski, M.T. Early Detection of Plant Viral Disease Using Hyperspectral Imaging and Deep Learning. Sensors 2021, 21, 742. [Google Scholar] [CrossRef]
- Tomaszewski, M.; Nalepa, J.; Moliszewska, E.; Ruszczak, B.; Smykała, K. Early Detection of Solanum Lycopersicum Diseases from Temporally-Aggregated Hyperspectral Measurements Using Machine Learning. Sci. Rep. 2023, 13, 7671. [Google Scholar] [CrossRef]
- Bae, S.; Müller, J.; Förster, B.; Hilmers, T.; Hochrein, S.; Jacobs, M.; Leroy, B.M.L.; Pretzsch, H.; Weisser, W.W.; Mitesser, O. Tracking the Temporal Dynamics of Insect Defoliation by High-Resolution Radar Satellite Data. Methods Ecol. Evol. 2022, 13, 121–132. [Google Scholar] [CrossRef]
- Belgiu, M.; Csillik, O. Sentinel-2 Cropland Mapping Using Pixel-Based and Object-Based Time-Weighted Dynamic Time Warping Analysis. Remote Sens. Environ. 2018, 204, 509–523. [Google Scholar] [CrossRef]
- Rustowicz, R.M.; Cheong, R.; Wang, L.; Ermon, S.; Burke, M.; Lobell, D. Semantic Segmentation of Crop Type in Africa: A Novel Dataset and Analysis of Deep Learning Methods. In Proceedings of the IEEE/CVF Conference on Computer Vision and Pattern Recognition (CVPR), Long Beach, CA, USA, 15–20 June 2019; pp. 75–82. [Google Scholar]
- Obasekore, H.; Fanni, M.; Ahmed, S.M.; Parque, V.; Kang, B.-Y. Agricultural Robot-Centered Recognition of Early-Developmental Pest Stage Based on Deep Learning: A Case Study on Fall Armyworm (Spodoptera Frugiperda). Sensors 2023, 23, 3147. [Google Scholar] [CrossRef] [PubMed]
- Wang, J.; Chen, Y.; Huang, J.; Jiang, X.; Wan, K. Leveraging Machine Learning for Advancing Insect Pest Control: A Bibliometric Analysis. J. Appl. Entomol. 2024, 1–16. [Google Scholar] [CrossRef]
- Xiao, Z.; Yin, K.; Geng, L.; Wu, J.; Zhang, F.; Liu, Y. Pest Identification via Hyperspectral Image and Deep Learning. SIViP 2022, 16, 873–880. [Google Scholar] [CrossRef]
- Zhao, N.; Zhou, L.; Huang, T.; Taha, M.F.; He, Y.; Qiu, Z. Development of an Automatic Pest Monitoring System Using a Deep Learning Model of DPeNet. Measurement 2022, 203, 111970. [Google Scholar] [CrossRef]
- Chodey, M.D.; Noorullah Shariff, C. Hybrid Deep Learning Model for In-Field Pest Detection on Real-Time Field Monitoring. J. Plant Dis. Prot. 2022, 129, 635–650. [Google Scholar] [CrossRef]
- Kathole, A.B.; Vhatkar, K.N.; Patil, S.D. IoT-Enabled Pest Identification and Classification with New Meta-Heuristic-Based Deep Learning Framework. Cybern. Syst. 2024, 55, 380–408. [Google Scholar] [CrossRef]
Disclaimer/Publisher’s Note: The statements, opinions and data contained in all publications are solely those of the individual author(s) and contributor(s) and not of MDPI and/or the editor(s). MDPI and/or the editor(s) disclaim responsibility for any injury to people or property resulting from any ideas, methods, instructions or products referred to in the content. |
© 2024 by the authors. Licensee MDPI, Basel, Switzerland. This article is an open access article distributed under the terms and conditions of the Creative Commons Attribution (CC BY) license (https://creativecommons.org/licenses/by/4.0/).












