Whole-Grain Highland Barley Attenuates Atherosclerosis Associated with NLRP3 Inflammasome Pathway and Gut Microbiota in ApoE−/− Mice
Abstract
:1. Introduction
2. Materials and Methods
2.1. Animals
2.2. Diets and Experimental Design
2.3. Serum Lipids and Inflammatory Cytokines
2.4. Evaluation of Atherosclerotic Plaques
2.5. Evaluation of Aortic Gene Expression
2.6. DNA Extraction of Gut Microbiota and 16S rRNA Gene Sequencing
2.7. Statistical Analysis
3. Results
3.1. Body Weight, Liver Coefficient and Serum Lipids
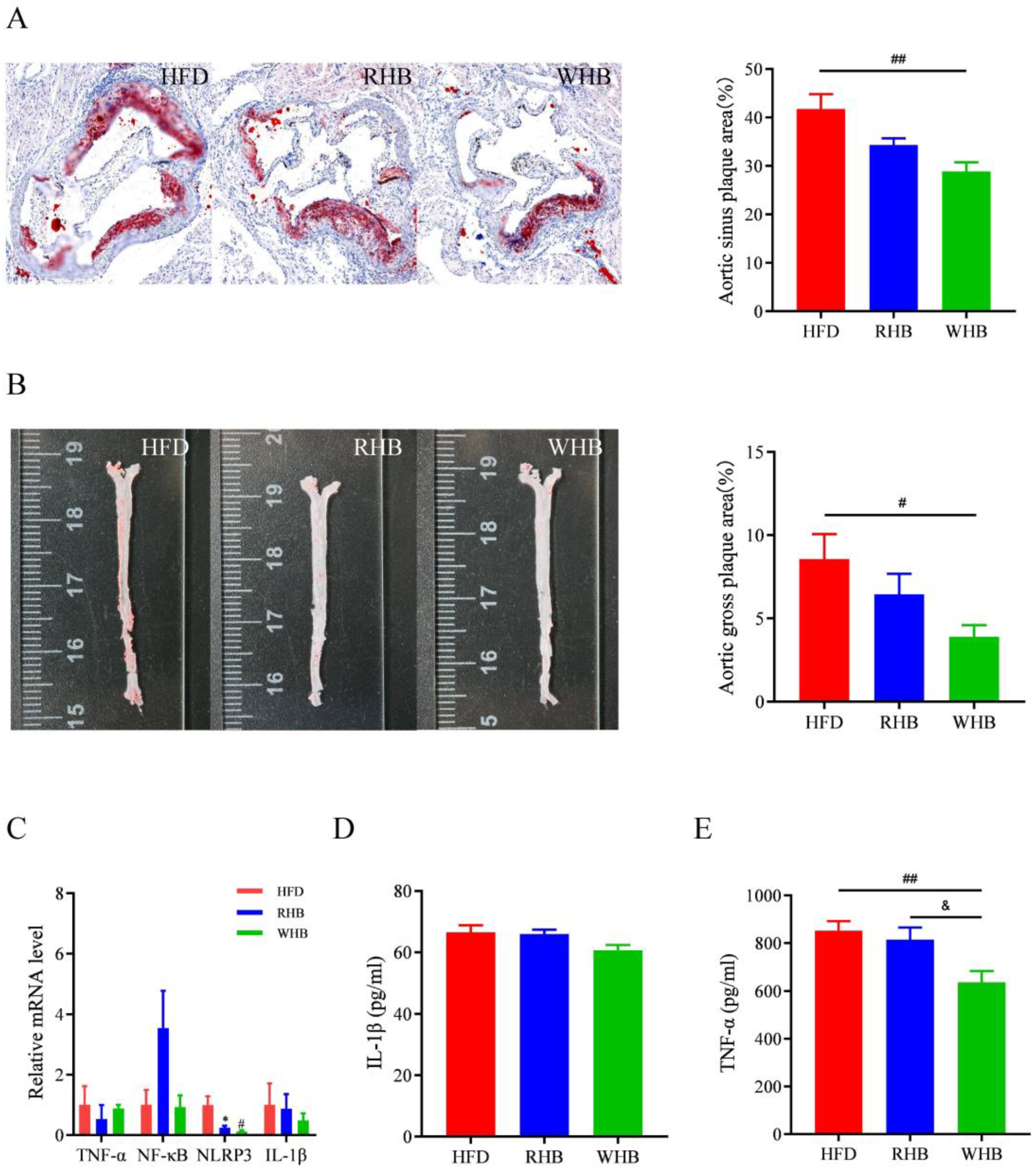
3.2. Atherosclerotic Plaques, Aortic Gene Expression and Serum Inflammatory Cytokines
3.3. Effects of HB Supplementation on HFD-Induced Alterations in Gut Microbiota Structure
4. Discussion
5. Conclusions
Supplementary Materials
Author Contributions
Funding
Institutional Review Board Statement
Informed Consent Statement
Data Availability Statement
Conflicts of Interest
References
- GBD 2015 Risk Factors Collaborators Global, Regional, and National Comparative Risk Assessment of 79 Behavioural, Environmental and Occupational, and Metabolic Risks or Clusters of Risks, 1990–2015: A Systematic Analysis for the Global Burden of Disease Study 2015. Lancet 2016, 388, 1659–1724. [CrossRef]
- Zhang, Y.; Zhang, J.; Butler, J.; Yang, X.; Xie, P.; Guo, D.; Wei, T.; Yu, J.; Wu, Z.; Gao, Y.; et al. Contemporary Epidemiology, Management, and Outcomes of Patients Hospitalized for Heart Failure in China: Results From the China Heart Failure (China-HF) Registry. J. Card. Fail. 2017, 23, 868–875. [Google Scholar] [CrossRef]
- Ruiz-León, A.M.; Lapuente, M.; Estruch, R.; Casas, R. Clinical Advances in Immunonutrition and Atherosclerosis: A Review. Front. Immunol. 2019, 10, 837. [Google Scholar] [CrossRef] [PubMed]
- Zong, G.; Gao, A.; Hu, F.B.; Sun, Q. Whole Grain Intake and Mortality From All Causes, Cardiovascular Disease, and Cancer: A Meta-Analysis of Prospective Cohort Studies. Circulation 2016, 133, 2370–2380. [Google Scholar] [CrossRef] [PubMed]
- Tosh, S.M.; Bordenave, N. Emerging Science on Benefits of Whole Grain Oat and Barley and Their Soluble Dietary Fibers for Heart Health, Glycemic Response, and Gut Microbiota. Nutr. Rev. 2020, 78, 13–20. [Google Scholar] [CrossRef]
- Jadhav, S.J.; Lutz, S.E.; Ghorpade, V.M.; Salunkhe, D.K. Barley: Chemistry and Value-Added Processing. Crit. Rev. Food Sci. Nutr. 1998, 38, 123–171. [Google Scholar] [CrossRef]
- Meng, Y.; Meng, Q.; Li, C.; Wang, M.; Li, S.; Ying, J.; Zheng, H.; Bai, S.; Xue, Y.; Shen, Q. A Comparison between Partially Peeled Hulless Barley and Whole Grain Hulless Barley: Beneficial Effects on the Regulation of Serum Glucose and the Gut Microbiota in High-Fat Diet-Induced Obese Mice. Food Funct. 2023, 14, 886–898. [Google Scholar] [CrossRef]
- Li, S.; Wang, M.; Li, C.; Meng, Q.; Meng, Y.; Ying, J.; Bai, S.; Shen, Q.; Xue, Y. Beneficial Effects of Partly Milled Highland Barley on the Prevention of High-Fat Diet-Induced Glycometabolic Disorder and the Modulation of Gut Microbiota in Mice. Nutrients 2022, 14, 762. [Google Scholar] [CrossRef]
- Andersson, K.E.; Hellstrand, P. Dietary Oats and Modulation of Atherogenic Pathways. Mol. Nutr. Food Res. 2012, 56, 1003–1013. [Google Scholar] [CrossRef]
- Cani, P.D.; Van Hul, M.; Lefort, C.; Depommier, C.; Rastelli, M.; Everard, A. Microbial Regulation of Organismal Energy Homeostasis. Nat. Metab. 2019, 1, 34–46. [Google Scholar] [CrossRef]
- Koh, A.; De Vadder, F.; Kovatcheva-Datchary, P.; Bäckhed, F. From Dietary Fiber to Host Physiology: Short-Chain Fatty Acids as Key Bacterial Metabolites. Cell 2016, 165, 1332–1345. [Google Scholar] [CrossRef] [PubMed]
- Gorabi, A.M.; Kiaie, N.; Khosrojerdi, A.; Jamialahmadi, T.; Al-Rasadi, K.; Johnston, T.P.; Sahebkar, A. Implications for the Role of Lipopolysaccharide in the Development of Atherosclerosis. Trends Cardiovas. Med. 2022, 32, 525–533. [Google Scholar] [CrossRef] [PubMed]
- Okarter, N.; Liu, R.H. Health Benefits of Whole Grain Phytochemicals. Crit. Rev. Food Sci. Nutr. 2010, 50, 193–208. [Google Scholar] [CrossRef]
- Duewell, P.; Kono, H.; Rayner, K.J.; Sirois, C.M.; Vladimer, G.; Bauernfeind, F.G.; Abela, G.S.; Franchi, L.; Nuñez, G.; Schnurr, M.; et al. NLRP3 Inflammasomes Are Required for Atherogenesis and Activated by Cholesterol Crystals. Nature 2010, 464, 1357–1361. [Google Scholar] [CrossRef]
- Kong, P.; Cui, Z.-Y.; Huang, X.-F.; Zhang, D.-D.; Guo, R.-J.; Han, M. Inflammation and Atherosclerosis: Signaling Pathways and Therapeutic Intervention. Signal Transduct. Target. Ther. 2022, 7, 131. [Google Scholar] [CrossRef] [PubMed]
- Orecchioni, M.; Kobiyama, K.; Winkels, H.; Ghosheh, Y.; McArdle, S.; Mikulski, Z.; Kiosses, W.B.; Fan, Z.; Wen, L.; Jung, Y.; et al. Olfactory Receptor 2 in Vascular Macrophages Drives Atherosclerosis by NLRP3-Dependent IL-1 Production. Science 2022, 375, 214–221. [Google Scholar] [CrossRef]
- Ridker, P.M.; Everett, B.M.; Thuren, T.; MacFadyen, J.G.; Chang, W.H.; Ballantyne, C.; Fonseca, F.; Nicolau, J.; Koenig, W.; Anker, S.D.; et al. Antiinflammatory Therapy with Canakinumab for Atherosclerotic Disease. N. Engl. J. Med. 2017, 377, 1119–1131. [Google Scholar] [CrossRef]
- Li, H.; Yuan, L.; Wang, Z.; Shi, L.; Dong, R.; Hu, X. Effects of Dietary Whole Grain Buckwheat and Oat on Benzo[a]Pyrene-Induced Genotoxicity, Oxidative and Pyroptotic Injury in Liver of Mice. J. Funct. Foods 2022, 93, 105082. [Google Scholar] [CrossRef]
- Huang, Y.; Zhang, K.; Guo, W.; Zhang, C.; Chen, H.; Xu, T.; Lu, Y.; Wu, Q.; Li, Y.; Chen, Y. Aspergillus Niger Fermented Tartary Buckwheat Ameliorates Obesity and Gut Microbiota Dysbiosis through the NLRP3/Caspase-1 Signaling Pathway in High-Fat Diet Mice. J. Funct. Foods 2022, 95, 105171. [Google Scholar] [CrossRef]
- Macia, L.; Tan, J.; Vieira, A.T.; Leach, K.; Stanley, D.; Luong, S.; Maruya, M.; Ian McKenzie, C.; Hijikata, A.; Wong, C.; et al. Metabolite-Sensing Receptors GPR43 and GPR109A Facilitate Dietary Fibre-Induced Gut Homeostasis through Regulation of the Inflammasome. Nat. Commun. 2015, 6, 6734. [Google Scholar] [CrossRef]
- Wu, Y.; Song, F.; Li, Y.; Li, J.; Cui, Y.; Hong, Y.; Han, W.; Wu, W.; Lakhani, I.; Li, G.; et al. Acacetin Exerts Antioxidant Potential against Atherosclerosis through Nrf2 Pathway in ApoE−/− Mice. J. Cell Mol. Med. 2021, 25, 521–534. [Google Scholar] [CrossRef] [PubMed]
- Liu, H.; Liu, J.; Liu, Z.; Wang, Q.; Liu, J.; Feng, D.; Zou, J. Lycopene Reduces Cholesterol Absorption and Prevents Atherosclerosis in ApoE−/− Mice by Downregulating HNF-1α and NPC1L1 Expression. J. Agric. Food Chem. 2021, 69, 10114–10120. [Google Scholar] [CrossRef] [PubMed]
- Wang, Q.; Garrity, G.M.; Tiedje, J.M.; Cole, J.R. Naive Bayesian Classifier for Rapid Assignment of rRNA Sequences into the New Bacterial Taxonomy. Appl. Environ. Microbiol. 2007, 73, 5261–5267. [Google Scholar] [CrossRef] [PubMed]
- Gomes, A.C.; Hoffmann, C.; Mota, J.F. The Human Gut Microbiota: Metabolism and Perspective in Obesity. Gut Microbes 2018, 9, 308–325. [Google Scholar] [CrossRef]
- Riva, A.; Borgo, F.; Lassandro, C.; Verduci, E.; Morace, G.; Borghi, E.; Berry, D. Pediatric Obesity Is Associated with an Altered Gut Microbiota and Discordant Shifts in Firmicutes Populations. Environ. Microbiol. 2017, 19, 95–105. [Google Scholar] [CrossRef]
- Li, X.; Suo, J.; Huang, X.; Dai, H.; Bian, H.; Zhu, M.; Lin, W.; Han, N. Whole Grain Qingke Attenuates High-Fat Diet-Induced Obesity in Mice with Alterations in Gut Microbiota and Metabolite Profile. Front. Nutr. 2021, 8, 761727. [Google Scholar] [CrossRef]
- Pereira, F.C.; Wasmund, K.; Cobankovic, I.; Jehmlich, N.; Herbold, C.W.; Lee, K.S.; Sziranyi, B.; Vesely, C.; Decker, T.; Stocker, R.; et al. Rational Design of a Microbial Consortium of Mucosal Sugar Utilizers Reduces Clostridiodes Difficile Colonization. Nat. Commun. 2020, 11, 5104. [Google Scholar] [CrossRef]
- Uchiyama, J.; Akiyama, M.; Hase, K.; Kumagai, Y.; Kim, Y.-G. Gut Microbiota Reinforce Host Antioxidant Capacity via the Generation of Reactive Sulfur Species. Cell Rep. 2022, 38, 110479. [Google Scholar] [CrossRef]
- Toshimitsu, T.; Gotou, A.; Sashihara, T.; Hachimura, S.; Shioya, N.; Suzuki, S.; Asami, Y. Effects of 12-Week Ingestion of Yogurt Containing Lactobacillus Plantarum OLL2712 on Glucose Metabolism and Chronic Inflammation in Prediabetic Adults: A Randomized Placebo-Controlled Trial. Nutrients 2020, 12, 374. [Google Scholar] [CrossRef]
- Fernández, J.; Redondo-Blanco, S.; Gutiérrez-del-Río, I.; Miguélez, E.M.; Villar, C.J.; Lombó, F. Colon Microbiota Fermentation of Dietary Prebiotics towards Short-Chain Fatty Acids and Their Roles as Anti-Inflammatory and Antitumour Agents: A Review. J. Funct. Foods 2016, 25, 511–522. [Google Scholar] [CrossRef]
- Siegel, D.; Devaraj, S.; Mitra, A.; Raychaudhuri, S.P.; Raychaudhuri, S.K.; Jialal, I. Inflammation, Atherosclerosis, and Psoriasis. Clin. Rev. Allerg. Immunol. 2013, 44, 194–204. [Google Scholar] [CrossRef] [PubMed]
- Han, L.; Meng, M.; Guo, M.; Cheng, D.; Shi, L.; Wang, X.; Wang, C. Immunomodulatory Activity of a Water-Soluble Polysaccharide Obtained from Highland Barley on Immunosuppressive Mice Models. Food Funct. 2019, 10, 304–314. [Google Scholar] [CrossRef] [PubMed]
- Zhang, Y.; Zeng, Y.; Cui, Y.; Liu, H.; Dong, C.; Sun, Y. Structural Characterization, Antioxidant and Immunomodulatory Activities of a Neutral Polysaccharide from Cordyceps Militaris Cultivated on Hull-Less Barley. Carbohydr. Polym. 2020, 235, 115969. [Google Scholar] [CrossRef] [PubMed]
- Wallert, M.; Schmölz, L.; Galli, F.; Birringer, M.; Lorkowski, S. Regulatory Metabolites of Vitamin E and Their Putative Relevance for Atherogenesis. Redox Biol. 2014, 2, 495–503. [Google Scholar] [CrossRef] [PubMed]
- Stacchiotti, V.; Rezzi, S.; Eggersdorfer, M.; Galli, F. Metabolic and Functional Interplay between Gut Microbiota and Fat-Soluble Vitamins. Crit. Rev. Food Sci. Nutr. 2021, 61, 3211–3232. [Google Scholar] [CrossRef]
- Vitaglione, P.; Napolitano, A.; Fogliano, V. Cereal Dietary Fibre: A Natural Functional Ingredient to Deliver Phenolic Compounds into the Gut. Trends Food Sci. Technol. 2008, 19, 451–463. [Google Scholar] [CrossRef]





Disclaimer/Publisher’s Note: The statements, opinions and data contained in all publications are solely those of the individual author(s) and contributor(s) and not of MDPI and/or the editor(s). MDPI and/or the editor(s) disclaim responsibility for any injury to people or property resulting from any ideas, methods, instructions or products referred to in the content. |
© 2023 by the authors. Licensee MDPI, Basel, Switzerland. This article is an open access article distributed under the terms and conditions of the Creative Commons Attribution (CC BY) license (https://creativecommons.org/licenses/by/4.0/).
Share and Cite
Wu, T.; Yu, Q.; Luo, Y.; Dai, Z.; Zhang, Y.; Wang, C.; Shen, Q.; Xue, Y. Whole-Grain Highland Barley Attenuates Atherosclerosis Associated with NLRP3 Inflammasome Pathway and Gut Microbiota in ApoE−/− Mice. Nutrients 2023, 15, 4186. https://doi.org/10.3390/nu15194186
Wu T, Yu Q, Luo Y, Dai Z, Zhang Y, Wang C, Shen Q, Xue Y. Whole-Grain Highland Barley Attenuates Atherosclerosis Associated with NLRP3 Inflammasome Pathway and Gut Microbiota in ApoE−/− Mice. Nutrients. 2023; 15(19):4186. https://doi.org/10.3390/nu15194186
Chicago/Turabian StyleWu, Tong, Qinye Yu, Yingting Luo, Zijian Dai, Yuhong Zhang, Chao Wang, Qun Shen, and Yong Xue. 2023. "Whole-Grain Highland Barley Attenuates Atherosclerosis Associated with NLRP3 Inflammasome Pathway and Gut Microbiota in ApoE−/− Mice" Nutrients 15, no. 19: 4186. https://doi.org/10.3390/nu15194186
APA StyleWu, T., Yu, Q., Luo, Y., Dai, Z., Zhang, Y., Wang, C., Shen, Q., & Xue, Y. (2023). Whole-Grain Highland Barley Attenuates Atherosclerosis Associated with NLRP3 Inflammasome Pathway and Gut Microbiota in ApoE−/− Mice. Nutrients, 15(19), 4186. https://doi.org/10.3390/nu15194186

