Stabilization of Antioxidant and Anti-Inflammatory Activities of Nano-Selenium Using Anoectochilus burmannicus Extract as a Potential Novel Functional Ingredient
Abstract
1. Introduction
2. Materials and Methods
2.1. Preparation of Anoctochillus burmannicus Ethanolic Extract (ABE)
2.2. Synthesis of Anoectochillus burmannicus Ethanolic Extract-Synthesized Selenium (ABE-SeNPs)
2.3. Characterization of ABE-SeNPs
2.4. Antioxidant Activity by ABTS Assay
2.5. Cell Line and Cell Culture
2.6. Cytotoxicity Assay
2.7. Anti-Inflammatory Activity by Measuring Nitric Oxide Production
2.8. Immunoblot Analysis
2.9. Stability of ABE-SeNPs
2.10. Reconstitution of ABE-SeNPs
2.11. Statistical Analysis
3. Results
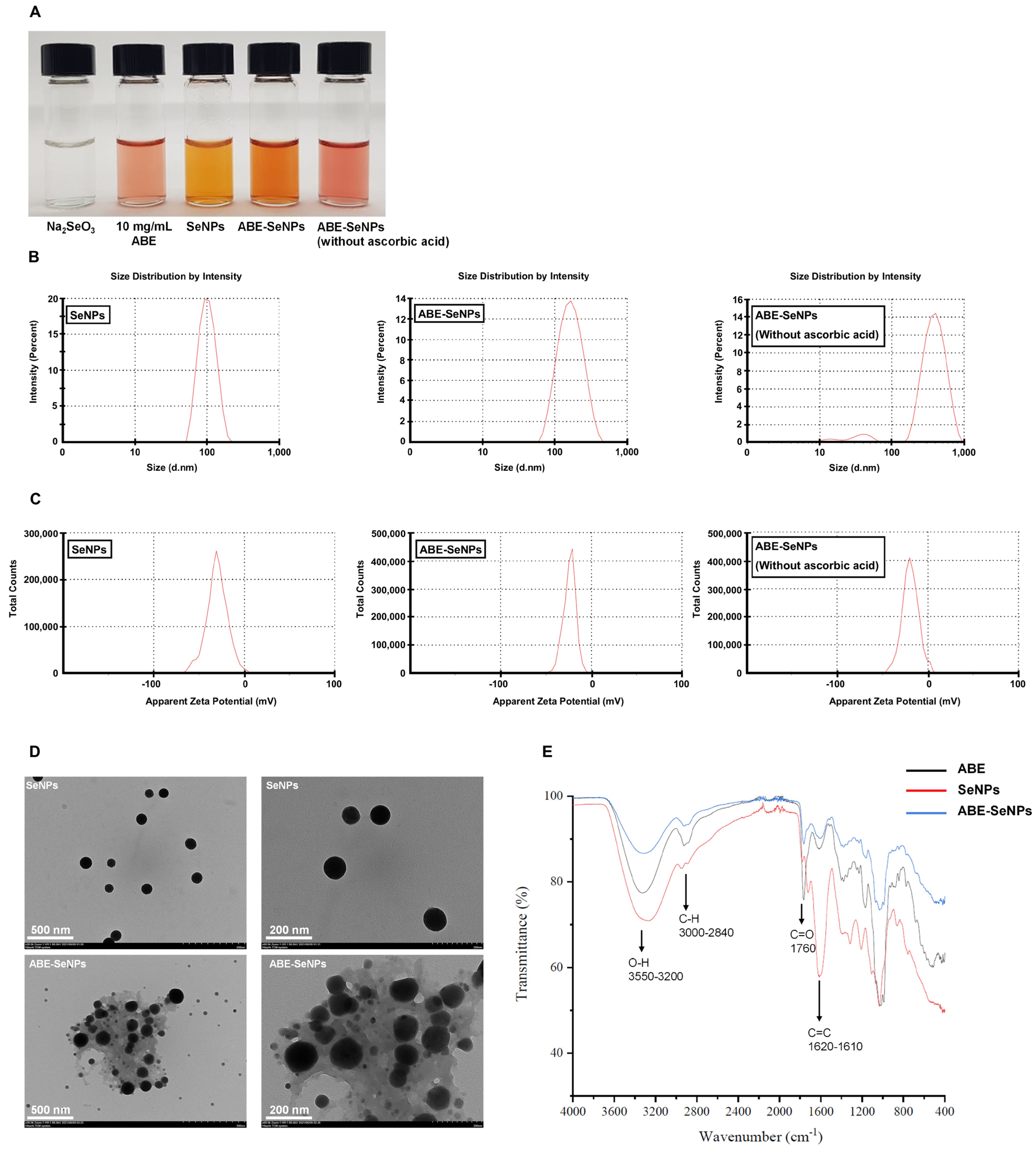
3.1. Synthesis and Characterization of Selenium Nanoparticles
3.2. Determination of the Antioxidant Activity of ABE, Sodium Selenite, and Selenium Nanoparticles by ABTS Assay
3.3. Cytotoxicity of Sodium Selenite and Selenium Nanoparticles (SeNPs and ABE-SeNPs) on RAW 264.7 Macrophages
3.4. The Anti-Inflammatory Effect of Selenium Nanoparticles Assessed by Nitric Oxide Production Assay in LPS-Induced RAW 264.7 Macrophage
3.5. Stability of SeNPs and ABE-SeNPs
3.6. Cryo/Lyoprotectant Properties of ABE
4. Discussion
Author Contributions
Funding
Institutional Review Board Statement
Informed Consent Statement
Data Availability Statement
Acknowledgments
Conflicts of Interest
References
- Tinggi, U. Selenium: Its Role as Antioxidant in Human Health. Environ. Health Prev. Med. 2008, 13, 102–108. [Google Scholar] [CrossRef] [PubMed]
- Cai, Z.; Zhang, J.; Li, H. Selenium, Aging and Aging-related Diseases. Aging Clin. Exp. Res. 2019, 31, 1035–1047. [Google Scholar] [CrossRef] [PubMed]
- Ventura, M.; Melo, M.; Carrilho, F. Selenium and Thyroid Disease: From Pathophysiology to Treatment. Int. J. Endocrinol. 2017, 2017, 1297658. [Google Scholar] [CrossRef] [PubMed]
- Chen, J. An Original Discovery: Selenium Deficiency and Keshan Disease (An Endemic Heart Disease). Asia Pac. J. Clin. Nutr. 2012, 21, 320–326. [Google Scholar] [PubMed]
- Yao, Y.; Pei, F.; Kang, P. Selenium, Iodine, and The Relation with Kashin-Beck Disease. Nutrition 2011, 27, 1095–1100. [Google Scholar] [CrossRef]
- Wang, N.; Tan, H.-Y.; Li, S.; Xu, Y.; Guo, W.; Feng, Y. Supplementation of Micronutrient Selenium in Metabolic Diseases: Its Role as an Antioxidant. Oxid. Med. Cell. Longev. 2017, 2017, 7478523. [Google Scholar] [CrossRef]
- Burk, R.F.; Norsworthy, B.K.; Hill, K.E.; Motley, A.K.; Byrne, D.W. Effects of Chemical Form of Selenium on Plasma Biomarkers in A High-Dose Human Supplementation Trial. Cancer Epidemiol. Biomark. Prev. 2006, 15, 804–810. [Google Scholar] [CrossRef]
- Fairweather-Tait, S.J.; Collings, R.; Hurst, R. Selenium Bioavailability: Current Knowledge and Future Research Requirements. Am. J. Clin. Nutr. 2010, 91, 1484s–1491s. [Google Scholar] [CrossRef]
- Hadrup, N.; Loeschner, K.; Mandrup, K.; Ravn-Haren, G.; Frandsen, H.L.; Larsen, E.H.; Lam, H.R.; Mortensen, A. Subacute Oral Toxicity Investigation of Selenium Nanoparticles and Selenite in Rats. Drug Chem. Toxicol. 2019, 42, 76–83. [Google Scholar] [CrossRef]
- Hosnedlova, B.; Kepinska, M.; Skalickova, S.; Fernandez, C.; Ruttkay-Nedecky, B.; Peng, Q.; Baron, M.; Melcova, M.; Opatrilova, R.; Zidkova, J.; et al. Nano-Selenium and Its Nanomedicine Applications: A Critical Review. Int. J. Nanomed. 2018, 13, 2107–2128. [Google Scholar] [CrossRef]
- Zhang, S.-Y.; Zhang, J.; Wang, H.-Y.; Chen, H.-Y. Synthesis of Selenium Nanoparticles in the Presence of Polysaccharides. Mater. Lett. 2004, 58, 2590–2594. [Google Scholar] [CrossRef]
- Zeng, S.; Ke, Y.; Liu, Y.; Shen, Y.; Zhang, L.; Li, C.; Liu, A.; Shen, L.; Hu, X.; Wu, H.; et al. Synthesis and Antidiabetic Properties of Chitosan-Stabilized Selenium Nanoparticles. Colloids Surf. B Biointerfaces 2018, 170, 115–121. [Google Scholar] [CrossRef] [PubMed]
- Wu, H.; Li, X.; Liu, W.; Chen, T.; Li, Y.; Zheng, W.; Man, C.W.-Y.; Wong, M.-K.; Wong, K.-H. Surface Decoration of Selenium Nanoparticles by Mushroom Polysaccharides–Protein Complexes to Achieve Enhanced Cellular Uptake and Antiproliferative Activity. J. Mater. Chem. 2012, 22, 9602–9610. [Google Scholar] [CrossRef]
- Anu, K.; Singaravelu, G.; Murugan, K.; Benelli, G. Green-Synthesis of Selenium Nanoparticles Using Garlic Cloves (Allium sativum): Biophysical Characterization and Cytotoxicity on Vero Cells. J. Clust. Sci. 2017, 28, 551–563. [Google Scholar] [CrossRef]
- Fritea, L.; Laslo, V.; Cavalu, S.; Costea, T.; Vicas, S.I. Green Biosynthesis of Selenium Nanoparticles Using Parsley (Petroselinum crispum) Leaves Extract. Stud. Univ. Vasile Goldis Arad Ser. Life Sci. Ser. 2017, 27, 203–208. [Google Scholar]
- Zhang, W.; Zhang, J.; Ding, D.; Zhang, L.; Muehlmann, L.A.; Deng, S.-E.; Wang, X.; Li, W.; Zhang, W. Synthesis and Antioxidant Properties of Lycium barbarum Polysaccharides Capped Selenium Nanoparticles Using Tea Extract. Artif. Cells Nanomed. Biotechnol. 2018, 46, 1463–1470. [Google Scholar] [CrossRef] [PubMed]
- Menon, S.; Davi, K.S.S.; Agarwal, H.; Shanmugam, V.K. Efficacy of Biogenic Selenium Nanoparticles from an Extract of Ginger towards Evaluation on Anti-Microbial and Anti-Oxidant Activities. Colloids Interface Sci. Commun. 2019, 29, 1–8. [Google Scholar] [CrossRef]
- Kumari, M.; Ray, L.; Purohit, M.P.; Patnaik, S.; Pant, A.B.; Shukla, Y.; Kumar, P.; Gupta, K.C. Curcumin Loading Potentiates the Chemotherapeutic Efficacy of Selenium Nanoparticles in HCT116 Cells and Ehrlich’s Ascites Carcinoma Bearing Mice. Eur. J. Pharm. Biopharm. 2017, 117, 346–362. [Google Scholar] [CrossRef]
- Cui, S.-C.; Yu, J.; Zhang, X.-H.; Cheng, M.-Z.; Yang, L.-W.; Xu, J.-Y. Antihyperglycemic and Antioxidant Activity of Water Extract from Anoectochilus roxburghii in Experimental Diabetes. Exp. Toxicol. Pathol. 2013, 65, 485–488. [Google Scholar] [CrossRef]
- Du, X.M.; Sun, N.Y.; Hayashi, J.; Chen, Y.; Sugiura, M.; Shoyama, Y. Hepatoprotective and Antihyperliposis Activities of In Vitro Cultured Anoectochilus formosanus. Phytother. Res. 2003, 17, 30–33. [Google Scholar] [CrossRef]
- Du, X.-M.; Sun, N.-Y.; Tamura, T.; Mohri, A.; Sugiura, M.; Yoshizawa, T.; Irino, N.; Hayashi, J.; Shoyama, Y. Higher Yielding Isolation of Kinsenoside in Anoectochilus and Its Anti-hyperliposis Effect. Biol. Pharm. Bull. 2001, 24, 65–69. [Google Scholar] [CrossRef] [PubMed]
- Zeng, B.; Su, M.; Chen, Q.; Chang, Q.; Wang, W.; Li, H. Antioxidant and Hepatoprotective Activities of Polysaccharides from Anoectochilus roxburghii. Carbohydr. Polym. 2016, 153, 391–398. [Google Scholar] [CrossRef] [PubMed]
- Hossain, M.M. Therapeutic Orchids: Traditional Uses and Recent Advances—An Overview. Fitoterapia 2011, 82, 102–140. [Google Scholar] [CrossRef] [PubMed]
- Qi, C.-X.; Zhou, Q.; Yuan, Z.; Luo, Z.-W.; Dai, C.; Zhu, H.-C.; Chen, C.-M.; Xue, Y.-B.; Wang, J.-P.; Wang, Y.-F. Kinsenoside: A Promising Bioactive Compound from Anoectochilus species. Curr. Med. Sci. 2018, 38, 11–18. [Google Scholar] [CrossRef]
- Budluang, P.; Pitchakarn, P.; Ting, P.; Temviriyanukul, P.; Wongnoppawich, A.; Imsumran, A. Anti-inflammatory and Anti-Insulin Resistance Activities of Aqueous Extract from Anoectochilus burmannicus. Food Sci. Nutr. 2017, 5, 486–496. [Google Scholar] [CrossRef]
- Karinchai, J.; Budluang, P.; Temviriyanukul, P.; Ting, P.; Nuchuchua, O.; Wongnoppavich, A.; Imsumran, A.; Pitchakarn, P. Bioassay-Guided Study of the Anti-Inflammatory Effect of Anoectochilus burmannicus Ethanolic Extract in RAW 264.7 Cells. J. Ethnopharmacol. 2021, 280, 114452. [Google Scholar] [CrossRef]
- Bai, K.; Hong, B.; He, J.; Hong, Z.; Tan, R. Preparation and Antioxidant Properties of Selenium Nanoparticles-Loaded Chitosan Microspheres. Int. J. Nanomed. 2017, 12, 4527. [Google Scholar] [CrossRef]
- Prokop, A.; Davidson, J.M. Nanovehicular Intracellular Delivery Systems. J. Pharm. Sci. 2008, 97, 3518–3590. [Google Scholar] [CrossRef]
- Foroozandeh, P.; Aziz, A.A. Insight into Cellular Uptake and Intracellular Trafficking of Nanoparticles. Nanoscale Res. Lett. 2018, 13, 339. [Google Scholar] [CrossRef]
- Danaei, M.; Dehghankhold, M.; Ataei, S.; Davarani, F.H.; Javanmard, R.; Dokhani, A.; Khorasani, S.; Mozafari, M.R. Impact of Particle Size and Polydispersity Index on the Clinical Applications of Lipidic Nanocarrier Systems. Pharmaceutics 2018, 10, 57. [Google Scholar] [CrossRef]
- Gunti, L.; Dass, R.S.; Kalagatur, N.K. Phytofabrication of Selenium Nanoparticles from Emblica officinalis Fruit Extract and Exploring Its Biopotential Applications: Antioxidant, Antimicrobial, and Biocompatibility. Front. Microbiol. 2019, 10, 931. [Google Scholar] [CrossRef] [PubMed]
- Wang, T.; Zhao, H.; Bi, Y.; Fan, X. Preparation and Antioxidant Activity of Selenium Nanoparticles Decorated by Polysaccharides from Sargassum fusiforme. J. Food Sci. 2021, 86, 977–986. [Google Scholar] [CrossRef] [PubMed]
- Yu, S.; Wang, Y.; Zhang, W.; Zhang, Y.; Zhu, W.; Liu, Y.; Zhang, D.; Wang, J. PH-Assisted Surface Functionalization of Selenium Nanoparticles with Curcumin to Achieve Enhanced Cancer Chemopreventive Activity. RSC Adv. 2016, 6, 72213–72223. [Google Scholar] [CrossRef]
- Yang, F.; Tang, Q.; Zhong, X.; Bai, Y.; Chen, T.; Zhang, Y.; Li, Y.; Zheng, W. Surface Decoration by Spirulina Polysaccharide Enhances the Cellular Uptake and Anticancer Efficacy of Selenium Nanoparticles. Int. J. Nanomed. 2012, 7, 835–844. [Google Scholar] [CrossRef]
- Guo, M.; Li, Y.; Lin, Z.; Zhao, M.; Xiao, M.; Wang, C.; Xu, T.; Xia, Y.; Zhu, B. Surface Decoration of Selenium Nanoparticles with Curcumin Induced Hepg2 Cell Apoptosis Through ROS Mediated p53 and AKT Signaling Pathways. RSC Adv. 2017, 7, 52456–52464. [Google Scholar] [CrossRef]
- Abdelwahed, W.; Degobert, G.; Stainmesse, S.; Fessi, H. Freeze-Drying of Nanoparticles: Formulation, Process and Storage Considerations. Adv. Drug Deliv. Rev. 2006, 58, 1688–1713. [Google Scholar] [CrossRef]
- Mohamad, N.A.N.; Arham, N.A.; Jai, J.; Hadi, A. Plant Extract as Reducing Agent in Synthesis of Metallic Nanoparticles: A Review. Adv. Mater. Res. 2013, 832, 350–355. [Google Scholar] [CrossRef]
- Ikram, M.; Javed, B.; Raja, N.I.; Mashwani, Z.U. Biomedical Potential of Plant-Based Selenium Nanoparticles: A Comprehensive Review on Therapeutic and Mechanistic Aspects. Int. J. Nanomed. 2021, 16, 249–268. [Google Scholar] [CrossRef]
- Zhang, J.; Wang, H.; Bao, Y.; Zhang, L. Nano Red Elemental Selenium Has No Size Effect in The Induction of Seleno-Enzymes in Both Cultured Cells and Mice. Life Sci. 2004, 75, 237–244. [Google Scholar] [CrossRef]
- Mulla, N.; Otari, S.; Bohara, R.; Yadav, H.; Pawar, S. Rapid and Size-Controlled Biosynthesis of Cytocompatible Selenium Nanoparticles by Azadirachta indica Leaves Extract for Antibacterial Activity. Mater. Lett. 2020, 264, 127353. [Google Scholar] [CrossRef]
- Ramamurthy, C.; Sampath, K.S.; Arunkumar, P.; Kumar, M.S.; Sujatha, V.; Premkumar, K.; Thirunavukkarasu, C. Green Synthesis and Characterization of Selenium Nanoparticles and Its Augmented Cytotoxicity with Doxorubicin on Cancer Cells. Bioprocess Biosyst. Eng. 2013, 36, 1131–1139. [Google Scholar] [CrossRef] [PubMed]
- Sharma, G.; Sharma, A.R.; Bhavesh, R.; Park, J.; Ganbold, B.; Nam, J.S.; Lee, S.S. Biomolecule-Mediated Synthesis of Selenium Nanoparticles Using Dried Vitis vinifera (Raisin) Extract. Molecules 2014, 19, 2761–2770. [Google Scholar] [CrossRef] [PubMed]
- Guisbiers, G.; Wang, Q.; Khachatryan, E.; Mimun, L.C.; Mendoza-Cruz, R.; Larese-Casanova, P.; Webster, T.J.; Nash, K.L. Inhibition of E. coli and S. aureus with Selenium Nanoparticles Synthesized by Pulsed Laser Ablation in Deionized Water. Int. J. Nanomed. 2016, 11, 3731–3736. [Google Scholar] [CrossRef] [PubMed]
- Andrade, Â.; Ferreira, R.; Fabris, J.; Domingues, R. Coating Nanomagnetic Particles for Biomedical Applications. In Biomedical Engineering—Frontiers and Challenges; IntechOpen Limited: London, UK, 2011; pp. 157–176. [Google Scholar] [CrossRef]
- Pinto, V.V.; Ferreira, M.J.; Silva, R.; Santos, H.A.; Silva, F.; Pereira, C.M. Long Time Effect on the Stability of Silver Nanoparticles in Aqueous Medium: Effect of the Synthesis and Storage Conditions. Colloids Surf. A Physicochem. 2010, 364, 19–25. [Google Scholar] [CrossRef]
- Izak-Nau, E.; Huk, A.; Reidy, B.; Uggerud, H.; Vadset, M.; Eiden, S.; Voetz, M.; Himly, M.; Duschl, A.; Dusinska, M.; et al. Impact of Storage Conditions and Storage Time on Silver Nanoparticles’ Physicochemical Properties and Implications for their Biological Effects. RSC Adv. 2015, 5, 84172–84185. [Google Scholar] [CrossRef]
- Saez, A.; Guzmán, M.; Molpeceres, J.; Aberturas, M.R. Freeze-Drying of Polycaprolactone and Poly(d,l-lactic-glycolic) Nanoparticles Induce Minor Particle Size Changes Affecting the Oral Pharmacokinetics of Loaded Drugs. Eur. J. Pharm. Biopharm. 2000, 50, 379–387. [Google Scholar] [CrossRef]
- Fonte, P.; Soares, S.; Costa, A.; Andrade, J.C.; Seabra, V.; Reis, S.; Sarmento, B. Effect of Cryoprotectants on the Porosity and Stability of Insulin-Loaded PLGA Nanoparticles After Freeze-Drying. Biomatter 2012, 2, 329–339. [Google Scholar] [CrossRef]
- Almalik, A.; Alradwan, I.; Kalam, M.A.; Alshamsan, A. Effect of Cryoprotection on Particle Size Stability and Preservation of Chitosan Nanoparticles with and without Hyaluronate or Alginate Coating. Saudi Pharm. J. 2017, 25, 861–867. [Google Scholar] [CrossRef]
- Wu, Y.-B.; Peng, M.-C.; Zhang, C.; Wu, J.-G.; Ye, B.-Z.; Yi, J.; Wu, J.-Z.; Zheng, C.-J. Quantitative Determination of Multi-Class Bioactive Constituents for Quality Assessment of Ten Anoectochilus, Four Goodyera and One Ludisia Species in China. Chin. Herb. Med. 2020, 12, 430–439. [Google Scholar] [CrossRef]
- Ye, S.; Shao, Q.; Zhang, A. Anoectochilus roxburghii: A Review of Its Phytochemistry, Pharmacology, and Clinical Applications. J. Ethnopharmacol. 2017, 209, 184–202. [Google Scholar] [CrossRef]
- Liao, W.; Yu, Z.; Lin, Z.; Lei, Z.; Ning, Z.; Regenstein, J.M.; Yang, J.; Ren, J. Biofunctionalization of Selenium Nanoparticle with Dictyophora Indusiata Polysaccharide and Its Antiproliferative Activity through Death-Receptor and Mitochondria-Mediated Apoptotic Pathways. Sci. Rep. 2015, 5, 18629. [Google Scholar] [CrossRef] [PubMed]
- Wang, L.; Li, C.; Huang, Q.; Fu, X. Biofunctionalization of Selenium Nanoparticles with A Polysaccharide from Rosa roxburghii Fruit and Their Protective Effect Against H2O2-Induced Apoptosis in INS-1 Cells. Food Funct. 2019, 10, 539–553. [Google Scholar] [CrossRef] [PubMed]
- Zhang, X.; Yan, H.; Ma, L.; Zhang, H.; Ren, D.-F. Preparation and Characterization of Selenium Nanoparticles Decorated by Spirulina platensis Polysaccharide. J. Food Biochem. 2020, 44, e13363. [Google Scholar] [CrossRef] [PubMed]
- Gao, X.; Li, X.; Mu, J.; Ho, C.-T.; Su, J.; Zhang, Y.; Lin, X.; Chen, Z.; Li, B.; Xie, Y. Preparation, Physicochemical Characterization, and Anti-Proliferation of Selenium Nanoparticles Stabilized by Polyporus umbellatus Polysaccharide. Int. J. Biol. Macromol. 2020, 152, 605–615. [Google Scholar] [CrossRef] [PubMed]
- Ye, X.; Chen, Z.; Zhang, Y.; Mu, J.; Chen, L.; Li, B.; Lin, X. Construction, Characterization, and Bioactive Evaluation of Nano-Selenium Stabilized by Green Tea Nano-Aggregates. LWT 2020, 129, 109475. [Google Scholar] [CrossRef]
- Lin, X.; Gao, X.; Chen, Z.; Zhang, Y.; Luo, W.; Li, X.; Li, B. Spontaneously Assembled Nano-Aggregates in Clear Green Tea Infusions from Camellia ptilophylla and Camellia sinensis. J. Agric. Food Chem. 2017, 65, 3757–3766. [Google Scholar] [CrossRef]
- Wu, S.; Sun, K.; Wang, X.; Wang, D.; Wan, X.; Zhang, J. Protonation of Epigallocatechin-3-gallate (EGCG) Results in Massive Aggregation and Reduced Oral Bioavailability of EGCG-Dispersed Selenium Nanoparticles. J. Agric. Food Chem. 2013, 61, 7268–7275. [Google Scholar] [CrossRef]
- Pandiyan, I.; Sri, S.D.; Indiran, M.A.; Rathinavelu, P.K.; Prabakar, J.; Rajeshkumar, S. Antioxidant, Anti-Inflammatory Activity of Thymus vulgaris-Mediated Selenium Nanoparticles: An In Vitro Study. J. Conserv. Dent. 2022, 25, 241. [Google Scholar]
- Long, F.; Yang, H.; Xu, Y.; Hao, H.; Li, P. A Strategy for the Identification of Combinatorial Bioactive Compounds Contributing to the Holistic Effect of Herbal Medicines. Sci. Rep. 2015, 5, 12361. [Google Scholar] [CrossRef]
- Rayman, M.P. Selenium and human health. Lancet 2012, 379, 1256–1268. [Google Scholar] [CrossRef]
- Ogawa-Wong, A.N.; Berry, M.J.; Seale, L.A. Selenium and Metabolic Disorders: An Emphasis on Type 2 Diabetes Risk. Nutrients 2016, 8, 80. [Google Scholar] [CrossRef] [PubMed]
- Stranges, S.; Marshall, J.R.; Natarajan, R.; Donahue, R.P.; Trevisan, M.; Combs, G.F.; Cappuccio, F.P.; Ceriello, A.; Reid, M.E. Effects of Long-Term Selenium Supplementation on the Incidence of Type 2 Diabetes: A Randomized TrialSelenium Supplementation and Risk for Type 2 Diabetes. Ann. Intern. Med. 2007, 147, 217–223. [Google Scholar] [CrossRef] [PubMed]
- Bhattacharjee, A.; Basu, A.; Bhattacharya, S. Selenium Nanoparticles are Less Toxic than Inorganic and Organic Selenium to Mice In Vivo. Nucleus 2019, 62, 259–268. [Google Scholar] [CrossRef]
- Yazhiniprabha, M.; Vaseeharan, B. In Vitro and In Vivo Toxicity Assessment of Selenium Nanoparticles with Significant Larvicidal and Bacteriostatic Properties. Mater. Sci. Eng. C 2019, 103, 109763. [Google Scholar] [CrossRef] [PubMed]
- Sribenjarat, P.; Jirakanjanakit, N.; Jirasripongpun, K. Selenium Nanoparticles Biosynthesized by Garlic Extract as Antimicrobial Agent. Sci. Eng. Health Stud. 2020, 14, 22–31. [Google Scholar]
- Forootanfar, H.; Adeli-Sardou, M.; Nikkhoo, M.; Mehrabani, M.; Amir-Heidari, B.; Shahverdi, A.R.; Shakibaie, M. Antioxidant and Cytotoxic Effect of Biologically Synthesized Selenium Nanoparticles in Comparison to Selenium Dioxide. J. Trace Elem. Med. Biol. 2014, 28, 75–79. [Google Scholar] [CrossRef]




| Days | SeNPs | ABE-SeNPs | ||||
|---|---|---|---|---|---|---|
| Size (nm) | PDI | Zeta (mV) | Size (nm) | PDI | Zeta (mV) | |
| 0 | 95.1 ± 6.43 | 0.087 ± 0.04 | −30.9 ± 0.42 | 145.0 ± 3.39 | 0.366 ± 0.07 | −24.45 ± 1.88 |
| 15 | 94.1 ± 1.99 | 0.192 ± 0.01 ** | −31.8 ± 1.90 | 154.6 ± 9.82 | 0.404 ± 0.01 | −20.48 ± 0.69 ** |
| 30 | 93.8 ± 4.72 | 0.166 ± 0.04 * | −28.8 ± 1.47 | 153.1 ± 21.47 | 0.369 ± 0.06 | −20.50 ± 0.61 * |
| 45 | 95.9 ± 5.33 | 0.186 ± 0.01 ** | −25.0 ± 1.11 ** | 148.2 ± 12.72 | 0.369 ± 0.05 | −19.40 ± 1.77 *** |
| 60 | 102.8 ± 7.82 | 0.197 ± 0.02 *** | −24.8 ± 2.51 ** | 151.6 ± 15.04 | 0.392 ± 0.06 | −20.58 ± 0.56 ** |
| 90 | 113.0 ± 10.50 * | 0.229 ± 0.01 *** | −24.4 ± 2.90 ** | 148.5 ± 18.82 | 0.355 ± 0.07 | −20.57 ± 0.75 ** |
| Parameters | SeNPs | ABE-SeNPs | ||
|---|---|---|---|---|
| Fresh | Reconstituted | Fresh | Reconstituted | |
| Size | 97.1 ± 4.24 | 740.6 ± 138 *** | 141.2 ± 8.90 | 244.0 ± 10.41 *** |
| PDI | 0.069 ± 0.03 | 0.485 ± 0.13 *** | 0.353 ± 0.07 | 0.422 ± 0.03 |
| Zeta | −31.26 ± 0.37 | −26.62 ± 0.71 *** | −24.01 ± 2.51 | −23.17 ± 1.62 |
Disclaimer/Publisher’s Note: The statements, opinions and data contained in all publications are solely those of the individual author(s) and contributor(s) and not of MDPI and/or the editor(s). MDPI and/or the editor(s) disclaim responsibility for any injury to people or property resulting from any ideas, methods, instructions or products referred to in the content. |
© 2023 by the authors. Licensee MDPI, Basel, Switzerland. This article is an open access article distributed under the terms and conditions of the Creative Commons Attribution (CC BY) license (https://creativecommons.org/licenses/by/4.0/).
Share and Cite
Buacheen, P.; Chaipuang, A.; Karinchai, J.; Nuchuchua, O.; Imsumran, A.; Wongnoppavich, A.; Pimpha, N.; Pitchakarn, P. Stabilization of Antioxidant and Anti-Inflammatory Activities of Nano-Selenium Using Anoectochilus burmannicus Extract as a Potential Novel Functional Ingredient. Nutrients 2023, 15, 1018. https://doi.org/10.3390/nu15041018
Buacheen P, Chaipuang A, Karinchai J, Nuchuchua O, Imsumran A, Wongnoppavich A, Pimpha N, Pitchakarn P. Stabilization of Antioxidant and Anti-Inflammatory Activities of Nano-Selenium Using Anoectochilus burmannicus Extract as a Potential Novel Functional Ingredient. Nutrients. 2023; 15(4):1018. https://doi.org/10.3390/nu15041018
Chicago/Turabian StyleBuacheen, Pensiri, Angkana Chaipuang, Jirarat Karinchai, Onanong Nuchuchua, Arisa Imsumran, Ariyaphong Wongnoppavich, Nuttaporn Pimpha, and Pornsiri Pitchakarn. 2023. "Stabilization of Antioxidant and Anti-Inflammatory Activities of Nano-Selenium Using Anoectochilus burmannicus Extract as a Potential Novel Functional Ingredient" Nutrients 15, no. 4: 1018. https://doi.org/10.3390/nu15041018
APA StyleBuacheen, P., Chaipuang, A., Karinchai, J., Nuchuchua, O., Imsumran, A., Wongnoppavich, A., Pimpha, N., & Pitchakarn, P. (2023). Stabilization of Antioxidant and Anti-Inflammatory Activities of Nano-Selenium Using Anoectochilus burmannicus Extract as a Potential Novel Functional Ingredient. Nutrients, 15(4), 1018. https://doi.org/10.3390/nu15041018

