Abstract
The special metabolite of Fusarium spp. zearalenone (ZEN) exerts estrogenic effects on mammals, stimulates plant growth, stimulates sexual development in fungi, and inhibits fungal growth. These activities inspired hypotheses about the biological function of ZEN. We briefly review the discovery of ZEN and its implications. The main subject of this review is a critical assessment of the hypotheses that ZEN is a fungal hormone, a plant hormone, a virulence factor, or a fungal defense metabolite. Conceptual and technical issues related to testing these hypotheses, such as inadequate analytical methods, confusion of incidental effects with biological functions, and lack of normalization, are illuminated. Based on these considerations, gene knockout experiments, and on the effects of biotic interactions on ZEN synthesis, we argue that ZEN is a defense metabolite protecting Fusarium spp. against mycoparasites and competitors. Similar reasoning and published data suggest that the Fusarium metabolite fusaristatin A fulfils the same function. Fungi produce many macrolactones of resorcylic acid (RALs) and dihydroxyphenylacetic acid (DHPLs) with properties similar to ZEN. Their widespread occurrence, antifungal activity, and further considerations prompt us to hypothesize that the fundamental function of fungal RALs and DHPLs lies in defense and interference competition.
Keywords:
zearalenone; resorcylic acid lactone; dihydroxyphenylacetic acid lactone; interference competition; chemical defense; radicicol; curvularin; fusaristatin; mycoparasitism; competition Key Contribution:
Zearalenone protects Fusarium against mycoparasites and fungal competitors. Macrolactones of recorcylic and dihydroxyphenylacetic acids, such as radicicol, likely fulfill the same function in fungi. Fusaristatin A is hypothesized to protect Fusarium spp. against predation.
1. Objective and Scope
Zearalenone (ZEN), a metabolite of plant-pathogenic fungi of the genus Fusarium, affects food production in two ways. As a mycotoxin, ZEN contaminating cereal grains causes hyperestrogenism in farm animals and, rarely, also in humans. Maximum limits for ZEN in food and feed have therefore been established (e.g., [1]), though the acute toxicity of ZEN is low [2] and there is no evidence of carcinogenicity in humans [3]. The vast majority of experimental studies and reviews on ZEN have been devoted to toxicology, occurrence, exposure, and prevention. We will skip these topics entirely. On the other hand, ZEN contributes to meat production because it is used to manufacture growth stimulants (anabolics) for livestock. Their development is closely connected with the discovery of ZEN and early research into its biological activities, which laid the groundwork for the initial hypothesis about the biological function of ZEN. This research will be covered in the second section, together with its unexpected societal implications.
As compared to extensive applied research on ZEN, the biological function of ZEN has received limited attention. Four hypotheses posited that ZEN is a fungal hormone, a plant hormone, a virulence factor, or a fungal defense metabolite. Critical assessment of these hypotheses in Section 5, Section 6, Section 7 and Section 8 is our main subject. All four hypotheses have been motivated by the effects of ZEN on other organisms. These effects may provide hints regarding the ecological interactions of ZEN-producing fungi, but inferring functions from effects can be misleading. Even conspicuous activities may have originated from side effects unrelated to the function maintained by natural selection. Similarly, detoxification of ZEN by organisms that are naturally exposed to ZEN may be unrelated to the biological function of ZEN, even if it underlies positive selection. A critical interpretation of experimental data used to support the hypotheses, results to the contrary, data from gene knockout experiments, and the effect of interactions with other organisms on ZEN synthesis by F. graminearum all lead us to argue that ZEN is a defense metabolite protecting Fusarium spp. from mycoparasites and competitors.
Fungi produce numerous macrolactones of resorcylic acid (RALs) and dihydroxyphenylacetic acid (DHPLs) with structures and biological activities similar to ZEN. We hypothesize that the fundamental function of these metabolites is the protection of their producers from mycoparasites and competitors. In other words, we suggest that they are agents of chemical defense and interference competition. The hypothesis is supported by antifungal effects of these metabolites, widespread occurrence of specific lactonases in fungi, considerations about the lifestyle of saprotrophs and necrotrophs, and the effect of biotic interactions on the synthesis of these metabolites. These considerations also allow us to offer a plausible explanation for recently published puzzling results on a Fusarium metabolite, fusaristatin A, which negatively affects the saprophytic as well as the pathogenic stage of the life cycle of Fusarium graminearum, yet its production has not been counterselected.
In addition to the main objectives, several related topics that have not been covered adequately in the literature, provide interesting narratives, or deserve clarification, are addressed. The first, covered in the description of early research on ZEN, is the development of a growth stimulant for animal husbandry, which triggered a trade war between the USA and the European Union lasting three decades. ZEN is the only mycotoxin that has affected international trade to such an extent. Further topics covered are the questions of whether the ratio of isomers of zearalenol in field grain corresponds to the ratio observed in plants treated with ZEN in vitro and the taxonomic affiliation of Fusarium spp. producing ZEN. The latter question has been controversial, with disputed claims persistently appearing in scientific journals and even in popular media. We attempt to unravel the controversy, explaining technical shortcomings underlying the incorrect claims and disclosing the likely origin of a recent incorrect assignment of certain genes in the Fusarium verticillioides genome to ZEN synthesis.
2. Discovery and Practical Use of ZEN
Both the discovery of ZEN and research into its properties were fueled by conspicuous hyperestrogenic effects observed in pig farms and by commercialization efforts triggered by these observations. Initial research into ZEN is best described by combining academic and commercial perspectives.
Since the 1920s, farmers in the USA reported swollen vulva and mammary glands in sows, in severe cases progressing to prolapses of the vagina and rectum, and inflammation of the prepuce and atrophy of the testes in male pigs. These observations were first reported in 1928 from the USA [4] and later from Australia [5] and Ireland [6]. In years with wet weather before the harvest, fertility decline due to hyperestrogenism continues to plague pig farms till today [7]. Because of its estrogenicity, ZEN is legally treated as a mycotoxin, and legal limits for the maximum content of ZEN in food and feed have been established (e.g., [1]), though the acute toxicity of ZEN is low [2] and there is no evidence of carcinogenicity of ZEN in humans [3].
In the 1950s, two research groups in the USA set out to identify the cause of alimentary hyperestrogenism in pigs. At Pardue University, Martin Stob’s lab grew fungal strains isolated from moldy feedstuff and tested the culture extracts for the ability to cause hyperestrogenic syndrome. Only extracts of Fusarium graminearum cultures reproduced the syndrome. The Pardue group purified the active agent, which they called “anabolic substance” in their key patent of 1965 [8]. Because the metabolite was found to be essentially insoluble in water, fungal cultures on maize grains were blended with water and filtered to remove water-soluble contaminants, and the anabolic substance was extracted into an organic solvent. Purification to homogeneity was achieved by a series of extractions from organic into aqueous phase and back under alkaline and acidic conditions, respectively, followed by a manual predecessor of countercurrent chromatography. In the patent, the inventors reported that injecting the substance stimulated weight gain in sheep (Figure 1). Interestingly, they also presented a correct structural formula without revealing the source of this information. The structure of ZEN was published [9] two years after the submission of the patent application and one year after the patent was issued.
Figure 1.
The first report of the anabolic effects of ZEN. The weight gain in lambs injected daily with “anabolic substance” purified from F. graminearum after 28 d is shown. The graph was constructed using data from a U.S. patent [8], which resulted from a series of continued-in-part applications filed since December 1960. Circles show the weight gain of individual animals; blue rectangles show the means.
2.1. Zearalenone Derivatives as Commercial Anabolics
Although the key patent on the use of ZEN as an anabolic agent was owned by Pardue University, collaboration of the Pardue group with the Commercial Solvent Corporation (CSC), located a 1.5 h drive from their campus, began much earlier. In 1962, the Pardue group and CSC jointly published the first report of estrogenic and anabolic properties of a metabolite purified from extracts of F. graminearum cultures [10]. (In this work, they apparently stumbled over trichothecenes: “An easily separable, water-soluble fraction, toxic for mice, is occasionally produced concurrently with the metabolite”). After R. Baldwin from the Pardue Group moved to CSC, the company took over the project. In 1975, CSC was acquired by the International Minerals and Chemical Corporation, giving rise to IMC Global.
The elucidation of the structure of ZEN was accomplished by the joint efforts of Wilbert Urry at the University of Chicago and CSC in 1966 [9]. They established the trivial name zearalenone.
The second team searching for the causal agent of estrogenic syndrome in farm animals was the Minnesota group, which consisted of Chester Mirocha, Clyde Christensen, and Glen Nelson at the University of Minnesota. They, too, tested extracts of F. graminearum cultures for estrogenic and anabolic activity. Bioassays on pigs and rats led them to a single active metabolite, which they designated F-2 [11]. The metabolite turned out to be identical to ZEN, but the Minnesota group continued using the acronym F-2 long after the trivial name ZEN had been established.
The anabolic effect of ZEN in lambs described in the key patent [8] was not statistically significant, but—together with other results such as those from the Minnesota group in rats [12]—was sufficient to spark a major project at CSC. Over 100 derivatives of ZEN have been synthesized and their pharmacological properties tested (reviewed by Shipchandler in [13]). The most promising derivative, in which the double bond was hydrogenated and the keto group reduced to α-ZAL (Figure 2), was marketed as Ralgro. The compound, also known as zeranol, was delivered as subcutaneous deposits for calves and sheep and became a commercial success. Apart from Ralgro, the product has also been marketed under several brand names, including Frideron, Ralabol, Ralone, Zerano, and Zeranol.
Figure 2.
Structures, standard acronyms, and recommended numbering of carbon atoms of zearalenone and its major derivatives. For the derivatives, only fragments covering atoms 6 to 12 are drawn.
The β epimer of zearalanol was developed under the trivial names taleranol and teranol, but it has never been commercialized. To our knowledge, α-ZAL implants have been approved exclusively for beef cattle and sheep, though a single research report indicated that they might also benefit pig production [14].
The yield of ZEN according to the original protocol of the Pardue group [8] was low. CSC optimized the fermentation, purification, and conversion of ZEN to α-ZAL. The improved protocols are described in a series of patents issued between 1966 and 1976 [15,16,17,18,19,20,21]. After the patents expired, other companies started producing α-ZAL while further optimizing the process. α-ZAL was originally obtained from ZEN by hydrogenation on Raney nickel and later palladium on charcoal, which leads to a mixture of α-ZAL and β-ZAL. β-ZAL, as an undesirable side product, had to be removed. Because α-ZAL and β-ZAL are diastereomers, conversion catalyzed by a non-chiral catalyst may exhibit stereoselectivity. Indeed, using nonselective Meerwein–Ponndorf–Verley catalysts, the yield was gradually improved from 50% to 85% [22,23]. With bulky organoborane as an intermediate, which was removed before hydrogenation of the double bond, a yield of 95% α-ZAL was achieved [24]. Nearly stereospecific reduction was also achieved with the complex of LiAlH4 with 3-O-benzyl-1,2-O-cyclohexylidene-α-glucofuranoside [24]. The desired isomer was purified by crystallization, taking advantage of the lower solubility of α-ZAL. Isopropanol/water mixture was used as a solvent. In 1989, Italian company CRC Compagnia di Ricerca Chimica applied for a patent on an improved separation of the diastereomers of ZAL by crystallization from acetonitrile with water [25], but the application was withdrawn. The separation of α- and β-ZAL by the enzymatic hydrolysis of a mixture of 7-acyl-zearalanols has been described [26], but to our knowledge, it has not been used commercially. Apart from α-ZAL and ZAN, other derivatives such as 2-methylether-4-methoxyacetete, which was patented by Merck [27], and zearalenone glycoside, which was patented by CSC [28], were shown to possess anabolic activities. None has been commercialized.
2.2. High Yields of ZEN from Fermentation
Already in 1971, in a discussion after Nelson’s report [29], Mirocha revealed that their solid-state cultures of F. graminearum accumulated 20–30 g ZEN/kg. A yield of 17 g ZEN per liter of liquid medium was reported in a patent of IMC Chemical Group [21]. Up to 38 g ZEN/kg from solid-state fermentation were reported by the University of Minnesota [30]. Marasas et al. [31], using published data [32], calculated a yield of 50 g ZEN/kg. Kuiper-Goodman et al., in their reviews, gave 60 g ZEN/kg as the maximum level produced in culture. These are orders of magnitude more than other Fusarium mycotoxins such as enniatins, fumonisins, deoxynivalenol, or T-2 toxin. We speculate that high levels of ZEN in substrates colonized by Fusarium spp. might be related to its biological function (Section 8).
2.3. Laboratory Synthesis of ZEN
Soon after the structure of ZEN became known, the first total synthesis of racemic ZEN was patented by Merck [33]. The synthesis consisted of 14 steps, and the yield was low. Protecting the method by a patent appears unusual today because its use in industrial production was unlikely. We speculate that the patent was part of Merck’s strategy to gain a foothold in the promising field. The company also synthesized pharmacologically interesting derivatives of ZEN [27], and it later acquired the rights to Ralgro and became one of its major distributors. The chemists at Merck also published their synthesis in scientific journals [34,35], starting a race for synthetic routes for ZEN, which counts over two dozen methods and continues till today [36].
2.4. Zeranol as a Trigger of Trade War Between the European Union and the United States
Ralgro was approved in the US in 1969 for beef cattle [37], and its use rapidly spread. In the EU, all hormonal growth regulators for livestock have been banned since 1981 [38]. The ban covered the use of zeranol in animal husbandry as well as the processing and sale of meat from animals treated with zeranol or other growth stimulators. The US challenged the ban at the WTO on the grounds that it violated the General Agreement on Tariffs and Trade (GATT). While the WTO started a dispute, the EU delayed the ban.
The dispute was not settled till the end of 1988. With effect from January 1989, the EU imposed an import ban on meat from animals treated with zeranol, effectively cutting off US beef export to Europe [39], estimated at USD 202 million annually [40]. In response, the US enacted retaliatory tariffs on products from the EU [41]. The list of products has been revised every year to maximize the pressure.
The dispute at the WTO continued for two decades, with both parties presenting scientific reviews and claiming procedural errors. Till 2003, 51 complaints had been filed. In 2003, the EU replaced the ban with a provisional ban, referring to a WTO rule allowing provisional measures during ongoing risk assessments. Based on this change, the EU claimed that punitive tariffs by the US and Canada violated WTO rules [42]. The WTO panel repeatedly delayed its decision, and the United States sustained the carousel retaliation despite fears that the EU could retaliate in return [43]. In 2008, the WTO panel issued a decision, ruling that neither the EU ban nor the trade sanctions by the United States and Canada were justified. Both parties appealed. The panel reversed its decision, approving the ban and the sanctions.
In December 2008, the EU initiated direct negotiations with the US [44]. In January 2009, the Bush administration issued the last revision of the carousel retaliation shortly before the transition of power. The Obama administration put the retaliatory tariffs on hold and started direct negotiations with the EU. On 13 May 2009, the EU and the US signed a memorandum of understanding [45]. The EU committed to importing a certain amount of hormone-free beef, and the US to impose import duties on a “reduced list” of products.
In 2012, the EU increased the quota of imported hormone-free beef [46], and the US suspended the retaliatory tariffs. In the following years, the US complained that most of the increased imports by the EU were filled by Australia, Argentina, New Zealand, and other countries, while the EU insisted on a “first come, first served” system. The US took steps to reinstate retaliatory tariffs [47], which were imposed in early 2019. The EU reviewed its import quota, and both parties renegotiated. A final agreement was reached in June 2019. Phased in over a seven-year period, the EU reserved 78% of beef imports to the US, and the US waived the punitive tariffs [48]. Three decades of trade war due to a product manufactured from ZEN came to an end.
2.5. Zeranol as an Illicit Doping Agent
Due to its anabolic potential in humans, the World Anti-Doping Agency (WADA) classified zeranol as an illicit doping agent [49], and zeranol has been included in routine doping controls since 1995 [50].
In 1996, zeranol was detected in the urine of an athlete for the first time [50]. The consequences for the athlete are unknown. The following cases have been reported by the mass media. In 2014, Chinese hammer thrower Zhang Wenxiu tested positive for zeranol and was stripped of the gold medal. She successfully appealed. In 2016, Jamaican fitness athlete Deidre Lewis tested positive for zeranol. She was banned from competition for two years. In 2017, American runner Ajeé Wilson tested positive for zeranol. She was stripped of her 800 m national record but not banned from future competitions. In 2019, American rugby player Mahlatse Ralepelle tested positive for zeranol. He was banned for eight years. In 2022, Swiss mountain biker Mathias Flückiger tested positive for zeranol. He was provisionally suspended, challenged the decision, and was cleared of the allegation.
The reason for the variation of the penalties is that zeranol may be ingested with meat from treated animals, and the human body can convert ZEN ingested with food into zeranol. This makes the distinction between misuse and unintentional exposure difficult [51]. Profiling of ZEN metabolites may be helpful [51] because zeranol, originating from food contaminants, is expected to occur together with ZEN and its metabolites. Analysis of hair segments was also suggested, as it allows for the reconstruction of the temporal course of the exposure. In a particular case, hair analysis revealed a continuous exposure over time, which ended when zeranol was found in urine [52].
2.6. Note About Nomenclature
In old literature, zearalenone was mostly abbreviated ZEA and less often ZEN or ZON. The first and third acronyms do not allow deriving meaningful acronyms for zearalanone, zearala-, and zearalenols. In 1986/1988, Pompa and co-workers coined three-character acronyms encoding the structural information for zearalenone [53], zearalanone [54], and their derivatives (Figure 2). The acronyms went largely unnoticed because the papers appeared in specialized journals. In 2011, Metzler addressed the mycotoxin community at large, proposing to adopt Pompa’s acronyms in standard nomenclature [55]. Many authors and editors embraced the concept, but outdated acronyms keep popping up in experimental reports as well as in reviews.
A second issue addressed by Metzler [55] was the numbering of atoms of ZEN and its derivatives. The recommended numbering according to the IUPAC Blue Book is shown in Figure 2. Except for the heterocyclic oxygen and the methyl group, IUPAC numbering matches the traditional numbering, which is based on undecenyl lactone of β-resorcylic acid [13]. The deprecated primed locants and even apparently random numbering of atoms in the aliphatic macrocycle are still appearing in the literature; therefore, we use this opportunity to add our voice to Metzler’s recommendation.
3. Biosynthesis of ZEN and Its Control
The biosynthesis of ZEN proceeds via a polyketide pathway that incorporates acetate units via the acetate–malonate coenzyme A pathway [56] with polyketide synthases (PKSs) serving as key enzymes. The pathway has been primarily characterized in F. graminearum [57,58,59], and it involves four essential genes: PKS13, PKS4, zearalenone biosynthesis gene 1 (ZEB1), and ZEB2 (Figure 3). The genes are located within a 50 kb cluster containing 11 open reading frames. ZEN biosynthesis begins with the formation of a reduced hexaketide by PKS4, which utilizes one acetyl-CoA and five malonyl-CoA molecules as substrates. PKS13 then continues the reaction by incorporating three additional malonyl-CoA molecules, resulting in the formation of a mixed reduced/unreduced nonaketide. Following two aromatic reactions, an aromatic ring and a macrolide ring with a lactone bond are generated. ZEB1, an isoamylalcohol oxidase, catalyzes the final step by oxidizing a hydroxyl group, converting β-ZEL to ZEN [59,60].
Figure 3.
ZEN biosynthetic pathway in F. graminearum and its control by activator ZEB2L and suppressor ZEB2S. In the upper part of the figure, arrows with plus indicate induction, and blunt lines with minus indicate suppression.
In 2015, Park and collaborators [61] demonstrated an autoregulatory mechanism of transcription in a filamentous fungus for the first time. ZEN production is autoregulated through alternative promoter usage, resulting in two ZEB2 transcripts: ZEB2L and ZEB2S. At the N-termini of the translation product, ZEB2L contains a bZIP DNA-binding domain, whereas ZEB2S lacks this domain. ZEB2L forms homodimers, which bind to promoter regions of the biosynthetic genes, activating the entire ZEN cluster. This binding is negatively regulated by ZEB2S, whose expression depends on ZEN concentration; as ZEN accumulates, more ZEB2S transcripts are produced. ZEB2S forms heterodimers with ZEB2L, which do not bind to the promoters of structural genes of the ZEN cluster, inhibiting ZEN synthesis [61].
Cyclic AMP (cAMP)-dependent protein kinase (PKA) [62] is also involved in the control of ZEN synthesis [63]. In F. graminearum, two genes encode the catalytic subunits (CPK1 and CPK2) and one gene (PKR) encodes a regulatory subunit of protein kinase A (PKA) [62]. A detailed study of the effect of deletion of components of PKA on the levels of ZEB2 and ZEB2L transcripts and ZEN production in a wild-type strain and the effect of these deletions on ZEN production in a strain overexpressing ZEB2L led to the hypothesis that PKA is a negative regulator of ZEN synthesis due inhibition of the transcription of ZEB2L but not ZEB2S by the active form of PKA at high cAMP concentrations [63]. The observation that the deletion of PKR stopped ZEN production both in the wild-type background and in a strain overexpressing ZEB2L rather than stimulating it (Figure 4B in [63]) indicates that the mechanism may be more complex.
The velvet complex is the second global regulator involved in the control of ZEN synthesis. The complex is formed by Ve and Lea proteins with core members VeA, VelB, and LaeA, and it plays an important role in the regulation of differentiation, response to light, and secondary metabolite production in ascomycetous fungi [64]. In F. graminearum, FgVelB (FGSG_01362) controls ZEN synthesis via regulation of transcript levels of ZEB2 [65]. Deletion of the gene encoding FgLaeA, which is a component of the velvet complex in F. graminearum, reduced ZEN production by suppressing the expression of ZEB2, but overexpression of FgLaeA did not affect ZEN production [66].
LaeA is believed to exert its pleiotrophic effects on secondary metabolism via histone methylation [67], which is a fundamental mechanism of epigenetic control [68]. Fungi carry many histone methylases, some of which physically interact with the velvet complex [69]. The team of J. Strauss at BOKU in Vienna recently reported that FgKmt5, which is a histone methyltransferase of F. graminearum that methylates leucine 20 of histone 4, is necessary for the activation of ZEN biosynthesis. In contrast to LaeA, which typically affects many metabolites in the same way, the effect of FgKmt5 appears specific for ZEN. Disruption of the gene reduced the accumulation of ZEN to 4%, while the levels of deoxynivalenol and aurofusarin remained unchanged, and fusarin C was reduced by half [70].
Attempts have been made to identify additional genes involved in the biosynthesis of ZEN in Fusarium. Lysoe et al. [71] identified 54 ESTs (expressed sequence tags) up-regulated under ZEN-inducing conditions, most of them related to general metabolism. None of them were located inside the ZEN cluster. The expression of ZRA1, encoding an ABC transporter, was stimulated by ZEN, and deletion of the gene reduced ZEN levels in culture filtrate as well as in mycelia [72]. Contradicting these results, About Ammar et al. [73] did not observe any reduction of ZEN production after disrupting ZRA1 (designated FGABC3 in their paper) in two strains of F. graminearum.
4. Which Fusarium Species Produce ZEN?
4.1. Disentangling the Claim That F. moniliforme or F. verticillioides Produced ZEN
The taxonomic affiliation of ZEN producers is important for considerations about the biological function(s) of the metabolite. For instance, the fungitoxicity of ZEN is only relevant in fungi that compete with or parasitize ZEN producers. Publications concerning the taxonomic affiliation of ZEN producers are marked by contradictions.
Nine Fusarium species have been regularly listed in the literature as ZEN producers, comprising six species generally recognized as ZEN producers and three controversial producers. The generally recognized producers (in brackets now abandoned names of perfect forms) are F. graminearum Schwabe (Gibberella zeae), F. pseudograminearum O’Donnell & Aoki (Gibberella coronicola), F. culmorum (Wm.G. Sm.) Sacc., F. sporotrichioides Sherb., F. semitectum Berk. & Ravenel (syn. F. incarnatum (Desm.) Sacc.), and F. equiseti (Corda) Sacc. Since the 1990s, F. graminearum Schwabe has been split into genealogical clades, which were gradually elevated to the level of phylogenetic species, and now constitute the F. graminearum species complex (FGSC) [74]. The number of species in FGSC is steadily growing, and the new species can be expected to produce ZEN. FGSC became part of the F. sambucinum species complex [75], which encompasses all previously recognized producers of ZEN except F. equiseti and F. incarnatum. The last two species are grouped with the F. incarnatum-equiseti species complex [76]. Thus, in line with a recent review [77], all Fusarium species known to produce ZEN belong to the Fusarium sambucinum species complex and the Fusarium incarnatum-equiseti species complex.
Some older sources also listed F. moniliforme, F. oxysporum, and F. solani among ZEN producers (Table 1). Note that in 1976, taxon F. moniliforme Snyder, Hansen & Oswald was formally replaced with F. verticillioides (Sacc.) Nirenberg [78], yet some strains previously assigned to F. moniliforme would now be referred to as F. proliferatum or F. subglutinans [79], or even F. andiyazi, F. nygamai, F. pseudonygamai, or F. thapsinum [80]. In the following, we shall focus on the claim that F. moniliforme produces ZEN. Table 1 lists all experimental studies known to us that supported the claim, selected studies that denied the claim, and selected reviews.
Experimental studies claiming that F. moniliforme or F. verticillioides produced ZEN can be divided into two groups. The first group is papers published till 2000. Most of these studies used one-dimensional thin-layer chromatography (TLC) for ZEN detection, which, as Smith et al. [81] showed, is prone to false positive results because Fusarium spp. produce metabolites that mimic ZEN on TLC plates. A second weakness is the taxonomy, because most of the studies published before 1985 have not specified how isolates were assigned to species. Doubts on the taxonomy are fueled by claims that F. moniliforme produced trichothecenes ([82,83]): none of the Fusarium species formerly known as F. moniliforme can produce trichothecenes, and their genomes (NCBI Acc. Nos. GCF_000149555.1, GCF_900067095.1, GCF_013396075.1) do not contain the trichothecene cluster. Some of these papers also claimed that F. oxysporum and/or F. solani produced ZEN ([84,85,86]), or their authors made such claims in other papers [87], nourishing distrust in their taxonomic assignments.
Table 1.
Publications claiming or denying that F. moniliforme or F. verticillioides produce ZEN.
Table 1.
Publications claiming or denying that F. moniliforme or F. verticillioides produce ZEN.
| Year | ZEN Prod. | No. of Strains | Chemistry | Taxonomy 1 | Ref. | Remark |
|---|---|---|---|---|---|---|
| 1969 | yes | 2 | TLC, UV, and IR spectra, GC | ? | [88] | |
| 1970 | no | 8 | Mouse bioassay, TLC | ? | [89] | |
| 1970 | no | 5 | Bioassay, TLC, UV spectrum | ? | [90] | |
| 1974 | no | 3 | TLC | ? | [91] | |
| 1975 | yes | 1 | TLC | ? | [92] | |
| 1975 | yes | ? | TLC, GC-ID, IR | ? | [84] | |
| 1976/77 | yes/no | 1/31 | TLC, UV spectrum | ? | [93,94] | |
| 1976 | yes/no | 2/5 | TLC, UV maxima | Booth 1971 | [95] | |
| 1978 | yes | ? | TLC, UV spectrum, bioassay | ? | [83] | |
| 1978 | yes | 1 | TLC | ? | [96] | |
| 1981 | yes | review | - | - | [97] | P. 893, 902; refers to [95] |
| 1985 | yes | ? | TLC, GC-MS | ? | [86] | |
| 1985 | no | 4 | TLC, GC-MS | Booth 1971 | [98] | |
| 1986 | yes | 1 | HPLC-UV, MS, NMR | ? | [82] | |
| 1986 | yes | review | - | - | [99] | Refers to [88] 5 |
| 1989 | no | 52 2 | TLC | Nelson 1983 | [100] | |
| 1990 | yes | ? | TLC (after agar with mycelia pressed on TLC plates) | Booth 1971, Nelson 1983 | [101] | |
| 1991 | yes | 1 | TLC 4 | Burgess 1983 | [102] | |
| 1991 | yes/no | 1/1 | TLC | Booth 1971 | [103] | |
| 1991 | yes/no | 9/42 | TLC | ? | [104] | |
| 1994 | yes | 1 | TLC | ? | [105] | |
| 1994 | yes | 1 | TLC | ? | [106] | |
| 1996 | review | yes | - | - | [107] | Refers to [82,101,102] |
| 1997 | yes/no | 7/1 | TLC | ? | [108] | |
| 1997 | no | 28 2 | HPLC-UV, UV spectra | Booth 1971, Nelson 1983 | [109] | |
| 1999 | yes/no | 3/695 | TLC | ? | [110] | |
| 2002 | yes | review | - | - | [111] | No reference for the claim 6 |
| 2003 | yes | review | - | - | [112] | Refers to [113] 7 and [114] 8 |
| 2004 | yes | review | - | - | [115] | Refers to [116] 9 |
| 2005 | yes/no | 2 or 3/18 3 | TLC | Hoog 2000, FusKey | [117] | |
| 2007 | yes | review | - | - | [118] | No reference for the claim |
| 2009 | no | 5 | HPLC-MS/MS | Nelson 1983 | [119] | |
| 2010 | yes | review | - | - | [120] | Refers to [121] 9 |
| 2012 | yes | review | - | - | [122] | Refers to [117] |
| 2013 | yes | review | - | - | [123] | No reference for the claim |
| 2013 | yes | 16 | ELISA 10 (R-Biopharm) | Sequencing αTEF | [124] | |
| 2014 | yes | 16 | ELISA (R-Biopharm) | Sequencing αTEF | [125,126] | |
| 2014 | yes | review | - | - | [127] | P. 105, no reference |
| 2016 | yes | review | - | - | [128] | No support for the claim 11 |
| 2021 | yes | review | - | - | [129] | Refers to [118] |
| 2024 | yes/no | 2/14 | ELISA (R-Biopharm) | Seq. αTEF, ITS | [130] | |
| 2025 | yes | review | - | - | [131] | Refers to [129] |
1 Taxonomic assignment according to Booth 1971 [132], Nelson 1983 [133], Burgess 1983 [134], de Hoog 2000 [135], FusKey [136]; 2 sum of strains designated F. moniliforme, F. proliferatum, and F. subglutinans; 3 cf. p. 278 and Table 1; 4 GC-MS was used in the study but ZEN was detected only by TLC; 5 further papers cited do not support the claim; 6 claim that F. moniliforme produces 1–19 ppm ZEN given without source; 7 textbook of medical mycology; 8 review in a veterinary journal; 9 referenced papers do not support the claim; 10 Enzyme-Linked Immunosorbent Assay; 11 none of the twelve references attached to Table 1 support the claim, and some (e.g., [137]) do not list F. moniliforme/F. verticillioides among ZEN producers.
The second group consists of four experimental studies supporting the claim that were published after 2000. The taxonomic assignments in the first of these reports were based on an atlas of clinical fungi [135], which is unsuitable for fungal isolates from maize. The remaining three studies determined partial sequences of the translation elongation factor 1α gene; therefore, their taxonomy was likely correct. To paraphrase W. Marasas, the problem was the chemistry. ZEN was detected by ELISA, which was not an adequate method, as we discuss in the following section.
Our literature review focuses on F. moniliforme/F. verticillioides, but the situation is similar for F. oxysporum and F. solani. The only report by leading taxonomists that assigned ZEN to one of these species appeared in the compendium “Toxigenic Fusarium Species: Identity and Mycotoxicology” by Marasas, Nelson, and Toussoun [31], where two F. oxysporum strains from Japan were reported to produce ZEN. In 2018, the work was re-evaluated by current taxonomists in a vast experimental effort, which was possible because most strains were still available [138]. The results showed that neither of the two F. oxysporum strains (one of which was re-classified as F. commune) produced ZEN.
4.2. Misleading Results of ELISA Without Proper Negative Controls
In research on ZEN, incorrect use of ELISA led to wrong conclusions in two areas: production of ZEN by F. moniliforme/F. verticillioides, and ZEN as an endogenous metabolite of plants. We believe that in both cases, false positive results of ELISA lead to wrong conclusions.
Fungal and plant extracts are complex matrices that may contain components that nonspecifically bind to antibodies. Even if some strains of the same fungal species or accessions of the same plant species test negative, they cannot be used as negative controls because metabolic profiles among strains and accessions vary. A positive result for strain A, obtained along with a negative result for strain B of the same species as a negative control, does not prove that strain A produced ZEN. Matrix components that are nonspecifically binding to antibodies may have been present in strain A but are missing from strain B. These considerations call the results of the experimental studies since 2013 listed in Table 1 and the publications claiming that over 30 plant species produced ZEN (Section 6) into question.
ELISA for ZEN also appeared in a 2006 study of genes involved in ZEN synthesis [57]. F. graminearum strains in which these genes were disrupted should not produce any ZEN. ZEN was quantified by ELISA, with uninoculated rice utilized as a negative control. The authors reported that “the disrupted transformants produced 0.9 ± 0.2 µg/g ZEA, a much lower level and less than that found in the uninoculated rice control extracts (1.7 ± 0.2 µg/g)”, but TLC used in addition to ELISA showed that the transformants have not produced any ZEN. The positive ELISA results may have originated from contamination of rice with ZEN, which is common [139,140], or from unknown matrix components interfering with the assay. The decrease of the signal in fungal cultures as compared to uninoculated rice could be due to adsorption or metabolism of ZEN or the interfering components. The authors rightly ignored the ELISA results, relying on TLC and concluding that the disrupted transformants have not produced ZEN.
Today, the gold standard for ZEN analysis is HPLC-MS/MS (HPLC coupled with tandem mass spectrometry). Less common yet equally reliable is HPLC-HRMS (HPLC coupled with high-resolution mass spectrometry). GC-MS is coming out of fashion, but the combination of high chromatographic resolution and mass specificity also allows for highly reliable identification of ZEN. TLC cannot compete with these methods, but after an adequate cleanup, multiple developed high-performance TLC [141] and two-dimensional TLC [84,142] allow specific detection of ZEN with limits at the low nanogram range. These methods should be used instead of ELISA for unconventional matrices.
4.3. Perpetuation of Disputed Claims in Reviews
Since 2000, nine reviews and a Wikipedia article perpetuated the long-disproved claim that F. moniliforme or F. verticillioides produced ZEN. In a Wikipedia article [131], the claim survived an update in October 2024. It is instructive to trace its origin. Wikipedia [131] refers to a single review [129], which refers to a monograph of veterinary toxicology [118], which made the claim without any substantiation.
Leading experts have consistently disputed the claim that F. moniliforme/F. verticillioides produces ZEN, beginning with the compendium by Marasas, Nelson, and Toussoun in 1984 [31]. In 1989, Ulf Thrane criticized reports about ZEN production by F. moniliforme/F. verticillioides, F. oxysporum, or F. solani as insufficiently documented [143]. In 2006, Ann Desjardins wrote in her excellent monograph, “…The author’s conclusion is that the most convincing and current evidence argues that zearalenones are not produced by F. verticillioides and related species” [144]. In 2017, Gary Munkvold consented, “Fungi in the F. oxysporum, F. solani, and F. fujikuroi species complexes are not considered to be zearalenone producers” [145] (F. fujikuroi sp. complex holds all species formerly referred to as F. moniliforme). That disputed claims are promoted in respected journals, despite contrary evidence and overwhelming expert opinion, highlights a quality control problem in scientific publishing.
4.4. Search for Homologues of PKS4 and PKS13 in Fusarium Genomes
The lack of a particular metabolite can be proved by demonstrating the absence of the gene required for its synthesis from the genome. The genomes of several Fusarium spp. have been sequenced, including the disputed ZEN producers F. verticillioides, F. oxysporum, and F. solani. Search for homologues of PKS4 and PKS13 from F. graminearum in the genomes of the three disputed species failed to find any such gene (Table 2).
Table 2.
Homologues of PKS4 and PKS13 of F. graminearum in completely sequenced Fusarium genomes.
Genome data from two recently established species of the Fusarium incarnatum-equiseti species complex, namely F. flagelliforme and F. clavum [76], became available recently, and they are included in Table 2. Nothing is known about the production of ZEN by these species. We have identified genes whose products are putatively involved in ZEN synthesis in both species. The GeneBank acc. nos. of the translation products are CEG04361 and CEG04510 for F. clavum and RFN53982 and RFN53983 for F. flagelliforme. In F. clavum, the translation products are annotated as unknown proteins. In F. flagelliforme, they are annotated as polyketide synthases. Their homology with polyketide synthases involved in ZEN synthesis in F. graminearum (above 90% identity of amino acid residues for PKS4 and above 87% for PKS13) strongly indicates that F. clavum and F. flagelliforme are ZEN producers.
4.5. Can We Be Certain That No Strain of the Disputed Species Produces ZEN?
The lack of convincing experimental support does not eliminate the possibility that strains of the disputed species producing ZEN exist in nature. Fungi are able to acquire secondary metabolite pathways by horizontal gene transfer [146]. Comparative genome analysis in the Fusarium incarnatum-equiseti species complex revealed gene clusters acquired by horizontal transfer that became part of standard genetic equipment [147]. Despite this possibility, claims that F. verticillioides, F. oxysporum, or F. solani can produce ZEN remain unfounded until such strains are found and their capability to produce ZEN is conclusively demonstrated.
4.6. Unexpected Discovery of Genes for ZEN Biosynthesis in the F. verticillioides Genome
Recently, both PKS genes involved in ZEN synthesis have been reported in the genome of a particular strain of F. verticillioides [148]. The gene allegedly encoding the nonreducing PKS involved in the synthesis of ZEN was named ZEA1, and the gene encoding the reducing PKS was named ZEA2. These are the names used by one of the teams that identified these genes in F. graminearum [57]; the genes were later renamed PKS13 and PKS4 [58,59].
Comparison of protein sequences shows that ZEA1 of [148] is in fact bik1 (Acc. No. S0DZM7), which is a key gene of bikaverin synthesis [149], and ZEA2 of [148] is FUB1 (Acc. No. W7MT31), which is involved in fusaric acid synthesis [150].
The products of bik1 and FUB1 share no homology with the PKSs involved in ZEN synthesis (Supplementary Figure S1). Why have they been assigned to ZEN synthesis? We speculate that a historical coincidence was involved because the PKS responsible for the first step of bikaverin synthesis was also named PKS4 [149]. The name has been used for some time (e.g., [151]), but the gene was later renamed bik1 [152,153]. To add to the confusion, the accession number of the gene in [149] was given as AF278141.Bl (p. 140), which now designates a hypervariable region in human mitochondrial DNA. A BLAST (Basic Local Alignment Search Tool) search against UniProt or consultation of an authoritative review would have alerted the authors that something was wrong.
4.7. Remembering Wally Marasas
We finish this section by quoting W. Marasas, a pioneer of research on Fusarium mycotoxins (Walter Friederich Otto Marasas, 1941–2012). In his entire career, Marasas promoted good scientific practices, and he was not shy about criticizing low standards in his field. He was particularly concerned about questionable mycotoxin-species assignments, and his colleagues and participants at Fusarium Laboratory Workshops became acquainted with his sarcastic comment (Figure 4). One of the reasons why he, Nelson, and Toussoun wrote their legendary monograph Toxigenic Fusarium Species [31] was to rectify wrong mycotoxin-species assignments. In the Introduction, the authors wrote: “This situation has led to great confusion in the extensive literature on Fusarium mycotoxicology…, several Fusarium toxins have been named for mis-identified producing species…, chemical and pathological studies have been attributed to incorrectly named species”.
Figure 4.
Walter Marasas’s comment about the wrong assignments of Fusarium mycotoxins to the producing species. Modified photo from [154] was used in line with the Creative Commons Attribution 4.0 International License [155].
Applying Marasas’s statement to the claim that F. moniliforme/F. verticillioides produced ZEN, Table 2 indicates that the taxonomy was probably wrong in many old studies, while the chemistry was wrong in the last three studies. With respect to the recent claim that F. verticillioides harbors genes involved in ZEN synthesis [148], Marasas’s statement can be extended to encompass wrong bioinformatics.
5. HYPOTHESIS 1: ZEN Is a Fungal Hormone Controlling Sexual Development
5.1. Foundation and Experimental Support
The hypothesis that ZEN acts as a hormone in Fusarium spp. was raised in 1968 by Cesaria Eugenio while working on her Ph.D. thesis at the University of Minnesota. Eugenio observed that the application of small amounts of ZEN to cultures of F. graminearum on agar induced mass production of perithecia [156]. Three years later, M. Wolf, who was working at the same laboratory, confirmed her results in his thesis [157]. In the literature, however, the hypothesis that ZEN is a sexual hormone of Fusarium spp. is attributed to R.R. Nelson from Pennsylvania State University, based on his presentation at a conference in Hawaii in 1971 and a 20-page-long report in the conference proceedings [29]. As an extension of his preliminary work [158], Nelson studied the effect of ZEN on 45 species of sexually reproducing fungi and found stimulation by low concentrations of ZEN in 40 species. High concentrations of ZEN inhibited sexual reproduction as well as growth. Nelson never investigated the effect of ZEN on Fusarium spp., which would be necessary to uphold the hormone hypothesis. In the discussion that followed Nelson’s presentation, Mirocha revealed similar results on F. graminearum that had not yet been published at the time. The discussion was recorded and published along with Nelson’s report [29].
Nelson’s hypothesis fell on receptive ears. With the discovery of steroid hormones in Achlya, the concept of fungal hormones was becoming popular [159]. Researchers at Pardue University were the first to support the hypothesis by reporting “close association” between ZEN production and perithecia formation in F. roseum “Graminearum” [89], but major support came from the University of Minnesota. The key finding from Mirocha’s lab was that dichlorvos (organophosphate insecticide) inhibited both ZEN accumulation and perithecia formation, and that simultaneous application of ZEN prevented the inhibition of perithecia [160]. Encouraged by these results, Mirocha’s lab launched a series of studies on the phenomenon. Firstly, they confirmed Eugenio’s finding that perithecia formation was stimulated by small amounts but inhibited by large amounts of ZEN [161]. In the same study, they found that a hydroxy- or keto-group on C7 (in their paper C’6) was necessary for the stimulation, and the double bond C11-C12 was necessary for the inhibition of perithecia formation. Cyclic 3′,5′-adenosine monophosphate (cAMP) added to the culture stimulated both perithecia formation and ZEN synthesis in F. graminearum, prompting speculations that the effect of cAMP on sexual reproduction was mediated by ZEN [162]. Mirocha’s lab also showed that ZEN binds to proteins extracted from F. graminearum, and they purified a putative ZEN receptor [163] and showed that it also binds mammalian steroid hormone 17-β-estradiol [164]. Comparison of the effect of the cis-isomer and trans-isomer of ZEN on F. graminearum and rats revealed another similarity: the cis-isomer of ZEN exerted a stronger estrogenic effect than the trans-isomer in mammals, and only this isomer stimulated perithecia production in F. graminearum. The inhibitory effect exerted by the trans-isomer at high concentrations was absent [164].
5.2. Criticism
In the 1980s, Mirocha’s laboratory regarded the hypothesis as confirmed. They wrote “Wolf and Mirocha [160,161] unequivocally demonstrated the role of trans-zearalenone in perithecia development” [164] and “zearalenone is a sex hormone produced by various species of Fusarium” [56]. The community received the hypothesis positively (e.g., [165,166]). The fact that F. culmorum produced large quantities of ZEN (according to some reports even more than F. graminearum, e.g., [94,167,168]) without having a sexual stage was not taken into account.
The first doubts arose during comparative analysis of F. graminearum strains and populations. The production of ZEN by F. graminearum strains was expected to correlate with the ability to form perithecia, which was not observed. The lack of perithecia in strains accumulating high levels of ZEN was explained by the inhibitory effects exerted by ZEN at high concentrations [165], but the formation of perithecia in the absence of ZEN [169] could not be explained. These results came from the investigation of F. graminearum populations labeled Group 1 and Group 2. Group 1, which was later elevated to a species level as F. pseudograminearum [170], did not produce perithecia, while Group 2 produced abundant perithecia on suitable media such as carrot agar. Mirocha predicted that only Group 2 would produce ZEN, which was shown to be wrong [169]. An investigation of 93 isolates showed that both Group 1 and Group 2 produced ZEN at different levels [30]. Contrary to the hypothesis, isolates not producing ZEN as well as isolates producing inhibitory levels formed perithecia. The paper, co-authored by Mirocha, factually falsified the hypothesis that ZEN is a sexual hormone in F. graminearum [30].
In the following years, the hypothesis was often presented together with contradicting findings, and it was referred to as undecided [171,172].
A final blow to the claim was delivered when the biosynthesis pathway for ZEN in F. graminearum was disrupted by genetic engineering. Three teams achieved this feat in 2005 and 2006. Kim et al. at Seoul National University identified polyketide synthase genes PKS4 and PKS13 that are essential for ZEN synthesis, and they deleted both genes by replacing them with a hygromycin resistance cassette [59]. The resulting strains formed perithecia normally. Lysøe et al. from collaborating Danish and Norwegian labs disrupted PKS4 by an insertion and, too, have not recorded any effect of the loss of ZEN production on perithecia formation [58]. Finally, Gaffoor et al. at Michigan State University and the U.S. Department of Agriculture in Peoria disrupted both PKS genes as part of a larger effort targeting 15 PKS genes in F. graminearum [173]. The disruption of both PKS13 and PKS4 genes did not affect perithecia formation, and the perithecia discharged ascospores normally.
The disproved hypothesis continues to pop up occasionally. A review about fungal sensing published in 2016 included fungal mating among potential functions of ZEN [174], and in 2019, researchers studying the effect of ZEN on anther cultures of wheat wrote that ZEN “is an endogenous regulator of the sexual stage of development of fungi” [175]. The source they cited is a book chapter [176], which stated “this component is believed to act as an endogenous regulator of the sexual stage of development of their producer fungi” without providing any reference.
5.3. Can the Results Be Explained Without Invoking a Hormone Hypothesis?
The hypothesis was disputed, but Nelson’s results and reports from Mirocha’s lab remain: Why was the sexual reproduction in many fungal species stimulated by ZEN? We offer an explanation that is based on the fungitoxicity of ZEN and the hypothesis about the partition of metabolic resources between growth and reproduction. Harmful treatment, such as wounding [177,178], oxidative damage [179], and injury caused by fungicides [180], growth-inhibiting agents [181], or detergents [182] stimulates fungal sporulation. These observations can be explained by the hypothesis about optimal allocation of resources, which has been developed primarily for plants [183]. ZEN is strongly fungitoxic ( [184]; see also Section 8). In line with the theory of optimal allocation of resources, we suggest that fungi exposed to ZEN sense harmful conditions; therefore, they allocate more resources to reproduction. In plants, this strategy has been dubbed “big-bang reproduction” [185]. We propose that the same reasoning applies to fungi.
6. HYPOTHESIS 2: ZEN Is a Plant Hormone
6.1. Stimulatory Effects of ZEN on Plants
Fusarium spp. produce phytohormones auxin, cytokinin, gibberellins [186,187], and ethylene [188]. Hormone-like effects of ZEN on plants were for the first time reported by Mirocha’s lab in 1968. They published their results on tobacco callus together with the results on animals in the journal Cancer Research [189], which could be why the work was overlooked. The next mention appeared in the proceedings of the conference Plant–Parasite Interactions in Hawaii in 1971 [29], which are well known because of Nelson’s report about the stimulation of sexual reproduction in fungi by ZEN (Section 5). The passage about the effect of ZEN on plants appeared only in the discussion, which was recorded and published together with the proceedings. There was a comment on Nelson’s observation of cytokinin-like activity of ZEN in tobacco callus, which Nelson excluded from his written report. Furthermore, Mirocha testified that his co-worker Linsmaier-Bednar observed the stimulation of the growth of tobacco callus and shoots by ZEN. It was not until 1978 that the next report on the topic appeared, which was a short article in a journal of the International Seed Testing Association. The authors described moderate stimulation of the growth of maize embryos by ZEN [190]. Afterward, the topic was abandoned for 20 years.
Since the 1990s, Fan-Jing Meng at Beijing Agricultural University investigated stimulatory effects of ZEN on plants, joined a few years later by researchers at the Polish Academy of Sciences in Krakow and at universities in Krakow, Warsaw, and Poznan. Only one study came from another laboratory. In 1996, McLean at the University of Natal, South Africa, reported stimulation of the growth of maize embryo and primary roots and shoots [191] by ZEN. These results are summarized in Table 3. We also cite an astounding recent claim that ZEN lactonase secreted by C. rosea in soybean roots may help “stabilize plant hormone levels” [192].
Table 3.
Stimulatory effects of low concentrations of ZEN 1 on plant growth and development.
Table 3.
Stimulatory effects of low concentrations of ZEN 1 on plant growth and development.
| Year | Plant | Effect | Ref. |
|---|---|---|---|
| 1968 | Tobacco | Growth of callus, formation of shoots and roots | [189] |
| 1978 | Maize | Growth of embryo | [190] |
| 1991 | Lemna perpusilla | Enhancement of flowering | [193] |
| 1993 | Lemna gibba | Enhancement of flowering | [194] |
| 1996 | Maize | Growth of embryo, primary root, and shoot 2 | [191] |
| 1998 | Wheat | Generative growth | [195] |
| 1998 | Wheat | Growth of haploid embryos | [196] |
| 1999 | Wheat | Embryogenesis of wheat callus | [197] |
| 2003 | Wheat | Growth of haploid embryos after pollination with maize | [198] |
| 2006 | Wheat | Wheat production | [199] |
| 2006 | Soybean | Soybean production | [200] |
| 2009 | Soybean, wheat | Photosynthesis rate, seed number, and weight | [201] |
| 2010 | Soybean, wheat | Regeneration of plants from callus | [202] |
| 2010 | Winter wheat | Acceleration of vernalization | [203] |
| 2011 | Soybean and wheat | Efficiency of photosynthesis 3 | [204] |
| 2017 | Maize, wheat, sorghum | Tolerance to osmotic stress | [205] |
| 2019 | Wheat | Microspore embryogenesis | [175] |
| 2021 | Legumes | Yield, protein content, sugar content | [206] |
| 2022 | Tetrastigma hemsleyanum | Growth of shoots and roots | [207] |
| 2023 | Tetrastigma hemsleyanum | Root growth and miRNA accumulation | [208] |
| 2024 | Soybean | ZEN lactonase may stabilize the plant hormone levels | [192] |
1 High concentrations of ZEN have sometimes also been tested, and in most cases, they inhibited growth and development; 2 in contrast to other studies, McLean observed stimulation of growth at ZEN concentrations labeled as high (10 and 25 µg/mL), while a low concentration (5 µg/mL) inhibited growth; 3 in wheat, ZEN increased the efficiency of photosynthesis only under strong illumination, while in soybean, the effect was observed at both light intensities.
It has been known since the 1930s that steroidal estrogens from animals stimulate plant growth [209] (for those who searched [209] for estrogens in vain, it was estrone, which the authors called folliculin. Butenandt’s term folliculin has been abandoned, except by Russian authors, and later re-assigned to a protein associated with kidney cancer). Stimulatory effects of steroids from higher vertebrates on many plants have been reported (reviewed in [210]). Because ZEN resembles steroidal estrogens by binding to estrogen receptors in mammals [211], it is perhaps not surprising that ZEN exerts similar stimulatory effects on plants as steroidal estrogens.
Inspired by the hormone-like effect of ZEN on plants, a surprising hypothesis was proposed and later supported by data, becoming a claim.
6.2. ZEN as an Endogenous Plant Regulator
The hypothesis was raised in 1986 by Fan-Jing Meng and her team at Beijing Agricultural University, and it was explored at least until 2000, with initial publications in Chinese journals. Since 1995, they have published in international journals including Journal of Plant Physiology, Flowering Newsletter (now Journal of Experimental Botany), and Plant Growth Regulation. In their last paper on the topic, published in 2000, they monitored endogenous ZEN in tobacco plants during flowering, and they suggested that ZEN was involved in flower bud development [212].
Since 2001, a Polish team led by Biesaga-Kościelniak at the Institute of Plant Physiology of the Polish Academy of Sciences in Krakow, who have been studying stimulatory effects of ZEN on plant growth and development (see previous section), embraced the claim that ZEN was an endogenous plant hormone. Table 4 shows relevant publications from both laboratories on this topic.
Table 4.
Research on ZEN as an endogenous hormone of plants.
In reviews from both labs, endogenous ZEN has been claimed to occur in over 30 plant species [176,222]. Apart from the investigation of endogenous ZEN, both labs studied the effects of the treatment of plants with ZEN, and they consistently labeled ZEN as a plant hormone in these reports, listing ZEN along with indole-3-acetic acid and gibberellic acid (e.g., [205,227]).
6.3. Criticism
If ZEN were an endogenous plant metabolite, it should have been found in plant extracts in at least some of the numerous metabolomic studies on plants. Wheat, tobacco, maize, and oilseed rape, which belong to the species claimed to accumulate endogenous ZEN, have been subjected to extensive untargeted metabolomic analyses. To our knowledge, none of these studies found endogenous ZEN.
The authors of a study on the uptake and transformation of ZEN by wheat plants, being aware of the hypothesis, tested untreated plants for the presence of ZEN. Neither at the beginning nor at the end of the experiment did they find ZEN. They wrote, “At the tested conditions (LOD 0.35 ppb) we may exclude the presence of endogenous ZEN in wheat plantlets” [228].
How was ZEN detected in the studies that claimed that ZEN was an endogenous plant metabolite? In the first report from Meng’s lab, a ZEN-like substance was detected by TLC, and its UV spectrum was shown to resemble the spectrum of ZEN [213]. Later, the authors confirmed the identity of the metabolite with ZEN by comparing its retention time in HPLC with an authentic standard and by determining its molecular weight and daughter spectrum by mass spectrometry [215,216]. The data presented in these papers do support the claim that the sample contained ZEN, but we believe that the source of ZEN was likely a ZEN-producing Fusarium sp. that spontaneously infected the plants because the samples were obtained from seedlings of winter wheat growing in the field. In the subsequent publications, Meng’s group mainly used ELISA, which was developed in their lab with rabbit antibodies [229], and sometimes TLC [212,222]. We believe that their interpretation of the ELISA results fell victim to the same fallacy as ELISA support for the production of ZEN by F. moniliforme/F. verticillioides (Section 4). Mass spectrometry was used in the analysis of maize and wheat grains [223], but contamination of the samples with Fusarium spp. was neither checked nor excluded.
Based on the absence of ZEN from plant metabolomes recorded in numerous metabolic studies in the last decade, the low specificity of the methods used in many studies that reported endogenous ZEN in plants (TLC and ELISA), and the lack of a check for contamination in the few studies that used advanced analytical methods, we believe that the claim that plants produce ZEN is unsubstantiated.
Publications that portray the disputed hypothesis as an established fact [206] or quote it uncritically [208] still pop up in spite of a growing number of reported plant metabolomes, none of which revealed the presence of ZEN.
7. HYPOTHESIS 3: ZEN Is a Virulence Factor of Fusarium spp.
7.1. Origin and Support
To our knowledge, the hypothesis that ZEN is a virulence factor in plant infection was mentioned in two publications [230,231], but only the latter endorsed it. A third study [232] reported results that indicated a possible role of metabolites similar to ZEN in plant infection.
The first study [230], carried out in the lab of F. Trail at Michigan State University, focused on the resistance of inbred lines of maize to stalk infection with F. graminearum. The authors used a wild-type strain of F. graminearum and its mutants ∆tri5 and ∆zeal∆zea2, in which deoxynivalenol (DON) or ZEN synthesis, respectively, was disrupted. Twenty inbred lines were inoculated by placing agar overgrown with a mycelium over small punctures in the stalks, necrotic lesions were monitored, and the area under the disease progress curve was calculated. The ZEN-nonproducing mutant caused smaller lesions than the wild-type strain in some inbreds but not in others. The authors wrote cautiously, “Four and six inbreds that were susceptible to PH1 were moderately resistant to ∆tri5 and ∆zeal∆zea2, respectively, suggesting that DON and ZEA could be virulence factors in maize”.
The second study [231] was carried out by an Austrian team under the leadership of G. Adam from the University of Natural Resources and Life Sciences (BOKU) in Vienna. The authors investigated the effect of ZEN on heat shock protein 90 (HSP90) in Arabidopsis thaliana and the glycosylation of ZEN by the plant. Glycosylated ZEN, ZELs, and radicicol did not inhibit HSP90. The authors concluded that “ZEN had a very prominent target in plants”, and that inactivation by glycosylation “may explain why there is little evidence for a virulence function of ZEN in host plants.” They also cited selected results of [230] to support the hypothesis, see section Criticism below for details. The hypothesis was presented cautiously (“This study suggests that ZEN may have a role in virulence…”), and its weaknesses were addressed (“…it is surprising that loss of ZEN production in Fusarium does not lead to clearly reduced virulence”). The authors also acknowledged an alternative hypothesis that ZEN is a defense metabolite and even cited supporting evidence. In the closing passage, however, they appeared to present the virulence hypothesis as established and the defense hypothesis as a mere option: “Apart from a role as a virulence factor in plant disease development, ZEN may also have an ecological role in preventing competing fungi from colonizing substrates” (emphasis added).
An interesting result of [231] was that β-ZEL inhibited HSP90 more strongly than ZEN, while α-ZEL was almost inactive. This is opposite to the inhibition of fungal growth by ZELs [184] and to their estrogenic effects [233]. The authors speculate that increasing the conversion of ZEN to α-ZEL could be used in resistance breeding, provided ZEN is a virulence factor. They cite results showing that A. thaliana and wheat plants rapidly converted ZEN to β-ZEL and, to a smaller extent, α-ZEL, and speculate that shifting the conversion towards α-ZEL might increase plant resistance to infection. Notwithstanding our critique of the virulence factor hypothesis, we found it interesting to compare the described in vitro results with the ratio of α- and β-ZEL in grain in the field. Published data indicate that wheat grains typically accumulate more β-ZEL, while maize grains accumulate more α-ZEL (Appendix A and Table A1).
A third study to mention, conducted under the direction of M.W. Sumarah at Agriculture and Agri-Food Canada in London, Canada, investigated metabolites of pathogenic and apathogenic species of Ilyonectria [232]. Metabolites produced solely by virulent strains included radicicol and compounds putatively identified as pochonins and monocillins, all of which, like zearalenone, are RALs (resorcylic acid lactones). The authors suggested that these RALs should be tested in future experiments as pathogenicity factors. Remarkably, virulent strains produced more metabolites than avirulent strains, and metabolites produced by both types of strains were produced in larger quantities by virulent strains. Furthermore, chemical profiles of virulent species I. mors-panacis and I. robusta were indistinguishable, which the authors interpreted as indicating that “perhaps secondary metabolites were important to the virulence of these species”. We offer an alternative explanation (see below). The authors also considered a defense function of RALs, suggesting that RALs may assist Ilyonectria in colonizing the roots by suppressing other pathogens in the soil.
7.2. Criticism
7.2.1. Inhibition of Plant Heat Shock Protein by ZEN and Detoxification of ZEN by Plants [231]
The publication [231] has been cited four times, but only one of the citing papers mentioned the hypothesis about ZEN as a virulence factor [234]. The authors, with G. Adam among them, acknowledged the established defense function of ZEN, while calling the virulence function of ZEN uncertain.
The key argument of [231] is the inhibitory effect of ZEN on plant HSP90. This was not surprising because many RALs [235,236,237], including ZEN [238,239], inhibit mammalian HSP90, and ZEN also binds to human HSP90 [240]. HSP90 of A. thaliana studied in [231] belongs to class A, which is highly conserved across kingdoms [241]. We argue that the inhibition of plant HSP90 by ZEN is as incidental as is the inhibition of mammalian HSP90 or mammalian mitogen-activated protein kinases [242,243]. They do not reveal anything about the biological function of ZEN for the same reason that stimulation of plant growth (see previous section), estrogenic effects on mammals (Section 2), and stimulation of fungal sexual reproduction (Section 5) do not. As ecologists have always emphasized, proof of a biological function of any metabolite strictly requires demonstrating that the metabolite increases the producer’s fitness [244,245].
The second argument is the detoxification of ZEN by plants, which could be seen as a defense response. We argue that the coincidence of inhibition and detoxification does not imply function. Similarly, the coincidence of harmful effects of ZEN on animals and detoxification of ZEN by animals [246,247] does not imply that the effect of ZEN on animals is functional. Most enzymatic detoxification activities towards mycotoxins discovered so far are likely accidental, but even a functional detoxification that protects its host from toxic effects and underlies positive selection does not imply that the effect of ZEN on the host is functional, enhancing the fitness of ZEN producers.
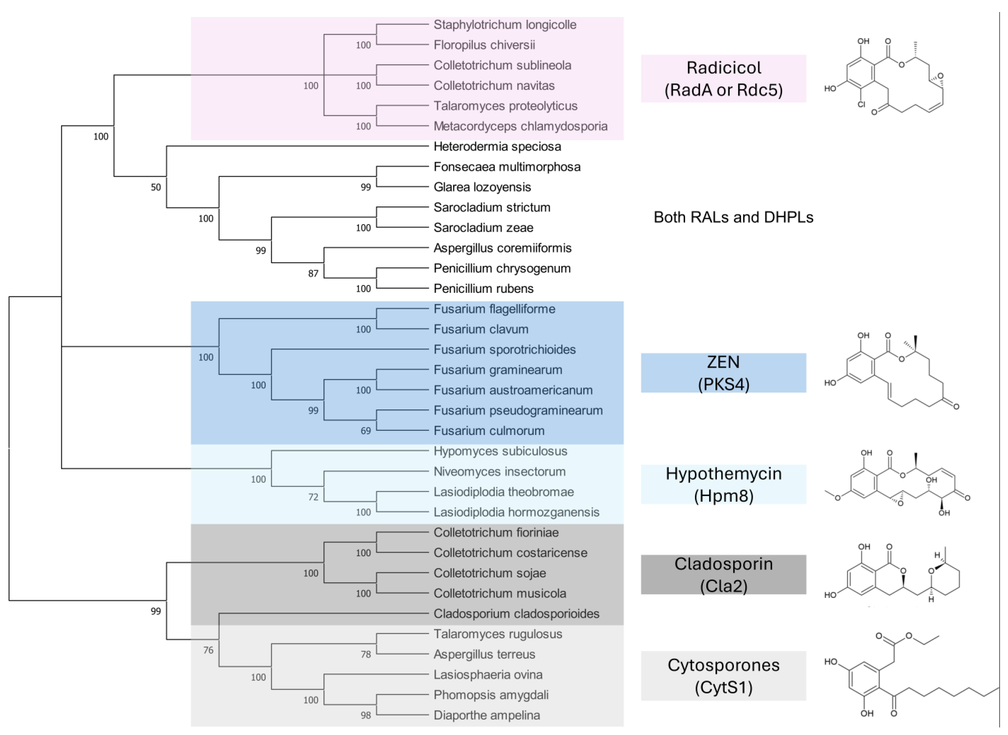
The authors noted that benzenediol lactones, to which ZEN belongs, are widespread among fungi, and they speculate that several of these metabolites could potentially play a role in plant–pathogen interactions. With reservation (Section 7.4), we argue that the widespread occurrence of RALs among fungi rather indicates that their function is ancient and related to a vital survival mechanism shared by all fungi, not a few species that colonize living plants.
The last argument that we address concerns the production of ZEN in planta. Several labs have shown that the inactivation of ZEN synthesis in F. graminearum does not affect the infection of wheat and barley. To reconcile these results with their hypothesis, the authors posited that ZEN biosynthesis genes were not expressed under these conditions, inferring that the conclusion that ZEN plays no role in virulence might be premature. We draw an opposite conclusion: if ZEN is not produced during infection, it cannot play any role in virulence.
7.2.2. Infection of Maize Stalks with ZEN-Nonproducing Mutant [230]
The results of the study of the infection of stalks of 20 maize inbred lines with a F. graminearum strain and its DON-nonproducing and ZEN-nonproducing mutants [230] generated diverse and partly contradictory results. The authors’ cautious inference that the results “suggest that DON and ZEA could be virulence factors in maize” was based on the observation that DON mutants caused weaker infection in 4 out of 20 inbreds and ZEN mutants caused weaker infection in 6 out of 20 inbreds. The response of inbred lines to virulence factors may differ, but this fact cannot explain why both mutants caused larger lesions than the wild-type strain in some inbreds. The only plausible explanation we can think of is that part of the differences among inbreds reflected statistical variation rather than genuine differences among genotypes. The authors of [231] pointed out that disease symptoms caused by the ZEN mutants in [230] were reduced by about 40% (in fact, it was just 30%) and that in one inbred line, the virulence of the ZEN mutant was reduced more than the virulence of the DON mutant. We counter that the large variation among inbreds facilitated cherry-picking any outcome, including strains with disrupted ZEN or DON synthesis, appearing more virulent than the wild-type strain.
7.2.3. Production of RALs by Virulent Strains of Ilyonectria spp. [232]
Finally, we look at the study that suggests that certain RALs similar to ZEN may act as virulence factors in Ilyonectria spp. [232]. The hypothesis was based on the observation that these RALs were produced only by virulent strains, but it is important to note that (i) the entire metabolomes of virulent and avirulent strains were separated, (ii) virulent strains produced larger number of metabolites than avirulent strains, and (iii) virulent strains produced larger quantities of metabolites common to both virulent and avirulent strains. These findings are remarkable because virulent and avirulent strains of plant pathogens are typically very similar and often phenotypically indistinguishable, differing only in a few virulence and/or avirulence factors.
The crucial point is that the metabolic profiles labeled as belonging to virulent and avirulent strains were obtained from different fungal species. This is not evident from the description of the analysis because the samples are always referred to as virulent and avirulent strains. In the description of the PCA analysis, the members of the virulent and avirulent strain groups are listed by their ID numbers. One has to scroll to the end of the paper to find out that all the virulent strains belonged to the two species I. robusta and I. mors-panacis, while all the avirulent strains belonged to other species: I. torresensis, I. rufa, I. estremocensis, and Neonectria obtusisporum. Thus, the metabolomic clusters reflected differences between the two groups of species rather than virulent and avirulent strains.
The second issue is that the method used for metabolite extraction was a micro-scale screening procedure [248], which lacked normalization of the extracts to fungal biomass. Without normalization, quantitative comparison of metabolite production is not possible. It is plausible that the two species that apparently produced larger amounts of common metabolites (and that also happened to be virulent) grew faster, accumulating more biomass. This also explains why a larger number of metabolites were detected in these extracts, because lower concentrations obtained from smaller amounts of biomass are more likely to fall below detection limits.
The authors hypothesize that RALs produced by pathogenic species of Illionectria may indirectly assist their producers in colonizing ginseng roots by inhibiting other pathogens in soil, improving their chance of surviving in the soil, and eventually infecting ginseng. We think that this is likely, considering the extensively documented antifungal activities of RALs (Section 9.3). The authors also speculate that RALs of Illionectria may act as virulence factors, and they suggest that enzymes that degrade ZEN may also inactivate other RALs, and may be used to test the hypothesis. We believe that the chance that ZEN lactonases degrade related RALs is high, and that the concept deserves testing. Until then, the function of RALs as virulence factors in this pathosystem remains speculative.
7.3. How to Recognize That a Fungal Metabolite Is a Virulence Factor?
Before gene disruption techniques became available in fungi, the assessment of the role of a fungal metabolite in pathogenicity (ability to cause disease), virulence (the degree of disease symptoms), and aggressiveness (quantitative measure of colonization) has relied on indirect evidence and correlations (Table 5).
Table 5.
Support for the function of ZEN and DON as virulence factors (VFs) in wheat.
These approaches are still useful today because they help select candidate genes for disruption experiments and provide support for hypothesis testing. Table 5 summarizes indirect as well as direct evidence for and against the role of ZEN production by F. graminearum in the infection of wheat ears. For a comparison, the results for DON are also shown, which is an established virulence factor of F. graminearum in wheat [274].
7.4. Disclaimer
Experimental proof of a fungal metabolite’s role in virulence, or its absence, holds only for the pathosystem in which the proof was obtained. We argued that ZEN does not contribute to the virulence of F. graminearum in the ears of wheat and barley, and we will argue that the fundamental biological function of ZEN and related fungal macrolactones is to antagonize fungal competitors and mycoparasites. This does not rule out the possibility that in a different pathosystem, perhaps one that has yet to be discovered, ZEN may contribute to virulence, apart from its primary function as an agent of chemical defense. We are not aware of any fungal specialized metabolites with more than one rigorously proven biological function, but there is no reason to expect that evolutionary tinkering, which has been demonstrated for enzymes and signal pathways, would halt at specialized metabolites.
8. HYPOTHESIS 4: ZEN Is a Defense Metabolite Protecting Fusarium from Mycoparasites and Suppressing Competitors
8.1. Supporting Observations
Three observations can be seen as support for the hypothesis: (i) inhibition of fungi by ZEN, (ii) induction of ZEN synthesis in mixed cultures of F. graminearum or F. culmorum with competing fungi, and (iii) detoxification of ZEN by fungi that antagonize ZEN producers. Individually, these observations hold little weight, but when considered collectively, they strongly suggest that the hypothesis warrants testing.
8.1.1. Inhibition of Fungal Growth by ZEN
The inhibitory effects of ZEN on fungi have been observed by Nelson et al. at a conference [158], three years after the discovery of ZEN. In his well-known paper that laid the foundation for the sexual hormone hypothesis, Nelson mentioned the inhibition of fungal growth by ZEN in passing, and in the discussion after his report, he stated that the effect was not specifically examined [29]. These results were superseded by more interesting biological activities, namely estrogenic and anabolic effects (Section 2.1) and stimulation of fungal sexual development (Section 5). Later, the antifungal effects of ZEN were observed in studies that used ZEN as a control in bioprospecting natural products, for instance [275]. Despite receiving little attention, these results further substantiated the inhibitory effect of ZEN on fungi. The inhibition of the growth of 11 filamentous fungi and fungus-like stramenopiles by ZEN at 10 µg/mL was reported in the work that established the function of ZEN lactonase in Clonostachys rosea (previously Gliocladium roseum) [184], discussed below. The growth of six Trichoderma species on agar was significantly inhibited by ZEN at 4 µg/mL [276]. Ten micrograms ZEN per milliliter completely blocked hyphae formation in Candida albicans [277], but much higher concentrations were required to inhibit the growth of unicellular fungus Saccharomyces cerevisiae [278,279].
Some studies failed to detect inhibition of fungi by ZEN because the concentrations used (0.5 and 3.0 µg/mL) were too low [280]. Note that ZEN concentrations in cultures of F. graminearum can reach up to four orders of magnitude higher levels (Section 2.2).
8.1.2. Stimulation of ZEN Production by Competing Fungi
Competition with other fungi was shown to stimulate ZEN production only in a few publications, while many antagonists have been reported to reduce ZEN levels. The problem with the latter results is that ZEN concentrations were not normalized in most of these studies. Antagonists and competitors suppress Fusarium growth, even if solely through competition for nutrients. Therefore, the concentration of ZEN measured in mixed cultures may drop, as reported in many studies (e.g., [90,281]), even if the antagonist stimulated ZEN production. In such experiments, it is necessary to relate ZEN concentration to the biomass of its producer, as Milles et al. explained [282]. An additional complication is that some antagonists may destroy ZEN by enzymatic hydrolysis. ZEN concentrations in mixed cultures with these organisms rapidly drop to zero (e.g., [283]).
Regardless of these complications, stimulation of ZEN production by competing microbes has been demonstrated. Co-cultivation of F. graminearum with Penicillium verrucosum and Aspergillus ochraceus increased the concentration of ZEN in the medium 4- and 5-fold, respectively, while the productivity in ZEN amount per unit of fungal biomass in co-cultures with Penicillium verrucosum increased 25-fold [282]. Co-cultivation with Alternaria tenuissima [284] and Alternaria alternata [284,285] and co-cultivation of F. culmorum with Alternaria tenuissima [286] also stimulated ZEN production. Examination of the effect of C. rosea on ZEN production by F. graminearum is masked by the activity of ZEN lactonase (Section 8.1.4). Therefore, N. Kirsch used a C. rosea strain with the disrupted ZEN lactonase gene for these experiments [287]. In all nine F. graminearum strains (three wild-type strains and six trichothecene- and aurofusarin-deficient mutants), ZEN concentration normalized to F. graminearum biomass increased substantially (mostly more than 10-fold) by co-incubation with C. rosea.
8.1.3. Stimulation of ZEN Production by Competing Fungi Overlooked Due to Lack of Normalization
Velluti et al. [288,289] have reported no significant effect of co-cultivation with F. verticillioides and F. proliferatum on ZEN production by F. graminearum, though they observed an increase in the concentration of ZEN in the presence of the two competitors under certain conditions ([289], see also data for 15 °C in Figure 3 in [288]). ZEN levels were not normalized to F. graminearum biomass, which is known to be suppressed by co-cultivation with F. verticillioides producing fumonisins [290]. Suppression of F. graminearum growth by F. verticillioides remained unnoticed in these reports because spore production instead of fungal biomass was recorded as a proxy for fungal growth. Because most ZEN levels in mixed cultures remained unchanged while the growth of F. graminearum was presumably suppressed, we can assume that the production of ZEN increased.
Hoffmann et al. [291] studied interactions between F. graminearum with Alternaria tenuissima and Pseudomonas simiae in wheat ears. Both F. graminearum biomass and ZEN levels were reduced in all combinations of co-inoculation with A. tenuissima, but ZEN production three weeks after inoculation in the sequence Alternaria-Fusarium-Fusarium was actually stimulated as compared to control-Fusarium-Fusarium, though the effect remained unnoticed due to the lack of normalization. The biomass of F. graminearum was reduced by about four times, while the level of ZEN was reduced by about half (estimates from bar graphs in Figures 3 and 5 in [291]), indicating that ZEN production in wheat ears pre-inoculated with Alternaria approximately doubled.
8.1.4. Degradation or Detoxification of ZEN by Fungi That Parasitize ZEN Producers
The first reported biological degradation of ZEN was the hydrolysis by Gliocladium roseum (now Clonostachys rosea), which was described in 1988 by then PhD student El-Sharkawy and his supervisor Abul-Hajj [292]. Their motivation was to find a microbial model of mammalian metabolism of ZEN. As strange as it may seem today, microbial models of animal metabolism were popular from the 1970s to the 1990s. Their C. rosea strain hydrolyzed the lactone bond of ZEN. The authors speculated that the same reaction may take place in mammals treated with Ralgro, which, as we know today, is not the case. The potential of the discovery for practical applications, let alone its implications for the biological function of ZEN, was not recognized. The publication received its first relevant citation a decade later in a review of biological detoxification of fungal toxins [293], but implications for the ecological function of ZEN still remained unnoticed.
In the 2000s, the enzymatic detoxification of mycotoxins became an attractive strategy, and two laboratories embarked on cloning the gene responsible for ZEN lactonase synthesis in C. rosea. A research group at DuPont/Pioneer Hi-Bred used differential transcriptomics, relying on the fact that ZEN lactonase in C. rosea was induced by α-ZEL but not β-ZEL [294]. Two sets of C. rosea cultures were incubated with 10 µg/mL of α-ZEL and β-ZEL, RNA was extracted, and transcripts present in α-ZEL-induced cultures but absent from β-ZEL-induced cultures were identified using the GeneCalling technique of CuraGene [295], which was the state-of-the-art industrial transcriptomics at the time. The gene was cloned, and Pioneer Hi-Bred applied for a patent [296] with a priority date of 27 March 2001. A U.S. patent [297] was issued in 2004, and patents in Canada, Mexico, Brazil, and other countries followed.
At the same time, Kimura’s laboratory in RIKEN, Japan, screened a collection of microorganisms for degradation activities towards ZEN and identified a strain of C. rosea that hydrolyzed the lactone bond of ZEN [298]. They purified the enzyme, obtained a partial amino acid sequence, designed PCR primers, and cloned the gene, which they designated zhd101 [299]. With the gene at hand, they expressed the enzyme in E. coli, S. cerevisiae, and rice [300] and constructed a codon-optimized variant for S. cerevisiae [301]. RIKEN applied for a patent under the Patent Cooperation Treaty [302], but the application was rejected due to prior art by Pioneer Hi-Bred.
C. rosea has been known since 1958 to be a destructive mycoparasite [303], and it is particularly effective in suppressing ZEN producers F. culmorum [304] and F. graminearum [305]. The inhibition of fungal growth by ZEN and degradation of ZEN by C. rosea together substantiate the hypothesis that ZEN is a defense metabolite of Fusarium spp., and that C. rosea overcomes this defense by destroying ZEN enzymatically.
Genome mining for lactonase genes homologous to zhd101 reveals the presence of such genes in the genomes of several mycoparasitic fungi, and laboratory experiments confirmed that Trichoderma aggressivum and Clonostachys catenulatum hydrolyze ZEN [306]. A ZEN lactonase gene from T. aggressivum has been cloned and its product characterized [307]. Incubation of Trichoderma spp. and Clonostachys spp. with autoclaved cultures of Fusarium spp. containing ZEN revealed that several Trichoderma spp. and Clonostachys spp. degraded ZEN, including T. atroviride and T. lengibrachiatum [283]. The ability of T. atroviride and T. viride to degrade ZEN was also demonstrated in pure cultures (Figure 6 in [308]). Both fungi parasitized F. culmorum, and they efficiently suppressed F. culmorum growth in dual cultures (Figure 11 in [308]). A ZEN lactonase gene from T. aggressivum has been cloned and its product characterized [307].
Apart from the hydrolysis of the lactone bond, enzymatic activities abolishing the biological activities of ZEN by modifications of its structure, referred to as detoxification, have been reported in many fungal species. Glycosylation of ZEN by many fungal species has been reported [309,310,311,312]; other detoxification activities are listed in many reviews, for instance by McCormick [313].
8.2. Proof by Gene Disruption Experiments
While randomly selected fungi and fungus-like stramenopiles were inhibited by ZEN at 10 µg/mL, C. rosea, which hydrolyzes ZEN enzymatically, was fully resistant to a twofold higher concentration [184]. Disruption of the gene encoding ZEN lactonase rendered C. rosea susceptible to ZEN [184]. The authors inferred that the results are consistent with the hypothesis that RALs, exemplified by ZEN, are interference competition agents suppressing the growth of competing fungi.
The experiment has often been cited as support for the biological function of ZEN in protecting F. graminearum against mycoparasites (for instance, most recently in [314,315,316]), which it clearly does, but it is merely an indirect support. Proof requires showing that ZEN enhances the fitness of F. graminearum under mycoparasitic attack. The first such proof has been obtained in a study of the role of ZEN lactonase in the biocontrol activity of C. rosea towards F. graminearum [317]. The study focused on the biological function of ZEN lactonase, but it also provided data on ZEN-producing F. graminearum and a gene disruption mutant not producing ZEN in interaction with a wild-type strain of C. rosea and its ZEN lactonase mutant. Challenge assay on agar plates and inoculation of wheat grains showed that the competitive fitness of F. graminearum strains not producing ZEN and/or their defense against mycoparasitism was reduced (Suppl. Figures 2 and 3 in [317]). N. Kirsch reported quantitative results in a similar in vitro system in her thesis [287]. She co-inoculated a F. graminearum strain producing ZEN or one of two ZEN-nonproducing mutants with C. rosea producing ZEN lactonase or a lactonase-deficient mutant on broken maize kernels. After 21 d, she quantified the biomass of both fungi by real-time PCR. In co-cultures of ZEN-producing F. graminearum with lactonase-deficient C. rosea, over 90% of fungal DNA was F. graminearum DNA (Figure 5). In co-cultures of ZEN-nonproducing mutants of F. graminearum with lactonase-deficient C. rosea, over 90% of fungal DNA was C. rosea DNA. In co-cultures with the C. rosea strain producing ZEN lactonase, essentially all fungal DNA in all mixed cultures after 21 d was C. rosea DNA.
Figure 5.
Relative amount of species-specific DNA in co-cultures of F. graminearum (GR) and C. rosea (CR). Dual cultures of F. graminearum strain 2311 producing ZEN and two mutants not producing ZEN with C. rosea strains DSM 113708, which is a ZEN lactonase disruption mutant of DSM 62726 (left), and DSM 62726, which is a wild-type strain producing ZEN lactonase (right), were grown on maize kernels for 21 d at 24 °C. Total DNA was extracted, and species-specific DNA was quantified by real-time PCR. The results are presented as fractions of total fungal DNA. Figure from the thesis of M. Kirsch [287] was modified and reprinted with permission of the author.
The effect of the loss of ZEN synthesis on the competitive fitness of F. graminearum, shown in the left part of Figure 5, is very strong. The reason was that the cultures were inoculated with spore mixtures, ensuring close contact between the mycelia of both species within the entire colonized substrate. Traditional challenge assays on agar plates, which work with point-inoculated cultures growing on the agar surface, may miss fungistatic effects of metabolites that become diluted by diffusion into agar before they reach the target. This has been nicely demonstrated for the effect of fumonisins production on the competitive fitness of F. verticillioides: The loss of fumonisin production was not detectable by a traditional challenge assay on agar, while cultures on grains inoculated with a mixture of spores revealed significant and strong effects [290].
The experiments described above firmly established that ZEN is a defense compound protecting F. graminearum from the mycoparasite C. rosea. The function of ZEN in interference competition with non-parasitic competitors has not been rigorously proven, but it can be convincingly inferred from the facts that ZEN inhibits the growth of non-parasitic ascomycetes and C. rosea with disrupted ZEN-lactonase to a similar extent, and likely due to the same mechanism. Rigorous proof would require monitoring species-specific fungal biomass of ZEN-producing Fusarium sp. and ZEN-nonproducing mutants growing in mixed cultures together with fungal competitors. We expect that the results will resemble those in Figure 5.
8.3. Cautionary Note About the Use of ZEN and ZEN Mutants as Research Tools
Unnoticed physiological effects due to ZEN’s inhibition of heat shock proteins and/or MAP kinases, or the absence of these effects in ZEN-nonproducing mutants, may lead to incorrect conclusions in experiments that disregard the potential role of ZEN in the system. We provide two examples. The first example is the use of a ZEN-inducible promoter for genetic studies in F. graminearum [318]. The effects of ZEN on HSP90 and MAP kinases could lead to misinterpretation of experiments in which ZEN was used as an inducer. This would be particularly critical in a study of the function of HSP90; fortunately, the authors used estradiol instead of ZEN or β-ZEL as an inducer because of its lower price [319].
The second example is a study of the effect of mitochondrial viruses on mycotoxin production by F. graminearum and food choice of predators, on which we participated [315]. F. graminearum strain with disrupted ZEN synthesis was used as a recipient for the transmission of the virus because of its resistance to hygromycin facilitated counterselection of the donor. Comparisons between the virus-free and the transfected strains were not affected, but important differences between the donor and the acceptor, such as their ability to support the replication of the virus, may have been influenced by processes modulated by ZEN accumulating in the donor.
9. Biological Function of Fungal Resorcylic Acid (RALs) and Dihydroxyphenylacetic Acid (DHPLs) Macrolactones
9.1. The Hypothesis
Macrocyclic lactones similar to ZEN have been isolated from many fungal species. They are derived from resorcylic and dihydroxyphenylacetic acids, and we will refer to them collectively as macrolactones. They are widespread among fungi; a review from 2015 counted 190 of them [320], and many are produced by several fungal species. Antifungal activities have been reported for many macrolactones, and they may exist, though unreported, in others. Lactonase hydrolases have been found in many fungi, too. Together with the proofs of the functions of ZEN in F. graminearum and the proof of the function of ZEN lactonase in C. rosea, these facts support the generalization from ZEN to other macrolactones. Thus, we hypothesize that the ecological function of RALs and DHPLs in fungi is defense against mycoparasites and competitors, which we collectively call antagonists. The hypothesis builds upon and generalizes previous suggestions that monorden may play a key role in the parasitism of Monocillium nordinii on pine-pine gall rust fungus [321], that other mycoparasites may benefit from the production of metabolites of the same class [322], and that Hsp90 chaperone may be a prominent target in the establishment of interactions of RAL-producing fungi with other organisms [323].
RALs and DHPLs require different synthetic strategies in the lab because in RALs the acyl group of the lactone is attached directly to the aromatic ring, but in DHPLs it is separated from the aromatic ring by a benzylic CH2. Because members of both classes of macrolactones (Figure 6) have been shown to be produced by Acremonium zeae (now Sarocladium zeae) [324], but the genome of the producer (GeneBank GCA_048934535.1) contains only one homologue of PKS4 and one homologue of PKS13, the same PKSs apparently catalyze the synthesis of both structures. This suggests a closer relationship between RALs and DHPLs than previously recognized.
Figure 6.
Sarocladium zeae produces both DHPLs (left) and RALs (right).
9.2. Fungal Homologues of Polyketide Synthases Responsible for ZEN Synthesis
In 2016, Dawidziuk, Koczyk, and Popiel inferred that the synthesis of fungal RALs and DHPLs is likely of ancestral origin, predating the split between Ascomycetes and Basidiomycetes [280]. Their argument was partly based on a discovery of RALs in the Basidiomycetes fungus Sporotrichum laxum [325]. We may add to their reasoning that although the RALs produced by Sporotrichum laxum (spirolaxine, sporotricale, and sporotricale methylether) are not macrolactones, other products (phanerosporic acid and a new compound No. 10) resemble the last intermediate of ZEN synthesis just before cyclization to β-ZEL (Figure 3). The compound No. 10 was described in 1997 in a Japanese patent [326]. They specified Chrysosporium pruinosum as the source, which is also a basidiomycete. Phanerosporic acid was first isolated from cultures of another basidiomycete, Phanerochaete chrysosporium [327]. Although phanerosporic acid is not a lactone, it shares antifungal activity with ZEN and other RALs. Interestingly, it also stimulated plant growth [327] similarly to ZEN (Table 3).
Since Dawidziuk et al.’s work [280], many fungal genomes have been added to databases. We searched for homologues of PKS13 and PKS4 in virtual proteomes of fungi and present the results in Figure 7 and Figure 8. For most of the homologues found, we were able to identify the likely metabolic product. Two of them are not macrolactones, but both cladosporin [328,329] and cytosporones [330] exhibit strong antifungal activities. Supplementary Table 1 shows the acc. Nos. of the PKSs predicted to be responsible for the synthesis of cladosporin, hypothemycin, and radicicol in 11 fungal species.
Figure 7.
Homologues of PKS4 from F. graminearum in fungal genomes. The dendrogram was constructed using Maximum Likelihood based on BLASTP version Blast+2.16.0 for transcribed genes (“virtual proteoms”) sharing more than 70% identity and more than 90% query cover with FGSG_12126 (PKS4) from F. graminearum. Bootstrap values (500 replicates) indicate branch support. Proteins from other fungal species are labeled accordingly.
Figure 8.
Homologues of PKS13 from F. graminearum in fungal genomes. The dendrogram was constructed using Maximum Likelihood based on BLASTP version Blast+2.16.0 for transcribed genes (“virtual proteoms”) sharing more than 70% identity and more than 90% query cover with FGSG_02395 (PKS13) from F. graminearum. Bootstrap values (500 replicates) indicate branch support. Proteins from other fungal species are labeled accordingly.
9.3. Antifungal Activity of RALs and DHPLs
The first fungal RAL was isolated in 1953 from Monosporium bonorden due to its fungicidal activity [331]. In 1964, the structure of the metabolite was established, and it was designated monorden [332]. In the same year, antifungal metabolite radicicol was isolated from Cylindrocarpon radicicola, and its structure was found to be identical to monorden [333]. The same metabolite was later isolated from many other species, for instance, Colletotrichum graminicola [334], Chaetomium chiversii [238], Penicillium luteo-aurantium [335], Humicola fuscoatra [322], Neocosmospora tenuicristata [336], and Niesslia endophytica [337].
Producers of radicicol comprise fungi of all lifestyles: saprophytes, endophytes, plant pathogens, and mycoparasites. Table 6 presents selective macrolactones with well-documented antifungal properties. Fungicidal activities of RALs and DHPLs are so strong that they have been considered for the control of Dutch elm disease [321]. Radicicol was recently suggested as a lead structure for the development of fungicides for the control of plant diseases [338].
9.4. Conservation of Molecular Targets Hinders Adaptation of Antagonists
Cytotoxic activity of curvularin and ZEN towards HeLa cells has been reported already in the 1970s [339], but the molecular target was unknown. Major medical interest in RALs was sparked by the discovery that radicicol reversed the malignant phenotype of oncogene-transformed fibroblasts [340]. The effect was originally attributed to the inhibition of certain protein kinases, but the main molecular target of radicicol was found to be the heat shock protein HSP90, in which radicicol blocks the ATP/ADP-binding site [235,341]. As this part of HSP90 is highly conserved (in E. coli, HSP90 is designated HtpG), radicicol inhibits molecular chaperones of this family from bacteria through yeast to mammals [342]. Radicicol and its dechlorinated derivative monocillin I were also shown to bind to and inhibit plant HSP90 [343]. The resorcinol moiety (2,4-dihydroxy-6-alkenylbenzoic acid) is important for binding of radicicol to the chaperone [344].
Table 6.
Fungal RALs and DHPLs with documented antifungal properties.
Table 6.
Fungal RALs and DHPLs with documented antifungal properties.
| Name | Chemical Structure (Example) 1 | Fungal Producers (Incomplete List) | Ref. to Isolation | Ref. to Anti- Fungal Activity |
|---|---|---|---|---|
| Cryptosporiopsin A | ![]() | Cryptosporiopsis sp. | [345] | [345] |
| Curvularin dehydrocurvularin | ![]() | Curvularia aeria, Alternaria, Penicillium sp., Cochliobolus spicifer, Alternaria longipes | [346,347,348,349] | [350] |
| Hypothemycin | ![]() | Hypomyces trichothecoides, Hypomyces subiculosus, Podospora sp. | [351,352,353] | [354] |
| Lasiodiplodin | ![]() | Lasiodiplodia theobromae, L. pseudotheobromae | [355] | [355] |
| Monocillin VI and 4′-hydroxymonocillin IV | ![]() | Paecilomyces | [356,357] | [358] |
| Queenslandon | ![]() | Chrysosporium queenslandicum | [359] | [359] |
| Radicicol (monorden) | ![]() | Many 2 | Many 2 | [321,322,338,360] |
1 One of the compounds listed in the 1st column is shown, but all were shown to possess antifungal properties. 2 Eight producers of radicicol, together with references, are listed at the beginning of Section 9.3.
The second prominent target for RALs is mitogen-activated protein kinases (MAP kinases) [239,361]. The affinity of radicicol itself to kinases is low, but derivatives such as radicicol A and other RALs bind to and inhibit MAP kinases [235]. Similarly to HSP90, the binding site is the ATP-binding pocket of MAP kinases. Because activation of MAP kinases is involved in the development of different kinds of cancer, fungal RALs have been studied as promising leads for antineoplastic drugs [362].
Chaperones support the refolding of many proteins, and MAP kinases are involved in several transduction pathways. Interfering with these functions impairs vital processes in the cell. Conservation of the targets, which in both proteins are the ATP-binding pockets, likely hinders antagonists’ adaptation by target modification. We suggest that this is the reason why this chemical defense works despite eons of coevolution between the producers of macrolactones and their antagonists. This is also the likely reason why many parasites of Fusarium spp. developed or acquired the ability to enzymatically degrade or detoxify ZEN.
9.5. Self-Protection of Macrolactone Producers Is Inefficient
The same reason, however, hinders the self-defense of macrolactone producers. Functional constraints due to conserved targets restrict target modifications, and active transport out of the cell only removes a freely diffusing molecule after it reaches the transporter, which limits its efficiency at low concentrations. Fungi can synthesize toxic metabolites in vesicles that discharge their content to the extracellular space by exocytosis [363], which overcomes the limitations of self-defense, but there is no indication that macrolactones are synthesized in vesicles.
Data support the expectation that the self-defense of macrolactone producers is inefficient. Kang et al. [364] developed a selective medium for Cylindrocarpon destructans, which produces radicicol, by supplementing the growth medium with 50 µg/mL radicicol. Inspection of Figure 2 in [364] shows that radicicol at this concentration reduced the growth of C. destructans by about 50%.
Investigation of the HSP90 from the radicicol producer Humicola fuscoatra led to similar results [365]. The affinity of radicicol to HSP90 from H. fuscoatra was lower than to other HSP90 proteins, which the authors explained by two substitutions in the ATP binding site, but yeast expressing the protein was only moderately resistant to radicicol. The most resistant form of HSP90 was obtained by introducing the substitutions from HSP90 of H. fuscoatra into the yeast protein, but yeast expressing the protein was still partially inhibited by 60 µM radicicol.
The situation with F. graminearum and ZEN is similar. According to a conference abstract from 2011, HSP90 from F. graminearum is resistant to ZEN [366]. This resistance, however, is limited because the presence of 50 µg/mL ZEN in liquid cultures inhibited F. graminearum growth (our unpublished results), though F. graminearum rapidly converts external ZEN to ZEN-4-sulfate [366] (Note: production of ZEN sulfate by F. graminearum has been known since 1991 [367]).
9.6. Fitness Costs and Control of Macrolactone Synthesis
Production of macrolactones reduces the fitness of the producers by inhibiting their growth due to inefficient self-defense and by incurring metabolic costs. Inefficient self-protection has been documented in the previous section. Metabolic costs are likely to be substantial, too, because macrolactones accumulate in cultures of their producers in large amounts. Regarding ZEN, this is described in Section 2.2. Remarkably high concentrations of radicicol, pochonins, and monocillins in fungal extracts were pointed out by Piper and Mills [323]. To maintain macrolactone production, fitness reduction must be compensated by a larger fitness gain. The largest biotic threats to fungi are predators, parasites, and competitors. The protective effects of F. graminearum against mycoparasites by ZEN have been proven, and protection against competitors is likely because antifungal effects of ZEN are not species-specific, but ZEN has not protected F. graminearum from grazing by springtails and isopods (Figure 9 and further results in [368]). Furthermore, ZEN synthesis was suppressed by predation (see next section). Similarly, monordens and monocillins have not deterred corn earworm larvae from feeding and exhibited low toxicity to them [322]. Thus, fitness reduction due to metabolic costs of macrolactone synthesis and self-inhibition must be compensated by the fitness gain due to protection against mycoparasites and/or competitors.
Figure 9.
Preference of the springtail Folsomia candida for grazing on a F. graminearum strain producing aurofusarin and ZEN and its gene disruption mutants. Springtails were offered a choice between colonies of the wild-type (w.t.) strain, which was a producer of aurofusarin and ZEN, ∆AUR (a mutant with disrupted aurofusarin synthesis), and ∆ZEA (a mutant of the wild type with disrupted ZEN synthesis). The number of animals grazing on a particular strain at different time points is shown. Data for ∆ZEA (black line) coincide with and are partially covered by data for the w.t. Modified from Suppl. data in [368] shown in line with Creative Commons Attribution 4.0 International License [155].
Exposure of fungi to mycoparasites and competitors, which we will collectively call antagonists, varies with time and space. To maximize their fitness, fungi must tune their defense to match not just current but also future exposure because the onset of transcription and the protective effect are separated by a time gap. Chemical defense should also match exposure to antagonists that are likely to occur in the future. How can fungi achieve it?
Maximization of fitness has driven the development of gene regulatory networks, including those that control defense chemicals. Fungal life histories involve scenarios with different requirements for chemical defense. Each scenario is endowed with a different pattern of environmental signals. We believe that the perception and processing of these signals enables fungi to launch defense compound synthesis with optimal timing and intensity, and to turn the synthesis off when appropriate. The complexity of regulatory networks governing chemical defense must match the complexity of life history scenarios. That ZEN synthesis in F. graminearum is controlled by several regulatory networks interacting with each other (Section 3) is in line with this reasoning.
9.7. Regulatory Networks and Life History Scenarios
Except for ZEN, ecological and physiological data on macrolactone synthesis in fungi are scarce. Therefore, examples of life history scenarios mainly rely on ZEN production by F. graminearum. Apart from ZEN, fumonisins are the only metabolites of Fusarium whose role in interference competition has been proven [290]. Similarly to ZEN, production of fumonisins is controlled by multiple gene regulatory circuits, including a pathway-specific transcription factor [369] of factors with multiple binding sites [370], epigenetic control [371,372], AreA-dependent nitrogen repression [373], and mRNA methylation [374].
The first life history scenario examines colonization of nutrient-rich seeds. Mycoparasites and competitors are absent, but defense compounds may accumulate, as suggested for fumonisins accumulating in maize kernels infected with F. verticillioides. Fumonisins are virulence factors in rice [375] and may play a role in the infection of maize seedlings under certain conditions [376,377], but they are not involved in the infection of maize ears by F. verticillioides [378,379,380]. In spite of that, infected maize kernels accumulate substantial amounts of fumonisins. Sherif et al. [290] hypothesized that fumonisins in these kernels suppress competitors of F. verticillioides after the grains fall on the ground. The observations that fumonisins are produced mainly in late stages of seed development [381] and that their synthesis is enhanced by co-infection with F. graminearum (Figure 9 in [290]) support this hypothesis. How has the gene regulatory network evolved? One can envision that through its evolution, F. verticillioides repeatedly colonized starch- and oil-rich seeds under declining water activity and absence of microbial metabolites. Strains that responded to these conditions by moderate production of fumonisins may have gained maximum fitness; strains that produced less fumonisins may have been outcompeted by fungi after the seeds have fallen on the ground; and strains that produced higher than optimal amounts of fumonisins may not have built up enough biomass due to metabolic costs and self-inhibition. We hypothesize that the scenario of pre-emptive protection of nutrient-rich substrates also applies to Fusarium spp. producing ZEN and to plant pathogens producing other RALs or DHPLs such as Cylindrocarpon radicicola, Ilyonectria mors-panacis, Colletotrichum graminicola, and Lasiodiplodia theobromae. We know that ZEN accumulates in infected grains at late stages of infection [250,251], and our hypothesis predicts that the accumulation of other RALs or DHPLs exhibits similar kinetics.
The second scenario considers a macrolactone producer facing competition from fungi colonizing the same substrate. We may expect that the presence of competitors triggers defense compound production, though experimental confirmation is only available for ZEN (Section 8.1.2). Different competitors likely differ in their ability to cope with defense metabolites, and producers of defense metabolites may distinguish among competitors or groups of competitors, similarly to mycoparasites that distinguish among prey species [382], even at a distance [383]. A regulatory network tuned by evolution to maximize the fitness of a defense compound producer is expected to process competitor-specific signals to launch the most effective defense strategy. Turning off the synthesis when it is not needed is also an important function of a regulatory network.
Finally, we consider a scenario with different threats occurring concomitantly, choosing F. graminearum as an example. Aurofusarin is the major—if not only—metabolite protecting F. graminearum from predators [368]. Both aurofusarin and ZEN are polyketides, and their syntheses compete for precursors [384]. Because the threat of predation is more severe than competition or parasitism, a strategy maximizing fungal fitness under predation pressure must maximize aurofusarin synthesis, which requires channeling all polyketide precursors into the aurofusarin pathway. RNAseq data generated in our study of the biological function of aurofusarin [368] confirmed this prediction by showing that ZEN synthesis was suppressed under predation (Table 7).
Table 7.
Effect of predation on the expression of ZEN cluster in F. graminearum.
The key effect revealed by Table 7 is the suppression of ZEB2, which is strictly necessary for ZEN synthesis [59]. Note: Decreased ZEN concentration in cultures subjected to predation would not support the hypothesis that ZEN synthesis is suppressed by a gene regulatory network because aurofusarin synthesis stimulated by predation [368] is expected to deplete biosynthetic resources for ZEN, as observed in aurofusarin-overproducing mutants [384].
10. Research Challenges
10.1. Asking the Right Questions
When the synthesis of a new fungal special metabolite is elucidated today, gene disruption mutants are usually generated to reveal the function of individual genes in the pathway. With mutants in the key gene of the pathway at hand, which most often will be a terpene, polyketide, or nonribosomal peptide synthase, the biological function of the metabolite in chemical defense can be investigated. This is rarely done, even in situations when the hypothesis is compelling and should be immediately apparent. One of the reasons may be a bias within the research field. In a laboratory studying plant–pathogen interactions, mutants with disrupted synthesis of a new specialized metabolite are likely to be subjected to an infection assay. If the result is negative, the experiments will be repeated, the infection conditions will be tweaked, and other host plants will be tested. If everything fails, the study concludes with negative results.
It is only recently that plant pathologists began appreciating the role of the saprophytic phase in the life cycle of necrotrophic pathogens, including the role of mycotoxins in the formation of inoculum for plant infection [385]. Biotic challenges faced by pathogens in their life cycle, except for the defense responses of the host, are seldom considered. Biotrophic pathogens are subject to mycoparasitism. Necrotrophic pathogens spend most of their life cycle saprophytically, facing threats of predation, competition, and mycoparasitism. These permanent threats likely dominated selection forces driving the development of specialized metabolite synthesis in necrotrophic fungi to a larger extent than pathogens’ interactions with host plants.
10.2. Example: Fusaristatin A in F. pseudograminearum
Fusaristatin A is a hybrid polyketide-nonribosomal peptide isolated for the first time from an endophytic strain of Fusarium [386]. The metabolite is produced by many species of Fusarium and other fungal genera, but it was believed not to be produced by F. pseudograminearum because the corresponding biosynthetic cluster was missing from the F. pseudograminearum genome [387]. Five years later, F. pseudograminearum strains possessing the biosynthetic cluster and producing fusaristatin A have been found in Western Australia, while isolates from the other states of Australia did not produce fusaristatin [388]. Remarkably, strains with disrupted fusaristatin synthesis grew faster and infected wheat more severely than fusaristatin A producers [389]. Thus, as the authors noted, fusaristatin synthesis negatively impacted both the saprophytic and the pathogenic stages of the life cycle. Populations that have lost fusaristatin coexist with fusaristatin producers, which the authors found perplexing. We suggest, with a degree of certainty, that the solution to the puzzle is that fusaristatin A protects F. pseudograminearum against predation. We hypothesize that the fitness gain in areas with strong predation pressure outweighs the fitness depression due to costs of synthesis and/or self-toxicity, and the synthesis is maintained by positive selection. Fitness gain in areas with low predation pressure is lower than the costs of synthesis, and the synthesis is counterselected. Data shown in Figure 10 support this hypothesis: expression of all genes of the fusaristatin gene cluster was stimulated by springtail grazing.
Figure 10.
Springtails grazing stimulates expression of the gene cluster encoding fusaristatin A synthesis in F. graminearum. Data points show the change fold factors for grazing/control for four replicates. RNAseq data from [368] used in line with Creative Commons Attribution 4.0 International License [155].
10.3. Avoiding Pitfalls
An often-encountered pitfall in research on specialized metabolites is a lack of normalization of metabolite concentration to the biomass of the producer. Whether mycotoxin content of field grains or metabolomes of laboratory cultures, normalization is indispensable for any inference drawn from quantitative data. Plant breeders have reported positive correlations between DON levels in field grains and disease score, and often inferred that positive correlations corroborate the role of DON in virulence. This is incorrect. Isolates with higher aggressiveness grow more biomass in planta, and they cause more severe symptoms. Any metabolite of a necrotrophic pathogen produced during the infection is expected to correlate with the biomass of the pathogen and thus with disease symptoms. To infer the role of a metabolite in virulence, its concentration in plant tissue must be normalized to fungal biomass. This has rarely been done, which is why we could cite only a few such correlations in Table 5.
The opposite situation occurs in laboratory studies of the effect of competition on the production of fungal metabolites. If the concentration is not normalized, stimulation of synthesis by competition or predation may become masked by the reduction of fungal biomass. Examples are shown in Section 8.1.3.
A second common pitfall is the use of traditional challenge assays on agar plates in studies of fungal interactions. On agar surface, interacting cultures do not have direct contact before their colonies meet, and their chemical interaction via secreted metabolites is weakened by diffusion of the metabolites into agar. The biomass of a fungal colony on an agar surface is much smaller than the volume of the agar medium, which is 95% water. Secreted metabolites undergo strong dilution before they reach the interacting partner. Competitive interactions between saprophytic or necrotrophic fungi should be investigated by inoculating natural substrates such as grains with mixtures of spores or mycelial fragments, which results in truly mixed cultures consisting of strains or species closely interacting within the entire substrate. Liquid cultures inoculated with mixtures of spores also guarantee close interaction within the entire culture, but secreted metabolites are strongly diluted, especially in early stages of the incubation, weakening their effect on the interacting partner. Another drawback of liquid cultures is that, except for aquatic fungi, they do not well simulate the natural environment of fungi.
Inadequate use of ELISA, which was a common pitfall in the past (Section 4.2), is unlikely to occur anymore.
10.4. Access to Gene Disruption Mutants
Pathway disruption mutants are the key tools in research on specialized metabolites. Methods for the generation of such mutants are now widely available, but it is a laborious procedure requiring special skills and equipment. Therefore, strains carrying gene disruptions should be preserved and made available for future research. The value of these strains grows with each published study. Typically, strains are kept in local culture collections of the laboratories where they have been generated, as long as the laboratories exist. Unfortunately, local collections are not permanent. For instance, a collection from which we obtained many gene disruption mutants of F. graminearum ceased to exist a few years ago. If we had not kept the strains, they would be lost to science.
We urge all colleagues to deposit their strains in curated collections that guarantee long-term availability such as CABI Genetic Resource Collection (GRC) in Egham, Surrey, UK; Fungal Genetic Stock Center at Kansas State University in Manhattan (KS), USA; Westerdijk Fungal & Yeast Collection (formerly CBS) in Utrecht, The Netherlands; or DSMZ—German Collection of Microorganisms and Cell Cultures in Braunschweig, Germany. It is important to deposit entire sets, with wild-types, ectopic insertions, and complemented strains or several independent disruption mutants. This is necessary because strains with deleted or disrupted targets usually contain selection markers, and they may also carry unknown mutations or genome rearrangements inadvertently introduced during the transformation, which may affect their behavior in assays used to examine the function of target genes. The chemical phenotype of strains with ectopic insertions of resistance cassettes may be effected in unexpectable ways; for instance, enzymes responsible for antibiotic resistance may phosphorylate or acetylate fungal metabolites resembling their substrates. Additional independent strains with independent disruptions of the target gene or complemented strains are also needed to exclude effects of inadvertent mutations. Rapid access to sets of strains comprising independent disruption mutants or complemented strains and ectopic insertions enables laboratories in ecological chemistry lacking molecular skills to help us understand why fungi produce specialized metabolites.
Supplementary Materials
The following supporting information can be downloaded at https://www.mdpi.com/article/10.3390/toxins17050226/s1; Figure S1: Alignment of PKS4 and PKS13 from F. graminearum with protein sequences from F. verticillioides that have been claimed to be involved in ZEN synthesis, but in reality are involved in the synthesis of bikaverin and fumonisin; Table S1: Putative assignments of PKS4- and PKS13-homologues to known RALs.
Author Contributions
Conceptualization, M.V. and P.K.; methodology, M.V. and P.K.; software, M.V. and P.K.; resources, M.V. and P.K.; writing—original draft preparation, M.V. and P.K.; writing—review and editing, M.V. and P.K.; visualization, M.V. and P.K.; supervision, P.K.; project administration, P.K. Both authors have read and agreed to the published version of the manuscript. All authors have read and agreed to the published version of the manuscript.
Funding
This research received no external funding.
Acknowledgments
PK acknowledges Franz Berthiller (BOKU, Vienna, Austria) for an exchange about self-protection of fungi that inspired this project. The late H.-M. Müller (University of Hohenheim, Germany) is acknowledged for providing us with rare literature and N. Kirsch for allowing us to use a figure from her thesis.
Conflicts of Interest
The authors declare no conflicts of interest.
Appendix A. Proportion of α-ZEL and β-ZEL in Infected Grains in the Field
Together with ZEN, cultures of ZEN-producing Fusarium spp. often accumulate ZELs [98]. That α-ZEL is substantially more estrogenic than ZEN and β-ZEL is less estrogenic has been known since the 1970s [233], corresponding to the binding affinities of the metabolites to estrogen receptors of mammals [390]. These findings have been confirmed in numerous studies since, and they are reflected by current guidelines for maximum concentrations in foods and feeds [391]. Interestingly, the estrogenicity ranking of ZEN and ZOLs matches their ranking by fungal growth inhibition (Figure 3 in [184]).
ZOLs have rarely been reported in mycotoxin monitoring programs. The analysis of ZEN originally relied on ELISA, which could not distinguish ZEN from ZELs, and TLC, which did not distinguish between α-ZOL and β-ZEL [98]. GC and HPLC methods separate all ZEN derivatives, but standard multitoxin methods used for mycotoxin monitoring often do not include ZELs. Some early studies of mycotoxin content in grains detected only [392] or predominantly [393] α-ZEL, which is the likely reason why some authors assumed that α-ZOL was the only diastereomer occurring in naturally contaminated grains [394].
Do plants convert ZEN mainly into β-ZEL as suggested by [231]? A. thaliana treated with ZEN accumulated more β-ZEL than α-ZEL [395], but micropropagated wheat plants converted most ZEN directly to glycosides. Only 1–2% of the applied ZEN were found in the form of α- and β-ZOL, with both isomers occurring in equal amounts in a resistant as well as a susceptible cultivar [228]. In the field, endophyte and other plant-associated microbes might also convert ZEN into ZELs. The limited available data on α-ZEL and β-ZEL in maize and wheat grains are summarized in Table A1. Several reviews on the topic are available, but each covered only a fraction of the data compiled here. The compilation in Table A1 suggests that maize grains accumulate mainly α-ZEL, while wheat grains accumulate mainly β-ZEL.
Table A1.
Comparison of the concentrations of α-ZEL and β-ZEL in field grain 1.
Table A1.
Comparison of the concentrations of α-ZEL and β-ZEL in field grain 1.
| Year | Origin | Occurrence Maize | Concentration Maize | Occurrence Wheat | Concentration Wheat | Ref. |
|---|---|---|---|---|---|---|
| 2007 | Nigeria | α-ZEL >> β-ZEL | α-ZEL >> β-ZEL | - | - | [396] |
| 2012 | Belgium | α-ZEL ≈ β-ZEL | α-ZEL > β-ZEL | Low | - 2 | [397] |
| 2014 | Nigeria | Low | - 3 | - | - | [398] |
| 2014 | Belgium | - | - | α-ZEL >> β-ZEL | α-ZEL >> β-ZEL 4 | [399] |
| 2015 | Finland | - | - | α-ZEL ≈ β-ZEL | α-ZEL << β-ZEL | [400] |
| 2016 | Poland | - | - | α-ZEL << β-ZEL | α-ZEL << β-ZEL | [401] |
| 2016 | Nigeria | α-ZEL ≈ β-ZEL | α-ZEL ≈ β-ZEL | - | - | [402] |
| 2021 | Nigeria | α-ZEL ≈ β-ZEL | α-ZEL > β-ZEL | - | - | [403] |
| 2025 | Poland | - | - | α-ZEL << β-ZEL | α-ZEL << β-ZEL 5 | [404] |
1 Differences between α-ZEL and β-ZEL: a ≈ b: smaller than two-fold; a < b, a > b: larger than two-fold; a << b, a >> b: larger than 5-fold. 2 Only 2 samples above LOQ for α-ZEL and one for β-ZEL. 3 Only one sample positive for each ZEL. 4 Only one sample positive for β-ZEL. 5 Durum wheat inoculated with F. culmorum; only ZEN and β-ZEL concentrations above detection limits were found, though α-ZEL was detected with a higher sensitivity than β-ZEL (Table S8 = ESM10 in [405]).
References
- European Commission. Commission Recommendation (EU) 2016/1319 of 29 July 2016 amending Recommendation 2006/576/EC as regards deoxynivalenol, zearalenone and ochratoxin A in pet food. Off. J. Eur. Union 2016, L208, 58–60. [Google Scholar]
- EFSA Panel on Contaminants in the Food Chain. Scientific Opinion on the risks for public health related to the presence of zearalenone in food. EFSA J. 2011, 9, 2197. [Google Scholar] [CrossRef]
- IARC. Some Traditional Herbal Medicines, Some Mycotoxins, Naphthalene and Styrene. In IARC Monographs on the Evaluation of Carcinogenic Risks to Humans; World Health Organization: Geneva, Switzerland, 2002; Volume 82, ISBN 978-92-832-1282-9. [Google Scholar]
- McNutt, S.; Purwin, P.; Murray, C. Vulvovaginitis in swine. J. Am. Vet. Med. Assoc. 1928, 73, 484–492. [Google Scholar]
- Pullar, E.M.; Lerew, W.M. Vulvovaginitis of swine. Aust. Vet. J. 1937, 13, 28–31. [Google Scholar] [CrossRef]
- McErlean, B.A. Vulvovaginitis of swine. Vet. Rec. 1952, 64, 539–540. [Google Scholar]
- Hennig-Pauka, I.; Koch, F.-J.; Schaumberger, S.; Woechtl, B.; Novak, J.; Sulyok, M.; Nagl, V. Current challenges in the diagnosis of zearalenone toxicosis as illustrated by a field case of hyperestrogenism in suckling piglets. Porc. Health Manag. 2018, 4, 1–9. [Google Scholar] [CrossRef]
- Andrews, F.N.; Stob, M. Anabolic and Estrogenic Compound and Process of Making. U.S. Patent No. 3,196,019, 20 July 1965. [Google Scholar]
- Urry, W.H.; Wehrmeister, H.L.; Hodge, E.B.; Hidy, P.H. The structure of zearalenone. Tetrahedron Lett. 1966, 7, 3109–3114. [Google Scholar] [CrossRef]
- Stob, M.; Baldwin, R.S.; Tuite, J.; Andrews, F.N.; Gillette, K.G. Isolation of an anabolic, uterotrophic compound from corn infected with Gibberella zeae. Nature 1962, 196, 1318. [Google Scholar] [CrossRef]
- Christensen, C.M.; Nelson, G.H.; Mirocha, C.J. Effect on the white rat uterus of a toxic substance isolated from Fusarium. Appl. Microbiol. 1965, 13, 653–659. [Google Scholar] [CrossRef]
- Mirocha, C.J.; Christensen, C.M.; Nelson, G.H. Estrogenic metabolite produced by Fusarium graminearum in stored corn. Appl. Microbiol. 1967, 15, 497–503. [Google Scholar] [CrossRef]
- Shipchandler, M.T. Chemistry of zearalenone and some of its derivatives. Heterocycles 1975, 3, 471–520. [Google Scholar] [CrossRef]
- Strauch, T.; Carroll, J.; Berg, E.; Salfen, B. Zeranol administration to gestating sows alters sow blood serum IGF-I concentrations and improves piglet performance. J. Anim. Vet. Adv. 2004, 3, 270–277. [Google Scholar]
- Hidy, P. Synthetic Fermentation Medium and Process Using Same for Cultivating Gibberella zeae. U.S. Patent No. 3,580,811, 25 May 1971. [Google Scholar]
- Woodings, E.T. Process for Producing Zearalenone. U.S. Patent No. 3,661,714, 9 May 1972. [Google Scholar]
- Keith, C.L. Process for Producing Zearalenone. U.S. Patent No. 3,661,712, 9 May 1972. [Google Scholar]
- McMullen, J.R. Process for Producing Zearalenone. U.S. Patent No. 3,661,713, 9 May 1972. [Google Scholar]
- Young, V.V. Separation of Mixed Diastereoisomers of Zearalanol. U.S. Patent No. 3,687,982, 29 August 1972. [Google Scholar]
- Young, V.V. Preparation of Zearalanone or of Racemic Mixtures of Zearalanol Dimers. U.S. Patent No. 3,818,044, 18 June 1974. [Google Scholar]
- Young, V.V.; Kosewicz, J.S.; Schmitz, F.W. Method for the Recovery of Zearalenone. U.S. Patent No. 4,010,167, 1 March 1977. [Google Scholar]
- Bethell, J.R.; Reid, G.R.; Affleck, K.M.; Breining, T. Process for Manufacturing Zeranol. U.S. Patent No. 8,674,120, 18 March 2014. [Google Scholar]
- Bethell, J.R.; Reid, G.R.; Affleck, K.M.; Breining, T. A Process for Manufacturing Zeranol. European Patent No. 2417118, 27 January 2016. [Google Scholar]
- Czaja, R.; Grenda, V.; Chamberlin, E. Synthesis of the Biologically Active Diastereoisomer of Zearalanol. U.S. Patent No. 3,704,249, 28 November 1972. [Google Scholar]
- Moimas, F.; Clauti, G. A Process for the Separation of Macrocyclic Diastereomers. European Patent Application No. 89103624.6, 13 September 1989. [Google Scholar]
- Gelo, M.; Šunjić, V. Enzymatic kinetic separation of stereoisomeric macrocyclic lactone derivatives, 7α,β-O-acyl trans-zearalenols and 7α,β-O-acyl zearanols. Tetrahedron 1992, 48, 6511–6520. [Google Scholar] [CrossRef]
- Taub, D.; Kuo, C.-H. Zearalenone Ethers. British Patent No. 1,198,953, 15 July 1970. [Google Scholar]
- Robertson, D.E. Zearaline Glycoside Compounds. U.S. Patent No. 3,960,835, 1 June 1976. [Google Scholar]
- Nelson, R. Hormonal Involvement in Sexual Reproduction in the Fungi with Special Reference to F-2, a Fungal Estrogen. In Morphological and Biochemical Events in the Plant-Parasite Interaction; Mochizuki Publishing Co. for the Phytopathological Society of Japan: Tokyo, Japan, 1971; pp. 181–205. [Google Scholar]
- Windels, C.E.; Mirocha, C.J.; Abbas, H.K.; Xie, W. Perithecium production in Fusarium graminearum populations and lack of correlation with zearalenone production. Mycologia 1989, 81, 272–277. [Google Scholar] [CrossRef]
- Marasas, W.F.O.; Nelson, P.E.; Toussoun, T.A. Toxigenic Fusarium Species, Identity and Mycotoxicology; Pennsylvania State University Press: University Park, TX, USA, 1984; ISBN 978-0-271-00348-1. [Google Scholar]
- Speers, G.M.; Meronuck, R.A.; Barnes, D.M.; Mirocha, C.J. Effect of feeding Fusarium roseum F. sp. graminearum contaminated corn and the mycotoxin F-2 on the growing chick and laying hen. Poult. Sci. 1971, 50, 627–633. [Google Scholar] [CrossRef]
- Taub, D.; Girotra, N.N. Zearalenone Intermediates and Their Preparation. U.S. Patent No. 3,624,144, 30 November 1971. [Google Scholar]
- Taub, D.; Girotra, N.N.; Hoffsommer, R.D.; Kuo, C.H.; Slates, H.L.; Weber, S.; Wendler, N.L. Total synthesis of the macrolide zearalenone. Chem. Commun. 1967, 225–226. [Google Scholar] [CrossRef]
- Taub, D.; Girotra, N.N.; Hoffsommer, R.D.; Kuo, C.H.; Slates, H.L.; Weber, S.; Wendler, N.L. Total synthesis of the macrolide, zearalenone. Tetrahedron 1968, 24, 2443–2461. [Google Scholar] [CrossRef] [PubMed]
- Umehara, A.; Kawakita, K.; Sasaki, M. Total synthesis of (−)-zearalenone and (−)-zearalanone: A macrocyclization strategy by Ni/Zr/Cr-mediated reductive ketone coupling. J. Org. Chem. 2024, 89, 13800–13805. [Google Scholar] [CrossRef]
- Nichols, W. History of the TBA Implant Database; Texas Tech University: Lubbock, TX, USA, 2022. [Google Scholar]
- European Council. Council directive of 31 July 1981 concerning the prohibition of certain substances having a hormonal action and of any substances having a thyrostatic action. Off. J. Eur. Communities 1981, 222, 32–33. [Google Scholar]
- European Council. Council Directive 88/299/EEC of 17 May 1988 on trade in animals treated with certain substances having a hormonal action and their meat. Off. J. Eur. Communities 1988, 128, 36–38. [Google Scholar]
- Anonymous. Request by the European Communities for Arbitration Under Article 22.6 of the DSU—WTO Report; WTO: Geneva, Switzerland, 2009. [Google Scholar]
- Johnson, R.; Hanrahan, C. The U.S.-EU Beef Hormone Dispute—Report for United State Congress; R40449; Congressional Research Service: Washington, DC, USA, 2010. [Google Scholar]
- Directorate-General for Communication European Commission. EU Complies with WTO Ruling on Hormone Beef and Calls on USA and Canada to Lift Trade Sanctions—Press Release; Communication European Commission: Brussels, Belgium, 2003. [Google Scholar]
- Congressional Research Service US Congress. U.S.—European Union Disputes in the World Trade Organization; RL31860; Congressional Research Service US Congress: Washington, DC, USA, 2003. [Google Scholar]
- Anonymous. European Communities—Measures Concerning Meat and Meat Products (Hormones)—WTO Report; WTO: Geneve, Switzerland, 2009. [Google Scholar]
- Anonymous. Joint Communication from the European Communities and the United States—WTO Report; WTO: Geneva, Switzerland, 2009. [Google Scholar]
- Laurenza, E. Latest Developments in the Implementation of EC-Hormones II. Eur. J. Risk Regul. 2012, 3, 408–409. [Google Scholar] [CrossRef]
- Anonymous. The U.S.-EU Beef Hormone Dispute—Congress Report; Congressional Research Service: Washington, DC, USA, 2017. [Google Scholar]
- Johnson, R. U.S.-EU Beef Hormone Dispute. In Major Agricultural Trade Issues in 2020—Congretional Research Service Report; Congretional Research Service Reports; United States Congress: Washington, DC, USA, 2020; pp. 35–36. [Google Scholar]
- The Prohibited List. Available online: https://www.wada-ama.org/en/prohibited-list (accessed on 19 December 2024).
- Ayotte, C.; Goudreault, D.; Charlebois, A. Testing for natural and synthetic anabolic agents in human urine. J. Chromatogr. B 1996, 687, 3–25. [Google Scholar] [CrossRef]
- Thevis, M.; Fußhöller, G.; Schänzer, W. Zeranol: Doping offence or mycotoxin? A case-related study. Drug Test. Anal. 2011, 3, 777–783. [Google Scholar] [CrossRef]
- Kintz, P.; Ameline, A.; Raul, J.-S. Discrimination between zeranol and zearalenone exposure using hair analysis. Drug Test. Anal. 2018, 10, 906–909. [Google Scholar] [CrossRef] [PubMed]
- Pompa, G.; Montesissa, C.; Di Lauro, F.M.; Fadini, L. The metabolism of zearalenone in subcellular fractions from rabbit and hen hepatocytes and its estrogenic activity in rabbits. Toxicology 1986, 42, 69–75. [Google Scholar] [CrossRef]
- Pompa, G.; Montesissa, C.; Di Lauro, F.M.; Fadini, L.; Capua, C. Zearanol metabolism by subcellular fractions from lamb liver. J. Vet. Pharmacol. Ther. 1988, 11, 197–203. [Google Scholar] [CrossRef]
- Metzler, M. Proposal for a uniform designation of zearalenone and its metabolites. Mycotoxin Res. 2011, 27, 1–3. [Google Scholar] [CrossRef] [PubMed]
- Mirocha, C.J.; Pathre, S.V. Mycotoxins—Their biosynthesis in fungi: Zearalenone biosynthesis. J. Food Prot. 1979, 42, 821–824. [Google Scholar] [CrossRef] [PubMed]
- Gaffoor, I.; Trail, F. Characterization of two polyketide synthase genes involved in zearalenone biosynthesis in Gibberella zeae. Appl. Environ. Microbiol. 2006, 72, 1793–1799. [Google Scholar] [CrossRef]
- Lysøe, E.; Klemsdal, S.S.; Bone, K.R.; Frandsen, R.J.N.; Johansen, T.; Thrane, U.; Giese, H. The PKS4 gene of Fusarium graminearum is essential for zearalenone production. Appl. Environ. Microbiol. 2006, 72, 3924–3932. [Google Scholar] [CrossRef]
- Kim, Y.-T.; Lee, Y.-R.; Jin, J.; Han, K.-H.; Kim, H.; Kim, J.-C.; Lee, T.; Yun, S.-H.; Lee, Y.-W. Two different polyketide synthase genes are required for synthesis of zearalenone in Gibberella zeae. Mol. Microbiol. 2005, 58, 1102–1113. [Google Scholar] [CrossRef] [PubMed]
- Kim, J.-E.; Son, H.; Lee, Y.-W. Biosynthetic mechanism and regulation of zearalenone in Fusarium graminearum. JSM Mycotoxins 2018, 68, 1–6. [Google Scholar] [CrossRef]
- Park, A.R.; Son, H.; Min, K.; Park, J.; Goo, J.H.; Rhee, S.; Chae, S.-K.; Lee, Y.-W. Autoregulation of ZEB2 expression for zearalenone production in Fusarium graminearum. Mol. Microbiol. 2015, 97, 942–956. [Google Scholar] [CrossRef] [PubMed]
- Hu, S.; Zhou, X.; Gu, X.; Cao, S.; Wang, C.; Xu, J.-R. The cAMP-PKA pathway regulates growth, sexual and asexual differentiation, and pathogenesis in Fusarium graminearum. Mol. Plant Microbe Interact. 2014, 27, 557–566. [Google Scholar] [CrossRef]
- Park, A.R.; Fu, M.; Shin, J.Y.; Son, H.; Lee, Y.-W. The protein kinase a pathway regulates zearalenone production by modulating alternative ZEB2 transcription. J. Microbiol. Biotechnol. 2016, 26, 967–974. [Google Scholar] [CrossRef] [PubMed]
- Bayram, Ö.S.; Bayram, Ö.; Valerius, O.; Park, H.S.; Irniger, S.; Gerke, J.; Ni, M.; Han, K.-H.; Yu, J.-H.; Braus, G.H. LaeA control of velvet family regulatory proteins for light-dependent development and fungal cell-type specificity. PLoS Genet. 2010, 6, e1001226. [Google Scholar] [CrossRef]
- Lee, J.; Myong, K.; Kim, J.-E.; Kim, H.-K.; Yun, S.-H.; Lee, Y.-W. FgVelB globally regulates sexual reproduction, mycotoxin production and pathogenicity in the cereal pathogen Fusarium graminearum. Microbiology 2012, 158, 1723–1733. [Google Scholar] [CrossRef]
- Kim, H.-K.; Lee, S.; Jo, S.-M.; McCormick, S.P.; Butchko, R.A.E.; Proctor, R.H.; Yun, S.-H. Functional roles of FgLaeA in controlling secondary metabolism, sexual development, and virulence in Fusarium graminearum. PLoS ONE 2013, 8, e68441. [Google Scholar] [CrossRef]
- Bok, J.W.; Noordermeer, D.; Kale, S.P.; Keller, N.P. Secondary metabolic gene cluster silencing in Aspergillus nidulans. Mol. Microbiol. 2006, 61, 1636–1645. [Google Scholar] [CrossRef]
- Yang, K.; Tian, J.; Keller, N.P. Post-translational modifications drive secondary metabolite biosynthesis in: A review. Environ. Microbiol. 2022, 24, 2857–2881. [Google Scholar] [CrossRef]
- Palmer, J.M.; Theisen, J.M.; Duran, R.M.; Grayburn, W.S.; Calvo, A.M.; Keller, N.P. Secondary metabolism and development is mediated by LlmF control of VeA subcellular localization in Aspergillus nidulans. PLoS Genet. 2013, 9, e1003193. [Google Scholar] [CrossRef]
- Bachleitner, S.; Sulyok, M.; Sørensen, J.L.; Strauss, J.; Studt, L. The H4K20 methyltransferase Kmt5 is involved in secondary metabolism and stress response in phytopathogenic Fusarium species. Fungal Genet. Biol. 2021, 155, 103602. [Google Scholar] [CrossRef]
- Lysøe, E.; Bone, K.R.; Klemsdal, S.S. Identification of up-regulated genes during zearalenone biosynthesis in Fusarium. Eur. J. Plant Pathol. 2008, 122, 505–516. [Google Scholar] [CrossRef]
- Lee, S.; Son, H.; Lee, J.; Lee, Y.-R.; Lee, Y.-W. A putative ABC transporter gene, ZRA1, is required for zearalenone production in Gibberella zeae. Curr. Genet. 2011, 57, 343–351. [Google Scholar] [CrossRef]
- Abou Ammar, G.; Tryono, R.; Doell, K.; Karlovsky, P.; Deising, H.B.; Wirsel, S.G.R. Identification of ABC transporter genes of Fusarium graminearum with roles in azole tolerance and/or virulence. PLoS ONE 2013, 8, e79042. [Google Scholar] [CrossRef]
- Aoki, T.; Ward, T.J.; Kistler, H.C.; O’Donnell, K. Systematics, phylogeny and trichothecene mycotoxin potential of Fusarium head blight cereal pathogens. Mycotoxins 2012, 62, 91–102. [Google Scholar] [CrossRef]
- Sandoval-Denis, M.; Costa, M.M.; Broders, K.; Becker, Y.; Maier, W.; Yurkov, A.; Kermode, A.; Buddie, A.G.; Ryan, M.J.; Schumacher, R.K.; et al. An integrative re-evaluation of the Fusarium sambucinum species complex. Stud. Mycol. 2025, 110, 1–110. [Google Scholar] [CrossRef]
- Xia, J.W.; Sandoval-Denis, M.; Crous, P.W.; Zhang, X.G.; Lombard, L. Numbers to names—Restyling the Fusarium incarnatum-equiseti species complex. Persoonia Mol. Phylogeny Evol. Fungi 2019, 43, 186–221. [Google Scholar] [CrossRef] [PubMed]
- Munkvold, G.P.; Proctor, R.H.; Moretti, A. Mycotoxin production in Fusarium according to contemporary species concepts. Annu. Rev. Phytopathol. 2021, 59, 373–402. [Google Scholar] [CrossRef]
- Nirenberg, H. Untersuchungen über die morphologische und biologische Differenzierung in der Fusarium-Sektion Liseola. Mitt. Biol. Bundesanst. Land-u. Forstwirtsch. Berlin-Dahlem 1976, 169, 1–117. [Google Scholar]
- O’Donnell, K.; Cigelnik, E.; Nirenberg, H.I. Molecular systematics and phylogeography of the Gibberella fujikuroi species complex. Mycologia 1998, 90, 465–493. [Google Scholar] [CrossRef]
- Leslie, J.F.; Zeller, K.A.; Lamprecht, S.C.; Rheeder, J.P.; Marasas, W.F.O. Toxicity, pathogenicity, and genetic differentiation of five species of Fusarium from sorghum and millet. Phytopathology 2005, 95, 275–283. [Google Scholar] [CrossRef] [PubMed]
- Smith, J.S.; Fotso, J.; Leslie, J.F.; Wu, X.; Vandervelde, D.; Thakur, R.A. Characterization of Bostrycoidin: An Analytical Analog of Zearalenone. J. Food Sci. 2004, 69, 227–232. [Google Scholar] [CrossRef]
- Chakrabarti, D.; Ghosal, S. Occurrence of free and conjugated 12,13-epoxytrichothecenes and zearalenone in banana fruits infected with Fusarium moniliforme. Appl. Environ. Microbiol. 1986, 51, 217–219. [Google Scholar] [CrossRef]
- Ghosal, S.; Biswas, K.; Srivastava, R.S.; Chakrabarti, D.K.; Chaudhary, K.C.B. Toxic substances produced by Fusarium V: Occurrence of zearalenone, diacetoxyscirpenol, and T-2 toxin in moldy corn infected with Fusarium moniliforme Sheld. J. Pharm. Sci. 1978, 67, 1768–1769. [Google Scholar] [CrossRef] [PubMed]
- Lásztity, R.; Wöller, L. Toxinerzeugung von Fusariumarten und ihr Vorkommen in Landwirtschaftlichen Produkten. Period. Polytech. Chem. Eng. 1975, 19, 249–262. [Google Scholar]
- El-Kady, I.A.; El-Maraghy, S.S. Screening of zearalenone-producing Fusarium species in Egypt and chemically defined medium for production of the toxin. Mycopathologia 1982, 78, 25–29. [Google Scholar] [CrossRef]
- Richardson, K.E.; Hagler, W.M.; Campbell, C.L.; Hamilton, P.B. Production of zearalenone, T-2 toxin, and deoxynivalenol by Fusarium spp. isolated from plant materials grown in North Carolina. Mycopathologia 1985, 90, 155–160. [Google Scholar] [CrossRef]
- Chakrabarti, D.K.; Ghosal, S. Mycotoxins produced by Fusarium oxysporum in the seeds of Brassica campestris during storage. Mycopathologia 1987, 97, 69–75. [Google Scholar] [CrossRef]
- Mirocha, C.J.; Christensen, C.M.; Nelson, G.H. Biosynthesis of the fungal estrogen F-2 and a naturally occuring derivative (F-3) by Fusarium moniliforme. Appl. Microbiol. 1969, 17, 482–483. [Google Scholar] [CrossRef]
- Caldwell, R.W.; Tuite, J.; Stob, M.; Baldwin, R. Zearalenone production by Fusarium species. Appl. Microbiol. 1970, 20, 31–34. [Google Scholar] [CrossRef]
- Eugenio, C.P.; Christensen, C.M.; Mirocha, C.J. Factors affecting production of the mycotoxin F-2 by Fusarium roseum. Phytopathology 1970, 60, 1055–1057. [Google Scholar] [CrossRef]
- Ishii, K.; Sawano, M.; Ueno, Y.; Tsunoda, H. Distribution of zearalenone-producing Fusarium species in Japan. Appl. Microbiol. 1974, 27, 625–628. [Google Scholar] [CrossRef]
- Kotsonis, F.N.; Smalley, E.B.; Ellison, R.A.; Gale, C.M. Feed refusal factors in pure cultures of Fusarium roseum graminearum. Appl. Microbiol. 1975, 30, 362–368. [Google Scholar] [CrossRef] [PubMed]
- Bottalico, A. La presenza di Fusarium moniliforme Sheld. nelle cariossidi del Granturco (Zea mays L.) quale problema fitopatologico e micotossicologico in Italia. II. Aspetti micotossicolo. Phytopathol. Mediterr. 1976, 15, 54–58. [Google Scholar]
- Bottalico, A. Production of zearalenone by Fusarium spp. from cereals, in Italy. Phytopathol. Mediterr. 1977, 16, 75–78. [Google Scholar]
- Hacking, A.; Rosser, W.R.; Dervish, M.T. Zearalenone-producing species of Fusarium on barley seed. Ann. Appl. Biol. 1976, 84, 7–11. [Google Scholar] [CrossRef]
- Martin, P.M.D.; Keen, P. The occurrence of zearalanone in raw and fermented products from Swaziland and Lesotho. Sabouraudia J. Med. Vet. Mycol. 1978, 16, 15–22. [Google Scholar] [CrossRef]
- Cole, R.J.; Cox, R.H. Fusarium Toxins. In Handbook of Toxic Fungal Metabolites; Academic Press: New York, NY, USA; London, UK; Toronto, ON, Canada, 1981; pp. 893–910. [Google Scholar]
- Bottalico, A.; Visconti, A.; Logrieco, A.; Solfrizzo, M.; Mirocha, C.J. Occurrence of zearalenols (diastereomeric mixture) in corn stalk rot and their production by associated Fusarium species. Appl. Environ. Microbiol. 1985, 49, 547–551. [Google Scholar] [CrossRef]
- Haschek, W.M.; Haliburton, J. Fusarium Moniliforme and Zearalenone Toxicoses in Domestic Animals: A Review. In Diagnosis of Mycotoxicosis; Martinus Nijhoff Publishers: Dordrecht, The Netherlands, 1986; pp. 213–235. [Google Scholar]
- Abbas, H.K.; Mirocha, C.J.; Kommedahl, T.; Vesonder, R.F.; Golinski, P. Production of trichothecene and non-trichothecene mycotoxins by Fusarium species isolated from maize in Minnesota. Mycopathologia 1989, 108, 55–58. [Google Scholar] [CrossRef]
- Hashmi, M.H.; Thrane, U. Mycotoxins and other secondary metabolites in species of Fusarium isolated from seeds of capsicum, coriander and fenugreek. Pak. J. Bot. 1990, 22, 106–116. [Google Scholar]
- Hussein, H.M.; Baxter, M.; Andrew, I.G.; Franich, R.A. Mycotoxin production by Fusarium species isolated from New Zealand maize fields. Mycopathologia 1991, 113, 35–40. [Google Scholar] [CrossRef] [PubMed]
- Bresler, G.; Vaamonde, G.; Brizzio, S. Natural occurrence of zearalenone and toxicogenic fungi in amaranth grain. Int. J. Food Microbiol. 1991, 13, 75–80. [Google Scholar] [CrossRef]
- Ranjan, K.S.; Sinha, A.K. Occurrence of mycotoxigenic fungi and mycotoxins in animal feed from Bihar, india. J. Sci. Food Agric. 1991, 56, 39–47. [Google Scholar] [CrossRef]
- Gupta, R. Effect of food preservatives on zearalenone production by Fusarium moniliforme. J. Phytol. Res. 1994, 7, 21–24. [Google Scholar]
- El-Kady, I.A.; Abdel-Mallek, A.Y.; El Maraghy, S.S.M.; Hassan, H.A.H. Toxigenic moulds in pesticide treated liquid medium. Cryptogam. Mycol. 1994, 15, 75–81. [Google Scholar] [CrossRef]
- De Nijs, M.; Rombouts, F.; Notermans, S. Fusarium molds and their mycotoxins. J. Food Saf. 1996, 16, 15–58. [Google Scholar] [CrossRef]
- Chandra, R.; Sarbhoy, A. Production of aflatoxins and zearalenone by the toxigenic fungal isolates obtained from stored food grains of commercial crops. Indian Phytopathol. 1997, 50, 458–468. [Google Scholar]
- Jimenez, M.; Huerta, T.; Mateo, R. Mycotoxin production by Fusarium species isolated from bananas. Appl. Environ. Microbiol. 1997, 63, 364–369. [Google Scholar] [CrossRef]
- Mubatanhema, W.; Moss, M.O.; Frank, M.J.; Wilson, D.M. Prevalence of Fusarium species of the Liseola section on Zimbabwean corn and their ability to produce the mycotoxins zearalenone, moniliformin and fumonisin B1. Mycopathologia 1999, 148, 157–163. [Google Scholar] [CrossRef]
- Gajecki, M. Zearalenone—Undesirable substances in feed. Pol. J. Vet. Sci. 2002, 5, 117–122. [Google Scholar]
- Conková, E.; Laciaková, A.; Kovác, G.; Seidel, H. Fusarial toxins and their role in animal diseases. Vet. J. 2003, 165, 214–220. [Google Scholar] [CrossRef] [PubMed]
- Gedek, B. Kompendium Der Medizinischen Mykologie; Pareys Studientexte; Verlag Paul Parey: Berlin, Germany, 1980. [Google Scholar]
- Pittet, A. Natural occurence of mycotoxins in foods and feeds—An updated review. Rev. Med. Veterinaire 1998, 149, 479–492. [Google Scholar]
- Alldrick, A.; Hajselova, M. Zearalenone. In Mycotoxins in Food—Detection and Control; Woodhead Publishing Limited: Abington, UK, 2004; pp. 353–366. [Google Scholar]
- Chelkowski, J. Fusarium and Mycotoxins. In Mycotoxins in Agriculture and Food Safety; Marcel Dekker: New York, NY, USA, 1998; pp. 45–64. [Google Scholar]
- Cvetnic, Z.; Pepeljnjak, S.; Segvic, M. Toxigenic potential of Fusarium species isolated from non-harvested maize. Arh. Hig. Rada Toksikol. 2005, 56, 275–280. [Google Scholar]
- Mostrom, M. Zearalenone. In Veterinary Toxicology—Basic and Clinical Principles; Academic Press: Cambridge, MA, USA, 2007; pp. 977–982. [Google Scholar]
- Aoyama, K.; Ishikuro, E.; Nishiwaki, M.; Ichinoe, M. Zearalenone contamination and the causative fungi in sorghum. Food Hyg. Saf. Sci. 2009, 50, 47–51. [Google Scholar] [CrossRef] [PubMed]
- Gajecki, M.; Gajecka, M.; Jakimiuk, E.; Zielonka, L.; Obremski, K. Zearalenone: Undesirable Substance. In Mycotoxins in Food, Feed and Bioweapons; Springer: Heidelberg, Germany; Dordrecht, The Netherlands; London, UK; New York, NY, USA, 2010; pp. 131–144. ISBN 978-3-642-00724-8. [Google Scholar]
- Golinski, P.; Kaczmarek, Z.; Kiecana, I.; Wisniewska, H.; Kaptur, P.; Kostecki, M.; Chelkowski, J. Fusarium head blight of common polish winter wheat cultivars—Comparison of effects of Fusarium avenaceum and Fusarium culmorum on yield components. J. Phytopathol. 2002, 150, 135–141. [Google Scholar] [CrossRef]
- Marín, S.; Ramos, A.J.; Cano-Sancho, G.; Sanchis, V. Reduction of mycotoxins and toxigenic fungi in the Mediterranean basin maize chain. Phytopathol. Mediterr. 2012, 51, 93–118. [Google Scholar]
- Afsah-Hejri, L.; Jinap, S.; Hajeb, P.; Radu, S.; Shakibazadeh, S. A review on mycotoxins in food and feed: Malaysia case study. Compr. Rev. Food Sci. Food Saf. 2013, 12, 629–651. [Google Scholar] [CrossRef]
- Matny, O. Mycotoxin production by Fusarium spp. isolates on wheat straw in laboratory condition. Res. J. Biotechnol. 2013, 8, 35–41. [Google Scholar] [CrossRef]
- Matny, O.N. Screening of mycotoxin produced by Fusarium verticillioides and F. proliferatum in culture media. Asian J. Agric. Rural Dev. 2014, 4, 36–41. Available online: https://ageconsearch.umn.edu/record/198380/files/5-358-AJARD-4_1_2014-36-41.pdf (accessed on 13 June 2017).
- Matny, O.N. Screening of mycotoxin produced by Fusarium verticillioides and F. proliferatum in culture media. Asian J. Agric. Rural Dev. 2013, 12, 1001–1006. Available online: https://www.researchgate.net/publication/259996854_Screening_of_Mycotoxin_Produced_by_Fusarium_Verticillioides_and_F_Proliferatum_in_Culture_Media (accessed on 13 June 2017).
- Nesic, K.; Ivanovic, S.; Nesic, V. Fusarial toxins: Secondary metabolites of Fusarium fungi. Rev. Environ. Contam. Toxicol. 2014, 228, 101–120. [Google Scholar] [CrossRef]
- Smith, M.-C.; Madec, S.; Coton, E.; Hymery, N. Natural co-occurrence of mycotoxins in foods and feeds and their in vitro combined toxicological effects. Toxins 2016, 8, 94. [Google Scholar] [CrossRef] [PubMed]
- Ropejko, K.; Twarużek, M. Zearalenone and its metabolites—General overview, occurrence, and toxicity. Toxins 2021, 13, 35. [Google Scholar] [CrossRef]
- Al-Rashdi, F.K.H.; Al-Sadi, A.M.; Waly, M.I.; Hussain, S.; Velazhahan, R. Assessment of fumonisin, deoxynivalenol, and zearalenone levels and the occurrence of mycotoxigenic Fusarium species in cereal grains from Muscat, sultanate of Oman. Agriculture 2024, 14, 2225. [Google Scholar] [CrossRef]
- Anonymous. Wikipedia: Zearalenone. Available online: https://en.wikipedia.org/wiki/Zearalenone (accessed on 2 January 2025).
- Booth, C. The Genus Fusarium; Commonwealth Agricultural Bureaux [for the] Commonwealth Mycological Institute: Wallingford, UK, 1971; ISBN 978-0-85198-046-1. [Google Scholar]
- Nelson, P.E.; Toussoun, T.A.; Marasas, W.F.O. Fusarium Species: An Illustrated Manual for Identification; Pennsylvania State University Press: University Park, TX, USA, 1983; ISBN 978-0-271-00349-8. [Google Scholar]
- Burgess, L.; Liddell, C. Laboratory Manual for Fusarium Research; University of Sydney: Sydney, Australia, 1983. [Google Scholar]
- de Hoog, G.; Guarro, J.; Gené, J.; Figueras, M. Atlas of Clinical Fungi, 2nd ed.; CBS: Utrecht, The Netherlands, 2000. [Google Scholar]
- Fusarium—Interactive Key. Available online: http://res.agr.ca/bdr/Fusarium/Fuskey-Fusarium (accessed on 31 August 1999).
- Glenn, A.E. Mycotoxigenic Fusarium species in animal feed. Anim. Feed Sci. Technol. 2007, 137, 213–240. [Google Scholar] [CrossRef]
- O’Donnell, K.; McCormick, S.P.; Busman, M.; Proctor, R.H.; Ward, T.J.; Doehring, G.; Geiser, D.M.; Alberts, J.F.; Rheeder, J.P. Marasas et al. 1984 “Toxigenic Fusarium species: Identity and mycotoxicology” revisited. Mycologia 2018, 110, 1058–1080. [Google Scholar] [CrossRef]
- Lee, H.J.; Ok, H.E.; Sim, J.H.; Min, S.-G.; Chun, H.S. Estimate of zearalenone exposure through the intake of white and brown rice in the Korean population. Toxicol. Environ. Chem. 2015, 97, 1071–1085. [Google Scholar] [CrossRef]
- Lee, Y.-W.; Kim, J.-G.; Chung, D.-H.; Roh, P.-U.; Pestka, J.J. Natural occurrence of zearalenone in rice and soybean produced in Korea. Mycotoxin Res. 1991, 7, 69–72. [Google Scholar] [CrossRef]
- Lee, K.Y.; Poole, C.F.; Zlatkis, A. Simultaneous multi-mycotoxin determination by high performance thin-layer chromatography. Anal. Chem. 1980, 52, 837–842. [Google Scholar] [CrossRef]
- Lin, L.; Zhang, J.; Sui, K.; Sung, W. Simultaneous thin-layer chromatographic determination of zearalenone and patulin in maize. J. Planar Chromatogr. 1993, 6, 274–277. [Google Scholar]
- Thrane, U. Fusarium Species and Their Specific Profiles of Secondary Metabolites. In Fusarium: Mycotoxins, Taxonomy and Pathogenicity; Topics in Secondary Metabolism; Elsevier Science Publishers: Amsterdam, The Netherlands; New York, NY, USA, 1989; Volume 2, pp. 199–225. [Google Scholar]
- Desjardins, A.E. Overview of Zearalenone-Producing Fusarium Species. In Fusarium Mycotoxins: Chemistry, Genetics, and Biology; American Phytopathological Society: St. Paul, MN, USA, 2006; p. 62. ISBN 978-0-89054-335-1. [Google Scholar]
- Munkvold, G.P. Fusarium Species and Their Associated Mycotoxins. In Mycotoxigenic Fungi: Methods and Protocols; Moretti, A., Susca, A., Eds.; Springer: New York, NY, USA, 2017; pp. 51–106. ISBN 978-1-4939-6707-0. [Google Scholar]
- Mehrabi, R.; Bahkali, A.H.; Abd-Elsalam, K.A.; Moslem, M.; Ben M’Barek, S.; Gohari, A.M.; Jashni, M.K.; Stergiopoulos, I.; Kema, G.H.J.; de Wit, P.J.G.M. Horizontal gene and chromosome transfer in plant pathogenic fungi affecting host range. FEMS Microbiol. Rev. 2011, 35, 542–554. [Google Scholar] [CrossRef]
- Villani, A.; Proctor, R.H.; Kim, H.-S.; Brown, D.W.; Logrieco, A.F.; Amatulli, M.T.; Moretti, A.; Susca, A. Variation in secondary metabolite production potential in the Fusarium incarnatum-equiseti species complex revealed by comparative analysis of 13 genomes. BMC Genom. 2019, 20, 314. [Google Scholar] [CrossRef] [PubMed]
- Navale, V.D.; Sawant, A.M.; Gowda, V.U.; Vamkudoth, K.R. Assembly, annotation, and comparative whole genome sequence of Fusarium verticillioides isolated from stored maize grains. Pathogens 2022, 11, 810. [Google Scholar] [CrossRef] [PubMed]
- Linnemannstöns, P.; Schulte, J.; del Mar Prado, M.; Proctor, R.H.; Avalos, J.; Tudzynski, B. The polyketide synthase gene pks4 from Gibberella fujikuroi encodes a key enzyme in the biosynthesis of the red pigment bikaverin. Fungal Genet. Biol. 2002, 37, 134–148. [Google Scholar] [CrossRef]
- Brown, D.W.; Butchko, R.A.E.; Busman, M.; Proctor, R.H. Identification of gene clusters associated with fusaric acid, fusarin, and perithecial pigment production in Fusarium verticillioides. Fungal Genet. Biol. 2012, 49, 521–532. [Google Scholar] [CrossRef]
- Ma, S.M.; Zhan, J.; Watanabe, K.; Xie, X.; Zhang, W.; Wang, C.C.; Tang, Y. Enzymatic Synthesis of Aromatic Polyketides Using PKS4 from Gibberella fujikuroi. J. Am. Chem. Soc. 2007, 129, 10642–10643. [Google Scholar] [CrossRef]
- Wagner, D.; Schmeinck, A.; Mos, M.; Morozov, I.Y.; Caddick, M.X.; Tudzynski, B. The bZIP transcription factor MeaB mediates nitrogen metabolite repression at specific loci. Eukaryot. Cell 2010, 9, 1588–1601. [Google Scholar] [CrossRef]
- Wiemann, P.; Willmann, A.; Straeten, M.; Kleigrewe, K.; Beyer, M.; Humpf, H.-U.; Tudzynski, B. Biosynthesis of the red pigment bikaverin in Fusarium fujikuroi: Genes, their function and regulation. Mol. Microbiol. 2009, 72, 931–946. [Google Scholar] [CrossRef]
- Hawksworth, D.L.; Wingfield, M.J.; Crous, P.W. Awards and Personalia. IMA Fungus 2012, 3, A24–A28. [Google Scholar] [CrossRef]
- Deed—Attribution-NonCommercial 4.0 International—Creative Commons. Available online: https://creativecommons.org/licenses/by-nc/4.0/ (accessed on 22 March 2025).
- Eugenio, C.P. Factors Influencing the Biosynthesis of the Fungal Estrogen (F-2) and the Effects of F-2 on Perithecia Formation by Fusarium Species. Ph.D. Thesis, University of Minnesota, St. Paul, MN, USA, 1968. [Google Scholar]
- Wolf, J.C. Regulation of the Sexual Stage in Fusarium roseum ‘Graminearum’. Master’s Thesis, University of Minnesota, St. Paul, MN, USA, 1971. [Google Scholar]
- Nelson, R.; Mirocha, C.; Huisingh, D.; Tijerina-Menchaca, A. Eflects of F-2, an estrogenic metabolite from Fusasarium, on sexual reproduction of certain ascomycetes. Abstracts of annual APS conference. Phytopathology 1968, 58, 1061–1062. [Google Scholar]
- Barksdale, A.W. Sexual hormones of achlya and other fungi. Science 1969, 166, 831–837. [Google Scholar] [CrossRef]
- Wolf, J.C.; Lieberman, J.; Mirocha, C. Inhibition of F-2 (zearalenone) biosynthesis and perithecium production in Fusarium roseum graminearum. Phytopathology 1972, 62, 937–939. [Google Scholar] [CrossRef]
- Wolf, J.C.; Mirocha, C.J. Regulation of sexual reproduction in Gibberella zeae (Fusarium roxeum “graminearum”) by F-2 (zearalenone). Can. J. Microbiol. 1973, 19, 725–734. [Google Scholar] [CrossRef] [PubMed]
- Wolf, J.C.; Mirocha, C.J. Control of sexual reproduction in Gibberella zeae (Fusarium roseum “graminearum”). Appl. Environ. Microbiol. 1977, 33, 546–550. [Google Scholar] [CrossRef] [PubMed]
- Inaba, T.; Mirocha, C.J. Preferential binding of radiolabeled zearalenone to a protein fraction of Fusarium roseum graminearum. Appl. Environ. Microbiol. 1979, 37, 80–84. [Google Scholar] [CrossRef] [PubMed]
- Mirocha, C.J.; Swanson, S.P. Regulation of perithecia production in Fusarium roseum by zearalenone. J. Food Saf. 1983, 5, 41–53. [Google Scholar] [CrossRef]
- Bacon, C.W.; Robbins, J.D.; Porter, J.K. Media for identification of Gibberella zeae and production of F-2-(Zearalenone). Appl. Environ. Microbiol. 1977, 33, 445–449. [Google Scholar] [CrossRef]
- Betina, V. Differentiation and secondary metabolism in some prokaryotes and fungi. Folia Microbiol. 1995, 40, 51–67. [Google Scholar] [CrossRef]
- O’Neill, K.; Damoglou, A.P.; Patterson, M.F. Toxin production by Fusarium culmorum IMI 309344 and F. graminearum NRRL 5883 on grain substrates. J. Appl. Bacteriol. 1993, 74, 625–628. [Google Scholar] [CrossRef]
- Bosch, U.; Mirocha, C.J. Toxin production by Fusarium species from sugar beets and natural occurrence of zearalenone in beets and beet fibers. Appl. Environ. Microbiol. 1992, 58, 3233–3239. [Google Scholar] [CrossRef] [PubMed]
- Blaney, B.J.; Dodman, R.L. Production of the mycotoxins zearalenone, 4-deoxynivalenol and nivalenol by isolates of Fusarium graminearum Groups 1 and 2 from cereals in Queensland. Aust. J. Agric. Res. 1988, 39, 21–29. [Google Scholar] [CrossRef]
- Aoki, T.; O’Donnell, K. Morphological and molecular characterization of Fusarium pseudograminearum sp. nov., formerly recognized as the Group 1 population of F. graminearum. Mycologia 1999, 91, 597–609. [Google Scholar] [CrossRef]
- Dyer, P.S.; Ingram, D.S.; Johnstone, K. The control of sexual morphogenesis in the Ascomycotina. Biol. Rev. 1992, 67, 421–458. [Google Scholar] [CrossRef]
- Gooday, G.W. Hormones in Mycelial Fungi. In Growth, Differentiation and Sexuality; Wessels, J.G.H., Meinhardt, F., Eds.; Springer: Berlin/Heidelberg, Germany, 1994; pp. 401–411. ISBN 978-3-662-11908-2. [Google Scholar]
- Gaffoor, I.; Brown, D.W.; Plattner, R.; Proctor, R.H.; Qi, W.; Trail, F. Functional analysis of the polyketide synthase genes in the filamentous fungus Gibberella zeae (anamorph Fusarium graminearum). Eukaryot. Cell 2005, 4, 1926–1933. [Google Scholar] [CrossRef]
- Braunsdorf, C.; Mailänder-Sánchez, D.; Schaller, M. Fungal sensing of host environment. Cell. Microbiol. 2016, 18, 1188–1200. [Google Scholar] [CrossRef]
- Weigt, D.; Niemann, J.; Siatkowski, I.; Zyprych-Walczak, J.; Olejnik, P.; Kurasiak-Popowska, D. Effect of zearalenone and hormone regulators on microspore embryogenesis in anther culture of wheat. Plants 2019, 8, 487. [Google Scholar] [CrossRef]
- Biesaga-Koscielniak, J.; Filek, M. Occurrence and Physiology of Zearalenone as a New Plant Hormone. In Sociology, Organic Farming, Climate Change and Soil Science; Lichtfouse, E., Ed.; Sustainable Agriculture Reviews; Springer Netherlands: Dordrecht, The Netherlands, 2010; Volume 3, pp. 419–435. ISBN 978-90-481-3333-8. [Google Scholar]
- Chaurasia, S.; Chand, R.; Joshi, A.K. A simple technique for the induction of sporulation in Alternaria triticina incitant of leaf blight of wheat. J. Plant Dis. Prot. 1998, 105, 17–21. [Google Scholar]
- McRae, C.F.; Heritage, A.D.; Brown, J.F. A simple technique for inducing sporulation by Alternarla carthami on artificial media. Australas. Plant Pathol. 1983, 12, 53–55. [Google Scholar] [CrossRef]
- Charlton, K.M. The sporulation of Alternaria solani in culture. Trans. Br. Mycol. Soc. 1953, 36, 349-IN5. [Google Scholar] [CrossRef]
- Ellers, K.; Baxters, R. Induced conidial formation in Alternaria zinniae on media amended with Morestan. Proc. Am. Phytopathol. Soc. 1974, 1, 159. [Google Scholar]
- Jacobs, S.E.; Marsden, A.W. The role of antibiotics in the decomposition of sawdust. Ann. Appl. Biol. 1948, 35, 18–24. [Google Scholar] [CrossRef]
- Choi, Y.-S.; Kim, D.-W.; Yun, S.-H. Functional analysis of genes specifically expressed during aerial hyphae collapse as a potential signal for perithecium formation induction in Fusarium graminearum. Plant Pathol. J. 2024, 40, 83–97. [Google Scholar] [CrossRef]
- Cohen, D. Maximizing final yield when growth is limited by time or by limiting resources. J. Theor. Biol. 1971, 33, 299–307. [Google Scholar] [CrossRef] [PubMed]
- Utermark, J.; Karlovsky, P. Role of zearalenone lactonase in protection of Gliocladium roseum from fungitoxic effects of the mycotoxin zearalenone. Appl. Environ. Microbiol. 2007, 73, 637–642. [Google Scholar] [CrossRef]
- Amir, S.; Cohen, D. Optimal reproductive efforts and the timing of reproduction of annual plants in randomly varying environments. J. Theor. Biol. 1990, 147, 17–42. [Google Scholar] [CrossRef]
- Sørensen, J.L.; Benfield, A.H.; Wollenberg, R.D.; Westphal, K.; Wimmer, R.; Nielsen, M.R.; Nielsen, K.F.; Carere, J.; Covarelli, L.; Beccari, G.; et al. The cereal pathogen Fusarium pseudograminearum produces a new class of active cytokinins during infection. Mol. Plant Pathol. 2018, 19, 1140–1154. [Google Scholar] [CrossRef] [PubMed]
- Vrabka, J.; Niehaus, E.-M.; Münsterkötter, M.; Proctor, R.H.; Brown, D.W.; Novák, O.; Pěnčik, A.; Tarkowská, D.; Hromadová, K.; Hradilová, M.; et al. Production and role of hormones during interaction of Fusarium species with maize (Zea mays L.) seedlings. Front. Plant Sci. 2019, 9, 1936. [Google Scholar] [CrossRef]
- Swart, A.; Kamerbeek, G.A. Ethylene production and mycelium growth of the tulip strain of Fusarium oxysporum as influenced by shaking of and oxygen supply to the culture medium. Physiol. Plant. 1977, 39, 38–44. [Google Scholar] [CrossRef]
- Mirocha, C.J.; Christensen, C.M.; Nelson, G.H. Physiologic activity of some fungal estrogens produced by Fusarium. Cancer Res. 1968, 28, 2319–2322. [Google Scholar]
- Brodnik, T.; Klemenc, N.; Vospernik, P.; Zust, J. Influence of toxins from maize infected by Aspergillus flavus, Penicillium rubrum and Fusarium graminearum and of aflatoxin B1, rubratoxin A and toxin F-2 on maize embryo growth. Seed Sci. Technol. 1978, 6, 965–970. [Google Scholar]
- McLean, M. The phytotoxicity of selected mycotoxins on mature, germinating Zea mays embryos. Mycopathologia 1996, 132, 173–183. [Google Scholar] [CrossRef] [PubMed]
- Zhao, J.; Xu, X.; Xu, X.; Guo, L.; Wang, X.; Xiang, W.; Zhao, J. Identification and pathogenicity of Clonostachys spp. and its co-inoculation with Fusarium species on soybean root. Plant Pathol. 2024, 73, 1801–1811. [Google Scholar] [CrossRef]
- Han, Y.-Z.; Meng, F.-J. Studies on zearalenone influencing the growth and development of Lemna perpusilla. Chin. Sci. Bull. 1991, 36, 1037–1040. [Google Scholar]
- Fu, Y.-F.; Meng, F.-J. The effects of zearalenone the growth and development of Lemma Gibba G3. Acta Phytophysiol. Sin. 1993, 19, 395–398. [Google Scholar]
- Biesaga-Koscielniak, J. Investigation of the possibility of stimulating generative development of plants by exogenous zearalenone. Acta Physiol. Plant. 1998, 20, S5. [Google Scholar]
- Biesaga-Koscielniak, J. Effect of replacement of 2,4-D by the zearalenone on the haploid embryos growth in wheat (Triticum aestivum L.) after its pollination by maize (Zea mays L.). Acta Physiol. Plant. 1998, 20, S16. [Google Scholar]
- Biesaga-Koscielniak, J.; Marcinska, I. The effect of various substances on embryogenesis of wheat callus. Acta Biol. Cracoviensia Ser. Bot. Suppl. 1999, 41, S32. [Google Scholar]
- Biesaga-Kościelniak, J.; Marcińska, I.; Wędzony, M.; Kościelniak, J. Effect of zearalenone treatment on the production of wheat haploids via the maize pollination system. Plant Cell Rep. 2003, 21, 1035–1039. [Google Scholar] [CrossRef]
- Biesaga-Koscielniak, J.; Janeczko, A.; Filek, M.; Dziurka, M.; Koscielniak, J. Effect of zearalenone on the growth and productivity of crop plants. I. Effectiveness of application of zearalenone on wheat production. Bibl. Fragm. Agron. 2006, 11, 53–54. [Google Scholar]
- Biesaga-Koscielniak, J.; Janeczko, A.; Filek, M.; Dziurka, M.; Koscielniak, J. Effect of zearalenone on the growth and productivity of crop plants. II. Effectiveness of application of zearalenone on soybean production. Bibl. Fragm. Agron. 2006, 11, 55–56. [Google Scholar]
- Kościelniak, J.; Biesaga-Kościelniak, J.; Janeczko, A.; Filek, W.; Kalaji, H.M. Can the Giberella zeae toxin zearalenone affect the photosynthetic productivity and increase yield formation in spring wheat and soybean plants? Photosynthetica 2009, 47, 586–594. [Google Scholar] [CrossRef]
- Biesaga-Kościelniak, J.; Kościelniak, J.; Janeczko, A. The impact of zearalenone and thidiazuron on indirect plant regeneration of oilseed rape and wheat. Acta Physiol. Plant. 2010, 32, 1047–1053. [Google Scholar] [CrossRef]
- Filek, M.; Biesaga-Kościelniak, J.; Marcińska, I.; Cvikrová, M.; Macháčková, I.; Krekule, J. Contents of polyamines during vernalization in wheat and the effect of zearalenone. Biol. Plant. 2010, 54, 483–487. [Google Scholar] [CrossRef]
- Kościelniak, J.; Ostrowska, A.; Biesaga-Kościelniak, J.; Filek, W.; Janeczko, A.; Kalaji, H.M.; Stalmach, K. The effect of zearalenone on PSII photochemical activity and growth in wheat and soybean under salt (NaCl) stress. Acta Physiol. Plant. 2011, 33, 2329–2338. [Google Scholar] [CrossRef]
- Płażek, A.; Tatrzańska, M.; Maciejewski, M.; Dziurka, M.; Waligórski, P.; Dubert, F. Effects of zearalenone and 24-epibrassinolide on the salt tolerance of select monocotyledonous crop plants. J. Appl. Bot. Food Qual. 2017, 90, 280–287. [Google Scholar] [CrossRef]
- Dziurka, M.; Maksymowicz, A.; Ostrowska, A.; Biesaga-Kościelniak, J. The interaction effect of drought and exogenous application of zearalenone on the physiological, biochemical parameters and yield of legumes. J. Plant Growth Regul. 2021, 40, 1824–1835. [Google Scholar] [CrossRef]
- Wang, L.; Huang, X.; Li, J.; Huang, J.; Bao, S.; He, C.; Zhang, M.; Xiang, T. Metabolites of zearalenone and phytohormones secreted by endophytic fungus strain TH15 regulating the root development in Tetrastigma hemsleyanum. Plant Cell Tissue Organ Cult. PCTOC 2022, 150, 683–694. [Google Scholar] [CrossRef]
- Li, J.; Huang, X.; Zeng, Z.; Chen, Z.; Huang, J.; He, C.; Xiang, T. Zearalenone regulates microRNA156 to affect the root development of Tetrastigma hemsleyanum. Tree Physiol. 2023, 43, 643–657. [Google Scholar] [CrossRef]
- Bonner, J.; Axtman, G. The growth of plant embryos in vitro. Preliminary experiments on the role of accessory substances. Proc. Natl. Acad. Sci. USA 1937, 23, 453–457. [Google Scholar] [CrossRef]
- Slama, K. Animal hormones and antihormones in plants. Biochem. Physiol. Pflanz. 1980, 175, 177–193. [Google Scholar] [CrossRef]
- Jordan, V.C.; Mittal, S.; Gosden, B.; Koch, R.; Lieberman, M.E. Structure-activity relationships of estrogens. Environ. Health Perspect. 1985, 61, 97–110. [Google Scholar] [CrossRef] [PubMed]
- Fu, Y.-F.; Han, Y.-Z.; Zhao, D.-G.; Meng, F.-J. Zearalenone and flower bud formation in thin-cell layers of Nicotiana tabacum L. Plant Growth Regul. 2000, 30, 271–274. [Google Scholar] [CrossRef]
- Meng, F.-J.; Que, Y.-M.; Zhang, S.-Q. Zearalenone-like substance in winter wheat plants and its relation to vernalization. Acta Bot. Sin. 1986, 28, 622–627. [Google Scholar]
- Han, Y.-Z.; Meng, F.-J. Studies on zeralenone-like substance in rape plant and its relation to vernalization. Acta Agric. Univ. Pekin. 1986, 12, 386–388. [Google Scholar]
- Meng, F.-J.; Que, Y.-M.; Han, Y.-Z.; Li, H.-X.; Wang, Z.-C. Isolation of zearalenone from shoot apices of overwintering winter wheat. Sci. China Ser. B 1989, 32, 1099–1105. [Google Scholar]
- Li, H.-L.; Meng, F.-J. Isolation and identification of zearalenone from Apium graveoleus L. Acta Phytophysiol. Sin. 1989, 15, 211–215. [Google Scholar]
- Que, Y.-M.; Liang, Z.-X.; Han, Y.-Z.; Meng, F.-J. Analysis of zearalenone in winter wheat and cotton plants during flowering and fruiting. Acta Agric. Univ. Pekin. 1990, 16, 153–155. [Google Scholar]
- Wang, H.; Meng, F.-J. Formation of endogenous zearalenone and its inhibition by malathion in winter wheat during vernalization. Acta Phytophysiol. Sin. 1990, 16, 197–200. [Google Scholar]
- Meng, F.-J.; Han, Y.-Z.; Que, Y.-M.; Wang, H. Zearalenone, a Key Substance Controlling Plant Development. In Progress in Plant Growth Regulation; Current Plant Science and Biotechnology in Agriculture; Springer: Dordrecht, The Netherlands, 1992; Volume 13, pp. 291–297. ISBN 978-94-011-2458-4. [Google Scholar]
- Fu, Y.-F.; Meng, F.-J. Zearalenone in growth and development of winter wheat. Acta Agron. Sin. 1994, 20, 271–276. [Google Scholar]
- Fu, Y.; Li, H.; Meng, F.-J. The possible role of zearalenone in the floral gradient in Nicotiana tabacum L. J. Plant Physiol. 1995, 147, 197–202. [Google Scholar] [CrossRef]
- Meng, F.-J.; Han, Y.-Z.; Fu, Y.-F.; Guo, F.-L. Zearalenone in higher plants. Flower. Newsl. 1996, 22, 54–57. [Google Scholar]
- Chen, X.-J.; Meng, F.-J. Isolation and identification of conjugated zearalenone in maize and wheat seeds. Acta Phytophysiol. Sin. 1997, 23, 309–312. [Google Scholar]
- Yu, J.-J.; Han, Y.-Z.; Zhao, D.-G.; Fu, Y.-F.; Meng, F.-J. Zearalenone and sex expression in hemp. J. China Agric. Univ. 1998, 3, 24–28. [Google Scholar]
- Zhao, D.-G.; Han, Y.-Z.; Fu, Y.-F.; Guo, F.-L.; Meng, F.-J. Changes of plant hormones in inflorescence during sex determination in maize. Acta Phytophysiol. Sin. 1999, 25, 57–65. [Google Scholar]
- Biesaga-Kościelniak, J. Zearalenone as a New Hypothetical Regulator of Plant Growth and Development; Monograph of Institute of Plant Physiology; Polish Academy of Sciences: Kraków, Poland, 2001. [Google Scholar]
- Filek, M.; Zembala, M.; Dudek, A.; Laggner, P.; Kriechbaum, M. Electric and structural studies of hormone interaction with chloroplast envelope membranes isolated from vegetative and generative rape. J. Plant Physiol. 2007, 164, 861–867. [Google Scholar] [CrossRef]
- Rolli, E.; Righetti, L.; Galaverna, G.; Suman, M.; Dall’Asta, C.; Bruni, R. Zearalenone uptake and biotransformation in micropropagated Triticum durum Desf. plants: A xenobolomic approach. J. Agric. Food Chem. 2018, 66, 1523–1532. [Google Scholar] [CrossRef]
- Chen, X.-J.; Liu, H.-C.; Meng, F.-J. Direct enzyme-linked immunosorbent assay for zearalenone. Plant Physiol. Commun. 1989, 5e, 61–63. [Google Scholar]
- Quesada-Ocampo, L.M.; Al-Haddad, J.; Scruggs, A.C.; Buell, C.R.; Trail, F. Susceptibility of maize to stalk rot caused by Fusarium graminearum deoxynivalenol and zearalenone mutants. Phytopathology 2016, 106, 920–927. [Google Scholar] [CrossRef]
- Torres Acosta, J.A.; Michlmayr, H.; Shams, M.; Schweiger, W.; Wiesenberger, G.; Mitterbauer, R.; Werner, U.; Merz, D.; Hauser, M.-T.; Hametner, C.; et al. Zearalenone and ß-zearalenol but not their glucosides inhibit heat shock protein 90 ATPase activity. Front. Pharmacol. 2019, 10, 1160. [Google Scholar] [CrossRef]
- DesRochers, N.; Walsh, J.P.; Renaud, J.B.; Seifert, K.A.; Yeung, K.K.-C.; Sumarah, M.W. Metabolomic profiling of fungal pathogens responsible for root rot in American ginseng. Metabolites 2020, 10, 35. [Google Scholar] [CrossRef]
- Hagler, W.M.; Mirocha, C.J.; Pathre, S.V.; Behrens, J.C. Identification of the naturally occurring isomer of zearalenol produced by Fusarium roseum “Gibbosum” in rice culture. Appl. Environ. Microbiol. 1979, 37, 849–853. [Google Scholar] [CrossRef] [PubMed]
- Fruhauf, S.; Pühringer, D.; Thamhesl, M.; Fajtl, P.; Kunz-Vekiru, E.; Höbartner-Gussl, A.; Schatzmayr, G.; Adam, G.; Damborsky, J.; Djinovic-Carugo, K.; et al. Bacterial lactonases ZenA with noncanonical structural features hydrolyze the mycotoxin zearalenone. ACS Catal. 2024, 14, 3392–3410. [Google Scholar] [CrossRef] [PubMed]
- Winssinger, N.; Barluenga, S. Chemistry and biology of resorcylic acid lactones. Chem. Commun. 2007, 2, 22–36. [Google Scholar] [CrossRef] [PubMed]
- Sharma, S.V.; Agatsuma, T.; Nakano, H. Targeting of the protein chaperone, HSP90, by the transformation suppressing agent, radicicol. Oncogene 1998, 16, 2639–2645. [Google Scholar] [CrossRef] [PubMed]
- Winssinger, N.; Fontaine, J.-G.; Barluenga, S. Hsp90 inhibition with resorcylic acid lactones (RALs). Curr. Top. Med. Chem. 2009, 9, 1419–1435. [Google Scholar] [CrossRef]
- Turbyville, T.J.; Wijeratne, E.M.K.; Liu, M.X.; Burns, A.M.; Seliga, C.J.; Luevano, L.A.; David, C.L.; Faeth, S.H.; Whitesell, L.; Gunatilaka, A.A.L. Search for Hsp90 inhibitors with potential anticancer activity: Isolation and SAR studies of radicicol and monocillin I from two plant-associated fungi of the Sonoran desert. J. Nat. Prod. 2006, 69, 178–184. [Google Scholar] [CrossRef]
- Zimmermann, T.J.; Niesen, F.H.; Pilka, E.S.; Knapp, S.; Oppermann, U.; Maier, M.E. Discovery of a potent and selective inhibitor for human carbonyl reductase 1 from propionate scanning applied to the macrolide zearalenone. Bioorg. Med. Chem. 2009, 17, 530–536. [Google Scholar] [CrossRef]
- Ugele, M.; Sasse, F.; Knapp, S.; Fedorov, O.; Zubriene, A.; Matulis, D.; Maier, M.E. Propionate analogues of zearalenone bind to Hsp90. ChemBioChem 2009, 10, 2203–2212. [Google Scholar] [CrossRef]
- Chen, B.; Zhong, D.; Monteiro, A. Comparative genomics and evolution of the HSP90 family of genes across all kingdoms of organisms. BMC Genom. 2006, 7, 156. [Google Scholar] [CrossRef]
- Zhang, F.-L.; Zhu, K.-X.; Wang, J.-Y.; Zhang, M.; Yan, J.-M.; Liu, Q.-C.; Zhang, X.-Y.; Guo, J.-C.; Liu, X.; Sun, Q.-C.; et al. Cross-species analysis of transcriptome emphasizes a critical role of TNF-α in mediating MAP2K7/AKT2 signaling in zearalenone-induced apoptosis. J. Hazard. Mater. 2023, 459, 132226. [Google Scholar] [CrossRef] [PubMed]
- Yu, J.-Y.; Zheng, Z.-H.; Son, Y.-O.; Shi, X.; Jang, Y.-O.; Lee, J.-C. Mycotoxin zearalenone induces AIF- and ROS-mediated cell death through p53- and MAPK-dependent signaling pathways in RAW264.7 macrophages. Toxicol. Vitr. 2011, 25, 1654–1663. [Google Scholar] [CrossRef]
- Kempken, F.; Rohlfs, M. Fungal secondary metabolite biosynthesis—A chemical defence strategy against antagonistic animals? Fungal Ecol. 2010, 3, 107–114. [Google Scholar] [CrossRef]
- Rohlfs, M. Fungal Secondary Metabolism in the Light of Animal–Fungus Interactions: From Mechanism to Ecological Function. In Biosynthesis and Molecular Genetics of Fungal Secondary Metabolites, Volume 2; Zeilinger, S., Martín, J.-F., García-Estrada, C., Eds.; Springer: New York, NY, USA, 2015; pp. 177–198. ISBN 978-1-4939-2531-5. [Google Scholar]
- Pfeiffer, E.; Hildebrand, A.; Mikula, H.; Metzler, M. Glucuronidation of zearalenone, zeranol and four metabolites in vitro: Formation of glucuronides by various microsomes and human UDP-glucuronosyltransferase isoforms. Mol. Nutr. Food Res. 2010, 54, 1468–1476. [Google Scholar] [CrossRef]
- Frizzell, C.; Uhlig, S.; Miles, C.O.; Verhaegen, S.; Elliott, C.T.; Eriksen, G.S.; Sørlie, M.; Ropstad, E.; Connolly, L. Biotransformation of zearalenone and zearalenols to their major glucuronide metabolites reduces estrogenic activity. Toxicol. In Vitro 2015, 29, 575–581. [Google Scholar] [CrossRef]
- Smedsgaard, J. Micro-scale extraction procedure for standardized screening of fungal metabolite production in cultures. J. Chromatogr. A 1997, 760, 264–270. [Google Scholar] [CrossRef]
- Lepom, P.; Baath, H.; Knabe, O. Vorkommen von Fusarium-Arten und ihren Mykotoxinen auf Silomais. Arch. Tierernaehrung 1988, 38, 807–815. [Google Scholar] [CrossRef] [PubMed]
- Oldenburg, E.; Ellner, F. Distribution of disease symptoms and mycotoxins in maize ears infected by Fusarium culmorum and Fusarium graminearum. Mycotoxin Res. 2015, 31, 117–126. [Google Scholar] [CrossRef] [PubMed]
- Lysøe, E.; Bone, K.R.; Klemsdal, S.S. Real-time quantitative expression studies of the zearalenone biosynthetic gene cluster in Fusarium graminearum. Phytopathology 2009, 99, 176–184. [Google Scholar] [CrossRef]
- Hallen-Adams, H.E.; Wenner, N.; Kuldau, G.A.; Trail, F. Deoxynivalenol biosynthesis-related gene expression during wheat kernel colonization by Fusarium graminearum. Phytopathology 2011, 101, 1091–1096. [Google Scholar] [CrossRef]
- Stephens, A.E.; Gardiner, D.M.; White, R.G.; Munn, A.L.; Manners, J.M. Phases of infection and gene expression of Fusarium graminearum during crown rot disease of wheat. Mol. Plant Microbe Interact. 2008, 21, 1571–1581. [Google Scholar] [CrossRef] [PubMed]
- Gardiner, D.M.; Kazan, K.; Manners, J.M. Nutrient profiling reveals potent inducers of trichothecene biosynthesis in Fusarium graminearum. Fungal Genet. Biol. 2009, 46, 604–613. [Google Scholar] [CrossRef] [PubMed]
- Brown, N.A.; Evans, J.; Mead, A.; Hammond-Kosack, K.E. A spatial temporal analysis of the Fusarium graminearum transcriptome during symptomless and symptomatic wheat infection. Mol. Plant Pathol. 2017, 18, 1295–1312. [Google Scholar] [CrossRef]
- Lemmens, M.; Scholz, U.; Berthiller, F.; Dall’Asta, C.; Koutnik, A.; Schuhmacher, R.; Adam, G.; Buerstmayr, H.; Mesterházy, A.; Krska, R.; et al. The ability to detoxify the mycotoxin deoxynivalenol colocalizes with a major quantitative trait locus for Fusarium head blight resistance in wheat. Mol. Plant Microbe Interact. 2005, 18, 1318–1324. [Google Scholar] [CrossRef]
- Cullen, D.; Caldwell, R.; Smalley, E. Cultural characteristics, pathogenicity, and zearalenone production by strains of Gibberella zeae isolated from corn. Phytopathology 1982, 72, 1415–1418. [Google Scholar] [CrossRef]
- Bagi, F.; Balaž, F.; Marija, Š. Pathogenicity and zearalenone production by different Fusarium graminearum isolates in artificially infected wheat grain. Cereal Res. Commun. 2000, 28, 477–484. [Google Scholar] [CrossRef]
- Cullen, D.; Caldwell, R.W.; Smalley, E. Susceptibility of maize to Gibberella zeae ear rot: Relationship to host genotype pathogen virulence, and zearalenone contamination. Plant Dis. 1983, 67, 89–91. [Google Scholar] [CrossRef]
- Manka, M.; Visconti, A.; Chelkowski, J.; Bottalico, A. Pathogenicity of Fusarium isolates from wheat, rye and triticale towards seedlings and their ability to produce trichothecenes and zearalenone. J. Phytopathol. 1985, 113, 24–29. [Google Scholar] [CrossRef]
- Gang, G.; Miedaner, T.; Schuhmacher, U.; Schollenberger, M.; Geiger, H.H. Deoxynivalenol and nivalenol production by Fusarium culmorum isolates differing in aggressiveness toward winter rye. Phytopathology 1998, 88, 879–884. [Google Scholar] [CrossRef]
- Gardiner, D.M.; Kazan, K.; Manners, J.M. Novel genes of Fusarium graminearum that negatively regulate deoxynivalenol production and virulence. Mol. Plant Microbe Interact. 2009, 22, 1588–1600. [Google Scholar] [CrossRef]
- Hao, G.; McCormick, S.; Tiley, H.; Gutiérrez, S.; Yulfo-Soto, G.; Vaughan, M.M.; Ward, T.J. NX trichothecenes are required for Fusarium graminearum infection of wheat. Mol. Plant-Microbe Interact. 2023, 36, 294–304. [Google Scholar] [CrossRef]
- Desjardins, A.; Spencer, G.; Plattner, R.; Beremand, M. Furanocoumarin phytoalexins, trichothecene toxins, and infection of Pastinaca sativa by Fusarium sporotrichioides. Phytopathology 1989, 79, 170–175. [Google Scholar] [CrossRef]
- Desjardins, A.E.; Hohn, T.; McCormick, S.P. Effect of gene disruption of trichodiene synthase on the virulence of Gibberella pulicaris. Mol. Plant Microbe Interact. 1992, 5, 214–222. [Google Scholar] [CrossRef]
- Li, X.; Shin, S.; Heinen, S.; Dill-Macky, R.; Berthiller, F.; Nersesian, N.; Clemente, T.; McCormick, S.; Muehlbauer, G.J. Transgenic wheat expressing a barley UDP-glucosyltransferase detoxifies deoxynivalenol and provides high levels of resistance to Fusarium graminearum. Mol. Plant Microbe Interact. 2015, 28, 1237–1246. [Google Scholar] [CrossRef] [PubMed]
- Mandalà, G.; Tundo, S.; Francesconi, S.; Gevi, F.; Zolla, L.; Ceoloni, C.; D’Ovidio, R. Deoxynivalenol detoxification in transgenic wheat confers resistance to Fusarium head blight and crown rot diseases. Mol. Plant Microbe Interact. 2019, 32, 583–592. [Google Scholar] [CrossRef] [PubMed]
- He, Y.; Wu, L.; Liu, X.; Jiang, P.; Yu, L.; Qiu, J.; Wang, G.; Zhang, X.; Ma, H. TaUGT6, a novel UDP-glycosyltransferase gene enhances the resistance to FHB and DON accumulation in wheat. Front. Plant Sci. 2020, 11, 574775. [Google Scholar] [CrossRef]
- He, W.-J.; Yang, P.; Huang, T.; Liu, Y.-F.; Zhang, Y.-W.; Zhang, W.-M.; Zhang, T.-T.; Zheng, M.-R.; Ma, L.; Zhao, C.-X.; et al. Detoxifying bacterial genes for deoxynivalenol epimerization confer durable resistance to Fusarium head blight in wheat. Plant Biotechnol. J. 2024, 22, 2395–2409. [Google Scholar] [CrossRef]
- Proctor, R.H.; Hohn, T.M.; McCormick, S.P. Reduced virulence of Gibberella zeae caused by disruption of a trichothecene toxin biosynthetic gene. Mol. Plant Microbe Interact. 1995, 8, 593–601. [Google Scholar] [CrossRef]
- Bai, G.-H.; Desjardins, A.E.; Plattner, R.D. Deoxynivalenol-nonproducing Fusarium graminearum causes initial infection, but does not cause disease spread in wheat spikes. Mycopathologia 2002, 153, 91–98. [Google Scholar] [CrossRef]
- Maier, F.J.; Miedaner, T.; Hadeler, B.; Felk, A.; Salomon, S.; Lemmens, M.; Kassner, H.; Schäfer, W. Involvement of trichothecenes in fusarioses of wheat, barley and maize evaluated by gene disruption of the trichodiene synthase (Tri5) gene in three field isolates of different chemotype and virulence. Mol. Plant Pathol. 2006, 7, 449–461. [Google Scholar] [CrossRef]
- Beccari, G.; Tini, F.; Foroud, N.A.; Ederli, L.; Gardiner, D.M.; Benfield, A.H.; Harris, L.J.; Sulyok, M.; Romani, R.; Bellezza, I.; et al. A comparison between the role of enniatins and deoxynivalenol in Fusarium virulence on different tissues of common wheat. BMC Plant Biol. 2024, 24, 463. [Google Scholar] [CrossRef] [PubMed]
- Kazan, K.; Gardiner, D.M.; Manners, J.M. On the trail of a cereal killer: Recent advances in Fusarium graminearum pathogenomics and host resistance. Mol. Plant Pathol. 2012, 13, 399–413. [Google Scholar] [CrossRef]
- Arunpanichlert, J.; Rukachaisirikul, V.; Sukpondma, Y.; Phongpaichit, S.; Supaphon, O.; Sakayaroj, J. A β-resorcylic macrolide from the seagrass-derived fungus Fusarium sp. PSU-ES73. Arch. Pharm. Res. 2011, 34, 1633–1637. [Google Scholar] [CrossRef] [PubMed]
- Tian, Y.; Tan, Y.; Yan, Z.; Liao, Y.; Chen, J.; De Boevre, M.; De Saeger, S.; Wu, A. Antagonistic and detoxification potentials of Trichoderma isolates for control of zearalenone (ZEN) producing Fusarium graminearum. Front. Microbiol. 2018, 8, 2710. [Google Scholar] [CrossRef]
- Rajasekharan, S.K.; Lee, J.-H.; Zhao, Y.; Lee, J. The mycotoxin zearalenone hinders Candida albicans biofilm formation and hyphal morphogenesis. Indian J. Microbiol. 2018, 58, 19–27. [Google Scholar] [CrossRef]
- Bzducha-Wróbel, A.; Janowicz, M.; Bryła, M.; Grzesiuk, I. Adsorption of zearalenone by Aureobasidium pullulans autolyzed biomass preparation and its detoxification properties in cultures of Saccharomyces cerevisiae yeast. Toxins 2024, 16, 105. [Google Scholar] [CrossRef]
- Boeira, L.S.; Bryce, J.H.; Stewart, G.G.; Flannigan, B. The effect of combinations of Fusarium mycotoxins (deoxynivalenol, zearalenone and fumonisin B1) on growth of brewing yeasts. J. Appl. Microbiol. 2000, 88, 388–403. [Google Scholar] [CrossRef] [PubMed]
- Dawidziuk, A.; Koczyk, G.; Popiel, D. Adaptation and response to mycotoxin presence in pathogen-pathogen interactions within the Fusarium genus. World Mycotoxin J. 2016, 9, 565–576. [Google Scholar] [CrossRef]
- Armando, M.R.; Dogi, C.A.; Poloni, V.; Rosa, C.a.R.; Dalcero, A.M.; Cavaglieri, L.R. In vitro study on the effect of Saccharomyces cerevisiae strains on growth and mycotoxin production by Aspergillus carbonarius and Fusarium graminearum. Int. J. Food Microbiol. 2013, 161, 182–188. [Google Scholar] [CrossRef]
- Milles, J.; Kraemer, J.; Prange, A. In vitro competitive interactions of Fusarium graminearum with Aspergillus ochraceus and Penicillium verrucosum with regard to mycotoxin production. J. Food Agric. Environ. 2007, 5, 384–388. [Google Scholar]
- Gromadzka, K.; Chelkowski, J.; Popiel, D.; Kachlicki, P.; Kostecki, M.; Golinski, P. Solid substrate bioassay to evaluate the effect of Trichoderma and Clonostachys on the production of zearalenone by Fusarium species. World Mycotoxin J. 2009, 2, 45–52. [Google Scholar] [CrossRef]
- Müller, M.E.H.; Steier, I.; Köppen, R.; Siegel, D.; Proske, M.; Korn, U.; Koch, M. Cocultivation of phytopathogenic Fusarium and Alternaria strains affects fungal growth and mycotoxin production. J. Appl. Microbiol. 2012, 113, 874–887. [Google Scholar] [CrossRef]
- Sass, V.; Milles, J.; Kraemer, J.; Prange, A. Competitive interactions of Fusarium graminearum and Alternaria alternata in vitro in relation to deoxynivalenol and zearalenone production. J. Food Agric. Environ. 2007, 5, 257–261. [Google Scholar]
- Müller, M.E.H.; Urban, K.; Köppen, R.; Siegel, D.; Korn, U.; Koch, M. Mycotoxins as antagonistic or supporting agents in the interaction between phytopathogenic Fusarium and Alternaria fungi. World Mycotoxin J. 2015, 8, 311–322. [Google Scholar] [CrossRef]
- Kirsch, N. Rolle von Mykotoxinen in der Interaktion von Fusarium Graminearum Mit Gliocladium Roseum und Fusarium Verticillioides; University of Göttingen: Göttingen, Germany, 2013. [Google Scholar]
- Velluti, A.; Marín, S.; Gonzalez, R.; Ramos, A.J.; Sanchis, V. Fumonisin B1, zearalenone and deoxynivalenol production by Fusarium moniliforme, F proliferatum and F graminearum in mixed cultures on irradiated maize kernels. J. Sci. Food Agric. 2001, 81, 88–94. [Google Scholar] [CrossRef]
- Velluti, A.; Marín, S.; Bettucci, L.; Ramos, A.J.; Sanchis, V. The effect of fungal competition on colonization of maize grain by Fusarium moniliforme, F. proliferatum and F. graminearum and on fumonisin B1 and zearalenone formation. Int. J. Food Microbiol. 2000, 59, 59–66. [Google Scholar] [CrossRef] [PubMed]
- Sherif, M.; Kirsch, N.; Splivallo, R.; Pfohl, K.; Karlovsky, P. The role of mycotoxins in interactions between Fusarium graminearum and F. verticillioides growing in saprophytic cultures and co-infecting maize plants. Toxins 2023, 15, 575. [Google Scholar] [CrossRef]
- Hoffmann, A.; Lischeid, G.; Koch, M.; Lentzsch, P.; Sommerfeld, T.; Müller, M.E.H. Co-cultivation of Fusarium, Alternaria, and Pseudomonas on wheat ears affects microbial growth and mycotoxin production. Microorganisms 2021, 9, 443. [Google Scholar] [CrossRef]
- El-Sharkawy, S.; Abul-Hajj, Y.J. Microbial cleavage of zearalenone. Xenobiotica 1988, 18, 365–371. [Google Scholar] [CrossRef]
- Karlovsky, P. Biological detoxification of fungal toxins and its use in plant breeding, feed and food production. Nat. Toxins 1999, 7, 1–23. [Google Scholar] [CrossRef]
- Woerfel, G.; Karlovsky, P. Hydrolyse von Zearalenon Durch Gliocladium Roseum. In Proceedings of the 20th Mycotoxin Workshop; Gesellschaft für Mykotoxinforschung: Detmold, Germany, 1998; pp. 189–192. [Google Scholar]
- Shimkets, R.A.; Lowe, D.G.; Tai, J.T.-N.; Sehl, P.; Jin, H.; Yang, R.; Predki, P.F.; Rothberg, B.E.G.; Murtha, M.T.; Roth, M.E.; et al. Gene expression analysis by transcript profiling coupled to a gene database query. Nat. Biotechnol. 1999, 17, 798–803. [Google Scholar] [CrossRef] [PubMed]
- Crane, E.; Gilliam, J.T.; Karlovsky, P.; Maddox, J.R. Composition and Methods for Zearalenone Detoxification. PCT Application WO02/076205, 3 October 2002. [Google Scholar]
- Karlovsky, P.; Crane, E.; Gilliam, J.T.; Maddox, J.R. Composition and Methods of Zearalenone Detoxification. U.S. Patent No. 6,812,380, 2 November 2004. [Google Scholar]
- Kakeya, H.; Takahashi-Ando, N.; Kimura, M.; Onose, R.; Yamaguchi, I.; Osada, H. Biotransformation of the mycotoxin, zearalenone, to a non-estrogenic compound by a fungal strain of Clonostachys sp. Biosci. Biotechnol. Biochem. 2002, 66, 2723–2726. [Google Scholar] [CrossRef]
- Takahashi-Ando, N.; Kimura, M.; Kakeya, H.; Osada, H.; Yamaguchi, I. A novel lactonohydrolase responsible for the detoxification of zearalenone: Enzyme purification and gene cloning. Biochem. J. 2002, 365, 1–6. [Google Scholar] [CrossRef]
- Takahashi-Ando, N.; Ohsato, S.; Shibata, T.; Hamamoto, H.; Yamaguchi, I.; Kimura, M. Metabolism of zearalenone by genetically modified organisms expressing the detoxification gene from Clonostachys rosea. Appl. Environ. Microbiol. 2004, 70, 3239–3245. [Google Scholar] [CrossRef]
- Takahashi-Ando, N.; Tokai, T.; Hamamoto, H.; Yamaguchi, I.; Kimura, M. Efficient decontamination of zearalenone, the mycotoxin of cereal pathogen, by transgenic yeasts through the expression of a synthetic lactonohydrolase gene. Appl. Microbiol. Biotechnol. 2005, 67, 838–844. [Google Scholar] [CrossRef]
- Yamaguchi, I.; Kimura, M.; Ando, N.; Nishiyama, A.; Fukuda, T.; Kakeya, H.; Osada, H. Zearalenone-Detoxifying Enzyme Gene and Transformant Having the Gene Transferred Thereinto. PCT Application No. WO2003080842, 25 March 2003. [Google Scholar]
- Shigo, A.L. Fungi isolated from oak-wilt trees and their effects on Ceratocystis fagacearum. Mycologia 1958, 50, 757–769. [Google Scholar] [CrossRef]
- Teperi, E.; Keskinen, M.; Ketoja, E.; Tahvonen, R. Screening for fungal antagonists of seed-borne Fusarium culmorum on wheat using in vivo tests. Eur. J. Plant Pathol. 1998, 104, 243–251. [Google Scholar] [CrossRef]
- Hue, A.G.; Voldeng, H.D.; Savard, M.E.; Fedak, G.; Tian, X.; Hsiang, T. Biological control of Fusarium head blight of wheat with Clonostachys rosea strain ACM941. Can. J. Plant Pathol. 2009, 31, 169–179. [Google Scholar] [CrossRef]
- Popiel, D.; Koczyk, G.; Dawidziuk, A.; Gromadzka, K.; Blaszczyk, L.; Chelkowski, J. Zearalenone lactonohydrolase activity in Hypocreales and its evolutionary relationships within the epoxide hydrolase subset of a/b-hydrolases. BMC Microbiol. 2014, 14, 82. [Google Scholar] [CrossRef]
- Chen, S.; Pan, L.; Liu, S.; Pan, L.; Li, X.; Wang, B. Recombinant expression and surface display of a zearalenone lactonohydrolase from Trichoderma aggressivum in Escherichia coli. Protein Expr. Purif. 2021, 187, 105933. [Google Scholar] [CrossRef]
- Błaszczyk, L.; Ćwiek-Kupczyńska, H.; Hoppe Gromadzka, K.; Basińska-Barczak, A.; Stępień, Ł.; Kaczmarek, J.; Lenc, L. Containment of Fusarium culmorum and its mycotoxins in various biological systems by antagonistic Trichoderma and Clonostachys strains. J. Fungi 2023, 9, 289. [Google Scholar] [CrossRef] [PubMed]
- el-Sharkawy, S.; Abul-Hajj, Y. Microbial transformation of zearalenone, I. Formation of zearalenone-4-O-β-glucoside. J. Nat. Prod. 1987, 50, 520–521. [Google Scholar] [CrossRef]
- Nowak, M.; Soboń, A.; Bernat, P.; Różalska, S. Entomopathogenic fungi of the genus Cordyceps biotransform zearalenone—Metabolomic and proteomic backgrounds. Int. Biodeterior. Biodegrad. 2023, 179, 105572. [Google Scholar] [CrossRef]
- Borzekowski, A.; Drewitz, T.; Keller, J.; Pfeifer, D.; Kunte, H.-J.; Koch, M.; Rohn, S.; Maul, R. Biosynthesis and characterization of zearalenone-14-sulfate, zearalenone-14-glucoside and zearalenone-16-glucoside using common fungal strains. Toxins 2018, 10, 104. [Google Scholar] [CrossRef]
- Kamimura, H. Conversion of zearalenone to zearalenone glycoside by Rhizopus sp. Appl. Environ. Microbiol. 1986, 52, 515–519. [Google Scholar] [CrossRef] [PubMed]
- McCormick, S.P. Microbial detoxification of mycotoxins. J. Chem. Ecol. 2013, 39, 907–918. [Google Scholar] [CrossRef]
- Vero, S.; Garmendia, G.; Allori, E.; Sanz, J.M.; Gonda, M.; Alconada, T.; Cavello, I.; Dib, J.R.; Diaz, M.A.; Nally, C.; et al. Microbial biopesticides: Diversity, scope, and mechanisms involved in plant disease control. Diversity 2023, 15, 457. [Google Scholar] [CrossRef]
- Schiwek, S.; Slonka, M.; Alhussein, M.; Knierim, D.; Margaria, P.; Rose, H.; Richert-Pöggeler, K.R.; Rostás, M.; Karlovsky, P. Mycoviruses increase the attractiveness of Fusarium graminearum for fungivores and suppress production of the mycotoxin deoxynivalenol. Toxins 2024, 16, 131. [Google Scholar] [CrossRef]
- Gimeno, A.; Leimgruber, M.; Kägi, A.; Jenny, E.; Vogelgsang, S. UV protection and shelf life of the biological control agent Clonostachys rosea against Fusarium graminearum. Biological Control 2021, 158, 104600. [Google Scholar] [CrossRef]
- Kosawang, C.; Karlsson, M.; Vélëz, H.; Rasmussen, P.H.; Collinge, D.B.; Jensen, B.; Jensen, D.F. Zearalenone detoxification by zearalenone hydrolase is important for the antagonistic ability of Clonostachys rosea against mycotoxigenic Fusarium graminearum. Fungal Biol. 2014, 118, 364–373. [Google Scholar] [CrossRef]
- Lee, J.; Son, H.; Lee, S.; Park, A.R.; Lee, Y.-W. Development of a conditional gene expression system using a zearalenone-inducible promoter for the ascomycete fungus Gibberella zeae. Appl. Environ. Microbiol. 2010, 76, 3089–3096. [Google Scholar] [CrossRef] [PubMed]
- Bui, D.-C.; Lee, Y.; Lim, J.Y.; Fu, M.; Kim, J.-C.; Choi, G.J.; Son, H.; Lee, Y.-W. Heat shock protein 90 is required for sexual and asexual development, virulence, and heat shock response in Fusarium graminearum. Sci. Rep. 2016, 6, 28154. [Google Scholar] [CrossRef] [PubMed]
- Shen, W.; Mao, H.; Huang, Q.; Dong, J. Benzenediol lactones: A class of fungal metabolites with diverse structural features and biological activities. Eur. J. Med. Chem. 2015, 97, 747–777. [Google Scholar] [CrossRef] [PubMed]
- Ayer, W.A.; Lee, S.P.; Tsuneda, A.; Hiratsuka, Y. The isolation, identification, and bioassay of the antifungal metabolites produced by Monocillium nordinii. Can. J. Microbiol. 1980, 26, 766–773. [Google Scholar] [CrossRef]
- Wicklow, D.T.; Joshi, B.K.; Gamble, W.R.; Gloer, J.B.; Dowd, P.F. Antifungal metabolites (monorden, monocillin IV, and cerebrosides) from Humicola fuscoatra Traaen NRRL 22980, a mycoparasite of Aspergillus flavus sclerotia. Appl. Environ. Microbiol. 1998, 64, 4482–4484. [Google Scholar] [CrossRef]
- Piper, P.W.; Millson, S.H. Spotlight on the microbes that produce heat shock protein 90-targeting antibiotics. Open Biol. 2012, 2, 120138. [Google Scholar] [CrossRef]
- Poling, S.M.; Wicklow, D.T.; Rogers, K.D.; Gloer, J.B. Acremonium zeae, a protective endophyte of maize, produces dihydroresorcylide and 7-hydroxydihydroresorcylides. J. Agric. Food Chem. 2008, 56, 3006–3009. [Google Scholar] [CrossRef]
- Wang, S.; Zhang, S.; Zhou, T.; Zhan, J. Three new resorcylic acid derivatives from Sporotrichum laxum. Bioorg. Med. Chem. Lett. 2013, 23, 5806–5809. [Google Scholar] [CrossRef]
- Tomoko, A.; Yoji, K.; Haruaki, Y.; Hiroshi, A.; Hekibai, K.; Sosho, C. Isobenzofuranone Compounds and Their Analogs. Japanese Patent No. 09-110781, 28 April 1997. [Google Scholar]
- Arnone, A.; Assante, G.; Nasini, G.; De Pava, O.V. Phanerosporic acid, a β-resorcylate obtained from Phanerochaete chrysosporium. Phytochemistry 1989, 28, 2803–2806. [Google Scholar] [CrossRef]
- Wang, X.; Radwan, M.M.; Taráwneh, A.H.; Gao, J.; Wedge, D.E.; Rosa, L.H.; Cutler, H.G.; Cutler, S.J. Antifungal activity against plant pathogens of metabolites from the endophytic fungus Cladosporium cladosporioides. J. Agric. Food Chem. 2013, 61, 4551–4555. [Google Scholar] [CrossRef]
- Scott, P.M.; Van Walbeek, W.; MacLean, W.M. Cladosporin, a new antifungal metabolite from Cladosporium cladosporioides. J. Antibiot. 1971, 24, 747–755. [Google Scholar] [CrossRef] [PubMed]
- Brady, S.F.; Wagenaar, M.M.; Singh, M.P.; Janso, J.E.; Clardy, J. The cytosporones, new octaketide antibiotics isolated from an endophytic fungus. Org. Lett. 2000, 2, 4043–4046. [Google Scholar] [CrossRef]
- Delmotte, P.; Delmotte-Plaquee, J. A new antifungal substance of fungal origin. Nature 1953, 171, 344. [Google Scholar] [CrossRef] [PubMed]
- McCapra, F.; Scott, A.I.; Delmotte, P.; Delmotte-Plaquée, J.; Bhacca, N.S. The constitution of monorden, an antibiotic with tranquilising action. Tetrahedron Lett. 1964, 5, 869–875. [Google Scholar] [CrossRef]
- Mirrington, R.N.; Ritchie, E.; Shoppee, C.W.; Taylor, W.C.; Sternhell, S. The constitution of radicicol. Tetrahedron Lett. 1964, 5, 365–370. [Google Scholar] [CrossRef]
- Wicklow, D.T.; Jordan, A.M.; Gloer, J.B. Antifungal metabolites (monorden, monocillins I, II, III) from Colletotrichum graminicola, a systemic vascular pathogen of maize. Mycol. Res. 2009, 113, 1433–1442. [Google Scholar] [CrossRef] [PubMed]
- Nozawa, K.; Nakajima, S. Isolation of radicicol from Penicillium luteo-aurantium, and meleagrin, a new metabolite from Penicillium meleagrinum. J. Nat. Prod. 1979, 42, 374–377. [Google Scholar] [CrossRef]
- Cutler, H.G.; Arrendale, R.F.; Springer, J.P.; Cole, P.D.; Roberts, R.G.; Hanlin, R.T. Monorden from a novel source, Neocosmospora tenuicristata: Stereochemistry and plant growth regulatory properties. Agric. Biol. Chem. 1987, 51, 3331–3338. [Google Scholar] [CrossRef]
- Tanney, J.B.; Di Stefano, J.; Miller, J.D.; McMullin, D.R. Natural products from the Picea foliar endophytes Niesslia endophytica sp. nov. and Strasseria geniculata. Mycol. Prog. 2023, 22, 1–13. [Google Scholar] [CrossRef]
- Nguyen, H.T.T.; Choi, S.; Kim, S.; Lee, J.-H.; Park, A.R.; Yu, N.H.; Yoon, H.; Bae, C.-H.; Yeo, J.H.; Choi, G.J.; et al. The Hsp90 inhibitor, monorden, is a promising lead compound for the development of novel fungicides. Front. Plant Sci. 2020, 11, 371. [Google Scholar] [CrossRef]
- Horáková, K.; Betina, V. Cytotoxic activity of macrocyclic metabolites from fungi. Neoplasma 1977, 24, 21–27. [Google Scholar]
- Kwon, H.J.; Yoshida, M.; Fukui, Y.; Horinouchi, S.; Beppu, T. Potent and specific inhibition of p60v-src protein kinase both in vivo and in vitro by radicicol. Cancer Res. 1992, 52, 6926–6930. [Google Scholar]
- Schulte, T.W.; Akinaga, S.; Soga, S.; Sullivan, W.; Stensgard, B.; Toft, D.; Neckers, L.M. Antibiotic radicicol binds to the N-terminal domain of Hsp90 and shares important biologic activities with geldanamycin. Cell Stress Chaperones 1998, 3, 100–108. [Google Scholar] [CrossRef] [PubMed]
- Schulte, T.W.; Akinaga, S.; Murakata, T.; Agatsuma, T.; Sugimoto, S.; Nakano, H.; Lee, Y.S.; Simen, B.B.; Argon, Y.; Felts, S.; et al. Interaction of radicicol with members of the heat shock protein 90 family of molecular chaperones. Mol. Endocrinol. 1999, 13, 1435–1448. [Google Scholar] [CrossRef] [PubMed]
- McLellan, C.A.; Turbyville, T.J.; Wijeratne, E.M.K.; Kerschen, A.; Vierling, E.; Queitsch, C.; Whitesell, L.; Gunatilaka, A.A.L. A rhizosphere fungus enhances Arabidopsis thermotolerance through production of an HSP90 inhibitor. Plant Physiol. 2007, 145, 174–182. [Google Scholar] [CrossRef] [PubMed]
- Rink, C.; Sasse, F.; Zubrienė, A.; Matulis, D.; Maier, M.E. Probing the influence of an allylic methyl group in zearalenone analogues on binding to Hsp90. Chem. Eur. J. 2010, 16, 14469–14478. [Google Scholar] [CrossRef]
- Talontsi, F.M.; Facey, P.; Tatong, M.D.K.; Tofazzal Islam, M.; Frauendorf, H.; Draeger, S.; von Tiedemann, A.; Laatsch, H. Zoosporicidal metabolites from an endophytic fungus Cryptosporiopsis sp. of Zanthoxylum leprieurii. Phytochemistry 2012, 83, 87–94. [Google Scholar] [CrossRef]
- Almassi, F.; Ghisalberti, E.L.; Skelton, B.W.; White, A.H. Structural study of dehydrocurvularin, an inhibitor of microtubule assembly. Aust. J. Chem. 1994, 47, 1193–1197. [Google Scholar] [CrossRef]
- Ghisalberti, E.L.; Hockless, D.C.R.; Rowland, C.Y.; White, A.H. Structural study of curvularin, a cell division inhibitor. Aust. J. Chem. 1993, 46, 571–575. [Google Scholar] [CrossRef]
- Huo, R.-Y.; Zhang, J.-X.; Jia, J.; Bi, H.-K.; Liu, L. Alternarialone A, a new curvularin-type metabolite from the mangrove-derived fungus Alternaria longipes. J. Asian Nat. Prod. Res. 2023, 25, 610–616. [Google Scholar] [CrossRef]
- Musgrave, O.C. 828. Curvularin. Part I. Isolation and partial characterisation of a metabolic product from a new species of Curvularia. J. Chem. Soc. 1956, 1956, 4301–4305. [Google Scholar] [CrossRef]
- Kamauchi, H.; Furukawa, M.; Kiba, Y.; Kitamura, M.; Usui, K.; Katakura, M.; Takao, K.; Sugita, Y. Antifungal activity of dehydrocurvularin for Candida spp. through the inhibition of adhesion to human adenocarcinoma cells. J. Antibiot. 2022, 75, 530–533. [Google Scholar] [CrossRef] [PubMed]
- Gao, Y.; Duan, F.-F.; Liu, L.; Peng, X.-G.; Meng, X.-G.; Ruan, H.-L. Hypothemycin-type resorcylic acid lactones with immunosuppressive activities from a Podospora sp. J. Nat. Prod. 2021, 84, 483–494. [Google Scholar] [CrossRef] [PubMed]
- Reeves, C.D.; Hu, Z.; Reid, R.; Kealey, J.T. Genes for the biosynthesis of the fungal polyketides hypothemycin from Hypomyces subiculosus and radicicol from Pochonia chlamydosporia. Appl. Environ. Microbiol. 2008, 74, 5121–5129. [Google Scholar] [CrossRef]
- Wee, J.L.; Sundermann, K.; Licari, P.; Galazzo, J. Cytotoxic hypothemycin analogues from Hypomyces subiculosus. J. Nat. Prod. 2006, 69, 1456–1459. [Google Scholar] [CrossRef]
- Xu, L.; Xue, J.; Wu, P.; Wang, D.; Lin, L.; Jiang, Y.; Duan, X.; Wei, X. Antifungal activity of hypothemycin against Peronophythora litchii in vitro and in vivo. J. Agric. Food Chem. 2013, 61, 10091–10095. [Google Scholar] [CrossRef]
- Luo, H.; Meng, S.; Deng, Y.; Deng, Z.; Shi, H. In vitro antifungal activity of lasiodiplodin, isolated from endophytic fungus Lasiodiplodia pseudotheobromae J-10 associated with Sarcandra glabra and optimization of culture conditions for lasiodiplodin production. Arch. Microbiol. 2023, 205, 140. [Google Scholar] [CrossRef]
- Xu, L.; Xue, J.; Zou, Y.; He, S.; Wei, X. Three new β-resorcylic acid lactones from Paecilomyces sp. SC0924. Chin. J. Chem. 2012, 30, 1273–1277. [Google Scholar] [CrossRef]
- Xu, L.-X.; Wu, P.; Wei, H.-H.; Xue, J.-H.; Hu, X.-P.; Wei, X.-Y. Paecilomycins J–M, four new β-resorcylic acid lactones from Paecilomyces sp. SC0924. Tetrahedron Lett. 2013, 54, 2648–2650. [Google Scholar] [CrossRef]
- Xu, L.; Wu, P.; Xue, J.; Molnar, I.; Wei, X. Antifungal and cytotoxic β-resorcylic acid lactones from a Paecilomyces species. J. Nat. Prod. 2017, 80, 2215–2223. [Google Scholar] [CrossRef]
- Hoshino, Y.; Ivanova, V.B.; Yazawa, K.; Ando, A.; Mikami, Y.; Zaki, S.M.; Karam, A.-Z.A.; Youssef, Y.A.; Gräfe, U. Queenslandon, a new antifungal compound produced by Chrysosporium queenslandicum: Production, isolation and structure elucidation. J. Antibiot. 2002, 55, 516–519. [Google Scholar] [CrossRef] [PubMed]
- Evans, G.; White, N.H.; Evans, G.; White, N.H. Radicicolin and radicicol, two new antibiotics produced by Cylindrocarpon radicicola. Brit. Mycol. Soc. Trans. 1966, 49, 563–576. [Google Scholar] [CrossRef]
- Patocka, J.; Soukup, O.; Kuca, K. Resorcylic acid lactones as the protein kinase inhibitors, naturally occuring toxins. Mini Rev. Med. Chem. 2013, 13, 1873–1878. [Google Scholar] [CrossRef] [PubMed]
- Kuttikrishnan, S.; Prabhu, K.S.; Al Sharie, A.H.; Al Zu’bi, Y.O.; Alali, F.Q.; Oberlies, N.H.; Ahmad, A.; El-Elimat, T.; Uddin, S. Natural resorcylic acid lactones: A chemical biology approach for anticancer activity. Drug Discov. Today 2022, 27, 547–557. [Google Scholar] [CrossRef]
- Chanda, A.; Roze, L.V.; Kang, S.; Artymovich, K.A.; Hicks, G.R.; Raikhel, N.V.; Calvo, A.M.; Linz, J.E. A key role for vesicles in fungal secondary metabolism. Proc. Natl. Acad. Sci. USA 2009, 106, 19533–19538. [Google Scholar] [CrossRef]
- Kang, Y.; Lee, S.-H.; Lee, J. Development of a selective medium for the fungal pathogen Cylindrocarpon destructans using radicicol. Plant Pathol. J. 2014, 30, 432–436. [Google Scholar] [CrossRef]
- Prodromou, C.; Nuttall, J.M.; Millson, S.H.; Roe, S.M.; Sim, T.-S.; Tan, D.; Workman, P.; Pearl, L.H.; Piper, P.W. Structural basis of the radicicol resistance displayed by a fungal Hsp90. ACS Chem. Biol. 2009, 4, 289–297. [Google Scholar] [CrossRef]
- Adam, G.; Torres Acosta, J.; Berthiller, F.; Wiesenberger, G.; Mitterbauer, R.; Krska, R. Mechanisms of Self Resistance to Zearalenone in Fusarium graminearum. In Proceedings of the 26th Fungal Genetics Conference, Pacific Grove, CA, USA, 15–20 March 2011; Fungal Genetics Reports. Genetics Society of America: Asilomar, CA, USA, 2011; Volume 58, p. 207. [Google Scholar]
- Plasencia, J.; Mirocha, C.J. Isolation and characterization of zearalenone sulfate produced by Fusarium spp. Appl. Environ. Microbiol. 1991, 57, 146–150. [Google Scholar] [CrossRef]
- Xu, Y.; Vinas, M.; Alsarrag, A.; Su, L.; Pfohl, K.; Rohlfs, M.; Schäfer, W.; Chen, W.; Karlovsky, P. Bis-naphthopyrone pigments protect filamentous ascomycetes from a wide range of predators. Nat. Commun. 2019, 10, 3579. [Google Scholar] [CrossRef]
- Brown, D.W.; Butchko, R.A.E.; Busman, M.; Proctor, R.H. The Fusarium verticillioides FUM gene cluster encodes a zn(II)2Cys6 protein that affects FUM gene expression and fumonisin production. Eukaryot. Cell 2007, 6, 1210–1218. [Google Scholar] [CrossRef]
- Montis, V.; Pasquali, M.; Visentin, I.; Karlovsky, P.; Cardinale, F. Identification of a cis-acting factor modulating the transcription of FUM1, a key fumonisin-biosynthetic gene in the fungal maize pathogen Fusarium verticillioides. Fungal Genet. Biol. 2013, 51, 42–49. [Google Scholar] [CrossRef]
- Visentin, I.; Montis, V.; Döll, K.; Alabouvette, C.; Tamietti, G.; Karlovsky, P.; Cardinale, F. Transcription of genes in the biosynthetic pathway for fumonisin mycotoxins is epigenetically and differentially regulated in the fungal maize pathogen Fusarium verticillioides. Eukaryot. Cell 2012, 11, 252–259. [Google Scholar] [CrossRef] [PubMed]
- Myung, K.; Li, S.; Butchko, R.A.E.; Busman, M.; Proctor, R.H.; Abbas, H.K.; Calvo, A.M. FvVE1 regulates biosynthesis of the mycotoxins fumonisins and fusarins in Fusarium verticillioides. J. Agric. Food Chem. 2009, 57, 5089–5094. [Google Scholar] [CrossRef]
- Rösler, S.M.; Sieber, C.M.K.; Humpf, H.-U.; Tudzynski, B. Interplay between pathway-specific and global regulation of the fumonisin gene cluster in the rice pathogen Fusarium fujikuroi. Appl. Microbiol. Biotechnol. 2016, 100, 5869–5882. [Google Scholar] [CrossRef]
- Xie, L.; Feng, L.; Ren, Y.; Yang, Q.; Qu, H.; Li, T.; Jiang, Y. Transcriptome-wide N6-methyladenosinem modifications analysis of growth and fumonisins production in Fusarium proliferatum causing banana crown rot. Int. J. Biol. Macromol. 2025, 300, 140385. [Google Scholar] [CrossRef] [PubMed]
- Sun, L.; Chen, X.; Gao, J.; Zhao, Y.; Liu, L.; Hou, Y.; Wang, L.; Huang, S. Effects of disruption of five FUM genes on fumonisin biosynthesis and pathogenicity in Fusarium proliferatum. Toxins 2019, 11, 327. [Google Scholar] [CrossRef]
- Dastjerdi, R.; Karlovsky, P. Systemic infection of maize, sorghum, rice, and beet seedlings with fumonisin-producing and nonproducing Fusarium verticillioides strains. Plant Pathol. J. 2015, 31, 334–342. [Google Scholar] [CrossRef] [PubMed]
- Glenn, A.E.; Zitomer, N.C.; Zimeri, A.M.; Williams, L.D.; Riley, R.T.; Proctor, R.H. Transformation-mediated complementation of a FUM gene cluster deletion in Fusarium verticillioides restores both fumonisin production and pathogenicity on maize seedlings. Mol. Plant Microbe Interact. 2008, 21, 87–97. [Google Scholar] [CrossRef]
- Proctor, R.H.; Desjardins, A.E.; McCormick, S.P.; Plattner, R.D.; Alexander, N.J.; Brown, D.W. Genetic analysis of the role of trichothecene and fumonisin mycotoxins in the virulence of Fusarium. Eur. J. Plant Pathol. 2002, 108, 691–698. [Google Scholar] [CrossRef]
- Desjardins, A.E.; Munkvold, G.P.; Plattner, R.D.; Proctor, R.H. FUM1--a gene required for fumonisin biosynthesis but not for maize ear rot and ear infection by Gibberella moniliformis in field tests. Mol. Plant-Microbe Interact. MPMI 2002, 15, 1157–1164. [Google Scholar] [CrossRef]
- Desjardins, A.E.; Plattner, R.D. Fumonisin B(1)-nonproducing strains of Fusarium verticillioides cause maize (Zea mays) ear infection and ear rot. J. Agric. Food Chem. 2000, 48, 5773–5780. [Google Scholar] [CrossRef]
- Warfield, C.Y.; Gilchrist, D.G. Influence of kernel age on fumonisin B1 production in maize by Fusarium moniliforme. Appl. Environ. Microbiol. 1999, 65, 2853–2856. [Google Scholar] [CrossRef] [PubMed]
- Nygren, K.; Dubey, M.; Zapparata, A.; Iqbal, M.; Tzelepis, G.D.; Durling, M.B.; Jensen, D.F.; Karlsson, M. The mycoparasitic fungus Clonostachys rosea responds with both common and specific gene expression during interspecific interactions with fungal prey. Evol. Appl. 2018, 11, 931–949. [Google Scholar] [CrossRef]
- Stange, P.; Kersting, J.; Sivaprakasam Padmanaban, P.B.; Schnitzler, J.-P.; Rosenkranz, M.; Karl, T.; Benz, J.P. The decision for or against mycoparasitic attack by Trichoderma spp. is taken already at a distance in a prey-specific manner and benefits plant-beneficial interactions. Fungal Biol. Biotechnol. 2024, 11, 14. [Google Scholar] [CrossRef] [PubMed]
- Jung, S.; Kim, J.-E.; Yun, S.-H.; Lee, Y.-W. Possible negative effect of pigmentation on biosynthesis of polyketide mycotoxin zearalenone in Gibberella zeae. J. Microbiol. Biotechnol. 2006, 16, 1392–1398. [Google Scholar]
- Audenaert, K.; Vanheule, A.; Höfte, M.; Haesaert, G. Deoxynivalenol: A major player in the multifaceted response of Fusarium to its environment. Toxins 2014, 6, 1–19. [Google Scholar] [CrossRef]
- Shiono, Y.; Tsuchinari, M.; Shimanuki, K.; Miyajima, T.; Murayama, T.; Koseki, T.; Laatsch, H.; Funakoshi, T.; Takanami, K.; Suzuki, K. Fusaristatins a and B, two new cyclic lipopeptides from an endophytic Fusarium sp. J. Antibiot. 2007, 60, 309–316. [Google Scholar] [CrossRef]
- Sørensen, J.L.; Sondergaard, T.E.; Covarelli, L.; Fuertes, P.R.; Hansen, F.T.; Frandsen, R.J.N.; Saei, W.; Lukassen, M.B.; Wimmer, R.; Nielsen, K.F.; et al. Identification of the biosynthetic gene clusters for the lipopeptides fusaristatin a and W493 B in Fusarium graminearum and F. pseudograminearum. J. Nat. Prod. 2014, 77, 2619–2625. [Google Scholar] [CrossRef]
- Wollenberg, R.D.; Sondergaard, T.E.; Nielsen, M.R.; Knutsson, S.; Pedersen, T.B.; Westphal, K.R.; Wimmer, R.; Gardiner, D.M.; Sørensen, J.L. There it is! Fusarium pseudograminearum did not lose the fusaristatin gene cluster after all. Fungal Biol. 2019, 123, 10–17. [Google Scholar] [CrossRef]
- Khudhair, M.; Kazan, K.; Thatcher, L.F.; Obanor, F.; Rusu, A.; Sørensen, J.L.; Wollenberg, R.D.; McKay, A.; Giblot-Ducray, D.; Simpfendorfer, S.; et al. Fusaristatin A production negatively affects the growth and aggressiveness of the wheat pathogen Fusarium pseudograminearum. Fungal Genet. Biol. 2020, 136, 103314. [Google Scholar] [CrossRef]
- Fitzpatrick, D.W.; Picken, C.A.; Murphy, L.C.; Buhr, M.M. Measurement of the relative binding affinity of zearalenone, alpha-zearalenol and beta-zearalenol for uterine and oviduct estrogen receptors in swine, rats and chickens: An indicator of estrogenic potencies. Comp. Biochem. Physiol. C 1989, 94, 691–694. [Google Scholar] [CrossRef] [PubMed]
- EFSA CONTAM Panel. Appropriateness to set a group health-based guidance value for zearalenone and its modified forms. EFSA J. 2016, 14, e04425. [Google Scholar] [CrossRef]
- Bennett, G.A.; Shotwell, O.L.; Kwolek, W.F. Liquid chromatographic determination of alpha-zearalenol and zearalenone in corn: Collaborative study. J. Assoc. Off. Anal. Chem. 1985, 68, 958–961. [Google Scholar]
- Müller, H.-M.; Schwadorf, K. A survey of the natural occurrence of Fusarium toxins in wheat grown ina southwestern area of Germany. Mycopathologia 1993, 121, 115–121. [Google Scholar] [CrossRef]
- Dall’Asta, C.; Faccini, A.; Galaverna, G.; Corradini, R.; Dossena, A.; Marchelli, R. Complexation of zearalenone and zearalenols with native and modified β-cyclodextrins. J. Incl. Phenom. Macrocycl. Chem. 2009, 64, 331–340. [Google Scholar] [CrossRef]
- Berthiller, F.; Werner, U.; Sulyok, M.; Krska, R.; Hauser, M.-T.; Schuhmacher, R. Liquid chromatography coupled to tandem mass spectrometry (LC-MS/MS) determination of phase II metabolites of the mycotoxin zearalenone in the model plant Arabidopsis thaliana. Food Addit. Contam. 2006, 23, 1194–1200. [Google Scholar] [CrossRef] [PubMed]
- Adejumo, T.O.; Hettwer, U.; Karlovsky, P. Survey of maize from south-western Nigeria for zearalenone, alpha- and beta-zearalenols, fumonisin B-1 and enniatins produced by Fusarium species. Food Addit. Contam. 2007, 24, 993–1000. [Google Scholar] [CrossRef] [PubMed]
- De Boevre, M.; Di Mavungu, J.D.; Maene, P.; Audenaert, K.; Deforce, D.; Haesaert, G.; Eeckhout, M.; Callebaut, A.; Berthiller, F.; Van Peteghem, C.; et al. Development and validation of an LC-MS/MS method for the simultaneous determination of deoxynivalenol, zearalenone, T-2-toxin and some masked metabolites in different cereals and cereal-derived food. Food Addit. Contam. 2012, 29, 819–835. [Google Scholar] [CrossRef]
- Adetunji, M.; Atanda, O.; Ezekiel, C.N.; Sulyok, M.; Warth, B.; Beltrán, E.; Krska, R.; Obadina, O.; Bakare, A.; Chilaka, C.A. Fungal and bacterial metabolites of stored maize (Zea mays L.) from five agro-ecological zones of Nigeria. Mycotoxin Res. 2014, 30, 89–102. [Google Scholar] [CrossRef]
- Vanheule, A.; Audenaert, K.; De Boevre, M.; Landschoot, S.; Bekaert, B.; Munaut, F.; Eeckhout, M.; Höfte, M.; De Saeger, S.; Haesaert, G. The compositional mosaic of Fusarium species and their mycotoxins in unprocessed cereals, food and feed products in Belgium. Int. J. Food Microbiol. 2014, 181, 28–36. [Google Scholar] [CrossRef]
- Nathanail, A.V.; Syvähuoko, J.; Malachová, A.; Jestoi, M.; Varga, E.; Michlmayr, H.; Adam, G.; Sieviläinen, E.; Berthiller, F.; Peltonen, K. Simultaneous determination of major type A and B trichothecenes, zearalenone and certain modified metabolites in Finnish cereal grains with a novel liquid chromatography-tandem mass spectrometric method. Anal. Bioanal. Chem. 2015, 407, 4745–4755. [Google Scholar] [CrossRef] [PubMed]
- Bryła, M.; Waśkiewicz, A.; Podolska, G.; Szymczyk, K.; Jędrzejczak, R.; Damaziak, K.; Sułek, A. Occurrence of 26 mycotoxins in the grain of cereals cultivated in Poland. Toxins 2016, 8, 160. [Google Scholar] [CrossRef] [PubMed]
- Chilaka, C.A.; De Boevre, M.; Atanda, O.O.; De Saeger, S. Occurrence of Fusarium mycotoxins in cereal crops and processed products (ogi) from Nigeria. Toxins 2016, 8, 342. [Google Scholar] [CrossRef]
- Olopade, B.K.; Oranusi, S.U.; Nwinyi, O.C.; Gbashi, S.; Njobeh, P.B. Occurrences of deoxynivalenol, zearalenone and some of their masked forms in selected cereals from Southwest Nigeria. NFS J. 2021, 23, 24–29. [Google Scholar] [CrossRef]
- Suchowilska, E.; Wiwart, M.; Sulyok, M.; Kandler, W.; Krska, R. Mycotoxin profiles and plumpness of Tritordeum grain after artificial spike inoculation with Fusarium culmorum W.G. Smith. Int. J. Food Microbiol. 2025, 427, 110963. [Google Scholar] [CrossRef]
- Sulyok, M.; Stadler, D.; Steiner, D.; Krska, R. Validation of an LC-MS/MS-based dilute-and-shoot approach for the quantification of >500 mycotoxins and other secondary metabolites in food crops: Challenges and solutions. Anal. Bioanal. Chem. 2020, 412, 2607–2620. [Google Scholar] [CrossRef]
Disclaimer/Publisher’s Note: The statements, opinions and data contained in all publications are solely those of the individual author(s) and contributor(s) and not of MDPI and/or the editor(s). MDPI and/or the editor(s) disclaim responsibility for any injury to people or property resulting from any ideas, methods, instructions or products referred to in the content. |
© 2025 by the authors. Licensee MDPI, Basel, Switzerland. This article is an open access article distributed under the terms and conditions of the Creative Commons Attribution (CC BY) license (https://creativecommons.org/licenses/by/4.0/).
















