5,6-Epoxycholesterol Isomers Induce Oxiapoptophagy in Myeloma Cells
Abstract
:Simple Summary
Abstract
1. Introduction
2. Materials and Methods
2.1. Drugs
2.2. Cell Lines and Culture
2.3. Primary Cells Purification from MM Patients
2.4. MTT Assay
2.5. Assessment of Apoptosis
2.5.1. Cell Cycle Analysis
2.5.2. Annexin V-Apoptosis Detection Assay
2.5.3. Analysis of Nuclear Morphology by Hoechst 33,342 Staining
2.6. Effector Caspase 3/7 Activity
2.7. Measurement of Intracellular ROS and Effect of ROS Production on MM Cell Death
2.8. Measurement of Transmembrane Mitochondrial Potential (Δψm)
2.9. Analysis of Autophagy
2.9.1. Detection of Autophagosomes
2.9.2. Determination of p62 Expression by Indirect Immunofluorescence
2.9.3. Effects of Autophagy Inhibition or Triggering on MM Cell Death and Apoptosis
2.10. Western Blotting
2.11. Statistical Analyses
3. Results
3.1. 5,6 α-EC and 5,6 β-EC Exhibit Cytotoxic Activities on JJN3 and U266 Cell Lines
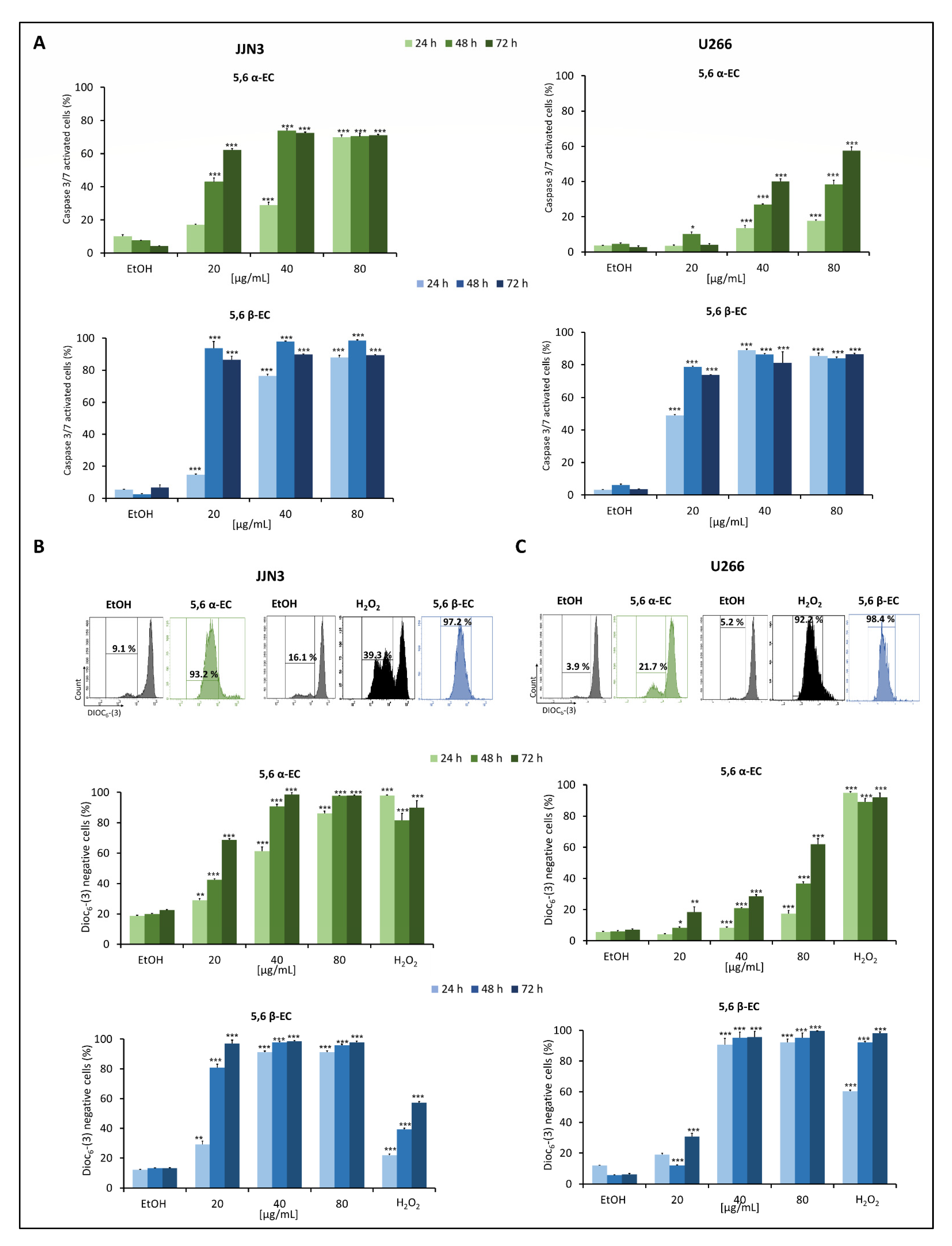
3.2. 5,6 α-EC and 5,6 β-EC Isomers Induce Apoptosis
3.3. 5,6 α-EC and 5,6 β-EC Isomers Activate the Mitochondrial Intrinsic Apoptotic Pathway
3.4. 5,6 α-EC and 5,6 β-EC Increased ROS Production in JJN3 and U266 Cells
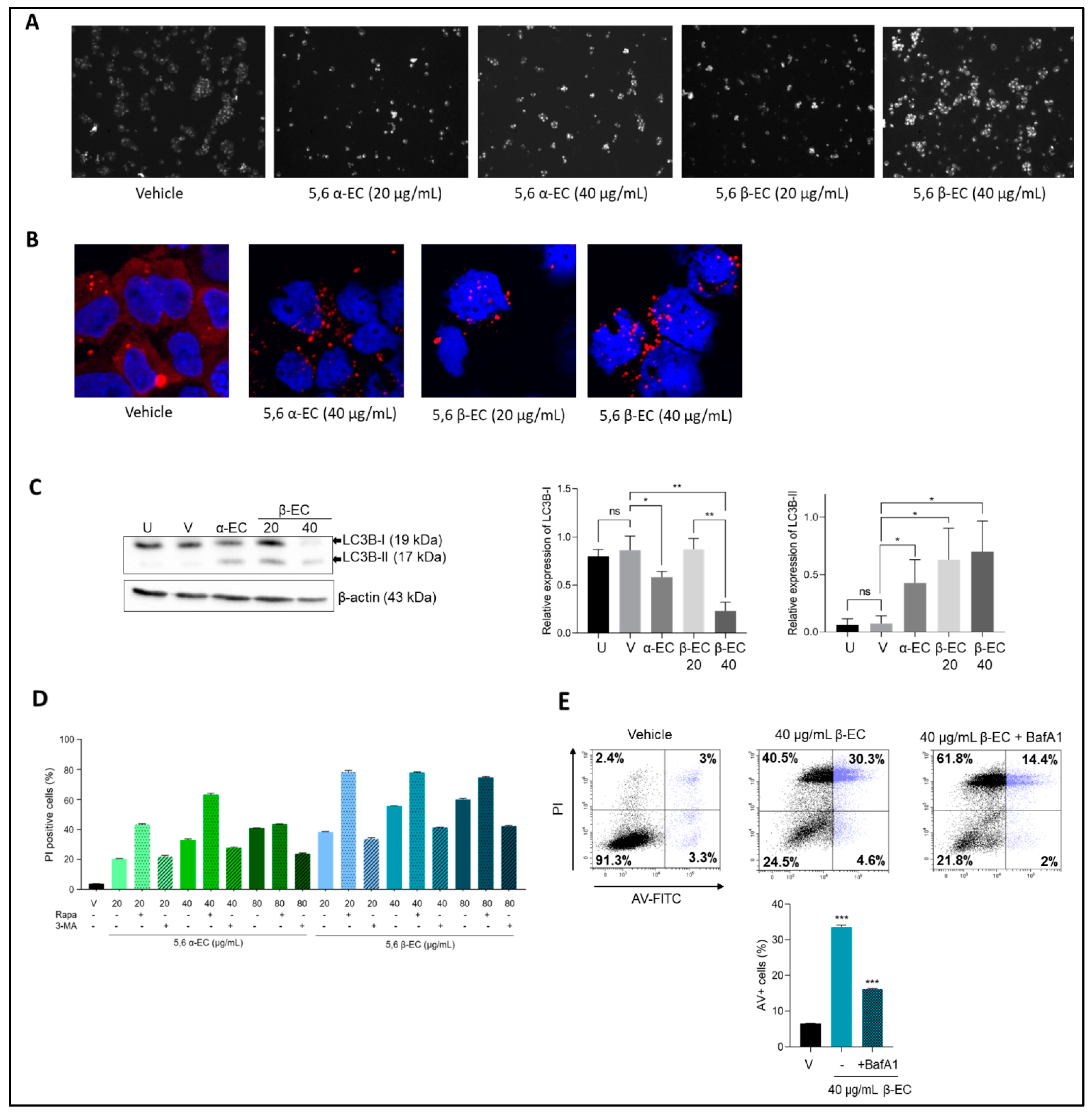
3.5. 5,6 α-EC and 5,6 β-EC Induce Autophagy in Myeloma Cells
3.6. 5,6 α-EC and 5,6 β-EC Reduce Cell Viability and Induce Apoptosis in Primary MM Cells
3.7. 5,6 α-EC and 5,6 β-EC Exhibit Synergistic Cytotoxic Effects in MM Cells
3.8. 5,6 α-EC and 5,6 β-EC Exhibit Synergistic Cytotoxic Effects with BTZ in MM Cells
4. Discussion
5. Conclusions
Supplementary Materials
Author Contributions
Funding
Institutional Review Board Statement
Informed Consent Statement
Data Availability Statement
Acknowledgments
Conflicts of Interest
References
- Rajkumar, S.V.; Kumar, S. Multiple Myeloma Current Treatment Algorithms. Blood Cancer J. 2020, 10, 1–10. [Google Scholar] [CrossRef]
- Gonzalez-Santamarta, M.; Quinet, G.; Reyes-Garau, D.; Sola, B.; Roué, G.; Rodriguez, M.S. Resistance to the Proteasome Inhibitors: Lessons from Multiple Myeloma and Mantle Cell Lymphoma. Adv. Exp. Med. Biol. 2020, 1233, 153–174. [Google Scholar] [CrossRef]
- Ramasamy, K.; Gay, F.; Weisel, K.; Zweegman, S.; Mateos, M.V.; Richardson, P. Improving Outcomes for Patients with Relapsed Multiple Myeloma: Challenges and Considerations of Current and Emerging Treatment Options. Blood Rev. 2021, 100808. [Google Scholar] [CrossRef] [PubMed]
- Moreau, P.; Kumar, S.K.; San Miguel, J.; Davies, F.; Zamagni, E.; Bahlis, N.; Ludwig, H.; Mikhael, J.; Terpos, E.; Schjesvold, F.; et al. Treatment of Relapsed and Refractory Multiple Myeloma: Recommendations from the International Myeloma Working Group. Lancet Oncol. 2021, 22, e105–e118. [Google Scholar] [CrossRef]
- de Weille, J.; Fabre, C.; Bakalara, N. Oxysterols in Cancer Cell Proliferation and Death. Biochem. Pharmacol. 2013, 86, 154–160. [Google Scholar] [CrossRef] [PubMed]
- Choi, T.; Choi, I.Y.; Han, K.; Jeong, S.-M.; Yoo, J.E.; Rhee, S.Y.; Park, Y.-G.; Shin, D.W. Lipid Level, Lipid Variability, and Risk of Multiple Myeloma: A Nationwide Population-Based Study of 3,527,776 Subjects. Cancers 2021, 13, 540. [Google Scholar] [CrossRef] [PubMed]
- Poirot, M.; Silvente-Poirot, S. Cholesterol-5,6-Epoxides: Chemistry, Biochemistry, Metabolic Fate and Cancer. Biochimie 2013, 95, 622–631. [Google Scholar] [CrossRef]
- Otaegui-Arrazola, A.; Menéndez-Carreño, M.; Ansorena, D.; Astiasarán, I. Oxysterols: A World to Explore. Food Chem. Toxicol. 2010, 48, 3289–3303. [Google Scholar] [CrossRef] [PubMed]
- Nury, T.; Zarrouk, A.; Yammine, A.; Mackrill, J.J.; Vejux, A.; Lizard, G. Oxiapoptophagy: A Type of Cell Death Induced by Some Oxysterols. Br. J. Pharmacol. 2020. [Google Scholar] [CrossRef] [PubMed]
- Mutemberezi, V.; Guillemot-Legris, O.; Muccioli, G.G. Oxysterols: From Cholesterol Metabolites to Key Mediators. Prog. Lipid. Res. 2016, 64, 152–169. [Google Scholar] [CrossRef]
- Lemaire-Ewing, S.; Prunet, C.; Montange, T.; Vejux, A.; Berthier, A.; Bessède, G.; Corcos, L.; Gambert, P.; Néel, D.; Lizard, G. Comparison of the Cytotoxic, pro-Oxidant and pro-Inflammatory Characteristics of Different Oxysterols. Cell Biol. Toxicol. 2005, 21, 97–114. [Google Scholar] [CrossRef]
- Segala, G.; de Medina, P.; Iuliano, L.; Zerbinati, C.; Paillasse, M.R.; Noguer, E.; Dalenc, F.; Payré, B.; Jordan, V.C.; Record, M.; et al. 5,6-Epoxy-Cholesterols Contribute to the Anticancer Pharmacology of Tamoxifen in Breast Cancer Cells. Biochem. Pharmacol. 2013, 86, 175–189. [Google Scholar] [CrossRef] [PubMed]
- Sola, B.; Poirot, M.; de Medina, P.; Bustany, S.; Marsaud, V.; Silvente-Poirot, S.; Renoir, J.-M. Antiestrogen-Binding Site Ligands Induce Autophagy in Myeloma Cells That Proceeds through Alteration of Cholesterol Metabolism. Oncotarget 2013, 4, 911–922. [Google Scholar] [CrossRef] [Green Version]
- Travert, C.; Carreau, S.; Le Goff, D. Induction of Apoptosis by 25-Hydroxycholesterol in Adult Rat Leydig Cells: Protective Effect of 17β-Estradiol. Reprod. Toxicol. 2006, 22, 564–570. [Google Scholar] [CrossRef] [PubMed]
- Kupferberg, A.; Cremel, G.; Behr, P.; Van Dorsselaer, A.; Luu, B.; Mersel, M. Differential Sensitivity of Astrocyte Primary Cultures and Derived Spontaneous Transformed Cell Lines to 70-Hydroxycholesterol: Effect on Plasma Membrane Lipid Composition and Fluidity, and on Cell Surface Protein Expression. Mol. Cell Biochem. 1991, 101, 11–22. [Google Scholar] [CrossRef]
- Paillasse, M.R.; Saffon, N.; Gornitzka, H.; Silvente-Poirot, S.; Poirot, M.; de Medina, P. Surprising Unreactivity of Cholesterol-5,6-Epoxides towards Nucleophiles. J. Lipid Res. 2012, 53, 718–725. [Google Scholar] [CrossRef] [Green Version]
- Silvente-Poirot, S.; Poirot, M. Cholesterol Epoxide Hydrolase and Cancer. Curr. Opin. Pharmacol. 2012, 12, 696–703. [Google Scholar] [CrossRef] [PubMed]
- Caillot, M.; Zylbersztejn, F.; Maitre, E.; Bourgeais, J.; Hérault, O.; Sola, B. ROS Overproduction Sensitises Myeloma Cells to Bortezomib-Induced Apoptosis and Alleviates Tumour Microenvironment-Mediated Cell Resistance. Cells 2020, 9, 2357. [Google Scholar] [CrossRef]
- Limam, I.; Abdelkarim, M.; Essid, R.; Chahbi, A.; Fathallah, M.; Elkahoui, S.; Ben Aissa-Fennira, F. Olea Europaea L. Cv. Chetoui Leaf and Stem Hydromethanolic Extracts Suppress Proliferation and Promote Apoptosis via Caspase Signaling on Human Multiple Myeloma Cells. Eur. J. Integr. Med. 2020, 37, 101145. [Google Scholar] [CrossRef]
- Limam, I.; Ben Aissa-Fennira, F.; Essid, R.; Chahbi, A.; Kefi, S.; Mkadmini, K.; Elkahoui, S.; Abdelkarim, M. Hydromethanolic Root and Aerial Part Extracts from Echium Arenarium Guss Suppress Proliferation and Induce Apoptosis of Multiple Myeloma Cells through Mitochondrial Pathway. Environ. Toxicol. 2021. [Google Scholar] [CrossRef] [PubMed]
- Lizard, G.; Fournel, S.; Genestier, L.; Dhedin, N.; Chaput, C.; Flacher, M.; Mutin, M.; Panaye, G.; Revillard, J.-P. Kinetics of Plasma Membrane and Mitochondrial Alterations in Cells Undergoing Apoptosis. Cytometry 1995, 21, 275–283. [Google Scholar] [CrossRef]
- Brentnall, M.; Rodriguez-Menocal, L.; De Guevara, R.; Cepero, E.; Boise, L.H. Caspase-9, Caspase-3 and Caspase-7 Have Distinct Roles during Intrinsic Apoptosis. BMC Cell Biol. 2013, 14, 1–9. [Google Scholar] [CrossRef] [Green Version]
- Brown, A.J.; Sharpe, L.J.; Rogers, M.J. Oxysterols: From Physiological Tuners to Pharmacological Opportunities. Br. J. Pharmacol. 2020. [Google Scholar] [CrossRef]
- Levy, D.; de Melo, T.C.; Ohira, B.Y.; Fidelis, M.L.; Ruiz, J.L.; Rodrigues, A.; Bydlowski, S.P. Oxysterols Selectively Promote Short-Term Apoptosis in Tumor Cell Lines. Biochem. Biophys. Res. Commun. 2018, 505, 1043–1049. [Google Scholar] [CrossRef] [PubMed]
- Fernandes, L.R.; Stern, A.C.B.; de Cássia Cavaglieri, R.; Nogueira, F.C.S.; Domont, G.; Palmisano, G.; Bydlowski, S.P. 7-Ketocholesterol Overcomes Drug Resistance in Chronic Myeloid Leukemia Cell Lines beyond MDR1 Mechanism. J. Proteom. 2017, 151, 12–23. [Google Scholar] [CrossRef]
- Prunet, C.; Lemaire-Ewing, S.; Ménétrier, F.; Néel, D.; Lizard, G. Activation of Caspase-3-Dependent and -Independent Pathways during 7-Ketocholesterol- and 7β-Hydroxycholesterol-Induced Cell Death: A Morphological and Biochemical Study. J. Biochem. Mol. Toxicol. 2005, 19, 311–326. [Google Scholar] [CrossRef]
- Olkkonen, V.M.; Béaslas, O.; Nissilä, E. Oxysterols and Their Cellular Effectors. Biomolecules 2012, 2, 76–103. [Google Scholar] [CrossRef] [PubMed] [Green Version]
- Caillot, M.; Dakik, H.; Mazurier, F.; Sola, B. Targeting Reactive Oxygen Species Metabolism to Induce Myeloma Cell Death. Cancers 2021, 13, 2411. [Google Scholar] [CrossRef]
- Sghaier, R.; Zarrouk, A.; Nury, T.; Badreddine, I.; O’Brien, N.; Mackrill, J.J.; Vejux, A.; Samadi, M.; Nasser, B.; Caccia, C.; et al. Biotin Attenuation of Oxidative Stress, Mitochondrial Dysfunction, Lipid Metabolism Alteration and 7β-Hydroxycholesterol-Induced Cell Death in 158N Murine Oligodendrocytes. Free Radic. Res. 2019, 53, 535–561. [Google Scholar] [CrossRef] [PubMed] [Green Version]
- Michallet, A.-S.; Mondiere, P.; Taillardet, M.; Leverrier, Y.; Genestier, L.; Defrance, T. Compromising the Unfolded Protein Response Induces Autophagy-Mediated Cell Death in Multiple Myeloma Cells. PLoS ONE 2011, 6, e25820. [Google Scholar] [CrossRef] [PubMed] [Green Version]
- Nury, T.; Zarrouk, A.; Vejux, A.; Doria, M.; Riedinger, J.M.; Delage-Mourroux, R.; Lizard, G. Induction of Oxiapoptophagy, a Mixed Mode of Cell Death Associated with Oxidative Stress, Apoptosis and Autophagy, on 7-Ketocholesterol-Treated 158N Murine Oligodendrocytes: Impairment by α-Tocopherol. Biochem. Biophys. Res. Commun. 2014, 446, 714–719. [Google Scholar] [CrossRef]
- Yang, Y.; Hu, L.; Zheng, H.; Mao, C.; Hu, W.; Xiong, K.; Wang, F.; Liu, C. Application and Interpretation of Current Autophagy Inhibitors and Activators. Acta Pharmacol. Sin. 2013, 34, 625–635. [Google Scholar] [CrossRef] [Green Version]
- Levy, J.M.M.; Towers, C.G.; Thorburn, A. Targeting Autophagy in Cancer. Nat. Rev. Cancer 2017, 17, 528–542. [Google Scholar] [CrossRef]
- Zhou, H.; Luo, W.; Zeng, C.; Zhang, Y.; Wang, L.; Yao, W.; Nie, C. PP2A Mediates Apoptosis or Autophagic Cell Death in Multiple Myeloma Cell Lines. Oncotarget 2017, 8, 80770–80789. [Google Scholar] [CrossRef] [PubMed] [Green Version]
- Fu, Y.-F.; Liu, X.; Gao, M.; Zhang, Y.-N.; Liu, J. Endoplasmic Reticulum Stress Induces Autophagy and Apoptosis While Inhibiting Proliferation and Drug Resistance in Multiple Myeloma through the PI3K/Akt/MTOR Signaling Pathway. Oncotarget 2017, 8, 61093–61106. [Google Scholar] [CrossRef] [PubMed] [Green Version]
- Rejhová, A.; Opattová, A.; Čumová, A.; Slíva, D.; Vodička, P. Natural Compounds and Combination Therapy in Colorectal Cancer Treatment. Eur. J. Med. Chem. 2018, 144, 582–594. [Google Scholar] [CrossRef] [PubMed]
- Sauter, E.R. Cancer Prevention and Treatment Using Combination Therapy with Natural Compounds. Expert Rev. Clin. Pharmacol. 2020, 13, 265–285. [Google Scholar] [CrossRef]
- de Medina, P.; Paillasse, M.R.; Segala, G.; Poirot, M.; Silvente-Poirot, S. Identification and Pharmacological Characterization of Cholesterol-5,6-Epoxide Hydrolase as a Target for Tamoxifen and AEBS Ligands. Proc. Natl. Acad. Sci. USA 2010, 107, 13520–13525. [Google Scholar] [CrossRef] [PubMed] [Green Version]
- Yavasoglu, I.; Tombuloglu, M.; Kadikoylu, G.; Donmez, A.; Cagırgan, S.; Bolaman, Z. Cholesterol Levels in Patients with Multiple Myeloma. Ann. Hematol. 2008, 87, 223–228. [Google Scholar] [CrossRef]
- Gill, S.; Chow, R.; Brown, A. Sterol Regulators of Cholesterol Homeostasis and beyond: The Oxysterol Hypothesis Revisited and Revised. Prog. Lipid Res. 2008, 47, 391–404. [Google Scholar] [CrossRef]
- Monier, S.; Samadi, M.; Prunet, C.; Denance, M.; Laubriet, A.; Athias, A.; Berthier, A.; Steinmetz, E.; Jürgens, G.; Nègre-Salvayre, A.; et al. Impairment of the Cytotoxic and Oxidative Activities of 7β-Hydroxycholesterol and 7-Ketocholesterol by Esterification with Oleate. Biochem. Biophys. Res. Commun. 2003, 303, 814–824. [Google Scholar] [CrossRef]






| 24 h | 48 h | 72 h | ||
|---|---|---|---|---|
| JJN3 | 5,6 α-EC 5,6 β-EC | 20 ± 2.2 31 ± 1.1 | 11 ± 0.4 14 ± 0.3 | 14 ± 0.5 7 ± 0.4 |
| U266 | 5,6 α-EC 5,6 β-EC | 26 ± 1.7 25 ± 0.5 | 31 ± 1.2 21 ± 0.4 | 30 ±0.8 12 ± 0.2 |
| 5,6 α-EC (µg/mL) | 5,6 β-EC (µg/mL) | CI-24 h | CI-48 h | Effect |
|---|---|---|---|---|
| 12 * | 20 * | 0.18 ± 0.03 | 0.22 ± 0.2 | Synergistic |
| 26 ** | 27 ** | 8.52−4 ± 0.13 | 9.09−4 ± 0.24 | Synergistic |
| Cell | BTZ [nM] | 5,6 α-EC [µg/mL] | 5,6 β-EC [µg/mL] | CI (Mean ± SD) | Effect |
|---|---|---|---|---|---|
| U266 | 2 | 10 | – | 0.35 ± 0.087 | Synergistic |
| 2 | 20 | – | 0.60 ± 0.024 | Synergistic | |
| 4 | 5 | – | 0.16 ± 0.037 | Synergistic | |
| 4 | 10 | – | 0.31 ± 0.039 | Synergistic | |
| 4 | 20 | – | 0.59 ± 0.014 | Synergistic | |
| 6 | 5 | – | 0.16 ± 0.019 | Synergistic | |
| 6 | 10 | – | 0.31 ± 0.015 | Synergistic | |
| 6 | 20 | – | 0.61 ± 0.012 | Synergistic | |
| 2 | – | 5 | 0.12 ± 0.02 | Synergistic | |
| 2 | – | 10 | 0.24 ± 0.02 | Synergistic | |
| 2 | – | 20 | 0.41 ± 0.02 | Synergistic | |
| 4 | – | 5 | 0.12 ± 0.01 | Synergistic | |
| 4 | – | 10 | 0.23 ± 0.01 | Synergistic | |
| 4 | – | 20 | 0.51 ± 0.01 | Synergistic | |
| 6 | – | 5 | 0.11 ± 0.02 | Synergistic | |
| 6 | – | 10 | 0.23 ± 0.03 | Synergistic | |
| 6 | – | 20 | 0.2 ± 0.21 | Synergistic | |
| JJN3 | 1.25 | 15 | – | 0.84 ± 0.05 | Synergistic |
| 1.25 | 30 | – | 0.81 ± 0.02 | Synergistic | |
| 2.5 | 30 | – | 0.34 ± 0.01 | Synergistic | |
| 5 | 15 | – | 0.07 ± 0.04 | Synergistic | |
| 5 | 30 | – | 0.001 ± 0.01 | Synergistic | |
| 2 | – | 5 | 0.034 ± 0.05 | Synergistic | |
| 2 | – | 10 | 0.035 ± 0.01 | Synergistic | |
| 2 | – | 20 | 0.001 ± 0.02 | Synergistic | |
| 4 | – | 5 | 0.05 ± 0.01 | Synergistic | |
| 4 | – | 10 | 0.049 ±0.01 | Synergistic | |
| 4 | – | 20 | 0.001 ± 0.01 | Synergistic | |
| 6 | – | 5 | 0.05 ± 0.02 | Synergistic | |
| 6 | – | 10 | 0.50 ± 0.03 | Synergistic | |
| 6 | – | 20 | ± 0.21 | Synergistic |
Publisher’s Note: MDPI stays neutral with regard to jurisdictional claims in published maps and institutional affiliations. |
© 2021 by the authors. Licensee MDPI, Basel, Switzerland. This article is an open access article distributed under the terms and conditions of the Creative Commons Attribution (CC BY) license (https://creativecommons.org/licenses/by/4.0/).
Share and Cite
Jaouadi, O.; Limam, I.; Abdelkarim, M.; Berred, E.; Chahbi, A.; Caillot, M.; Sola, B.; Ben Aissa-Fennira, F. 5,6-Epoxycholesterol Isomers Induce Oxiapoptophagy in Myeloma Cells. Cancers 2021, 13, 3747. https://doi.org/10.3390/cancers13153747
Jaouadi O, Limam I, Abdelkarim M, Berred E, Chahbi A, Caillot M, Sola B, Ben Aissa-Fennira F. 5,6-Epoxycholesterol Isomers Induce Oxiapoptophagy in Myeloma Cells. Cancers. 2021; 13(15):3747. https://doi.org/10.3390/cancers13153747
Chicago/Turabian StyleJaouadi, Oumaima, Inès Limam, Mohamed Abdelkarim, Emna Berred, Ahlem Chahbi, Mélody Caillot, Brigitte Sola, and Fatma Ben Aissa-Fennira. 2021. "5,6-Epoxycholesterol Isomers Induce Oxiapoptophagy in Myeloma Cells" Cancers 13, no. 15: 3747. https://doi.org/10.3390/cancers13153747
APA StyleJaouadi, O., Limam, I., Abdelkarim, M., Berred, E., Chahbi, A., Caillot, M., Sola, B., & Ben Aissa-Fennira, F. (2021). 5,6-Epoxycholesterol Isomers Induce Oxiapoptophagy in Myeloma Cells. Cancers, 13(15), 3747. https://doi.org/10.3390/cancers13153747

