Next Article in Journal
Emerging Therapies for Hepatocellular Carcinoma (HCC)
Previous Article in Journal
SARS-CoV-2 Neutralizing Antibodies Kinetics Postvaccination in Cancer Patients under Treatment with Immune Checkpoint Inhibition
 
 
Font Type:
Arial Georgia Verdana
Font Size:
Aa Aa Aa
Line Spacing:
Column Width:
Background:
Article

High Levels of MFG-E8 Confer a Good Prognosis in Prostate and Renal Cancer Patients

by
Karen Geoffroy
1,
Patrick Laplante
1,
Sylvie Clairefond
1,
Feryel Azzi
1,2,
Dominique Trudel
1,2,
Jean-Baptiste Lattouf
1,3,
John Stagg
1,4,
Fred Saad
1,3,
Anne-Marie Mes-Masson
1,5,
Marie-Claude Bourgeois-Daigneault
1,6 and
Jean-François Cailhier
1,5,7,*
1
Institut du Cancer de Montréal (ICM), Centre de Recherche du Centre Hospitalier de l’Université de Montréal (CRCHUM), Montreal, QC H2X 0A9, Canada
2
Division of Pathology and Cellular Biology, Université de Montréal, Montreal, QC H3C 3J7, Canada
3
Division of Urology, Department of Surgery, Université de Montréal, Montreal, QC H3C 3J7, Canada
4
Faculté de Pharmacie, Université de Montréal, Montreal, QC H3C 3J7, Canada
5
Department of Medicine, Faculté de Médecine, Université de Montréal, Montreal, QC H3C 3J7, Canada
6
Department de Microbiologie, Infectiologie et Immunologie, Faculté de Médecine, Université de Montréal, Montreal, QC H3C 3J7, Canada
7
Division of Nephrology, Department of Medicine, Université de Montréal, Montreal, QC H3C 3J7, Canada
*
Author to whom correspondence should be addressed.
Cancers 2022, 14(11), 2790; https://doi.org/10.3390/cancers14112790
Submission received: 21 April 2022 / Revised: 19 May 2022 / Accepted: 2 June 2022 / Published: 4 June 2022
(This article belongs to the Section Cancer Biomarkers)

Abstract

:

Simple Summary

In the present study, we analyzed the distribution and prognostic impact of milk fat globule-epidermal growth factor-8 (MFG-E8) protein expression in patients with prostate and renal cancers. Our data highlighted MFG-E8 expression by tumor cells in the epithelium. Our results also showed that low levels of MFG-E8 in prostate and renal cancers were associated with worse clinical outcomes. Furthermore, higher numbers of CD206+ cells were found in the peripheral regions of renal clear cell carcinoma that expressed lower MFG-E8 levels. Globally, our results suggest that MFG-E8 expression could potentially be used as a prognostic marker in prostate and renal cancers.

Abstract

Milk fat globule-epidermal growth factor-8 (MFG-E8) is a glycoprotein secreted by different cell types, including apoptotic cells and activated macrophages. MFG-E8 is highly expressed in a variety of cancers and is classically associated with tumor growth and poor patient prognosis through reprogramming of macrophages into the pro-tumoral/pro-angiogenic M2 phenotype. To date, correlations between levels of MFG-E8 and patient survival in prostate and renal cancers remain unclear. Here, we quantified MFG-E8 and CD68/CD206 expression by immunofluorescence staining in tissue microarrays constructed from renal (n = 190) and prostate (n = 274) cancer patient specimens. Percentages of MFG-E8-positive surface area were assessed in each patient core and Kaplan–Meier analyses were performed accordingly. We found that MFG-E8 was expressed more abundantly in malignant regions of prostate tissue and papillary renal cell carcinoma but was also increased in the normal adjacent regions in clear cell renal carcinoma. In addition, M2 tumor-associated macrophage staining was increased in the normal adjacent tissues compared to the malignant areas in renal cancer patients. Overall, high tissue expression of MFG-E8 was associated with less disease progression and better survival in prostate and renal cancer patients. Our observations provide new insights into tumoral MFG-E8 content and macrophage reprogramming in cancer.

1. Introduction

Milk fat globule-epidermal growth factor-8 (MFG-E8), also known as lactadherin, is a glycoprotein of 46 kDa found in many mammalian species, including mice and humans [1]. MFG-E8 is secreted as a soluble or microvesicular/exosomal protein by endothelial cells, epithelial cells, activated phagocytes, and apoptotic cells [2,3,4,5,6]. It contains two epidermal growth factor (EGF)-like domains in the N-terminal, one of which encodes an arginine-glycine-aspartate (RGD) motif that binds to αVβ3/5 integrins, as well as two discoidin-like domains in the C-terminal that bind to phosphatidylserines (PS) on apoptotic cells [2,7]. This conformation allows MFG-E8 to act as an opsonin to promote phagocytosis of apoptotic cells and to regulate angiogenesis through interactions with the VEGF signaling pathway [8,9]. Notably, we and others have shown that MFG-E8 is involved with the regulation of the production of autoantibodies and wound healing and is implicated in different clinical conditions such as Alzheimer’s disease, atherosclerosis, sepsis, and unilateral ureteral obstruction [10,11,12,13,14,15,16].
MFG-E8 has also been recognized as a prognostic marker for cancer. MFG-E8 is overexpressed in different types of cancer such as melanoma [17], oral squamous cell carcinoma [18], and glioma [19], as well as breast [7,20], colorectal [21], esophageal [22], ovarian [23], pancreatic [24], bladder [25], and prostate [26] cancers. Except for one study in a specific subgroup of breast cancers, increased detection of MFG-E8 in malignant tissues was associated with poor outcomes for cancer patients. Multiple players have been identified as promoters of malignancy in response to MFG-E8, including endothelial cells and pericytes that play a crucial role in angiogenesis, and tumor-associated macrophages (TAMs), which are often considered as pro-tumoral macrophages [27].
TAMs are important players in the tumor immune environment and can participate in both tumor clearance and tumor progression [28,29]. Dynamic changes in TAM phenotypes are induced by the local microenvironment [30,31,32,33,34]. Pro-inflammatory/anti-tumoral macrophages (called M1) result from classical and innate activation triggered mostly by bacterial products. M1 express specific markers such as CD80/86 and the major histocompatibility complex class II (MHC-II) [35,36]. Anti-inflammatory/pro-tumoral macrophages (called M2) result from alternative activation that occurs when IL-4 or IL-13 are present [35,36]. This phenotype is characterized by the expression of specific markers such as CD206 and Arginase-1 [35,36]. Importantly, TAMs found in malignant tissues usually display an M2 phenotype [27,37], which impairs the immune-mediated tumor clearance. Prostate and renal cancers are often treated using various forms of immunomodulating therapies that could also modulate TAM functions [38,39]. Recently, analarmins such as MFG-E8 have been implicated in the generation of this immunosuppressive M2 phenotype [2,14]. Since numerous cancers express high levels of MFG-E8, its release may have an important role in macrophage reprogramming and tumor progression.
In the present study, we investigated MFG-E8 expression in tissue microarray (TMA) samples from renal and prostate cancer patients, two cohorts for which the association between MFG-E8 expression and patient outcomes remains unexplored. We evaluated the correlation between protein expression and patient progression and survival. Surprisingly, we found that prostate and renal cancer patients with high levels of MFG-E8 have a better prognosis. Furthermore, we found more CD206+ cells in the normal adjacent tissue of renal cancer than in malignant regions. Our study is the first to investigate the role of MFG-E8 in renal cancer and to report positive correlations between its expression and patient outcomes for both renal and prostate cancers.

2. Materials and Methods

2.1. Tissue Microarrays (TMAs)

The prostate cancer TMA was constructed as described previously [40]. The TMA contained specimens from 274 patients with prostate adenocarcinomas and 274 matched controls. Stratification by Gleason score resulted in 133, 92, 19, and 28 patients classified as 3 + 3, 3 + 4, 4 + 3, and 4 + 4, respectively. Clinicopathological characteristics of patients with prostate cancer are provided in Table 1.
For the renal TMA, samples were collected and banked following appropriate consent from 190 patients undergoing kidney surgery at the Centre hospitalier de l’Université de Montréal (CHUM) from 2007 to 2015. The selected patients had no pre-operative chemotherapeutic treatment. Clear cell, papillary, or chromophobe carcinoma subtypes were included in the TMA as follows: 142 patients with clear cell renal carcinoma (CCRC), 34 with papillary renal cell carcinoma (PRCC), and 14 with chromophobe renal cell carcinoma (CRCC). Malignant and nonmalignant matching tissues were cored in duplicates using a 0.6 mm diameter tissue TMArrayer (Pathology Device Inc., San Diego, CA, USA) and resultant cores were randomly arranged into three paraffin blocks. Distance between tumor and stromal tissue was less than 500 μm for each specimen. The TMAs were then sectioned (4 μm), stained with hematoxylin–eosin, and the presence or absence of tumor tissue was confirmed by a pathologist. According to the WHO/ISUP grading system, 1 patient was grade 1, 53 patients were grade 2, 89 patients were grade 3, and 32 patients were grade 4. Clinicopathological characteristics of patients with renal cancer are provided in Table 2.

2.2. Immunofluorescence (IF)

For both TMAs, antigen retrieval was carried out using the Cell Conditioning #1 solution for 60 min with the Benchmark XT autostainer (Ventana Medical System Roche, Oro Valley, AZ, USA). IF staining was used to quantify MFG-E8 expression and to delineate the epithelium. Slides were incubated for 60 min with monoclonal mouse anti-human MFG-E8 (diluted 1/250, Santa-Cruz Biotechnology #SC-8029, Dallas, TX, USA) and monoclonal rabbit anti-human CK 8/18 (1/100, Agilent #MA514428, Santa Clara, CA, USA). The slides were washed in PBS and incubated for 20 min with the protein-block from Agilent. Slides were incubated for 60 min in 1% BSA/PBS with donkey anti-mouse-Cyanine5 (1/250, ThermoFisher Scientific #A31571, Waltham, MA, USA) and goat anti-rabbit Alexa Fluor 546 (1/250, ThermoFisher Scientific #A11010), and washed again. Nuclear localization was performed using DAPI counterstain solution (1/1000, ThermoFisher Scientific #D1306) for 10 min. Slides were washed three times and incubated for 15 min with Sudan Black B solution (1/1000, Sigma-Aldrich, Oakville, ON, Canada). After a final wash, slides were mounted with Fluoromount Aqueous Mounting Medium (Sigma Aldrich), stored at 4 °C, and scanned the following day with Olympus Optical Microscope model BX61VSF (Olympus, Shinjuku, Tokyo, Japan). Similarly for macrophage phenotypes, we used monoclonal mouse anti-human CD68 (1/500, Agilent #M0876), polyclonal rabbit anti-human CD206 (1/1000, Abcam #AB64693, Cambridge, UK), and monoclonal mouse anti-human CK7/19 and CK18 (1/200 each, ThermoFisher Scientific #MA511986 and Santa-Cruz Biotechnology #SC-376126, respectively). We blocked TMA slides with Mouse-On-Mouse (MOM) Blocking Reagent (4 drops in 1 mL PBS, Vector Laboratories, Burlingame, CA, USA) overnight at 4 °C before adding secondary antibodies for 1 h (1/200 each): Alexa Fluor 488 goat anti-mouse, Cy5 goat anti-mouse, and TRITC goat anti-rabbit, all from ThermoFisher Scientific (#A11001, #A10524, and #A16101, respectively). Negative control (omission of primary antibodies) TMA slides were stained in parallel for each experiment and fluorescent signals obtained were used as thresholds.
Quantification of MFG-E8 expression and CD68/CD206 was performed using Visiopharm Integrator System software (VIS; Visiopharm, Denmark), allowing for automated image analysis. Analysis protocols were designed regardless of the histopathological grade. Surface percentage of MFG-E8-positive cores was assessed by calculating the ratio between MFG-E8-positive area and total sample area.

2.3. Statistical Analysis

Only cores in which more than 5% of epithelial cells were detected and with a total area greater than 100,000 µm2 were included in our analysis. Results from different groups were compared using Mann–Whitney test or ANOVA from GraphPad Prism software (V6, GraphPad, La Jolla, CA, USA) as indicated. Statistical survival and disease progression analyses were performed using the SPSS Statistics software (v25.0, SPSS Inc., Chicago, IL, USA). Survival curves were generated using the Kaplan–Meier method, and the log-rank test was used to evaluate significant differences. A p-value < 0.05 was considered statistically significant.

3. Results

3.1. Localization of MFG-E8 Expression in Malignant Areas of Prostate and Renal Cancer Tissues

Using TMAs containing specimens from 274 prostate adenocarcinoma patients (Table 1) and 190 renal carcinoma patients (Table 2), we examined intracellular MFG-E8 protein expression in malignant tissue by IF microscopy (Figure 1). Our results showed that MFG-E8 was expressed at different levels by tumor cells (expressing cytokeratin 8/18) with regards to malignancy and type of cancer. When we compared MFG-E8 expression in malignant versus normal adjacent tissues, defined as ‘benign’ for prostate specimens and ‘peripheral’ for renal specimens, we observed statistical differences according to tumor type. For prostate cancer and PRCC (papillary renal cell carcinoma), MFG-E8 expression was higher in malignant areas compared to nonmalignant areas (Figure 2A,C). In contrast, MFG-E8 was expressed at lower levels in malignant areas compared to peripheral areas in CCRC (clear cell renal carcinoma) samples (Figure 2B). No differences were observed in the CRCC (chromophobe renal cell carcinoma) for which few specimens were available for analysis (data not shown). These results suggest that MFG-E8 protein expression differs between malignant and nonmalignant areas in prostate and renal cancers.

3.2. MFG-E8 Expression Differs According to the Grade of Cancer

We then investigated whether MFG-E8 expression correlated with cancer grade. We first observed that MFG-E8 expression in benign areas was independent of grade for prostate cancer (Figure 3A) and peripheral areas for renal cancer (data not shown). Interestingly, MFG-E8 expression in the malignant zones of prostate cancer (Figure 3A) and CCRC (Figure 3B) decreased significantly as the cancer grade increased. No statistical differences were observed in the PRCC subgroup (Figure 3C).

3.3. CD206+ Cells Are Differentially Distributed in Renal Cancers

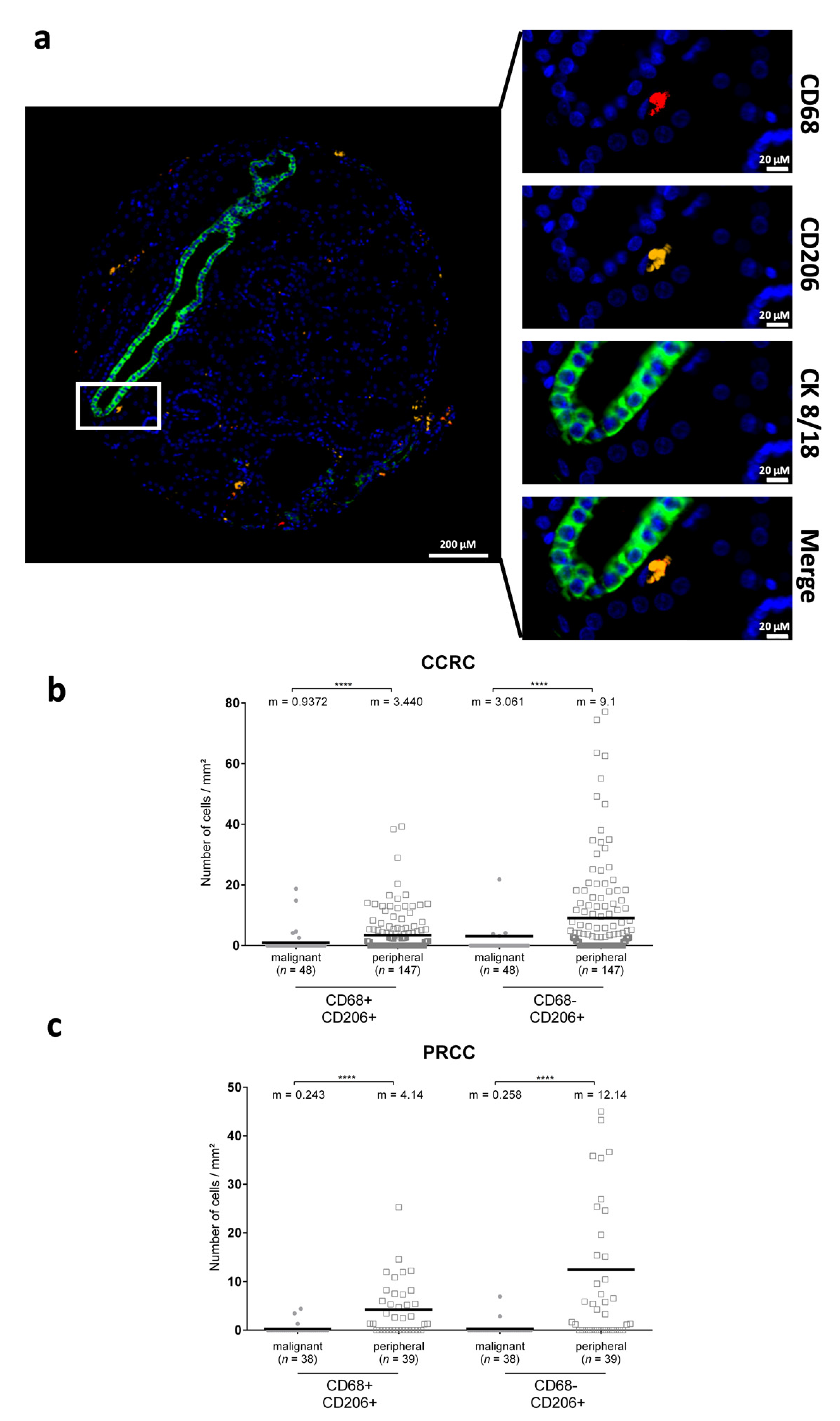
Given that MFG-E8 affects the macrophage phenotype, we evaluated the presence of CD68+/CD206+ and CD68/CD206+ cells in the malignant and peripheral regions of CCRC and PRCC (Figure 4A). CD206+ cells were significantly increased in the peripheral normal adjacent zones of these two renal cancers (Figure 4B,C), whereas no differences were observed in prostate cancer (data not shown). These results suggest a potential association between low levels of MFG-E8 in the malignant areas and the increased presence of M2-like TAMs in peripheral normal adjacent areas. However, there was no association between MFG-E8 and CD206+ cells.

3.4. MFG-E8 Expression Correlates with Patient Outcome

We evaluated the prognostic impact of MFG-E8 protein expression (described as “high” or “low” from their median MFG-E8 expression) in malignant tissue by Kaplan–Meier analyses. Surprisingly, we observed that low MFG-E8 protein expression was significantly associated with a worse prognosis for both prostate and renal cancer patients (Figure 5). Prostate cancer patients were significantly more susceptible to biochemical recurrence (BCR) and bone metastasis (BM) development when MFG-E8 was expressed at lower levels. Our analyses failed to highlight a significant relation to overall survival (OS) (Figure 5A, right panel). Similarly, in renal cancer patients, low expression of MFG-E8 correlated significantly with a decreased progression-free survival (PFS) and OS (Figure 5B). Taken together, our results demonstrate that MFG-E8 expression correlates with the outcome of patients with prostate or renal cancer.

4. Discussion

The objective of this study was to evaluate the distribution and prognostic impact of MFG-E8 protein expression in patients with prostate and renal cancers. Our results showed that MFG-E8 was expressed by tumor cells in the epithelium, predominantly in malignant areas for both prostate and PRCC. Interestingly, we observed that MFG-E8 levels were reduced in malignant areas within the CCRC subgroup when compared to nonmalignant areas. In addition, we observed that MFG-E8 levels were significantly reduced in malignant areas as the cancer grade increased. Moreover, CD206+ cells were more distributed in the peripheral normal adjacent zone in the tissues of renal cancer patients. Finally, our results showed that low levels of MFG-E8 in prostate and renal cancers were associated with worse clinical outcomes.
To our knowledge, this is the first study discriminating MFG-E8 expression levels and patient survival in renal cancer. MFG-E8 has been well studied in kidney injury [12,41] and diabetic nephropathy [42], but its role in kidney cancer remains unexplored. Little is known for prostate cancer as well, except for the work of Soki et al., which showed an increased expression of MFG-E8 in the tissues and exosomes of prostate cancer patients [26]. Despite the low number of specimens present in their TMA, they found that positive MFG-E8 cells were in proximity to CD68+ cells, classically associated with macrophages. This result opened the discussion on the important role of TAMs, particularly M2 pro-tumoral macrophages in the progression of cancer. This is especially relevant with the fact that MFG-E8 can induce a phenotype transition from an M1 (anti-tumoral) to an M2 macrophage [14].
M2 TAMs are known to promote cancer progression through various mechanisms, including angiogenesis, extracellular matrix degradation, and tumor cell motility [43,44,45]. The mechanism involved in the polarization toward this pro-tumoral phenotype is still unclear, but the microenvironment present around cancer cells offers certain opportunities. First, tumors have a high rate of proliferation and apoptosis, and macrophages, also known as the phagocytic or scavenger cell, are rapidly recruited for the clearance of apoptotic cells (or efferocytosis), which promotes the acquisition of an M2 phenotype [26,46]. Second, apoptotic cells present in highly proliferative cancers release MFG-E8 that can directly, without efferocytosis, promote M2 macrophage reprogramming [2,12,14]. Moreover, multiple studies have detected high levels of MFG-E8 in tumors from different cancer types, which in turn, has the capacity to promote M2 polarization [9,14]. MFG-E8 also has the capacity to enhance efferocytosis by bridging apoptotic cells and the macrophage. Taken together, MFG-E8 represents a key factor from the tumor microenvironment that enhances M2 TAM reprogramming. In our renal TMA, we found a significant increase in M2 TAMs in peripheral normal adjacent areas. Low MFG-E8 expression in the malignant zones of CCRC associated with higher numbers of CD206+ cells in the periphery could suggest that the released MFG-E8 reprogrammed phagocytes into M2 TAMs after its diffusion into the adjacent tissue. However, no correlations with MFG-E8 levels were detected, suggesting in part that alternative mechanisms of macrophage differentiation M2 macrophages are also characterized by the secretion of various cytokines, chemokines, and growth factors, such as the VEGF, a well-known pro-angiogenic protein that has a profound impact on neovascularization and tumor progression [2,24]. Evidence has shown numerous cross-talks between MFG-E8 and VEGF signaling pathways, especially with the association of αvβ3 and VEGF Receptor-2 [47]. However, the importance of MFG-E8 in the angiogenic-dependent growth of tumors is still under debate [7,9,24,25]. The relationship between these two proteins still requires evaluation in our TMAs, in which macrophages represent a key player in the tumor microenvironment, as observed in our renal cohort.
Although we show that high levels of MFG-E8 correlate to better patient outcomes in prostate and renal cancer patients, our results are in opposition with most of the literature, which associates high expression of MFG-E8 with bad prognoses in cancer patients [25,48,49]. Only the study of Yang et al. showed that low expression of MFG-E8 in invasive lesions was associated with tumor progression in ER+/ERBB2+ breast carcinoma patients [50]. In colorectal cancer, MFG-E8 was involved in the growth and migration of tumors through an epithelial-to-mesenchymal transition (EMT) mechanism [21]. In skin cancer, MFG-E8 expression also favored EMT, invasion and resistance to apoptosis of cancer cells, as well as upregulation of the Treg population, all of which are pro-tumoral mechanisms [9,17]. In bladder cancer, reduction in tumor growth in MFG-E8-deficient mice was compromised in mice lacking functional T and B cells, suggesting a role for the immune system [25]. For all these processes induced by MFG-E8, multiple signaling pathways have been identified as important in tumor progression, such as the αvβ3/5 integrin, the PI3K/Akt, and the STAT3/SOCS3 pathways. To integrate all these hypotheses, we propose a model on the possible roles of MFG-E8 in the cancer microenvironment from our work and others (Figure 6). This model integrates our findings and proposes that apoptotic renal epithelial cancer cells release MFG-E8, which induces an M2 macrophage phenotype, promoting a favorable milieu to the tumor. Other potential pro-cancerous mechanisms (neoangiogenesis, EMT, treatment resistance) driven by released MFG-E8, either soluble or by microvesicles/exosomes, could also be detrimental to patients.
One limitation of our study is the depth in the conclusions that can be extrapolated from a correlation study. For example, each patient sample used in our TMAs for multi-color IF microscopy was obtained at a given time, and so, patient/sample status overtime was not assessed. Another important limitation is that MFG-E8 is a secreted protein and can be difficult to detect by IF because it diffuses away from the site of production instead of accumulating in each cell/microenvironment. Our analysis therefore focused on the signal detected inside cells, but it may not properly reflect expression levels. In addition, our IF stains were performed on two successive slides. Given the high heterogeneity observed in cancer, it remains possible that different sections from the same samples would lead to different conclusions. Because of resource limitations, we could not perform more IF studies. Finally, the cohort used for Figure 3C is smaller compared to the others. Although we did observe a trend in our analysis, the results are not statistically significant. A bigger cohort would have strengthened our conclusions.

5. Conclusions

Taken together, our results suggest that MFG-E8 expression could potentially be used as a prognostic marker in prostate and renal cancers. The role of MFG-E8 in the tumor microenvironment has led to strategies that reduce the pro-tumoral potential of MFG-E8 using blocking antibodies to neutralize its interactions with cell receptors [23]. However, our results raise more questions into the mechanisms behind low MFG-E8 levels and require further investigations. Future studies should determine whether low MFG-E8 expression is due to low transcription/translation or is reflective of increased secretion with pro-tumoral paracrine consequences on endothelial cells/pericytes and macrophages in the normal adjacent peripheral zones. These investigations will provide further insight into how the addition of MFG-E8 or activation of its signaling pathways may confer an advantage in some cancers.

Author Contributions

K.G. performed the acquisition, analysis, and interpretation of the data, and drafted the manuscript. P.L. and J.-F.C. made contributions to the conception and design of the study, the interpretation of data, and revisions of the manuscript. S.C. took part in the design of the study and the analysis of data. F.A. participated in the analysis of data. D.T., J.-B.L., J.S., F.S., A.-M.M.-M. and M.-C.B.-D. all made contributions to the conception and design of the study. They also revised the manuscript. All authors have read and agreed to the published version of the manuscript.

Funding

This research was funded by the Institut du Cancer de Montréal.

Institutional Review Board Statement

Ethics approval was obtained from our institutional ethics board (Comité d’éthique de la recherche CHUM, Protocol code 2019-7826,18.049 and date 2018-07-06) and all methods were carried out in accordance with the Declaration of Helsinki.

Informed Consent Statement

Written informed consent has been obtained from all patients or their legal guardian(s) involved in this study.

Data Availability Statement

TMA data that support the findings of this study are available, but because of data which were used under license for the current study, they are not public and are available from the authors upon reasonable request.

Acknowledgments

The authors thank the Molecular Pathology core facility of the CRCHUM (Liliane Meunier, Véronique Barres) for tissue sectioning, immunofluorescence, slides scanning, and the use of VisioMorph software and the Microscopie Platform core facility (Aurélie Cléret-Buhot) for VisioPharm training. We recognize Isabelle Clément for assistance with protocol design. All authors are researchers of the CRCHUM, which receives support from the Fonds de recherche du Québec—Santé (FRQS). We are grateful to all patients who agreed to be part of the CRHUM prostate cancer and renal tumor banks and to the biobank staff for their assistance. Biobanking was performed in collaboration with the Réseau de recherche sur le cancer (RRCancer—FRQS) that is affiliated with the Canadian Tumor Repository Network (CTRNet). TMA construction was supported by the Terry Fox Research Institute. S.C. was supported by the Raymond Garneau Research Chair in PC, where F.S. holds the Raymond Garneau Research Chair in Prostate Cancer, which supported S.C. S.C. also received funding from the Institut du cancer de Montréal and the Défi Canderel. We acknowledge Jacqueline Chung for manuscript editing.

Conflicts of Interest

The authors declare no conflict of interest.

References

  1. Lee, J.; Choi, B.I.; Park, S.Y.; An, S.Y.; Han, J.; Kim, J.H. Fetal hematopoietic stem cells express MFG-E8 during mouse embryogenesis. Exp. Mol. Med. 2015, 47, e174. [Google Scholar] [CrossRef]
  2. Brissette, M.J.; Lepage, S.; Lamonde, A.S.; Sirois, I.; Groleau, J.; Laurin, L.P.; Cailhier, J.F. MFG-E8 released by apoptotic endothelial cells triggers anti-inflammatory macrophage reprogramming. PLoS ONE 2012, 7, e36368. [Google Scholar] [CrossRef] [Green Version]
  3. Raymond, A.; Ensslin, M.A.; Shur, B.D. SED1/MFG-E8: A bi-motif protein that orchestrates diverse cellular interactions. J. Cell. Biochem. 2009, 106, 957–966. [Google Scholar] [CrossRef] [Green Version]
  4. Oshima, K.; Aoki, N.; Kato, T.; Kitajima, K.; Matsuda, T. Secretion of a peripheral membrane protein, MFG-E8, as a complex with membrane vesicles. Eur. J. Biochem. 2002, 269, 1209–1218. [Google Scholar] [CrossRef]
  5. Webber, J.; Stone, T.C.; Katilius, E.; Smith, B.C.; Gordon, B.; Mason, M.D.; Tabi, Z.; Brewis, I.A.; Clayton, A. Proteomics analysis of cancer exosomes using a novel modified aptamer-based array (SOMAscan) platform. Mol. Cell. Proteom. 2014, 13, 1050–1064. [Google Scholar] [CrossRef] [Green Version]
  6. Miyasaka, K.; Hanayama, R.; Tanaka, M.; Nagata, S. Expression of milk fat globule epidermal growth factor 8 in immature dendritic cells for engulfment of apoptotic cells. Eur. J. Immunol. 2004, 34, 1414–1422. [Google Scholar] [CrossRef]
  7. Carrascosa, C.; Obula, R.G.; Missiaglia, E.; Lehr, H.A.; Delorenzi, M.; Frattini, M.; Ruegg, C.; Mariotti, A. MFG-E8/lactadherin regulates cyclins D1/D3 expression and enhances the tumorigenic potential of mammary epithelial cells. Oncogene 2012, 31, 1521–1532. [Google Scholar] [CrossRef] [Green Version]
  8. Silvestre, J.S.; Thery, C.; Hamard, G.; Boddaert, J.; Aguilar, B.; Delcayre, A.; Houbron, C.; Tamarat, R.; Blanc-Brude, O.; Heeneman, S.; et al. Lactadherin promotes VEGF-dependent neovascularization. Nat. Med. 2005, 11, 499–506. [Google Scholar] [CrossRef]
  9. Yamada, K.; Uchiyama, A.; Uehara, A.; Perera, B.; Ogino, S.; Yokoyama, Y.; Takeuchi, Y.; Udey, M.C.; Ishikawa, O.; Motegi, S. MFG-E8 Drives Melanoma Growth by Stimulating Mesenchymal Stromal Cell-Induced Angiogenesis and M2 Polarization of Tumor-Associated Macrophages. Cancer Res. 2016, 76, 4283–4292. [Google Scholar] [CrossRef] [Green Version]
  10. Ait-Oufella, H.; Kinugawa, K.; Zoll, J.; Simon, T.; Boddaert, J.; Heeneman, S.; Blanc-Brude, O.; Barateau, V.; Potteaux, S.; Merval, R.; et al. Lactadherin deficiency leads to apoptotic cell accumulation and accelerated atherosclerosis in mice. Circulation 2007, 115, 2168–2177. [Google Scholar] [CrossRef] [Green Version]
  11. Boddaert, J.; Kinugawa, K.; Lambert, J.C.; Boukhtouche, F.; Zoll, J.; Merval, R.; Blanc-Brude, O.; Mann, D.; Berr, C.; Vilar, J.; et al. Evidence of a role for lactadherin in Alzheimer’s disease. Am. J. Pathol. 2007, 170, 921–929. [Google Scholar] [CrossRef] [PubMed] [Green Version]
  12. Brissette, M.J.; Laplante, P.; Qi, S.; Latour, M.; Cailhier, J.F. Milk fat globule epidermal growth factor-8 limits tissue damage through inflammasome modulation during renal injury. J. Leukoc. Biol. 2016, 100, 1135–1146. [Google Scholar] [CrossRef] [PubMed]
  13. Hanayama, R.; Tanaka, M.; Miyasaka, K.; Aozasa, K.; Koike, M.; Uchiyama, Y.; Nagata, S. Autoimmune disease and impaired uptake of apoptotic cells in MFG-E8-deficient mice. Science 2004, 304, 1147–1150. [Google Scholar] [CrossRef] [PubMed] [Green Version]
  14. Laplante, P.; Brillant-Marquis, F.; Brissette, M.J.; Joannette-Pilon, B.; Cayrol, R.; Kokta, V.; Cailhier, J.F. MFG-E8 Reprogramming of Macrophages Promotes Wound Healing by Increased bFGF Production and Fibroblast Functions. J. Investig. Dermatol. 2017, 137, 2005–2013. [Google Scholar] [CrossRef] [Green Version]
  15. Miksa, M.; Wu, R.; Dong, W.; Komura, H.; Amin, D.; Ji, Y.; Wang, Z.; Wang, H.; Ravikumar, T.S.; Tracey, K.J.; et al. Immature dendritic cell-derived exosomes rescue septic animals via milk fat globule epidermal growth factor-factor VIII [corrected]. J. Immunol. 2009, 183, 5983–5990. [Google Scholar] [CrossRef]
  16. Uchiyama, A.; Yamada, K.; Ogino, S.; Yokoyama, Y.; Takeuchi, Y.; Udey, M.C.; Ishikawa, O.; Motegi, S. MFG-E8 regulates angiogenesis in cutaneous wound healing. Am. J. Pathol. 2014, 184, 1981–1990. [Google Scholar] [CrossRef] [Green Version]
  17. Jinushi, M.; Nakazaki, Y.; Carrasco, D.R.; Draganov, D.; Souders, N.; Johnson, M.; Mihm, M.C.; Dranoff, G. Milk fat globule EGF-8 promotes melanoma progression through coordinated Akt and twist signaling in the tumor microenvironment. Cancer Res. 2008, 68, 8889–8898. [Google Scholar] [CrossRef] [Green Version]
  18. Yamazaki, M.; Maruyama, S.; Abe, T.; Essa, A.; Babkair, H.; Cheng, J.; Saku, T. MFG-E8 expression for progression of oral squamous cell carcinoma and for self-clearance of apoptotic cells. Lab. Investig. 2014, 94, 1260–1272. [Google Scholar] [CrossRef] [Green Version]
  19. Ellert-Miklaszewska, A.; Wisniewski, P.; Kijewska, M.; Gajdanowicz, P.; Pszczolkowska, D.; Przanowski, P.; Dabrowski, M.; Maleszewska, M.; Kaminska, B. Tumour-processed osteopontin and lactadherin drive the protumorigenic reprogramming of microglia and glioma progression. Oncogene 2016, 35, 6366–6377. [Google Scholar] [CrossRef]
  20. Yu, L.; Zhao, L.; Jia, Z.; Bi, J.; Wei, Q.; Song, X.; Jiang, L.; Lin, S.; Wei, M. MFG-E8 overexpression is associated with poor prognosis in breast cancer patients. Pathol. Res. Pract. 2019, 215, 490–498. [Google Scholar] [CrossRef]
  21. Zhao, Q.; Xu, L.; Sun, X.; Zhang, K.; Shen, H.; Tian, Y.; Sun, F.; Li, Y. MFG-E8 overexpression promotes colorectal cancer progression via AKT/MMPs signalling. Tumour Biol. 2017, 39, 1010428317707881. [Google Scholar] [CrossRef] [PubMed] [Green Version]
  22. Kanemura, T.; Miyata, H.; Makino, T.; Tanaka, K.; Sugimura, K.; Hamada-Uematsu, M.; Mizote, Y.; Uchida, H.; Miyazaki, Y.; Takahashi, T.; et al. Immunoregulatory influence of abundant MFG-E8 expression by esophageal cancer treated with chemotherapy. Cancer Sci. 2018, 109, 3393–3402. [Google Scholar] [CrossRef] [PubMed]
  23. Tibaldi, L.; Leyman, S.; Nicolas, A.; Notebaert, S.; Dewulf, M.; Ngo, T.H.; Zuany-Amorim, C.; Amzallag, N.; Bernard-Pierrot, I.; Sastre-Garau, X.; et al. New blocking antibodies impede adhesion, migration and survival of ovarian cancer cells, highlighting MFGE8 as a potential therapeutic target of human ovarian carcinoma. PLoS ONE 2013, 8, e72708. [Google Scholar] [CrossRef] [PubMed]
  24. Neutzner, M.; Lopez, T.; Feng, X.; Bergmann-Leitner, E.S.; Leitner, W.W.; Udey, M.C. MFG-E8/lactadherin promotes tumor growth in an angiogenesis-dependent transgenic mouse model of multistage carcinogenesis. Cancer Res. 2007, 67, 6777–6785. [Google Scholar] [CrossRef] [Green Version]
  25. Sugano, G.; Bernard-Pierrot, I.; Lae, M.; Battail, C.; Allory, Y.; Stransky, N.; Krumeich, S.; Lepage, M.L.; Maille, P.; Donnadieu, M.H.; et al. Milk fat globule--epidermal growth factor--factor VIII (MFGE8)/lactadherin promotes bladder tumor development. Oncogene 2011, 30, 642–653. [Google Scholar] [CrossRef] [Green Version]
  26. Soki, F.N.; Koh, A.J.; Jones, J.D.; Kim, Y.W.; Dai, J.; Keller, E.T.; Pienta, K.J.; Atabai, K.; Roca, H.; McCauley, L.K. Polarization of prostate cancer-associated macrophages is induced by milk fat globule-EGF factor 8 (MFG-E8)-mediated efferocytosis. J. Biol. Chem. 2014, 289, 24560–24572. [Google Scholar] [CrossRef] [Green Version]
  27. Mantovani, A.; Sozzani, S.; Locati, M.; Allavena, P.; Sica, A. Macrophage polarization: Tumor-associated macrophages as a paradigm for polarized M2 mononuclear phagocytes. Trends Immunol. 2002, 23, 549–555. [Google Scholar] [CrossRef]
  28. Lewis, C.E.; Pollard, J.W. Distinct role of macrophages in different tumor microenvironments. Cancer Res. 2006, 66, 605–612. [Google Scholar] [CrossRef] [Green Version]
  29. Sica, A.; Schioppa, T.; Mantovani, A.; Allavena, P. Tumour-associated macrophages are a distinct M2 polarised population promoting tumour progression: Potential targets of anti-cancer therapy. Eur. J. Cancer 2006, 42, 717–727. [Google Scholar] [CrossRef]
  30. Cailhier, J.F.; Laplante, P.; Hebert, M.J. Endothelial apoptosis and chronic transplant vasculopathy: Recent results, novel mechanisms. Am. J. Transplant. 2006, 6, 247–253. [Google Scholar] [CrossRef]
  31. Cailhier, J.F.; Partolina, M.; Vuthoori, S.; Wu, S.; Ko, K.; Watson, S.; Savill, J.; Hughes, J.; Lang, R.A. Conditional macrophage ablation demonstrates that resident macrophages initiate acute peritoneal inflammation. J. Immunol. 2005, 174, 2336–2342. [Google Scholar] [CrossRef] [PubMed] [Green Version]
  32. Cailhier, J.F.; Sawatzky, D.A.; Kipari, T.; Houlberg, K.; Walbaum, D.; Watson, S.; Lang, R.A.; Clay, S.; Kluth, D.; Savill, J.; et al. Resident pleural macrophages are key orchestrators of neutrophil recruitment in pleural inflammation. Am. J. Respir. Crit. Care Med. 2006, 173, 540–547. [Google Scholar] [CrossRef] [PubMed] [Green Version]
  33. Kluth, D.C.; Erwig, L.P.; Rees, A.J. Multiple facets of macrophages in renal injury. Kidney Int. 2004, 66, 542–557. [Google Scholar] [CrossRef] [PubMed] [Green Version]
  34. Lin, S.L.; Castano, A.P.; Nowlin, B.T.; Lupher, M.L., Jr.; Duffield, J.S. Bone marrow Ly6Chigh monocytes are selectively recruited to injured kidney and differentiate into functionally distinct populations. J. Immunol. 2009, 183, 6733–6743. [Google Scholar] [CrossRef] [PubMed] [Green Version]
  35. Atri, C.; Guerfali, F.Z.; Laouini, D. Role of Human Macrophage Polarization in Inflammation during Infectious Diseases. Int. J. Mol. Sci. 2018, 19, 1801. [Google Scholar] [CrossRef] [Green Version]
  36. Mosser, D.M. The many faces of macrophage activation. J. Leukoc. Biol. 2003, 73, 209–212. [Google Scholar] [CrossRef]
  37. Sica, A.; Bronte, V. Altered macrophage differentiation and immune dysfunction in tumor development. J. Clin. Investig. 2007, 117, 1155–1166. [Google Scholar] [CrossRef]
  38. Rizzo, A.; Mollica, V.; Santoni, M.; Ricci, A.D.; Rosellini, M.; Marchetti, A.; Montironi, R.; Ardizzoni, A.; Massari, F. Impact of Clinicopathological Features on Survival in Patients Treated with First-line Immune Checkpoint Inhibitors Plus Tyrosine Kinase Inhibitors for Renal Cell Carcinoma: A Meta-analysis of Randomized Clinical Trials. Eur. Urol. Focus 2021, in press. [Google Scholar] [CrossRef]
  39. Rizzo, A.; Mollica, V.; Cimadamore, A.; Santoni, M.; Scarpelli, M.; Giunchi, F.; Cheng, L.; Lopez-Beltran, A.; Fiorentino, M.; Montironi, R.; et al. Is There a Role for Immunotherapy in Prostate Cancer? Cells 2020, 9, 2051. [Google Scholar] [CrossRef]
  40. Sharma, N.V.; Pellegrini, K.L.; Ouellet, V.; Giuste, F.O.; Ramalingam, S.; Watanabe, K.; Adam-Granger, E.; Fossouo, L.; You, S.; Freeman, M.R.; et al. Identification of the Transcription Factor Relationships Associated with Androgen Deprivation Therapy Response and Metastatic Progression in Prostate Cancer. Cancers 2018, 10, 379. [Google Scholar] [CrossRef] [Green Version]
  41. Cen, C.; Aziz, M.; Yang, W.L.; Zhou, M.; Nicastro, J.M.; Coppa, G.F.; Wang, P. Milk fat globule-epidermal growth factor-factor VIII attenuates sepsis-induced acute kidney injury. J. Surg. Res. 2017, 213, 281–289. [Google Scholar] [CrossRef] [PubMed]
  42. Zhang, Z.; Li, B.Y.; Li, X.L.; Cheng, M.; Yu, F.; Lu, W.D.; Cai, Q.; Wang, J.F.; Zhou, R.H.; Gao, H.Q.; et al. Proteomic analysis of kidney and protective effects of grape seed procyanidin B2 in db/db mice indicate MFG-E8 as a key molecule in the development of diabetic nephropathy. Biochim. Biophys. Acta 2013, 1832, 805–816. [Google Scholar] [CrossRef] [PubMed] [Green Version]
  43. Colotta, F.; Allavena, P.; Sica, A.; Garlanda, C.; Mantovani, A. Cancer-related inflammation, the seventh hallmark of cancer: Links to genetic instability. Carcinogenesis 2009, 30, 1073–1081. [Google Scholar] [CrossRef] [Green Version]
  44. Murdoch, C.; Muthana, M.; Coffelt, S.B.; Lewis, C.E. The role of myeloid cells in the promotion of tumour angiogenesis. Nat. Rev. Cancer 2008, 8, 618–631. [Google Scholar] [CrossRef] [PubMed]
  45. Pollard, J.W. Tumour-educated macrophages promote tumour progression and metastasis. Nat. Rev. Cancer 2004, 4, 71–78. [Google Scholar] [CrossRef]
  46. Gregory, C.D.; Pound, J.D. Cell death in the neighbourhood: Direct microenvironmental effects of apoptosis in normal and neoplastic tissues. J. Pathol. 2011, 223, 177–194. [Google Scholar] [CrossRef]
  47. Borges, E.; Jan, Y.; Ruoslahti, E. Platelet-derived growth factor receptor beta and vascular endothelial growth factor receptor 2 bind to the beta 3 integrin through its extracellular domain. J. Biol. Chem. 2000, 275, 39867–39873. [Google Scholar] [CrossRef] [Green Version]
  48. Jia, M.; Yao, H.; Chen, C.; Wang, Y.; Wang, H.; Cui, T.; Zhu, J. Prognostic Correlation Between MFG-E8 Expression Level and Colorectal Cancer. Arch. Med. Res. 2017, 48, 270–275. [Google Scholar] [CrossRef]
  49. Oba, J.; Moroi, Y.; Nakahara, T.; Abe, T.; Hagihara, A.; Furue, M. Expression of milk fat globule epidermal growth factor-VIII may be an indicator of poor prognosis in malignant melanoma. Br. J. Dermatol. 2011, 165, 506–512. [Google Scholar] [CrossRef]
  50. Yang, C.; Hayashida, T.; Forster, N.; Li, C.; Shen, D.; Maheswaran, S.; Chen, L.; Anderson, K.S.; Ellisen, L.W.; Sgroi, D.; et al. The integrin alpha(v)beta(3-5) ligand MFG-E8 is a p63/p73 target gene in triple-negative breast cancers but exhibits suppressive functions in ER(+) and erbB2(+) breast cancers. Cancer Res. 2011, 71, 937–945. [Google Scholar] [CrossRef] [Green Version]
Figure 1. Expression of MFG-E8 in malignant areas of prostate and renal cancer tissues. Representative images of IF staining in prostate (A) and renal (B) cancer TMAs, grade 3 + 4 and grade 3, respectively. DAPI (blue) = nuclei, CK 8/18 (yellow) = epithelial cells, and MFG-E8 (red). The white boxes represent zoomed-in areas. Scale bars: 200 μm for whole image of sample, 50 µm for zoomed-in images. Images represent examples of high (top panels) and low (bottom panels) levels of MFG-E8 expression for both types of cancer.
Figure 1. Expression of MFG-E8 in malignant areas of prostate and renal cancer tissues. Representative images of IF staining in prostate (A) and renal (B) cancer TMAs, grade 3 + 4 and grade 3, respectively. DAPI (blue) = nuclei, CK 8/18 (yellow) = epithelial cells, and MFG-E8 (red). The white boxes represent zoomed-in areas. Scale bars: 200 μm for whole image of sample, 50 µm for zoomed-in images. Images represent examples of high (top panels) and low (bottom panels) levels of MFG-E8 expression for both types of cancer.
Cancers 14 02790 g001
Figure 2. Percentage of MFG-E8-positive surface in malignant and benign areas for prostate and renal cancer tissues. We compared the percentage of MFG-E8-positive staining in prostate cancer (a), CCRC (b), and PRCC (c) specimens in malignant (grey dots) and nonmalignant areas (benign/peripheral = white squares). Statistical analyses were performed using Mann–Whitney test: m = mean; ** p ≤ 0.01; **** p ≤ 0.0001.
Figure 2. Percentage of MFG-E8-positive surface in malignant and benign areas for prostate and renal cancer tissues. We compared the percentage of MFG-E8-positive staining in prostate cancer (a), CCRC (b), and PRCC (c) specimens in malignant (grey dots) and nonmalignant areas (benign/peripheral = white squares). Statistical analyses were performed using Mann–Whitney test: m = mean; ** p ≤ 0.01; **** p ≤ 0.0001.
Cancers 14 02790 g002
Figure 3. Expression of MFG-E8 according to prostate and renal cancer grades.Comparison of the percentage of MFG-E8-positive staining between prostate cancer (a), CCRC (b), and PRCC (c) specimens with regards to cancer grade and malignancy. Statistical analyses were performed using one-way ANOVA test: m = mean; ns = not significant; * p ≤ 0.05 (3 + 3 vs. 4 + 4); *** p ≤ 0.001 (2 vs. 4).
Figure 3. Expression of MFG-E8 according to prostate and renal cancer grades.Comparison of the percentage of MFG-E8-positive staining between prostate cancer (a), CCRC (b), and PRCC (c) specimens with regards to cancer grade and malignancy. Statistical analyses were performed using one-way ANOVA test: m = mean; ns = not significant; * p ≤ 0.05 (3 + 3 vs. 4 + 4); *** p ≤ 0.001 (2 vs. 4).
Cancers 14 02790 g003
Figure 4. M2 TAMs in renal cancer tissues. (a) Representative images of IF staining for CD68 and CD206 in renal cancer TMAs. DAPI (blue) = nuclei, CD68 (red), CD206 (yellow), and CK8/18 (green). Image panel on the right represents a zoom-in of the white box in the left image. Bar = 20 µm. CD68+/CD206+ cells (M2 macrophages) and CD68/CD206+ cells were decreased in malignant areas (grey dots) compared with nonmalignant areas (white squares) in both CCRC (b) and PRCC (c). Statistical analyses were performed using two-sided Mann–Whitney test: m = mean; **** p ≤ 0.0001.
Figure 4. M2 TAMs in renal cancer tissues. (a) Representative images of IF staining for CD68 and CD206 in renal cancer TMAs. DAPI (blue) = nuclei, CD68 (red), CD206 (yellow), and CK8/18 (green). Image panel on the right represents a zoom-in of the white box in the left image. Bar = 20 µm. CD68+/CD206+ cells (M2 macrophages) and CD68/CD206+ cells were decreased in malignant areas (grey dots) compared with nonmalignant areas (white squares) in both CCRC (b) and PRCC (c). Statistical analyses were performed using two-sided Mann–Whitney test: m = mean; **** p ≤ 0.0001.
Cancers 14 02790 g004
Figure 5. Patient survival according to MFG-E8 expression in prostate and renal cancer tissues. Kaplan–Meier analyses were performed for prostate (A) and renal (B) cancer patients based on the median value of MFG-E8 expression (classified as high (17%) and low (7.6%)). For prostate cancer, endpoints for analyses included biochemical recurrence (BCR), bone metastasis (BM), and overall survival (OS). For renal cancer, endpoints included progression-free survival (PFS) and OS. A value of p ≤ 0.05 was considered statistically significant.
Figure 5. Patient survival according to MFG-E8 expression in prostate and renal cancer tissues. Kaplan–Meier analyses were performed for prostate (A) and renal (B) cancer patients based on the median value of MFG-E8 expression (classified as high (17%) and low (7.6%)). For prostate cancer, endpoints for analyses included biochemical recurrence (BCR), bone metastasis (BM), and overall survival (OS). For renal cancer, endpoints included progression-free survival (PFS) and OS. A value of p ≤ 0.05 was considered statistically significant.
Cancers 14 02790 g005
Figure 6. Schematic diagram of our hypothesis. MFG-E8 is released as a soluble or vesicular protein by endothelial and epithelial cells within the tumor microenvironment. MFG-E8 exerts its pro-tumoral effects by promoting neoangiogenesis, epithelial-mesenchymal transition, and treatment resistance. In parallel, apoptotic endothelial (as we published) and renal epithelial cancer cells secrete MFG-E8 (as shown in the Western blot), and through various mechanisms discussed above, will favor M2 macrophage reprogramming or tumor-associated macrophages. Altogether, these mechanisms lead to a pro-tumoral microenvironment that is deleterious to cancer patients.
Figure 6. Schematic diagram of our hypothesis. MFG-E8 is released as a soluble or vesicular protein by endothelial and epithelial cells within the tumor microenvironment. MFG-E8 exerts its pro-tumoral effects by promoting neoangiogenesis, epithelial-mesenchymal transition, and treatment resistance. In parallel, apoptotic endothelial (as we published) and renal epithelial cancer cells secrete MFG-E8 (as shown in the Western blot), and through various mechanisms discussed above, will favor M2 macrophage reprogramming or tumor-associated macrophages. Altogether, these mechanisms lead to a pro-tumoral microenvironment that is deleterious to cancer patients.
Cancers 14 02790 g006
Table 1. Characteristics of the prostate cancer patient cohort. Of 274 patients, 146 were classified as MFG-E8-high and 128 as MFG-E8-low. Prostate-specific antigen (PSA) had a median concentration of >7.1 ng/mL and >6.9 ng/mL (normal <4.0 ng/mL) in MFG-E8-low and MFG-E8-high patients, respectively. Positive margins were observed in 92/274 samples. Gleason scores: 1 = small uniform glands, 2 = more spaces between glands, 3 = distinct infiltration of cells from glands at margins, 4 = irregular masses of neoplastic cells with few glands, 5 = lack of glands, sheets of cells. Follow-up time: the number of months between the date of primary resection of tumor and last contact with the patient. Progression time: the number of months at which bone metastases (BM) or biochemical recurrence (BCR) occurred following surgery. cTNM = clinical Tumor-Node-Metastasis, pTNM = postoperative Tumor-Node-Metastasis, LNI = Lymph Node Invasion, SVI = Seminal Vesicle Invasion and CRPC = Castration-Resistant Prostate Cancer.
Table 1. Characteristics of the prostate cancer patient cohort. Of 274 patients, 146 were classified as MFG-E8-high and 128 as MFG-E8-low. Prostate-specific antigen (PSA) had a median concentration of >7.1 ng/mL and >6.9 ng/mL (normal <4.0 ng/mL) in MFG-E8-low and MFG-E8-high patients, respectively. Positive margins were observed in 92/274 samples. Gleason scores: 1 = small uniform glands, 2 = more spaces between glands, 3 = distinct infiltration of cells from glands at margins, 4 = irregular masses of neoplastic cells with few glands, 5 = lack of glands, sheets of cells. Follow-up time: the number of months between the date of primary resection of tumor and last contact with the patient. Progression time: the number of months at which bone metastases (BM) or biochemical recurrence (BCR) occurred following surgery. cTNM = clinical Tumor-Node-Metastasis, pTNM = postoperative Tumor-Node-Metastasis, LNI = Lymph Node Invasion, SVI = Seminal Vesicle Invasion and CRPC = Castration-Resistant Prostate Cancer.
Prostate Cancer CohortCharacteristicsMFG-E8 LowMFG-E8 High
Number of patients 146128
DiagnosisMedian age (years)63 (51–73)63 (47–74)
PSA pre-surgeryMedian rate (ng/mL)7.1 (1.6–37)6.9 (2.4–40.5)
Margin 5438
Gleason score 3 + 36271
3 + 44842
4 + 3118
4 + 4217
cTNM13121
2115107
pTNM29795
34429
454
Follow-up 0–2800–246
Progression timeBCR—Median (months)74 (55)37 (87)
BM—Median (months)20 (133)5 (122)
Death rateFrom prostatic cancer124
From all causes2620
OtherLNI54
SVI88
Extra-prostatic extension4830
CRPC214
Table 2. Characteristics of the renal cancer patient cohort. The 190 patients were first subdivided using expression levels of MFG-E8 (low vs. high) and then classified according to sex (men or women), antecedents (any cancer in the family), localization of tumor, histopathology (clear cell renal carcinoma (CCRC), papillary renal cell carcinoma (PRCC) or chromophobe renal cell carcinoma (CRCC)), stages (WHO/ISUP grading system), and surgery (complete or partial). Follow-up time: the number of months between the date of primary resection of tumor and last contact with the patient. Progression time: the number of months before which the cancer reoccurred following surgery. OS = overall survival and DSS = disease-specific survival.
Table 2. Characteristics of the renal cancer patient cohort. The 190 patients were first subdivided using expression levels of MFG-E8 (low vs. high) and then classified according to sex (men or women), antecedents (any cancer in the family), localization of tumor, histopathology (clear cell renal carcinoma (CCRC), papillary renal cell carcinoma (PRCC) or chromophobe renal cell carcinoma (CRCC)), stages (WHO/ISUP grading system), and surgery (complete or partial). Follow-up time: the number of months between the date of primary resection of tumor and last contact with the patient. Progression time: the number of months before which the cancer reoccurred following surgery. OS = overall survival and DSS = disease-specific survival.
Renal Cancer CohortCharacteristicsMFG-E8-LowMFG-E8-High
Number of patients 9595
SexWomen2824
Men6771
AntecedentsCancer in family1614
Renal cancer20
LateralityLeft4742
Right4853
HistopathologyCCRC7864
PRCC1024
CRCC77
Stages101
22627
34542
41715
Follow-up 0–1230–204
SurgeryComplete5144
Partial3950
ProgressionMedian (months)3339
SurvivalOS—Median (months)4242
OtherCapsular invasion1237
Regional nodes09
Necrosis2866
Pre-operative chemotherapy47
Publisher’s Note: MDPI stays neutral with regard to jurisdictional claims in published maps and institutional affiliations.

Share and Cite

MDPI and ACS Style

Geoffroy, K.; Laplante, P.; Clairefond, S.; Azzi, F.; Trudel, D.; Lattouf, J.-B.; Stagg, J.; Saad, F.; Mes-Masson, A.-M.; Bourgeois-Daigneault, M.-C.; et al. High Levels of MFG-E8 Confer a Good Prognosis in Prostate and Renal Cancer Patients. Cancers 2022, 14, 2790. https://doi.org/10.3390/cancers14112790

AMA Style

Geoffroy K, Laplante P, Clairefond S, Azzi F, Trudel D, Lattouf J-B, Stagg J, Saad F, Mes-Masson A-M, Bourgeois-Daigneault M-C, et al. High Levels of MFG-E8 Confer a Good Prognosis in Prostate and Renal Cancer Patients. Cancers. 2022; 14(11):2790. https://doi.org/10.3390/cancers14112790

Chicago/Turabian Style

Geoffroy, Karen, Patrick Laplante, Sylvie Clairefond, Feryel Azzi, Dominique Trudel, Jean-Baptiste Lattouf, John Stagg, Fred Saad, Anne-Marie Mes-Masson, Marie-Claude Bourgeois-Daigneault, and et al. 2022. "High Levels of MFG-E8 Confer a Good Prognosis in Prostate and Renal Cancer Patients" Cancers 14, no. 11: 2790. https://doi.org/10.3390/cancers14112790

APA Style

Geoffroy, K., Laplante, P., Clairefond, S., Azzi, F., Trudel, D., Lattouf, J.-B., Stagg, J., Saad, F., Mes-Masson, A.-M., Bourgeois-Daigneault, M.-C., & Cailhier, J.-F. (2022). High Levels of MFG-E8 Confer a Good Prognosis in Prostate and Renal Cancer Patients. Cancers, 14(11), 2790. https://doi.org/10.3390/cancers14112790

Note that from the first issue of 2016, this journal uses article numbers instead of page numbers. See further details here.

Article Metrics

Back to TopTop