Cancer-Associated Fibroblasts Promote Tumor Aggressiveness in Head and Neck Cancer through Chemokine Ligand 11 and C-C Motif Chemokine Receptor 3 Signaling Circuit
Abstract
:Simple Summary
Abstract
1. Introduction
2. Materials and Methods
2.1. Cells and Reagents
2.2. Western Blot Analysis
2.3. RNA Extraction, Quantitative Real-Time PCR (qPCR), and ELISA
2.4. In Vitro Migration and Invasion Assays
2.5. Organotypic Culture
2.6. Flow Cytometry
2.7. Confocal Microscopy
2.8. siRNA Knockdown
2.9. Lentivirus Overexpression of CCL11
2.10. Tissue Microarrays and Immunohistochemistry
2.11. Statistical Analysis
3. Results
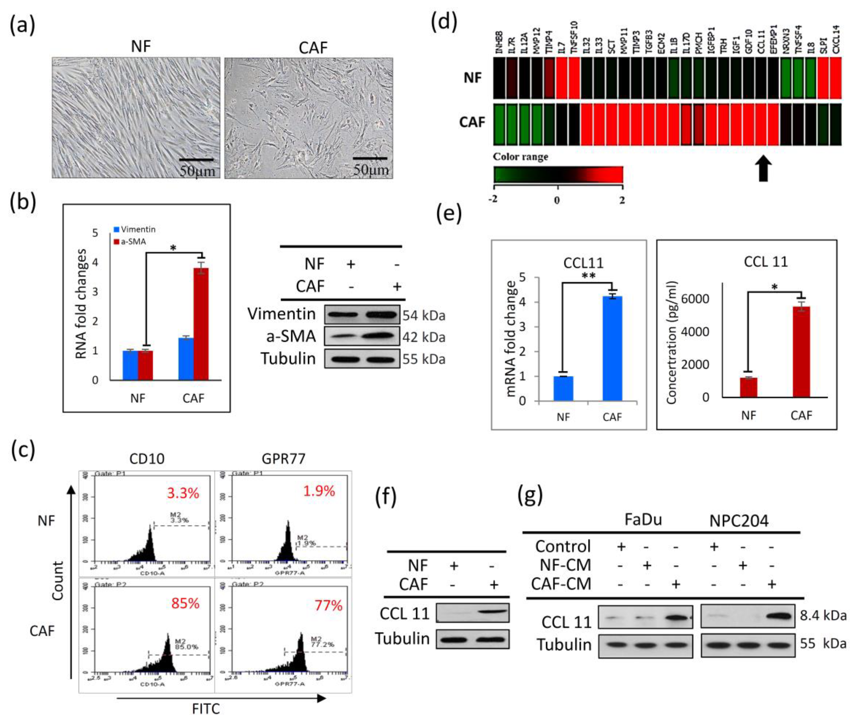
3.1. Higher Levels of CCL11 Are Found in CAFs Than in NFs
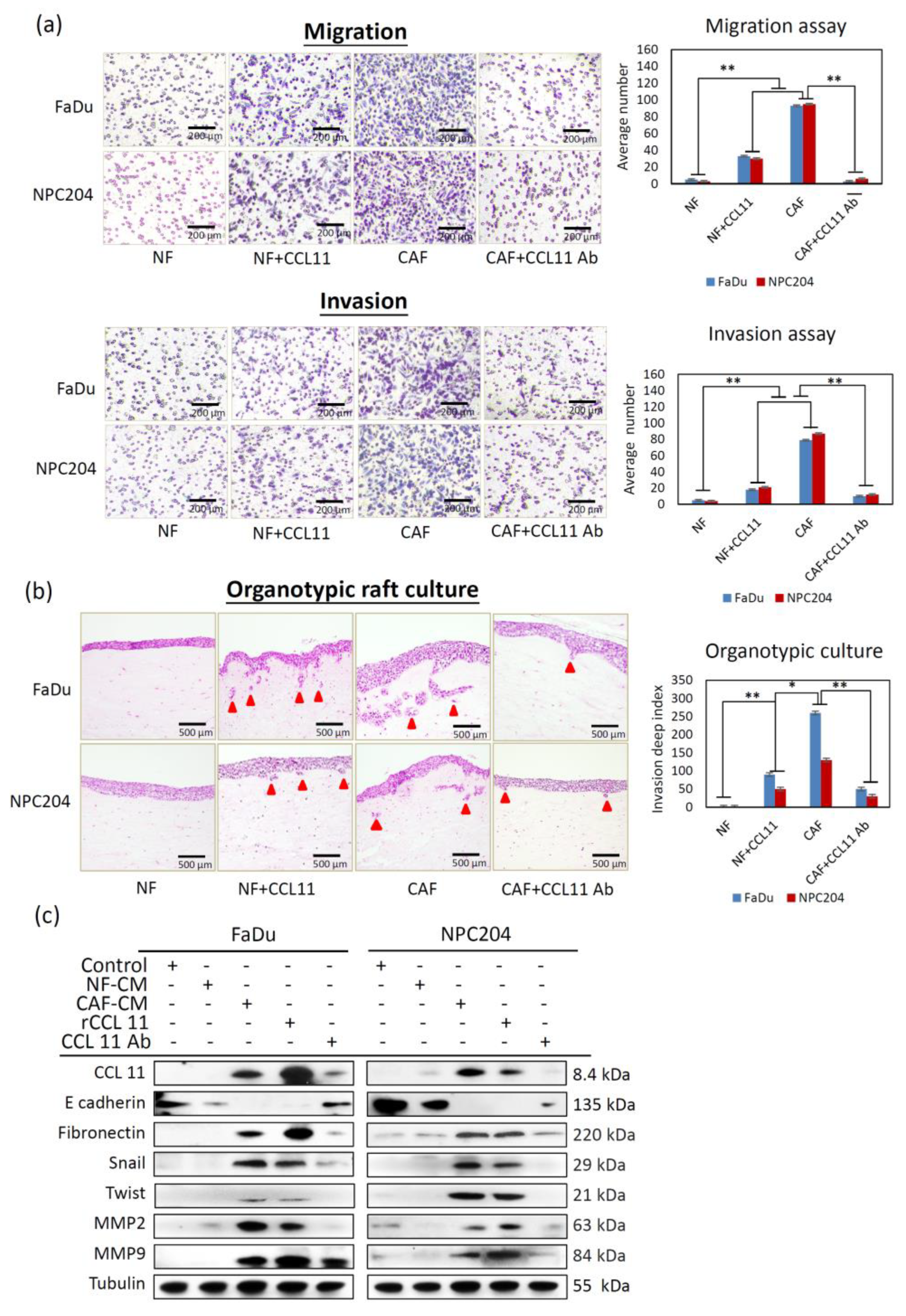
3.2. CAF-Induced CCL11 Increases the Ability of Migration and Invasion of HNC Cells and Promotes Epithelial-to-Mesenchymal Transition (EMT)
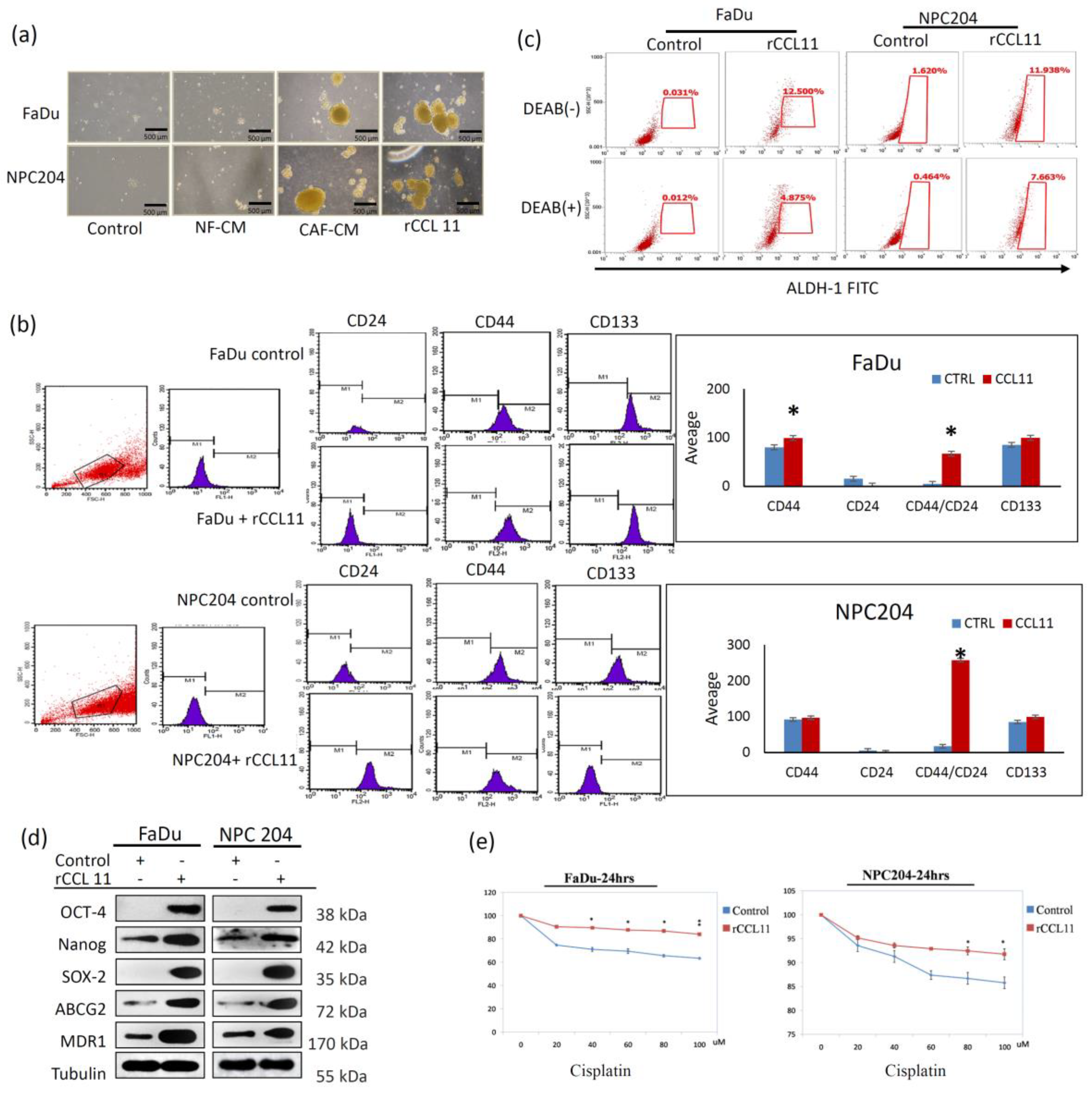
3.3. CCL11 Contributes to the Induction of Sphere Formation, Enhanced Cancer Stem Cell (CSC) Properties, and Drug Resistance
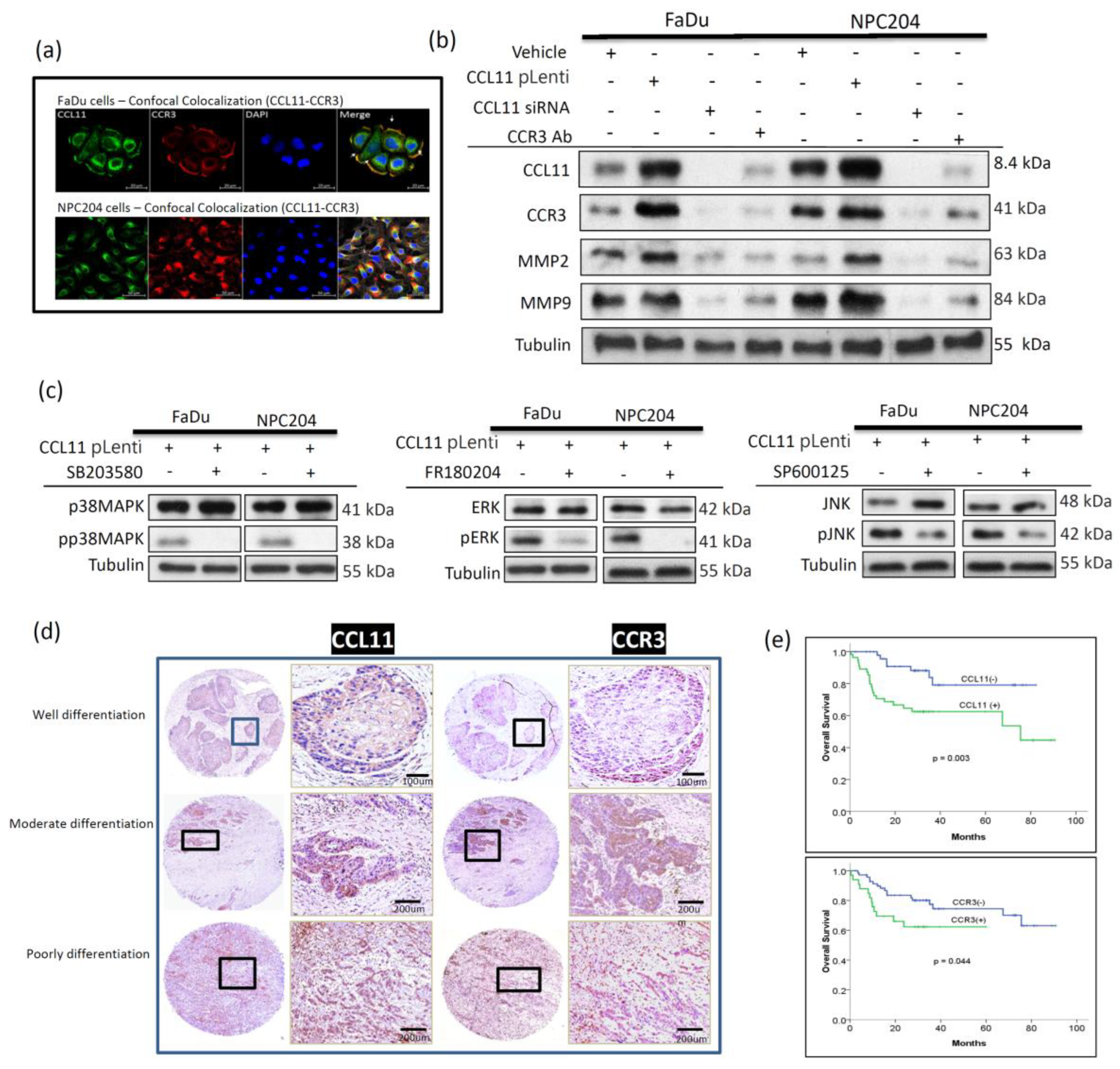
3.4. Expression of CCL11 and Its Receptor, CCR3, in HNC Cells Is Closely Associated with Clinical Patient Survival
4. Discussion
5. Conclusions
Supplementary Materials
Author Contributions
Funding
Institutional Review Board Statement
Informed Consent Statement
Data Availability Statement
Conflicts of Interest
Appendix A
| Case No | Tumor Location | Pathological Diagnosis | Tumor Differentiation | Generation of CAFs | Generation of NFs | Aggressiveness Organotypic-Forming Efficiency (‰) | ||
|---|---|---|---|---|---|---|---|---|
| CD10 Expression (%) | GPR77 Expression (%) | CD10 Expression (%) | GPR77 Expression (%) | |||||
| 1 | Tongue | SCC | Moderately | 63 | 58 | 3.3 | 2.2 | 10.67 ± 2.07 | 
| 2 | Tongue | SCC | Poorly | 85 | 77 | 3.3 | 1.9 | 36.23 ± 5.02 | 
| 3 | Buccal | SCC | Poorly | 82 | 79 | 3.6 | 2.7 | 32.07 ± 4.13 | 
| 4 | Tongue | SCC | Poorly | 79 | 71 | 3.9 | 2.1 | 8.83 ± 1.36 | 
| 5 | Buccal | SCC | Moderately | 75 | 66 | 3.2 | 1.7 | 22.53 ± 5.17 | 
| 6 | Tongue | SCC | Poorly | 83 | 79 | 4.2 | 2.6 | 26.52 ± 2.8 | 
| 7 | Tongue | SCC | Moderately | 58 | 64 | 4.5 | 2.1 | 12.47 ± 1.7 | 
| 8 | Tongue | SCC | Poorly | 87 | 75 | 3.5 | 1.7 | 31.2 ± 3.81 | 
| 9 | Tongue | SCC | Moderately | 77 | 78 | 3.6 | 2.3 | 20.43 ± 3.55 | 
| 10 | Buccal | SCC | Well | 55 | 57 | 2.8 | 1.5 | 6.24 ± 1.81 | 
References
- Bray, F.; Ferlay, J.; Soerjomataram, I.; Siegel, R.L.; Torre, L.A.; Jemal, A. Global cancer statistics 2018: GLOBOCAN estimates of incidence and mortality worldwide for 36 cancers in 185 countries. CA Cancer J. Clin. 2018, 686, 394–424. [Google Scholar] [CrossRef] [PubMed] [Green Version]
- Chow, L.Q.M. Head and Neck Cancer. N. Engl. J. Med. 2020, 3821, 60–72. [Google Scholar] [CrossRef] [PubMed]
- Hamidi, H.; Ivaska, J. Every step of the way: Integrins in cancer progression and metastasis. Nat. Rev. Cancer 2018, 189, 533–548. [Google Scholar] [CrossRef] [PubMed] [Green Version]
- Peltanova, B.; Raudenska, M.; Masarik, M. Effect of tumor microenvironment on pathogenesis of the head and neck squamous cell carcinoma: A systematic review. Mol. Cancer 2019, 181, 63. [Google Scholar] [CrossRef]
- Gascard, P.; Tlsty, T.D. Carcinoma-associated fibroblasts: Orchestrating the composition of malignancy. Genes Dev. 2016, 309, 1002–1019. [Google Scholar] [CrossRef]
- Kalluri, R. The biology and function of fibroblasts in cancer. Nat. Rev. Cancer 2016, 169, 582–598. [Google Scholar] [CrossRef]
- Lang, L.; Teng, Y. Fibroblast Growth Factor Receptor 4 Targeting in Cancer: New Insights into Mechanisms and Therapeutic Strategies. Cells 2019, 8, 31. [Google Scholar] [CrossRef] [Green Version]
- Arwert, E.N.; Milford, E.L.; Rullan, A.; Derzsi, S.; Hooper, S.; Kato, T.; Mansfield, D.; Melcher, A.; Harrington, K.J.; Sahai, E. STING and IRF3 in stromal fibroblasts enable sensing of genomic stress in cancer cells to undermine oncolytic viral therapy. Nat. Cell Biol. 2020, 227, 758–766. [Google Scholar] [CrossRef]
- Ziani, L.; Chouaib, S.; Thiery, J. Alteration of the Antitumor Immune Response by Cancer-Associated Fibroblasts. Front. Immunol. 2018, 9, 414. [Google Scholar] [CrossRef]
- Sliker, B.H.; Campbell, P.M. Fibroblasts Influence the Efficacy, Resistance, and Future Use of Vaccines and Immunotherapy in Cancer Treatment. Vaccines 2021, 9, 634. [Google Scholar] [CrossRef]
- Ahmadi, Z.; Hassanshahi, G.; Khorramdelazad, H.; Zainodini, N.; Koochakzadeh, L. An Overlook to the Characteristics and Roles Played by Eotaxin Network in the Pathophysiology of Food Allergies: Allergic Asthma and Atopic Dermatitis. Inflammation 2016, 393, 1253–1267. [Google Scholar] [CrossRef] [PubMed]
- Huber, A.K.; Giles, D.A.; Segal, B.M.; Irani, D.N. An emerging role for eotaxins in neurodegenerative disease. Clin. Immunol. 2018, 189, 29–33. [Google Scholar] [CrossRef] [PubMed]
- Li, Y.; Zhao, Y.; Qiu, C.; Yang, Y.; Liao, G.; Wu, X.; Zhang, X.; Zhang, Q.; Zhang, R.; Wang, Z. Role of eotaxin-1/CCL11 in sepsis-induced myocardial injury in elderly patients. Aging 2020, 125, 4463–4473. [Google Scholar] [CrossRef] [PubMed]
- Teixeira, A.L.; Gama, C.S.; Rocha, N.P.; Teixeira, M.M. Revisiting the Role of Eotaxin-1/CCL11 in Psychiatric Disorders. Front. Psychiatry 2018, 9, 241. [Google Scholar] [CrossRef] [PubMed]
- Choi, H.S.; Won, T.; Hou, X.; Chen, G.; Bracamonte-Baran, W.; Talor, M.V.; Jurcova, I.; Szarszoi, O.; Curnova, L.; Striz, I.; et al. Innate Lymphoid Cells Play a Pathogenic Role in Pericarditis. Cell Rep. 2020, 309, 2989–3003.e2986. [Google Scholar] [CrossRef] [PubMed] [Green Version]
- Miyagawa, Y.; Murakami, A.; Ebihara, N. The proteolytic effect of mast cell tryptase to eotaxin-1/CCL11.eotaxin-2/CCL24 and eotaxin-3/CCL26 produced by conjunctival fibroblasts. Jpn. J. Ophthalmol. 2019, 632, 215–220. [Google Scholar] [CrossRef]
- West, N.R. Coordination of Immune-Stroma Crosstalk by IL-6 Family Cytokines. Front. Immunol. 2019, 10, 1093. [Google Scholar] [CrossRef]
- Cho, H.; Lim, S.J.; Won, K.Y.; Bae, G.E.; Kim, G.Y.; Min, J.W.; Noh, B.J. Eosinophils in Colorectal Neoplasms Associated with Expression of CCL11 and CCL24. J. Pathol. Transl. Med. 2016, 501, 45–51. [Google Scholar] [CrossRef]
- Agarwal, M.; He, C.; Siddiqui, J.; Wei, J.T.; Macoska, J.A. CCL11 (eotaxin-1): A new diagnostic serum marker for prostate cancer. Prostate 2013, 736, 573–581. [Google Scholar] [CrossRef] [Green Version]
- Blank, S.; Nienhuser, H.; Dreikhausen, L.; Sisic, L.; Heger, U.; Ott, K.; Schmidt, T. Inflammatory cytokines are associated with response and prognosis in patients with esophageal cancer. Oncotarget 2017, 829, 47518–47532. [Google Scholar] [CrossRef] [Green Version]
- Koc, U.; Cetinkaya, E.; Bostanci, E.B.; Kemik, A.S.; Tez, M.; Gomceli, I.; Akoglu, M. Diagnostic significance of serum eotaxin-1 level in gastric cancer patients. Dis. Markers 2013, 355, 363–367. [Google Scholar] [CrossRef] [PubMed]
- Tian, M.; Chen, L.; Ma, L.; Wang, D.; Shao, B.; Wu, J.; Wu, H.; Jin, Y. Expression and prognostic significance of CCL11/CCR3 in glioblastoma. Oncotarget 2016, 722, 32617–32627. [Google Scholar] [CrossRef] [PubMed] [Green Version]
- Yang, J.; Hawkins, O.E.; Barham, W.; Gilchuk, P.; Boothby, M.; Ayers, G.D.; Joyce, S.; Karin, M.; Yull, F.E.; Richmond, A. Myeloid IKKbeta promotes antitumor immunity by modulating CCL11 and the innate immune response. Cancer Res. 2014, 7424, 7274–7284. [Google Scholar] [CrossRef] [PubMed] [Green Version]
- Zhu, F.; Liu, P.; Li, J.; Zhang, Y. Eotaxin-1 promotes prostate cancer cell invasion via activation of the CCR3-ERK pathway and upregulation of MMP-3 expression. Oncol. Rep. 2014, 315, 2049–2054. [Google Scholar] [CrossRef] [PubMed] [Green Version]
- Miyagaki, T.; Sugaya, M.; Murakami, T.; Asano, Y.; Tada, Y.; Kadono, T.; Okochi, H.; Tamaki, K.; Sato, S. CCL11-CCR3 interactions promote survival of anaplastic large cell lymphoma cells via ERK1/2 activation. Cancer Res. 2011, 716, 2056–2065. [Google Scholar] [CrossRef] [PubMed] [Green Version]
- Lin, S.; Zhang, X.; Huang, G.; Cheng, L.; Lv, J.; Zheng, D.; Lin, S.; Wang, S.; Wu, Q.; Long, Y.; et al. Myeloid-derived suppressor cells promote lung cancer metastasis by CCL11 to activate ERK and AKT signaling and induce epithelial-mesenchymal transition in tumor cells. Oncogene 2021, 408, 1476–1489. [Google Scholar] [CrossRef]
- Chen, S.F.; Nieh, S.; Jao, S.W.; Wu, M.Z.; Liu, C.L.; Chang, Y.C.; Lin, Y.S. The paracrine effect of cancer-associated fibroblast-induced interleukin-33 regulates the invasiveness of head and neck squamous cell carcinoma. J. Pathol. 2013, 2312, 180–189. [Google Scholar] [CrossRef]
- Chen, S.F.; Chang, Y.C.; Nieh, S.; Liu, C.L.; Yang, C.Y.; Lin, Y.S. Nonadhesive culture system as a model of rapid sphere formation with cancer stem cell properties. PLoS ONE 2012, 72, e31864. [Google Scholar] [CrossRef] [Green Version]
- Huelsken, J.; Hanahan, D. A Subset of Cancer-Associated Fibroblasts Determines Therapy Resistance. Cell 2018, 1724, 643–644. [Google Scholar] [CrossRef] [Green Version]
- Su, S.; Chen, J.; Yao, H.; Liu, J.; Yu, S.; Lao, L.; Wang, M.; Luo, M.; Xing, Y.; Chen, F. CD10+ GPR77+ cancer-associated fibroblasts promote cancer formation and chemoresistance by sustaining cancer stemness. Cell 2018, 1724, 841–856.e816. [Google Scholar] [CrossRef]
- Zhang, H.; Hua, Y.; Jiang, Z.; Yue, J.; Shi, M.; Zhen, X.; Zhang, X.; Yang, L.; Zhou, R.; Wu, S. Cancer-associated Fibroblast-promoted LncRNA DNM3OS Confers Radioresistance by Regulating DNA Damage Response in Esophageal Squamous Cell Carcinoma. Clin. Cancer Res. 2019, 256, 1989–2000. [Google Scholar] [CrossRef] [PubMed] [Green Version]
- Bonollo, F.; Thalmann, G.N.; Kruithof-de Julio, M.; Karkampouna, S. The Role of Cancer-Associated Fibroblasts in Prostate Cancer Tumorigenesis. Cancers 2020, 12, 1887. [Google Scholar] [CrossRef] [PubMed]
- Torres, S.; Garcia-Palmero, I.; Herrera, M.; Bartolome, R.A.; Pena, C.; Fernandez-Acenero, M.J.; Padilla, G.; Pelaez-Garcia, A.; Lopez-Lucendo, M.; Rodriguez-Merlo, R.; et al. LOXL2 Is Highly Expressed in Cancer-Associated Fibroblasts and Associates to Poor Colon Cancer Survival. Clin. Cancer Res. 2015, 2121, 4892–4902. [Google Scholar] [CrossRef] [PubMed] [Green Version]
- Pelon, F.; Bourachot, B.; Kieffer, Y.; Magagna, I.; Mermet-Meillon, F.; Bonnet, I.; Costa, A.; Givel, A.M.; Attieh, Y.; Barbazan, J.; et al. Cancer-associated fibroblast heterogeneity in axillary lymph nodes drives metastases in breast cancer through complementary mechanisms. Nat. Commun. 2020, 111, 404. [Google Scholar] [CrossRef] [PubMed] [Green Version]
- Levina, V.; Nolen, B.M.; Marrangoni, A.M.; Cheng, P.; Marks, J.R.; Szczepanski, M.J.; Szajnik, M.E.; Gorelik, E.; Lokshin, A.E. Role of eotaxin-1 signaling in ovarian cancer. Clin. Cancer Res. 2009, 158, 2647–2656. [Google Scholar] [CrossRef] [Green Version]





| Publisher’s Note: MDPI stays neutral with regard to jurisdictional claims in published maps and institutional affiliations. | 
© 2022 by the authors. Licensee MDPI, Basel, Switzerland. This article is an open access article distributed under the terms and conditions of the Creative Commons Attribution (CC BY) license (https://creativecommons.org/licenses/by/4.0/).
Share and Cite
Huang, W.-Y.; Lin, Y.-S.; Lin, Y.-C.; Nieh, S.; Chang, Y.-M.; Lee, T.-Y.; Chen, S.-F.; Yang, K.D. Cancer-Associated Fibroblasts Promote Tumor Aggressiveness in Head and Neck Cancer through Chemokine Ligand 11 and C-C Motif Chemokine Receptor 3 Signaling Circuit. Cancers 2022, 14, 3141. https://doi.org/10.3390/cancers14133141
Huang W-Y, Lin Y-S, Lin Y-C, Nieh S, Chang Y-M, Lee T-Y, Chen S-F, Yang KD. Cancer-Associated Fibroblasts Promote Tumor Aggressiveness in Head and Neck Cancer through Chemokine Ligand 11 and C-C Motif Chemokine Receptor 3 Signaling Circuit. Cancers. 2022; 14(13):3141. https://doi.org/10.3390/cancers14133141
Chicago/Turabian StyleHuang, Wen-Yen, Yaoh-Shiang Lin, Yu-Chun Lin, Shin Nieh, Yi-Ming Chang, Tsai-Yu Lee, Su-Feng Chen, and Kuender D. Yang. 2022. "Cancer-Associated Fibroblasts Promote Tumor Aggressiveness in Head and Neck Cancer through Chemokine Ligand 11 and C-C Motif Chemokine Receptor 3 Signaling Circuit" Cancers 14, no. 13: 3141. https://doi.org/10.3390/cancers14133141
APA StyleHuang, W.-Y., Lin, Y.-S., Lin, Y.-C., Nieh, S., Chang, Y.-M., Lee, T.-Y., Chen, S.-F., & Yang, K. D. (2022). Cancer-Associated Fibroblasts Promote Tumor Aggressiveness in Head and Neck Cancer through Chemokine Ligand 11 and C-C Motif Chemokine Receptor 3 Signaling Circuit. Cancers, 14(13), 3141. https://doi.org/10.3390/cancers14133141
 
         
                                                
 
       