Setup Uncertainty of Pediatric Brain Tumor Patients Receiving Proton Therapy: A Prospective Study
Abstract
:Simple Summary
Abstract
1. Introduction
2. Methods and Materials
2.1. Prospective Protocol and Patient Cohort
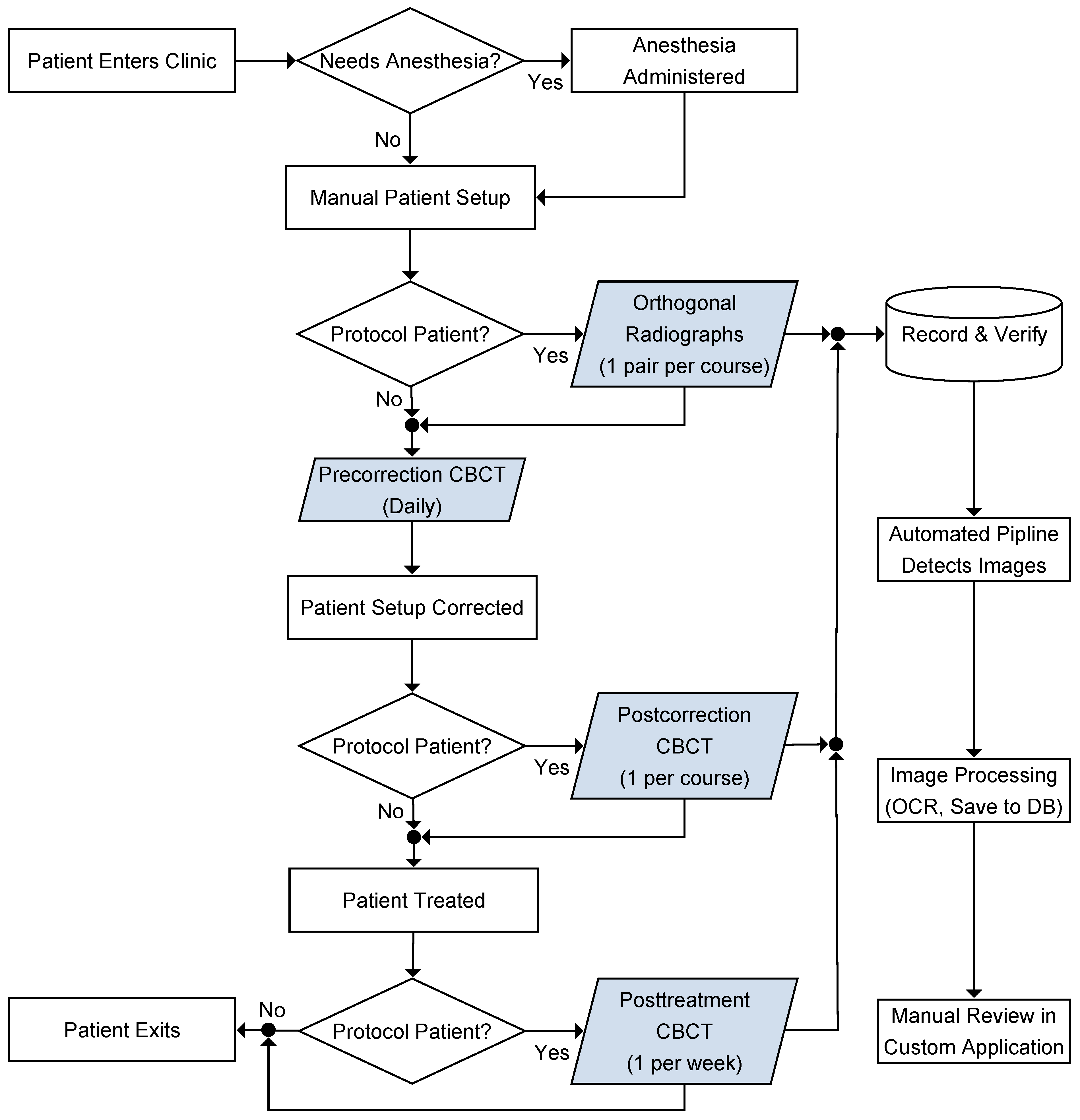
2.2. Imaging System and Protocol Workflow
2.3. Automatic Data Extraction and Database Entry
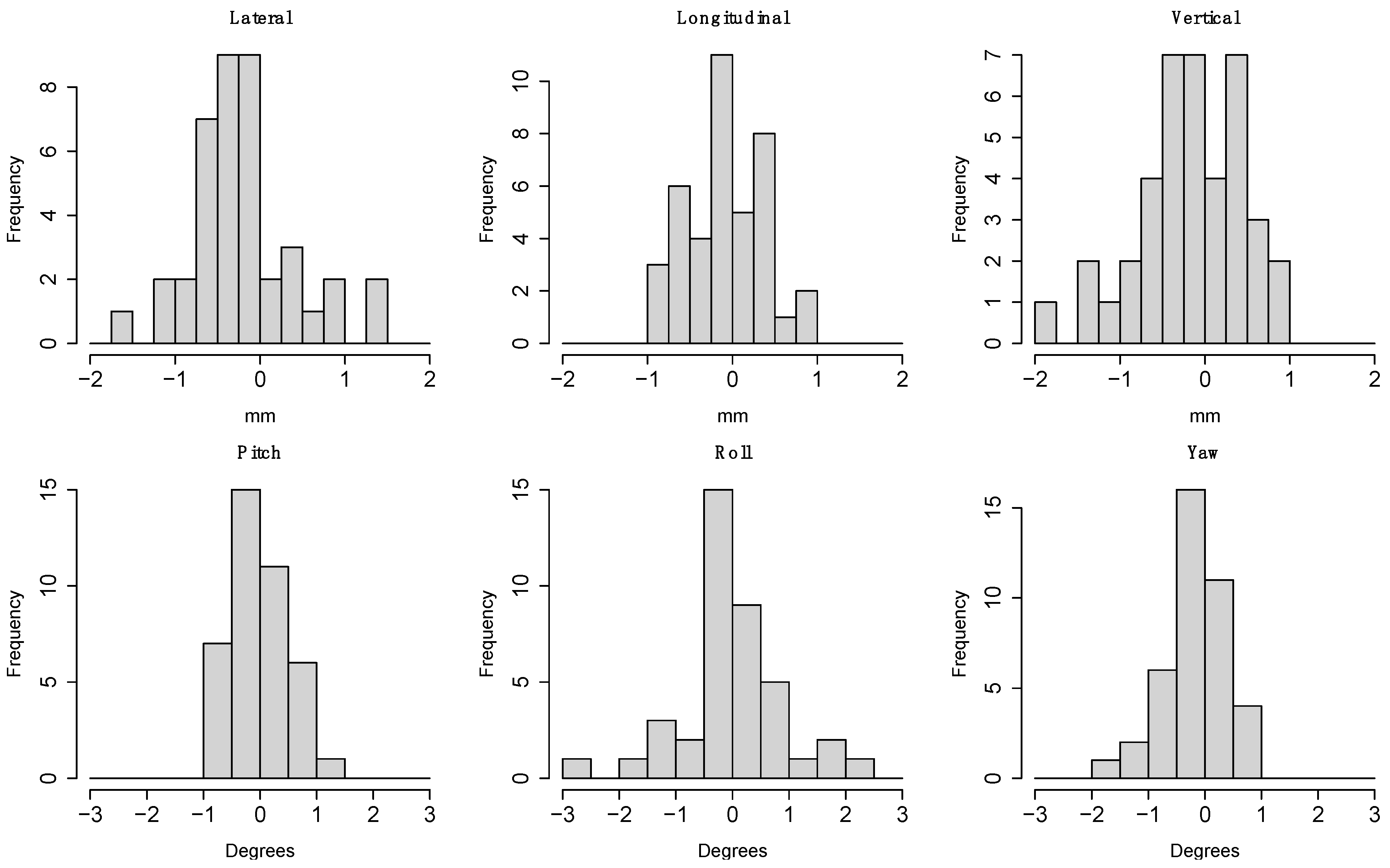
2.4. Including Both Translations and Rotations into Setup Uncertainty Calculations
| Algorithm 1: Draw one sample from the 3D problem that considers all 6 degrees of freedom |
| Let be the distance from the treatment isocenter to the centroid of the CTV. |
| Let and be the lateral, longitudinal, and vertical components of the patient setup error vector. |
| Let , , and represent yaw, roll, and pitch, respectively, of the same vector. |
| # This depends on the rotation order during position correction and can vary by machine. |
| Let be the variances of each degree of freedom across the cohort. |
| Transform 6 variances into 3 (one for each translational direction): |
| # Total variance in lateral direction. |
| # Total variance in longitudinal direction. |
| # Total variance in vertical direction. |
| Draw from 3 normal distributions () to obtain one sample from the error in Figure 2. |
| , , # Each is a component of a 3D vector. |
| Return # Length of sampled vector. |
2.5. Statistical Analysis and Simulations
3. Results
4. Discussion
5. Conclusions
Supplementary Materials
Author Contributions
Funding
Institutional Review Board Statement
Informed Consent Statement
Data Availability Statement
Acknowledgments
Conflicts of Interest
References
- Brada, M.; Pijls-Johannesma, M.; De Ruysscher, D. Proton therapy in clinical practice: Current clinical evidence. J. Clin. Oncol. 2007, 25, 965–970. [Google Scholar] [CrossRef] [PubMed]
- Lomax, A.J. Intensity modulated proton therapy and its sensitivity to treatment uncertainties 1: The potential effects of calculational uncertainties. Phys. Med. Biol. 2008, 53, 1027. [Google Scholar] [CrossRef] [PubMed]
- Liu, H.; Chang, J.Y. Proton therapy in clinical practice. Chin. J. Cancer 2011, 30, 315–326. [Google Scholar] [CrossRef]
- Paganetti, H. Range uncertainties in proton therapy and the role of Monte Carlo simulations. Phys. Med. Biol. 2012, 57, R99. [Google Scholar] [CrossRef] [PubMed]
- Bert, C.; Durante, M. Motion in radiotherapy: Particle therapy. Phys. Med. Biol. 2011, 56, R113. [Google Scholar] [CrossRef]
- Palta, J. MO-A-BRA-03: Promises and Perils of Proton Therapy. Med. Phys. 2011, 38, 3705. [Google Scholar] [CrossRef]
- Beltran, C.; Trussell, J.; Merchant, T.E. Dosimetric Impact of Intrafractional Patient Motion in Pediatric Brain Tumor Patients. Med. Dosim. 2010, 35, 43–48. [Google Scholar] [CrossRef]
- Palmer, J.D.; Hall, M.D.; Mahajan, A.; Paulino, A.C.; Wolden, S.; Constine, L.S. Radiotherapy and Late Effects. Pediatr. Clin. N. Am. 2020, 67, 1051–1067. [Google Scholar] [CrossRef]
- Inman, M.; Otley, A.; Dummer, T.; Cui, Y.; Schmidt, M.H.; Parker, L. Childhood exposure to ionizing radiation from computed tomography imaging in Nova Scotia. Paediatr. Child Health 2015, 20, 381–385. [Google Scholar] [CrossRef]
- Dell’Oro, M.; Wilson, P.; Short, M.; Hua, C.; Merchant, T.E.; Bezak, E. Normal tissue complication probability modeling to guide individual treatment planning in pediatric cranial proton and photon radiotherapy. Med. Phys. 2022, 49, 742–755. [Google Scholar] [CrossRef]
- Alaghband, Y.; Cheeks, S.N.; Allen, B.D.; Montay-Gruel, P.; Doan, N.-L.; Petit, B.; Jorge, P.G.; Giedzinski, E.; Acharya, M.M.; Vozenin, M.-C.; et al. Neuroprotection of radiosensitive juvenile mice by ultra-high dose rate flash irradiation. Cancers 2020, 12, 1671. [Google Scholar] [CrossRef] [PubMed]
- Ruggi, A.; Melchionda, F.; Sardi, I.; Pavone, R.; Meneghello, L.; Kitanovski, L.; Zaletel, L.Z.; Farace, P.; Zucchelli, M.; Scagnet, M.; et al. Toxicity and Clinical Results after Proton Therapy for Pediatric Medulloblastoma: A Multi-Centric Retrospective Study. Cancers 2022, 14, 2747. [Google Scholar] [CrossRef] [PubMed]
- Infusino, E.; Trodella, L.; Ramella, S.; D’Angelillo, R.M.; Greco, C.; Iurato, A.; Trodella, L.E.; Nacca, A.; Cornacchione, P.; Mameli, A. Estimation of patient setup uncertainty using BrainLAB Exatrac X-ray 6D system in image-guided radiotherapy. J. Appl. Clin. Med. Phys. 2015, 16, 99–107. [Google Scholar] [CrossRef] [PubMed]
- Oh, S.A.; Yea, J.W.; Kang, M.K.; Park, J.W.; Kim, S.K. Analysis of the setup uncertainty and margin of the daily exactrac 6D image guide system for patients with brain tumors. PLoS ONE 2016, 11, e0151709. [Google Scholar] [CrossRef] [PubMed]
- Beltran, C.; Krasin, M.J.; Merchant, T.E. Inter-and intrafractional positional uncertainties in pediatric radiotherapy patients with brain and head and neck tumors. Int. J. Radiat. Oncol. Biol. Phys. 2011, 79, 1266–1274. [Google Scholar] [CrossRef] [PubMed]
- Beltran, C.; Pegram, A.; Merchant, T.E. Dosimetric consequences of rotational errors in radiation therapy of pediatric brain tumor patients. Radiother. Oncol. 2012, 102, 206–209. [Google Scholar] [CrossRef] [PubMed]
- Antolak, J.A.; Rosen, I.I. Planning target volumes for radiotherapy: How much margin is needed? Int. J. Radiat. Oncol. Biol. Phys. 1999, 44, 1165–1170. [Google Scholar] [CrossRef]
- Noël, G.; Thariat, J.; Antoni, D. Uncertainties in the current concept of radiotherapy planning target volume. Cancer/Radiotherapie 2020, 24, 667–675. [Google Scholar] [CrossRef]
- Nwachukwu, C.; Laack, N.N.; Peacock, J.; Beltran, C. Optimal Spot Scanning Treatment Plans in Infants with Brain Tumors in the Posterior Fossa. Int. J. Radiat. Oncol. Biol. Phys. 2012, 84, S643. [Google Scholar] [CrossRef]
- Gebhardt, B.J.; Dobelbower, M.C.; Ennis, W.H.; Bag, A.K.; Markert, J.M.; Fiveash, J.B. Patterns of failure for glioblastoma multiforme following limited-margin radiation and concurrent temozolomide. Radiat. Oncol. 2014, 9, 130. [Google Scholar] [CrossRef]
- Kirkpatrick, J.P.; Wang, Z.; Sampson, J.H.; McSherry, F.; Herndon, J.E., II; Allen, K.J.; Duffy, E.; Hoang, J.K.; Chang, Z.; Yoo, D.S.; et al. Defining the optimal planning target volume in image-guided stereotactic radiosurgery of brain metastases: Results of a randomized trial. Int. J. Radiat. Oncol. Biol. Phys. 2015, 91, 100–108. [Google Scholar] [CrossRef] [PubMed]
- Landry, G.; Hua, C. Current state and future applications of radiological image guidance for particle therapy. Med. Phys. 2018, 45, e1086–e1095. [Google Scholar] [CrossRef]
- Park, P.C.; Cheung, J.P.; Zhu, X.R.; Lee, A.K.; Sahoo, N.; Tucker, S.L.; Liu, W.; Li, H.; Mohan, R.; Court, L.; et al. Statistical assessment of proton treatment plans under setup and range uncertainties. Int. J. Radiat. Oncol. Biol. Phys. 2013, 86, 1007–1013. [Google Scholar] [CrossRef] [PubMed]
- Albertini, F.; Hug, E.B.; Lomax, A.J. Is it necessary to plan with safety margins for actively scanned proton therapy? Phys. Med. Biol. 2011, 56, 4399. [Google Scholar] [CrossRef]
- Lomax, A.J. Intensity modulated proton therapy and its sensitivity to treatment uncertainties 2: The potential effects of inter-fraction and inter-field motions. Phys. Med. Biol. 2008, 53, 1043. [Google Scholar] [CrossRef] [PubMed]
- Hua, C.; Yao, W.; Kidani, T.; Tomida, K.; Ozawa, S.; Nishimura, T.; Fujisawa, T.; Shinagawa, R.; E Merchant, T. A robotic C-arm cone beam CT system for image-guided proton therapy: Design and performance. Br. J. Radiol. 2017, 90, 20170266. [Google Scholar] [CrossRef]
- Chang, J. A statistical model for analyzing the rotational error of single isocenter for multiple targets technique. Med. Phys. 2017, 44, 2115–2123. [Google Scholar] [CrossRef]
- Chang, J. Incorporating the rotational setup uncertainty into the planning target volume margin expansion for the single isocenter for multiple targets technique. Pract. Radiat. Oncol. 2018, 8, 475–483. [Google Scholar] [CrossRef]
- Aickin, M.; Gensler, H. Adjusting for multiple testing when reporting research results: The Bonferroni vs Holm methods. Am. J. Public Health 1996, 86, 726–728. [Google Scholar] [CrossRef]
- Bates, D.; Mächler, M.; Bolker, B.; Walker, S. Fitting Linear Mixed-Effects Models Using lme4. J. Stat. Softw. 2015, 67, 1–48. [Google Scholar] [CrossRef]
- Geraci, M.; Bottai, M. Linear quantile mixed models. Stat. Comput. 2014, 24, 461–479. [Google Scholar] [CrossRef]
- Geraci, M. Linear Quantile Mixed Models: The lqmm Package for Laplace Quantile Regression. J. Stat. Softw. 2014, 57, 1–29. [Google Scholar] [CrossRef]
- van Herk, M.; Remeijer, P.; Rasch, C.; Lebesque, J.V. The probability of correct target dosage: Dose-population histograms for deriving treatment margins in radiotherapy. Int. J. Radiat. Oncol. Biol. Phys. 2000, 47, 1121–1135. [Google Scholar] [CrossRef]
- Kanakavelu, N.; Jebaseelan Samuel, J. Determination of patient set-up error and optimal treatment margin for intensity modulated radiotherapy using image guidance system. J. BUON. 2016, 21, 505–511. [Google Scholar] [PubMed]
- Zechner, A.; Ziegler, I.; Hug, E.; Lütgendorf-Caucig, C.; Stock, M. Evaluation of the inter- and intrafraction displacement for head patients treated at the particle therapy centre MedAustron based on the comparison of different commercial immobilisation devices. Z. Med. Phys. 2022, 32, 39–51. [Google Scholar] [CrossRef]
- Li, G.; Yang, T.J.; Furtado, H.; Birkfellner, W.; Ballangrud, A.; Powell, S.N.; Mechalakos, J. Clinical Assessment of 2D/3D Registration Accuracy in 4 Major Anatomic Sites Using On-Board 2D Kilovoltage Images for 6D Patient Setup. Technol. Cancer Res. Treat. 2015, 14, 305–314. [Google Scholar] [CrossRef]
- Biswal, N.C.; Rodrigues, D.B.; Yao, W.; Molitoris, J.K.; Witek, M.E.; Chen, S. Evaluation of intrafraction couch shifts for proton treatment delivery in head-and-neck cancer patients: Toward optimal imaging frequency. J. Appl. Clin. Med. Phys. 2022, 23, e13795. [Google Scholar] [CrossRef]
- Alaei, P.; Spezi, E. Imaging dose from cone beam computed tomography in radiation therapy. Phys. Medica 2015, 31, 647–658. [Google Scholar] [CrossRef]
- Deng, J.; Chen, Z.; Roberts, K.B.; Nath, R. Kilovoltage imaging doses in the radiotherapy of pediatric cancer patients. Int. J. Radiat. Oncol. Biol. Phys. 2012, 82, 1680–1688. [Google Scholar] [CrossRef]
- Ding, G.X.; Coffey, C.W. Radiation Dose from Kilovoltage Cone Beam Computed Tomography in an Image-Guided Radiotherapy Procedure. Int. J. Radiat. Oncol. Biol. Phys. 2009, 73, 610–617. [Google Scholar] [CrossRef]
- Ding, G.X.; Alaei, P.; Curran, B.; Flynn, R.; Gossman, M.; Mackie, T.R.; Miften, M.; Morin, R.; Xu, X.G.; Zhu, T.C. Image guidance doses delivered during radiotherapy: Quantification, management, and reduction: Report of the AAPM Therapy Physics Committee Task Group 180. Med. Phys. 2018, 45, e84–e99. [Google Scholar] [CrossRef] [PubMed]










| Patients | Count (%) | |
|---|---|---|
| Enrollment | Total | 183 |
| Included for Analysis | 165 | |
| Age (years) | 0 to 5 | 45 (27) |
| 6 to 10 | 56 (34) | |
| 11 to 15 | 40 (24) | |
| 16 to 20 | 16 (10) | |
| 21 to 25 | 8 (5) | |
| Sex | Male | 99 (60) |
| Female | 66 (40) | |
| Race | White | 130 (79) |
| Black | 18 (11) | |
| Asian | 9 (5) | |
| Multiple | 7 (4) | |
| Unknown | 1 (0.6) | |
| Diagnosis | Medulloblastoma | 45 (27) |
| Craniopharyngioma | 41 (25) | |
| Astrocytoma | 18 (11) | |
| Ependymoma | 17 (10) | |
| Atypical Teratoid Rhabdoid Tumor | 8 (5) | |
| Germinoma | 6 (4) | |
| Other | 30 (18) | |
| Anesthesia | Awake | 85 (52) |
| Anesthetized | 77 (47) | |
| Sedated | 3 (2) | |
| Imaging Studies | ||
| Precorrection | Imaging Studies | 3737 |
| Patients | 165 | |
| Orthogonal Radiographs | Imaging Studies | 40 |
| Patients | 40 | |
| Postcorrection | Imaging Studies | 145 |
| Patients | 145 | |
| Posttreatment | Imaging Studies | 681 |
| Patients | 161 |
Disclaimer/Publisher’s Note: The statements, opinions and data contained in all publications are solely those of the individual author(s) and contributor(s) and not of MDPI and/or the editor(s). MDPI and/or the editor(s) disclaim responsibility for any injury to people or property resulting from any ideas, methods, instructions or products referred to in the content. |
© 2023 by the authors. Licensee MDPI, Basel, Switzerland. This article is an open access article distributed under the terms and conditions of the Creative Commons Attribution (CC BY) license (https://creativecommons.org/licenses/by/4.0/).
Share and Cite
Becksfort, J.; Uh, J.; Saunders, A.; Byrd, J.A.; Worrall, H.M.; Marker, M.; Melendez-Suchi, C.; Li, Y.; Chang, J.; Raghavan, K.; et al. Setup Uncertainty of Pediatric Brain Tumor Patients Receiving Proton Therapy: A Prospective Study. Cancers 2023, 15, 5486. https://doi.org/10.3390/cancers15225486
Becksfort J, Uh J, Saunders A, Byrd JA, Worrall HM, Marker M, Melendez-Suchi C, Li Y, Chang J, Raghavan K, et al. Setup Uncertainty of Pediatric Brain Tumor Patients Receiving Proton Therapy: A Prospective Study. Cancers. 2023; 15(22):5486. https://doi.org/10.3390/cancers15225486
Chicago/Turabian StyleBecksfort, Jared, Jinsoo Uh, Andrew Saunders, Julia A. Byrd, Hannah M. Worrall, Matt Marker, Christian Melendez-Suchi, Yimei Li, Jenghwa Chang, Kavitha Raghavan, and et al. 2023. "Setup Uncertainty of Pediatric Brain Tumor Patients Receiving Proton Therapy: A Prospective Study" Cancers 15, no. 22: 5486. https://doi.org/10.3390/cancers15225486
APA StyleBecksfort, J., Uh, J., Saunders, A., Byrd, J. A., Worrall, H. M., Marker, M., Melendez-Suchi, C., Li, Y., Chang, J., Raghavan, K., Merchant, T. E., & Hua, C.-h. (2023). Setup Uncertainty of Pediatric Brain Tumor Patients Receiving Proton Therapy: A Prospective Study. Cancers, 15(22), 5486. https://doi.org/10.3390/cancers15225486

