The Sesquiterpene Lactone-Rich Fraction of Inula helenium L. Enhances the Antitumor Effect of Anti-PD-1 Antibody in Colorectal Cancer: Integrative Phytochemical, Transcriptomic, and Experimental Analyses
Abstract
Simple Summary
Abstract
1. Introduction
2. Materials and Methods
2.1. Chemicals and Reagents
2.2. Preparation of the Sesquiterpene Lactone-Rich Fraction of I. helenium (SFIH)
2.3. Qualitative and Quantitative Analysis of Major Sesquiterpene Lactones in SFIH
2.4. Microarray Data Analysis
2.5. Animals
2.6. Cell Culture
2.7. Tumor-Bearing Mice and Treatment
2.8. Immunohistochemistry (IHC)
2.9. Flow Cytometry Analysis
2.10. RNA Sequencing Data Analysis
2.11. Statistical Analysis
3. Results
3.1. Identification of SFIH Target Genes and Pathway Enrichment Analysis
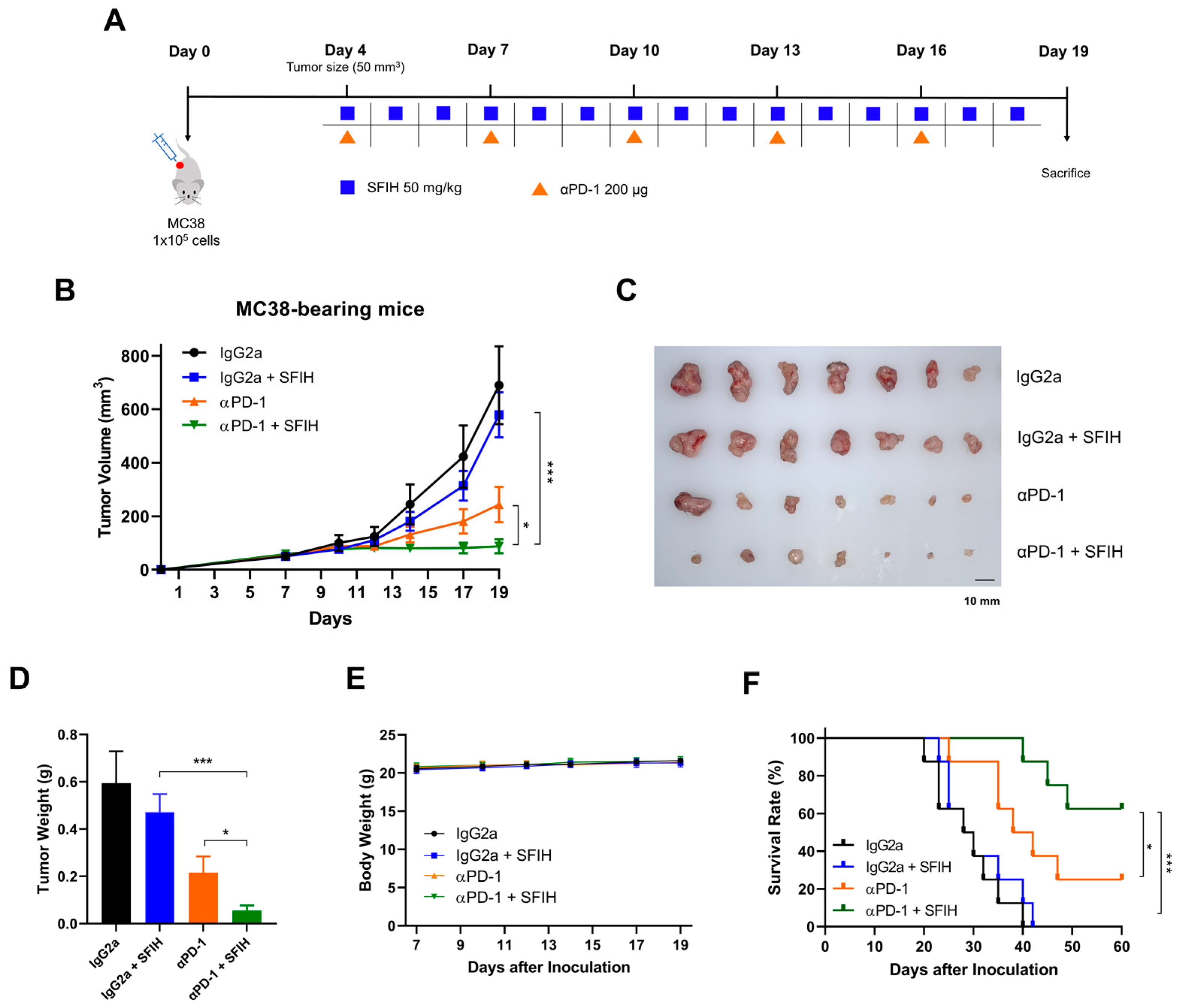
3.2. SFIH Combined with Anti-PD-1 Antibody Suppresses Tumor Growth and Results in Improved Survival of MC38 Tumor-Bearing Mice
3.3. SFIH Combined with Anti-PD-1 Antibody Promotes the Infiltration of Immune Cells
3.4. SFIH Combined with Anti-PD-1 Antibody Enhances the Antitumor Immune Response by Cytotoxic T Lymphocytes and M1-Like Macrophages
3.5. SFIH Combined with Anti-PD-1 Antibody Further Enhanced Antitumor Immune-Related Pathways
4. Discussion
5. Conclusions
Supplementary Materials
Author Contributions
Funding
Institutional Review Board Statement
Informed Consent Statement
Data Availability Statement
Conflicts of Interest
References
- Xi, Y.; Xu, P. Global colorectal cancer burden in 2020 and projections to 2040. Transl. Oncol. 2021, 14, 101174. [Google Scholar] [CrossRef] [PubMed]
- Xie, Y.H.; Chen, Y.X.; Fang, J.Y. Comprehensive review of targeted therapy for colorectal cancer. Signal Transduct. Target. Ther. 2020, 5, 22. [Google Scholar] [CrossRef]
- Biller, L.H.; Schrag, D. Diagnosis and Treatment of Metastatic Colorectal Cancer: A Review. JAMA 2021, 325, 669–685. [Google Scholar] [CrossRef] [PubMed]
- Ciardiello, D.; Vitiello, P.P.; Cardone, C.; Martini, G.; Troiani, T.; Martinelli, E.; Ciardiello, F. Immunotherapy of colorectal cancer: Challenges for therapeutic efficacy. Cancer Treat. Rev. 2019, 76, 22–32. [Google Scholar] [CrossRef] [PubMed]
- Baraibar, I.; Mirallas, O.; Saoudi, N.; Ros, J.; Salva, F.; Tabernero, J.; Elez, E. Combined Treatment with Immunotherapy-Based Strategies for MSS Metastatic Colorectal Cancer. Cancers 2021, 13, 6311. [Google Scholar] [CrossRef] [PubMed]
- Ghiringhelli, F.; Fumet, J.D. Is There a Place for Immunotherapy for Metastatic Microsatellite Stable Colorectal Cancer? Front. Immunol. 2019, 10, 1816. [Google Scholar] [CrossRef]
- Tu, J.; Xu, H.; Ma, L.; Li, C.; Qin, W.; Chen, X.; Yi, M.; Sun, L.; Liu, B.; Yuan, X. Nintedanib enhances the efficacy of PD-L1 blockade by upregulating MHC-I and PD-L1 expression in tumor cells. Theranostics 2022, 12, 747–766. [Google Scholar] [CrossRef]
- Shulha, O.; Zidorn, C. Sesquiterpene lactones and their precursors as chemosystematic markers in the tribe Cichorieae of the Asteraceae revisited: An update (2008–2017). Phytochemistry 2019, 163, 149–177. [Google Scholar] [CrossRef]
- Ivanescu, B.; Miron, A.; Corciova, A. Sesquiterpene Lactones from Artemisia Genus: Biological Activities and Methods of Analysis. J. Anal. Methods Chem. 2015, 2015, 247685. [Google Scholar] [CrossRef]
- Paco, A.; Bras, T.; Santos, J.O.; Sampaio, P.; Gomes, A.C.; Duarte, M.F. Anti-Inflammatory and Immunoregulatory Action of Sesquiterpene Lactones. Molecules 2022, 27, 1142. [Google Scholar] [CrossRef]
- Xu, H.; Van der Jeught, K.; Zhou, Z.; Zhang, L.; Yu, T.; Sun, Y.; Li, Y.; Wan, C.; So, K.M.; Liu, D.; et al. Atractylenolide I enhances responsiveness to immune checkpoint blockade therapy by activating tumor antigen presentation. J. Clin. Investig. 2021, 131, e146832. [Google Scholar] [CrossRef] [PubMed]
- Cao, Y.; Feng, Y.H.; Gao, L.W.; Li, X.Y.; Jin, Q.X.; Wang, Y.Y.; Xu, Y.Y.; Jin, F.; Lu, S.L.; Wei, M.J. Artemisinin enhances the anti-tumor immune response in 4T1 breast cancer cells in vitro and in vivo. Int. Immunopharmacol. 2019, 70, 110–116. [Google Scholar] [CrossRef]
- Xu, Z.; Xu, J.; Sun, S.; Lin, W.; Li, Y.; Lu, Q.; Li, F.; Yang, Z.; Lu, Y.; Liu, W. Mecheliolide elicits ROS-mediated ERS driven immunogenic cell death in hepatocellular carcinoma. Redox Biol. 2022, 54, 102351. [Google Scholar] [CrossRef] [PubMed]
- Lunz, K.; Stappen, I. Back to the Roots-An Overview of the Chemical Composition and Bioactivity of Selected Root-Essential Oils. Molecules 2021, 26, 3155. [Google Scholar] [CrossRef] [PubMed]
- Huo, Y.; Shi, H.; Li, W.; Wang, M.; Li, X. HPLC determination and NMR structural elucidation of sesquiterpene lactones in Inula helenium. J. Pharm. Biomed. Anal. 2010, 51, 942–946. [Google Scholar] [CrossRef] [PubMed]
- Zheng, X.; Wu, Z.; Xu, J.; Zhang, X.; Tu, Y.; Lei, J.; Yuan, R.; Cheng, H.; Wang, Q.; Yu, J. Bioactive sesquiterpenes from Inula helenium. Bioorg. Chem. 2021, 114, 105066. [Google Scholar] [CrossRef] [PubMed]
- Fu, Z.; Li, S.; Liu, J.; Zhang, C.; Jian, C.; Wang, L.; Zhang, Y.; Shi, C. Natural Product Alantolactone Targeting AKR1C1 Suppresses Cell Proliferation and Metastasis in Non-Small-Cell Lung Cancer. Front. Pharmacol. 2022, 13, 847906. [Google Scholar] [CrossRef]
- Chun, J.; Song, K.; Kim, Y.S. Sesquiterpene lactones-enriched fraction of Inula helenium L. induces apoptosis through inhibition of signal transducers and activators of transcription 3 signaling pathway in MDA-MB-231 breast cancer cells. Phytother. Res. 2018, 32, 2501–2509. [Google Scholar] [CrossRef]
- Luo, Z.; Yu, G.; Han, X.; Liu, Y.; Wang, G.; Li, X.; Yang, H.; Sun, W. Exploring the Active Components of Simotang Oral Liquid and Their Potential Mechanism of Action on Gastrointestinal Disorders by Integrating Ultrahigh-Pressure Liquid Chromatography Coupled with Linear Ion Trap-Orbitrap Analysis and Network Pharmacology. ACS Omega 2021, 6, 2354–2366. [Google Scholar] [CrossRef]
- Dao, T.T.P.; Song, K.; Kim, J.Y.; Kim, Y.S. Igalan from Inula helenium (L.) suppresses the atopic dermatitis-like response in stimulated HaCaT keratinocytes via JAK/STAT3 signaling. Inflamm. Res. 2020, 69, 309–319. [Google Scholar] [CrossRef]
- Lv, C.; Wu, X.; Wang, X.; Su, J.; Zeng, H.; Zhao, J.; Lin, S.; Liu, R.; Li, H.; Li, X.; et al. The gene expression profiles in response to 102 traditional Chinese medicine (TCM) components: A general template for research on TCMs. Sci. Rep. 2017, 7, 352. [Google Scholar] [CrossRef] [PubMed]
- Huang, R.; Grishagin, I.; Wang, Y.; Zhao, T.; Greene, J.; Obenauer, J.C.; Ngan, D.; Nguyen, D.T.; Guha, R.; Jadhav, A.; et al. The NCATS BioPlanet—An Integrated Platform for Exploring the Universe of Cellular Signaling Pathways for Toxicology, Systems Biology, and Chemical Genomics. Front. Pharmacol. 2019, 10, 445. [Google Scholar] [CrossRef] [PubMed]
- Yang, X.; Kui, L.; Tang, M.; Li, D.; Wei, K.; Chen, W.; Miao, J.; Dong, Y. High-Throughput Transcriptome Profiling in Drug and Biomarker Discovery. Front. Genet. 2020, 11, 19. [Google Scholar] [CrossRef] [PubMed]
- Wang, Z.; Sun, K.; Xiao, Y.; Feng, B.; Mikule, K.; Ma, X.; Feng, N.; Vellano, C.P.; Federico, L.; Marszalek, J.R.; et al. Niraparib activates interferon signaling and potentiates anti-PD-1 antibody efficacy in tumor models. Sci. Rep. 2019, 9, 1853. [Google Scholar] [CrossRef] [PubMed]
- Zhu, Y.; Chen, M.; Xu, D.; Li, T.E.; Zhang, Z.; Li, J.H.; Wang, X.Y.; Yang, X.; Lu, L.; Jia, H.L.; et al. The combination of PD-1 blockade with interferon-α has a synergistic effect on hepatocellular carcinoma. Cell. Mol. Immunol. 2022, 19, 726–737. [Google Scholar] [CrossRef]
- Batlle, E.; Massague, J. Transforming Growth Factor-β Signaling in Immunity and Cancer. Immunity 2019, 50, 924–940. [Google Scholar] [CrossRef]
- Bai, X.; Yi, M.; Jiao, Y.; Chu, Q.; Wu, K. Blocking TGF-β Signaling To Enhance The Efficacy Of Immune Checkpoint Inhibitor. Onco Targets Ther. 2019, 12, 9527–9538. [Google Scholar] [CrossRef]
- Wang, R.; Liu, H.; He, P.; An, D.; Guo, X.; Zhang, X.; Feng, M. Inhibition of PCSK9 enhances the antitumor effect of PD-1 inhibitor in colorectal cancer by promoting the infiltration of CD8+ T cells and the exclusion of Treg cells. Front. Immunol. 2022, 13, 947756. [Google Scholar] [CrossRef]
- Zhang, Y.; Zhang, Z. The history and advances in cancer immunotherapy: Understanding the characteristics of tumor-infiltrating immune cells and their therapeutic implications. Cell. Mol. Immunol. 2020, 17, 807–821. [Google Scholar] [CrossRef]
- Ganesh, K.; Stadler, Z.K.; Cercek, A.; Mendelsohn, R.B.; Shia, J.; Segal, N.H.; Diaz, L.A., Jr. Immunotherapy in colorectal cancer: Rationale, challenges and potential. Nat. Rev. Gastroenterol. Hepatol. 2019, 16, 361–375. [Google Scholar] [CrossRef]
- Yan, Y.; Kumar, A.B.; Finnes, H.; Markovic, S.N.; Park, S.; Dronca, R.S.; Dong, H. Combining Immune Checkpoint Inhibitors With Conventional Cancer Therapy. Front. Immunol. 2018, 9, 1739. [Google Scholar] [CrossRef] [PubMed]
- Sadeghi Rad, H.; Monkman, J.; Warkiani, M.E.; Ladwa, R.; O’Byrne, K.; Rezaei, N.; Kulasinghe, A. Understanding the tumor microenvironment for effective immunotherapy. Med. Res. Rev. 2021, 41, 1474–1498. [Google Scholar] [CrossRef] [PubMed]
- Jiang, Z.; Hsu, J.L.; Li, Y.; Hortobagyi, G.N.; Hung, M.C. Cancer Cell Metabolism Bolsters Immunotherapy Resistance by Promoting an Immunosuppressive Tumor Microenvironment. Front. Oncol. 2020, 10, 1197. [Google Scholar] [CrossRef] [PubMed]
- Toor, S.M.; Sasidharan Nair, V.; Decock, J.; Elkord, E. Immune checkpoints in the tumor microenvironment. Semin. Cancer Biol. 2020, 65, 1–12. [Google Scholar] [CrossRef]
- Ceelen, W.; Ramsay, R.G.; Narasimhan, V.; Heriot, A.G.; De Wever, O. Targeting the Tumor Microenvironment in Colorectal Peritoneal Metastases. Trends Cancer 2020, 6, 236–246. [Google Scholar] [CrossRef]
- Huang, M.Y.; Zhang, L.L.; Ding, J.; Lu, J.J. Anticancer drug discovery from Chinese medicinal herbs. Chin. Med. 2018, 13, 35. [Google Scholar] [CrossRef]
- Gomez-Cadena, A.; Barreto, A.; Fioretino, S.; Jandus, C. Immune system activation by natural products and complex fractions: A network pharmacology approach in cancer treatment. Cell Stress 2020, 4, 154–166. [Google Scholar] [CrossRef]
- Babaei, G.; Aliarab, A.; Abroon, S.; Rasmi, Y.; Aziz, S.G. Application of sesquiterpene lactone: A new promising way for cancer therapy based on anticancer activity. Biomed. Pharmacother. 2018, 106, 239–246. [Google Scholar] [CrossRef]
- Zhang, J.; Shen, L.; Li, X.; Song, W.; Liu, Y.; Huang, L. Nanoformulated Codelivery of Quercetin and Alantolactone Promotes an Antitumor Response through Synergistic Immunogenic Cell Death for Microsatellite-Stable Colorectal Cancer. ACS Nano 2019, 13, 12511–12524. [Google Scholar] [CrossRef]
- Lee, W.Y.; Lee, C.Y.; Kim, Y.S.; Kim, C.E. The Methodological Trends of Traditional Herbal Medicine Employing Network Pharmacology. Biomolecules 2019, 9, 362. [Google Scholar] [CrossRef]
- Lee, H.; Kim, W. Comparison of Target Features for Predicting Drug-Target Interactions by Deep Neural Network Based on Large-Scale Drug-Induced Transcriptome Data. Pharmaceutics 2019, 11, 377. [Google Scholar] [CrossRef] [PubMed]
- Lee, M.; Shin, H.; Park, M.; Kim, A.; Cha, S.; Lee, H. Systems pharmacology approaches in herbal medicine research: A brief review. BMB Rep. 2022, 55, 417–428. [Google Scholar] [CrossRef] [PubMed]
- Park, S.M.; Baek, S.J.; Ban, H.J.; Jin, H.J.; Cha, S. Systematic Analysis of the Molecular Mechanisms of Cold and Hot Properties of Herbal Medicines. Plants 2022, 11, 997. [Google Scholar] [CrossRef] [PubMed]
- Park, S.M.; Kim, A.; Lee, H.; Baek, S.J.; Kim, N.S.; Park, M.; Yi, J.M.; Cha, S. Systematic transcriptome analysis reveals molecular mechanisms and indications of bupleuri radix. Front. Pharmacol. 2022, 13, 1010520. [Google Scholar] [CrossRef]
- Baek, S.J.; Lee, H.; Park, S.M.; Park, M.; Yi, J.M.; Kim, N.S.; Kim, A.; Cha, S. Identification of a novel anticancer mechanism of Paeoniae Radix extracts based on systematic transcriptome analysis. Biomed. Pharmacother. 2022, 148, 112748. [Google Scholar] [CrossRef]
- Wang, L.; Zhang, W.; Lu, Z.; Wang, B.; Li, Y.; Yang, J.; Li, P.; Zhao, M. Functional Gene Module-Based Identification of Phillyrin as an Anticardiac Fibrosis Agent. Front. Pharmacol. 2020, 11, 1077. [Google Scholar] [CrossRef]
- Li, P.; Chen, C.; Zhang, W.; Yu, D.; Liu, S.; Zhao, J.; Liu, A. Detection of Vasodilators from Herbal Components by a Transcriptome-Based Functional Gene Module Reference Approach. Front. Pharmacol. 2019, 10, 1144. [Google Scholar] [CrossRef]
- Lau, D.; Bobe, A.M.; Khan, A.A. RNA Sequencing of the Tumor Microenvironment in Precision Cancer Immunotherapy. Trends Cancer 2019, 5, 149–156. [Google Scholar] [CrossRef]
- Wang, Y.; Mashock, M.; Tong, Z.; Mu, X.; Chen, H.; Zhou, X.; Zhang, H.; Zhao, G.; Liu, B.; Li, X. Changing Technologies of RNA Sequencing and Their Applications in Clinical Oncology. Front. Oncol. 2020, 10, 447. [Google Scholar] [CrossRef]
- Jin, Y.; An, X.; Mao, B.; Sun, R.; Kumari, R.; Chen, X.; Shan, Y.; Zang, M.; Xu, L.; Muntel, J.; et al. Different syngeneic tumors show distinctive intrinsic tumor-immunity and mechanisms of actions (MOA) of anti-PD-1 treatment. Sci. Rep. 2022, 12, 3278. [Google Scholar] [CrossRef]
- Damsky, W.; Jilaveanu, L.; Turner, N.; Perry, C.; Zito, C.; Tomayko, M.; Leventhal, J.; Herold, K.; Meffre, E.; Bosenberg, M.; et al. B cell depletion or absence does not impede anti-tumor activity of PD-1 inhibitors. J. Immunother. Cancer 2019, 7, 153. [Google Scholar] [CrossRef] [PubMed]
- Rashidian, M.; LaFleur, M.W.; Verschoor, V.L.; Dongre, A.; Zhang, Y.; Nguyen, T.H.; Kolifrath, S.; Aref, A.R.; Lau, C.J.; Paweletz, C.P.; et al. Immuno-PET identifies the myeloid compartment as a key contributor to the outcome of the antitumor response under PD-1 blockade. Proc. Natl. Acad. Sci. USA 2019, 116, 16971–16980. [Google Scholar] [CrossRef] [PubMed]






| No. | Compound | Formula | Mass (Da) | Expected RT (min) | Adduct | Found at Mass (Da) | Error (ppm) | MS/MS Product Ions |
|---|---|---|---|---|---|---|---|---|
| 1 | Saussureamine A | C20H29NO4 | 347.2097 | 4.80 | [M + H] + | 348.21717 | 0.7 | 302.2118, 128.0708, 100.0767, 82.0664 |
| 2 | Parthenolide | C15H20O3 | 248.1412 | 6.56 | [M + H] + | 249.14839 | −0.5 | 105.0709, 145.1008, 185.1323, 91.0554 |
| 3 | Igalan | C15H20O2 | 232.1463 | 12.26 | [M + H] + | 233.15375 | 0.6 | 187.1485, 145.1015, 105.0709, 131.0860 |
| 4 | Isoalantolactone | C15H20O2 | 232.1463 | 12.65 | [M + H] + | 233.15383 | 0.9 | 105.0710, 91.0558, 131.0858, 145.1012 |
| 5 | Alantolactone | C15H20O2 | 232.1463 | 13.30 | [M + H] + | 233.15382 | 0.9 | 105.0709, 91.0556, 151.0754, 117.0702 |
| Name | Calibration Parameters | Contents (mg/g) | ||
|---|---|---|---|---|
| Equation for Calibration | R2 | Linear Range (μg/mL) | ||
| Alantolactone | y = 0.2496x − 0.0876 | 0.9996 | 1–500 | 256.71 ± 0.44 |
| Isoalantolactone | y = 0.1788x − 0.0500 | 0.9995 | 5–500 | 322.62 ± 0.64 |
Disclaimer/Publisher’s Note: The statements, opinions and data contained in all publications are solely those of the individual author(s) and contributor(s) and not of MDPI and/or the editor(s). MDPI and/or the editor(s) disclaim responsibility for any injury to people or property resulting from any ideas, methods, instructions or products referred to in the content. |
© 2023 by the authors. Licensee MDPI, Basel, Switzerland. This article is an open access article distributed under the terms and conditions of the Creative Commons Attribution (CC BY) license (https://creativecommons.org/licenses/by/4.0/).
Share and Cite
Chun, J.; Park, S.-M.; Lee, M.; Ha, I.J.; Jeong, M.-K. The Sesquiterpene Lactone-Rich Fraction of Inula helenium L. Enhances the Antitumor Effect of Anti-PD-1 Antibody in Colorectal Cancer: Integrative Phytochemical, Transcriptomic, and Experimental Analyses. Cancers 2023, 15, 653. https://doi.org/10.3390/cancers15030653
Chun J, Park S-M, Lee M, Ha IJ, Jeong M-K. The Sesquiterpene Lactone-Rich Fraction of Inula helenium L. Enhances the Antitumor Effect of Anti-PD-1 Antibody in Colorectal Cancer: Integrative Phytochemical, Transcriptomic, and Experimental Analyses. Cancers. 2023; 15(3):653. https://doi.org/10.3390/cancers15030653
Chicago/Turabian StyleChun, Jaemoo, Sang-Min Park, Minsung Lee, In Jin Ha, and Mi-Kyung Jeong. 2023. "The Sesquiterpene Lactone-Rich Fraction of Inula helenium L. Enhances the Antitumor Effect of Anti-PD-1 Antibody in Colorectal Cancer: Integrative Phytochemical, Transcriptomic, and Experimental Analyses" Cancers 15, no. 3: 653. https://doi.org/10.3390/cancers15030653
APA StyleChun, J., Park, S.-M., Lee, M., Ha, I. J., & Jeong, M.-K. (2023). The Sesquiterpene Lactone-Rich Fraction of Inula helenium L. Enhances the Antitumor Effect of Anti-PD-1 Antibody in Colorectal Cancer: Integrative Phytochemical, Transcriptomic, and Experimental Analyses. Cancers, 15(3), 653. https://doi.org/10.3390/cancers15030653

