Downregulated RBM5 Enhances CARM1 Expression and Activates the PRKACA/GSK3β Signaling Pathway through Alternative Splicing-Coupled Nonsense-Mediated Decay
Abstract
:Simple Summary
Abstract
1. Introduction
2. Materials and Methods
2.1. Clinical Samples
2.2. Cell Culture and Treatment
2.3. Cell Counting Kit (CCK)-8 Assay
2.4. Xenograft Tumor Animal Model
2.5. RNA Isolation and RT–qPCR Detection
2.6. Luciferase Assay
2.7. Western Blotting
2.8. Minigene Splicing Reporter Assay
2.9. Histomorphological Analysis
2.10. Chromatin Immunoprecipitation (ChIP) Assay
2.11. Statistical Analysis
3. Results
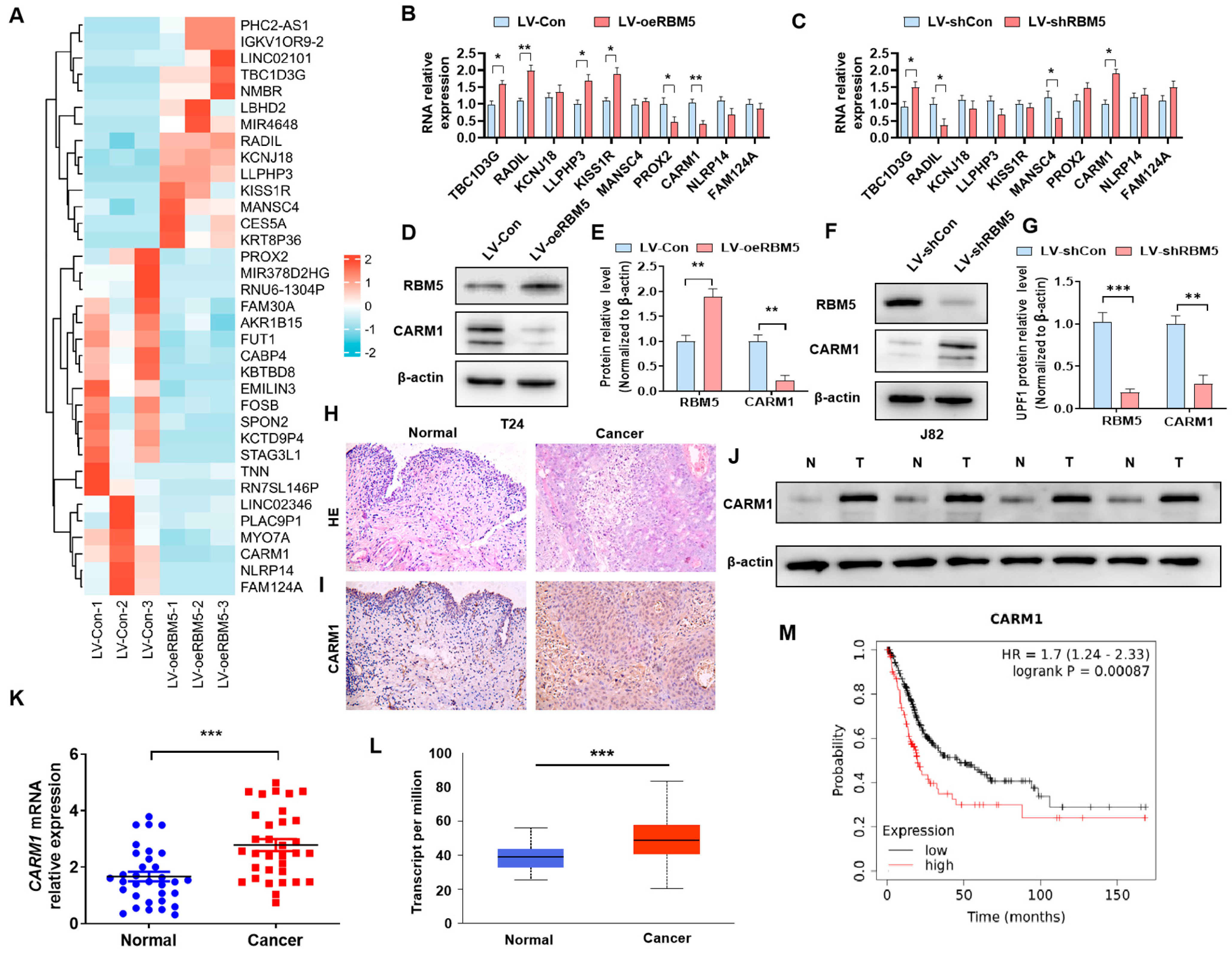
3.1. RBM5 Negatively Regulates CARM1 Expression in BC
3.2. CARM1 Plays a Key Role in the Proliferation of BC Cells
3.3. CARM1 Promotes the Activation of the Wnt/β-Catenin Axis in BC Cells
3.4. RBM5 Negatively Regulates the Expression of CARM1 via AS-NMD
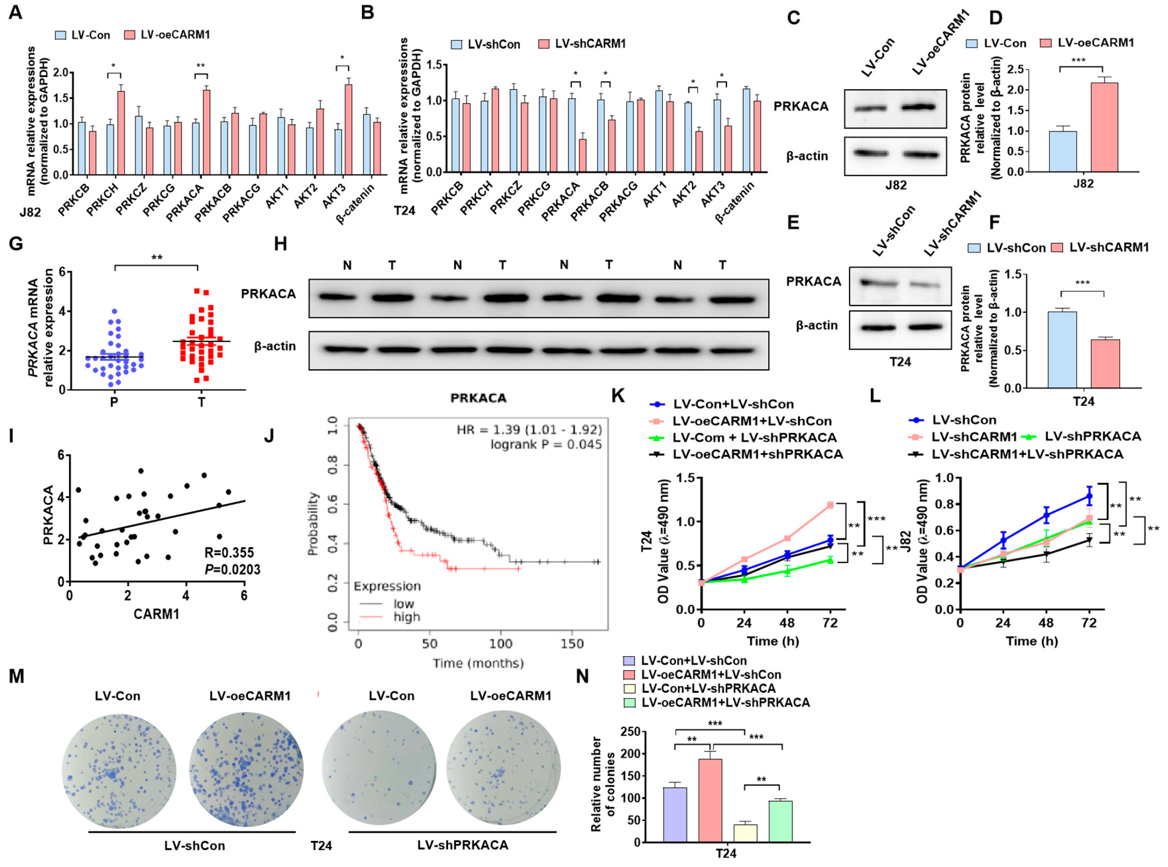
3.5. PRKACA Is Positively Regulated by CARM1 in BC Cells
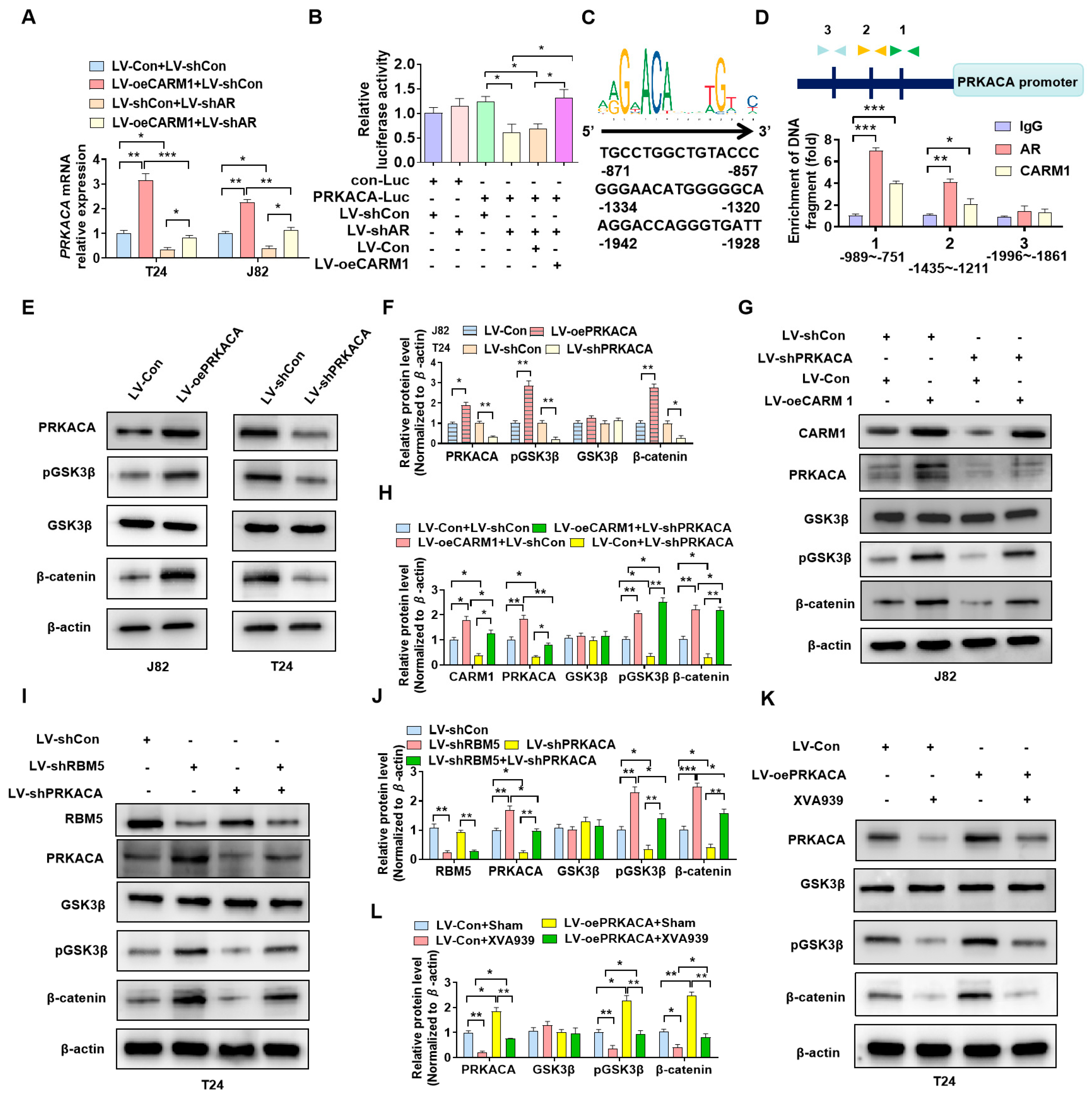
3.6. PRKACA Is Involved in CARM1-Promoted the Phosphorylation of GSK3β
3.7. Blocking the RBM5/CARM1/PRKACA Axis Reduces BC Cell Proliferation In Vivo
4. Discussion
5. Conclusions
Supplementary Materials
Author Contributions
Funding
Institutional Review Board Statement
Informed Consent Statement
Data Availability Statement
Conflicts of Interest
References
- Dobruch, J.; Oszczudlowski, M. Bladder Cancer: Current Challenges and Future Directions. Medicina 2021, 57, 749. [Google Scholar] [CrossRef] [PubMed]
- Rozanec, J.J.; Secin, F.P. Epidemiology, etiology and prevention of bladder cancer. Arch. Esp. Urol. 2020, 73, 872–878. [Google Scholar] [PubMed]
- Alvarez-Maestro, M.; Guerrero-Ramos, F.; Rodriguez-Faba, O.; Dominguez-Escrig, J.L.; Fernandez-Gomez, J.M. Current treatments for BCG failure in non-muscle invasive bladder cancer (NMIBC). Actas Urológicas Españolas 2021, 45, 93–102. [Google Scholar] [CrossRef] [PubMed]
- Grabe-Heyne, K.; Henne, C.; Mariappan, P.; Geiges, G.; Pohlmann, J.; Pollock, R.F. Intermediate and high-risk non-muscle-invasive bladder cancer: An overview of epidemiology, burden, and unmet needs. Front. Oncol. 2023, 13, 1170124. [Google Scholar] [CrossRef] [PubMed]
- Xu, Y.; Su, Z.; Li, J.; Wang, Q.; Meng, G.; Zhang, Y.; Yang, W.; Zhang, J.; Gao, P. Role of RNA-binding protein 5 in the diagnosis and chemotherapeutic response of lung cancer. Oncol. Lett. 2019, 17, 2013–2019. [Google Scholar] [CrossRef] [PubMed]
- Yu, J.; Ji, G.; Shi, W.; Zhao, R.; Shen, W.; Zheng, J.; Li, H.; Jiang, F. RBM5 Acts as Tumor Suppressor in Medulloblastoma through Regulating Wnt/beta-Catenin Signaling. Eur. Neurol. 2020, 83, 242–250. [Google Scholar] [CrossRef] [PubMed]
- Coomer, A.O.; Black, F.; Greystoke, A.; Munkley, J.; Elliott, D.J. Alternative splicing in lung cancer. Biochim. Biophys. Acta Gene Regul. Mech. 2019, 1862, 194388. [Google Scholar] [CrossRef]
- Yang, Z.T.; An, F.; Hu, J.D.; Zhao, W.H. Long noncoding RNA AFAP1-AS1 accelerates the proliferation and metastasis of prostate cancer via inhibiting RBM5 expression. Eur. Rev. Med. Pharmacol. Sci. 2019, 23, 3284–3290. [Google Scholar]
- Zhang, Y.P.; Liu, K.L.; Wang, Y.X.; Yang, Z.; Han, Z.W.; Lu, B.S.; Qi, J.C.; Yin, Y.W.; Teng, Z.H.; Chang, X.L.; et al. Down-regulated RBM5 inhibits bladder cancer cell apoptosis by initiating an miR-432–5p/beta-catenin feedback loop. FASEB J. 2019, 33, 10973–10985. [Google Scholar] [CrossRef]
- Li, X.; Yang, J.; Ni, R.; Chen, J.; Zhou, Y.; Song, H.; Jin, L.; Pan, Y. Hypoxia-induced lncRNA RBM5-AS1 promotes tumorigenesis via activating Wnt/beta-catenin signaling in breast cancer. Cell Death Dis. 2022, 13, 95. [Google Scholar] [CrossRef]
- Bonnal, S.; Martinez, C.; Forch, P.; Bachi, A.; Wilm, M.; Valcarcel, J. RBM5/Luca-15/H37 regulates Fas alternative splice site pairing after exon definition. Mol. Cell 2008, 32, 81–95. [Google Scholar] [CrossRef] [PubMed]
- Fushimi, K.; Ray, P.; Kar, A.; Wang, L.; Sutherland, L.C.; Wu, J.Y. Up-regulation of the proapoptotic caspase 2 splicing isoform by a candidate tumor suppressor, RBM5. Proc. Natl. Acad. Sci. USA 2008, 105, 15708–15713. [Google Scholar] [CrossRef] [PubMed]
- Sun, Y.; Bao, Y.; Han, W.; Song, F.; Shen, X.; Zhao, J.; Zuo, J.; Saffen, D.; Chen, W.; Wang, Z.; et al. Autoregulation of RBM10 and cross-regulation of RBM10/RBM5 via alternative splicing-coupled nonsense-mediated decay. Nucleic Acids Res. 2017, 45, 8524–8540. [Google Scholar] [CrossRef] [PubMed]
- Iwatani-Yoshihara, M.; Ito, M.; Ishibashi, Y.; Oki, H.; Tanaka, T.; Morishita, D.; Ito, T.; Kimura, H.; Imaeda, Y.; Aparicio, S.; et al. Discovery and Characterization of a Eukaryotic Initiation Factor 4A-3-Selective Inhibitor That Suppresses Nonsense-Mediated mRNA Decay. ACS Chem. Biol. 2017, 12, 1760–1768. [Google Scholar] [CrossRef] [PubMed]
- Suresh, S.; Huard, S.; Dubois, T. CARM1/PRMT4: Making Its Mark beyond Its Function as a Transcriptional Coactivator. Trends Cell Biol. 2021, 31, 402–417. [Google Scholar] [CrossRef] [PubMed]
- Yue, W.W.; Hassler, M.; Roe, S.M.; Thompson-Vale, V.; Pearl, L.H. Insights into histone code syntax from structural and biochemical studies of CARM1 methyltransferase. EMBO J. 2007, 26, 4402–4412. [Google Scholar] [CrossRef] [PubMed]
- An, W.; Kim, J.; Roeder, R.G. Ordered cooperative functions of PRMT1, p300, and CARM1 in transcriptional activation by p53. Cell 2004, 117, 735–748. [Google Scholar] [CrossRef]
- Li, H.; Park, S.; Kilburn, B.; Jelinek, M.A.; Henschen-Edman, A.; Aswad, D.W.; Stallcup, M.R.; Laird-Offringa, I.A. Lipopolysaccharide-induced methylation of HuR, an mRNA-stabilizing protein, by CARM1. Coactivator-associated arginine methyltransferase. J. Biol. Chem. 2002, 277, 44623–44630. [Google Scholar] [CrossRef]
- Ou, C.Y.; LaBonte, M.J.; Manegold, P.C.; So, A.Y.; Ianculescu, I.; Gerke, D.S.; Yamamoto, K.R.; Ladner, R.D.; Kahn, M.; Kim, J.H.; et al. A coactivator role of CARM1 in the dysregulation of beta-catenin activity in colorectal cancer cell growth and gene expression. Mol. Cancer Res. 2011, 9, 660–670. [Google Scholar] [CrossRef]
- Yang, C.K.; Kim, J.H.; Li, H.; Stallcup, M.R. Differential use of functional domains by coiled-coil coactivator in its synergistic coactivator function with beta-catenin or GRIP1. J. Biol. Chem. 2006, 281, 3389–3397. [Google Scholar] [CrossRef]
- Li, S.; Cheng, D.; Zhu, B.; Yang, Q. The Overexpression of CARM1 Promotes Human Osteosarcoma Cell Proliferation through the pGSK3beta/beta-Catenin/cyclinD1 Signaling Pathway. Int. J. Biol. Sci. 2017, 13, 976–984. [Google Scholar] [CrossRef] [PubMed]
- Lee, E.; Madar, A.; David, G.; Garabedian, M.J.; Dasgupta, R.; Logan, S.K. Inhibition of androgen receptor and beta-catenin activity in prostate cancer. Proc. Natl. Acad. Sci. USA 2013, 110, 15710–15715. [Google Scholar] [CrossRef] [PubMed]
- Koh, S.S.; Li, H.; Lee, Y.H.; Widelitz, R.B.; Chuong, C.M.; Stallcup, M.R. Synergistic coactivator function by coactivator-associated arginine methyltransferase (CARM) 1 and beta-catenin with two different classes of DNA-binding transcriptional activators. J. Biol. Chem. 2002, 277, 26031–26035. [Google Scholar] [CrossRef] [PubMed]
- Yang, Z.; Wang, Y.X.; Wen, J.K.; Gao, H.T.; Han, Z.W.; Qi, J.C.; Gu, J.F.; Zhao, C.M.; Zhang, H.; Shi, B.; et al. SF3B4 promotes Twist1 expression and clear cell renal cell carcinoma progression by facilitating the export of KLF 16 mRNA from the nucleus to the cytoplasm. Cell Death Dis. 2023, 14, 26. [Google Scholar] [CrossRef] [PubMed]
- Yang, Z.; Qu, C.B.; Zhang, Y.; Zhang, W.F.; Wang, D.D.; Gao, C.C.; Ma, L.; Chen, J.S.; Liu, K.L.; Zheng, B.; et al. Dysregulation of p53-RBM25-mediated circAMOTL1L biogenesis contributes to prostate cancer progression through the circAMOTL1L-miR-193a-5p-Pcdha pathway. Oncogene 2019, 38, 2516–2532. [Google Scholar] [CrossRef] [PubMed]
- Zhang, Y.; Chen, X.N.; Zhang, H.; Wen, J.K.; Gao, H.T.; Shi, B.; Wang, D.D.; Han, Z.W.; Gu, J.F.; Zhao, C.M.; et al. CDK13 promotes lipid deposition and prostate cancer progression by stimulating NSUN5-mediated m5C modification of ACC1 mRNA. Cell Death Differ. 2023, 30, 2462–2476. [Google Scholar] [CrossRef]
- Cortes-Vieyra, R.; Bravo-Patino, A.; Valdez-Alarcon, J.J.; Juarez, M.C.; Finlay, B.B.; Baizabal-Aguirre, V.M. Role of glycogen synthase kinase-3 beta in the inflammatory response caused by bacterial pathogens. J. Inflamm. 2012, 9, 23. [Google Scholar] [CrossRef]
- Li, W.; Deng, X.; Chen, J. RNA-binding proteins in regulating mRNA stability and translation: Roles and mechanisms in cancer. Semin. Cancer Biol. 2022, 86 Pt 2, 664–677. [Google Scholar] [CrossRef]
- Qin, H.; Ni, H.; Liu, Y.; Yuan, Y.; Xi, T.; Li, X.; Zheng, L. RNA-binding proteins in tumor progression. J. Hematol. Oncol. 2020, 13, 90. [Google Scholar] [CrossRef]
- Gao, Y.; Cao, H.; Huang, D.; Zheng, L.; Nie, Z.; Zhang, S. RNA-Binding Proteins in Bladder Cancer. Cancers 2023, 15, 1150. [Google Scholar] [CrossRef]
- Deng, M.; Wang, N.; Li, Z.; Chen, R.; Duan, J.; Peng, Y.; Wu, Z.; Zhang, Z.; Jiang, L.; Zheng, X.; et al. FXR1 can bind with the CFIm25/CFIm68 complex and promote the progression of urothelial carcinoma of the bladder by stabilizing TRAF1 mRNA. Cell Death Dis. 2022, 13, 170. [Google Scholar] [CrossRef] [PubMed]
- Guo, C.; Shao, T.; Jiang, X.; Wei, D.; Wang, Z.; Li, M.; Bao, G. Comprehensive analysis of the functions and prognostic significance of RNA-binding proteins in bladder urothelial carcinoma. Am. J. Transl. Res. 2020, 12, 7160–7173. [Google Scholar] [PubMed]
- Tao, H.; Liao, Y.; Yan, Y.; He, Z.; Zhou, J.; Wang, X.; Peng, J.; Li, S.; Liu, T. BRCC3 Promotes Tumorigenesis of Bladder Cancer by Activating the NF-kappaB Signaling Pathway Through Targeting TRAF2. Front. Cell Dev. Biol. 2021, 9, 720349. [Google Scholar] [CrossRef] [PubMed]
- He, Q.; Li, Z.; Lei, X.; Zou, Q.; Yu, H.; Ding, Y.; Xu, G.; Zhu, W. The underlying molecular mechanisms and prognostic factors of RNA binding protein in colorectal cancer: A study based on multiple online databases. Cancer Cell Int. 2021, 21, 325. [Google Scholar] [CrossRef] [PubMed]
- Ule, J.; Blencowe, B.J. Alternative Splicing Regulatory Networks: Functions, Mechanisms, and Evolution. Mol. Cell 2019, 76, 329–345. [Google Scholar] [CrossRef]
- Alexander, C.M.; Martin, J.A.; Oxman, E.; Kasza, I.; Senn, K.A.; Dvinge, H. Alternative Splicing and Cleavage of GLUT8. Mol. Cell Biol. 2020, 41, e00480-20. [Google Scholar] [CrossRef]
- Xu, B.; Meng, Y.; Jin, Y. RNA structures in alternative splicing and back-splicing. Wiley Interdiscip. Rev. RNA 2021, 12, e1626. [Google Scholar] [CrossRef]
- Ge, Y.; Porse, B.T. The functional consequences of intron retention: Alternative splicing coupled to NMD as a regulator of gene expression. Bioessays 2014, 36, 236–243. [Google Scholar] [CrossRef]
- Garcia-Moreno, J.F.; Romao, L. Perspective in Alternative Splicing Coupled to Nonsense-Mediated mRNA Decay. Int. J. Mol. Sci. 2020, 21, 9424. [Google Scholar] [CrossRef]
- Bechara, E.G.; Sebestyen, E.; Bernardis, I.; Eyras, E.; Valcarcel, J. RBM5, 6, and 10 differentially regulate NUMB alternative splicing to control cancer cell proliferation. Mol. Cell 2013, 52, 720–733. [Google Scholar] [CrossRef]
- Tasken, K.; Solberg, R.; Zhao, Y.; Hansson, V.; Jahnsen, T.; Siciliano, M.J. The gene encoding the catalytic subunit C alpha of cAMP-dependent protein kinase (locus PRKACA) localizes to human chromosome region 19p13.1. Genomics 1996, 36, 535–538. [Google Scholar] [CrossRef] [PubMed]
- Soberg, K.; Jahnsen, T.; Rognes, T.; Skalhegg, B.S.; Laerdahl, J.K. Evolutionary paths of the cAMP-dependent protein kinase (PKA) catalytic subunits. PLoS ONE 2013, 8, e60935. [Google Scholar] [CrossRef] [PubMed]
- Shoji, S.; Parmelee, D.C.; Wade, R.D.; Kumar, S.; Ericsson, L.H.; Walsh, K.A.; Neurath, H.; Long, G.L.; Demaille, J.G.; Fischer, E.H.; et al. Complete amino acid sequence of the catalytic subunit of bovine cardiac muscle cyclic AMP-dependent protein kinase. Proc. Natl. Acad. Sci. USA 1981, 78, 848–851. [Google Scholar] [CrossRef] [PubMed]
- Berthon, A.S.; Szarek, E.; Stratakis, C.A. PRKACA: The catalytic subunit of protein kinase A and adrenocortical tumors. Front. Cell Dev. Biol. 2015, 3, 26. [Google Scholar] [CrossRef] [PubMed]
- Kastenhuber, E.R.; Lalazar, G.; Houlihan, S.L.; Tschaharganeh, D.F.; Baslan, T.; Chen, C.C.; Requena, D.; Tian, S.; Bosbach, B.; Wilkinson, J.E.; et al. DNAJB1-PRKACA fusion kinase interacts with beta-catenin and the liver regenerative response to drive fibrolamellar hepatocellular carcinoma. Proc. Natl. Acad. Sci. USA 2017, 114, 13076–13084. [Google Scholar] [CrossRef] [PubMed]
- Moody, S.E.; Schinzel, A.C.; Singh, S.; Izzo, F.; Strickland, M.R.; Luo, L.; Thomas, S.R.; Boehm, J.S.; Kim, S.Y.; Wang, Z.C.; et al. PRKACA mediates resistance to HER2-targeted therapy in breast cancer cells and restores anti-apoptotic signaling. Oncogene 2015, 34, 2061–2071. [Google Scholar] [CrossRef]
- Bauer, J.; Kohler, N.; Maringer, Y.; Bucher, P.; Bilich, T.; Zwick, M.; Dicks, S.; Nelde, A.; Dubbelaar, M.; Scheid, J.; et al. The oncogenic fusion protein DNAJB1-PRKACA can be specifically targeted by peptide-based immunotherapy in fibrolamellar hepatocellular carcinoma. Nat. Commun. 2022, 13, 6401. [Google Scholar] [CrossRef]
- Pan, B.; Deng, C. Modulation by chronic antipsychotic administration of PKA- and GSK3beta-mediated pathways and the NMDA receptor in rat ventral midbrain. Psychopharmacology 2019, 236, 2687–2697. [Google Scholar] [CrossRef]
- Jahan, S.; Singh, S.; Srivastava, A.; Kumar, V.; Kumar, D.; Pandey, A.; Rajpurohit, C.S.; Purohit, A.R.; Khanna, V.K.; Pant, A.B. PKA-GSK3beta and beta-Catenin Signaling Play a Critical Role in Trans-Resveratrol Mediated Neuronal Differentiation in Human Cord Blood Stem Cells. Mol. Neurobiol. 2018, 55, 2828–2839. [Google Scholar] [CrossRef]








Disclaimer/Publisher’s Note: The statements, opinions and data contained in all publications are solely those of the individual author(s) and contributor(s) and not of MDPI and/or the editor(s). MDPI and/or the editor(s) disclaim responsibility for any injury to people or property resulting from any ideas, methods, instructions or products referred to in the content. |
© 2023 by the authors. Licensee MDPI, Basel, Switzerland. This article is an open access article distributed under the terms and conditions of the Creative Commons Attribution (CC BY) license (https://creativecommons.org/licenses/by/4.0/).
Share and Cite
Zhang, Y.; Li, F.; Han, Z.; Teng, Z.; Jin, C.; Yuan, H.; Zhang, S.; Sun, K.; Wang, Y. Downregulated RBM5 Enhances CARM1 Expression and Activates the PRKACA/GSK3β Signaling Pathway through Alternative Splicing-Coupled Nonsense-Mediated Decay. Cancers 2024, 16, 139. https://doi.org/10.3390/cancers16010139
Zhang Y, Li F, Han Z, Teng Z, Jin C, Yuan H, Zhang S, Sun K, Wang Y. Downregulated RBM5 Enhances CARM1 Expression and Activates the PRKACA/GSK3β Signaling Pathway through Alternative Splicing-Coupled Nonsense-Mediated Decay. Cancers. 2024; 16(1):139. https://doi.org/10.3390/cancers16010139
Chicago/Turabian StyleZhang, Yanping, Fang Li, Zhenwei Han, Zhihai Teng, Chenggen Jin, Hao Yuan, Sihao Zhang, Kexin Sun, and Yaxuan Wang. 2024. "Downregulated RBM5 Enhances CARM1 Expression and Activates the PRKACA/GSK3β Signaling Pathway through Alternative Splicing-Coupled Nonsense-Mediated Decay" Cancers 16, no. 1: 139. https://doi.org/10.3390/cancers16010139
APA StyleZhang, Y., Li, F., Han, Z., Teng, Z., Jin, C., Yuan, H., Zhang, S., Sun, K., & Wang, Y. (2024). Downregulated RBM5 Enhances CARM1 Expression and Activates the PRKACA/GSK3β Signaling Pathway through Alternative Splicing-Coupled Nonsense-Mediated Decay. Cancers, 16(1), 139. https://doi.org/10.3390/cancers16010139

