GWAS Characterization of the Genetic Regions Associated with Nine Important Agronomic Traits in Tomato (Solanum lycopersicum L.)
Abstract
1. Introduction
2. Materials and Methods
2.1. Materials
2.2. Field Experiment and Data Collection
2.3. Statistical Analyses
2.4. Whole Genome Resequencing, Sequence Alignment, and Genotype Calling
- 1.
- Three-step raw data filtration:
- (1)
- Adaptor trimming. Any sequencing read with adaptor mapping rate higher than 50% is removed.
- (2)
- Low-quality reads trimming. Any sequencing read which consists of more than 50% of low-quality bases (Q20 < 50%) is removed.
- (3)
- Contiguous N bases trimming. Any sequencing read with over 2% of N base read is removed.
- 2.
- The steps of SNP and indel calling:
- (1)
- MarkDuplicates (Picard) was used for duplication trimming;
- (2)
- GATK was used for indel realignment to avoid calling errors caused by indels;
- (3)
- GATK was used for base recalibration;
- (4)
- GATK was used for variant, SNP, and indel calling;
- (5)
- The data were corrected. The filtration parameters for SNP calling: “QD < 2.0, FS > 60.0, MQ < 40.0, MQRankSum < −12.5, ReadPosRankSum < −8.0”. The filtration parameters for indel calling: “QD < 2.0, FS > 200.0, ReadPosRankSum < −20.0”.
2.5. Population Structure Analysis and Linkage Disequilibrium
2.6. Population SNP Filtering and Genotype Filling
- (1)
- The genotype of each sample had a quality ≥ 20;
- (2)
- The number of unique reads supported by each genotype was greater than 2;
- (3)
- The genotype copy number of each sample was >1.5;
- (4)
- Each population SNP site was biallelic (including only two alleles). The missing rate of each population SNP site was >0.4.
2.7. Genome-Wide Association Analysis
3. Results
3.1. Phenotypic Variation and Correlation Analysis
3.2. Resequencing and SNP Marker Statistics
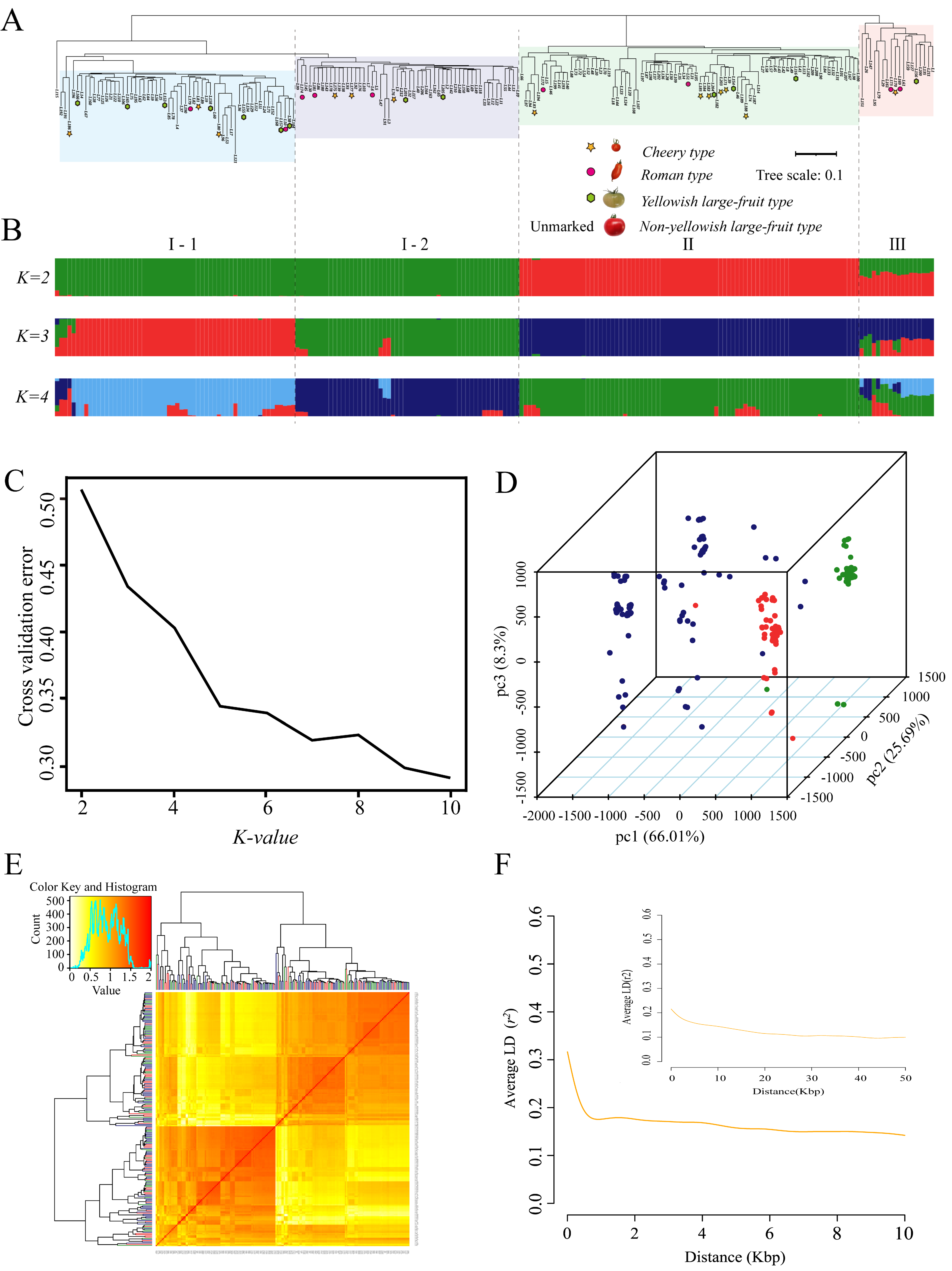
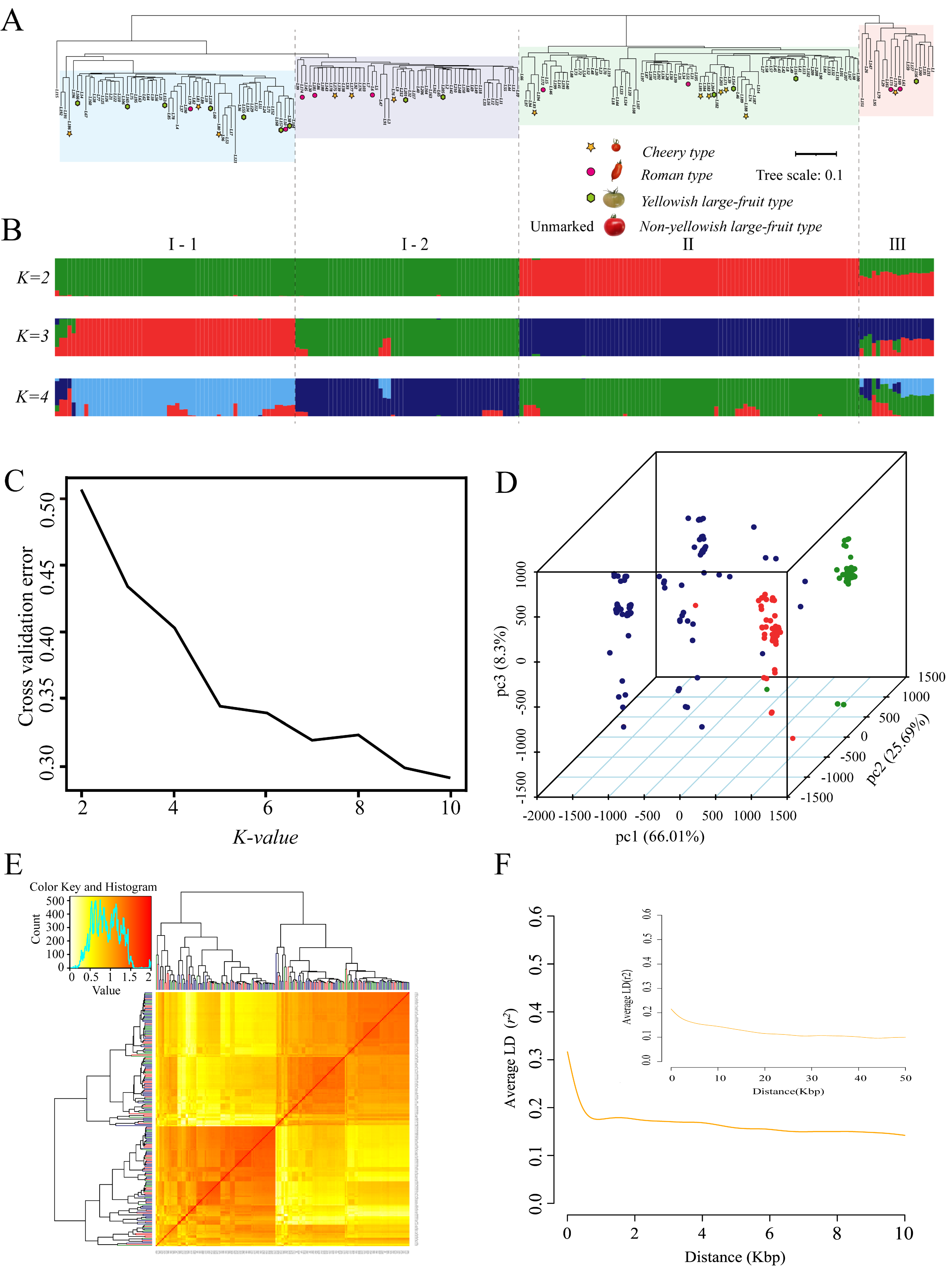
3.3. Analyses of Population Structure and Linkage Disequilibrium
3.4. Genome-Wide Association Studies of Nine Agronomic Traits
4. Discussion
5. Conclusions
Supplementary Materials
Author Contributions
Funding
Data Availability Statement
Conflicts of Interest
References
- Hochholdinger, F.; Baldauf, J.A. Heterosis in plants. Curr. Biol. 2018, 28, 1089–1092. [Google Scholar] [CrossRef]
- Hickey, L.T.; Hafeez, A.N.; Robinson, H.; Jackson, S.A.; Leal-Bertioli, S.C.M.; Tester, M.; Gao, C.; Godwin, I.D.; Hayes, B.J.; Wulff, B.B.H. Breeding crops to feed 10 billion. Nat. Biotechnol. 2019, 37, 744–754. [Google Scholar] [CrossRef] [PubMed]
- Mata-Nicolás, E.; Montero-Pau, J.; Gimeno-Paez, E.; Garcia-Carpintero, V.; Ziarsolo, P.; Menda, N.; Mueller, L.A.; Blanca, J.; Cañizares, J.; van der Knaap, E.; et al. Exploiting the diversity of tomato: The development of a phenotypically and genetically detailed germplasm collection. Hortic. Res. 2020, 7, 66. [Google Scholar] [CrossRef] [PubMed]
- Huang, X.; Yang, S.; Gong, J.; Zhao, Q.; Feng, Q.; Zhan, Q.; Zhao, Y.; Li, W.; Cheng, B.; Xia, J.; et al. Genomic architecture of heterosis for yield traits in rice. Nature 2016, 537, 629–633. [Google Scholar] [CrossRef] [PubMed]
- Shen, P.; Gao, S.; Chen, X.; Lei, T.; Li, W.; Huang, Y.; Li, Y.; Jiang, M.; Hu, D.; Duan, Y.; et al. Genetic analysis of main flower characteristics in the F1 generation derived from intraspecific hybridization between Plumbago auriculata and Plumbago auriculata f alba. Sci. Hortic. 2020, 274, 109652. [Google Scholar] [CrossRef]
- Liu, Z.; Jiang, J.; Ren, A.; Xu, X.; Zhang, H.; Zhao, T.; Jiang, X.; Sun, Y.; Li, J.; Yang, H. Heterosis and combining ability analysis of fruit yield, early maturity, and quality in tomato. Agronomy 2021, 11, 807. [Google Scholar] [CrossRef]
- García-Martínez, S.; Andreani, L.; Garcia-Gusano, M.; Geuna, F.; Ruiz, J.J. Evaluation of amplified fragment length polymorphism and simple sequence repeats for tomato germplasm fingerprinting: Utility for grouping closely related traditional cultivars. Genome 2006, 49, 648–656. [Google Scholar] [CrossRef] [PubMed]
- Lin, T.; Zhu, G.; Zhang, J.; Xu, X.; Yu, Q.; Zheng, Z.; Zhang, Z.; Lun, Y.; Li, S.; Wang, X.; et al. Genomic analyses provide insights into the history of tomato breeding. Nat. Genet. 2014, 46, 1220–1226. [Google Scholar] [CrossRef]
- Blanca, J.; Montero-Pau, J.; Sauvage, C.; Bauchet, G.; Illa, E.; Díez, M.J.; Francis, D.; Causse, M.; van der Knaap, E.; Cañizares, J. Genomic variation in tomato, from wild ancestors to contemporary breeding accessions. BMC Genom. 2015, 16, 257. [Google Scholar] [CrossRef]
- Huang, X.; Han, B. Natural Variations and Genome-Wide Association Studies in Crop Plants. Annu. Rev. Plant Biol. 2014, 65, 531–551. [Google Scholar] [CrossRef]
- Thornsberry, J.M.; Goodman, M.M.; Doebley, J.; Kresovich, S.; Nielsen, D.; Buckler, E.S. Dwarf 8 polymorphisms associate with variation in flowering time. Nat. Genet. 2001, 28, 286–289. [Google Scholar] [CrossRef] [PubMed]
- Myles, S.; Boyko, A.R.; Owens, C.L.; Brown, P.J.; Grassi, F.; Aradhya, M.K.; Prins, B.; Reynolds, A.; Chia, J.-M.; Ware, D.; et al. Genetic structure and domestication history of the grape. Proc. Natl. Acad. Sci. USA 2011, 108, 3530–3535. [Google Scholar] [CrossRef]
- Hufford, M.B.; Xu, X.; van Heerwaarden, J.; Pyhäjärvi, T.; Chia, J.-M.; Cartwright, R.A.; Elshire, R.J.; Glaubitz, J.C.; Guill, K.E.; Kaeppler, S.M.; et al. Comparative population genomics of maize domestication and improvement. Nat. Genet. 2012, 44, 808–811. [Google Scholar] [CrossRef] [PubMed]
- Qi, J.; Liu, X.; Shen, D.; Miao, H.; Xie, B.; Li, X.; Zeng, P.; Wang, S.; Shang, Y.; Gu, X.; et al. A genomic variation map provides insights into the genetic basis of cucumber domestication and diversity. Nat. Genet. 2013, 45, 1510–1515. [Google Scholar] [CrossRef] [PubMed]
- Zhou, Z.; Jiang, Y.; Wang, Z.; Gou, Z.; Lyu, J.; Li, W.; Yu, Y.; Shu, L.; Zhao, Y.; Ma, Y.; et al. Resequencing 302 wild and cultivated accessions identifies genes related to domestication and improvement in soybean. Nat. Biotechnol. 2015, 33, 408–414. [Google Scholar] [CrossRef]
- Meyer, R.S.; Choi, J.Y.; Sanches, M.; Plessis, A.; Flowers, J.M.; Amas, J.; Dorph, K.; Barretto, A.; Gross, B.; Fuller, D.Q.; et al. Domestication history and geographical adaptation inferred from a SNP map of African rice. Nat. Genet. 2016, 48, 1083–1088. [Google Scholar] [CrossRef]
- Cheng, F.; Sun, R.; Hou, X.; Zheng, H.; Zhang, F.; Zhang, Y.; Liu, B.; Liang, J.; Zhuang, M.; Liu, Y.; et al. Subgenome parallel selection is associated with morphotype diversification and convergent crop domestication in Brassica rapa and Brassica oleracea. Nat. Genet. 2016, 48, 1218–1224. [Google Scholar] [CrossRef]
- Li, Y.; Cao, K.; Zhu, G.; Fang, W.; Chen, C.; Wang, X.; Zhao, P.; Guo, J.; Ding, T.; Guan, L.; et al. Genomic analyses of an extensive collection of wild and cultivated accessions provide new insights into peach breeding history. Genome Biol. 2019, 20, 36. [Google Scholar] [CrossRef] [PubMed]
- Wang, H.; Xu, C.; Liu, X.; Guo, Z.; Xu, X.; Wang, S.; Xie, C.; Li, W.-X.; Zou, C.; Xu, Y. Development of a multiple-hybrid population for genome-wide association studies: Theoretical consideration and genetic mapping of flowering traits in maize. Sci. Rep. 2017, 7, 40239. [Google Scholar] [CrossRef]
- Xiao, Y.; Liu, H.; Wu, L.; Warburton, M.; Yan, J. Genome-wide Association Studies in Maize: Praise and Stargaze. Mol. Plant 2017, 10, 359–374. [Google Scholar] [CrossRef]
- Upadhyaya, H.D.; Wang, Y.-H.; Sastry, D.V.; Dwivedi, S.L.; Prasad, P.V.; Burrell, A.M.; Klein, R.R.; Morris, G.P.; Klein, P.E. Association mapping of germinability and seedling vigor in sorghum under controlled low-temperature conditions. Genome 2015, 59, 137–145. [Google Scholar] [CrossRef]
- Yano, K.; Yamamoto, E.; Aya, K.; Takeuchi, H.; Lo, P.-C.; Hu, L.; Yamasaki, M.; Yoshida, S.; Kitano, H.; Hirano, K.; et al. Genome-wide association study using whole-genome sequencing rapidly identifies new genes influencing agronomic traits in rice. Nat. Genet. 2016, 48, 927–934. [Google Scholar] [CrossRef]
- Li, Y.; Li, C.; Bradbury, P.J.; Liu, X.; Lu, F.; Romay, C.M.; Glaubitz, J.C.; Wu, X.; Peng, B.; Shi, Y.; et al. Identification of genetic variants associated with maize flowering time using an extremely large multi-genetic background population. Plant J. 2016, 86, 391–402. [Google Scholar] [CrossRef]
- Maurer, A.; Draba, V.; Pillen, K. Genomic dissection of plant development and its impact on thousand grain weight in barley through nested association mapping. J. Exp. Bot. 2016, 67, 2507–2518. [Google Scholar] [CrossRef]
- Ye, J.; Wang, X.; Wang, W.; Yu, H.; Ai, G.; Li, C.; Sun, P.; Wang, X.; Li, H.; Ouyang, B.; et al. Genome-wide association study reveals the genetic architecture of 27 agronomic traits in tomato. Plant Physiol. 2021, 186, 2078–2092. [Google Scholar] [CrossRef]
- Kim, M.; Nguyen, T.T.P.; Ahn, J.-H.; Kim, G.-J.; Sim, S.-C. Genome-wide association study identifies QTL for eight fruit traits in cultivated tomato (Solanum lycopersicum L.). Hortic. Res. 2021, 8, 203. [Google Scholar] [CrossRef]
- Ranc, N.; Muños, S.; Xu, J.; Le Paslier, M.-C.; Chauveau, A.; Bounon, R.; Rolland, S.; Bouchet, J.-P.; Brunel, D.; Causse, M. Genome-wide association mapping in tomato (Solanum lycopersicum) is possible using genome admixture of Solanum lycopersicum var. cerasiforme. G3 Genes|Genomes|Genetics 2012, 2, 853–864. [Google Scholar] [CrossRef] [PubMed]
- Xu, J.; Ranc, N.; Muños, S.; Rolland, S.; Bouchet, J.-P.; Desplat, N.; Le Paslier, M.-C.; Liang, Y.; Brunel, D.; Causse, M. Phenotypic diversity and association mapping for fruit quality traits in cultivated tomato and related species. Theor. Appl. Genet. 2013, 126, 567–581. [Google Scholar] [CrossRef] [PubMed]
- Ruggieri, V.; Francese, G.; Sacco, A.; D’Alessandro, A.; Rigano, M.M.; Parisi, M.; Milone, M.; Cardi, T.; Mennella, G.; Barone, A. An association mapping approach to identify favourable alleles for tomato fruit quality breeding. BMC Plant Biol. 2014, 14, 337. [Google Scholar] [CrossRef] [PubMed]
- Sauvage, C.; Segura, V.; Bauchet, G.; Stevens, R.; Do, P.T.; Nikoloski, Z.; Fernie, A.R.; Causse, M. Genome-wide association in tomato reveals 44 candidate loci for fruit metabolic traits. Plant Physiol. 2014, 165, 1120–1132. [Google Scholar] [CrossRef]
- Zhang, J.; Zhao, J.; Xu, Y.; Liang, J.; Chang, P.; Yan, F.; Li, M.; Liang, Y.; Zou, Z. Genome-wide association mapping for tomato volatiles positively contributing to tomato flavor. Front. Plant Sci. 2015, 6, 1042. [Google Scholar] [CrossRef]
- Burgos, E.; De Luca, M.B.; Diouf, I.; Haro, L.A.; Albert, E.; Sauvage, C.; Tao, Z.J.; Bermudez, L.; Asís, R.; Nesi, A.N.; et al. Validated MAGIC and GWAS population mapping reveals the link between vitamin E content and natural variation in chorismate metabolism in tomato. Plant J. 2020, 105, 15077. [Google Scholar] [CrossRef]
- Beló, A.; Zheng, P.; Luck, S.; Shen, B.; Meyer, D.J.; Li, B.; Tingey, S.; Rafalski, A. Whole genome scan detects an allelic variant of fad2 associated with increased oleic acid levels in maize. Mol. Genet. Genom. 2008, 279, 1–10. [Google Scholar] [CrossRef] [PubMed]
- Visscher, P.M.; Brown, M.A.; McCarthy, M.I.; Yang, J. Five Years of GWAS Discovery. Am. J. Hum. Genet. 2012, 90, 7–24. [Google Scholar] [CrossRef]
- Maher, B. Personal genomes: The case of the missing heritability. Nature 2008, 456, 18–21. [Google Scholar] [CrossRef]
- Li, H.; Durbin, R. Fast and accurate short read alignment with Burrows–Wheeler transform. Bioinformatics 2009, 25, 1754–1760. [Google Scholar] [CrossRef]
- Li, H.; Durbin, R. Fast and accurate long-read alignment with Burrows–Wheeler transform. Bioinformatics 2010, 26, 589–595. [Google Scholar] [CrossRef] [PubMed]
- Li, H.; Handsaker, B.; Wysoker, A.; Fennell, T.; Ruan, J.; Homer, N.; Marth, G.; Abecasis, G.; Durbin, R. The Sequence Alignment/Map (SAM) format and SAMtools. Bioinformatics 2009, 25, 2078–2079. [Google Scholar] [CrossRef]
- Han, B.; Huang, X. Sequencing-based genome-wide association study in rice. Curr. Opin. Plant Biol. 2013, 16, 133–138. [Google Scholar] [CrossRef]
- Falush, D.; Stephens, M.; Pritchard, J.K. Inference of population structure using multilocus genotype data: Linked loci and correlated allele frequencies. Genetics 2003, 164, 1567–1587. [Google Scholar] [CrossRef] [PubMed]
- Saitou, N.; Nei, M. The neighbor-joining method: A new method for reconstructing phylogenetic trees. Mol. Biol. Evol. 1987, 4, 406–425. [Google Scholar] [CrossRef]
- Patterson, N.; Price, A.L.; Reich, D. Population Structure and Eigenanalysis. PLoS Genet. 2006, 2, e190. [Google Scholar] [CrossRef] [PubMed]
- Barrett, J.C.; Fry, B.; Maller, J.; Daly, M.J. Haploview: Analysis and visualization of LD and haplotype maps. Bioinformatics 2005, 21, 263–265. [Google Scholar] [CrossRef] [PubMed]
- Pritchard, J.K.; Stephens, M.; Donnelly, P. Inference of population structure using multilocus genotype data. Genetics 2000, 155, 945–959. [Google Scholar] [CrossRef] [PubMed]
- Pnueli, L.; Carmel-Goren, L.; Hareven, D.; Gutfinger, T.; Alvarez, J.; Ganal, M.; Zamir, D.; Lifschitz, E. The SELF-PRUNING gene of tomato regulates vegetative to reproductive switching of sympodial meristems and is the ortholog of CEN and TFL. Development 1998, 125, 1979–1989. [Google Scholar] [CrossRef] [PubMed]
- Muños, S.; Ranc, N.; Botton, E.; Bérard, A.; Rolland, S.; Duffé, P.; Carretero, Y.; Le Paslier, M.-C.; Delalande, C.; Bouzayen, M.; et al. Increase in tomato locule number is controlled by two single-nucleotide polymorphisms located near WUSCHEL. Plant Physiol. 2011, 156, 2244–2254. [Google Scholar] [CrossRef]
- Powell, A.L.T.; Nguyen, C.V.; Hill, T.; Cheng, K.L.; Figueroa-Balderas, R.; Aktas, H.; Ashrafi, H.; Pons, C.; Fernández-Muñoz, R.; Vicente, A.; et al. Uniform ripening encodes a Golden 2-like transcription factor regulating tomato fruit chloroplast development. Science 2012, 336, 1711–1715. [Google Scholar] [CrossRef] [PubMed]
- Petreikov, M.; Shen, S.; Yeselson, Y.; Levin, I.; Bar, M.; Schaffer, A.A. Temporally extended gene expression of the ADP-Glc pyrophosphorylase large subunit (AgpL1) leads to increased enzyme activity in developing tomato fruit. Planta 2006, 224, 1465–1479. [Google Scholar] [CrossRef]
- Cong, B.; Barrero, L.S.; Tanksley, S.D. Regulatory change in YABBY-like transcription factor led to evolution of extreme fruit size during tomato domestication. Nat. Genet. 2008, 40, 800–804. [Google Scholar] [CrossRef]
- Li, J.F. (Ed.) Chinese Tomato Breeding; China Agriculture Publishing House: Beijing, China, 2011; Volume 140, pp. 125–127. [Google Scholar]
- Moll, R.H.; Lonnquist, J.H.; Fortuno, J.V.; Johnson, E.C. The relationship of heterosis and genetic divergence in maize. Genet. 1965, 52, 139–144. [Google Scholar] [CrossRef]
- Xie, F.; He, Z.; Esguerra, M.Q.; Qiu, F.; Ramanathan, V. Determination of heterotic groups for tropical Indica hybrid rice germplasm. Theor. Appl. Genet. 2013, 127, 407–417. [Google Scholar] [CrossRef] [PubMed]
- Suwarno, W.B.; Pixley, K.V.; Palacios-Rojas, N.; Kaeppler, S.M.; Babu, R. Formation of Heterotic Groups and Understanding Genetic Effects in a Provitamin A Biofortified Maize Breeding Program. Crop Sci. 2014, 54, 14–24. [Google Scholar] [CrossRef]
- He, L.S. Study on division of processing tomato geterosis group and utilization of heterosis models. North. Hortic. 2012, 18, 25–27. [Google Scholar]
- Jin, L.; Zhao, L.P.; Wang, Y.L.; Xu, L.P.; Zhou, R.; Song, L.X. Combining ability and division of heterosis group in tomato. Jiangsu J. Agric. Sci. 2019, 35, 667–675. [Google Scholar]
- Ranc, N.; Muños, S.; Santoni, S.; Causse, M. A clarified position for solanum lycopersicum var. cerasiformein the evolutionary history of tomatoes (solanaceae). BMC Plant Biol. 2008, 8, 130. [Google Scholar] [CrossRef]
- Albert, E.; Segura, V.; Gricourt, J.; Bonnefoi, J.; Derivot, L.; Causse, M. Association mapping reveals the genetic architecture of tomato response to water deficit: Focus on major fruit quality traits. J. Exp. Bot. 2016, 22, 6413–6430. [Google Scholar] [CrossRef]
- Phan, M.A.T.; Bucknall, M.P.; Arcot, J. Co-ingestion of red cabbage with cherry tomato enhances digestive bioaccessibility of anthocyanins but decreases carotenoid bioaccessibility after simulated in vitro gastro-intestinal digestion. Food Chem. 2019, 289, 125040. [Google Scholar] [CrossRef]
- Huang, X.; Wei, X.; Sang, T.; Zhao, Q.; Feng, Q.; Zhao, Y.; Li, C.; Zhu, C.; Lu, T.; Zhang, Z.; et al. Genome-wide association studies of 14 agronomic traits in rice landraces. Nat. Genet. 2010, 42, 961–967. [Google Scholar] [CrossRef]
- Su, X.; Zhu, G.; Huang, Z.; Wang, X.; Guo, Y.; Li, B.; Du, Y.; Yang, W.; Gao, J. Fine mapping and molecular marker development of the Sm gene conferring resistance to gray leaf spot (Stemphylium spp.) in tomato. Theor. Appl. Genet. 2018, 132, 871–882. [Google Scholar] [CrossRef]
- Yang, H.; Wang, H.; Jiang, J.; Liu, M.; Liu, Z.; Tan, Y.; Zhao, T.; Zhang, H.; Chen, X.; Li, J.; et al. The Sm gene conferring resistance to gray leaf spot disease encodes an NBS-LRR (nucleotide-binding site-leucine-rich repeat) plant resistance protein in tomato. Theor. Appl. Genet. 2022, 135, 1467–1476. [Google Scholar] [CrossRef] [PubMed]
- Bird, C.R.; Smith, C.J.S.; Ray, J.A.; Moureau, P.; Bevan, M.W.; Bird, A.S.; Hughes, S.; Morris, P.; Grierson, D.; Schuch, W. The tomato polygalacturonase gene and ripening-specific expression in transgenic plants. Plant Mol. Biol. 1988, 11, 651–662. [Google Scholar] [CrossRef]
- Brummell, D.A.; Harpster, M.H.; Civello, P.M.; Palys, J.M.; Bennett, A.B.; Dunsmuir, P. Modification of expansin protein abundance in tomato fruit alters softening and cell wall polymer metabolism during ripening. Plant Cell 1999, 11, 2203–2216. [Google Scholar] [CrossRef] [PubMed]
- Uluisik, S.; Chapman, N.H.; Smith, R.; Poole, M.; Adams, G.; Gillis, R.B.; Besong, T.M.D.; Sheldon, J.; Stiegelmeyer, S.; Perez, L.; et al. Erratum: Corrigendum: Genetic improvement of tomato by targeted control of fruit softening. Nat. Biotechnol. 2016, 34, 950–952. [Google Scholar] [CrossRef]
- Hao, X.; Wang, B.; Wang, L.; Zeng, J.; Yang, Y.; Wang, X. Comprehensive transcriptome analysis reveals common and specific genes and pathways involved in cold acclimation and cold stress in tea plant leaves. Sci. Hortic. 2018, 240, 354–368. [Google Scholar] [CrossRef]
- He, G.M.; Deng, X.W. On the molecular basis of heterosis in plant: Opportunity and challenge. China Basic Sci. 2016, 18, 28–34, 64. [Google Scholar]
- Du, M.M.; Zhou, M.; Deng, L.; Li, C.Y.; Li, C.B. Current status and prospects on tomato molecular breeding—From gene cloning to cultivar improvement. Acta Hortic. Sin. 2017, 44, 581–600. [Google Scholar] [CrossRef]
- Hernández-Bautista, A.; Lobato-Ortiz, R.; Cruz-Izquierdo, S.; García-Zavala, J.J.; Chávez-Servia, J.L.; Hernández-Leal, E.; Bonilla-Barrientos, O. Fruit size QTLs affect in a major proportion the yield in tomato. Chil. J. Agric. Res. 2015, 75, 402–409. [Google Scholar] [CrossRef]




| Traits | Criteria |
|---|---|
| Plant height (PH)//cm | At harvest for each accession, a measuring tape was used to measure five consecutive plants, excluding those at the edges of the plot, and the average of the measurements was taken. For the indeterminate type, plant height was recorded as the distance from the stem base to the base of the fourth inflorescence in the upright growth state of the plant; for the determinate type, it was recorded as the distance from the stem base to the base of the apical inflorescence in the corresponding stage. |
| Fruit weight (FW)//g | This is the total fruit yield of the plant divided by the total number of fruits for each accession. |
| First ripening stage (FRS)//d | This is the number of days from sowing to the maturity of the first ripe fruit on a plant. For each accession, to ensure the consistency of the ripening fruits harvested, the fruits harvested 5 days after the breaking color stage were all harvested (Br + 5 days). |
| Fruit firmness (FF)//N | A peel sample of approximately 1 cm2 was removed with a blade positioned at a 120° angle at the shoulder of each fruit. A probe of 1 cm2 was selected, and a handheld durometer (HANAPI, MODEL GY-4) was used to measure hardness according to the manufacturer’s instructions. For each accession, five complete fruits were randomly selected from each plot, and the average value was considered the hardness value of the fruit in the plot. |
| Soluble sugar content (SSC)//% | In the full fruit period for each accession, five fruits were randomly chosen from each plot. Each fruit was cut crosswise; the juice was squeezed out by hand and held in a clean, dry container. Approximately the same amount of liquid was taken from five fruits and mixed well. The soluble sugar content of the combined juice was determined using a digital handheld Atago PAL-1 “Pocket” refractometer. |
| Locule number (LN) | The average locule number was recorded from five fruits selected randomly from each plot for each accession. |
| Fruit shape (FS)//% | Fruit shape was judged according to the fruit shape index size judge. It was recorded as the ratio of the longitudinal diameter (H) to the transverse diameter (D). The longitudinal and horizontal diameters were recorded with a Verniervernier caliper when counting locule numbers. Flat: H/D ≤ 0.7, oblate: H/D = 0.71~01~0.85, round or nearly round: H/D = 0.86~1.0, oblong: H/D > 1.01. |
| Green shoulders (GS) | Present or absent. |
| Gray leaf spot resistance (GLSR) | Resistant or nonresistant in the natural state. |
| Traits | Total | Mean | SD | Min. | Max. | Mode | Range | CV (%) |
|---|---|---|---|---|---|---|---|---|
| PH//cm | 212 | 124.2 | 20.61 | 69.7 | 177.43 | 123.9 | 107.73 | 16.59 |
| FW//g | 194 | 155.39 | 54.44 | 9.21 | 324.17 | 176.67 | 314.96 | 35.04 |
| FRS//d | 194 | 122.4 | 5.78 | 108 | 137 | 119 | 29 | 4.72 |
| LN | 212 | 4.33 | 1.17 | 2 | 8.5 | 4 | 6.5 | 27.04 |
| SSC//% | 212 | 4.8 | 0.99 | 3 | 10.4 | 4.3 | 7.4 | 20.71 |
| FF//N | 212 | 32.44 | 10.35 | 16.29 | 78.6 | 27.78 | 62.31 | 31.91 |
| FS | 212 | 0.91 | 0.19 | 0.71 | 2.49 | 0.87 | 1.78 | 21.38 |
| Trait | Chr. | Position | Major Allele | Minor Allele | MAF. | p Value (MLM) | r2 |
|---|---|---|---|---|---|---|---|
| Plant height | 6 | 46353169 | A | T | 0.12 | 6.44 × 10−11 | 0.24 |
| Fruit weight | 2 | 47694175 | T | C | 0.13 | 4.06 × 10−10 | 0.25 |
| Green shoulder | 10 | 2013127 | A | G | 0.14 | 3.44 × 10−13 | 0.32 |
| Green shoulder | 10 | 2604503 | A | G | 0.13 | 1.43 × 10−11 | 0.27 |
| Locule number | 2 | 47985032 | A | T | 0.21 | 1.66 × 10−10 | 0.21 |
| Soluble sugar content | 1 | 94170222 | G | A | 0.12 | 2.27 × 10−10 | 0.24 |
| Soluble sugar content | 1 | 96273188 | C | T | 0.1 | 7.58 × 10−09 | 0.19 |
| Soluble sugar content | 9 | 4167512 | G | C | 0.1 | 7.76 × 10−09 | 0.19 |
| Soluble sugar content | 11 | 55592768 | A | G | 0.1 | 4.18 × 10−09 | 0.20 |
| Fruit firmness | 5 | 4384919 | A | G | 0.11 | 9.80 × 10−10 | 0.22 |
| Fruit firmness | 5 | 5111452 | A | T | 0.15 | 8.25 × 10−13 | 0.31 |
| Fruit shape | 1 | 2890288 | A | G | 0.12 | 3.72 × 10−10 | 0.23 |
| Fruit shape | 2 | 47951509 | C | T | 0.2 | 1.57 × 10−12 | 0.21 |
| Fruit shape | 3 | 62092567 | T | A | 0.19 | 3.08 × 10−11 | 0.38 |
| Fruit shape | 9 | 67683800 | C | T | 0.09 | 1.25 × 10−9 | 0.16 |
| Fruit shape | 11 | 25414107 | A | G | 0.16 | 7.09 × 10−19 | 0.32 |
| First ripening stage | 1 | 85862723 | T | A | 0.2 | 7.15 × 10−22 | 0.66 |
| First ripening stage | 3 | 64663939 | G | A | 0.22 | 2.97 × 10−22 | 0.67 |
| First ripening stage | 5 | 64226376 | T | C | 0.33 | 4.42 × 10−22 | 0.67 |
| First ripening stage | 12 | 7013308 | G | T | 0.33 | 7.06 × 10−22 | 0.66 |
| First ripening stage | 12 | 17004519 | A | G | 0.33 | 6.96 × 10−22 | 0.66 |
| First ripening stage | 12 | 34197328 | A | G | 0.33 | 7.12 × 10−22 | 0.66 |
| First ripening stage | 12 | 48122820 | T | A | 0.33 | 6.96 × 10−22 | 0.66 |
| First ripening stage | 12 | 58807917 | T | C | 0.33 | 7.09 × 10−22 | 0.66 |
| First ripening stage | 12 | 61166133 | A | G | 0.33 | 5.86 × 10−22 | 0.66 |
| First ripening stage | 12 | 61727125 | A | G | 0.34 | 6.67 × 10−22 | 0.67 |
| Gray leaf spot resistance | 11 | 8935252 | G | C | 0.21 | 4.15 × 10−10 | 0.21 |
| Gray leaf spot resistance | 11 | 9707993 | G | T | 0.11 | 9.82 × 10−10 | 0.22 |
Disclaimer/Publisher’s Note: The statements, opinions and data contained in all publications are solely those of the individual author(s) and contributor(s) and not of MDPI and/or the editor(s). MDPI and/or the editor(s) disclaim responsibility for any injury to people or property resulting from any ideas, methods, instructions or products referred to in the content. |
© 2023 by the authors. Licensee MDPI, Basel, Switzerland. This article is an open access article distributed under the terms and conditions of the Creative Commons Attribution (CC BY) license (https://creativecommons.org/licenses/by/4.0/).
Share and Cite
Liu, Z.; Jiang, J.; Li, J. GWAS Characterization of the Genetic Regions Associated with Nine Important Agronomic Traits in Tomato (Solanum lycopersicum L.). Agronomy 2023, 13, 1191. https://doi.org/10.3390/agronomy13051191
Liu Z, Jiang J, Li J. GWAS Characterization of the Genetic Regions Associated with Nine Important Agronomic Traits in Tomato (Solanum lycopersicum L.). Agronomy. 2023; 13(5):1191. https://doi.org/10.3390/agronomy13051191
Chicago/Turabian StyleLiu, Zengbing, Jingbin Jiang, and Jingfu Li. 2023. "GWAS Characterization of the Genetic Regions Associated with Nine Important Agronomic Traits in Tomato (Solanum lycopersicum L.)" Agronomy 13, no. 5: 1191. https://doi.org/10.3390/agronomy13051191
APA StyleLiu, Z., Jiang, J., & Li, J. (2023). GWAS Characterization of the Genetic Regions Associated with Nine Important Agronomic Traits in Tomato (Solanum lycopersicum L.). Agronomy, 13(5), 1191. https://doi.org/10.3390/agronomy13051191

