Characterization and Trait Association Analysis of 27 Pearl Millet Landraces in Southern Tunisia
Abstract
1. Introduction
2. Materials and Methods
2.1. Plant Material and Experimental Design
2.2. Agro-Morphological Traits
2.3. Statistical Analysis
2.3.1. Analysis of Variance and BLUPs
2.3.2. Genetic Variability Estimation
- Genotypic coefficient of variation: GCV% = σg/x × 100;
- Phenotypic coefficient of variation: PCV% = σpx × 100;
- Genetic advance as percentage of mean: × 100.
2.3.3. Phenotypic, Genotypic Correlation and Path Analysis
2.3.4. Correlation, Principal Component Analysis and Hierarchical Cluster
2.3.5. Multi-Traits Selection Model
The FAI-BLUPS Index
3. Results
3.1. Analysis of Variance, Heritably and Phenotypic Variation
3.2. Genetic Variability Analysis
3.3. The Correlation Coefficient
3.4. Path Analysis
3.5. Principal Component Analysis (PCA)
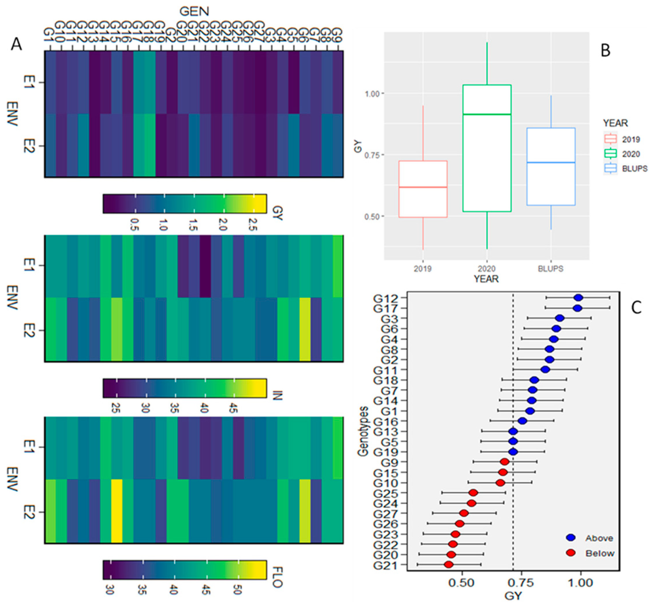
3.6. Cluster Analysis and Heatmap Analysis
3.7. Multi-Trait Index Approach (FAI-BLUPS)
4. Discussion
5. Conclusions
Supplementary Materials
Author Contributions
Funding
Data Availability Statement
Acknowledgments
Conflicts of Interest
References
- Srivastava, R.K.; Singh, R.B.; Pujarula, V.L.; Bollam, S.; Pusuluri, M.; Chellapilla, T.S.; Yadav, R.S.; Gupta, R. Genome-wide association studies and genomic selection in Pearl Millet: Advances and prospects. Front. Genet. 2020, 10, 1389. [Google Scholar] [CrossRef]
- Yadav, O.; Rai, K. Genetic improvement of pearl millet in India. Agric. Res. 2013, 2, 275–292. [Google Scholar] [CrossRef]
- Reddy, V.R.; Jabeen, F.; Sudarshan, M.; Rao, A.S. Studies on genetic variability, heritability, correlation and path analysis in maize (Zea mays L.) over locations. Int. J. Appl. Biol. Pharm. Technol. 2012, 4, 196–199. [Google Scholar]
- Nambiar, V.S.; Dhaduk, J.; Sareen, N.; Shahu, T.; Desai, R. Potential functional implications of pearl millet (Pennisetum glaucum) in health and disease. J. Appl. Pharm. Sci. 2011, 1, 62–67. [Google Scholar]
- Vigouroux, Y.; Mariac, C.; De Mita, S.; Pham, J.-L.; Gérard, B.; Kapran, I.; Sagnard, F.; Deu, M.; Chantereau, J.; Ali, A. Selection for earlier flowering crop associated with climatic variations in the Sahel. PLoS ONE 2011, 6, e19563. [Google Scholar] [CrossRef]
- Anisha, A.; Rajappa, P.; Parashuram, P.; Hemalatha, V.; Dhanyashree, R.; Tonapi, V.A.; Sujatha, K.; Girish, G.; Madhusudhana, R. Selection of post-rainy sorghum landraces combining multi-traits mean performance and stability. Euphytica 2022, 218, 176. [Google Scholar] [CrossRef]
- Evenson, R.E.; Gollin, D. Crop Variety Improvement and Its Effect on Productivity: The Impact of International Agricultural Research; Cabi Publishing: Wallingford, England, 2003. [Google Scholar]
- Faye, A.; Camara, I.; Diop, M.; OuryDiallo, A.; Sine, B.; Noblet, M.; Faye, B.; Defrance, D.; Sultan, B.; Ndour, N.Y.B. Millet and sorghum yield simulations under climate change scenarios in Senegal. Reg. Environ. Change 2022, 22, 86. [Google Scholar] [CrossRef]
- Oumar, B.; Mathieu, A.A.; Brahima, C.; Dossahoua, T. Carbon storage in biomass and soils of four Australian Acacia stands of Anguededou station (South-East of Cote d’Ivoire). Eur. J. Sci. Res. 2007, 19, 25–37. [Google Scholar]
- Loumerem, M.; Van Damme, P.; Reheul, D.; Behaeghe, T. Collection and evaluation of pearl millet (Pennisetum glaucum) germplasm from the arid regions of Tunisia. Genet. Resour. Crop Evol. 2008, 55, 1017–1028. [Google Scholar] [CrossRef]
- Bouajila, A.; Lamine, M.; Rahali, F.; Melki, I.; Prakash, G.; Ghorbel, A. Pearl millet populations characterized by Fusarium prevalence, morphological traits, phenolic content, and antioxidant potential. J. Sci. Food Agric. 2020, 100, 4172–4181. [Google Scholar] [CrossRef]
- Riahi, V.; Momeni, H. Approaches affecting the utilization of agricultural water resources in Central Iran. J. Sustain. Rural. Dev. 2021, 5, 61–72. [Google Scholar]
- Varshney, R.K.; Shi, C.; Thudi, M.; Mariac, C.; Wallace, J.; Qi, P.; Zhang, H.; Zhao, Y.; Wang, X.; Rathore, A. Pearl millet genome sequence provides a resource to improve agronomic traits in arid environments. Nat. Biotechnol. 2017, 35, 969–976. [Google Scholar] [CrossRef] [PubMed]
- Murty, K.A.; Blackshear, P.L., Jr. Pyrolysis effects in the transfer of heat and mass in thermally decomposing organic solids. In Symposium (International) on Combustion; Elsevier: Amsterdam, The Netherlands, 1967; pp. 517–523. [Google Scholar]
- Kumar, R.; Carroll, C.; Hartikainen, A.; Martín, O.A. ArviZ a unified library for exploratory analysis of Bayesian models in Python. J. Open Source Softw. 2019, 4, 1143. [Google Scholar] [CrossRef]
- Upadhyay, G.A.; Cherian, T.; Shatz, D.Y.; Beaser, A.D.; Aziz, Z.; Ozcan, C.; Broman, M.T.; Nayak, H.M.; Tung, R. Intracardiac delineation of septal conduction in left bundle-branch block patterns: Mechanistic evidence of left intrahisian block circumvented by His bundle pacing. Circulation 2019, 139, 1876–1888. [Google Scholar] [CrossRef] [PubMed]
- Pucher, A.; Sy, O.; Angarawai, I.I.; Gondah, J.; Zangre, R.; Ouedraogo, M.; Sanogo, M.D.; Boureima, S.; Hash, C.T.; Haussmann, B.I. Agro-morphological characterization of west and central African pearl millet accessions. Crop Sci. 2015, 55, 737–748. [Google Scholar] [CrossRef]
- Haussmann, B.I.; Fred Rattunde, H.; Weltzien-Rattunde, E.; Traoré, P.S.; Vom Brocke, K.; Parzies, H.K. Breeding strategies for adaptation of pearl millet and sorghum to climate variability and change in West Africa. J. Agron. Crop Sci. 2012, 198, 327–339. [Google Scholar] [CrossRef]
- Sukumaran, S.; Dreisigacker, S.; Lopes, M.; Chavez, P.; Reynolds, M.P. Genome-wide association study for grain yield and related traits in an elite spring wheat population grown in temperate irrigated environments. Theor. Appl. Genet. 2015, 128, 353–363. [Google Scholar] [CrossRef]
- Singh, R. Biometrical Methods in Quantitative Genetic Analysis; Kalyani Publishing: Ludhiana, India, 1985. [Google Scholar]
- Johnson, H.W.; Robinson, H.; Comstock, R. Estimates of genetic and environmental variability in soybeans. Agron. J. 1955, 47, 314–318. [Google Scholar] [CrossRef]
- Pimentel, A.J.B.; Guimarães, J.F.R.; Souza, M.A.d.; Resende, M.D.V.; Moura, L.M.; Rocha, J.R.A.S.C.; Ribeiro, G. Estimation of genetic parameters and prediction of additive genetic value for wheat by mixed models. Pesqui. Agropecuária Bras. 2014, 49, 882–890. [Google Scholar] [CrossRef]
- Wright, S. The theory of path coefficients a reply to Niles’s criticism. Genetics 1923, 8, 239. [Google Scholar] [CrossRef]
- Rocha, J.R.A.S.C.; Machado, J.C.; Carneiro, P.C.S. Multitrait index based on factor analysis and ideotype-design: Proposal and application on elephant grass breeding for bioenergy. GCB Bioenergy 2018, 10, 52–60. [Google Scholar] [CrossRef]
- Piepho, H.; Möhring, J.; Melchinger, A.; Büchse, A. BLUP for phenotypic selection in plant breeding and variety testing. Euphytica 2008, 161, 209–228. [Google Scholar] [CrossRef]
- Inostroza, L.; del Pozo, A.; Matus, I.; Castillo, D.; Hayes, P.; Machado, S.; Corey, A. Association mapping of plant height, yield, and yield stability in recombinant chromosome substitution lines (RCSLs) using Hordeum vulgare subsp. spontaneum as a source of donor alleles in a Hordeum vulgare subsp. vulgare background. Mol. Breed. 2009, 23, 365–376. [Google Scholar] [CrossRef]
- Sivasubramanian, S.; Menon, M. Heterosis and inbreeding depression in rice. Madras Agric. J. 1973, 60, 1139–1140. [Google Scholar]
- DeLacy, I.; Basford, K.; Cooper, M.; Bull, J.; McLaren, C. Analysis of multi-environment trials—An historical perspective. Plant Adapt. Crop Improv. 1996, 39124, 39–124. [Google Scholar]
- De Resende, M.D.V. Genética Biométrica e Estatística no Melhoramento de Plantas Perenes; Embrapa Informação Tecnológica, Colombo, Embrapa Florestas: Brasília, Brazil, 2002. [Google Scholar]
- Olivoto, T.; Lúcio, A.D.; da Silva, J.A.; Marchioro, V.S.; de Souza, V.Q.; Jost, E. Mean performance and stability in multi-environment trials I: Combining features of AMMI and BLUP techniques. Agron. J. 2019, 111, 2949–2960. [Google Scholar] [CrossRef]
- Chandra, A.K.; Kumar, A.; Bharati, A.; Joshi, R.; Agrawal, A.; Kumar, S. Microbial-assisted and genomic-assisted breeding: A two way approach for the improvement of nutritional quality traits in agricultural crops. 3 Biotech 2020, 10, 2. [Google Scholar] [CrossRef]
- Sood, S.; Khulbe, R.K.; Kumar, A.; Agrawal, P.K.; Upadhyaya, H.D. Barnyard millet global core collection evaluation in the submontane Himalayan region of India using multivariate analysis. Crop J. 2015, 3, 517–525. [Google Scholar] [CrossRef]
- Dhanalakshmi, R.; Subramanian, A.; Thirumurugan, T.; Elangovan, M.; Kalaimagal, T. Genetic variability and association studies in barnyard millet (Echinochloa frumentacea (Roxb.) Link) germplasm under sodic soil condition. Electron. J. Plant Breed. 2019, 10, 430–439. [Google Scholar] [CrossRef]
- Khan, M.A.; Shaukat, S.S.; Shahzad, A.; Arif, H. Growth and yield responses of pearl millet (Pennisetum glaucum [L.] R. Br.) irrigated with treated effluent from waste stabilization ponds. Pak. J. Bot 2012, 44, 905–910. [Google Scholar]
- Teja, D.N.; Lal, G.M.; Krishna, V.S.; Reddy, M.S. Genetic variability and correlation study in chickpea (Cicer aritetinum L.). Int. J. Genet. 2020, 12, 779–783. [Google Scholar]
- Al-Otayk, S.M. Evaluation of agronomic traits and assessment of genetic variability in some popular wheat genotypes cultivated in Saudi Arabia. Aust. J. Crop Sci. 2019, 13, 847–856. [Google Scholar] [CrossRef]
- Olivoto, T.; Nardino, M. MGIDI: Toward an effective multivariate selection in biological experiments. Bioinformatics 2021, 37, 1383–1389. [Google Scholar] [CrossRef]
- Kumar, M.; Rani, K.; Ajay, B.; Patel, M.; Mungra, K.; Patel, M. Multivariate diversity analysis for grain micronutrients concentration, yield and agro-morphological traits in pearl millet (Pennisetum glaucum (L.) R. Br.). Int. J. Curr. Microbiol. Appl. Sci. 2020, 9, 2209–2226. [Google Scholar] [CrossRef]
- Bani Hani, N.; Aukour, F.J.; Al-Qinna, M.I. Investigating the Pearl Millet (Pennisetum glaucum) as a Climate-Smart Drought-Tolerant Crop under Jordanian Arid Environments. Sustainability 2022, 14, 12249. [Google Scholar] [CrossRef]
- da Silva Junior, A.C.; de Castro Sant’Anna, I.; Peixoto, M.A.; Torres, L.G.; Silva Siqueira, M.J.; da Costa, W.G.; Azevedo, C.F.; Soares, P.C.; Cruz, C.D. Multiple-trait model through Bayesian inference applied to flood-irrigated rice (Oryza sativa L). Euphytica 2022, 218, 124. [Google Scholar] [CrossRef]
- Kistner, M.B.; Nazar, L.; Montenegro, L.D.; Cervigni, G.D.L.; Galdeano, E.; Iglesias, J. Detecting sources of resistance to multiple diseases in Argentine maize (Zea mays L.) germplasm. Euphytica 2022, 218, 48. [Google Scholar] [CrossRef]
- Casagrande, C.R.; Mezzomo, H.C.; Cruz, C.D.; Borém, A.; Nardino, M. Choosing parent tropical wheat genotypes through genetic dissimilarity based on REML/BLUP. Crop Breed. Appl. Biotechnol. 2020, 20. [Google Scholar] [CrossRef]
- Khan, M.H.U.; Wang, S.; Wang, J.; Ahmar, S.; Saeed, S.; Khan, S.U.; Xu, X.; Chen, H.; Bhat, J.A.; Feng, X. Applications of Artificial Intelligence in Climate-Resilient Smart-Crop Breeding. Int. J. Mol. Sci. 2022, 23, 11156. [Google Scholar] [CrossRef]
- Hatfield, J.L.; Dold, C. Agroclimatology and wheat production: Coping with climate change. Front. Plant Sci. 2018, 9, 224. [Google Scholar] [CrossRef]
- Halilou, O.; Assefa, Y.; Falalou, H.; Abdou, H.; Achirou, B.F.; Karami, S.M.; Jagadish, S.K. Agronomic performance of pearl millet genotypes under variable phosphorus, water, and environmental regimes. Agrosystems Geosci. Environ. 2020, 3, e20131. [Google Scholar] [CrossRef]
- Reddy, V.R.P.; Dikshit, H.K.; Mishra, G.P.; Aski, M.; Singh, A.; Bansal, R.; Pandey, R.; Nair, R.M. Comparison of different selection traits for identification of phosphorus use efficient lines in mungbean. PeerJ 2021, 9, e12156. [Google Scholar] [CrossRef] [PubMed]
- Mahalakshmi, V.; Bidinger, F.; Raju, D. Effect of timing of water deficit on pearl millet (Pennisetum americanum). Field Crops Res. 1987, 15, 327–339. [Google Scholar] [CrossRef]
- Kumar, M.; Xiong, X.; He, M.; Tsang, D.C.; Gupta, J.; Khan, E.; Harrad, S.; Hou, D.; Ok, Y.S.; Bolan, N.S. Microplastics as pollutants in agricultural soils. Environ. Pollut. 2020, 265, 114980. [Google Scholar] [CrossRef]
- Govindaraj, M.; Selvi, B.; Rajarathinam, S.; Sumathi, P. Genetic variability and heritability of grain yield components and grain mineral concentration in India’s pearl millet (Pennisetum glaucum (L) R. Br.) accessions. Afr. J. Food Agric. Nutr. Dev. 2011, 11. [Google Scholar] [CrossRef]
- Gaudinier, A.; Blackman, B.K. Evolutionary processes from the perspective of flowering time diversity. New Phytol. 2020, 225, 1883–1898. [Google Scholar] [CrossRef]
- Singh, M.; Avtar, R.; Kumar, N.; Punia, R.; Pal, A.; Lakra, N.; Kumari, N.; Kumar, D.; Naruka, A.; Bishnoi, M. Genetic Analysis for Resistance to Sclerotinia Stem Rot, Yield and Its Component Traits in Indian Mustard [Brassica juncea (L.) Czern & Coss.]. Plants 2022, 11, 671. [Google Scholar]
- Tesfaye, D.; Abakemal, D.; Habte, E. Genetic variability, heritability and genetic advance estimation of highland adapted maize (Zea mays L.) genotypes in Ethiopia. J. Curr. Opin. Crop Sci. 2021, 2, 184–191. [Google Scholar]
- Vesohoski, F.; Marchioro, V.S.; Franco, F.d.A.; Cantelle, A. Components of grain yield in wheat and its direct and indirect effects on productivity. Rev. Ceres 2011, 58, 337–341. [Google Scholar] [CrossRef]
- Jabbari, M.; Fakheri, B.A.; Aghnoum, R.; Mahdi Nezhad, N.; Ataei, R. GWAS analysis in spring barley (Hordeum vulgare L.) for morphological traits exposed to drought. PLoS ONE 2018, 13, e0204952. [Google Scholar] [CrossRef]
- Kumar, S.; Hash, C.T.; Singh, G.; Nepolean, T.; Srivastava, R.K. Mapping QTLs for important agronomic traits in an Iniadi-derived immortal population of pearl millet. Biotechnol. Notes 2021, 2, 26–32. [Google Scholar] [CrossRef]
- Vashishtha, A.; Jehan, T.; Lakhanpaul, S. Genetic diversity and population structure of Butea monosperma (Lam.) Taub.—A potential medicinal legume tree. Physiol. Mol. Biol. Plants 2013, 19, 389–397. [Google Scholar] [CrossRef] [PubMed]
- Adedugba, A.A.; Adeyemo, O.A.; Adetumbi, A.J.; Amusa, O.D.; Ogunkanmi, L.A. Evaluation of genetic variability for major agro-morphological and stalk sugar traits in African sorghum genotypes. Heliyon 2023, 9, e14622. [Google Scholar] [CrossRef]
- Paterson, D.; Whipp, B. Asymmetries of oxygen uptake transients at the on-and offset of heavy exercise in humans. J. Physiol. 1991, 443, 575–586. [Google Scholar] [CrossRef]
- de Bello, F.d.; Lepš, J.; Lavorel, S.; Moretti, M. Importance of species abundance for assessment of trait composition: An example based on pollinator communities. Community Ecol. 2007, 8, 163–170. [Google Scholar] [CrossRef]
- Bogard, M.; Jourdan, M.; Allard, V.; Martre, P.; Perretant, M.R.; Ravel, C.; Heumez, E.; Orford, S.; Snape, J.; Griffiths, S. Anthesis date mainly explained correlations between post-anthesis leaf senescence, grain yield, and grain protein concentration in a winter wheat population segregating for flowering time QTLs. J. Exp. Bot. 2011, 62, 3621–3636. [Google Scholar] [CrossRef] [PubMed]
- Camus-Kulandaivelu, L.; Veyrieras, J.-B.; Madur, D.; Combes, V.; Fourmann, M.; Barraud, S.; Dubreuil, P.; Gouesnard, B.; Manicacci, D.; Charcosset, A. Maize adaptation to temperate climate: Relationship between population structure and polymorphism in the Dwarf8 gene. Genetics 2006, 172, 2449–2463. [Google Scholar] [CrossRef]
- Xu, Y.; Wang, X.; Ding, X.; Zheng, X.; Yang, Z.; Xu, C.; Hu, Z. Genomic selection of agronomic traits in hybrid rice using an NCII population. Rice 2018, 11, 32. [Google Scholar] [CrossRef]
- Ezeaku, I.; Angarawai, I.; Aladele, S.; Mohammed, S. Genotype by environment interactions and phenotypic stability analysis for yield and yield components in parental lines of pearl millet (Pennisetum glaucum [L.] R. Br). Afr. J. Agric. Res. 2014, 9, 2827–2833. [Google Scholar] [CrossRef]
- Troyer, A.; Larkins, J. Selection for early flowering in corn: 10 late synthetics. Crop Sci. 1985, 25, 695–697. [Google Scholar] [CrossRef]
- Sharma, D.; Tiwari, A.; Sood, S.; Jamra, G.; Singh, N.; Meher, P.K.; Kumar, A. Genome wide association mapping of agro-morphological traits among a diverse collection of finger millet (Eleusine coracana L.) genotypes using SNP markers. PLoS ONE 2018, 13, e0199444. [Google Scholar] [CrossRef]
- Shashibhushan, D.; Kumar, C.S.; Kondi, R.K.R. Principal Component Analysis for Yield and Yield Related Traits in Pearl Millet Cultivars. Ecol. Environ. Conserv. 2022, 28, S104–S107. [Google Scholar]
- Parameshwarappa, S.; Salimath, P. Studies on combining ability and heterosis for yield and yield components in sesame, Sesamum indicum L. Green Farming 2010, 3, 91–94. [Google Scholar]
- Diack, O.; Kanfany, G.; Gueye, M.C.; Sy, O.; Fofana, A.; Tall, H.; Serba, D.D.; Zekraoui, L.; Berthouly-Salazar, C.; Vigouroux, Y. GWAS unveils features between early-and late-flowering pearl millets. BMC Genom. 2020, 21, 777. [Google Scholar] [CrossRef] [PubMed]
- Dussert, Y.; Snirc, A.; Robert, T. Inference of domestication history and differentiation between early-and late-flowering varieties in pearl millet. Mol. Ecol. 2015, 24, 1387–1402. [Google Scholar] [CrossRef]
- Shi, W.; Cheng, J.; Wen, X.; Wang, J.; Shi, G.; Yao, J.; Hou, L.; Sun, Q.; Xiang, P.; Yuan, X. Transcriptomic studies reveal a key metabolic pathway contributing to a well-maintained photosynthetic system under drought stress in foxtail millet (Setaria italica L.). PeerJ 2018, 6, e4752. [Google Scholar] [CrossRef]
- Rhoné, B.; Defrance, D.; Berthouly-Salazar, C.; Mariac, C.; Cubry, P.; Couderc, M.; Dequincey, A.; Assoumanne, A.; Kane, N.A.; Sultan, B. Pearl millet genomic vulnerability to climate change in West Africa highlights the need for regional collaboration. Nat. Commun. 2020, 11, 5274. [Google Scholar] [CrossRef]
- Sultan, B.; Roudier, P.; Quirion, P.; Alhassane, A.; Muller, B.; Dingkuhn, M.; Ciais, P.; Guimberteau, M.; Traore, S.; Baron, C. Assessing climate change impacts on sorghum and millet yields in the Sudanian and Sahelian savannas of West Africa. Environ. Res. Lett. 2013, 8, 014040. [Google Scholar] [CrossRef]
- Yuan, Y.; Cairns, J.E.; Babu, R.; Gowda, M.; Makumbi, D.; Magorokosho, C.; Zhang, A.; Liu, Y.; Wang, N.; Hao, Z. Genome-wide association mapping and genomic prediction analyses reveal the genetic architecture of grain yield and flowering time under drought and heat stress conditions in maize. Front. Plant Sci. 2019, 9, 1919. [Google Scholar] [CrossRef]
- Paterson, A.H.; Damon, S.; Hewitt, J.D.; Zamir, D.; Rabinowitch, H.D.; Lincoln, S.E.; Lander, E.S.; Tanksley, S. Mendelian factors underlying quantitative traits in tomato: Comparison across species, generations, and environments. Genetics 1991, 127, 181–197. [Google Scholar] [CrossRef] [PubMed]
- Saïdou, A.-A.; Mariac, C.; Luong, V.; Pham, J.-L.; Bezançon, G.; Vigouroux, Y. Association studies identify natural variation at PHYC linked to flowering time and morphological variation in pearl millet. Genetics 2009, 182, 899–910. [Google Scholar] [CrossRef] [PubMed]
- Peng, S.; Cassman, K.G.; Virmani, S.; Sheehy, J.; Khush, G. Yield potential trends of tropical rice since the release of IR8 and the challenge of increasing rice yield potential. Crop Sci. 1999, 39, 1552–1559. [Google Scholar] [CrossRef]
- Calamai, A.; Masoni, A.; Marini, L.; Dell’acqua, M.; Ganugi, P.; Boukail, S.; Benedettelli, S.; Palchetti, E. Evaluation of the agronomic traits of 80 accessions of proso millet (Panicum miliaceum L.) under Mediterranean pedoclimatic conditions. Agriculture 2020, 10, 578. [Google Scholar] [CrossRef]
- Kanatti, A.; Rai, K.N.; Radhika, K.; Govindaraj, M.; Sahrawat, K.L.; Rao, A.S. Grain iron and zinc density in pearl millet: Combining ability, heterosis and association with grain yield and grain size. SpringerPlus 2014, 3, 763. [Google Scholar] [CrossRef]
- Bhasker, K.; Shashibhushan, D.; Murali Krishna, K.; Bhave, M. Correlation and path analysis for grain yield and it components in pearl millet [Pennisetum glaucum (L). R. Br.]. Bull. Environ. Pharmacol. Life Sci. 2017, 6, 104–106. [Google Scholar]
- Rakesh, K.; Srinidhi, R.; Gokulkumar, S.; Nithin, K.; Madhavarao, S.; Sathish, S.; Karthick, A.; Muhibbullah, M.; Osman, S.M. Experimental study on the sound absorption properties of finger millet straw, darbha, and ripe bulrush fibers. Adv. Mater. Sci. Eng. 2021, 2021, 7382044. [Google Scholar] [CrossRef]
- Shashibhushan, D.; Kumar, C.S.; Kondi, R.K.R. Genetic Parameters and Association Studies for Yield and Yield Contributing Traits in Pearl Millet Cultivars. Biol. Forum-Int. J. 2022, 14, 416–421. [Google Scholar]








| PPW | IN | 50%IN | FLO | 50%FLO | PH | SL | GY | Nnbr | Lnbr | |
|---|---|---|---|---|---|---|---|---|---|---|
| PV | 64.73 | 20.01 | 21.93 | 18.29 | 21.41 | 0.08 | 65.89 | 0.15 | 2.40 | 1.93 |
| GV | 21.56 | 7.87 | 11.62 | 8.99 | 11.54 | 0.02 | 37.63 | 0.04 | 1.19 | 0.68 |
| H | 33.31 | 39.31 | 52.99 | 49.16 | 53.91 | 27.48 | 57.11 | 24.10 | 49.48 | 34.99 |
| PCV | 43.08 | 12.35 | 11.73 | 10.57 | 10.08 | 13.95 | 23.52 | 55.13 | 21.01 | 18.22 |
| GCV | 24.86 | 7.75 | 8.54 | 7.41 | 7.40 | 7.31 | 17.78 | 27.07 | 14.78 | 10.78 |
| GA | 5.52 | 3.62 | 5.11 | 4.33 | 5.14 | 0.16 | 9.55 | 0.20 | 1.58 | 1.00 |
| GAM | 29.56 | 10.01 | 12.80 | 10.70 | 11.20 | 7.90 | 27.67 | 27.37 | 21.41 | 13.13 |
| Accuracy | 0.884 | 0.872 | 0.932 | 0.923 | 0.935 | 0.920 | 0.965 | 0.890 | 0.983 | 0.969 |
| Mean | 18.67 | 36.21 | 39.94 | 40.46 | 45.89 | 1.98 | 34.51 | 0.71 | 7.37 | 7.63 |
| PPW (g) | IN (days) | 50%IN | FLO (days) | 50%FLO | PH (m) | SL (cm) | GY | Lnbr | Nnbr | |
|---|---|---|---|---|---|---|---|---|---|---|
| GEN | 992.2 *** | 372.0 *** | 481.5 *** | 380.2 *** | 475.7 *** | 0.8873 *** | 1453.9 *** | 1.693 *** | 25.957 *** | 44.14 *** |
| ENV | 80.1 n.s. | 661.7 *** | 613.2 *** | 523.0 *** | 2373.8 *** | 1.4184 *** | 105.5 *** | 8.953 *** | 1.486 *** | 2.27 *** |
| GxE | 216.1 *** | 88.8 *** | 63.1 *** | 56.5 *** | 60.2 *** | 0.1365 *** | 99.3 *** | 0.353 *** | 1.586 *** | 1.46 *** |
| Residuals | 35.7 | 7.6 | 7.4 | 6.5 | 7.0 | 0.0566 | 24.5 | 0.108 | 1.248 | 1.19 |
| BLUP-mean | 18.67 | 36.20 | 39.94 | 40.46 | 45.88 | 1.97 | 34.50 | 0.71 | 7.63 | 7.36 |
| BLUP_Range | 10.91–25.07 | 31.39–39.03 | 34.17–44.33 | 35.17–44.34 | 39.72–49.33 | 1.67–2.17 | 25.61–44.22 | 0.44–0.99 | 6.04–9.02 | 4.78–8.67 |
| PPW | IN | 50%IN | FLO | 50%FLO | PH | SL | Nnbr | Lnbr | Phc | |
|---|---|---|---|---|---|---|---|---|---|---|
| PPW | 0.538 | −0.084 | −0.079 | −0.095 | 0.137 | 0.206 | 0.192 | 0.251 | −0.140 | 0.925 |
| IN | 0.418 | −0.108 | −0.105 | −0.122 | 0.169 | 0.211 | 0.154 | 0.243 | −0.158 | 0.702 |
| INN | 0.389 | −0.104 | −0.109 | −0.122 | 0.170 | 0.196 | 0.146 | 0.237 | −0.154 | 0.647 |
| FLO | 0.411 | −0.106 | −0.106 | −0.125 | 0.171 | 0.203 | 0.152 | 0.245 | −0.162 | 0.683 |
| FLOO | 0.419 | −0.104 | −0.106 | −0.122 | 0.175 | 0.199 | 0.151 | 0.254 | −0.158 | 0.708 |
| PH | 0.435 | −0.090 | −0.084 | −0.100 | 0.137 | 0.254 | 0.151 | 0.242 | −0.156 | 0.790 |
| SL | 0.492 | −0.080 | −0.076 | −0.090 | 0.126 | 0.183 | 0.210 | 0.210 | −0.130 | 0.844 |
| Nnbr | 0.424 | −0.082 | −0.081 | −0.096 | 0.140 | 0.193 | 0.138 | 0.319 | −0.155 | 0.800 |
| Lnbr | 0.403 | −0.092 | −0.090 | −0.109 | 0.148 | 0.213 | 0.147 | 0.265 | −0.186 | 0.699 |
| Trait | Xo | Xs | SD | SDperc | H | SG | SGperc | Sense |
|---|---|---|---|---|---|---|---|---|
| PPW | 18.7 | 21.3 | 2.65 | 14.2 | 0.925 | 2.45 | 13.1 | increa |
| IN | 36.2 | 35.9 | −0.308 | −0.850 | 0.945 | −0.291 | −0.803 | decrea |
| 50%IN | 39.9 | 39.1 | −0.820 | −2.05 | 0.961 | −0.788 | −1.97 | decrea |
| FLO | 40.5 | 40.0 | −0.454 | −1.12 | 0.957 | −0.434 | −1.07 | decrea |
| 50%FLO | 45.9 | 45.5 | −0.372 | −0.811 | 0.955 | −0.356 | −0.775 | decrea |
| PH | 1.97 | 2.04 | 0.0622 | 3.15 | 0.883 | 0.0549 | 2.78 | increa |
| SL | 34.5 | 38.8 | 4.26 | 12.4 | 0.965 | 4.11 | 11.9 | increa |
| GY | 0.713 | 0.861 | 0.148 | 20.7 | 0.867 | 0.128 | 18.0 | increa |
| Nnbr | 7.37 | 7.83 | 0.465 | 6.31 | 0.947 | 0.440 | 5.98 | increa |
| Lnbr | 7.63 | 7.83 | 0.197 | 2.58 | 0.909 | 0.179 | 2.34 | increa |
Disclaimer/Publisher’s Note: The statements, opinions and data contained in all publications are solely those of the individual author(s) and contributor(s) and not of MDPI and/or the editor(s). MDPI and/or the editor(s) disclaim responsibility for any injury to people or property resulting from any ideas, methods, instructions or products referred to in the content. |
© 2023 by the authors. Licensee MDPI, Basel, Switzerland. This article is an open access article distributed under the terms and conditions of the Creative Commons Attribution (CC BY) license (https://creativecommons.org/licenses/by/4.0/).
Share and Cite
Triki, T.; Bennani, L.; Boussora, F.; Tlahig, S.; Ben Ali, S.; Gasmi, A.; Yahia, H.; Belhouchette, K.; Loumerem, M.; Guasmi, F. Characterization and Trait Association Analysis of 27 Pearl Millet Landraces in Southern Tunisia. Agronomy 2023, 13, 2128. https://doi.org/10.3390/agronomy13082128
Triki T, Bennani L, Boussora F, Tlahig S, Ben Ali S, Gasmi A, Yahia H, Belhouchette K, Loumerem M, Guasmi F. Characterization and Trait Association Analysis of 27 Pearl Millet Landraces in Southern Tunisia. Agronomy. 2023; 13(8):2128. https://doi.org/10.3390/agronomy13082128
Chicago/Turabian StyleTriki, Tebra, Leila Bennani, Faiza Boussora, Samir Tlahig, Sihem Ben Ali, Amel Gasmi, Hedi Yahia, Khaled Belhouchette, Mohamed Loumerem, and Ferdaous Guasmi. 2023. "Characterization and Trait Association Analysis of 27 Pearl Millet Landraces in Southern Tunisia" Agronomy 13, no. 8: 2128. https://doi.org/10.3390/agronomy13082128
APA StyleTriki, T., Bennani, L., Boussora, F., Tlahig, S., Ben Ali, S., Gasmi, A., Yahia, H., Belhouchette, K., Loumerem, M., & Guasmi, F. (2023). Characterization and Trait Association Analysis of 27 Pearl Millet Landraces in Southern Tunisia. Agronomy, 13(8), 2128. https://doi.org/10.3390/agronomy13082128

