Systemic T Cell Exhaustion Dynamics Is Linked to Early High Mobility Group Box Protein 1 (HMGB1) Driven Hyper-Inflammation in a Polytrauma Rat Model
Abstract
:1. Introduction
2. Materials and Methods
2.1. Animals and Surgical Care
2.2. Surgery
2.3. Flow Cytometry
2.4. Blood Collection and Processing for Protein Quantification Assays
2.5. Statistical Analysis
3. Results
3.1. Pro- and Anti-Inflammatory Cytokines Are Elevated Following Polytraumatic Injuries
3.2. Plasma Protein Profiles between PT-C and OST or PT-Ab HMGB1 Rats Are Differentially Expressed
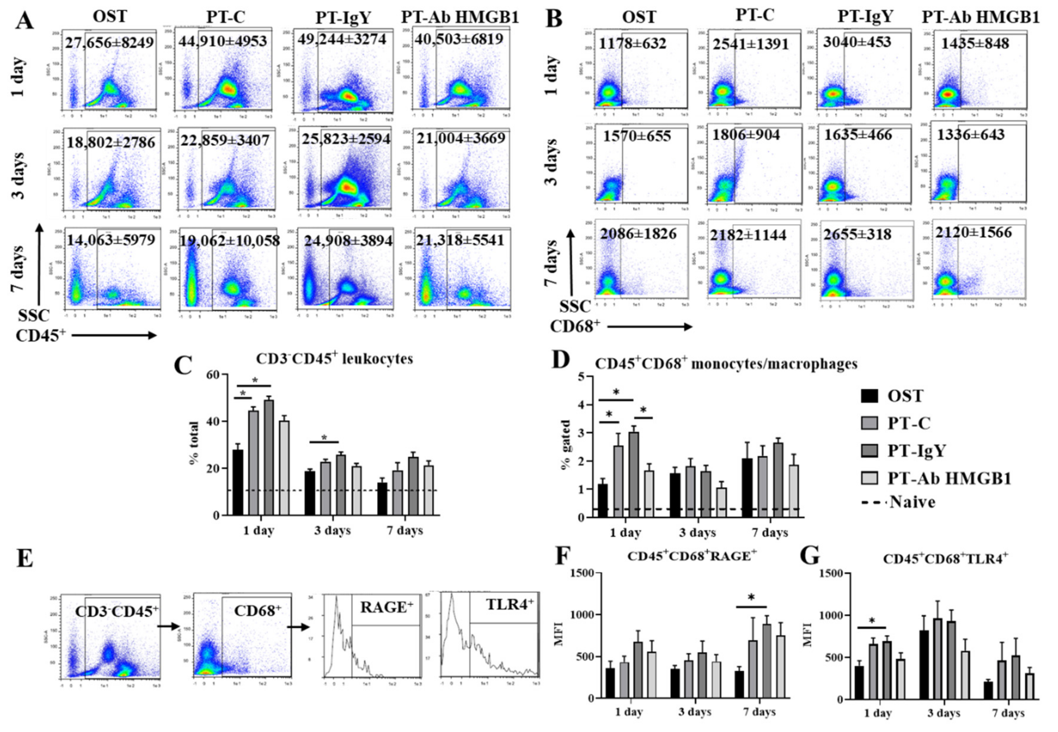
3.3. Neutralization of HMGB1 Alters Circulating Myeloid Cell Counts
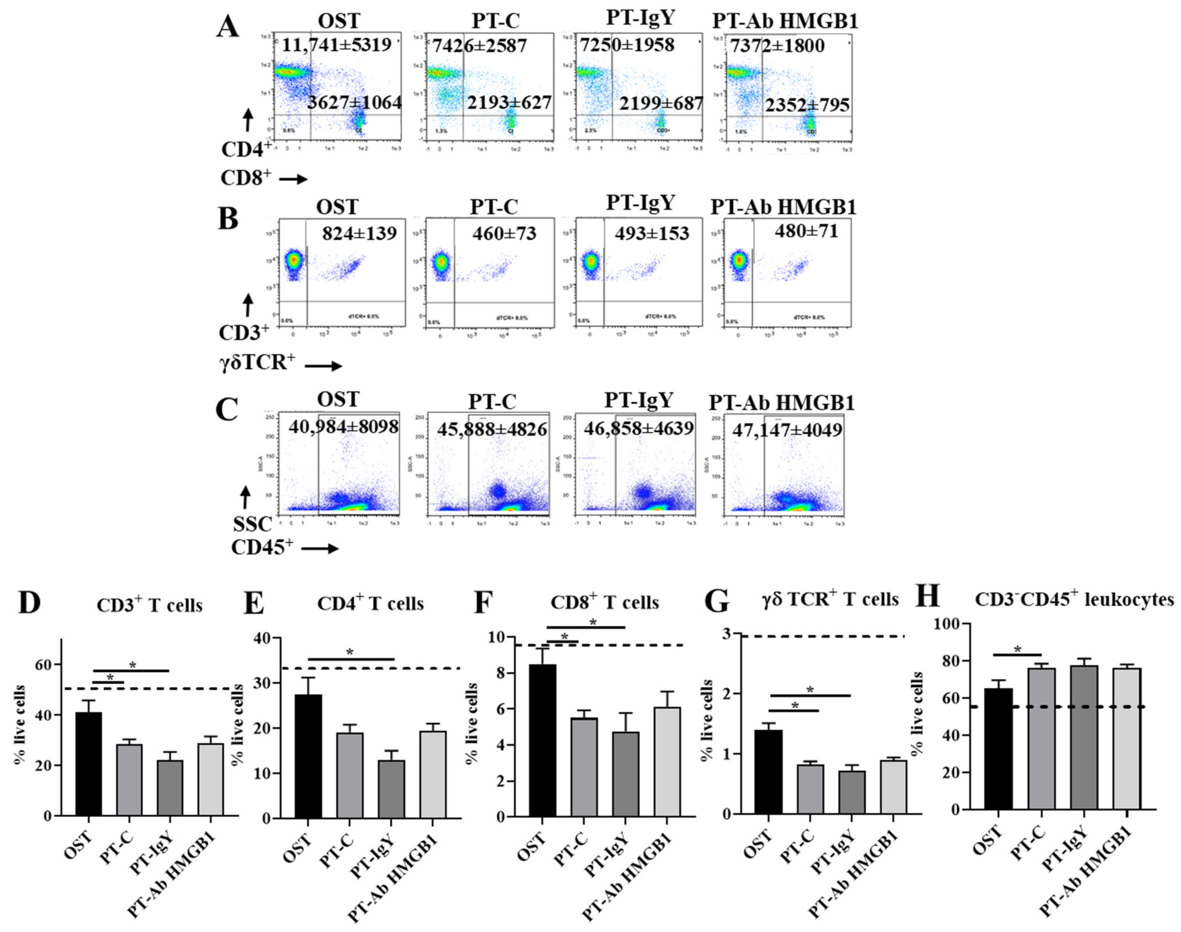
3.4. Neutralization of HMGB1 Improves Circulating CD4+T and CD8+T Cell Counts
3.5. Neutralization of HMGB1 Restores RAGE and TLR4 Surface Expression on Circulating T Cells
3.6. Neutralization of HMGB1 Does Not Affect Splenic T Cell Counts
4. Discussion
5. Conclusions
Author Contributions
Funding
Institutional Review Board Statement
Data Availability Statement
Acknowledgments
Conflicts of Interest
Dod Disclaimer
References
- Karwan, K. Evaluation of patients with polytrauma treated in the emergency department. Pol. Merkur. Lek. Organ Pol. Tow. Lek. 2009, 27, 296–301. [Google Scholar]
- Dhar, S.A.; Butt, M.F.; Hussain, A.; Mir, M.R.; Halwai, M.A.; Kawoosa, A.A. Management of lower limb fractures in polytrauma patients with delayed referral in a mass disaster: The role of the Ilizarov method in conversion osteosynthesis. Injury 2008, 39, 947–951. [Google Scholar] [CrossRef]
- Hranjec, T.; Swenson, B.R.; Dossett, L.A.; Metzger, R.; Flohr, T.R.; Popovsky, K.A.; Bonatti, H.J.; May, A.K.; Sawyer, R.G. Diagnosis-dependent relationships between cytokine levels and survival in patients admitted for surgical critical care. J. Am. Coll. Surg. 2010, 210, 833–844. [Google Scholar] [CrossRef] [Green Version]
- Xiao, W.; Mindrinos, M.N.; Seok, J.; Cuschieri, J.; Cuenca, A.G.; Gao, H.; Hayden, D.L.; Hennessy, L.; Moore, E.E.; Minei, J.P. A genomic storm in critically injured humans. J. Exp. Med. 2011, 208, 2581–2590. [Google Scholar] [CrossRef]
- Manson, J.; Cole, E.; De’Ath, H.D.; Vulliamy, P.; Meier, U.; Pennington, D.; Brohi, K. Early changes within the lymphocyte population are associated with the development of multiple organ dysfunction syndrome in trauma patients. Crit. Care 2016, 20, 1–10. [Google Scholar] [CrossRef] [PubMed] [Green Version]
- Weckbach, S.; Hohmann, C.; Braumueller, S.; Denk, S.; Klohs, B.; Stahel, P.F.; Gebhard, F.; Huber-Lang, M.S.; Perl, M. Inflammatory and apoptotic alterations in serum and injured tissue after experimental polytrauma in mice: Distinct early response compared with single trauma or “double-hit” injury. J. Trauma Acute Care Surg. 2013, 74, 489–498. [Google Scholar] [CrossRef] [PubMed]
- Bastian, O.W.; Kuijer, A.; Koenderman, L.; Stellato, R.K.; van Solinge, W.W.; Leenen, L.P.; Blokhuis, T.J. Impaired bone healing in multitrauma patients is associated with altered leukocyte kinetics after major trauma. J. Inflamm. Res. 2016, 9, 69. [Google Scholar] [CrossRef] [PubMed] [Green Version]
- Keel, M.; Trentz, O. Pathophysiology of polytrauma. Injury 2005, 36, 691–709. [Google Scholar] [CrossRef] [PubMed]
- Gentile, L.F.; Cuenca, A.G.; Efron, P.A.; Ang, D.; McKinley, B.A.; Moldawer, L.L.; Moore, F.A. Persistent inflammation and immunosuppression: A common syndrome and new horizon for surgical intensive care. J. Trauma Acute Care Surg. 2012, 72, 1491. [Google Scholar] [CrossRef] [PubMed] [Green Version]
- Heffernan, D.S.; Monaghan, S.F.; Thakkar, R.K.; Machan, J.T.; Cioffi, W.G.; Ayala, A. Failure to normalize lymphopenia following trauma is associated with increased mortality, independent of the leukocytosis pattern. Crit. Care 2012, 16, 1–10. [Google Scholar] [CrossRef] [Green Version]
- Relja, B.; Land, W.G. Damage-associated molecular patterns in trauma. Eur. J. Trauma Emerg. Surg. 2020, 46, 751–775. [Google Scholar] [CrossRef] [Green Version]
- Sun, S.; Sursal, T.; Adibnia, Y.; Zhao, C.; Zheng, Y.; Li, H.; Otterbein, L.E.; Hauser, C.J.; Itagaki, K. Mitochondrial DAMPs increase endothelial permeability through neutrophil dependent and independent pathways. PLoS ONE 2013, 8, e59989. [Google Scholar] [CrossRef] [Green Version]
- Shao, Y.; Nanayakkara, G.; Cheng, J.; Cueto, R.; Yang, W.Y.; Park, J.-Y.; Wang, H.; Yang, X. Lysophospholipids and their receptors serve as conditional DAMPs and DAMP receptors in tissue oxidative and inflammatory injury. Antioxid. Redox Signal. 2018, 28, 973–986. [Google Scholar] [CrossRef]
- Cohen, M.J.; Brohi, K.; Calfee, C.S.; Rahn, P.; Chesebro, B.B.; Christiaans, S.C.; Carles, M.; Howard, M.; Pittet, J.-F. Early release of high mobility group box nuclear protein 1 after severe trauma in humans: Role of injury severity and tissue hypoperfusion. Crit. Care 2009, 13, 1–10. [Google Scholar] [CrossRef] [PubMed] [Green Version]
- Ottestad, W.; Rognes, I.N.; Pischke, S.E.; Mollnes, T.E.; Andersson, U.; Eken, T. Biphasic release of the Alarmin high mobility group box 1 protein early after trauma predicts poor clinical outcome. Crit. Care Med. 2019, 47, e614–e622. [Google Scholar] [CrossRef]
- Mangum, L.H.; Avila, J.J.; Hurtgen, B.J.; Lofgren, A.L.; Wenke, J.C. Burn and thoracic trauma alters fracture healing, systemic inflammation, and leukocyte kinetics in a rat model of polytrauma. J. Orthop. Surg. Res. 2019, 14, 1–15. [Google Scholar] [CrossRef] [PubMed] [Green Version]
- Horst, K.; Hildebrand, F.; Pfeifer, R.; Hübenthal, S.; Almahmoud, K.; Sassen, M.; Steinfeldt, T.; Wulf, H.; Ruchholtz, S.; Pape, H. Impact of haemorrhagic shock intensity on the dynamic of alarmins release in porcine poly-trauma animal model. Eur. J. Trauma Emerg. Surg. 2016, 42, 67–75. [Google Scholar] [CrossRef] [PubMed]
- Yang, H.; Wang, H.; Andersson, U. Targeting inflammation driven by HMGB1. Front. Immunol. 2020, 11, 484. [Google Scholar] [CrossRef] [Green Version]
- Yang, W.S.; Kim, J.J.; Lee, M.J.; Lee, E.K.; Park, S.-K. Ectodomain shedding of RAGE and TLR4 as a negative feedback regulation in high-mobility group box 1-activated aortic endothelial cells. Cell. Physiol. Biochem. 2018, 51, 1632–1644. [Google Scholar] [CrossRef]
- Ruan, X.; Darwiche, S.S.; Cai, C.; Scott, M.J.; Pape, H.-C.; Billiar, T.R. Anti-HMGB1 monoclonal antibody ameliorates immunosuppression after peripheral tissue trauma: Attenuated T-lymphocyte response and increased splenic CD11b+ Gr-1+ myeloid-derived suppressor cells require HMGB1. Mediat. Inflamm. 2015, 2015, 458626. [Google Scholar] [CrossRef] [Green Version]
- Huang, L.-F.; Yao, Y.-M.; Zhang, L.-T.; Dong, N.; Yu, Y.; Sheng, Z.-Y. The effect of high-mobility group box 1 protein on activity of regulatory T cells after thermal injury in rats. Shock 2009, 31, 322–329. [Google Scholar] [CrossRef]
- Miller, A.C.; Rashid, R.M.; Elamin, E.M. The “T” in trauma: The helper T-cell response and the role of immunomodulation in trauma and burn patients. J. Trauma Acute Care Surg. 2007, 63, 1407–1417. [Google Scholar] [CrossRef]
- Percie du Sert, N.; Hurst, V.; Ahluwalia, A.; Alam, S.; Avey, M.T.; Baker, M.; Browne, W.J.; Clark, A.; Cuthill, I.C.; Dirnagl, U. The ARRIVE guidelines 2.0: Updated guidelines for reporting animal research. J. Cereb. Blood Flow Metab. 2020, 40, 1769–1777. [Google Scholar]
- Darlington, D.N.; Gonzales, M.D.; Craig, T.; Dubick, M.A.; Cap, A.P.; Schwacha, M.G. Trauma-induced coagulopathy is associated with a complex inflammatory response in the rat. Shock 2015, 44, 129–137. [Google Scholar] [CrossRef]
- Schneider, C.P.; Schwacha, M.G.; Chaudry, I.H. The role of interleukin-10 in the regulation of the systemic inflammatory response following trauma-hemorrhage. Biochim. Biophys. Acta BBA Mol. Basis Dis. 2004, 1689, 22–32. [Google Scholar] [CrossRef]
- Novotny, A.R.; Reim, D.; Assfalg, V.; Altmayr, F.; Friess, H.M.; Emmanuel, K.; Holzmann, B. Mixed antagonist response and sepsis severity-dependent dysbalance of pro-and anti-inflammatory responses at the onset of postoperative sepsis. Immunobiology 2012, 217, 616–621. [Google Scholar] [CrossRef]
- Kobayashi, Y.; Kubo, A.; Iwano, M.; Sakaguchi, Y.; Samejima, K.; Kyoda, Y.; Yonemasu, K.; Hashimoto, T. Levels of MCP-1 and GM-CSF mRNA correlated with inflammatory cytokines mRNA levels in experimental autoimmune myocarditis in rats. Autoimmunity 2002, 35, 97–104. [Google Scholar] [CrossRef]
- Heizmann, O.; Koeller, M.; Muhr, G.; Oertli, D.; Schinkel, C. Th1-and Th2-type cytokines in plasma after major trauma. J. Trauma Acute Care Surg. 2008, 65, 1374–1378. [Google Scholar] [CrossRef]
- Zhao, G.-j.; Yao, Y.-m.; Lu, Z.-q.; Hong, G.-l.; Zhu, X.-m.; Wu, Y.; Wang, D.-w.; Dong, N.; Yu, Y.; Sheng, Z.-y. Up-regulation of mitofusin-2 protects CD4+ T cells from HMGB1-mediated immune dysfunction partly through Ca2+-NFAT signaling pathway. Cytokine 2012, 59, 79–85. [Google Scholar] [CrossRef]
- Wild, C.A.; Bergmann, C.; Fritz, G.; Schuler, P.; Hoffmann, T.K.; Lotfi, R.; Westendorf, A.; Brandau, S.; Lang, S. HMGB1 conveys immunosuppressive characteristics on regulatory and conventional T cells. Int. Immunol. 2012, 24, 485–494. [Google Scholar] [CrossRef] [Green Version]
- Parker, K.H.; Sinha, P.; Horn, L.A.; Clements, V.K.; Yang, H.; Li, J.; Tracey, K.J.; Ostrand-Rosenberg, S. HMGB1 enhances immune suppression by facilitating the differentiation and suppressive activity of myeloid-derived suppressor cells. Cancer Res. 2014, 74, 5723–5733. [Google Scholar] [CrossRef] [PubMed] [Green Version]
- Kerner, T.; Ahlers, O.; Spielmann, S.; Keh, D.; Bührer, C.; Gerlach, M.; Höfler, S.; Gerlach, H. L-selectin in trauma patients: A marker for organ dysfunction and outcome? Eur. J. Clin. Investig. 1999, 29, 1077–1086. [Google Scholar] [CrossRef] [PubMed]
- D’Alessio, F.R.; Kurzhagen, J.T.; Rabb, H. Reparative T lymphocytes in organ injury. J. Clin. Investig. 2019, 129, 2608–2618. [Google Scholar] [CrossRef] [PubMed] [Green Version]
- Zhang, Y.; Li, X.F.; Wu, W.; Chen, Y. Dynamic changes of circulating T-helper cell subsets following severe thoracic trauma. Int. J. Clin. Exp. Med. 2015, 8, 21106. [Google Scholar] [PubMed]
- Gupta, D.L.; Sinha, T.; Bhoi, S.; Rao, D. Cytokine Gene Polymorphism and Sepsis. In Infectious Process and Sepsis; IntechOpen: London, UK, 2020. [Google Scholar]
- Zedler, S.; Faist, E.; Ostermeier, B.; Donnersmarck, G.H.V.; Schildberg, F.-W. Postburn Constitutional Changes in T-cell Reactivity Occur in CD8+ Rather than in CD4+ Cells. J. Trauma Acute Care Surg. 1997, 42, 872–881. [Google Scholar] [CrossRef]
- Zedler, S.; Bone, R.C.; Baue, A.E.; von Donnersmarck, G.H.; Faist, E. T-cell reactivity and its predictive role in immunosuppression after burns. Crit. Care Med. 1999, 27, 66–72. [Google Scholar] [CrossRef] [PubMed]
- Binkowska, A.M.; Michalak, G.; Pilip, S.; Kopacz, M.; Słotwiński, R. The diagnostic value of early cytokine response in patients after major trauma–preliminary report. Cent. Eur. J. Immunol. 2018, 43, 33. [Google Scholar] [CrossRef]
- Wang, S.; Gao, X.; Shen, G.; Wang, W.; Li, J.; Zhao, J.; Wei, Y.-Q.; Edwards, C.K. Interleukin-10 deficiency impairs regulatory T cell-derived neuropilin-1 functions and promotes Th1 and Th17 immunity. Sci. Rep. 2016, 6, 1–16. [Google Scholar]
- Wood, J.J.; Rodrick, M.L.; O’Mahony, J.B.; Palder, S.B.; Saporoschetz, I.; D’Eon, P.; Mannick, J.A. Inadequate interleukin 2 production. A fundamental immunological deficiency in patients with major burns. Ann. Surg. 1984, 200, 311. [Google Scholar] [CrossRef]
- Svoboda, P.; Kantorová, I.; Ochmann, J. Dynamics of interleukin 1, 2, and 6 and tumor necrosis factor alpha in multiple trauma patients. J. Trauma 1994, 36, 336–340. [Google Scholar] [CrossRef]
- Reinke, S.; Geissler, S.; Taylor, W.R.; Schmidt-Bleek, K.; Juelke, K.; Schwachmeyer, V.; Dahne, M.; Hartwig, T.; Akyüz, L.; Meisel, C. Terminally differentiated CD8+ T cells negatively affect bone regeneration in humans. Sci. Transl. Med. 2013, 5, ra36–ra177. [Google Scholar] [CrossRef]







| 1 dpt | 3 dpt | 7 dpt | ||||||
|---|---|---|---|---|---|---|---|---|
| Cytokines | Pro- /Anti- Inflammatory Role | Helper/ Regulatory T Cell (Th/Treg) Cell Type | PT-C vs. OST | PT-C vs. PT-Ab HMGB1 | PT-C vs. OST | PT-C vs. PT-Ab HMGB1 | PT-C Vs. OST | PT-C vs. PT-Ab HMGB1 |
| IL-6 | Pro- inflammatory | Th1, Th2, Th17 and Th22 | 813 (8 to 162) * | −47 (−919 to 825) | −68 (−162 to 26) | 23 (−64.33 to 109.4) | 66 (−215 to 346) | 25 (−253 to 303) |
| IL-17A | Pro- inflammatory | Th17 | 105 (−100 to 310) | 60 (−57 to 178) | 44 (−205 to 294) | −14 (−352 to 323) | 70 (−114 to 254) | 43 (−145 to 231) |
| IFNγ | Pro- inflammatory | Th1 and Th17 | 0.14 (−0.6 to 0.9) | −0.03 (−0.7 to 0.63) | −0.28 (−0.8 to 0.3) | 0.01 (−0.4 to 0.4) | 0.6 (0.02 to 1.2) * | −0.003 (−1.04 to 1.03) |
| IL-22 | Pro- inflammatory | Th17 and Th22 | 150 (38 to 262) * | 67 (−53 to 187) | 1.2 (−83 to 85) | −104 (−432 to 223) | 123 (−96 to 341) | 110 (−108 to 328) |
| IL-2 | Pro- inflammatory | Th1 | 137 (28 to 246) * | 36 (−82 to 153) | 45 (−124 to 213) | 1.6 (−172 to 175) | 14 (−165 to 193) | 58 (−102 to 218) |
| IL-17F | Pro- inflammatory | Th17 | 60 (−16 to 136) | 35 (−42 to 112) | 43 (−115 to 200) | 36 (−94 to 165) | 12 (−77 to 101) | 38 (−36 to 113) |
| IL-9 | Pro- inflammatory | Th9 | 0.9 (0.2 to 1.7) | 0.2 (−0.8 to 1.2) | 0.14 (−1.2 to 1.5) | −0.3 (−1.9 to 1.3) | −0.02 (−1.3 to 1.3) | −0.006 (−1.3 to 1.3) |
| GM-CSF | Pro- inflammatory | Th1, Th2 and Th17 | 0.9 (0.01 to 1.7) | 0.3 (−0.43 to 1.04) | 0.4 (−1.04 to 1.8) | 0.3 (−1.14 to 1.7) | 0.06 (−1.3 to 1.4) | −0.2 (−1.6 to 1.3) |
| TNFα | Pro- inflammatory | Th1, Th2, Th17, Th22 and Th9 | 11 (−1.2 to 23) | 4 (−19 to 27) | 6 (−25 to 37) | 6 (−22 to 34) | −1.03 (−14 to 12) | 0.3 (−11 to 12) |
| IL-10 | Anti- inflammatory | Th1, Th2, Tregs, Th17, Th9 and Th22 | 116 (33 to 199) * | 20 (−119 to 158) | 63 (−67 to 192) | 49 (−81 to 178) | −35 (−161 to 91) | −97 (−410 to 217) |
| IL-13 | Anti- inflammatory | Th2 and Th22 | 131 (6 to 256) * | 59 (−64 to 181) | 37 (−174 to 248) | −34 (−344 to 277) | 66.14 (−95 to 228) | 42.01 (−126 to 210) |
| IL-5 | Anti- inflammatory | Th2 | 98 (−53 to 248) | 43 (−110 to 195) | 61 (−82 to 204) | 2.4 (−171 to 175) | −1.03 (−144 to 142) | 4.3 (−127 to 136) |
| IL-4 | Anti- inflammatory | Th2 | 8.7 (−6 to 23) | 3 (−13 to 20) | 6 (−16 to 28) | 5 (−14 to 23) | −0.6 (−18 to 17) | 2 (−18 to 22) |
Publisher’s Note: MDPI stays neutral with regard to jurisdictional claims in published maps and institutional affiliations. |
© 2021 by the authors. Licensee MDPI, Basel, Switzerland. This article is an open access article distributed under the terms and conditions of the Creative Commons Attribution (CC BY) license (https://creativecommons.org/licenses/by/4.0/).
Share and Cite
Muire, P.J.; Schwacha, M.G.; Wenke, J.C. Systemic T Cell Exhaustion Dynamics Is Linked to Early High Mobility Group Box Protein 1 (HMGB1) Driven Hyper-Inflammation in a Polytrauma Rat Model. Cells 2021, 10, 1646. https://doi.org/10.3390/cells10071646
Muire PJ, Schwacha MG, Wenke JC. Systemic T Cell Exhaustion Dynamics Is Linked to Early High Mobility Group Box Protein 1 (HMGB1) Driven Hyper-Inflammation in a Polytrauma Rat Model. Cells. 2021; 10(7):1646. https://doi.org/10.3390/cells10071646
Chicago/Turabian StyleMuire, Preeti J., Martin G. Schwacha, and Joseph C. Wenke. 2021. "Systemic T Cell Exhaustion Dynamics Is Linked to Early High Mobility Group Box Protein 1 (HMGB1) Driven Hyper-Inflammation in a Polytrauma Rat Model" Cells 10, no. 7: 1646. https://doi.org/10.3390/cells10071646
APA StyleMuire, P. J., Schwacha, M. G., & Wenke, J. C. (2021). Systemic T Cell Exhaustion Dynamics Is Linked to Early High Mobility Group Box Protein 1 (HMGB1) Driven Hyper-Inflammation in a Polytrauma Rat Model. Cells, 10(7), 1646. https://doi.org/10.3390/cells10071646
