Abstract
Adipose tissue senescence is implicated as a major player in obesity- and ageing-related disorders. There is a growing body of research studying relevant mechanisms in age-related diseases, as well as the use of adipose-derived stem cells in regenerative medicine. The cell banking of tissue by utilising cryopreservation would allow for much greater flexibility of use. Dimethyl sulfoxide (DMSO) is the most commonly used cryopreservative agent but is toxic to cells. Trehalose is a sugar synthesised by lower organisms to withstand extreme cold and drought that has been trialled as a cryopreservative agent. To examine the efficacy of trehalose in the cryopreservation of human adipose tissue, we conducted a systematic review of studies that used trehalose for the cryopreservation of human adipose tissues and adipose-derived stem cells. Thirteen articles, including fourteen studies, were included in the final review. All seven studies that examined DMSO and trehalose showed that they could be combined effectively to cryopreserve adipocytes. Although studies that compared nonpermeable trehalose with DMSO found trehalose to be inferior, studies that devised methods to deliver nonpermeable trehalose into the cell found it comparable to DMSO. Trehalose is only comparable to DMSO when methods are devised to introduce it into the cell. There is some evidence to support using trehalose instead of using no cryopreservative agent.
1. Introduction
Ageing results in adipose tissue dysfunction, resulting in systemic effects such as peripheral insulin resistance and inflammation. Cellular senescence and progenitor cell dysfunction are also seen in ageing adipose tissues, and these may represent potential therapeutic targets in age-related disease. Adipose tissue comprises many cell types, generally divided into two fractions: the adipocyte fraction (AF), which contains primarily mature adipocytes, and the stromovascular fraction (SVF), which comprises progenitor cells (including adipose-derived stem cells, ADCSs), pericytes, and fibroblasts. Keeping these cells in long-term culture for clinical use or research has inherent limitations, and cell banking of tissue by utilising cryopreservation would allow for much greater flexibility of use [1].
ADSCs also show great promise in regenerative medicine as these cells can differentiate into several different cell types, which can be used for tissue regeneration. For example, ADSCs can differentiate into a large number of cell types, which include chondrogenic, myogenic, osteogenic, angiogenic, and neuronal lineages [2]. With regard to the identification of ADSCs, the Mesenchymal and Tissue Stem Cell Committee of the International Society for Cellular Therapy have proposed minimal criteria to define human mesenchymal stem cells. First, they must be plastic-adherent. Second, they must express the cell surface markers CD105, CD73 and CD90, and lack the expression of CD45, CD34, CD14 or CD11b, CD79alpha or CD19 and HLA-DR. Third, they must differentiate to osteoblasts, adipocytes and chondroblasts in vitro [3].
Various methods of stromal vascular fraction cryopreservation have been demonstrated [4], but the protocol which maximises cell viability remains unclear. Biospecimens have to reach cryogenic temperatures (−196 °C) before long-term storage in liquid nitrogen. They are then warmed back to normothermic temperature (37 °C) as necessary. Two methods have been described for cryopreservation: slow-freezing and vitrification. Slow-freezing cools specimens at a low rate of about 1 °C/min to reduce intracellular ice formation. The disadvantage of this technique is that it can cause excessive dehydration, leading to osmotic stress, and deformation. Vitrification involves rapid cooling without ice formation but requires a high concentration of cryoprotective agent (CPA), and there may be limitations on the sample volume [5]. Both methods require adding a CPA to adipose tissue prior to cooling, which is a critical step in the optimal cryopreservation of human ADSCs.
Dimethyl sulfoxide (DMSO) is the most commonly used CPA in the cryopreservation of ADSCs. DMSO is a small amphipathic molecule with two non-polar methyl groups and a polar sulfoxide group. The solvent activity of DMSO allows it to readily cross cell membranes. DMSO helps prevent the formation of intracellular ice, thereby protecting the tissue from freezing injuries and helping achieve maximum tissue survival during the freezing and thawing process. DMSO is toxic to cells at room temperature and washing and centrifugation are needed after thawing to remove it from the tissue [6]. This is particularly important in clinical settings when stem cells are administered in vivo as a cell therapy, where inadvertent administration of DMSO can cause severe side effects or death [7]. Furthermore, high centrifugation speeds during the washing and removal of CPAs may damage the fragile adipose tissue after freezing/thawing [8]. The ideal cryopreservation agent should be non-toxic for cells and patients, non-antigenic and chemically inert. It should ideally not require washing prior to transplantation [9].
Owing to their low toxicity, sugars have been used as extracellular cryopreservation agents. Trehalose (α-d-glucopyranosyl α-d-glucopyranoside) is a disaccharide of glucose with low toxicity in contrast to DMSO. It is synthesised by species of bacteria, fungi, yeast, insects and plants that are prone to dehydration but is absent from vertebrates [10]. Such organisms can withstand dehydration and extreme cold. The suggested mechanisms for the protein-stabilising effect of trehalose include water replacement, glass transition and chemical stability [11]. Trehalose acts to replace water molecules and form hydrogen bonds with proteins, maintaining protein conformation in conditions of dehydration [12]. In the dehydrated state, trehalose forms a non-crystalline glass that reduces molecular movement, inhibiting metabolic activity and protein breakdown. Trehalose also acts to stabilise the phospholipid bilayer when in its “clam-shaped” conformation [13]. As the plasma membrane of mammalian cells is impermeable to trehalose, intracellular delivery is vital for cryopreservation [14,15]. The precise mechanism by which trehalose provides such protection is yet to be fully elucidated and recent studies have demonstrated adequate outcomes with only trehalose in the cryopreservation of various tissues [16,17,18,19,20]. Autologous fat could potentially be banked and used later without having to remove any agent from the cryopreserved fat grafts while providing useful long-term cryopreservation [21,22,23]. This result may be through a possible synergistic mechanism.
In an update on the cryopreservation of adipose tissue and ADSCs, Shu et al. [24] highlighted that slow-freezing (1–2 °C/min) with a combination of CPAs and rapid thawing produced optimal results and that ADSCs can retain high degrees of cell viability. This is the first review that specifically examines the role of trehalose as a CPA in the cryopreservation of human adipose tissue and ADSCs.
2. Materials and Methods
A systematic review was performed using the following databases: PubMed, CINAHL, Web of Science, MEDLINE, Cochrane Library and EMBASE. We included the following keywords and search terms: adipose stem cells, cryopreservation, trehalose, lipoaspirate, autologous fat grafting and cryopreservation. Those keywords were searched in that order in each database. We used a snowballing technique with an arbitrary cut-off of greater than two hundred articles for each database. An initial reviewer performed the search before being checked by a second reviewer. Any disputes about inclusion were resolved by a third reviewer.
The following inclusion criteria were applied: (1) interventional studies using trehalose in the cryopreservation of human adipose-derived stem cells, including case series, case–control, cohort studies and randomised controlled trials; (2) studies translated into the English language; and (3) full article accessible.
Exclusion criteria: (1) unpublished literature; (2) literature published before 2000; (3) articles not available for free viewing; and (4) studies using animal adipose-derived stem cells.
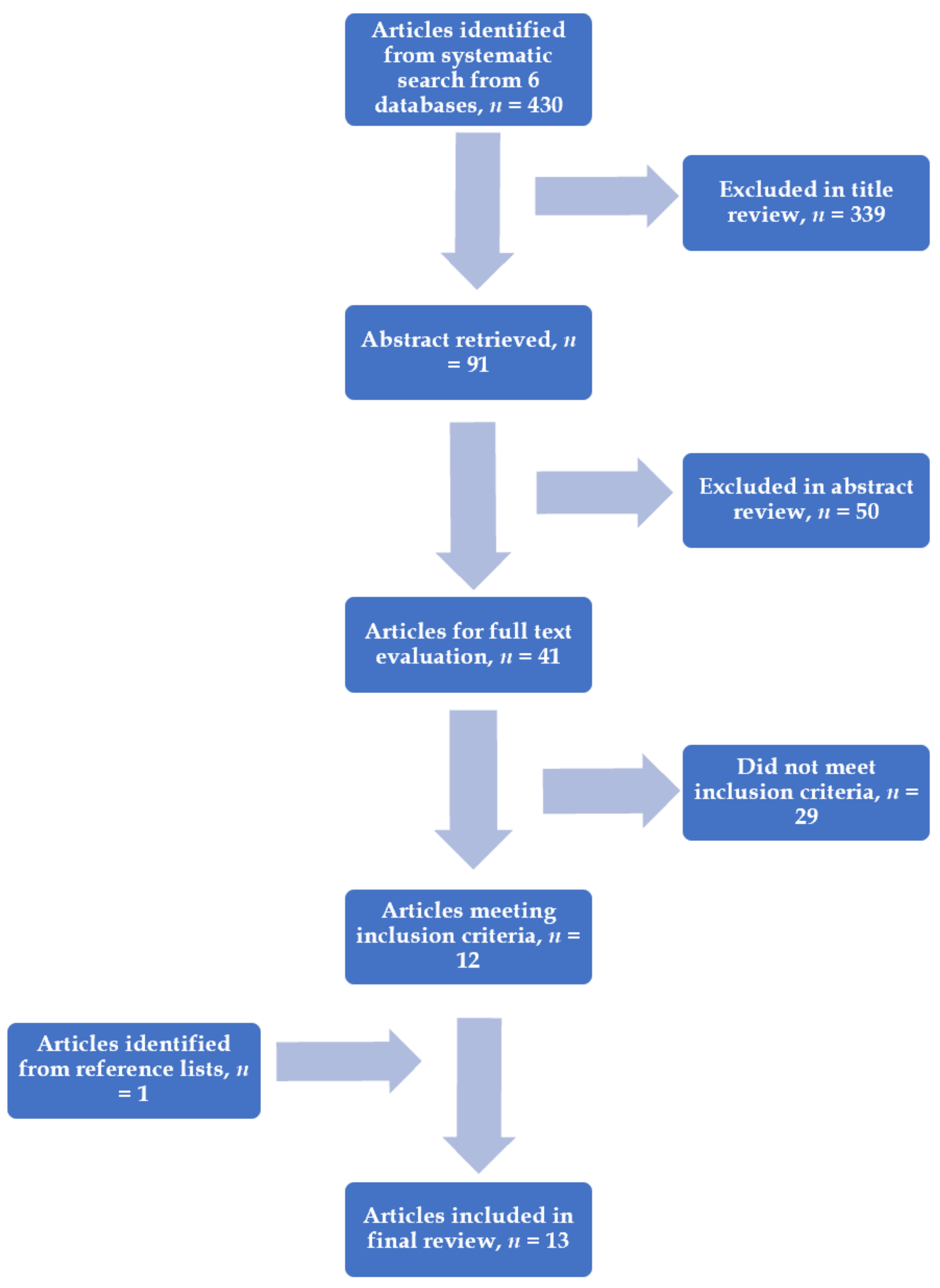
A total of 430 articles were retrieved. A total of thirteen articles with fourteen suitable studies were relevant for this systematic literature review. The studies included and excluded are summarised in Figure 1. Formal statistical analysis was not performed because of the methodologic heterogeneity demonstrated among the articles.
Figure 1.
Flow diagram showing the literature search.
3. Results
3.1. Combined Use of Trehalose and DMSO for Cryopreservation
Eight studies were included and are described in Table 1. All studies report improved viability of adipocytes following a freeze/thaw cycle if a CPA (trehalose and DMSO combined) was used compared to controls where no CPA was used. A variety of concentrations of trehalose and DMSO were used, and no significant conclusions can be drawn about the optimum concentration/combinations for optimum adipocyte yield. The cells were washed to remove the CPA according to standard protocols.
Table 1.
Cryopreservation with trehalose and dimethyl sulfoxide combined.
Pu et al. [25] tested their hypothesis that adipose aspirates obtained from conventional lipoplasty could be cryopreserved. They cryopreserved adipose tissues using slow cooling and fast rewarming rates. The combination of trehalose and DMSO resulted in significantly more viable adipocytes with better function than simple cryopreservation with liquid nitrogen. They concluded that the combination appears to provide adequate preservation of adipose tissues obtained from conventional lipoplasty.
In a later study, Pu et al. [25] injected adipose aspirates into the posterior scalp of athymic nude mice. They assessed the gross appearance of the fat grafts for volume, weight and histology. The trehalose and DMSO combinations maintained better weight, volume and tissue architecture than the simple cryopreservation group. The results of both cryopreserved groups were less satisfactory than the fresh fat control group. They concluded that the DMSO and trehalose combination provided reasonably good cryopreservation of adipose tissues. De Rosa et al. [26] tested different concentrations of CPA. When trehalose and DMSO were combined, cells recovered more than 80% of their viability post cryopreservation, with antigen expression levels close to those seen in freshly isolated cells.
Cui et al. [27] compared trehalose alone to a combination of DMSO and trehalose. They injected cryopreserved fat grafts into the posterior scalp of a nude mouse. They found that trehalose was comparable to DMSO and trehalose in providing adequate protection during cryopreservation.
Pu et al. [22] found in an in vitro study that cryopreservation with trehalose and DMSO combined yielded on average 90% of adipocytes compared to the fresh fat control. Cui et al. [23] investigated different concentrations of CPAs in vitro and found that 0.5 mol/L DMSO and 0.2 mol/L trehalose were the most effective and were significantly better than simple cryopreservation without CPAs. They went on to perform an in vivo study using 0.5 mol/L DMSO and 0.2 mol/L trehalose to cryopreserve adipose aspirates. The adipose aspirates were injected into a nude mouse and compared to controls. The DMSO and trehalose group had significantly more retained weight and volume of the injected fat grafts than the simple cryopreservation group. Pu et al. [28] tested a combination of 0.5 mol/L DMSO and 0.2 mol/L trehalose. They found that the combination of CPAs maintained a similar number of viable adipocytes and histology of the cells to the fresh fat control. However, they did report that glycerol-3-phosphatase dehydrogenase activity was significantly lower than the control, indicating a decrease in adipocyte cellular function in this group.
3.2. Comparing Trehalose vs. DMSO for Cryopreservation
Four Level 3 studies were available for analysis (Table 2). Two studies showed noninferior outcomes when trehalose was used as a CPA [7,15] when compared with DMSO, while two studies showed inferior outcomes [29,30]. Inferior outcomes were seen when no additional techniques were used to encourage the intracellular trafficking of trehalose (e.g., electroporation) [29,30].
Table 2.
Cryopreservation with trehalose vs. dimethyl sulfoxide.
Rao et al. [15] examined trehalose as a sole cryoprotectant. They achieved effective delivery into human ADSCs (hADSCs) and reported that preincubation with trehalose significantly increased post-cryopreservation cell viability to 88.1% ± 7.5%. The viability is further improved to 91.2% ± 3.4% by using a higher concentration of trehalose. This observed cell viability was similar to the DMSO group (88.2% ± 2.2%), indicating that trehalose was successfully delivered into the hADSCs during cryopreservation. Dovgan et al. [7] demonstrated that electroporation is an efficient method for delivering trehalose into hADSCs. They achieved a high survival rate approaching the values obtained with standard DMSO protocol (91.5% ± 1.6%). The authors observed no statistically significant difference between 250 mmol/L trehalose and DMSO, and with only a slight difference between 400 mmol/L trehalose and DMSO.
Roato et al. [29] compared DMSO and trehalose, and both agents showed similar degrees of viability of samples after thawing. However, the hADSCs cryopreserved in DMSO had a more rapid growth and arrived at confluence in a few days with a better morphology than those treated with trehalose. They concluded that DMSO is superior to trehalose for the cryopreservation of adipose tissue. Yong et al. [30] compared the effects of different combinations of trehalose, DMSO and FBS on hADSCs in terms of cell phenotype, proliferation potential, differentiation potential, stemness and viability. They found that ADSCs preserved in 250 mmol/L trehalose showed the lowest degree of cell viability (P < 0.05).
3.3. Comparing Trehalose with Fresh Fat Control or Simple Cryopreservation
Four studies were included for analysis (Table 3). Study protocols were heterogenous and included studies that used nanoparticles to mediate the intracellular delivery of trehalose [15], while others did not. The data appear to suggest that the use of a CPA (such as trehalose) has better outcomes than not using a CPA in terms of cell viability and cell differentiation after freezing and thawing.
Table 3.
Cryopreservation using trehalose vs. fresh fat control or simple cryopreservation.
Cui et al. [27] examined the use of trehalose as a single CPA of adipose aspirates and found that a concentration of 0.35 mol/L appeared to provide optimal cryopreservation. They also found that when a glycerol-3-phosphate dehydrogenase assay was performed to assess cellular function, there was no difference between any of the trehalose groups and the fresh fat control. In the second part of the study, cryopreserved fat was injected into the posterior scalp of a nude mouse. They found that at 4 months the volume and weight of the grafts were significantly lower than those of the fresh fat controls (P < 0.5). Rao et al. [15] used nanoparticle-mediated intracellular delivery of trehalose into adipocytes and found that the morphology and differentiation of cells were comparable between the fresh fat control group and the trehalose group. Pu et al. [31] and Cui et al. [23] reported that the trehalose group had a significant reduction in viable adipocytes compared to the fresh fat control. Both authors also said that the trehalose groups had significantly higher viable adipocyte counts than the simple cryopreservation group that used no CPA. It is important to note that cryopreservation is not typically carried out without a CPA so there is limited utility in this comparison.
4. Discussion
There are several limitations to this review. Firstly, there is an English language bias in our search strategy as only articles published in English were reviewed. However, a study by Juni et al. [32] found that this has little effect on the estimation of summary treatment effect. Secondly, several variables influence the viability of cryopreserved adipose tissue, including harvest technique, storage temperature and duration, thawing rate and the associated surgical procedure [24]. The individual contribution of each factor is not clearly understood, therefore making it difficult to draw comparisons between the studies. Thirdly, tissues were frozen for short times in several studies, which is not typical of tissue and cell banking applications.
The results from eight studies in our systematic review showed that DMSO and trehalose could be combined effectively to cryopreserve adipocytes. The advantage of this combination is that it reduces the dose of DMSO required. All four studies comparing trehalose and DMSO to simple cryotherapy with liquid nitrogen alone found a significant improvement in cryopreservation [21,23,25]. Pu et al. [6,22,25,28] found in four studies that the combination of trehalose and DMSO acted as successful CPAs with the number of adipocytes comparing very well to the fresh fat controls. In contrast, Cui et al. [23,27] found that this combination of CPAs was inferior to the fresh fat control groups. Interestingly De Rosa et al. [26] found that the combination of trehalose and DMSO performed better than DMSO alone. This result is in line with the hypothesis that these two CPAs may have a synergistic effect.
To maximise cell viability, a balance is required between reducing intracellular ice formation (by cooling slowly) and cooling quickly enough to minimise the solution effects. Mazur proposed a two-factor hypothesis attributing a lower cell survival rate when the cooling rate is slower than optimal (due to alterations in the solute concentrations of the extracellular and intracellular solutions). A faster cooling rate than optimal also decreases cell survival due to intracellular ice formation [33,34,35,36]. The storage temperature is an important variable. Erdim et al. [37] found that the storage of adipose tissue at 4 °C reduced the number of live fat cells compared to freshly isolated cells, but this was not statistically significant (P > 0.05). Wolter et al. [38] compared storing cryopreserved fat cells at −20 °C and −80 °C for up to 30 days. They found that −80 °C yielded higher viability than −20 °C, with the latter leading to nonviable tissue.
Storage temperature is thought to significantly influence the viability of cryopreserved adipose tissue. Subzero temperatures result in ice formation damage, but this can be mitigated by the storage of tissue at less than −70 °C. Rapid thawing can improve cell viability by reducing the risk of intracellular ice formation, and subsequent ice crystal growth. Son et al. [39] performed a study that showed that adipocytes’ viability rapidly declined following frozen storage for one day at both −15 °C and −70 °C and subsequently decreased slowly in storage after eight weeks. By this point, only around 5% of the fat cells remained viable, suggesting that both these storage conditions are not ideal for cryopreservation. Hwang et al. [40] compared the survival rates of adipose tissue in various thawing conditions, such as natural thawing at 25 °C for 15 min; natural thawing at 25 °C for 5 min, followed by rapid thawing at 37 °C in a water bath for 5 min; and rapid thawing at 37 °C for 10 min in a water bath. The authors found a rapid thaw at 37 °C for 10 min in a water bath to be the optimal method for thawing the cryopreserved adipose tissue. The freezing behaviour of the cells can be modified by the addition of CPAs, which affect the rates of water transport, ice nucleation and ice crystal growth. MacRae et al. [41] cryopreserved adipose tissue with and without CPAs. They concluded that at −196 °C, adipose tissue preserved with CPAs showed increased viability compared to that preserved without CPAs, thus demonstrating their importance.
Long-term cryopreserved ADSCs demonstrate a low risk of tumorigenicity and therefore offer great potential in regenerative medicine [30]. Developing successful serum-free and xeno-free defined cryopreservation methods will enable more widespread clinical applications of stem cells [42]. The literature suggests a combination of extracellular trehalose with a penetrating CPA appears to be efficient [42], and the potential benefits of using trehalose as a CPA are well-described. However, delivering sufficient quantities intracellularly remains a hurdle. Various techniques have been described, including microinjection into the cell, electroporation, fluid phase endocytosis, engineered transmembrane pores and nanoparticles. The optimum method for this is still under investigation. Outcomes in the literature are heterogenous because cryopreservation protocols may result in insufficient trafficking of trehalose into cells, or the delivery step (e.g., electroporation) might compromise cellular integrity and affect their ability to withstand further stresses induced by the freezing [43]. Further studies are therefore required to develop an effective approach for the intracellular delivery of trehalose for cell cryopreservation.
Finally, there remains some variation in the cryopreservation of tissues and further studies are required to determine optimal protocols. Choudhery et al. demonstrated that adipose tissue could be successfully cryopreserved without compromising cell morphology, as well as subsequent proliferation and differentiation potential [1], making this a useful tool in regenerative medicine. However, more work needs to be performed on characterising the optimal cryopreservation techniques for the different tissues and cell types of interest.
Author Contributions
C.A.C. and W.S.K. contributed to the study conception and design; C.A.C., W.P.W.S., K.T.M.S., S.-K.L. and W.S.K. contributed to literature review and analysis; C.A.C., W.P.W.S., K.T.M.S., S.-K.L. and W.S.K. drafted, critically revised and edited the manuscript; C.A.C., W.P.W.S., K.T.M.S., S.-K.L. and W.S.K. approved the final version. All authors have read and agreed to the published version of the manuscript.
Funding
No funding was received for the preparation of this manuscript.
Institutional Review Board Statement
Not applicable.
Informed Consent Statement
Not applicable.
Data Availability Statement
Not applicable.
Conflicts of Interest
There are no conflicts of interest to declare.
References
- Choudhery, M.S.; Badowski, M.; Muise, A.; Pierce, J.; Harris, D.T. Cryopreservation of whole adipose tissue for future use in regenerative medicine. J. Surg. Res. 2014, 187, 24–35. [Google Scholar] [CrossRef] [PubMed]
- Mizuno, H.; Tobita, M.; Uysal, A.C. Concise review: Adipose-derived stem cells as a novel tool for future regenerative medicine. Stem Cells 2012, 30, 804–810. [Google Scholar] [CrossRef] [PubMed]
- Dominici, M.; Le Blanc, K.; Mueller, I.; Slaper-Cortenbach, I.; Marini, F.; Krause, D.; Deans, R.; Keating, A.; Prockop, D.; Horwitz, E. Minimal criteria for defining multipotent mesenchymal stromal cells. The International Society for Cellular Therapy position statement. Cytotherapy 2006, 8, 315–317. [Google Scholar] [CrossRef]
- Thirumala, S.; Gimble, J.M.; Devireddy, R.V. Cryopreservation of stromal vascular fraction of adipose tissue in a serum-free freezing medium. J. Tissue Eng. Regen. Med. 2010, 4, 224–232. [Google Scholar] [CrossRef] [PubMed]
- Huang, H.; Rey-Bedon, C.; Yarmush, M.L.; Usta, O.B. Deep-supercooling for extended preservation of adipose-derived stem cells. Cryobiology 2020, 92, 67–75. [Google Scholar] [CrossRef] [PubMed]
- Cui, X.; Pu, L.L. The search for a useful method for the optimal cryopreservation of adipose aspirates: Part I. In vitro study. Aesthet. Surg. J. 2009, 29, 248–252. [Google Scholar] [CrossRef]
- Dovgan, B.; Barlic, A.; Knezevic, M.; Miklavcic, D. Cryopreservation of Human Adipose-Derived Stem Cells in Combination with Trehalose and Reversible Electroporation. J. Membr. Biol. 2017, 250, 1–9. [Google Scholar] [CrossRef]
- Hoareau, L.; Bencharif, K.; Girard, A.C.; Gence, L.; Delarue, P.; Hulard, O.; Festy, F.; Roche, R. Effect of centrifugation and washing on adipose graft viability: A new method to improve graft efficiency. J. Plast. Reconstr. Aesthet. Surg. 2013, 66, 712–719. [Google Scholar] [CrossRef]
- Wang, X.; Hua, T.C.; Sun, D.W.; Liu, B.; Yang, G.; Cao, Y. Cryopreservation of tissue-engineered dermal replacement in Me2SO: Toxicity study and effects of concentration and cooling rates on cell viability. Cryobiology 2007, 55, 60–65. [Google Scholar] [CrossRef]
- Elbein, A.D.; Pan, Y.T.; Pastuszak, I.; Carroll, D. New insights on trehalose: A multifunctional molecule. Glycobiology 2003, 13, 17R–27R. [Google Scholar] [CrossRef] [PubMed]
- Colaco, C.; Kampinga, J.; Roser, B. Amorphous stability and trehalose. Science 1995, 268, 788. [Google Scholar] [CrossRef]
- Allison, S.D.; Chang, B.; Randolph, T.W.; Carpenter, J.F. Hydrogen bonding between sugar and protein is responsible for inhibition of dehydration-induced protein unfolding. Arch. Biochem. Biophys. 1999, 365, 289–298. [Google Scholar] [CrossRef] [PubMed]
- Albertorio, F.; Chapa, V.A.; Chen, X.; Diaz, A.J.; Cremer, P.S. The alpha,alpha-(1-->1) linkage of trehalose is key to anhydrobiotic preservation. J. Am. Chem. Soc. 2007, 129, 10567–10574. [Google Scholar] [CrossRef] [PubMed]
- Erdag, G.; Eroglu, A.; Morgan, J.; Toner, M. Cryopreservation of fetal skin is improved by extracellular trehalose. Cryobiology 2002, 44, 218–228. [Google Scholar] [CrossRef]
- Rao, W.; Huang, H.; Wang, H.; Zhao, S.; Dumbleton, J.; Zhao, G.; He, X. Nanoparticle-mediated intracellular delivery enables cryopreservation of human adipose-derived stem cells using trehalose as the sole cryoprotectant. ACS Appl. Mater. Interfaces 2015, 7, 5017–5028. [Google Scholar] [CrossRef]
- Pegg, D.E. The history and principles of cryopreservation. Semin. Reprod. Med. 2002, 20, 5–13. [Google Scholar] [CrossRef]
- Wusteman, M.C.; Simmonds, J.; Vaughan, D.; Pegg, D.E. Vitrification of rabbit tissues with propylene glycol and trehalose. Cryobiology 2008, 56, 62–71. [Google Scholar] [CrossRef]
- Pietramaggiori, G.; Kaipainen, A.; Ho, D.; Orser, C.; Pebley, W.; Rudolph, A.; Orgill, D.P. Trehalose lyophilized platelets for wound healing. Wound Repair Regen. 2007, 15, 213–220. [Google Scholar] [CrossRef]
- Rodrigues, J.P.; Paraguassu-Braga, F.H.; Carvalho, L.; Abdelhay, E.; Bouzas, L.F.; Porto, L.C. Evaluation of trehalose and sucrose as cryoprotectants for hematopoietic stem cells of umbilical cord blood. Cryobiology 2008, 56, 144–151. [Google Scholar] [CrossRef]
- Crowe, J.H. Trehalose as a “chemical chaperone”: Fact and fantasy. Adv. Exp. Med. Biol. 2007, 594, 143–158. [Google Scholar] [CrossRef]
- Pu, L.L.; Cui, X.; Fink, B.F.; Cibull, M.L.; Gao, D. Long-term preservation of adipose aspirates after conventional lipoplasty. Aesthet. Surg. J. 2004, 24, 536–541. [Google Scholar] [CrossRef] [PubMed]
- Pu, L.L.; Cui, X.; Fink, B.F.; Gao, D.; Vasconez, H.C. Adipose aspirates as a source for human processed lipoaspirate cells after optimal cryopreservation. Plast. Reconstr. Surg. 2006, 117, 1845–1850. [Google Scholar] [CrossRef] [PubMed]
- Cui, X.D.; Gao, D.Y.; Fink, B.F.; Vasconez, H.C.; Pu, L.L. Cryopreservation of human adipose tissues. Cryobiology 2007, 55, 269–278. [Google Scholar] [CrossRef] [PubMed]
- Shu, Z.; Gao, D.; Pu, L.L. Update on cryopreservation of adipose tissue and adipose-derived stem cells. Clin. Plast. Surg. 2015, 42, 209–218. [Google Scholar] [CrossRef] [PubMed]
- Pu, L.L.; Cui, X.; Li, J.; Fink, B.F.; Cibull, M.L.; Gao, D. The fate of cryopreserved adipose aspirates after in vivo transplantation. Aesthet. Surg. J. 2006, 26, 653–661. [Google Scholar] [CrossRef] [PubMed]
- De Rosa, A.; De Francesco, F.; Tirino, V.; Ferraro, G.A.; Desiderio, V.; Paino, F.; Pirozzi, G.; D’Andrea, F.; Papaccio, G. A new method for cryopreserving adipose-derived stem cells: An attractive and suitable large-scale and long-term cell banking technology. Tissue Eng. Part C Methods 2009, 15, 659–667. [Google Scholar] [CrossRef] [PubMed]
- Cui, X.; Pu, L.L. The search for a useful method for the optimal cryopreservation of adipose aspirates: Part II. In vivo study. Aesthet. Surg. J. 2010, 30, 451–456. [Google Scholar] [CrossRef] [PubMed]
- Pu, L.L.; Coleman, S.R.; Cui, X.; Ferguson, R.E., Jr.; Vasconez, H.C. Cryopreservation of autologous fat grafts harvested with the Coleman technique. Ann. Plast. Surg. 2010, 64, 333–337. [Google Scholar] [CrossRef]
- Roato, I.; Alotto, D.; Belisario, D.C.; Casarin, S.; Fumagalli, M.; Cambieri, I.; Piana, R.; Stella, M.; Ferracini, R.; Castagnoli, C. Adipose Derived-Mesenchymal Stem Cells Viability and Differentiating Features for Orthopaedic Reparative Applications: Banking of Adipose Tissue. Stem Cells Int. 2016, 2016, 4968724. [Google Scholar] [CrossRef]
- Yong, K.W.; Pingguan-Murphy, B.; Xu, F.; Abas, W.A.; Choi, J.R.; Omar, S.Z.; Azmi, M.A.; Chua, K.H.; Wan Safwani, W.K. Phenotypic and functional characterization of long-term cryopreserved human adipose-derived stem cells. Sci. Rep. 2015, 5, 9596. [Google Scholar] [CrossRef]
- Pu, L.L.; Cui, X.; Fink, B.F.; Cibull, M.L.; Gao, D. Cryopreservation of adipose tissues: The role of trehalose. Aesthet. Surg. J. 2005, 25, 126–131. [Google Scholar] [CrossRef] [PubMed]
- Juni, P.; Holenstein, F.; Sterne, J.; Bartlett, C.; Egger, M. Direction and impact of language bias in meta-analyses of controlled trials: Empirical study. Int. J. Epidemiol. 2002, 31, 115–123. [Google Scholar] [CrossRef]
- Mazur, P. Kinetics of Water Loss from Cells at Subzero Temperatures and the Likelihood of Intracellular Freezing. J. Gen. Physiol. 1963, 47, 347–369. [Google Scholar] [CrossRef] [PubMed]
- Mazur, P. Cryobiology: The freezing of biological systems. Science 1970, 168, 939–949. [Google Scholar] [CrossRef] [PubMed]
- Mazur, P. The role of intracellular freezing in the death of cells cooled at supraoptimal rates. Cryobiology 1977, 14, 251–272. [Google Scholar] [CrossRef]
- Mazur, P.; Leibo, S.P.; Chu, E.H. A two-factor hypothesis of freezing injury. Evidence from Chinese hamster tissue-culture cells. Exp. Cell Res. 1972, 71, 345–355. [Google Scholar] [CrossRef]
- Erdim, M.; Tezel, E.; Numanoglu, A.; Sav, A. The effects of the size of liposuction cannula on adipocyte survival and the optimum temperature for fat graft storage: An experimental study. J. Plast. Reconstr. Aesthet. Surg. 2009, 62, 1210–1214. [Google Scholar] [CrossRef] [PubMed]
- Wolter, T.P.; von Heimburg, D.; Stoffels, I.; Groeger, A.; Pallua, N. Cryopreservation of mature human adipocytes: In vitro measurement of viability. Ann. Plast. Surg. 2005, 55, 408–413. [Google Scholar] [CrossRef] [PubMed]
- Son, D.; Oh, J.; Choi, T.; Kim, J.; Han, K.; Ha, S.; Lee, K. Viability of fat cells over time after syringe suction lipectomy: The effects of cryopreservation. Ann. Plast. Surg. 2010, 65, 354–360. [Google Scholar] [CrossRef] [PubMed]
- Hwang, S.M.; Lee, J.S.; Kim, H.D.; Jung, Y.H.; Kim, H.I. Comparison of the viability of cryopreserved fat tissue in accordance with the thawing temperature. Arch. Plast. Surg. 2015, 42, 143–149. [Google Scholar] [CrossRef]
- MacRae, J.W.; Tholpady, S.S.; Ogle, R.C.; Morgan, R.F. Ex vivo fat graft preservation: Effects and implications of cryopreservation. Ann. Plast. Surg. 2004, 52, 281–282. [Google Scholar] [CrossRef] [PubMed]
- Yong, K.W.; Safwani, W.; Xu, F.; Zhang, X.; Choi, J.R.; Abas, W.; Omar, S.Z.; Azmi, M.A.N.; Chua, K.H.; Pingguan-Murphy, B. Assessment of tumourigenic potential in long-term cryopreserved human adipose-derived stem cells. J. Tissue Eng. Regen. Med. 2017, 11, 2217–2226. [Google Scholar] [CrossRef] [PubMed]
- Lopez, M.; Bollag, R.J.; Yu, J.C.; Isales, C.M.; Eroglu, A. Chemically Defined and Xeno-Free Cryopreservation of Human Adipose-Derived Stem Cells. PLoS ONE 2016, 11, e0152161. [Google Scholar] [CrossRef]
Publisher’s Note: MDPI stays neutral with regard to jurisdictional claims in published maps and institutional affiliations. |
© 2021 by the authors. Licensee MDPI, Basel, Switzerland. This article is an open access article distributed under the terms and conditions of the Creative Commons Attribution (CC BY) license (https://creativecommons.org/licenses/by/4.0/).
