Abstract
Tubulin post-translational modifications regulate microtubule properties and functions. Mitotic spindle microtubules are highly modified. While tubulin detyrosination promotes proper mitotic progression by recruiting specific microtubule-associated proteins motors, tubulin acetylation that occurs on specific microtubule subsets during mitosis is less well understood. Here, we show that siRNA-mediated depletion of the tubulin acetyltransferase ATAT1 in epithelial cells leads to a prolonged prometaphase arrest and the formation of monopolar spindles. This results from collapse of bipolar spindles, as previously described in cells deficient for the mitotic kinase PLK1. ATAT1-depleted mitotic cells have defective recruitment of PLK1 to centrosomes, defects in centrosome maturation and thus microtubule nucleation, as well as labile microtubule-kinetochore attachments. Spindle bipolarity could be restored, in the absence of ATAT1, by stabilizing microtubule plus-ends or by increasing PLK1 activity at centrosomes, demonstrating that the phenotype is not just a consequence of lack of K-fiber stability. We propose that microtubule acetylation of K-fibers is required for a recently evidenced cross talk between centrosomes and kinetochores.
Keywords:
microtubules; acetylation; acetyltransferase ATAT1; mitosis; spindle; centrosome; kinetochore; PLK1 kinase 1. Introduction
Microtubules (MTs) are long hollow tubes made of 13 protofilaments, formed by the polymerization of αβ-tubulin heterodimers [1]. In cells, elongation and shrinkage of MTs results from polymerization/depolymerization of tubulin subunits. Controlled and differential regulation of MT dynamics results in the arrangement of strikingly different MT networks, allowing specific cell functions. Examples are the long bundled MTs which regulate the elongation of axons in neurons, while, in mitosis, chromatid alignment and their subsequent faithful separation depends upon the organization of MTs into a mitotic spindle.
MT behavior and specialization requires binding of microtubule-associated-proteins (MAPs) and molecular motors. It is now generally accepted that specific tubulin isotypes and post-translational modifications (PTMs) mark MTs for spatial and temporal recruitment of specific MAPs and motors, exemplifying the “tubulin code” [2].
Accordingly, it was shown that the MT severing activity of the spastin ATPase, altered in autosomal dominant spastic paraplegia [3], is strictly controlled by MT polyglutamylation [4,5]. The tubulin code has been further supported by the discovery that, in mitosis, selective MAP and motors are recruited by subsets of either tyrosinated or detyrosinated MTs to promote spindle orientation and proper chromatid alignment to the metaphase plate [6,7,8].
The unstructured C-terminal tail of MTs is the target of most PTMs but this is not the case for MT acetylation that occurs on lysine 40 (α-tubulin K40) located in the lumen of MTs [9]. MT acetylation was long considered as a marker of MT stability, but recent studies now show that MT acetylation increases MT flexibility and resistance to mechanical breakage by weakening the interactions between protofilaments, thus increasing the microtubule lifespan [10,11].
Although the MT acetyltransferase ATAT1 is not essential for embryo survival in mice [12,13,14], MT acetylation regulates intracellular transport [15], lysosome trafficking [16], and focal adhesion dynamics [17,18] and is involved in multiple processes such as dendrite and axon morphogenesis in neurons [19], cell–cell contact inhibition [13], cell invasion and migration [20,21]. This apparent discrepancy between essential functions of ATAT1 at the cellular level and viable knockout embryos may be reconciled by mounting evidence that ATAT1 may be crucial under altered physiological conditions revealed in cell culture, yet its loss can be compensated for by other mechanisms in the natural tissue environment [13,22].
The MT acetylation levels vary from one cell type to the other, allowing specific cellular functions, but these differences are lost during mitosis when spindles are assembled [23]. This suggests the need for a tight regulation of MT acetylation in mitosis. During spindle evolution, different subsets of MTs are acetylated [24,25]. In prophase and prometaphase, acetylation is mainly present on the centrosomes. At metaphase and during anaphase, acetylation appears on the spindle MTs but is excluded from astral MTs. The midbody gets acetylated only when microtubule compaction has occurred. Although mitotic microtubule acetylation is highly dynamic, little is known about its functions. Interference with several regulators of the MT deacetylase HDAC6, such as Kindlin, RITA, or ESWR1, induces mitotic defects correlated with deregulated MT acetylation [22,25,26,27]. However, function of ATAT1-mediated acetylation of mitotic spindle microtubules remains unknown. ATAT1 knockout mice are viable but low levels of acetylated tubulin remain on the mitotic spindles of ATAT1−/− murine embryonic fibroblasts [13], indicating that another acetyltransferase may overcome the lack of ATAT1.
In this study, we investigated ATAT1 functions in mitosis in an epithelial cell model. Loss of ATAT1 induced severe mitotic defects that are characterized by a prolonged prometaphase-like arrest and formation of monopolar MT spindles. The G2/M activity of kinesin-5 was not downregulated in ATAT1 depleted cells. Instead, monopolarization occurs by spindle collapse after initial centrosome separation. We observed that spindles induced in either ATAT1-depleted or PLK1-inhibited cells present striking similarities. PLK1 is a major mitotic kinase that regulates MT nucleation and dynamics throughout the spindle [28,29]. We found that, in ATAT1-depleted mitotic cells, PLK1 recruitment to the centrosomes was strongly reduced. We could rescue the monopolar spindle phenotype of ATAT1-depleted cells by stabilizing spindle MTs by different means or by codepleting ATAT1 with MYPT1, the regulatory subunit of myosin phosphatase [30] which regulates mitotic centrosomal PLK1 activity [31]. Thus, we provide evidence that ATAT1-dependent MT acetylation regulates centrosomal PLK1.
2. Materials and Methods
2.1. Antibodies and Reagents
Rabbit antibodies against tubulin C102 were a gift of Dr. M. Andreu and HEC1 antibodies were a gift of Dr. PT. Stuckenberg (University of Virginia, Charlottesville, VA, USA). Polyclonal antibodies against TPX2 and PolyE-Tubulin were home-made [32,33]. All other antibodies are commercially available: Acetyl-tubulin 6-11B-1 (Santa Cruz, Santa Cruz, CA, USA), α-tubulin DM1A (Sigma, Burlington, MA, USA), Vinculin (Sigma), γ-tubulin GTU88 (Sigma), Kinesin 5 (Abcam, Cambridge, UK), pericentrin (Abcam), NEDD1 (Abcam), PRC1 (Santa Cruz), HURP (Proteintech, Chicago, IL, USA), CREST (Europa Bioproducts, Cambridge UK), PLK1 clone 35-206 (Millipore, Burlington, MA, USA), KIF2A (Novus, Littleton, CO, USA), NuMA (Abcam), BUBR1 (Cell Signaling, Danvers, MA, USA), MCAK (Millipore), MYPT1 (Proteintech).
Most chemicals, including Nocodazole, STLC, and MG132, were obtained from Sigma. BI2356 was purchased from MedChemExpress.
2.2. Cell Culture and Generation of Cell Lines
Pig kidney epithelial LLCPK1 cells were maintained at 37 °C in a 5% CO2 atmosphere in Dulbecco’s modified medium (DMEM) supplemented with 10% fetal bovine serum (GE Healthcare, Chicago, IL, USA), 100 U/mL penicillin, and 100 U/mL Streptomycin.
GFP-α-Tubulin LLCPK1 stable cell line [34] was a gift from B. Delaval (CNRS, Montpellier, France).
LLCPK1 cells expressing Eos3.2-tubulin were generated using the mEos3.2-Tubulin-C-18 plasmid kindly given by Michael Davidson ([35], Addgene # 57484). Plasmid was transfected in LLCPK1 cell using lipofectamin plus according to manufacturer instructions (Thermofisher Scientific, Illkirch, France) and stable clones were selected using G418 at 1.5 mg/mL.
For generation of LLCPK1 cells expressing doxycycline-inducible ATAT1 (wt or Dead)-GFP, mus musculus ATAT1-GFP was cloned into the Sfi cleavage site of the pSBtet-Pur vector ([36], Addgene #60507). The “Dead” version was generated using the QuickChange Site-directed mutagenesis kit (Agilent Technologies, Santa Clara, CA, USA) in order to introduce the G469A mutation (D157N) that kills the acetyltransferase activity of ATAT1 [37]. These constructs are not sensitive to the siRNA against sus scrofa ATAT-1. Plasmids were transfected in LLCPK1 cells using lipofectamin plus according to manufacturer instructions (Thermo Fisher Scientific) and stable clones were selected with puromycin. Expression of transgenes was initiated by addition of 1 µg/mL doxycycline.
2.3. siRNAs, Cell Transfection, and Drug Treatments
To deplete luciferase (control) and ATAT1 from LLCPK1 cells, we respectively used Eurogentec synthesized siRNA 5′-CGUACGCGGAAUACUUCGA(dT)(dT)3′ which is not homologous to anything in vertebrate transcriptomes and siRNA 5′-CCACACCAGCUGGCUAUUGA(dT)(dT)3′ targeting nt 451–470 from ATG of sus scrofa ATAT1. SiRNAs (50 nM) were transfected for 48 h using RNAiMAX (Invitrogen, Waltham, MA, USA). In some cases, cells were enriched in mitotic cells by overnight treatment with 2 µM STLC 24 h after siRNA transfection followed by a release for 2 h in 10 µM MG132. The PLK1 inhibitor BI2356 was used at 100 nM for 2 h. For nocodazole treatments, two different concentrations were used. To induce complete MT depolymerization (Figure 3c), cells were treated with 1 µg/mL for 1 h. To stabilize MTs (Figure 7a), 10 or 20 ng/mL were used. For cold treatment, cells were rinsed and incubated in cold medium for indicated times at 4 °C.
2.4. Immunofluorescence
Cells were fixed with 4% paraformaldehyde in PEM buffer (0.1 mM PIPES, pH 6.9; 1 mM EGTA; 0.5 mM MgCl2) containing 0.2% Triton X-100 for 10 min at 37 °C or in MeOH for 10 min at −20 °C, blocked with 1% BSA and stained with appropriate antibodies diluted in PBS containing 5% fetal calf serum for 1 h, then washed 5 times in PBS and incubated with either Alexa-350, -488, -555 or -640 conjugated secondary antibodies directed against different species (Life Science, Saint Petersburg, FL, USA), then washed 5 times in PBS. Cells were mounted in ProLong Gold Antifade Mountant (Invitrogen).
2.5. Cell Imaging
Fixed cell imaging was performed with a Zeiss LSM880 Airyscan confocal microscope equipped with a ×63 Apo 1.4NA oil objective. Images were acquired using low laser power. Spatial resolution was improved by the use of the airyscan module. Most images are Maximal Intensity Projections (MIP) of 3D Z stacks. Sometimes single planes are shown, as indicated. Same laser power was used in the different siRNA conditions to be able to compare intensities of antibody stainings.
For live imaging of GFP-tubulin LLCPK1 cells, Z stack images were recorded on a dragonfly ANDOR spinning disk confocal microscope equipped with a ×60 Apo lambda 1.4NA DT oil objective and a EMCCD iXon888 Life Andor camera.
For flux measurements, Eos3.2-tubulin-expressing LLCPK1 cells were imaged on a LSM780 confocal microscope with an opened pinhole (3.5 AU). A defined region was photoactivated at 405 nm (one scan, dwell time 2.5 µs, 40 iterations, 100% laser) and images (channel S1 472–526 and channelS2 561–565) were acquired every 10 s.
2.6. Image Quantification and Statistical Analysis
The mitotic index was determined by the “analyze particle” function of ImageJ software using DAPI staining. For quantification of the time spent between NEBD and anaphase onset, live GFP-tubulin-expressing LLCPK1 cells were imaged. Timing of NEBD was defined by the loss of nucleus contrast and appearance of MT staining filling the nuclear area and timing of anaphase onset was determined by elongation of the spindle.
For phenotype analyses, the number of monopolar, bipolar, and eventually multipolar spindles were manually counted. Distances between centrosomes were measured on 3D stacks using Imaris software. For siATAT1, only cells with focused centrosomes were analyzed.
For quantification of the total fluorescence intensities of γ-tubulin, pericentrin, NEDD1, TPX2, and tubulin, we used the ImageJ software. Images were first segmented using an intensity threshold and unresolved clusters of cells were discarded. Centrosome’s regions were defined manually or with the « analyze particle » function of ImageJ. Total fluorescence intensity was calculated by multiplying the area by the mean intensities.
Quantification of total HEC1 and PLK1 intensities at centrosomes and at every kinetochore was performed on 3D stack images defining volumes for centrosomes and spots for kinetochores using Imaris software. Automatization was done using the batch convert function.
Flux speed was calculated by measuring the shortening of the distance from the spindle pole to the middle of the photoactivated tubulin signal as a function of time.
Quantification of NuMA dots occurring on K-fibers, away from the spindle pole region, was performed using the 3D stack images. Individual K-fibers were manually tracked and NuMA dots were counted. Occurrence of dots per µm was then calculated.
For KT-MT attachment, tubulin and CREST stainings were used. 3D images of mitotic spindles were analyzed using Imaris software. KTs were counted using the « Add Spots » function and assessed for binding to K-fibers.
All quantifications were plotted in Graphpad Prism software. The number of cells analyzed and the number of independent experiments (n ≥ 3) are indicated in figure legends. Statistical calculations were performed using unpaired t-tests. p < 0.0001 is considered highly significant and noted in the graphs with ****. P Values between 0.0001 and 0.001 are annotated with ***; between 0.001 and 0.01 with ** and between 0.01 and 0.05 with *. Not significant differences (p ≥ 0.05) are indicated by ns. Error bars are SEM of mean.
3. Results
3.1. Loss of ATAT1 Induces Mitotic Defects in LLCPK1 Cells
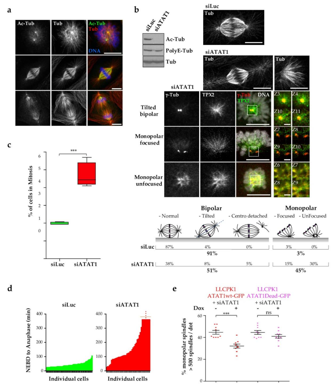
As previously reported, several MT subsets are highly acetylated during mitotic spindle evolution (Figure 1a, [38]). To study the role of MT acetylation in mitotic progression, we depleted the MT acetyltransferase ATAT1 by RNA interference in LLCPK1 epithelial cells. Figure 1b shows that ATAT1-depleted cells (siATAT1 cells) have undetectable levels of acetyl-tubulin while MT polyglutamylation and total tubulin levels are not affected. Mitotic failure was observed in about 50% of the ATAT1-depleted cells, the most prominent phenotype being the formation of monopolar spindles as revealed by tubulin staining. In addition, spindles with detached centrosomes were seen (Figure 1b). To better observe centrosomes of ATAT1-depleted MT spindles, we co-stained siATAT1 cells for the centrosomal component γ-tubulin and the microtubule-associated protein TPX2 which is crucial for spindle formation. γ-Tubulin staining of ATAT1-depleted spindles can be resolved as two dots that are either in different planes (tilted bipolar) or in the same plane (monopolar focused) while TPX2 decorates MTs in close proximity to the centrosomes (Figure 1b). We also observed an “unfocusing” of the unique spindle pole, characterized by γ-tubulin diffuse staining in a ring-like structure similar to TPX2 staining (monopolar unfocused).
Figure 1.
ATAT1 depletion induces mitotic defects. (a) Maximum intensity projection (MIP) images of mitotic LLCPK1 cells stained for acetyl-tubulin (Ac-Tub), tubulin (Tub) and DAPI. Different subsets of MTs are stained for Ac-Tub in prometaphase, metaphase, and anaphase. Scale bars are 10 µm. (b–d) LLCPK1 cells transfected for 48 h with siRNAs directed against luciferase (Luc) and ATAT1. (b) Cell lysates were analyzed by western blot using Ac-Tub and PolyE-tubulin antibodies. Total tubulin antibody was used as loading control. Representative MIP images of tubulin-stained mitotic Luc- and ATAT1-depleted cells as well as ATAT1-depleted cells stained for γ-tubulin and TPX2 are shown. Scale bars are 10 µm. Insets are single planes focusing on the centrosome region. Z section, as indicated shows that centrosomes may be in same or different planes. Z step is 0.18 µm. Scale bar is 2 µm. Cartoon illustrates the quantification of spindle phenotypes that were manually analyzed in siLuc and siATAT1 cells. 100 to 300 spindles were analyzed per condition and per experiment (n = 3). (c) Mitotic index of siLuc and siATAT1 cells. 1000 to 5000 cells were counted per condition and per experiment (n = 4). (d) Quantification of the time spent by siLuc and siATAT1 cells between nuclear envelop breakdown (NEBD) and initiation of anaphase onset. Live imaging of GFP-Tubulin-expressing LLCPK1 cells transfected with Luc or ATAT1-siRNAs was started 48 h after transfection. Images were acquired every 3 min and about 15 mitoses were analyzed per condition and per experiment (n = 3). (e) Inducible GFP-wild type (wt) and Dead ATAT1-LLCPK1 cells were transfected for 48 h with Luc and ATAT1 siRNAs. Doxycycline (Dox) was or not added 24 h post transfection to induce expression of GFP-wt/Dead-ATAT1 transgenes. Over 500 fixed mitotic cells stained for tubulin and γ-tubulin were manually analyzed, per condition and per experiment, for their spindle phenotype (n = 9). p Values between 0.0001 and 0.001 are annotated with ***.
We next measured the mitotic index of siATAT1 and siLuc cells (Figure 1c). As expected from the ATAT1 depletion-induced mitotic phenotype, there were about twice as many mitotic cells in siATAT1 cells than in siLuc cells, indicating that siATAT1 cells spent more time in mitosis. Direct measurement of mitotic length from nuclear envelope breakdown (NEBD) to anaphase, in live GFP-tubulin-expressing LLCPK1 cells, confirmed that most siATAT1 cells took far longer to align chromatids on the metaphase plate and to induce anaphase onset (Figure 1d).
To control for off-target effects of the siRNA, we engineered doxycycline inducible GFP-wild type (wt) and catalytic inactive (dead) ATAT1-LLCPK1 cell lines in which the transgenes are resistant to the siRNA. Upon depletion of endogenous ATAT1, re-expression of the wt-ATAT1 resulted in partial rescue of the monopolar spindle phenotype while no significant rescue was observed upon re-expression of the dead form of ATAT1 (Figure 1e). We do not fully understand why only a partial (but reproducible) rescue of the spindle phenotype is observed following re-expression of wt-ATAT1. Potential explanations include that ATAT1 access to a specific subset of MTs (such as centriolar MTs) may require more time. Although some functions of ATAT1 are independent of its catalytic activity [13], we show that control of spindle bipolarity requires the catalytic activity of ATAT1 in LLCPK1 epithelial cells.
3.2. Kinesin-5 Activity Is Not Affected in siATAT1 Cells
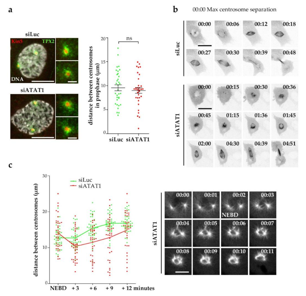
In prophase, starting roughly one hour before NEBD, the activity of kinesin-5 (KIF11/Eg5) regulates the optimal separation of centrosomes and insures the formation of an efficient bipolar spindle [39]. Centrosomal recruitment and activity of kinesin-5 depends upon TPX2 and NEK9 activity [40] and its chemical inhibition by STLC or its downregulation results in the formation of monopolar spindles [41,42]. To analyze whether kinesin-5 activity might be hampered by the lack of MT acetylation, we measured the distance between centrosomes of prophase siLuc and siATAT1 cells. Centrosome separation before NEBD is not affected by loss of ATAT1, a finding confirmed by similar staining of the recruitment of both kinesin-5 and its regulator TPX2 to centrosomes (Figure 2a).
Figure 2.
Kinesin-5 dependent centrosome separation is not affected in siATAT1cells. LLCPK1 (a) or GFP-tubulin-expressing LLCPK1 cells (b,c) were transfected for 48 h with siRNAs directed against luciferase (Luc) or ATAT1. (a) Representative MIP images of siLuc and siATAT1 prophase cells stained for kinesin-5, TPX2, and DAPI. Scale bar is 10 µm. Insets show detailed areas of both centrosomes (scale bar is 2.5 µm). Distances between the two centrosomes were measured, in both conditions, on 3D stacks using Imaris software. Around 10 prophases were counted per condition and per experiment (n = 3). (b) Live cells were imaged every 3 min using a dragonfly ANDOR spinning disk confocal microscope. Scale bar is 25 µm. (c) Left panel, quantification of the evolution of the distance between the two centrosomes in a 12-min time range after nuclear envelop breakdown (NEBD). Distances were measured as in (a) (n = 3, in total 49 siLuc, and 37 siATAT1 cells were analyzed). Solid lines show the mean of the distances. Right panel, representative images, acquired every min, of an siATAT1 GFP-tubulin-expressing LLCPK1 cell entering mitosis. Scale bar is 10 µm.
We next analyzed by live imaging, using GFP-tubulin-expressing LLCPK1 cells, how monopolar spindles formed in siATAT1 mitotic cells. In siLuc cells, mitosis completion occurred within one hour after NEBD (Figure 2b, top panel and Video S1). In live siATAT1 cells, as for siLuc cells, initial centrosomes separation occurred, but after NEBD, centrosomes come closer to each other. While a number of these spindles coped with the stress and evolved as bipolar spindles (Figure 2b, bottom panel and Video S2), others remained monopolar for several hours. Other siATAT1 cells formed bipolar spindles that were very mobile and tilted, and centrosomes sometimes detached from and reattached to the spindle (Video S3).
Since centrosomes appeared to get closer together after NEBD in siATAT1 cells, we quantified the distance between centrosomes at shorter time intervals after NEBD in live siLuc and siATAT1 cells (Figure 2c). Despite heterogeneity, the distance between the two centrosomes in the siLuc cells remained similar in the first three minutes after NEBD and then increased as the bipolar spindle was established. In contrast in siATAT1 cells, a shortening of the distance between the two centrosomes occurred in the first three minutes after NEBD. This is illustrated by GFP-tubulin behavior of an siATAT1 cell in which the MT nucleation centers get closer to each other for several minutes after initial separation (Figure 2c).
3.3. Centrosome Maturation and Centrosome-Dependent MT Nucleation Are Defective in siATAT1 Mitotic Cells
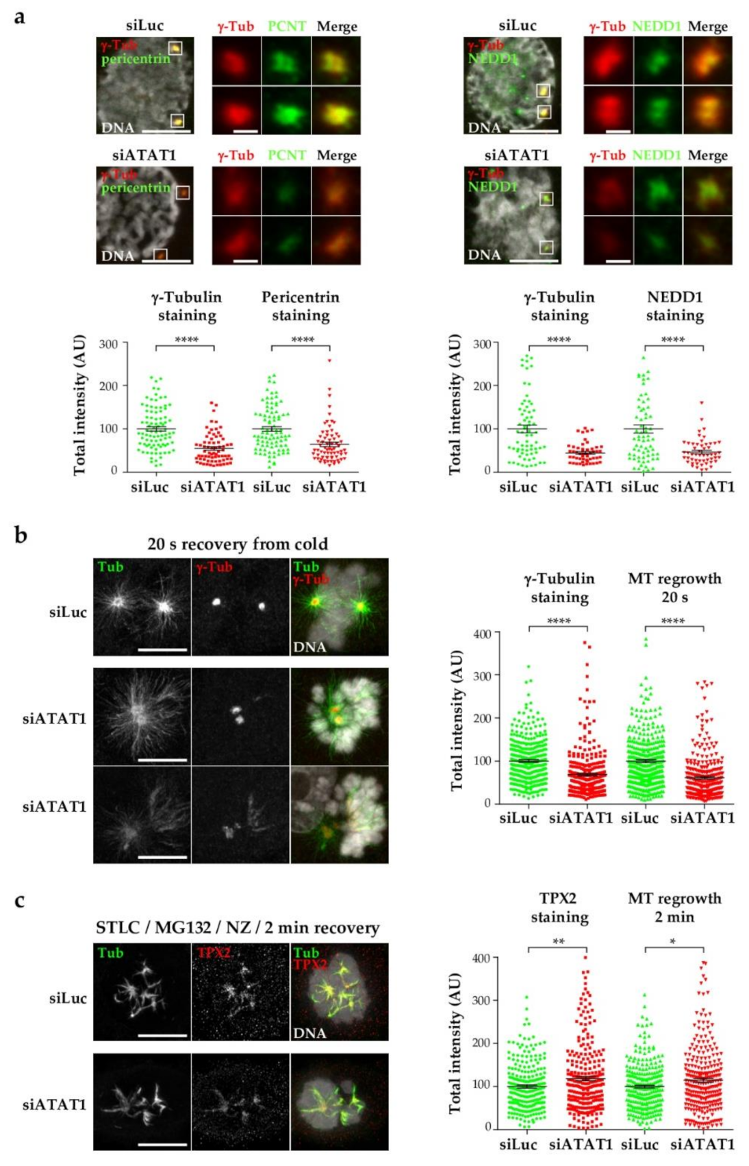
Failure of efficient centrosome separation at mitotic entry could result from poor MT nucleation. Centrosomes are the main MT nucleation centers in somatic cells. After the G2/M transition, recruitment of more pericentriolar material embeds the γ-tubulin ring complexes in a matrix and promotes MT nucleation. We thus analyzed the recruitment to the centrosomes of the main MT nucleation factor γ-tubulin, NEDD1 that binds γ -TURC, and of the pericentriolar matrix protein pericentrin. Interestingly, the recruitment of γ-tubulin, NEDD1 and pericentrin appeared defective in siATAT1 prophase centrosomes (Figure 3a), which could indicate that centrosome maturation is affected by lack of MT acetylation. We therefore looked at the MT nucleation activity at mitotic centrosomes. SiLuc and siATAT1 cells were cold-treated to depolymerize MTs, and allowed to warm for 20 s to induce ‘de novo’ MT nucleation [43]. Representative images are shown (Figure 3b). Quantification of the signals showed that both γ-tubulin and MT total intensities in the immediate vicinity of the γ-tubulin dots were decreased in siATAT1 compared to siLuc cells demonstrating that γ-tubulin recruitment and “de novo” MT nucleation from centrosomes are hampered in the absence of ATAT1.
Figure 3.
Centrosome maturation and nucleation are deficient in siATAT1 cells. LLCPK1 cells were transfected for 48 h with siRNAs directed against luciferase or ATAT1. (a) Cells were fixed and processed for immunofluorescence. Representative MIP images of prophase siLuc and siATAT1 cells stained for γ-tubulin and pericentrin (left panels) and γ-tubulin and NEDD1 (right panel) are shown. Scale bars are 9 µm. Insets show higher magnification of the centrosomes regions (scale bars are 2 µm). Total γ -tubulin, pericentrin, and NEDD1 levels were quantified using image J software. At least 15 cells were analyzed per condition and per experiment (n = 3). (b) Cells were cold treated for 20 min and then warmed for 20 s before fixation. Left panels: representative MIP images of mitotic siLuc and siATAT1 cells stained for tubulin, γ-tubulin, and DNA. Scale bars are 7.5 µm; Right panel: quantification of total γ-tubulin and tubulin intensities around centrosomes after 20 s recovery from cold. At least 100 cells were analyzed per condition and per experiment (n = 3). (c) Cells were treated for 24 h with 2 µM STLC after 24 h siRNA treatment and then washed and released in MG132 (10 µM) for 2 h. MTs were then depolymerized for 1 h with nocodazole (NZ, 2 µg/mL) and MT regrowth was allowed for 2 min at 37 °C after washing away NZ and cells were fixed. Left panels: representative MIP images of mitotic siLuc and siATAT1 cells stained for TPX2, tubulin and DNA. Scale bar is 5 µm; Right panel: quantification of total TPX2 and tubulin intensities around mitotic chromosomes after 2 min recovery from nocodazole. At least 80 cells were analyzed per condition and per experiment (n = 3). p < 0.0001 is considered highly significant and noted in the graphs with ****. Between 0.001 and 0.01 with ** and between 0.01 and 0.05 with *.
We next analyzed MT nucleation from chromosomes and kinetochores, since, unlike MT nucleation from centrosomes, this depends upon the release of spindle assembly factors by the RCC1-generated gradient of Ran-GTP [43,44]. To measure MT nucleation from chromosomes, we increased the number of mitoses by synchronizing the cells in prometaphase/metaphase. For this, we used the kinesin-5 inhibitor STLC and then released the cells in the presence of the proteasome inhibitor MG132 to allow spindle bipolarization and prevent metaphase to anaphase transition. Cells were then treated with nocodazole to depolymerize the MT network and fixed after two minutes of recovery from nocodazole. Representative images of TPX2 and tubulin stainings show that MT nucleation from chromatin was in a similar range in siLuc and siATAT1 cells. Quantification of the total MT intensity around the chromosomes confirmed that MT nucleation was similar with a slight but significant increase in siATAT1 compared to siLuc cells (Figure 3c). This robust MT nucleation around chromatin may explain why a number of siATAT1 cells cope with defects and terminate mitosis.
In summary, our data show that the mitotic centrosome maturation and the centrosome-induced MT nucleation capacity are defective in the absence of MT acetylation while chromatin-induced MT nucleation is not lowered.
3.4. PLK1 Recruitment to Centrosomes Is Hampered in siATAT1 Cells
The main mitotic kinase PLK1 is involved in multiple processes throughout mitotic progression [27]. Most importantly, PLK1 regulates centrosome maturation, MT nucleation at centrosomes, and MT-kinetochore attachments and stability. PLK1 inhibition, by its highly specific inhibitor BI2356, results in bipolar spindle collapse [45]. We thus tested whether MT acetylation levels may be important for efficient PLK1 activity. We first compared the characteristics of monopolar spindles induced by inhibition of kinesin-5 (STLC) or PLK1 (BI2356) or by depletion of ATAT1. While MTs in STLC-induced monopolar spindles did not extend beyond the chromosomes, long MTs extended far away from the chromosome plate in BI2356 monopolar spindles, a phenotype similar to that of siATAT1 cells (Figure 4a, left panels). In addition, the anti-parallel MT bundler PRC1 strongly stained MTs bundles both in BI2356-treated and siATAT1 cells but not in STLC-induced monopolar spindles (Figure 4a, left panels).
Figure 4.
ATAT1 depletion affects PLK1 recruitment at centrosomes. (a) LLCPK1 cells were transfected for 48 h with siRNAs directed against luciferase or ATAT1. SiLuc cells were treated after 24 h with STLC (2 µM) for 24 h or after 46 h with BI2356 (100 nM) for 2 h. Cells were either fixed immediately (left panels) or after 1 h cold treatment (right panels) and processed for immunofluorescence. Left panels: Representative MIP images of monopolar spindles (resulting from STLC, BI2356 or siATAT1 treatments) stained for tubulin, PRC1 and DNA. Scale Bar is 10 µm. Right panels: Representative MIP images of the monopolar spindles, after 1 h cold treatment, stained for tubulin, the K-fiber marker HURP and DNA. Scale bar is 10 µm. (b) LLCPK1 cells transfected for 48 h with siRNAs directed against luciferase or ATAT1 were fixed and stained for PLK1, HEC1, and CREST. Representative MIP images of an siLuc metaphase spindle and siATAT1 bipolar and monopolar spindles are shown. Quantification of total HEC1 and PLK1 intensities at centrosomes and at every kinetochore was performed on 3D stack images using Imaris software. At least 25 centrosomes and 700 kinetochores were analyzed per condition and per experiment (n = 3). p < 0.0001 is considered highly significant and noted in the graphs with ****.
Next, BI2356, STLC, and siATAT1-treated cells were subjected to a brief cold treatment and fixed to visualize only the stable MT-kinetochore-fibers (K-fibers). HURP protein accumulation on K-fibers was reported to be inversely proportional to their length by a mechanism that is controlled by centrosomes [46]. In STLC-treated cells, a sharp and restricted region close to the plus end of the K-fibers was decorated by HURP. In contrast, HURP staining in both BI2356-treated and ATAT1-depleted cells extended very close to the MT minus end towards the centrosome region (Figure 4a, right panels). Thus, monopolar spindles induced in siATAT1 cells display striking similarities with PLK1-inhibited monopolar spindles.
Next, to study PLK1 recruitment in siATAT1 mitotic cells, we stained PLK1 together with HEC1 and the CREST marker of centromeres. HEC1 is a kinetochore protein belonging to the NDC80 complex required for end-on kinetochore-MT attachment, and is also bound to centrosomes [47]. In siLuc metaphase cells, as expected, PLK1 was recruited to both centrosomes and kinetochores and clearly colocalized with HEC1. In both monopolar and bipolar spindles induced by ATAT1 depletion, centrosomal PLK1 staining appeared to be much weaker than in siLuc cells (Figure 4b, left panel). Kinetochore PLK1 recruitment appeared less affected. Quantification of the staining intensity of HEC1 and PLK1 at centrosomes and at every kinetochore of siLuc and siATAT1 mitotic spindles showed that HEC1 binding to centrosomes and kinetochores appeared similar in mitotic siLuc and ATAT1 cells. In contrast, PLK1 levels were strongly reduced at centrosomes in siATAT1 cells and to a lesser extent at kinetochores (Figure 4b, right panel). We thus provide evidence that MT acetylation is required for efficient recruitment of mitotic PLK1 to centrosomes, and to a lesser extent to the kinetochores.
3.5. Loss of MT Acetylation Impedes MT Flux in Mitosis and Induces Breaks in Spindle MT Bundles
In mitosis, the MT flux regulates spindle length. Earlier models suggested that KIF2A-dependent depolymerization of MTs at their minus ends and CLASP1/2-induced MT polymerization at their plus ends is most important for efficient flux [48,49]. More recently, four distinct kinesins were proposed to regulate MT flux, in response to MCAK-mediated depolymerization of K-fibers [50]. Since KIF2A and MCAK are regulated by PLK1 kinase [51,52,53,54], we analyzed how ATAT1 depletion affects MT flux. To do so, we used LLCPK1 cells expressing Eos3.2-tubulin that can be photoactivated [35]. Images were recorded every 10 s as the position of the red photoactivated tubulin moved with the flux. MT flux was readily seen in siLuc cells, and the average speed was calculated to be around 0.8 µm/min, in agreement with published reports [55] (Figure 5a top panels, quantification on the right). In contrast, for the bipolar and monopolar spindles analyzed in siATAT1 cells, flux was hardly observed. Instead, the photoactivated tubulin appeared to rapidly diffuse throughout the spindle, as if αβ-tubulin heterodimers were reincorporated along the spindle MT lattice (Figure 5a, bottom panels). This suggests that breaks occurred along the spindle MT fibers in siATAT1 cells. This finding is consistent with the fact that acetylation of MTs increases their flexibility, bending capacities, and resistance to mechanical breakage [11].
Figure 5.
ATAT1 depletion perturbs the MT spindle flux and induces MT breaks. (a) Eos3.2-tubulin-expressing LLCPK1 cells were transfected for 48 h with siRNAs directed against luciferase or ATAT1. A defined region, close to the chromosomes of mitotic cells, was photoactivated at 405 nm and images were acquired every 10 s. Sequential and representative images are shown. Scale bar is 9 µm. Flux speed of siLuc cells was estimated by measuring the shortening of the distance from the centrosome to the middle of the red photoactivated tubulin signal, as a function of time (30 cells). Flux speed of siATAT1 cells could not be evaluated because of diffuse signal. (b) LLCPK1 cells were transfected for 48 h with siRNAs directed against luciferase or ATAT1, treated with cold for 20 min, fixed, and immunostained for NuMA and tubulin. Left panels: Representative MIP images of bipolar siLuc and siATAT1 spindles and of an siATAT1 monopolar spindle are shown. Scale bar is 5 µm. A single plane of the red insets is enlarged below the MIP images. Scale bar is 4 µm. To better visualize NuMA dots along the kinetochore fibers, NUMA staining is represented using the ‘Orange hot’ LUT of Fiji. Right panel: Quantification of NuMA dots along K-fibers. The amount of NuMA dots per individual MT bundle was counted from different cells (>30 MT bundles per condition and per experiment, n = 3). p < 0.0001 is considered highly significant and noted in the graphs with ****.
NuMA recruitment to MT minus ends of newly damaged MTs in K-fibers allows, in concert with IFT88, their reanchoring into the spindle [56]. Thus, NuMA dots along K-fibers can be used as a marker of K-fiber integrity. We used this approach and manually counted the number of NuMA dots along K-fibers, outside the centrosome pole region. Staining of siLuc and siATAT1 bipolar spindles and an siATAT1 monopolar spindle with NuMA and tubulin antibodies (Figure 5b) showed more numerous NuMA dots in siATAT1 mitotic cells (insets, Figure 5b) which was confirmed by quantification (Figure 5b, right panel). Thus, NuMA decoration of K-fibers increases in both monopolar and bipolar siATAT1 spindles, showing that K-fibers are damaged in siATAT1 cells.
3.6. Kinetochore Fibers Are Acetylated and Loss of MT Acetylation Activates the Spindle Checkpoint
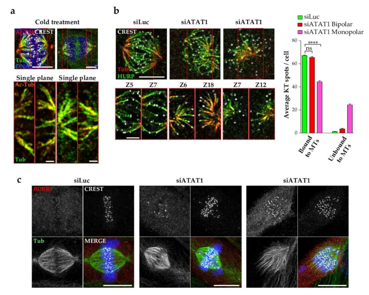
K-fiber stability and interaction with kinetochores (KTs) are regulated by PLK1 and a number of its substrates. Since K-fiber integrity appears to be affected in the absence of MT acetylation, we wondered whether tubulin acetylation occurs on K-fibers. Indeed, immunofluorescence staining of cold-treated LLCPK1 cells confirms that tubulin acetylation decorates K-fibers of both metaphase and anaphase mitotic spindles, as seen on MIP images and single planes (Figure 6a). However, MT acetylation is not required for K-fiber formation as HURP staining is observed in siATAT1 mitotic cells (Figure 4a).
Figure 6.
Loss of K-fiber acetylation affects MT-Kinetochore attachments and activates the spindle checkpoint. (a) LLCPK1 cells treated with cold for 20 min, and were fixed and immunostained for acetyl-tubulin, tubulin, the centromere marker CREST, and DNA. Representative MIP images of a metaphase and anaphase cells are shown. Scale bars are 5 µm. Single planes of red insets displaying merged staining of acetyl tubulin (orange hot LUT) and tubulin (green) are enlarged below the MIP images. Scale bars are 2.5 µm. (b,c) LLCPK1 cells transfected for 48 h with siRNAs directed against lucriferase and ATAT1. (b) Cells were treated with cold for 20 min, fixed and immunostained for tubulin, CREST, and the K-fiber marker HURP. Representative MIP images (scale bar is 5 µm) and enlarged insets of single planes (scale bar is 2.5 µm) of bipolar siLuc and siATAT1 spindles and of an siATAT1 monopolar spindle are shown. Attachment of kinetochores to MTs was quantified per cell on 3D images using Imaris software. Over 15 spindles per condition and per experiment (n = 3) were analyzed. (c) Representative MIP images of cells immunostained for DNA, tubulin, CREST, and the spindle assembly checkpoint marker BUBR1 are shown. Scale bars are 10 µm. p < 0.0001 is considered highly significant and noted in the graphs with ****.
To address whether MT acetylation is required for efficient KT binding to K-fibers, siLuc and siATAT1 cells were depolymerized by cold treatment and K-fibers were stained for tubulin, CREST as a marker for KTs and HURP as a marker of K-fibers. Representative images show that K-fibers are formed in both monopolar and bipolar siATAT1 spindles (Figure 6b). Single plane images show better details of the interaction of HURP-bound K-fibers to KTs. We quantified the number of KTs bound/unbound to K-fibers per cell and showed that most KTs were bound to K-fibers in siLuc cells. Interestingly, no strong attachment defect was observed in siATAT1 bipolar spindles, although, the quality of the attachment cannot be assessed. However, in siATAT1 monopolar spindles, strong defects in attachment were observed. Thus, MT acetylation is required for efficient KT-MT attachment (Figure 6b).
Finally, inefficient KT-MT attachments in siATAT1 mitotic cells were confirmed by staining with the spindle checkpoint marker BUBR1 together with tubulin (Figure 6c).
3.7. In siATAT1 Cells, Stabilizing MT Plus-Ends, or Increasing Centrosomal PLK1 Activity Restore Spindle Bipolarity
Our results show that MT acetylation in mitosis is important for centrosomal PLK1 recruitment and centrosome-mediated MT nucleation as well as for K-fiber integrity. To try to discriminate the functions of MT acetylation in the regulation of mechanical properties of MTs from functions linked to PLK1 defective centrosomal recruitment, we developed several approaches.
First, we asked whether regulation of overall spindle MT dynamics could rescue the monopolar spindle phenotype of siATAT1 cells. To do so, we treated cells with low doses of nocodazole (10–20 ng/mL) which reduces MT dynamics [48]. Representative images of spindles stained for TPX2 and tubulin are shown (Figure 7a). Quantification shows that lowering the dynamics of spindle MTs in siATAT1 cells with 10 ng/mL nocodazole resulted in a significant rescue of the monopolar spindle phenotype (Figure 7a). Although slightly higher doses of nocodazole also restored spindle bipolarity, it impaired chromosome congression to the metaphase plate, indicating that MT dynamics must be tightly controlled (Figure 7a, NZ20).
Figure 7.
MT-plus-end stabilization and restoring centrosomal PLK1 activity rescue the siATAT1-induced monopolar spindle phenotype. (a) LLCPK1 cells were transfected for 48 h with siRNAs directed against luciferase and ATAT1. ATAT1-depleted cells were further treated with nothing or with low doses of nocodazole (10 or 20 ng/mL) for 5 h before fixation and immunostaining for tubulin, TPX2, and DNA. Representative MIP images are shown (scale bar 12.5 µm). Sorting of the spindle phenotypes in three classes (bipolar, monopolar, multipolar) was done by blind manual counting (>200 mitotic cells per condition and per experiment, n = 3). (b) LLCPK1 cells were transfected for 48 h with siRNAs directed against luciferase, ATAT1, KIF2A, or a combination of KIF2A and ATAT1. Cells were either lysed or fixed. Cell lysates were analyzed by western blot using acetyl-tubulin and KIF2A antibodies to estimate depletion efficiencies and anti-vinculin as loading control. Fixed cells were immunostained for tubulin, KIF2A, and DNA. Representative MIP images are shown (scale bar 8 µm). Phenotype quantification was performed as in (a). (c) LLCPK1 cells were transfected for 48 h with siRNAs directed against luciferase, ATAT1, MCAK, or a combination of MCAK and ATAT1. Cells were either lysed or fixed. Cell lysates were analyzed by western blot using acetyl-tubulin and MCAK antibodies to estimate depletion efficiency and anti-tubulin as loading control. Fixed cells were immunostained for the MT plus tip marker EB1, tubulin and DNA. Representative MIP images are shown (scale bar 12.5 µm). Sorting of the spindle phenotypes in four classes (bipolar, monopolar, multipolar, various anomalies) was done by blind manual counting (>200 mitotic cells per condition and per experiment, n = 3). (d) LLCPK1 cells were transfected for 48 h with siRNAs directed against luciferase, ATAT1, the PP1C targeting subunit MYPT1 or a combination of MYPT1 and ATAT1. Cells were either lysed or fixed. Cell lysates were analyzed by western blot using acetyl-tubulin and MYPT1 antibodies to insure depletion efficiency and anti-vinculin and anti-tubulin antibodies as loading controls. Fixed cells were immunostained for TPX2, tubulin, and DNA. Representative MIP images are shown (scale bar 10 µm). Phenotype quantification was performed as in (a). p < 0.0001 is considered highly significant and noted in the graphs with ****. P Values between 0.0001 and 0.001 are annotated with ***; And between 0.01 and 0.05 with *.
Second, we explored the fact that loss of the centrosomal KIF2a depolymerase induces monopolar spindles. As in siATAT1 cells, the KIF2A-knockdown-induced monopolar phenotype was rescued by reducing MT dynamics with nocodazole [48]. We therefore wondered whether stabilization of spindle MT minus-ends could affect the siATAT1-induced mitotic phenotype. SiLuc, siATAT1, siKIF2A, and siATAT1+siKIF2A cells were analyzed by western blot (Figure 7b). As expected, in siATAT1 and siATAT1+siKIF2A cells acetylated MTs were no longer detected. By comparison to siLuc and siATAT1 cells, the level of KIF2A was only reduced by a factor of two in siKIF2A and siATAT1+siKIF2A cells showing that the efficiency of KIF2a siRNA was not optimal. Immunofluorescence staining and quantification showed that around 20% of the mitotic spindles induced in siKIF2A cells were monopolar and had reduced KIF2A staining at the poles. In siATAT1 cells, around 60% of the spindles were monopolar and depending on the focusing of the poles KIF2A staining could be resolved as two dots or was more diffuse. Surprisingly, in siATAT1+siKIF2A co-depleted cells, mitotic monopolar spindle formation sharply increased to over 80% of all spindles (Figure 7b). Thus, stabilization of MT spindle minus-ends does not rescue the siATAT1-induced monopolar spindles. On the contrary, additive effects of the double depletion on spindle monopolarization indicate that ATAT1 and KIF2A regulatory pathways are distinct.
Next, since centrosome integrity and KT-MT interactions are affected by ATAT1 loss, we wondered whether stabilizing KT attachment to MTs by depleting the KT-bound MT depolymerase MCAK could rescue the monopolar spindles of siATAT1 cells. MCAK depolymerase activity is regulated by PLK1 [54] and its depletion induces lagging chromosomes, longer spindles and various anomalies [57]. In siMCAK and siMCAK+siATAT1 cells, MCAK was no longer detected by western blot and acetylated tubulin was undetectable in siATAT1 and siMCAK+siATAT1 cells (Figure 7c). Representative images of depleted cells stained for total tubulin and the MT plus-end marker EB1 are shown (Figure 7c). Spindle phenotype quantification shows that approximately 40% of the siMCAK-spindles are abnormal. Among these, over 20% are bipolar with small extra poles (classified here as multipolar). No monopolar spindles were induced by MCAK depletion. In siATAT1 cells, as expected, almost 60% of the mitotic spindles were monopolar. Co-depletion of both proteins restored spindle bipolarity in almost 70% of the cells. These results show that loss of spindle MT acetylation is compensated for when defective MT-KT attachments, observed in siATAT1 cells (Figure 7c), are stabilized by co-depleting MCAK allowing spindle bipolarization.
Finally, we wondered whether the observed restoration of spindle bipolarity by stabilization of MT-KT attachments merely reflects the higher sensitivity of deacetylated MTs to breakage or may also depend upon the defective centrosomal PLK1 observed in siATAT1 cells. Indeed, PLK1 regulates KT-MT attachment and centrosomes were shown to regulate K-fiber dynamics [46]. To answer this question, we manipulated the targeting of the phosphatase PP1c which antagonizes the centrosomal activity of PLK1. Indeed, the phosphatase regulatory subunit MYPT1 targets PP1c to centrosomes and its depletion was shown to increase PLK1 phosphorylation at its activating site and to rescue the monopolar spindle phenotype induced by PLK1-inhibition [31]. To analyze whether monopolar spindles induced in siATAT1 cells resulted from the decreased centrosomal PLK1 accumulation observed in these cells, we reinstated PLK1 activity in siATAT1 cells by codepletion with MYPT1. Western blot analyses confirmed that MYPT1 was efficiently depleted in siMYPT1 and siMYPT1+siATAT1 cells, and that acetyl-tubulin levels remained undetectable in both siATAT1 and siMYPT1+siATAT1 cells (Figure 7d). MYPT1 depletion alone did not induce strong spindle morphology defects, while approximately 50% of the mitotic spindles were monopolar in siATAT1 cells. Co-depletion of MYPT1 together with ATAT1 rescued the monopolar spindle phenotype, showing that increasing PLK1 activity by depleting MYPT1 [31] is sufficient to oppose the loss of microtubule acetylation in mitotic cells.
4. Discussion
Different MT post-translational modifications decorate subsets of the MT mitotic spindle. MT polyglutamylation and detyrosination on the C-terminal tubulin tails is directly involved in binding MAPs and motors. While the function of polyglutamylation during mitosis has not been reported, highly specific functions of MT detyrosination have been documented. This MT modification controls spindle orientation by regulating cortical anchoring via the Cap-Gly domain-containing plus tips, CLIP170 and p150-Glued [6], chromosome congression by guiding the kinesin CENP-E to the right MT tracks [7], and error correction by controlling centromeric MCAK activity [8]. MT acetylation occurs in the lumen of the MT and is thus unlikely to directly control the binding of MAPs and motors. It has been shown to increase MT flexibility and thus resistance to mechanical breakage [10] and to regulate MT architecture [58]. However, no mitotic functions were, as yet, directly attributed to this modification. Nevertheless, to achieve spindle organization, MTs are submitted to extensive tracking and pushing forces as well as torques [59] and thus MT acetylation may be required to resist these mechanical constrains. We thus decided to analyze whether MT acetylation of subsets of spindle MTs contributes to mitotic spindle plasticity.
Using an epithelial cell model, we found that depletion of the MT acetyltransferase ATAT1 prevents MT acetylation and results in severe mitotic defects, chiefly characterized by the formation of monopolar spindles.
We found that mitotic K-fibers are acetylated and that their integrity is compromised in ATAT1-depleted cells. Indeed, in the absence of MT acetylation, the K-fibers are highly decorated with NuMA, a protein recruited to broken K-fibers in order to promote their reincorporation into the spindle [56]. Breaks also likely occur in the bundles on interpolar spindle MTs, as photoactivated tubulins in the spindle MTs of siATAT1 cells do not flux but rather diffuse throughout the spindle. In addition, stabilization of spindle MTs with low doses of nocodazole, rescues the mitotic spindle bipolarization. Together, these results provide evidence for a role for MT acetylation in regulating the plasticity of the mitotic spindle. Nevertheless, it is difficult to explain the monopolar spindle phenotype observed in siATAT1 cells solely by this mechanical function.
Different mechanisms regulate spindle bipolarization. CDK1-dependent activation of kinesin-5 is the main trigger of centrosome separation in late G2 [60], although additional pathways exist [61,62]. Inactivation of kinesin-5 does not prevent mitotic entry but leads to the establishment of monopolar mitotic spindles with two nearby spindle poles. However, in siATAT1 cells, centrosome separation is not affected until NEBD, ruling out major defects in kinesin-5 activity. Instead, we observed that in many siATAT1 cells, in the few minutes after NEBD, the two centrosomes come closer together and form a monopolar spindle which may remain as such for hours or evolve to generate bipolar spindles.
NEBD releases the chromosomes and allows MTs to bind to their kinetochore region. While K-fibers still form in the absence of MT acetylation, their attachment to kinetochores is defective and the spindle checkpoint is activated. Interestingly, spindle bipolarization can be restored in siATAT1 cells by stabilizing the MT plus-ends of K-fibers by co-depleting MCAK depolymerase, while stabilizing their minus ends by co-depleting the centrosomal KIF2A depolymerase increased monopolarity. It has been recently shown that perturbation of MT-KT interaction following the removal of CENP-A induces loss of mitotic spindle integrity and PCM dispersion [63]. We found that MT acetylation regulates centrosome maturation as accumulation of pericentrin, which acts as a scaffold for recruitment of other components of the pericentriolar material [64,65], is hampered in siATAT1 cells. Recruitment and docking of the γ-tubulin ring complex depends upon NEDD1, CDK5RAP2, and PLK1 [66,67,68,69,70]. We demonstrate that NEDD1, PLK1, and γ-tubulin recruitment to centrosomes are disrupted by the absence of MT acetylation, a finding confirmed by the decreased capacity of siATAT1 mitotic centrosomes to renucleate MTs after a cold treatment. The initiation of centrosome maturation requires PLK1-mediated phosphorylation of pericentrin [71] and loss of either pericentrin or PLK1 reduces MT nucleation at mitotic onset and induces monopolar spindles [45,72]. The formation of monopolar spindles in siATAT1 cells thus likely results from loss of centrosome integrity. One possible cause of loss of centrosome integrity is that lack of MT acetylation on the K-fibers prevents correct MT-KT attachments which in turn affects centrosome maturation. Other possibilities are that loss of acetylation of the centriole MTs is sufficient to impair centrosome maturation or that the acetylated spindle MTs serve as tracks to correctly localize centrosomal components. A recent study in Drosophila shows that deletion of ATAT1 affects centriole size supporting these hypotheses [73]. Defects in centrosome maturation could in turn affect MT-KT attachments. Indeed, centrosomes have been shown to regulate K-fiber plus-end dynamics and length by controlling the level of HURP recruited to the fibers [46]. Moreover, higher MT acetylation levels have been found associated with the older centrosome and the presence of cenexin specifically on the older centrosome has been linked to an increased KT-MT stability [74].
We found that PLK1 accumulation at centrosomes and to a lesser extent at kinetochores is impaired in the absence of MT acetylation. PLK1 has numerous substrates at both subcellular locations to ensure proper mitotic progression. Targeting of PLK1 to centrosomes and kinetochores occurs by different mechanisms. Expressing the polo-box domain (PBD) of PLK1 is sufficient for efficient targeting to the centrosomes [75] and positive feedback loops exist between centrosomal PLK1 activation and some of its PBD-binding substrates, such as pericentrin [71]. In contrast, the PBD is not sufficient for PLK1 targeting to kinetochores which requires additional pathways involving BUB1 and CENP-O [76]. The regulation of PLK1 activity is also dependent on its localization. At centrosomes, PLK1 activity is counteracted by the phosphatase PP1C. We show that the monopolar spindle phenotype in siATAT1 cells is rescued by solely increasing PLK1 activity at the centrosomes, using codepletion with MYPT1 a regulatory subunit of PP1C. This means that centrosomal defects may induce the loss of efficient MT capture by kinetochores. Direct phosphorylation of MCAK by centromeric PLK1 regulates its depolymerase activity at MT plus tips and thereby regulates correct KT-MT attachment and chromosome biorientation [53,77,78,79]. In addition, PLK1-dependent phosphorylation of MCAK regulates K-fiber length [78], as we also observed by HURP staining of K-fibers in PLK1 inhibited and siATAT1 depleted monopolar spindles. Thus, both the centrosomal and the centromeric PLK1 pools that are affected by lack of ATAT1 can contribute to establishment of incorrect KT-MT interactions.
Several acetyltransferases such as TIP60 or P300/CBP-associated factor have been shown to be important for correct mitotic progression by acetylating various proteins including the MT-plus end binding protein EB1, the kinetochore-associated protein HEC1, and the spindle assembly checkpoint protein BubR1 [80,81,82]. Here we demonstrate that cells depleted of the MT-acetyltransferase ATAT1 display K-fiber breaks, centrosomal maturation defects, and abnormal MT-KT interactions. These defects result in the formation of monopolar spindles. Whether the defects initially result from the lack of resistance of the K-fibers or from defective localization of centrosomal components along the spindle MT tracks still remains an open question. Nevertheless, it is clear that MT acetylation regulates mitotic spindle plasticity and mechanical properties, as well as the dynamic instability of the bipolar MT spindle, by controlling the correct recruitment of mitotic PLK1 kinase to the centrosomes.
Supplementary Materials
The following are available online at https://www.mdpi.com/article/10.3390/cells10081859/s1; Video S1. Live imaging of GFP-tubulin-expressing LLCPK1 cells treated with siLuc. Note that the cell divides within one hour. Frame is 50 µm; Video S2. Live imaging of GFP-tubulin-expressing LLCPK1 cells treated with siATAT1 forming a monopolar spindle that evolves to a bipolar spindle and finally divides. Note that the centrosomes come closer to each other after NEBD forming a monopolar spindle. After ~2 h a bipolar spindle is formed and after ~4.5 h cell proceeds with anaphase and terminates mitosis. Frame is 50 µm; Video S3. Live imaging of GFP-tubulin-expressing LLCPK1 cells treated with siATAT1 showing a mobile bipolar spindle and centrosome detachment/reattachment. Microtubules form a bipolar spindle that turns and tilts in the cell. After ~5 h, the centrosomes detach. One centrosome reattaches to the opposite spindle pole. After 10 h, the cell had not divided. Frame is 20 µm.
Author Contributions
Conceptualization, S.F.R., N.M. and J.v.D.; methodology, S.F.R., N.M. and J.v.D.; validation, N.M. and J.v.D.; investigation, S.F.R., C.D., G.R., J.C., N.M. and J.v.D.; writing—original draft preparation, N.M. and J.v.D.; writing—review and editing, N.M. and J.v.D.; project administration, N.M. and J.v.D.; funding acquisition, J.v.D. All authors have read and agreed to the published version of the manuscript.
Funding
This research was funded by La Ligue contre le Cancer (Région Gard & Hérault).
Institutional Review Board Statement
Not applicable.
Informed Consent Statement
Not applicable.
Data Availability Statement
All plasmids and cell lines described in this study are freely available from Nathalie Morin or Juliette van Dijk.
Acknowledgments
All authors thank M. Andreu, P.T. Stuckenberg, B. Delaval, B. Vitre and M. Davidson, for providing essential reagents and Daniel Fisher and Guillaume Bompard for critical reading of the manuscript. We also want to especially thank the engineers of the Montpellier RIO imaging facility.
Conflicts of Interest
The authors declare no conflict of interest.
References
- Desai, A.; Mitchison, T.J. Microtubule Polymerization Dynamics. Annu. Rev. Cell Dev. Biol. 1997, 13, 83–117. [Google Scholar] [CrossRef]
- Janke, C.; Magiera, M.M. The tubulin code and its role in controlling microtubule properties and functions. Nat. Rev. Mol. Cell Biol. 2020, 21, 307–326. [Google Scholar] [CrossRef]
- Hazan, J.; Fonknechten, N.; Mavel, D.; Paternotte, C.; Samson, D.; Artiguenave, F.; Davoine, C.-S.; Cruaud, C.; Dürr, A.; Wincker, P.; et al. Spastin, a new AAA protein, is altered in the most frequent form of autosomal dominant spastic paraplegia. Nat. Genet. 1999, 23, 296–303. [Google Scholar] [CrossRef] [PubMed]
- Lacroix, B.; Van Dijk, J.; Gold, N.D.; Guizetti, J.; Aldrian-Herrada, G.; Rogowski, K.; Gerlich, D.W.; Janke, C. Tubulin polyglutamylation stimulates spastin-mediated microtubule severing. J. Cell Biol. 2010, 189, 945–954. [Google Scholar] [CrossRef] [PubMed]
- Valenstein, M.L.; Roll-Mecak, A. Graded Control of Microtubule Severing by Tubulin Glutamylation. Cell 2016, 164, 911–921. [Google Scholar] [CrossRef] [PubMed]
- Peris, L.; Thery, M.; Fauré, J.; Saoudi, Y.; Lafanechère, L.; Chilton, J.K.; Gordon-Weeks, P.; Galjart, N.; Bornens, M.; Wordeman, L.; et al. Tubulin tyrosination is a major factor affecting the recruitment of CAP-Gly proteins at microtubule plus ends. J. Cell Biol. 2006, 174, 839–849. [Google Scholar] [CrossRef] [PubMed]
- Barisic, M.; Sousa, R.S.; Tripathy, S.K.; Magiera, M.M.; Zaytsev, A.V.; Pereira, A.L.; Janke, C.; Grishchuk, E.L.; Maiato, H. Microtubule detyrosination guides chromosomes during mitosis. Science 2015, 348, 799–803. [Google Scholar] [CrossRef]
- Ferreira, L.T.; Orr, B.; Rajendraprasad, G.; Pereira, A.J.; Lemos, C.; Lima, J.T.; Boldú, C.G.; Ferreira, J.G.; Barisic, M.; Maiato, H. α-Tubulin detyrosination impairs mitotic error correction by suppressing MCAK centromeric activity. J. Cell Biol. 2020, 219. [Google Scholar] [CrossRef]
- L’Hernault, S.W.; Rosenbaum, J.L. Chlamydomonas.alpha.-tubulin is posttranslationally modified by acetylation on the.epsilon.-amino group of a lysine. Biochemistry 1985, 24, 473–478. [Google Scholar] [CrossRef]
- Xu, Z.; Schaedel, L.; Portran, D.; Aguilar, A.; Gaillard, J.; Marinkovich, M.P.; Théry, M.; Nachury, M.V. Microtubules acquire resistance from mechanical breakage through intralumenal acetylation. Science 2017, 356, 328–332. [Google Scholar] [CrossRef]
- Portran, D.; Schaedel, L.; Xu, Z.; Théry, L.S.M.; Nachury, D.P.Z.X.M.V. Tubulin acetylation protects long-lived microtubules against mechanical ageing. Nat. Cell Biol. 2017, 19, 391–398. [Google Scholar] [CrossRef]
- Kim, G.-W.; Li, L.; Gorbani, M.; You, L.; Yang, X.-J. Mice Lacking α-Tubulin Acetyltransferase 1 Are Viable but Display α-Tubulin Acetylation Deficiency and Dentate Gyrus Distortion. J. Biol. Chem. 2013, 288, 20334–20350. [Google Scholar] [CrossRef]
- Aguilar, A.; Becker, L.; Tedeschi, T.; Heller, S.; Iomini, C.; Nachury, M.V. α-Tubulin K40 acetylation is required for contact inhibition of proliferation and cell–substrate adhesion. Mol. Biol. Cell 2014, 25, 1854–1866. [Google Scholar] [CrossRef]
- Kalebic, N.; Sorrentino, S.; Perlas, E.; Bolasco, G.; Martinez, C.; Heppenstall, P.A. αTAT1 is the major α-tubulin acetyltransferase in mice. Nat. Commun. 2013, 4, 1962. [Google Scholar] [CrossRef] [PubMed]
- Nakakura, T.; Nemoto, T.; Suzuki, T.; Asano-Hoshino, A.; Tanaka, H.; Arisawa, K.; Nishijima, Y.; Kiuchi, Y.; Hagiwara, H. Adrenalectomy facilitates ATAT1 expression and α-tubulin acetylation in ACTH-producing corticotrophs. Cell Tissue Res. 2016, 366, 363–370. [Google Scholar] [CrossRef]
- Wu, K.; Wang, L.; Chen, Y.; Pirooznia, M.; Singh, K.; Wälde, S.; Kehlenbach, R.H.; Scott, I.; Gucek, M.; Sack, M.N. GCN5L1 interacts with αTAT1 and RanBP2 to regulate hepatic α-tubulin acetylation and lysosome trafficking. J. Cell Sci. 2018, 131, jcs.221036. [Google Scholar] [CrossRef] [PubMed]
- Montagnac, G.; Meas-Yedid, V.; Irondelle, M.; Castro-Castro, A.; Franco, M.; Shida, T.; Nachury, M.; Benmerah, A.; Olivo-Marin, J.-C.; Chavrier, P. αTAT1 catalyses microtubule acetylation at clathrin-coated pits. Nat. Cell Biol. 2013, 502, 567–570. [Google Scholar] [CrossRef]
- Bance, B.; Seetharaman, S.; Leduc, C.; Boëda, B.; Etienne-Manneville, S. Microtubule acetylation but not detyrosination promotes focal adhesion dynamics and astrocyte migration. J. Cell Sci. 2019, 132, jcs.225805. [Google Scholar] [CrossRef] [PubMed]
- Cappelletti, G.; Calogero, A.M.; Rolando, C. Microtubule acetylation: A reading key to neural physiology and degeneration. Neurosci. Lett. 2021, 755, 135900. [Google Scholar] [CrossRef]
- Castro-Castro, A.; Janke, C.; Montagnac, G.; Paul-Gilloteaux, P.; Chavrier, P. ATAT1/MEC-17 acetyltransferase and HDAC6 deacetylase control a balance of acetylation of alpha-tubulin and cortactin and regulate MT1-MMP trafficking and breast tumor cell invasion. Eur. J. Cell Biol. 2012, 91, 950–960. [Google Scholar] [CrossRef] [PubMed]
- Oh, S.; You, E.; Ko, P.; Jeong, J.; Keum, S.; Rhee, S. Genetic disruption of tubulin acetyltransferase, αTAT1, inhibits proliferation and invasion of colon cancer cells through decreases in Wnt1/β-catenin signaling. Biochem. Biophys. Res. Commun. 2017, 482, 8–14. [Google Scholar] [CrossRef]
- Tan, H.-F.; Tan, S.-M. The focal adhesion protein kindlin-2 controls mitotic spindle assembly by inhibiting histone deacetylase 6 and maintaining α-tubulin acetylation. J. Biol. Chem. 2020, 295, 5928–5943. [Google Scholar] [CrossRef]
- Wolf, K.W. Acetylation of α-tubilin in different bovine cell types: Implications for microtubule dynamics in interphase and mitosis. Cell Biol. Int. 1995, 19, 43–52. [Google Scholar] [CrossRef]
- Piperno, G.; Ledizet, M.; Chang, X.J. Microtubules containing acetylated alpha-tubulin in mammalian cells in culture. J. Cell Biol. 1987, 104, 289–302. [Google Scholar] [CrossRef]
- Wang, Y.-L.; Chen, H.; Zhan, Y.-Q.; Yin, R.-H.; Li, C.-Y.; Ge, C.-H.; Yu, M.; Yang, X.-M. EWSR1 regulates mitosis by dynamically influencing microtubule acetylation. Cell Cycle 2016, 15, 2202–2215. [Google Scholar] [CrossRef]
- Patel, H.; Stavrou, I.; Shrestha, R.L.; Draviam, V.; Frame, M.C.; Brunton, V.G. Kindlin1 regulates microtubule function to ensure normal mitosis. J. Mol. Cell Biol. 2016, 8, 338–348. [Google Scholar] [CrossRef] [PubMed]
- Steinhäuser, K.; Klöble, P.; Kreis, N.-N.; Ritter, A.; Friemel, A.; Roth, S.; Reichel, J.M.; Michaelis, J.; Rieger, M.; Louwen, F.; et al. Deficiency of RITA results in multiple mitotic defects by affecting microtubule dynamics. Oncogene 2016, 36, 2146–2159. [Google Scholar] [CrossRef]
- Combes, G.; Alharbi, I.; Braga, L.G.; Elowe, S. Playing polo during mitosis: PLK1 takes the lead. Oncogene 2017, 36, 4819–4827. [Google Scholar] [CrossRef] [PubMed]
- Colicino, E.G.; Hehnly, H. Regulating a key mitotic regulator, polo-like kinase 1 (PLK1). Cytoskeleton 2018, 75, 481–494. [Google Scholar] [CrossRef]
- Shimizu, H.; Ito, M.; Miyahara, M.; Ichikawa, K.; Okubo, S.; Konishi, T.; Naka, M.; Tanaka, T.; Hirano, K.; Hartshorne, D.J. Characteri-zation of the myosin-binding subunit of smooth muscle myosin phosphatase. J. Biol. Chem. 1994, 269, 30407–30411. [Google Scholar] [CrossRef]
- Yamashiro, S.; Yamakita, Y.; Totsukawa, G.; Goto, H.; Kaibuchi, K.; Ito, M.; Hartshorne, D.J.; Matsumura, F. Myosin Phosphatase-Targeting Subunit 1 Regulates Mitosis by Antagonizing Polo-like Kinase 1. Dev. Cell 2008, 14, 787–797. [Google Scholar] [CrossRef] [PubMed]
- Bompard, G.; Rabeharivelo, G.; Frank, M.; Cau, J.; Delsert, C.; Morin, N. Subgroup II PAK-mediated phosphorylation regulates Ran activity during mitosis. J. Cell Biol. 2010, 190, 807–822. [Google Scholar] [CrossRef] [PubMed]
- van Dijk, J.; Rogowski, K.; Miro, J.; Lacroix, B.; Eddé, B.; Janke, C. A Targeted Multienzyme Mechanism for Selective Microtubule Polyglutamylation. Mol. Cell 2007, 26, 437–448. [Google Scholar] [CrossRef] [PubMed]
- Rusan, N.M.; Tulu, U.S.; Fagerstrom, C.; Wadsworth, P. Reorganization of the microtubule array in prophase/prometaphase requires cytoplasmic dynein-dependent microtubule transport. J. Cell Biol. 2002, 158, 997–1003. [Google Scholar] [CrossRef] [PubMed]
- Durisic, N.; Laparra-Cuervo, L.; Sandoval-Álvarez, Á.; Borbely, J.; Lakadamyali, M. Single-molecule evaluation of fluorescent protein photoactivation efficiency using an in vivo nanotemplate. Nat. Methods 2014, 11, 156–162. [Google Scholar] [CrossRef]
- Kowarz, E.; Loescher, D.; Marschalek, R. Optimized Sleeping Beauty transposons rapidly generate stable transgenic cell lines. Biotechnol. J. 2015, 10, 647–653. [Google Scholar] [CrossRef]
- Shida, T.; Cueva, J.G.; Xu, Z.; Goodman, M.B.; Nachury, M.V. The major -tubulin K40 acetyltransferase TAT1 promotes rapid ciliogenesis and efficient mechanosensation. Proc. Natl. Acad. Sci. USA 2010, 107, 21517–21522. [Google Scholar] [CrossRef]
- Nagai, T.; Ikeda, M.; Chiba, S.; Kanno, S.-I.; Mizuno, K. Furry promotes acetylation of microtubules in the mitotic spindle via inhibition of SIRT2 tubulin-deacetylase. J. Cell Sci. 2013, 126, 4369–4380. [Google Scholar] [CrossRef]
- Ferenz, N.P.; Gable, A.; Wadsworth, P. Mitotic functions of kinesin-5. Semin. Cell Dev. Biol. 2010, 21, 255–259. [Google Scholar] [CrossRef] [PubMed]
- Eibes, S.; Gallisà-Suñé, N.; Rosas-Salvans, M.; Martínez-Delgado, P.; Vernos, I.; Roig, J. Nek9 Phosphorylation Defines a New Role for TPX2 in Eg5-Dependent Centrosome Separation before Nuclear Envelope Breakdown. Curr. Biol. 2018, 28, 121–129. [Google Scholar] [CrossRef] [PubMed]
- Sawin, K.; Leguellec, K.; Philippe, M.; Mitchison, T.J. Mitotic spindle organization by a plus-end-directed microtubule motor. Nat. Cell Biol. 1992, 359, 540–543. [Google Scholar] [CrossRef] [PubMed]
- Blangy, A.; Lane, H.A.; D’Hérin, P.; Harper, M.; Kress, M.; Nigg, E. Phosphorylation by p34cdc2 regulates spindle association of human Eg5, a kinesin-related motor essential for bipolar spindle formation in vivo. Cell 1995, 83, 1159–1169. [Google Scholar] [CrossRef]
- Torosantucci, L.; De Luca, M.; Guarguaglini, G.; LaVia, P.; Degrassi, F. Localized RanGTP Accumulation Promotes Microtubule Nucleation at Kinetochores in Somatic Mammalian Cells. Mol. Biol. Cell 2008, 19, 1873–1882. [Google Scholar] [CrossRef]
- Bastiaens, P.; Caudron-Herger, M.; Niethammer, P.; Karsenti, E. Gradients in the self-organization of the mitotic spindle. Trends Cell Biol. 2006, 16, 125–134. [Google Scholar] [CrossRef]
- Lenart, P.; Petronczki, M.; Steegmaier, M.; Di Fiore, B.; Lipp, J.J.; Hoffmann, M.; Rettig, W.J.; Kraut, N.; Peters, J.-M. The Small-Molecule Inhibitor BI 2536 Reveals Novel Insights into Mitotic Roles of Polo-like Kinase 1. Curr. Biol. 2007, 17, 304–315. [Google Scholar] [CrossRef]
- Dudka, D.; Castrogiovanni, C.; Liaudet, N.; Vassal, H.; Meraldi, P. Spindle-Length-Dependent HURP Localization Allows Centrosomes to Control Kinetochore-Fiber Plus-End Dynamics. Curr. Biol. 2019, 29, 3563–3578.e6. [Google Scholar] [CrossRef]
- Wu, G.; Wei, R.; Cheng, E.; Ngo, B.; Lee, W.-H. Hec1 Contributes to Mitotic Centrosomal Microtubule Growth for Proper Spindle Assembly through Interaction with Hice1. Mol. Biol. Cell 2009, 20, 4686–4695. [Google Scholar] [CrossRef] [PubMed][Green Version]
- Ganem, N.; Compton, D.A. The KinI kinesin Kif2a is required for bipolar spindle assembly through a functional relationship with MCAK. J. Cell Biol. 2004, 166, 473–478. [Google Scholar] [CrossRef] [PubMed]
- Maffini, S.; Maia, A.R.; Manning, A.L.; Maliga, Z.; Pereira, A.L.; Junqueira, M.; Shevchenko, A.; Hyman, A.; Yates, J.R.; Galjart, N.; et al. Motor-Independent Targeting of CLASPs to Kinetochores by CENP-E Promotes Microtubule Turnover and Poleward Flux. Curr. Biol. 2009, 19, 1566–1572. [Google Scholar] [CrossRef]
- Steblyanko, Y.; Rajendraprasad, G.; Osswald, M.; Eibes, S.; Jacome, A.; Geley, S.; Pereira, A.J.; Maiato, H.; Barisic, M. Microtubule poleward flux in human cells is driven by the coordinated action of four kinesins. EMBO J. 2020, 39, e105432. [Google Scholar] [CrossRef] [PubMed]
- Jang, C.-Y.; Coppinger, J.; Seki, A.; Yates, J.R.; Fang, G. Plk1 and Aurora A regulate the depolymerase activity and the cellular localization of Kif2a. J. Cell Sci. 2009, 122, 1334–1341. [Google Scholar] [CrossRef] [PubMed]
- Ritter, A.; Sanhaji, M.; Steinhäuser, K.; Roth, S.; Louwen, F.; Yuan, J. The activity regulation of the mitotic centromere-associated kinesin by Polo-like kinase 1. Oncotarget 2014, 6, 6641–6655. [Google Scholar] [CrossRef] [PubMed][Green Version]
- Shao, H.; Huang, Y.; Zhang, L.; Yuan, K.; Chu, Y.; Dou, Z.; Jin, C.; Garcia-Barrio, M.; Liu, X.; Yao, X. Spatiotemporal dynamics of Aurora B-PLK1-MCAK signaling axis orchestrates kinetochore bi-orientation and faithful chromosome segregation. Sci. Rep. 2015, 5, 12204. [Google Scholar] [CrossRef] [PubMed]
- Zhang, L.; Shao, H.; Huang, Y.; Yan, F.; Chu, Y.; Hou, H.; Zhu, M.; Fu, C.; Aikhionbare, F.; Fang, G.; et al. PLK1 Phosphorylates Mitotic Centromere-associated Kinesin and Promotes Its Depolymerase Activity. J. Biol. Chem. 2011, 286, 3033–3046. [Google Scholar] [CrossRef] [PubMed]
- Barisic, M.; Rajendraprasad, G.; Steblyanko, Y. The metaphase spindle at steady state—Mechanism and functions of microtubule poleward flux. Semin. Cell Dev. Biol. 2021. [Google Scholar] [CrossRef] [PubMed]
- Taulet, N.; Vitre, B.; Anguille, C.; Douanier, A.; Rocancourt, M.; Taschner, M.; Lorentzen, E.; Echard, A.; Delaval, B. IFT proteins spatially control the geometry of cleavage furrow ingression and lumen positioning. Nat. Commun. 2017, 8, 1–12. [Google Scholar] [CrossRef]
- Zhu, C.; Zhao, J.; Bibikova, M.; Leverson, J.D.; Bossy-Wetzel, E.; Fan, J.-B.; Abraham, R.T.; Jiang, W. Functional Analysis of Human Microtubule-based Motor Proteins, the Kinesins and Dyneins, in Mitosis/Cytokinesis Using RNA Interference. Mol. Biol. Cell 2005, 16, 3187–3199. [Google Scholar] [CrossRef] [PubMed]
- Cueva, J.G.; Hsin, J.; Huang, K.C.; Goodman, M.B. Posttranslational Acetylation of α-Tubulin Constrains Protofilament Number in Native Microtubules. Curr. Biol. 2012, 22, 1066–1074. [Google Scholar] [CrossRef] [PubMed]
- Novak, M.; Polak, B.; Simunić, J.; Boban, Z.; Kuzmić, B.; Thomae, A.; Tolić, I.M.; Pavin, N. The mitotic spindle is chiral due to torques within microtubule bundles. Nat. Commun. 2018, 9, 3571. [Google Scholar] [CrossRef]
- Smith, E.; Hégarat, N.; Vesely, C.; Roseboom, I.; Larch, C.; Streicher, H.; Straatman, K.; Flynn, H.; Skehel, M.; Hirota, T.; et al. Differential control of Eg5-dependent centrosome separation by Plk1 and Cdk1. EMBO J. 2011, 30, 2233–2245. [Google Scholar] [CrossRef]
- Tanenbaum, M.E.; Macůrek, L.; Janssen, A.; Geers, E.F.; Fernández, M.A.; Medema, R.H. Kif15 Cooperates with Eg5 to Promote Bipolar Spindle Assembly. Curr. Biol. 2009, 19, 1703–1711. [Google Scholar] [CrossRef]
- Raaijmakers, J.; Van Heesbeen, R.G.H.P.; Meaders, J.L.; Geers, E.F.; Fernandez-Garcia, B.; Medema, R.H.; Tanenbaum, M. Nuclear envelope-associated dynein drives prophase centrosome separation and enables Eg5-independent bipolar spindle formation. EMBO J. 2012, 31, 4179–4190. [Google Scholar] [CrossRef]
- Gemble, S.; Simon, A.; Pennetier, C.; Dumont, M.; Hervé, S.; Meitinger, F.; Oegema, K.; Rodriguez, R.; Almouzni, G.; Fachinetti, D.; et al. Centromere Dysfunction Compromises Mitotic Spindle Pole Integrity. Curr. Biol. 2019, 29, 3072–3080. [Google Scholar] [CrossRef]
- Zimmerman, W.C.; Sillibourne, J.; Rosa, J.; Doxsey, S.J. Mitosis-specific Anchoring of γ Tubulin Complexes by Pericentrin Controls Spindle Organization and Mitotic Entry. Mol. Biol. Cell 2004, 15, 3642–3657. [Google Scholar] [CrossRef] [PubMed]
- Haren, L.; Stearns, T.; Lüders, J. Plk1-Dependent Recruitment of γ-Tubulin Complexes to Mitotic Centrosomes Involves Multiple PCM Components. PLoS ONE 2009, 4, e5976. [Google Scholar] [CrossRef]
- Haren, L.; Remy, M.-H.; Bazin, I.; Callebaut, I.; Wright, M.; Merdes, A. NEDD1-dependent recruitment of the γ-tubulin ring complex to the centrosome is necessary for centriole duplication and spindle assembly. J. Cell Biol. 2006, 172, 505–515. [Google Scholar] [CrossRef]
- Fong, K.-W.; Choi, Y.-K.; Rattner, J.B.; Qi, R.Z. CDK5RAP2 Is a Pericentriolar Protein That Functions in Centrosomal Attachment of the γ-Tubulin Ring Complex. Mol. Biol. Cell 2008, 19, 115–125. [Google Scholar] [CrossRef] [PubMed]
- Palazzo, R.E.; Vogel, J.M.; Schnackenberg, B.J.; Hull, D.R.; Wu, X. Centrosome maturation. Curr. Top. Dev. Biol. 1999, 49, 449–470. [Google Scholar] [CrossRef]
- Mennella, V.; Agard, D.A.; Huang, B.; Pelletier, L. Amorphous no more: Subdiffraction view of the pericentriolar material architecture. Trends Cell Biol. 2014, 24, 188–197. [Google Scholar] [CrossRef]
- Ohta, M.; Zhao, Z.; Wu, D.; Wang, S.; Harrison, J.L.; Gómez-Cavazos, J.S.; Desai, A.; Oegema, K.F. Polo-like kinase 1 independently controls microtubule-nucleating capacity and size of the centrosome. J. Cell Biol. 2021, 220, e202009083. [Google Scholar] [CrossRef] [PubMed]
- Lee, K.; Rhee, K. PLK1 phosphorylation of pericentrin initiates centrosome maturation at the onset of mitosis. J. Cell Biol. 2011, 195, 1093–1101. [Google Scholar] [CrossRef] [PubMed]
- Kim, S.; Rhee, K. Importance of the CEP215-Pericentrin Interaction for Centrosome Maturation during Mitosis. PLoS ONE 2014, 9, e87016. [Google Scholar] [CrossRef]
- Dobbelaere, J.; Cernohorska, M.S.; Huranova, M.; Slade, D.; Dammermann, A. Cep97 Is Required for Centriole Structural Integrity and Cilia Formation in Drosophila. Curr. Biol. 2020, 30, 3045–3056. [Google Scholar] [CrossRef]
- Gasic, I.; Nerurkar, P.; Meraldi, P. Centrosome age regulates kinetochore–microtubule stability and biases chromosome mis-segregation. eLife 2015, 4, e07909. [Google Scholar] [CrossRef] [PubMed]
- Kishi, K.; van Vugt, M.A.T.M.; Okamoto, K.-I.; Hayashi, Y.; Yaffe, M.B. Functional Dynamics of Polo-Like Kinase 1 at the Centrosome. Mol. Cell. Biol. 2009, 29, 3134–3150. [Google Scholar] [CrossRef]
- Nguyen, A.L.; Fadel, M.D.; Cheeseman, I.M. Differential requirements for the CENP-O complex reveal parallel PLK1 kinetochore recruitment pathways. Mol. Biol. Cell 2021, 32, 712–721. [Google Scholar] [CrossRef] [PubMed]
- Ems-McClung, S.C.; Hainline, S.G.; Devare, J.; Zong, H.; Cai, S.; Carnes, S.K.; Shaw, S.; Walczak, C.E. Aurora B Inhibits MCAK Activity through a Phosphoconformational Switch that Reduces Microtubule Association. Curr. Biol. 2013, 23, 2491–2499. [Google Scholar] [CrossRef] [PubMed]
- Ritter, A.; Kreis, N.-N.; Louwen, F.; Wordeman, L.; Yuan, J. Molecular insight into the regulation and function of MCAK. Crit. Rev. Biochem. Mol. Biol. 2016, 51, 228–245. [Google Scholar] [CrossRef]
- McHugh, T.; Zou, J.; Volkov, V.; Bertin, A.; Rappsilber, J.; Dogterom, M.; Welburn, J.P.I. The depolymerase activity of MCAK shows graded response to Aurora B kinase phosphorylation through allosteric regulation. J. Cell Sci. 2019, 132, jcs228353. [Google Scholar] [CrossRef]
- Xia, P.; Wang, Z.; Liu, X.; Wu, B.; Wang, J.; Ward, T.; Zhang, L.; Ding, X.; Gibbons, G.; Shi, Y.; et al. EB1 acetylation by P300/CBP-associated factor (PCAF) ensures accurate kinetochore-microtubule interactions in mitosis. Proc. Natl. Acad. Sci. USA 2012, 109, 16564–16569. [Google Scholar] [CrossRef]
- Zhao, G.; Cheng, Y.; Gui, P.; Cui, M.; Liu, W.; Wang, W.; Wang, X.; Ali, M.; Dou, Z.; Niu, L.; et al. Dynamic acetylation of the kinetochore-associated protein HEC1 ensures accurate microtubule–kinetochore attachment. J. Biol. Chem. 2019, 294, 576–592. [Google Scholar] [CrossRef] [PubMed]
- Choi, E.; Choe, H.; Min, J.; Choi, J.Y.; Kim, J.; Lee, H. BubR1 acetylation at prometaphase is required for modulating APC/C activity and timing of mitosis. EMBO J. 2009, 28, 2077–2089. [Google Scholar] [CrossRef] [PubMed]
Publisher’s Note: MDPI stays neutral with regard to jurisdictional claims in published maps and institutional affiliations. |
© 2021 by the authors. Licensee MDPI, Basel, Switzerland. This article is an open access article distributed under the terms and conditions of the Creative Commons Attribution (CC BY) license (https://creativecommons.org/licenses/by/4.0/).






