Abstract
Cattle-yak is a hybrid F1 generation of cattle and yak, which has a history of more than 3000 years and has shown better production performance and higher economic benefits than those of yaks. However, up to now, there has been no study on the transcriptome-wide m6A methylation profile of bovine skeletal muscle and its potential biological function during muscle development. Here, we observed significant changes in the expression levels of muscle-related marker genes and methylation-related enzymes during the development of cattle-yak, and the overall m6A content in the Longissimus dorsi muscle of 18-month-old cattle-yak decreased significantly. A total of 36,602 peaks, 11,223 genes and 8388 lncRNAs were identified in the two groups, including 2989 differential peaks (427 up-regulated peaks and 2562 down-regulated peaks), 1457 differentially expressed genes (833 up-regulated genes and 624 down-regulated genes) and 857 differentially expressed lncRNAs (293 up-regulated lncRNAs and 564 down-regulated lncRNAs). GO and KEGG analysis revealed that they were significantly enriched in some muscle-related pathways (Wnt signaling pathway and MAPK signaling pathway) and high-altitude adaptation-related pathway (HIF-1 signaling pathway). Moreover, m6A abundance was positively correlated with gene expression levels, while it was negatively correlated with lncRNA expression levels. This indicates that m6A modification played an important role in the Longissimus dorsi muscle development of cattle-yak; however, the regulation mechanism of m6A-modified mRNA and lncRNA may be different. This study was the first report of transcriptome-wide m6A-modified mRNAs and lncRNAs atlas in the Longissimus dorsi muscle development of cattle-yak, one which will provide new perspectives for genetic improvement in bovines.
    1. Introduction
Cattle-yak, as the hybrid F1 generation of cattle (Bos taurus) and yak (Bos grunniens), has a history of more than 3000 years and gradually forms a new native breed after long-term domestication. In high-altitude hypoxic areas such as the Qinghai-Tibet Plateau, the production performance and meat quality of the yaks have been unable to meet human needs, while cattle-yaks have shown obvious hybrid vigor. In previous studies, the production performance of cattle-yaks at all growth stages was significantly higher than that of yaks []. At the same time, the meat quality of cattle-yaks has higher protein and lower fat content, which can satisfy the requirements of human health and high-quality diet better than yaks [,]. Given this, it is of great significance for genetic breeding improvement to clarify the muscle development mechanism of cattle-yak. Skeletal muscle is known as an extremely important tissue; it not only acts a crucial role in regulating muscle quality in animals, but also plays an irreplaceable role in bodily health [,]. The reports revealed that the muscle cell proliferation and differentiation were precisely controlled by myogenic genes and transcription factors through strict time-series expression [,,]. It is well known that the myogenic regulatory factors (MRFs) family, including myogenic determining factor (MyoD), myogenic factor 5 (Myf5), myogenic protein (MyogG) and MRF4 take the decisive regulatory effects in skeletal muscle development []. These genes mainly take part in the skeletal muscle growth process, including myoblast differentiation, inducing terminal differentiation, promoting fusion into multinucleated myotubes and muscle fiber maintenance [,,]. In addition, long non-coding RNA (lncRNA) occupied most of the transcripts in the mammalian genome and also worked in a specific place in skeletal muscle development. The first identified lncRNA in mammalian, lncRNA-H19, was able to inhibit the proliferation and differentiation of C2C12 myoblasts line by suppressing the expression level of Smad family members []. Likewise, LncRNA-FKBP1C could control muscle fiber type by affecting the stability of MYH1B []. More and more lncRNAs have been reported to regulate the skeletal muscle maintenance or development, such as linc-MD1 [], lncR-lrm [] and lnc-Myod [,].
Besides the important role of a series of transcription factors in skeletal muscle development, the epigenetic modifications such as methylation are also critical for muscle growth [,]. Nevertheless, the genetic improvement of yak, especially the heterosis of its hybrid offspring, cattle-yak, has always focused on the phenotypic research and DNA level exploration, and rarely investigated how to promote the breeding process from the perspective of RNA modification. N6-methyladenosine (m6A) is ubiquitous in mRNA modification in eukaryotes [,,,,], and most RNA modifications were RNA methylation []. m6A modification is a dynamic and reversible process that is mediated by multiple binding proteins to regulate mRNA splicing, expression, decay and translation processes [,,], including methyltransferases (METTL1/3/14 and WTAP, etc.) [,], demethylases (ALKBH5 and FTO, etc.) [,] and reader (YTHDF1/2/3 and YTHDC, etc.) []. FTO could promote adipocyte proliferation by inhibiting the Wnt/β-catenin signaling pathway in porcine adipocytes, thereby promoting adipogenesis []. However, the expression level of FTO was negatively correlated with fat deposition in skeletal muscle, which in turn affected skeletal muscle development []. METTL3-mediated m6A methylation was identified as having many features in skeletal muscle, such as affecting muscle regeneration and myocyte state transition [,]. Although m6A-modified lncRNAs have gradually attracted the attention of researchers, the distribution characteristic and biological function of m6A in ncRNAs and regulatory elements are still unclear. Wang et al. described a m6A methylation profile of lncRNAs in porcine oxidized and glycolytic skeletal muscle, identifying seven m6A-modified lncRNAs that may play key roles in muscle fiber conversion []. In mouse C2C12 muscle cell lines, the methylation level of lncRNAs was positively correlated with the abundance of lncRNAs transcripts, and the m6A-modified lncRNA map was plotted at different growth periods []. These studies have demonstrated that m6A modification on mRNA or lncRNA was of great importance to animal myogenesis. In contrast, up to now, the m6A modification on mRNA and lncRNA profiles of skeletal muscle in cattle-yak have still not been reported. More importantly, m6A-modified lncRNAs have never been studied in skeletal muscle development of large domestic animals.
Here, we identified muscle-related marker genes in the Longissimus dorsi muscle of cattle-yak at different developmental stages, then obtained the first transcriptome-wide m6A methylation profile of cattle-yak skeletal muscle development by MeRIP-seq and RNA-seq techniques and clarified the characteristics of m6A modification. Moreover, we reassembled the transcripts and analyzed the characteristics of m6A-modified lncRNAs in skeletal muscle development of bovines for the first time. This work will complement the study of m6A methylation in plateau livestock, and provide new ideas for exploring the role of m6A in skeletal muscle and the distribution and biological function of m6A in ncRNAs.
2. Results
2.1. Global m6A Modification Patterns in the Longissimus Muscle of Cattle-Yaks from Different Ages
The MYOD1, MyoG, MYH3, MRF4 and CKM genes are considered as marker genes for differentiated myoblasts and fused myotubes, which are significantly correlated [,]. Therefore, we evaluated the relative mRNA expression levels of these genes to verify whether the weight gain of cattle-yak was consistent with the related function of these marker genes (Figure 1A). Obviously, the expression levels of the MyoG, CKM, MRF4 genes were significantly increased in cattle-yaks at eighteen months in age. Moreover, the MSTN gene, as the inhibitor of skeletal muscle development [], was significantly decreased with the increase of cattle-yak age. Meanwhile, there were significant decreases in the expression level of the Myf5 and MYOD1 genes of eighteen-month-old cattle-yaks.
 
      
    
    Figure 1.
      The analysis of muscle-related marker genes and the detection of m6A level at different development stages of cattle-yaks: (A) relative expression of muscle-related marker genes between six-month-old cattle-yaks (CY6) and eighteen-month-old cattle-yaks (CY18); (B) overall m6A content between CY6 and CY18; (C) the identification of expression levels of methylation-related genes. “***” p < 0.001, “**” p < 0.01, “*” p < 0.05.
  
Since m6A modification is instrumental in muscle development and growth, we quantified the global m6A modifications using colorimetry and the expression levels in six-month-old and eighteen-month-old cattle-yaks. As shown in Figure 1B, compared with the cattle-yaks of six months in age, the content of m6A in the cattle-yaks of eighteen months in age was significantly lower. Subsequently, the results of qRT-PCR showed that the expression levels of methyltransferases (METTL1/3 and WTAP genes) and demethylases (FTO and ALKBH5) were not significantly changed with age (Figure 1C). However, the methyltransferases ZC3H13 and VIRMA genes were significantly down-regulated in the eighteen-month-old cattle-yaks. Conversely, the methylation reader proteins with YTH domain including YTHDF1/3 and YTHDC2 were significantly increased in the Longissimus dorsi muscle of eighteen-month-old cattle-yaks. The above results indicated that m6A modifications may play a vital potential regulatory role in muscle development of cattle-yak.
2.2. Transcriptome-Wide m6A- seq Reveals Global m6A Modification Patterns from Longissimus Dorsi Muscle of Cattle-Yaks
The transcriptome m6A-seq and RNA-seq (input) were performed to investigate the role of m6A modifications in muscle development of cattle-yak. Three biologically repeated samples in each group were sequenced to ensure the repeatability of this work. A total of 12 libraries were constructed, including input and MeRIP results. After a series of rigorous screenings, we reserved a mean of 88.34 M high-quality clean reads per sample. The valid data were mapped to the reference genome by Hisat2, and the proportion of mapped reads ranged from 87.44 to 92.34% (Supplementary Table S2).
Peak calling was performed by MeTDiff software, and we detected 20,104 and 22,218 peaks in Group eighteen-month-old cattle-yaks (CY18) and six-month-old cattle-yaks (CY6), respectively. The peaks in the two groups represented transcripts of 9863 genes and 10,375 genes. Among them, there were 14,384 CY6-unique peaks and 16,498 CY18-unique peaks, respectively (Figure 2A,B). Interestingly, the results showed that the m6A peaks per gene in cattle-yak skeletal muscle (~3.0) were generally higher than those in bovine skeletal myoblasts and myotubes (~1.60 m6A peaks per m6A transcript) [], human HepG2 (∼1.7 m6A peaks per gene) [] and pig adipose tissue (∼1.3 m6A peaks per gene) []. It can be seen from Figure 2C that most of the peaks were concentrated in the exon region, followed by the 3’UTR and 5’UTR regions, and the enriched results were consistent with previous reports of yaks [,]. Next, the significant peaks were analyzed to determine whether m6A peaks contained the m6A methyltransferase-combined consensus motifs. Consistent with previous reports, the results showed that the m6A peaks were typically present in RGAAR (R = A or G) motif [], which enhances credibility of the m6A peaks (Figure 2D).
 
      
    
    Figure 2.
      Transcriptome-wide m6A-seq and m6A peak analysis: (A) the common and specific m6A peaks in two groups; (B) the m6A peaks for genes in two groups of Venn diagrams; (C) pie chart for the peak in gene functional element region annotation; (D) sequence logo representing the consensus motif identified by DREME.
  
2.3. Analysis of Different Methylated Peaks (DMPs) in Different Development Stages
To further understand the potential function of m6A peaks’ represented genes, we performed the comparison for the abundance of m6A peaks between two groups. The 2989 differential peaks were scanned compared to the cattle-yaks of six months old, which contained 427 up-regulated peaks and 2562 down-regulated peaks (p <0.05, Fold Change >1.5) (Supplementary Table S3, Figure 3A,B). Moreover, GO and KEGG pathway enrichment analysis were performed to analyze the potential function of m6A peak-related genes. According to the GO analysis results, the differential methylated genes were enriched significantly in the terms of molecular function (MF), cellular component (CC) and biological process (BP), such as positive regulation of transcription by RNA polymerase II, protein transport, ATP binding and DNA-binding transcription factor activity et al. (Figure 3C). KEGG analysis showed DMPs enriched in some signal pathways related to the disease and high-altitude adaptation, similarly, many signaling pathways related to muscle growth were found to be enriched, including Hippo signaling pathway, Wnt signaling pathway, Notch signaling pathway, and Growth hormone synthesis, secretion and action (Figure 3D).
 
      
    
    Figure 3.
      Analysis of the DMPs in cattle-yaks of different development stages: (A) volcano plots showing the DMPs between two groups; (B) number of up- and down-regulated DMPs; (C) GO analysis of DMPs; (D) the top 30 significant enriched pathways of DMPs.
  
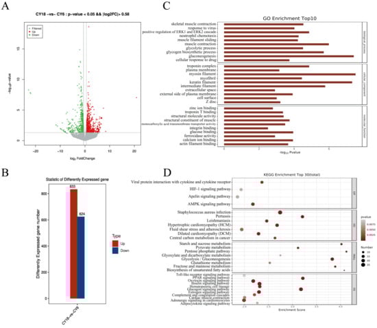
2.4. Analysis of Differentially Expressed Genes (DEGs) between Two Groups by RNA-seq
All samples were analyzed by RNA-seq in view of m6A abundance on mRNA levels [,,]. As shown in Figure 4, there were considerable differences of global mRNA expression between CY6 and CY18. We found a total of 1457 differentially expressed genes (DEGs) between two groups, including 833 up-regulated genes and 624 down-regulated genes compared to group CY6 (Supplementary Table S4, Figure 4A,B). The heatmap construction and clustering analysis were performed using unsupervised hierarchical clustering analysis to further explore the global expression changes and potential roles of DEGs (Supplementary Figure S1). Next, we further analyzed the potential function of DEGs using GO and KEGG pathway analysis. GO analysis revealed that DEGs were enriched in muscle-related terms including skeletal muscle contraction, actin filament binding and structural constituent of muscle (Figure 4C). By means of the KEGG analysis, it was uncovered that DEGs were significantly enriched in AMPK signaling pathway, HIF-1 signaling pathway and some metabolism-related and muscle-related pathways, including the PPAR signaling pathway, Fructose and mannose metabolism and Biosynthesis of unsaturated fatty acids pathways (Figure 4D).
 
      
    
    Figure 4.
      RNA-seq analysis of DEGs between two groups: (A) volcano plots representing the DEGs; (B) number of up- and down-regulated DEGs; (C) GO analysis of DEGs; (D) KEGG pathway analysis of DEGs.
  
2.5. Integrated Analysis of m6A-seq and RNA-seq Data between CY6 and CY18
To further amplify and analyze the potential role of m6A modification on gene expression, the conjoint analysis of MeRIP-seq and RNA-seq data were conducted. Interestingly, there was a positive correlation between DMPs and DEGs in the developmental stages of skeletal muscles based on Pearson Correlation Analysis (Figure 5A). Four types were identified in conformity with the change of expression level, namely hyper-up (hyper-methylated and mRNA up), hyper-down (hyper-methylated and mRNA down), hypo-up (hypo-methylated and mRNA up) and hypo-down (hypo-methylated and mRNA down), respectively. These types contained 34, 9, 129 and 86 genes, respectively (Figure 5B, Supplementary Table S5). Finally, we selected randomly eight genes to verify the accuracy of RNA-seq data using qRT-PCR, the results showed the overall change trend as same as RNA-seq data, indicating that the RNA-seq data were reliable (Figure 5C).
 
      
    
    Figure 5.
      Integrated analysis of DEPs and DEGs: (A) positive correlation between m6A methylation and mRNA expression level (r = 0.1751, p < 0.001); (B) distribution of genes with a significant change in m6A methylation level and gene expression; (C) the results of qRT-PCR for verifying the RNA-seq data. “***” p < 0.001, “**” p < 0.01, “*” p < 0.05.
  
2.6. Comprehensive Analysis of Potential Peaks in lncRNAs in the Longissimus Dorsi Muscle of Cattle-Yaks
The transcripts were reassembled to perform the lncRNA prediction and potential peaks analysis on lncRNAs using String Tie software. After a rigorous screening process, 8388 lncRNAs were identified. As shown in Figure 6A, about 73.30 % of the lncRNAs were sense lncRNAs. According to the results of FC > 1.5 and p < 0.05, a total of 857 lncRNAs were finally identified as differentially expressed lncRNAs (DELs). Moreover, compared with the cattle-yaks of group CY6, we found 293 up-regulated lncRNAs and 564 down-regulated lncRNAs (Figure 6B). To further explore the potential functions of the DELs, GO and KEGG pathway analysis were performed. The GO results showed that the DELs were significantly enriched in cell cycle, protein glycosylation and signal transduction terms (Figure 6C). According to the KEGG analysis, there were some disease-related and muscle-related pathways to be significantly enriched in, such as hypertrophic cardiomyopathy pathway, MAPK signaling pathway and cardiac muscle contraction (Figure 6D).
 
      
    
    Figure 6.
      Identification and characterization of lncRNAs identified in the Longissimus dorsi muscle of cattle-yaks at different development stages: (A) classification of the identified lncRNAs in group CY6 and CY18; (B) number of up- and down-regulated differentially expressed lncRNAs (DELs); (C) GO analysis of DELs; (D) KEGG pathway analysis of DELs; (E) the common and specific m6A peaks on the lncRNAs in two groups; (F) the differentially expressed lncRNAs were testified using qRT-PCR. “**” p < 0.01, “*” p < 0.05.
  
The location information of the identified was compared with the known lncRNA annotation information in NCBI and Ensembl databases. If there was overlap between the two, it was considered that the peak may be in lncRNA. We detected 1150 and 1133 peaks on the lncRNAs in the CY6 and CY18, respectively (Figure 6E). And there were 130 shared peaks between the two groups. Conjoint analysis of m6A and lncRNAs data was performed to identify the potential role of m6A on lncRNAs. There were 8 lncRNAs with a marked change in both RNA expressions and m6A methylation levels between group CY6 and CY18 (Table 1). Moreover, the five lncRNAs were randomly selected to test the expression levels, the results showed that the sequencing data was accurate and credible (Figure 6F).
 
       
    
    Table 1.
    Distribution of lncRNAs with a marked change in both RNA expressions and m6A methylation levels between group CY6 and CY18.
  
3. Discussion
Skeletal muscle development is a continuous and complex process that serves crucial roles in the body health []. Skeletal muscle, as the most abundant tissue in domesticated animals, is closely related to meat production and is one of the most important economic traits, especially in animal husbandry [,]. Currently, more than 150 types of post-transcriptional modifications have been discovered in all living organisms, of which more than 60 % are RNA methylation [,]. Meanwhile, N6-methyladenosine (m6A) is considered the most common internal mRNA and lncRNA modification in eukaryotes [,,,,]. However, the molecular breeding of yak and cattle-yak has mainly been concerned with the study of certain functional genes, and has rarely further explored the functional mechanism from the perspective of RNA. In the meantime, m6A methylation has been widely performed to investigate cattle-yak infertility, but there is still no report on RNA methylation related to the cattle-yak growth and development. In other words, the small amount of research on RNA methylation is insufficient to reveal the mechanism of muscle development in cattle-yak even if cattle-yaks have obvious heterosis in production performance, which has also produced the result that the m6A methylation mechanisms that contribute to the growth heterosis of cattle-yaks remain largely unknown. For this, we performed MeRIP-seq technology for the first time to establish a comprehensive transcriptome-wide atlas of m6A modifications in muscle growth and development of cattle-yak to analyze the potential functions of m6A modification in the muscle growth advantage of cattle-yak.
In previous studies, the production performance of cattle-yaks was significantly higher than that of yaks at two developmental stages, hence we selected the cattle-yaks aged six months and eighteen months to explore the transcriptome-wide m6A modifications profile []. First, we analyzed the marker genes associated with myoblast proliferation and regulation of skeletal muscle development in conjunction with the changes in production performance using qRT-PCR technology. The sufficient evidence indicated that the MYOG, MYH3 (myosin heavy chain 3), MRF4 (myogenic regulatory factor 4) and CKM (creatine kinase) genes are the marker genes of myoblast differentiation [,]. The expression of the genes that positively regulate muscle growth was significantly increased in the cattle-yaks aged eighteen months. In contrast, MSTN, as an inhibitor of skeletal muscle development, showed a significant decrease with age. These results suggested that the muscle development of eighteen-month-old cattle-yak may be faster than that of six-month-old cattle-yak. MyoD1 and Myf5, two crucial genes in the myogenic regulatory factor MRFs family, exert their effectiveness in the primary stage of muscle development, especially myoblast proliferation []. It is noteworthy that their expression levels in this study were opposite to those of MyoG and MRF4 genes, which play an important role in the fusion and differentiation of myoblasts in the secondary stage of muscle development, and their expression levels were significantly reduced with age. It indicated that the patterns of regulating skeletal muscle growth in different growth stages of cattle-yaks were different, and the types and function of myoblasts were also different. MyoD1 and Myf5 genes may act as a key part to the early stage of myogenesis and development, however, the MyoG and MRF4 genes may make a greater difference to promote skeletal muscle development of cattle-yaks with age. The above results will help us to more accurately improve the production performance of cattle-yak in different periods for molecular breeding.
The transcriptome-wide m6A profile of the Longissimus dorsi muscle of cattle-yaks contained a total of 36,602 peaks and 11,223 genes. On average, each m6A-modified gene contained more than three m6A peaks, indicating that m6A modification in cattle-yak may have a wider and more critical impact than other animals. The studies have reported that the higher levels of m6A methylation were needed by tissues with greater development capability to adapt to faster growth [], suggesting that cattle-yaks may inherit the special energy metabolism mechanism of yaks and still show strong adaptability and better production performance in high-altitude hypoxic environments. Notably, the overall level of m6A methylation showed a significant decreasing trend with age. Consistently, m6A demethylases ALKBH5 and FTO were more highly expressed in eighteen-month-old muscle samples than in six-month-old muscle samples, whereas the expression of m6A methyltransferase METTL3 and METTL1 were lower in group CY18 than in group CY6. And we speculated that this may be the reason for the overall decrease of m6A content. Moreover, it was consistent with the skeletal muscle in pigs that the overall m6A levels were negatively correlated with fat deposition []. Therefore, it was reasonable to speculate that the decrease of the overall level of m6A methylation during growth and development promoted the fat deposition of cattle-yaks to improve the ability to adapt to harsh environments, which was also consistent with the above conclusions. In the Longissimus dorsi muscle of cattle-yak, m6A modifications were mainly distributed in the CDS region, mRNA 5’UTR and 3’UTR, which is similar to other mammals (humans, mice, cattle, etc.) [,,]. This result also showed that the overall distribution of m6A modification sites is similar in mammals. Nevertheless, the distribution statistics were different from those of poultry [,], which also provided evidence for the differential diversity of m6A methylation distribution. Meanwhile, m6A peaks were more enriched in the mRNA 3′UTR than in the mRNA 5′UTR, and the result was obviously different from other mammals [,]. Previous studies have shown the m6A modifications enriched in the mRNA 3′UTR may be linked with many functions, including mRNA stability and signaling transport, and may also be able to regulate protein translation by recruiting specific factors for RNA transport or protein synthesis [,,], which may also lead to a positive correlation between m6A methylation and transcription levels in the Longissimus dorsi muscle of cattle-yak. There was no significant alteration in the mRNA 3′UTR and 5′UTR at different growth stages, showing that the higher m6A signal located at 3′UTR may exert an enormous function on promoting the growth and development of cattle-yak. The consensus motif “RGAAR” sequence was identified in m6A peaks of the Longissimus dorsi muscle, and it was consistent with the findings in mouse heart []. Interestingly, this was distinct from the results observed in most plants and mammals, therefore, it may be speculated that RNA adenosine methylation may be variable in different species, even if it is relatively conservative. There was clear-cut evidence that YTHDF3 may partially regulate cell differentiation by cooperating with YTHDF1 [], and it is consistent with our results that the expression levels of the TYHDF3 and YTHDF1 genes were positively correlated. The YTHDC2 gene also mediates the m6A binding, and is essential for embryonic differentiation. Knockout of YTHDC2 will hinder the development of mouse germ cells and lead to infertility [,]. In this work, the expression level of YTHDC2 gene showed a significant increase at the age of eighteen months, indicating that m6A modification not only affected mRNA expression, but also promoted mRNA translation during the growth and development of cattle-yaks. On the other hand, the marker genes (MyoG, MYH3, MRF4 and CKM)-related myoblast differentiation was significantly increased in the Longissimus muscle of eighteen-month-old cattle-yaks, while the overall m6A abundance showed the obvious descent trends, which was the same as the characteristics of m6A modifications in bovine skeletal muscle myoblast []. Therefore, we reasonably speculated that the demethylases (YTHDF1/3 and YTHDC2) may be able to recognize the m6A sites in the mRNA 3’UTR of these marker genes and promote their mRNA translation or stabilization, that is, m6A may accelerate muscle development by mediating the m6A levels of these genes. Certainly, this conjecture needs further exploration for verification.
The combined analysis of m6A-seq and RNA-seq data showed that there was a positive correlation between mRNA expression fold change and m6A modification abundance;  the greater the change in gene expression level, the greater the change in m6A peaks’ abundance. This result was the same as the expression relationship between m6A and mRNA in bovine myoblasts and yak adipocytes [,], but was opposite to the expression relationship characteristics in goose embryonic muscle development []. This suggested that the association between mRNA m6A abundance and gene expression level was relatively conserved, but may be different in different species, tissues or cells. Further analysis found that there were more “hypo-up” and “hypo-down” genes than “hyper-up” and “hyper-down” genes in the Longissimus dorsi muscle of cattle-yaks, which was different from the results of chicken [], goose [] and cattle []. This phenomenon indicated that genes with reduced methylation levels may be instrumental in muscle growth of cattle-yak. Moreover, compared with the study of cattle-yak testis [], our results were also unlike, indicating that even in the same species, the types of m6A-modifying genes that work in different tissues may be diverse. GO and KEGG analysis were performed to identify the potential roles of differentially methylated genes in muscle development of cattle-yak. GO analysis showed that DMPs and DEGs were mainly enriched in some muscle-related and metabolism-related terms, such as myofibril term, actin filament binding and glycolytic process, and many differentially methylated genes were also involved in the transcriptional regulation of various transcription factors through RNA polymerase. Among them, some members of the ZNF family, as key eukaryotic transcription factors, were thought to play an important role in muscle development [] and were significantly enriched in some RNA transport and skeletal muscle-related terms. According to the KEGG pathway analysis, many classical signaling pathways related to skeletal muscle development were significantly enriched, including Wnt signaling pathway and Hippo signaling pathway. In addition, DMPs and DEGs were also obviously enriched in some fat deposition-related pathways (fatty acid metabolism and PPAR signaling pathways) and plateau adaptation-related classical pathways (HIF-1 signaling pathway). We also discovered that the marker genes that related muscle development were involved in different biological processes, which also testified the potential role of functional genes in the growth and development of Longissimus dorsi muscle of cattle-yak. In summary, m6A methylation may act as a key part to promote Longissimus dorsi muscle development through the classical muscle-related signaling pathways.
In addition to the ubiquitous m6A modifications on mRNAs, m6A modifications on lncRNAs have also attracted more and more attention from researchers. Recent studies have revealed the promotion of m6A modification on lncRNA in the muscle development and muscle fiber type conversion [,,,], and some researchers reported the dynamic changes of m6A-methylated lncRNAs during skeletal muscle formation in mouse C2C12 myoblast cell line []. However, there was still no report about the m6A methylation characteristics of lncRNAs in the muscle development stage of cattle-yak. Thus, we reassembled the transcripts of all samples using MeRIP-seq and RNA-seq data and stream neural network algorithms in this study. Our study was the first evidence to identify the m6A-methylated lncRNAs dynamic alteration during Longissimus dorsi muscle development in cattle-yak, which results were consistent with the results of m6A-lncRNA in mice [] and pigs []. Moreover, gene expression levels can be regulated by m6A modification, for example, METTL14 knockdown can enhance the expression level of XIST through decreasing the m6A modification of XIST, and m6A-methylated XIST can also be recognized by YTHDF2 to mediate XIST degradation []. Similarly, METTL3-mediated m6A methylation modification can up-regulate LINC00958, resulting in low overall survival in patients with hepatocellular carcinoma []. In our comprehensive analysis, there was a negative correlation between expression levels of lncRNAs and their m6A abundance, indicating that m6A modifications may negatively regulate the expression of these lncRNAs. Combined with the results of the above methylation enzymes, we found that the expression level of m6A reader protein YTHDF2 was extremely significantly decreased during the development of cattle-yak, and YTHDF2 has been proved to mediate RNA decay and enhance RNA stability [,,]. Accordingly, it was reasonable that we speculated that YTHDF2 mainly exerted its effects on identifying and binding m6A-modified lncRNAs in the muscle growth of cattle-yaks, thereby regulating the expression level of lncRNAs and making it play a role in promoting the muscle development. It was found by Ponjavic et al. that the co-expression of ncRNAs and adjacent protein-coding genes was a common phenomenon []. We analyzed mRNAs near the DMPs lncRNAs; obviously, we found that these genes were closely related to muscle tissue development. FZD6, as the target gene of TCONS_00019792, is a receptor for Wnt gene and is associated with tissue regeneration []. Moreover, the nearby gene ZNF704 of TCONS_00019740 was bound up with production performance. It was found that the expression abundance of ZNF704 gene was significantly correlated with pork quality traits using genome-wide association and eQTL analysis []. Furthermore, Tao et al. revealed that ZNF704 was involved in muscle differentiation and metabolism in sheep, in the meantime, it was identified as a candidate gene related to the body weight []. Interestingly, the expression levels of these two lncRNAs decreased with the reduction of m6A abundance, indicating that m6A-enriched lncRNAs may play a crucial role in the early growth and development of cattle-yaks, but the functional mechanism of m6A-modified lncRNAs in skeletal muscle development needs further exploration. In addition, there was a noteworthy phenomenon that the DEL targets were not only significantly enriched in muscle-related pathways, but also significantly enriched in hypertrophic cardiomyopathy pathways that was not enriched in previous studies of DNA methylation on yaks [,]. Long-term living in high altitude areas may cause myocardial hypertrophy and other high-altitude sicknesses. We speculated that although the cattle-yak has a better ability to adapt to high altitude environment than does cattle, cattle-yak may still have myocardial hypertrophy compared with yak. This may be caused by the lack of abundant elastic fibers in the blood vessels of the cattle-yak heart, which still needs further exploration.
To sum up, this comprehensive work revealed for the first time the transcriptome-wide m6A modification and distribution patterns that affected the development of the Longissimus dorsi muscle of cattle-yak. We not only described the mRNA m6A modification profile, but also explored the lncRNA m6A modification landscape. Additionally, we identified the correlation between m6A methylation and gene or lncRNA expression levels, and analyzed the potential functions of differentially methylated genes and lncRNAs, indicating the potential regulatory mechanism of m6A modifications in skeletal muscle development. This study will provide new insights into the key regulatory role of m6A methylation in skeletal muscle development and open up new perspectives for genetic breeding in bovines.
4. Materials and Methods
4.1. Animal Welfare
All the animal experiments and procedures in this work were implemented strictly in accordance with the regulations of Lanzhou Institute of Husbandry and Pharmaceutical Sciences of the Chinese Academy of Agricultural Sciences (LIHPS, CAAS), and the grant number is LIHPS-20220144. All the animal samples were collected in Gannan Tibetan Autonomous Prefecture, Gansu, China.
4.2. Samples Collection and RNA Extraction
The experimental cattle-yaks were raised under the same feed conditions. Three cattle-yaks (6 months old) and three cattle-yaks aged 18-month-old were selected to be slaughtered for the Longissimus dorsi muscle. All the samples were stored in liquid nitrogen (−80 °C) for the subsequent RNA isolation.
According to the manufacturer’s instructions, the TRIzol (Invitrogen, Carlsbad, CA, USA) was used to isolate the total RNA. The Thermo Scientific NanoDrop 2000c (ThermoFisher Scientific Inc., Waltham, MA, USA) and 1.5% agarose gel electrophoresis were performed to assess the quality and concentration of the total RNA. Furthermore, the qualified RNA was reversed transcribed into cDNA for the quantitative real-time PCR (qRT-PCR) analysis by the Transcriptor First Strand cDNA Synthesis Kit (Takara Bio lnc., Dalian, China). The RNA and cDNA samples were frozen subsequently at −80 °C.
4.3. qRT-PCR and m6A RNA Methylation Quantification
The GAPDH gene was selected as the reference gene to evaluate the levels of RNA methylation-related genes (METTL3/14, WTAP, FTO, ALKBH5, YTHDF1/2/3, etc.) by the LightCycler® 96 Instrument (Roche, Basel, Switzerland). All the primer sequences were listed in Table S1. The experimental cycling protocol contained 95 °C (30s) of one cycle for preincubation, 95 °C (5s) and 55 °C (30s) of 39 cycles. Then the protocol stopped at 95 °C (5s). Finally, the melting curve was generated by means of cooling the productions to 65 °C and then heating to 95 °C gradually. All the experiments were run for three times, and the relative gene expression level was calculated using the 2−ΔΔCt method []. 
To further measure the global m6A levels in the yak skeletal muscle, the EpiQuik RNA Methylation Quantitative Kit (Eigentek, P-9005, Farmingdale, NY, USA) was used to construct the m6A standard curve following the manufacturer’s protocol. And absorbance was detected at 450 nm to calculate the global m6A levels using a microplate reader (Thermo Scientific, Shanghai, China).
4.4. MeRIP-Seq and mRNA Sequencing
The qualified RNA (more than 100 μg and RIN > 7.0) was retained for sequencing in the next step. Then the poly (A) RNA solution was fragmented at 94 °C for 5 min using the thermocycler. Subsequently, the pre-equilibrated m6A-Dynabeads was added into the fragmented RNA at room temperature while rotating (tail-over-head) at 7 rotations per minute for one hour. After washing of m6A-Dynabeads, elution of m6A-positive RNA and extraction and cleanup step of the RIP, a RIP library was constructed using 100 ng of RNA (100 ng of input and 100 ng of post m6A-IP positive fraction) utilizing the Illumina TrueSeq Stranded mRNA platform. Finally, Illumina HiSeq X10 system (OE Biotech Co., Ltd., Shanghai, China) was performed to conduct the 2×150 bp paired-end sequencing. The raw data in this work was deposited at the GENE EXPRESSION OMNIBUS (GEO) database (accession number: PRJNA879097).
4.5. Data Processing
Raw data underwent a series of processing using the Trimmomatic software with default parameter (sliding window filtering with length 4 and removal of sliding window with average base mass below 15) [], including removing reads containing adapter, reads containing poly-N and low quality, then the clean data were obtained. Subsequently, the SortMeRNA [] software was performed to remove ribosomal RNA reads, and the remaining clean reads were mapped to the reference genome (BosGru3.0) using HISAT2 [] software with default parameters. The high quality of MeRIP-seq data were accessed by the Guitar R package [] and deeptools [].
MeTDiff peak calling software was used to identify the m6A-enriched peaks in each sample with the corresponding input sample serving as control []. The setting conditions for peak detection were FRAGMENT_LENGTH = 200, PEAK_CUTOFF_PVALUE = 0.01 and PEAK_CUTOFF_FDR = 0.05. The peaks collected were annotated using ChIPseeker software [] by intersection with gene architecture, and the results were visualized by IGV software []. After which, the differential peaks of cattle-yaks of different stages were detected by MeTDiff with parameter (‘PEAK_CUTOFF_FDR = 0.05′) and were annotated by ChIPseeker.
The fragments per kilobase of transcript per million reads mapped (FPKM) value were used to calculate the expression levels of the mRNAs and lncRNAs []. We performed the DESeq software to screen the differential expression genes (DEGs) and lncRNAs (DELs) according to the criterions of |log2FC| > 1.5 and p < 0.05 []. The obtained DEGs and DELs were analyzed by GO (http://www.geneontology.org) and KEGG (https://www.genome.jp/kegg/) analysis to further explore the potential functions. The pathways with p-value lower than 0.05 was considered significant.
4.6. Identification of m6A-Modified LncRNAs
The String Tie software was used to reassemble transcripts of all samples [], then the sample input data was considered as transcriptome data to conduct the lncRNA prediction and analysis combined with known lncRNA annotation information in NCBI and Ensembl databases. The screening and identification of lncRNAs underwent a series of strict steps, as in our previous report []. Finally, the detected peak position information was compared with the known lncRNAs annotation information in the NCBI and Ensembl databases. If there was overlap, it was considered that the peak may be on the lncRNA.
All identified peaks on lncRNAs were used to analyze the specific and common peaks of the two groups. Then, the potential lncRNA candidate genes were obtained after removing the transcripts with coding potential. FEELnc software was used to count lncRNA types by the positional relationship between lncRNA and known protein-coding transcripts. The DELs with significant difference in m6A peaks were divided into four groups (hyper-methylation and up-regulated group, hyper-methylation and down-regulated group, hypo-methylation and up-regulated group and hypo-methylation and downregulate group). A four-quadrant diagram was generated using the ggplot2 package
Supplementary Materials
The following are available online at https://www.mdpi.com/article/10.3390/cells11223654/s1, Figure S1: The heatmap shows DEGs in each sample, Table S1: The details of all the primer sequences in this study, Table S2: Summary of Sequencing Reads and Mapping to the Reference Genome, Table S3: The details of DMPs, Table S4: The details of DEGs between two groups, Table S5: The identified genes with four types, Table S6: The details of DELs between two groups.
Author Contributions
C.L., P.Y. and C.H. contributed to the conception and design of this study. C.H. and R.D. (Rongfeng Dai) organized the database. R.D. (Renqing Dingkao), G.M. and W.R. performed the statistical analysis. C.H., W.R. and X.W. (Xingdong Wang) wrote the first draft of the manuscript. X.G., P.B., X.M. and M.C. wrote sections of the manuscript. X.M., X.W. (Xiaoyun Wu), Y.L. and J.P. reviewed and edited the manuscript. P.Y. and C.L. provided the funding supports. All authors have read and agreed to the published version of the manuscript.
Funding
This work was supported by the State Key R & D program (2021YFD1600200); Gansu basic research innovation group project (20JR5RA580); Major science and technology projects in Gansu Province (21ZD10NA001, GZGG-2021-1); Modern beef yak industry technology system (MATS-Beef Cattle System, CARS-37); Yak resources and breeding innovation project of the Chinese Academy of Agricultural Sciences (25-LIHPS-01).
Institutional Review Board Statement
All the animal experiments and procedures in this work were approved and implemented strictly in accordance with the regulations of Lanzhou Institute of Husbandry and Pharmaceutical Sciences of the Chinese Academy of Agricultural Sciences (LIHPS, CAAS), and the grant number is LIHPS-20220144.
Informed Consent Statement
Not applicable.
Data Availability Statement
All data generated or analyzed during this study can be found below: https://www.ncbi.nlm.nih.gov/bioproject/PRJNA879097. The accession number is PRJNA879097.
Acknowledgments
We appreciate OE Biotech Co., Ltd for technical support.
Conflicts of Interest
The authors have declared that no competing interest exists.
References
- Huang, C.; Ge, F.; Ma, X.; Dai, R.; Dingkao, R.; Zhaxi, Z.; Burenchao, G.; Bao, P.; Wu, X.; Guo, X.; et al. Comprehensive Analysis of mRNA, lncRNA, circRNA, and miRNA Expression Profiles and Their ceRNA Networks in the Longissimus Dorsi Muscle of Cattle-Yak and Yak. Front. Genet. 2021, 12, 772557. [Google Scholar] [CrossRef] [PubMed]
- Song, C.; Huang, Y.; Yang, Z.; Ma, Y.; Chaogetu, B.; Zhuoma, Z.; Chen, H. RNA-Seq Analysis Identifies Differentially Expressed Genes Insubcutaneous Adipose Tissuein Qaidamford Cattle, Cattle-Yak, and Angus Cattle. Animals 2019, 9, 1077. [Google Scholar] [CrossRef] [PubMed]
- Wang, Y.; Wang, Z.; Hu, R.; Peng, Q.; Xue, B.; Wang, L. Comparison of carcass characteristics and meat quality between Simmental crossbred cattle, cattle-yaks and Xuanhan yellow cattle. J. Sci. Food Agric. 2021, 101, 3927–3932. [Google Scholar] [CrossRef] [PubMed]
- Picard, B.; Berri, C.; Lefaucheur, L.; Molette, C.; Sayd, T.; Terlouw, C. Skeletal muscle proteomics in livestock production. Brief. Funct. Genom. 2010, 9, 259–278. [Google Scholar] [CrossRef] [PubMed]
- Braun, T.; Gautel, M. Transcriptional mechanisms regulating skeletal muscle differentiation, growth and homeostasis. Nat. Rev. Mol. Cell Biol. 2011, 12, 349–361. [Google Scholar] [CrossRef]
- Relaix, F.; Montarras, D.; Zaffran, S.; Gayraud-Morel, B.; Rocancourt, D.; Tajbakhsh, S.; Mansouri, A.; Cumano, A.; Buckingham, M. Pax3 and Pax7 have distinct and overlapping functions in adult muscle progenitor cells. J. Cell Biol. 2006, 172, 91–102. [Google Scholar] [CrossRef]
- Tajbakhsh, S. Skeletal muscle stem cells in developmental versus regenerative myogenesis. J. Intern. Med. 2009, 266, 372–389. [Google Scholar] [CrossRef]
- Tajbakhsh, S.; Rocancourt, D.; Cossu, G.; Buckingham, M. Redefining the genetic hierarchies controlling skeletal myogenesis: Pax-3 and Myf-5 act upstream of MyoD. Cell 1997, 89, 127–138. [Google Scholar] [CrossRef]
- Moncaut, N.; Rigby, P.W.; Carvajal, J.J. Dial M(RF) for myogenesis. FEBS J. 2013, 280, 3980–3990. [Google Scholar] [CrossRef]
- Endo, T. Molecular mechanisms of skeletal muscle development, regeneration, and osteogenic conversion. Bone 2015, 80, 2–13. [Google Scholar] [CrossRef]
- Kassar-Duchossoy, L.; Gayraud-Morel, B.; Gomès, D.; Rocancourt, D.; Buckingham, M.; Shinin, V.; Tajbakhsh, S. Mrf4 determines skeletal muscle identity in Myf5:Myod double-mutant mice. Nature 2004, 431, 466–471. [Google Scholar] [CrossRef]
- Yan, X.; Zhu, M.J.; Dodson, M.V.; Du, M. Developmental programming of fetal skeletal muscle and adipose tissue development. J. Genom. 2013, 1, 29–38. [Google Scholar] [CrossRef]
- Dey, B.K.; Pfeifer, K.; Dutta, A. The H19 long noncoding RNA gives rise to microRNAs miR-675-3p and miR-675-5p to promote skeletal muscle differentiation and regeneration. Genes Dev. 2014, 28, 491–501. [Google Scholar] [CrossRef]
- Yu, J.A.; Wang, Z.; Yang, X.; Ma, M.; Li, Z.; Nie, Q. LncRNA-FKBP1C regulates muscle fiber type switching by affecting the stability of MYH1B. Cell Death Discov. 2021, 7, 73. [Google Scholar] [CrossRef]
- Cesana, M.; Cacchiarelli, D.; Legnini, I.; Santini, T.; Sthandier, O.; Chinappi, M.; Tramontano, A.; Bozzoni, I. A long noncoding RNA controls muscle differentiation by functioning as a competing endogenous RNA. Cell 2011, 147, 358–369. [Google Scholar] [CrossRef]
- Sui, Y.; Han, Y.; Zhao, X.; Li, D.; Li, G. Long non-coding RNA Irm enhances myogenic differentiation by interacting with MEF2D. Cell Death Dis. 2019, 10, 181. [Google Scholar] [CrossRef]
- Gong, C.; Li, Z.; Ramanujan, K.; Clay, I.; Zhang, Y.; Lemire-Brachat, S.; Glass, D.J. A long non-coding RNA, LncMyoD, regulates skeletal muscle differentiation by blocking IMP2-mediated mRNA translation. Dev. Cell 2015, 34, 181–191. [Google Scholar] [CrossRef] [PubMed]
- Lim, Y.H.; Ryu, J.; Kook, H.; Kim, Y.K. Identification of Long Noncoding RNAs Involved in Differentiation and Survival of Vascular Smooth Muscle Cells. Mol. Therapy. Nucleic Acids 2020, 22, 209–221. [Google Scholar] [CrossRef]
- McKinnell, I.W.; Ishibashi, J.; Le Grand, F.; Punch, V.G.; Addicks, G.C.; Greenblatt, J.F.; Dilworth, F.J.; Rudnicki, M.A. Pax7 activates myogenic genes by recruitment of a histone methyltransferase complex. Nat. Cell Biol. 2008, 10, 77–84. [Google Scholar] [CrossRef]
- Yang, Y.; Fan, X.; Yan, J.; Chen, M.; Zhu, M.; Tang, Y.; Liu, S.; Tang, Z. A comprehensive epigenome atlas reveals DNA methylation regulating skeletal muscle development. Nucleic Acids Res. 2021, 49, 1313–1329. [Google Scholar] [CrossRef]
- Schwartz, S.; Agarwala, S.D.; Mumbach, M.R.; Jovanovic, M.; Mertins, P.; Shishkin, A.; Tabach, Y.; Mikkelsen, T.S.; Satija, R.; Ruvkun, G.; et al. High-resolution mapping reveals a conserved, widespread, dynamic mRNA methylation program in yeast meiosis. Cell 2013, 155, 1409–1421. [Google Scholar] [CrossRef]
- Luo, G.Z.; MacQueen, A.; Zheng, G.; Duan, H.; Dore, L.C.; Lu, Z.; Liu, J.; Chen, K.; Jia, G.; Bergelson, J.; et al. Unique features of the m6A methylome in Arabidopsis thaliana. Nat. Commun. 2014, 5, 5630. [Google Scholar] [CrossRef]
- Meyer, K.D.; Jaffrey, S.R. The dynamic epitranscriptome: N6-methyladenosine and gene expression control. Nat. Rev. Mol. Cell Biol. 2014, 15, 313–326. [Google Scholar] [CrossRef]
- Shen, L.; Liang, Z.; Gu, X.; Chen, Y.; Teo, Z.W.; Hou, X.; Cai, W.M.; Dedon, P.C.; Liu, L.; Yu, H. N(6)-Methyladenosine RNA Modification Regulates Shoot Stem Cell Fate in Arabidopsis. Dev. Cell 2016, 38, 186–200. [Google Scholar] [CrossRef]
- Zhong, S.; Li, H.; Bodi, Z.; Button, J.; Vespa, L.; Herzog, M.; Fray, R.G. MTA is an Arabidopsis messenger RNA adenosine methylase and interacts with a homolog of a sex-specific splicing factor. Plant Cell 2008, 20, 1278–1288. [Google Scholar] [CrossRef]
- Cantara, W.A.; Crain, P.F.; Rozenski, J.; McCloskey, J.A.; Harris, K.A.; Zhang, X.; Vendeix, F.A.; Fabris, D.; Agris, P.F. The RNA Modification Database, RNAMDB: 2011 update. Nucleic Acids Res. 2011, 39, D195–D201. [Google Scholar] [CrossRef]
- Wang, X.; Lu, Z.; Gomez, A.; Hon, G.C.; Yue, Y.; Han, D.; Fu, Y.; Parisien, M.; Dai, Q.; Jia, G.; et al. N6-methyladenosine-dependent regulation of messenger RNA stability. Nature 2014, 505, 117–120. [Google Scholar] [CrossRef]
- Wang, X.; Zhao, B.S.; Roundtree, I.A.; Lu, Z.; Han, D.; Ma, H.; Weng, X.; Chen, K.; Shi, H.; He, C. N(6)-methyladenosine Modulates Messenger RNA Translation Efficiency. Cell 2015, 161, 1388–1399. [Google Scholar] [CrossRef]
- Xiao, W.; Adhikari, S.; Dahal, U.; Chen, Y.S.; Hao, Y.J.; Sun, B.F.; Sun, H.Y.; Li, A.; Ping, X.L.; Lai, W.Y.; et al. Nuclear m(6)A Reader YTHDC1 Regulates mRNA Splicing. Mol. Cell 2016, 61, 507–519. [Google Scholar] [CrossRef]
- Liu, J.; Yue, Y.; Han, D.; Wang, X.; Fu, Y.; Zhang, L.; Jia, G.; Yu, M.; Lu, Z.; Deng, X.; et al. A METTL3-METTL14 complex mediates mammalian nuclear RNA N6-adenosine methylation. Nat. Chem. Biol. 2014, 10, 93–95. [Google Scholar] [CrossRef]
- Ping, X.L.; Sun, B.F.; Wang, L.; Xiao, W.; Yang, X.; Wang, W.J.; Adhikari, S.; Shi, Y.; Lv, Y.; Chen, Y.S.; et al. Mammalian WTAP is a regulatory subunit of the RNA N6-methyladenosine methyltransferase. Cell Res. 2014, 24, 177–189. [Google Scholar] [CrossRef]
- Jia, G.; Fu, Y.; Zhao, X.; Dai, Q.; Zheng, G.; Yang, Y.; Yi, C.; Lindahl, T.; Pan, T.; Yang, Y.G.; et al. N6-methyladenosine in nuclear RNA is a major substrate of the obesity-associated FTO. Nat. Chem. Biol. 2011, 7, 885–887. [Google Scholar] [CrossRef]
- Zheng, G.; Dahl, J.A.; Niu, Y.; Fedorcsak, P.; Huang, C.M.; Li, C.J.; Vågbø, C.B.; Shi, Y.; Wang, W.L.; Song, S.H.; et al. ALKBH5 is a mammalian RNA demethylase that impacts RNA metabolism and mouse fertility. Mol. Cell 2013, 49, 18–29. [Google Scholar] [CrossRef]
- Cao, G.; Li, H.B.; Yin, Z.; Flavell, R.A. Recent advances in dynamic m6A RNA modification. Open Biol. 2016, 6, 160003. [Google Scholar] [CrossRef]
- Chen, X.; Luo, Y.; Jia, G.; Liu, G.; Zhao, H.; Huang, Z. FTO Promotes Adipogenesis through Inhibition of the Wnt/β-catenin Signaling Pathway in Porcine Intramuscular Preadipocytes. Anim. Biotechnol. 2017, 28, 268–274. [Google Scholar] [CrossRef]
- Wang, X.; Huang, N.; Yang, M.; Wei, D.; Tai, H.; Han, X.; Gong, H.; Zhou, J.; Qin, J.; Wei, X.; et al. FTO is required for myogenesis by positively regulating mTOR-PGC-1α pathway-mediated mitochondria biogenesis. Cell Death Dis. 2017, 8, e2702. [Google Scholar] [CrossRef] [PubMed]
- Liang, Y.; Han, H.; Xiong, Q.; Yang, C.; Wang, L.; Ma, J.; Lin, S.; Jiang, Y.Z. METTL3-Mediated m(6)A Methylation Regulates Muscle Stem Cells and Muscle Regeneration by Notch Signaling Pathway. Stem Cells Int. 2021, 2021, 9955691. [Google Scholar] [CrossRef] [PubMed]
- Lin, J.; Zhu, Q.; Huang, J.; Cai, R.; Kuang, Y. Hypoxia Promotes Vascular Smooth Muscle Cell (VSMC) Differentiation of Adipose-Derived Stem Cell (ADSC) by Regulating Mettl3 and Paracrine Factors. Stem Cells Int. 2020, 2020, 2830565. [Google Scholar] [CrossRef] [PubMed]
- Wang, S.; Tan, B.; Xiao, L.; Zhao, X.; Zeng, J.; Hong, L.; Yang, J.; Cai, G.; Zheng, E.; Wu, Z.; et al. Comprehensive Analysis of Long Noncoding RNA Modified by m(6)A Methylation in Oxidative and Glycolytic Skeletal Muscles. Int. J. Mol. Sci. 2022, 23, 4600. [Google Scholar] [CrossRef]
- Xie, S.J.; Tao, S.; Diao, L.T.; Li, P.L.; Chen, W.C.; Zhou, Z.G.; Hu, Y.X.; Hou, Y.R.; Lei, H.; Xu, W.Y.; et al. Characterization of Long Non-coding RNAs Modified by m(6)A RNA Methylation in Skeletal Myogenesis. Front. Cell Dev. Biol. 2021, 9, 762669. [Google Scholar] [CrossRef]
- Bentzinger, C.F.; Wang, Y.X.; Rudnicki, M.A. Building muscle: Molecular regulation of myogenesis. Cold Spring Harb. Perspect. Biol. 2012, 4, a008342. [Google Scholar] [CrossRef]
- Millay, D.P.; O’Rourke, J.R.; Sutherland, L.B.; Bezprozvannaya, S.; Shelton, J.M.; Bassel-Duby, R.; Olson, E.N. Myomaker is a membrane activator of myoblast fusion and muscle formation. Nature 2013, 499, 301–305. [Google Scholar] [CrossRef]
- Lee, S.J.; Reed, L.A.; Davies, M.V.; Girgenrath, S.; Goad, M.E.; Tomkinson, K.N.; Wright, J.F.; Barker, C.; Ehrmantraut, G.; Holmstrom, J.; et al. Regulation of muscle growth by multiple ligands signaling through activin type II receptors. Proc. Natl. Acad. Sci. USA 2005, 102, 18117–18122. [Google Scholar] [CrossRef]
- Yang, X.; Wang, J.; Ma, X.; Du, J.; Mei, C.; Zan, L. Transcriptome-wide N (6)-Methyladenosine Methylome Profiling Reveals m(6)A Regulation of Skeletal Myoblast Differentiation in Cattle (Bos taurus). Front. Cell Dev. Biol. 2021, 9, 785380. [Google Scholar] [CrossRef]
- Dominissini, D.; Moshitch-Moshkovitz, S.; Schwartz, S.; Salmon-Divon, M.; Ungar, L.; Osenberg, S.; Cesarkas, K.; Jacob-Hirsch, J.; Amariglio, N.; Kupiec, M.; et al. Topology of the human and mouse m6A RNA methylomes revealed by m6A-seq. Nature 2012, 485, 201–206. [Google Scholar] [CrossRef]
- Tao, X.; Chen, J.; Jiang, Y.; Wei, Y.; Chen, Y.; Xu, H.; Zhu, L.; Tang, G.; Li, M.; Jiang, A.; et al. Transcriptome-wide N (6) -methyladenosine methylome profiling of porcine muscle and adipose tissues reveals a potential mechanism for transcriptional regulation and differential methylation pattern. BMC Genom. 2017, 18, 336. [Google Scholar] [CrossRef]
- Wang, X.; Pei, J.; Guo, S.; Cao, M.; Bao, P.; Xiong, L.; Wu, X.; Chu, M.; Liang, C.; Yan, P.; et al. Characterization of N(6)-Methyladenosine in Domesticated Yak Testes Before and After Sexual Maturity. Front. Cell Dev. Biol. 2021, 9, 755670. [Google Scholar] [CrossRef]
- Zhang, Y.; Liang, C.; Wu, X.; Pei, J.; Guo, X.; Chu, M.; Ding, X.; Bao, P.; Kalwar, Q.; Yan, P. Integrated Study of Transcriptome-wide m(6)A Methylome Reveals Novel Insights Into the Character and Function of m(6)A Methylation During Yak Adipocyte Differentiation. Front. Cell Dev. Biol. 2021, 9, 689067. [Google Scholar] [CrossRef]
- Zhang, B.; Jiang, H.; Wu, J.; Cai, Y.; Dong, Z.; Zhao, Y.; Hu, Q.; Hu, K.; Sun, A.; Ge, J. m6A demethylase FTO attenuates cardiac dysfunction by regulating glucose uptake and glycolysis in mice with pressure overload-induced heart failure. Signal Transduct. Target. Ther. 2021, 6, 377. [Google Scholar] [CrossRef]
- Zhou, L.; Tian, S.; Qin, G. RNA methylomes reveal the m(6)A-mediated regulation of DNA demethylase gene SlDML2 in tomato fruit ripening. Genome Biol. 2019, 20, 156. [Google Scholar] [CrossRef]
- McLeod, M.; Breen, L.; Hamilton, D.L.; Philp, A. Live strong and prosper: The importance of skeletal muscle strength for healthy ageing. Biogerontology 2016, 17, 497–510. [Google Scholar] [CrossRef] [PubMed]
- Berendsen, A.D.; Olsen, B.R. Bone development. Bone 2015, 80, 14–18. [Google Scholar] [CrossRef] [PubMed]
- Listrat, A.; Lebret, B.; Louveau, I.; Astruc, T.; Bonnet, M.; Lefaucheur, L.; Picard, B.; Bugeon, J. How Muscle Structure and Composition Influence Meat and Flesh Quality. Sci. World J. 2016, 2016, 3182746. [Google Scholar] [CrossRef] [PubMed]
- Boccaletto, P.; Machnicka, M.A.; Purta, E.; Piatkowski, P.; Baginski, B.; Wirecki, T.K.; De Crécy-Lagard, V.; Ross, R.; Limbach, P.A.; Kotter, A.; et al. MODOMICS: A database of RNA modification pathways. 2017 update. Nucleic Acids Res. 2018, 46, D303–D307. [Google Scholar] [CrossRef] [PubMed]
- Haussmann, I.U.; Bodi, Z.; Sanchez-Moran, E.; Mongan, N.P.; Archer, N.; Fray, R.G.; Soller, M. m(6)A potentiates Sxl alternative pre-mRNA splicing for robust Drosophila sex determination. Nature 2016, 540, 301–304. [Google Scholar] [CrossRef]
- Jia, G.; Fu, Y.; He, C. Reversible RNA adenosine methylation in biological regulation. Trends Genet. TIG 2013, 29, 108–115. [Google Scholar] [CrossRef]
- Arnold, H.H.; Winter, B. Muscle differentiation: More complexity to the network of myogenic regulators. Curr. Opin. Genet. Dev. 1998, 8, 539–544. [Google Scholar] [CrossRef]
- Dang, Y.; Dong, Q.; Wu, B.; Yang, S.; Sun, J.; Cui, G.; Xu, W.; Zhao, M.; Zhang, Y.; Li, P.; et al. Global Landscape of m6A Methylation of Differently Expressed Genes in Muscle Tissue of Liaoyu White Cattle and Simmental Cattle. Front. Cell Dev. Biol. 2022, 10, 840513. [Google Scholar] [CrossRef]
- Meyer, K.D.; Saletore, Y.; Zumbo, P.; Elemento, O.; Mason, C.E.; Jaffrey, S.R. Comprehensive analysis of mRNA methylation reveals enrichment in 3’ UTRs and near stop codons. Cell 2012, 149, 1635–1646. [Google Scholar] [CrossRef]
- Cheng, B.; Leng, L.; Li, Z.; Wang, W.; Jing, Y.; Li, Y.; Wang, N.; Li, H.; Wang, S. Profiling of RNA N (6)-Methyladenosine Methylation Reveals the Critical Role of m(6)A in Chicken Adipose Deposition. Front. Cell Dev. Biol. 2021, 9, 590468. [Google Scholar] [CrossRef]
- Xu, T.; Xu, Z.; Lu, L.; Zeng, T.; Gu, L.; Huang, Y.; Zhang, S.; Yang, P.; Wen, Y.; Lin, D.; et al. Transcriptome-wide study revealed m6A regulation of embryonic muscle development in Dingan goose (Anser cygnoides orientalis). BMC Genom. 2021, 22, 270. [Google Scholar] [CrossRef]
- Luo, Z.; Zhang, Z.; Tai, L.; Zhang, L.; Sun, Z.; Zhou, L. Comprehensive analysis of differences of N(6)-methyladenosine RNA methylomes between high-fat-fed and normal mouse livers. Epigenomics 2019, 11, 1267–1282. [Google Scholar] [CrossRef]
- Wang, Y.; Zheng, Y.; Guo, D.; Zhang, X.; Guo, S.; Hui, T.; Yue, C.; Sun, J.; Guo, S.; Bai, Z.; et al. m6A Methylation Analysis of Differentially Expressed Genes in Skin Tissues of Coarse and Fine Type Liaoning Cashmere Goats. Front. Genet. 2019, 10, 1318. [Google Scholar] [CrossRef]
- Yue, Y.; Liu, J.; Cui, X.; Cao, J.; Luo, G.; Zhang, Z.; Cheng, T.; Gao, M.; Shu, X.; Ma, H.; et al. VIRMA mediates preferential m(6)A mRNA methylation in 3’UTR and near stop codon and associates with alternative polyadenylation. Cell Discov. 2018, 4, 10. [Google Scholar] [CrossRef]
- Wang, S.; Zhang, J.; Wu, X.; Lin, X.; Liu, X.M.; Zhou, J. Differential roles of YTHDF1 and YTHDF3 in embryonic stem cell-derived cardiomyocyte differentiation. RNA Biol. 2021, 18, 1354–1363. [Google Scholar] [CrossRef]
- Yang, Y.; Hsu, P.J.; Chen, Y.S.; Yang, Y.G. Dynamic transcriptomic m(6)A decoration: Writers, erasers, readers and functions in RNA metabolism. Cell Res. 2018, 28, 616–624. [Google Scholar] [CrossRef]
- Zeng, M.; Dai, X.; Liang, Z.; Sun, R.; Huang, S.; Luo, L.; Li, Z. Critical roles of mRNA m(6)A modification and YTHDC2 expression for meiotic initiation and progression in female germ cells. Gene 2020, 753, 144810. [Google Scholar] [CrossRef]
- Gu, L.; Jiang, Q.; Chen, Y.; Zheng, X.; Zhou, H.; Xu, T. Transcriptome-wide study revealed m6A and miRNA regulation of embryonic breast muscle development in Wenchang chickens. Front. Vet. Sci. 2022, 9, 934728. [Google Scholar] [CrossRef]
- Wei, S.; Zhang, L.; Zhou, X.; Du, M.; Jiang, Z.; Hausman, G.J.; Bergen, W.G.; Zan, L.; Dodson, M.V. Emerging roles of zinc finger proteins in regulating adipogenesis. Cell. Mol. Life Sci. CMLS 2013, 70, 4569–4584. [Google Scholar] [CrossRef]
- Dou, M.; Yao, Y.; Ma, L.; Wang, X.; Shi, X.; Yang, G.; Li, X. The long noncoding RNA MyHC IIA/X-AS contributes to skeletal muscle myogenesis and maintains the fast fiber phenotype. J. Biol. Chem. 2020, 295, 4937–4949. [Google Scholar] [CrossRef]
- Wang, S.; Jin, J.; Xu, Z.; Zuo, B. Functions and Regulatory Mechanisms of lncRNAs in Skeletal Myogenesis, Muscle Disease and Meat Production. Cells 2019, 8, 1107. [Google Scholar] [CrossRef] [PubMed]
- Yang, X.; Zhang, S.; He, C.; Xue, P.; Zhang, L.; He, Z.; Zang, L.; Feng, B.; Sun, J.; Zheng, M. METTL14 suppresses proliferation and metastasis of colorectal cancer by down-regulating oncogenic long non-coding RNA XIST. Mol. Cancer 2020, 19, 46. [Google Scholar] [CrossRef] [PubMed]
- Zuo, X.; Chen, Z.; Gao, W.; Zhang, Y.; Wang, J.; Wang, J.; Cao, M.; Cai, J.; Wu, J.; Wang, X. M6A-mediated upregulation of LINC00958 increases lipogenesis and acts as a nanotherapeutic target in hepatocellular carcinoma. J. Hematol. Oncol. 2020, 13, 5. [Google Scholar] [CrossRef] [PubMed]
- Liu, H.; Xu, Y.; Yao, B.; Sui, T.; Lai, L.; Li, Z. A novel N6-methyladenosine (m6A)-dependent fate decision for the lncRNA THOR. Cell Death Dis. 2020, 11, 613. [Google Scholar] [CrossRef]
- Patil, D.P.; Chen, C.K.; Pickering, B.F.; Chow, A.; Jackson, C.; Guttman, M.; Jaffrey, S.R. m(6)A RNA methylation promotes XIST-mediated transcriptional repression. Nature 2016, 537, 369–373. [Google Scholar] [CrossRef]
- Zhu, S.; Wang, J.Z.; Chen, D.; He, Y.T.; Meng, N.; Chen, M.; Lu, R.X.; Chen, X.H.; Zhang, X.L.; Yan, G.R. An oncopeptide regulates m(6)A recognition by the m(6)A reader IGF2BP1 and tumorigenesis. Nat. Commun. 2020, 11, 1685. [Google Scholar] [CrossRef]
- Ponjavic, J.; Oliver, P.L.; Lunter, G.; Ponting, C.P. Genomic and transcriptional co-localization of protein-coding and long non-coding RNA pairs in the developing brain. PLoS Genet. 2009, 5, e1000617. [Google Scholar] [CrossRef]
- Boland, G.M.; Perkins, G.; Hall, D.J.; Tuan, R.S. Wnt 3a promotes proliferation and suppresses osteogenic differentiation of adult human mesenchymal stem cells. J. Cell. Biochem. 2004, 93, 1210–1230. [Google Scholar] [CrossRef]
- Ponsuksili, S.; Murani, E.; Trakooljul, N.; Schwerin, M.; Wimmers, K. Discovery of candidate genes for muscle traits based on GWAS supported by eQTL-analysis. Int. J. Biol. Sci. 2014, 10, 327–337. [Google Scholar] [CrossRef]
- Tao, L.; Liu, Y.F.; Zhang, H.; Li, H.Z.; Zhao, F.P.; Wang, F.Y.; Zhang, R.S.; Di, R.; Chu, M.X. Genome-wide association study and inbreeding depression on body size traits in Qira black sheep (Ovis aries). Anim. Genet. 2021, 52, 560–564. [Google Scholar] [CrossRef]
- Xin, J.; Chai, Z.; Zhang, C.; Zhang, Q.; Zhu, Y.; Cao, H.; Yangji, C.; Chen, X.; Jiang, H.; Zhong, J.; et al. Methylome and transcriptome profiles in three yak tissues revealed that DNA methylation and the transcription factor ZGPAT co-regulate milk production. BMC Genom. 2020, 21, 731. [Google Scholar] [CrossRef]
- Xin, J.W.; Chai, Z.X.; Jiang, H.; Cao, H.W.; Chen, X.Y.; Zhang, C.F.; Zhu, Y.; Zhang, Q.; Ji, Q.M. Genome-wide comparison of DNA methylation patterns between yak and three cattle strains and their potential association with mRNA transcription. J. Exp. Zool. Part B Mol. Dev. Evol. 2022, 1–13. [Google Scholar] [CrossRef]
- Livak, K.J.; Schmittgen, T.D. Analysis of relative gene expression data using real-time quantitative PCR and the 2(-Delta Delta C(T)) Method. Methods 2001, 25, 402–408. [Google Scholar] [CrossRef]
- Bolger, A.M.; Lohse, M.; Usadel, B. Trimmomatic: A flexible trimmer for Illumina sequence data. Bioinformatics 2014, 30, 2114–2120. [Google Scholar] [CrossRef]
- Kopylova, E.; Noé, L.; Touzet, H. SortMeRNA: Fast and accurate filtering of ribosomal RNAs in metatranscriptomic data. Bioinformatics 2012, 28, 3211–3217. [Google Scholar] [CrossRef]
- Kim, D.; Langmead, B.; Salzberg, S.L. HISAT: A fast spliced aligner with low memory requirements. Nat. Methods 2015, 12, 357–360. [Google Scholar] [CrossRef]
- Cui, X.; Wei, Z.; Zhang, L.; Liu, H.; Sun, L.; Zhang, S.W.; Huang, Y.; Meng, J. Guitar: An R/Bioconductor Package for Gene Annotation Guided Transcriptomic Analysis of RNA-Related Genomic Features. BioMed Res. Int. 2016, 2016, 8367534. [Google Scholar] [CrossRef]
- Ramírez, F.; Dündar, F.; Diehl, S.; Grüning, B.A.; Manke, T. deepTools: A flexible platform for exploring deep-sequencing data. Nucleic Acids Res 2014, 42, W187–W191. [Google Scholar] [CrossRef]
- Cui, X.; Zhang, L.; Meng, J.; Rao, M.K.; Chen, Y.; Huang, Y. MeTDiff: A Novel Differential RNA Methylation Analysis for MeRIP-Seq Data. IEEE/ACM Trans. Comput. Biol. Bioinform. 2018, 15, 526–534. [Google Scholar] [CrossRef]
- Yu, G.; Wang, L.G.; He, Q.Y. ChIPseeker: An R/Bioconductor package for ChIP peak annotation, comparison and visualization. Bioinformatics 2015, 31, 2382–2383. [Google Scholar] [CrossRef]
- Thorvaldsdóttir, H.; Robinson, J.T.; Mesirov, J.P. Integrative Genomics Viewer (IGV): High-performance genomics data visualization and exploration. Brief. Bioinform. 2013, 14, 178–192. [Google Scholar] [CrossRef] [PubMed]
- Liu, X.; Liu, K.; Shan, B.; Wei, S.; Li, D.; Han, H.; Wei, W.; Chen, J.; Liu, H.; Zhang, L. A genome-wide landscape of mRNAs, lncRNAs, and circRNAs during subcutaneous adipogenesis in pigs. J. Anim. Sci. Biotechnol. 2018, 9, 76. [Google Scholar] [CrossRef] [PubMed]
- Anders, S.; Huber, W. Differential expression of RNA-Seq data at the gene level—The DESeq package. EMBL 2012, 10, f1000research. [Google Scholar]
- Pertea, M.; Pertea, G.M.; Antonescu, C.M.; Chang, T.C.; Mendell, J.T.; Salzberg, S.L. StringTie enables improved reconstruction of a transcriptome from RNA-seq reads. Nat. Biotechnol. 2015, 33, 290–295. [Google Scholar] [CrossRef]
| Publisher’s Note: MDPI stays neutral with regard to jurisdictional claims in published maps and institutional affiliations. | 
© 2022 by the authors. Licensee MDPI, Basel, Switzerland. This article is an open access article distributed under the terms and conditions of the Creative Commons Attribution (CC BY) license (https://creativecommons.org/licenses/by/4.0/).
