Abstract
HSP70s play crucial roles in plant growth and development, as well as in stress response. Knowledge of the distribution and heat response of HSP70s is important to understand heat adaptation and facilitate thermotolerance improvement in wheat. In this study, we comprehensively analyzed the distribution of HSP70s in hexaploid wheat (TaHSP70s) and its relatives, and we found an obvious expansion of TaHSP70s in the D genome of hexaploid wheat. Meanwhile, a large portion of tandem duplication events occurred in hexaploid wheat. Among the 84 identified TaHSP70s, more than 64% were present as homeologs. The expression profiles of TaHSP70s in triads tended to be expressed more in non-stressful and heat stress conditions. Intriguingly, many TaHSP70s were especially heat responsive. Tandem duplicated TaHSP70s also participated in heat response and growth development. Further HSE analysis revealed divergent distribution of HSEs in the promoter regions of TaHSP70 homeologs, which suggested a distinct heat regulatory mechanism. Our results indicated that the heat response of TaHSP70s may experience a different regulation, and this regulation, together with the expression of tandem duplicated TaHSP70s, may help hexaploid wheat to adapt to heat conditions.
1. Introduction
Hexaploid wheat (Triticum aestivum L.) is a worldwide staple food crop. In recent years, due to global warming and more frequent extreme high temperature disasters, heat stress has become a major limiting factor that can significantly constrain wheat yield and quality [1,2]. For example, dry, hot wind often occurs in the major wheat growing regions in China and reduces grain yield by 5%–20% [3].
Due to its sessile nature, hexaploid wheat has evolved an elaborate system for adapting to heat stress. Extensive efforts have been made to explain the underlying mechanism of wheat heat adaptation; however, knowledge about wheat heat adaptation is still limited [4,5,6,7,8]. In plants, 70 kDa heat shock proteins (HSP70s) are essential molecular chaperones that function in protein quality control and play a crucial role in regulating heat responsive genes during plant heat response [9,10,11,12,13]. Heat shock transcription factor A1s, the important regulator of plant heat response, is tightly regulated by the HSP70s/HSP90s complex [14,15]. In addition, many proteins including other HSPs (e.g., HSP100s and small HSPs) have been identified as the substrates or cooperators of HSP70s in mediating plant heat response [9,12,13,16]. Thus, plant heat tolerance is thought to be mainly dependent on HSP70s, possibly due to their master role in plant protein homeostasis [17,18].
Genome-wide analysis and expression patterns of HSP70s have been determined in many plant species, improving the understanding of this gene family regarding plant growth and stress response [19,20,21,22]. In Arabidopsis and rice, first, the HSP70 superfamily was divided into the DnaK (HSP70 subfamily) and SSE (HSP110 subfamily) families. The DnaK family members were further assigned to the subfamilies cytosol, BiP, plastid, mitochondria, and T, according to their subcellular localization predicted by the presence of consensus sequences [20,22,23]. A previous genome-wide analysis found that the hexaploid wheat genome contained 114 HSP70s [21]. However, the heat expression and regulation of HSP70s, the potentially dominant chaperones in plant heat response, are still largely unknown in hexaploid wheat.
Hexaploid wheat presents three subgenomes (AA, BB, DD) which evolved from two major interspecies hybridizations. The first hybridization occurred between diploid T. Urartu (AA progenitor) and a diploid Aegilops species (possibly Aegilops sharonensis or a closed species, BB progenitor) and resulted in the formation of allotetraploid wild emmer wheat (T. turgidum ssp. dicoccoides, AABB). The second hybridization occurred between tetraploid emmer wheat and the diploid Ae. tauschii (DD progenitor) and led to the emergence of hexaploid wheat (AABBDD) [24,25]. During the evolution of hexaploid wheat, gene loss or retention and gene gain events occurred within subgenomes, and finally, about 35.8% of the whole genes were evenly distributed throughout the three subgenomes (1:1:1). The three homeologs with a single copy at each homeologous locus were regarded as a triad [26]. The dynamic evolution of HSP70s in hexaploid wheat, however, was still unknown.
The expression and regulation of homeologous genes in hexaploid wheat has been investigated and different ratios of homeologous genes with expression portioning have been found to enable hexaploid wheat to adapt to environmental stimuli such as heat, drought, and salt stress [27,28]. However, whether or not HSP70s underwent expression portioning and how the expressions were regulated in hexaploid wheat under heat stress were unclear. Heat shock elements (HSEs) are the crucial cis elements in regulating the expressions of HSPs in heat conditions [29,30,31,32]. The canonical HSEs comprised at least three consecutive pentanucleotide motifs of 5′-nGAAn-3′ (or 5′-nTTCn-3′) [29,30,31]. Nevertheless, varied types of HSEs, including sequence variations and different numbers of pentanucleotide motifs, were characterized, and together with other factors, such as positions of HSEs in the gene promoter region, were found to influence the magnitude of the downstream gene expression [31,33,34].
In this study, we comprehensively analyzed the distribution of HSP70s in hexaploid wheat and its relatives and revealed subfamily-specific expansion in the D subgenome due to tandem duplication events. More than 64% of the TaHSP70s presented as triads and most of these triads showed balanced expression patterns during wheat growth and development; however, more triads were differentially expressed under heat stress. Subsequent characterization of HSEs indicated that the regulation of these homeologs was possibly divergent. These results improve our knowledge regarding the function and regulation of TaHSP70s in hexaploid wheat.
2. Results
2.1. Subfamily-Specific Expansion of TaHSP70s in D Subgenome
Using sequence search and motif analysis, totals of 20, 24, 56, 49, and 84 HSP70s were characterized in T. urartu, Ae. tauschii, wild emmer wheat, durum wheat, and hexaploid wheat, respectively. In addition, these HSP70s were clearly divided into subfamilies cytosol, BiP, mitochondria, plastid, and SSE, based on the phylogenetic tree (Figure 1, Figure S1, and Table S1). In each subfamily, many subclades were also characterized, and in most subclades, the gene phylogeny was roughly consistent with the species phylogeny, particularly among the Triticeae species.
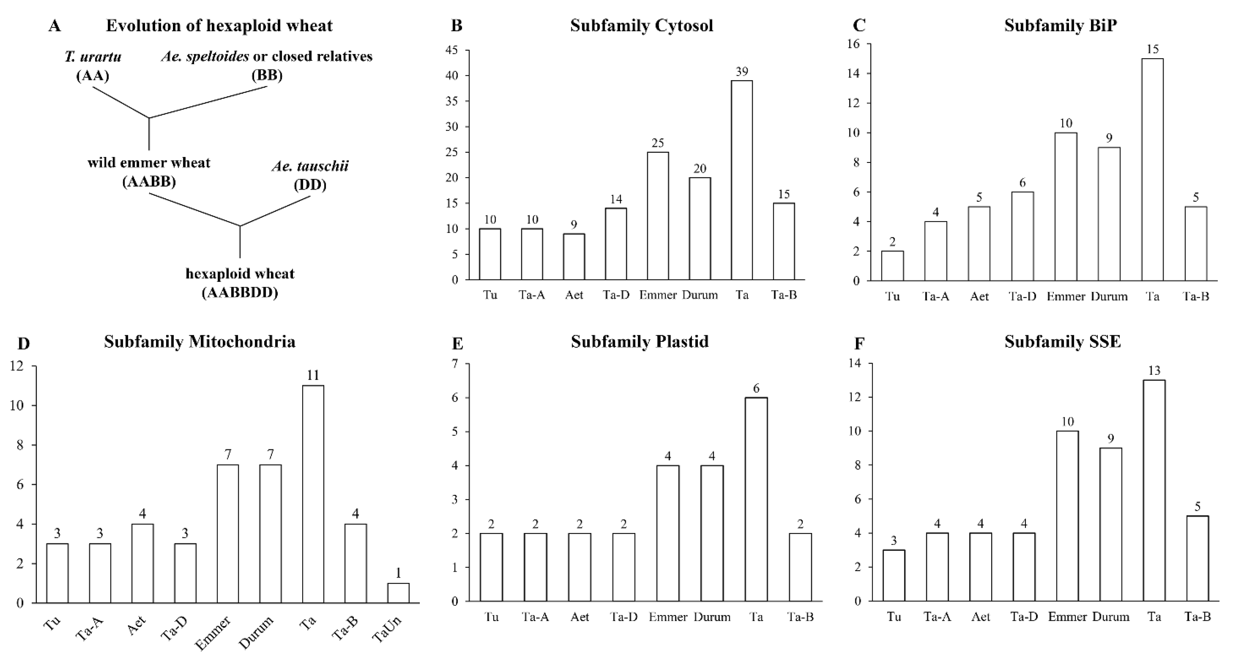
Figure 1.
Maximum likelihood phylogenetic analysis of HSP70 proteins. HSP70s from Arabidopsis (At), rice (Os), T. urartu (Tu), Ae. tauschii (AET), wild emmer wheat (TRIDC), durum wheat (TRITD), and hexaploid wheat (Ta) were used for analysis. Values near branches represent the ultrafast bootstraps as well as the Shimodaira–Hasegawa approximate likelihood ratio test values. TaHSP70s in different subfamilies are shown with different colors.
The relatively clear polyploidization process of hexaploid wheat made it feasible to study the evolution of HSP70s in wheat and its progenitors (Figure 2A). Due to the incomplete genome sequences of the B progenitors, characterization of HSP70s in these species was not performed. The number of HSP70s was about 20 in diploid progenitors, and about 50 in tetraploid species. In addition, the number of HSP70s in hexaploid wheat (84) was not the sum of that in Ae. tauschii (24) and wild emmer wheat (56). We further analyzed the number of HSP70s in each subfamily (Figure 2B–F). Interestingly, the number of HSP70s in hexaploid wheat was similar to the sum of HSP70s in Ae. tauschii and wild emmer wheat, except for the subfamily cytosol. In the subfamily cytosol, the number of TaHSP70s in the A and B subgenomes was equal to the number in wild emmer wheat, while an obvious distinction was found between the number of HSP70s in hexaploid wheat D subgenome (13) and Ae. tauschii (8).
Figure 2.
Distribution of HSP70s in wheat relatives: (A) evolution model of hexaploid wheat; (B–F) number of HSP70s in different subfamilies in different species and subgenomes. Aet, Ae. Tauschii; Ta, hexaploid wheat; Emmer, wild emmer wheat; Durum, durum wheat; Tu, T.urartu; Ta-A, A subgenome of hexaploid wheat; Ta-B, B subgenome of hexaploid wheat; Ta-D, D subgenome of hexaploid wheat.
To investigate the reason for the increased number of TaHSP70s in the D subgenome, gene duplication events were identified and three tandem duplicated gene couples were found (TaHSP70C-3D2-1/TaHSP70C-3D2-2, TaHSP70C-6D1-1/TaHSP70C-6D1-2, and TaHSP70C-6D1-2/TaHSP70C-6D1-3). A synteny analysis between hexaploid wheat and Ae. tauschii confirmed these duplications were hexaploid wheat specific (Figure 3A,B). Another gene, TaHSP70C-3D1, was also gained in hexaploid wheat (Figure 3C). Six more tandem duplicated gene couples were also found in the subfamilies cytosol, BiP, and SSE: TaHSP70C-3B2-1/TaHSP70C-3B2-2, TaHSP70B-7B1-1/TaHSP70B-7B1-2, TaHSP70B-7D1-1/TaHSP70B-7D1-2, TaHSP70S-1A1/TaHSP70S-1A2, TaHSP70S-1B1/TaHSP70S-1B2, and TaHSP70S-1D1/TaHSP70S-1D2. The synteny analysis revealed that these six duplications had already occurred in progenitors of hexaploid wheat (Figure S2).
Figure 3.
Synteny analysis of the duplicated TaHSP70s in the subfamily cytosol. Genes were represented by pentagons, types of homeologous relationship are indicated by different colors. RBH, reciprocal best hits. SBH, single-side best hits. (A–C) Distribution of genes next to the duplicated TaHSP70s in the collinear blocks between Ae. tauschii and hexaploid wheat.
2.2. High Ratio of TaHSP70 Homeologs Present as Triads in Hexaploid Wheat Genome
The number of TaHSP70s in A, B, and D genomes in each subfamily were not identical, except for subfamily plastid (Figure 2); thus, we analyzed the homeologous groups in each subfamily based on the phylogenetic tree (Figure 4). In the wheat genome, about 35.8% of the genes were present as homeologous groups, and each group consisted of a single gene copy located on the A, B, and D genomes (1:1:1); thus, these groups were regarded as triads [26]. As compared with all genes, the ratio of TaHSP70s present as triads was much higher (64.3% vs. 35.8%, Table 1), but the ratio of singletons was much lower (9.5% vs. 37.1%). Homeolog-specific duplication only occurred in subfamily BiP, and loss of one homeolog event occurred in subfamilies cytosol and BiP, singletons largely present in the subfamily mitochondria. In summary, a high ratio of TaHSP70 homeologs present as triads, and the TaHSP70 homeologs in subfamily BiP experienced more gene loss/duplication events.
Figure 4.
Distribution and homeologous groups of TaHSP70s in the wheat genome. The outer track represents chromosomes and the inner track represents chromosome segments. Homeologous TaHSP70s were linked and colored based on subfamilies.
Table 1.
Groups of homeologous HSP70s in hexaploid wheat.
2.3. Exon/Intron Structures, Conserved Motifs, and Cis Element Analysis
The exon/intron structures were also analyzed (Figure 5). The number of exons ranged from 1 to 13, and the average numbers were 2.4, 2.8, 6, 8.5, and 10.2 for subfamilies cytosol, Bip, plastid, mitochondria, and SSE, respectively. The former two subfamilies tended to contain fewer introns. Furthermore, in 14 triads, at least one homeolog showed different exon/intron structures in each triad. These results were quite different from the conserved gene structures and protein motifs of TaHSP90 triads [35].
Figure 5.
Exon/intron structures, protein motifs of TaHSP70s.
However, the protein motifs of more than two-thirds of the TaHSP70 triads (13 out of 18) were highly conserved. Intriguingly, the TaHSP70s in subfamilies cytosol and BiP contained similar motifs; TaHSP70s in subfamilies plastid and mitochondria lacked Motifs 7 and 13; TaHSP70s in subfamily SSE were short of Motifs 1, 13, and 15. Surprisingly, although most TaHSP70s in subfamily cytosol contained almost all the motifs, three proteins (TaHSP70C-4A2, TaHSP70C-4B2, and TaHSP70C-4D2) lacked more than 6–7 motifs.
Cis elements are important regulatory factors that determine gene transcriptions, thus enable plants to adapt to different environments. The 2 kb genomic sequences upstream from the transcription initiation site of TaHSP70s were isolated and subjected to a cis element analysis. In total, 57 cis elements were identified, and different categories of cis elements were distributed in all the 84 TaHSP70s, in which cis elements involved in hormone and stress response were more frequent (Figure 6 and Table S2). Elements of G-box, ABRE, as-1, CGTCA, TGACG-motif, ARE, and STRE were predominant in numbers, and these elements were distributed in almost all TaHSP70s. These results imply that TaHSP70s play important roles in plant growth and development as well as in stress response.
Figure 6.
Distribution of cis elements in the promoters of TaHSP70s.
2.4. Expression Patterns of TaHSP70s in Different Tissues and Stages
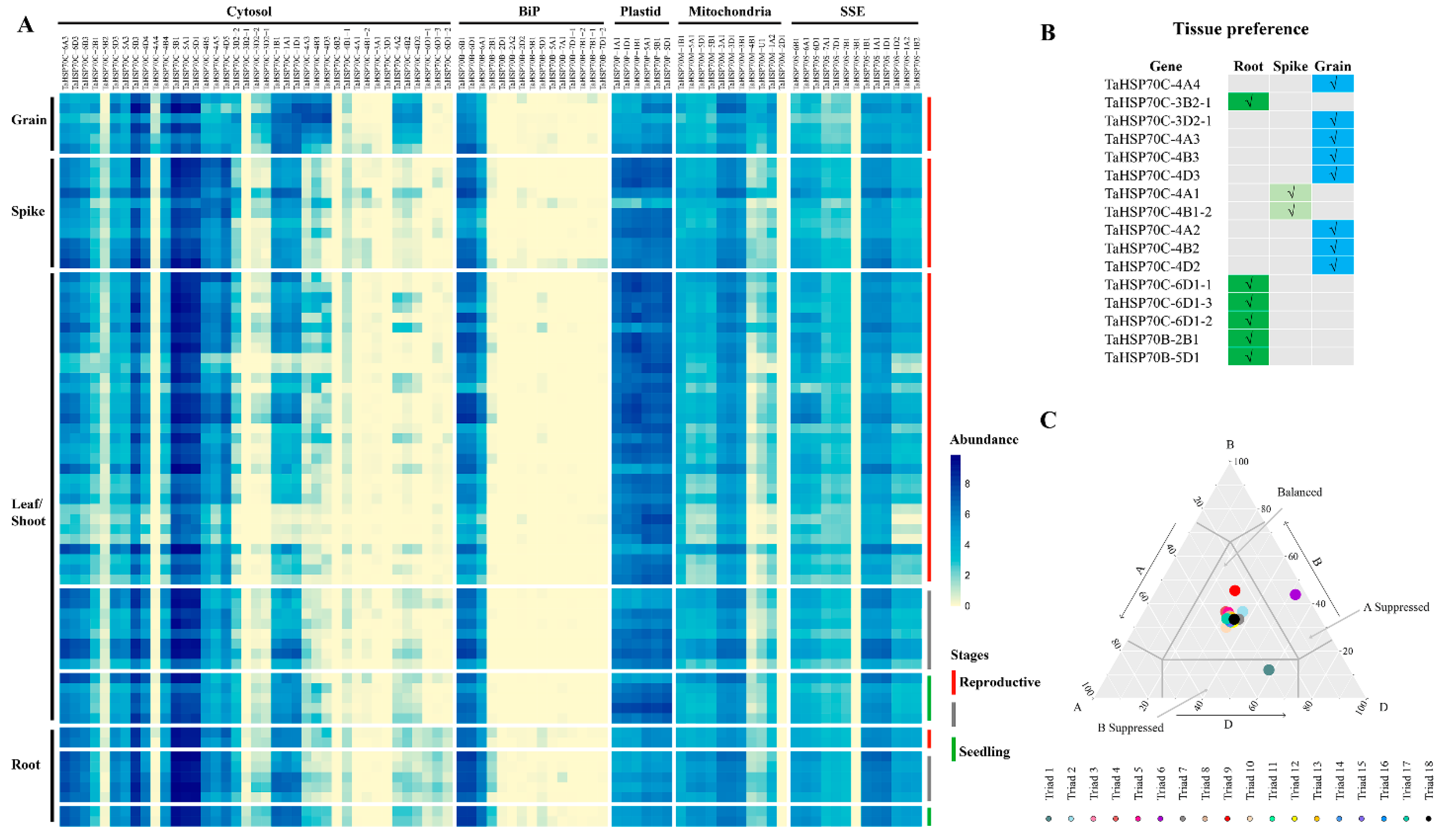
The spatiotemporal expression profiles of genes can provide useful information for understanding the roles of genes in plant growth and development; thus, we analyzed the expression profiles of TaHSP70s in different tissues from the hexaploid wheat variety “Azhurnaya” during different stages [36]. Genes with expression abundance (transcripts per million in unit, tpm) less than 0.5 (tpm <0.5) in all samples were assigned as not expressed; those with a tpm value above 1 in at least one sample were assigned as highly expressed; others were regarded as lowly expressed. Under these criteria, among the 84 TaHSP70s, 14 TaHSP70s (in which 3, 9, 1, and 1 belonged to subfamilies cytosol, BiP, mitochondria, and SSE, respectively) were not expressed (Figure 7A). Six (evenly distributed in subfamilies cytosol and BiP) out of these 14 TaHSP70s were also not expressed in another wheat variety “Chinese Spring” (Figure S3). Furthermore, only three duplicated genes were not expressed, indicating that many duplicated TaHSP70s functioned during wheat development. Intriguingly, in the subfamily BiP, 11 of the 15 TaHSP70s were not expressed (average tpm in each tissue < 0.5), three TaHSP70s were expressed remarkably higher than in other members, implying their important roles in wheat growth and development.
Figure 7.
Expression profiles of TaHSP70s in wheat variety “Azhurnaya”: (A) expression abundance of TaHSP70s in different tissues during different developmental stages. Abundance is shown as log2(tpm + 1); (B) tissue preference of TaHSP70s; (C) expression categories of TaHSP70 triads in all samples.
For the highly expressed genes, the expression level of each gene was normalized by the ratio of average expression abundance in different tissues (root, leaf/shoot, spike, and grain) to the sum of average expression abundance in all tissues, to reveal the expression preference of TaHSP70s. Using a threshold of 50% in one tissue type, six, two, and eight TaHSP70s were preferred to express in root, spike, and grain, respectively (Figure 7B).
In each subfamily, TaHSP70 triads, except one triad (including TaHSP70B-5A1/-B1/-D1), tended to be more highly expressed than TaHSP70s in other types. This phenomenon was also observed in another wheat variety “Chinese Spring” (Figure S3). Thus, expression bias categories of these triads were further analyzed (Figure 7C and Figure S4). In each tissue and across all tissues, 16 out of the 18 triads (account for 88.9%) always showed balanced expression patterns, which were higher than those in all triads in wheat whole genome (72.5% average and 62.6%–78.9% in different tissues). In addition, one triad (including TaHSP70C-4A4/-B4/-D4) were always A-suppressed type, another triad (including TaHSP70B-5A1/-B1/-D1) were assigned as different patterns possibly due to their low expression abundance (average tpm values were all less than 0.5 in each tissue). Similar expression bias categories of TaHSP70 triads were also observed in “Chinese Spring” (Figure S5), suggesting that expression patterns of TaHSP70 homeologs were balanced within triads and conserved across tissues in normal condition.
2.5. Expression Patterns of TaHSP70s in Heat Stress Condition
HSP70s play crucial roles in plant heat response [9]. Using transcriptome data from two wheat varieties, we analyzed the heat expression profiles of TaHSP70s (Figure 8). Among all the 84 TaHSP70s, 21 and 22 TaHSP70s were not expressed (tpm < 0.5 in all samples, including control and stress condition) in wheat variety cv. Chinese Spring, TAM107, of which 20 TaHSP70s were shared by both varieties. Thirteen genes were further found to be not transcribed under salt stress, PEG treatment, phosphate starvation, and nitrogen treatment condition (Table S3), implying that these TaHSP70s had limited roles in abiotic stress condition. Furthermore, five and seven TaHSP70s in leaf samples of Chinese Spring and TAM107, were found not expressed in non-stressful condition but highly expressed in heat stress condition, in which five (TaHSP70C-3D2-2, TaHSP70C-4A2, TaHSP70C-4B2, TaHSP70C-4D2, TaHSP70M-2D1) were common in both samples.
Figure 8.
Heat expression profiles of TaHSP70s in different wheat varieties. Expression abundance is shown as log2(tpm + 1).
Further analysis characterized 50 and 42 heat responsive TaHSP70s in TAM107 and Chinese Spring (fold change of ≥2, FDR-adjusted p-value of <0.01), respectively, of which 40 were common in these two accessions, indicating that the roles of these genes may be conserved (Figure S6). Nine TaHSP70s from tandem duplicated gene couples were also heat responsive. In addition, most of the heat responsive TaHSP70s originated from triads or singletons. Expression bias categories of triads in different wheat varieties under different conditions were also analyzed, and we found that two to eight triads showed partitioned profiles (Figure S7); thus, more triads underwent differential expression in heat response. Intriguingly, in TAM107, nearly half of the heat responsive TaHSP70s in subfamily cytosol also responded to drought or combined heat and drought stress, while all the heat responsive TaHSP70s in other subfamilies either uniquely responded to heat stress or were upregulated in heat stress but downregulated in drought stress. The expression patterns of some TaHSP70s were confirmed by qRT-PCR in TAM107 and Chinese Spring (Figure S8). These results suggest that those genes may confer different roles in heat and drought conditions.
2.6. Distinct HSEs Architecture in the Upstream Regions of TaHSP70s in a Triad
HSEs, which comprise typical consensus sequence ‘NNGAANNTTCNNGAA’ or ‘NNTTCNNGAANNTTC’, are the key cis elements to mediate gene expression in heat condition [32]. Using our previous procedure [33], HSEs were successfully characterized in 47 TaHSP70s (Table S4). We further analyzed the relationship between the HSE architecture and heat response pattern in Chinese Spring.
In grains, 24 out of the 47 genes were heat responsive, while in flag leaves this ratio increased to 31:47. Further analysis was conducted to find out why HSE-containing TaHSP70s responded to heat stress (Table 2). When considering the number of HSEs, TaHSP70s that comprised more than one HSE preferred to be heat responsive (χ2 = 3.6947, p = 0.0547 in grains and χ2 = 4.7435, p = 0.0294 in flag leaves). For TaHSP70s which contained only one HSE, genes whose HSEs were located less than 500 bp from the transcription start site were more likely to respond to heat (χ2 = 6.9942, p = 0.0082 in grains and χ2 = 17.7397, p = 2.53 × 10−5 in flag leaves).
Table 2.
Distributions of HSEs in the promoter regions of heat responsive TaHSP70s.
As compared with normal condition, more TaHSP70 triads were differentially expressed in heat stress; thus, we further analyzed the distribution and architecture of HSEs in their promoter regions. Surprisingly, for the number, subunit, type, and position of HSE, at least one factor in one TaHSP70 homeolog was different from the other two homeologs in a triad. The most distinct situation was found in two triads (TaHSP70C-1A1, TaHSP70C-1B1, TaHSP70C-1D1; TaHSP70C-4A2, TaHSP70C-4B2, TaHSP70C-4D2), where the number, subunit, type, and position of HSE in a homeolog were all different from each other (Table S4). These results indicated that the heat regulatory mechanism of TaHSP70 triads was possibly distinct.
3. Discussion
HSP70s play crucial roles in plant growth and stress response [9]. In this study, first, we comprehensively analyzed the distribution of HSP70s in hexaploid wheat and its relatives and found that a set of tandem duplication events occurred in hexaploid wheat. Then, expression profiles of TaHSP70s in heat stress revealed that the heat responsive conservation of TaHSP70 triads and tandem duplicated TaHSP70s may also participate in growth and development, while TaHSP70 homeologs may be differentially expressed in heat and drought conditions. Further work is required to confirm our findings by looking at TaHSP70 protein levels. Finally, the divergent distribution of HSEs in the promoter regions of TaHSP70 homeologs in a triad suggested their heat regulatory distinction.
3.1. TaHSP70s Were Highly Conserved
In this study, more than 64% of the 84 identified TaHSP70s were present as homeologs in a triad—in other words, those TaHSP70s distributed 1:1:1 in three homeologous groups. This proportion was much higher than that for all genes at a whole-genome level (35.8%) [26]. A high proportion of gene triads was also found in TaHSP90s (100% of 18 genes) [35]. The high percentage of gene triad retention, particularly the key molecular chaperons, may be due to their important roles in plant growth and stress response. Consistently, as compared with other types, TaHSP70s in triads tended to be expressed more normally and were the major heat responsive genes in abiotic stress conditions. However, further functional characterizations of these homeologs are needed to confirm their functions and whether to support this hypothesis or not. Examples of expressions of three gene homeologs were very common in hexaploid wheat growth and heat adaptation [28,36]. Retention and functional validation of three gene homeologs has been found in hexaploid wheat CONSTANS and VRNs [37,38].
3.2. Regulatory Mechanism of TaHSP70s May Be Divergent
More triads experienced expression partitioning, which led to the question of whether HSEs, the key heat responsive elements, were conserved or not in the promoter regions of TaHSP70 homeologs. Further analysis showed the distinct distribution of HSEs in three TaHSP70 homeologs. The varied architecture of HSEs was found to lead to different heat response magnitudes of the downstream genes in our previous study [33]. The varied HSEs of TaHSP70 homeologs may confer their different response attitudes in different heat conditions. In addition, variations in promoters have been proven to result in expression partitioning and function alteration of homeologs, such as wheat LEAFY HULL STERILE1 and VERNALIZATION 1, in hexaploid wheat [38,39]. More efforts are needed to characterize the function of each homeolog. Here, we speculate that the regulatory mechanism of TaHSP70s may be different and complex.
3.3. Tandem Duplicated TaHSP70s May Facilitate Heat Adaptation of Hexaploid Wheat
Tandem duplications of genes contribute to increased members of gene families [40,41]. Consistently, there was an increase in the number of TaHSP70s in the D genome as compared with Ae. tauschii, the D genome progenitor of hexaploid wheat, which was possibly due to the three tandem duplication events in D genome. Tandem duplications of genes also provide important subfunctionalization and neofunctionalization sources for gene evolution, in addition to available variants for plant adaptation to dramatically changing environments [42,43,44]. Many tandem duplications of genes were transcribed to contribute to the tolerance of hexaploid wheat to salt, drought, heat, and a combination of drought and heat stress [27]. Tandem duplications of HSP20s were also expressed in potato under heat stress [45]. Similarly, half of the 10 tandem duplications of TaHSP70 pairs possibly facilitated heat adaptation of hexaploid wheat.
In conclusion, the varied architecture of HSEs possibly not only diversifies the regulation of TaHSP70s, but also together with tandem duplicated TaHSP70s, help hexaploid wheat to adapt to heat conditions.
4. Materials and Methods
4.1. Characterization of HSP70s in Triticeae Species
Genome and protein sequence genomic annotation files of hexaploid wheat (IWGSC RefSeq v1.1 annotation) were downloaded from URGI (http://wheat-urgi.versailles.inra.fr/, accessed on 21 October 2020), protein sequences of Ae. tauschii, T. urartu, wild emmer wheat (T. turgidum ssp. dicoccoides), and durum wheat (T. turgidum ssp. durum) were from Ensembl Plants (http://plants.ensembl.org/index.html, accessed on 21 October 2020). Using the criteria of identify >50% and an e-value < 1 × 10−5 in the blastp program, protein sequences of HSP70 from Arabidopsis and rice were subjected as query sequences to blast against protein sequences of Triticeae species, including Ae. tauschii, T. urartu, wild emmer wheat, durum wheat, and hexaploid wheat. The hidden Markov model profiles of HSP70 (PF00012) were also scanned against these protein sequences in HMMER 3.0, with an e-value threshold of <1 × 10−5. The results of blastp and HMMER 3.0 were merged and subjected to the NCBI-CDD database (https://www.ncbi.nlm.nih.gov/cdd, accessed on 30 October 2020) to examine the presence of the HSP70 domain. Finally, protein sequences with molecular weight >60 kDa and containing the HSP70 domain were regarded as HSP70 proteins [19].
4.2. Phylogeny Analysis and Synteny Analysis
Protein sequences of HSP70s from Arabidopsis, rice, Ae. tauschii, T. urartu, wild emmer wheat, durum wheat, and hexaploid wheat were aligned by MAFFT (v7.45) with “L-INS-i” strategy, then, a phylogenetic tree was constructed by IQ-TREE (v2.0-rc1) and evaluated by Ultrafast bootstraps and a Shimodaira–Hasegawa approximate likelihood ratio test (1000 replicates each), with the following parameters: -m MFP -bb 1000 -alrt 1000 -redo [46,47,48,49]. Homeologs were identified by the phylogeny. The synteny analysis and tandem duplication were characterized by Triticeae Gene-Tribe database [50] and MCScanX [51].
4.3. Naming of TaHSP70s
According to the phylogenetic tree, TaHSP70s were divided into different subfamilies. For convenience, we renamed all TaHSP70s according to subfamilies, chromosome location, and phylogenetic relationship. Each gene name began with “Ta”, the abbreviation for Triticum aestivum, followed by the subfamily name represented by a character, and then the chromosome location. Putative homeologs shared the same gene name except for the chromosome location (e.g., TaHSP70C-1A1, TaHSP70C-1B1, and TaHSP70C-1D1). Genes in the same chromosome belonging to the same subfamily were consecutively numbered (e.g., TaHSP70C-4A2, TaHSP70C-4A3). Paralogs were named with consecutive numbers following the chromosome location with a dash (TaHSP70C-6D1-1, TaHSP70C-6D1-2). Homeologous genes that were evenly distributed in the A, B, and D genomes, with a ratio of 1:1:1, were regarded as triads, and triads were named by consecutive numbers.
4.4. Gene Structure and Sequence Motif Analysis
Intron/exon information of TaHSP70s were extracted from the genome annotation file and submitted to the Gene Structure Display Server (GSDS, http://gsds.cbi.pku.edu.cn/index.php, accessed on 16 November 2020) to display the gene structures. Conserved motifs of protein sequences were analyzed using the MEME program (http://meme-suite.org/tools/meme, accessed on 20 November 2020); maximum number of motifs was set as 15 and optimum motif width ranged from 6 to 200 amino acid residues. Finally, the conserved motifs were shown by TBtools [52].
4.5. Cis Element Analysis of TaHSP70s
Upstream regions (2000 bp) of TaHSP70s from the transcription start site were extracted. HSEs were analyzed by our previous protocol [33]. Briefly, the pentanucleotide motifs 5′-NGAAN-3′ and 5′-NTTCN-3′ were regarded as a subunit and characterized in the upstream regions of TaHSP70s; the subunit numbers must be at least three, and mismatch on the “G” of 5′-NGAAN-3′ (“C” for 5′-NTTCN-3′) in the first and last subunit was not allowed if the subunit number was three. Other cis elements were analyzed in the PlantCARE database [53].
4.6. Expression Analysis of TaHSP70s
Expression levels of TaHSP70s in different tissues and stages from the wheat variety “Azhurnaya” and “Chinese Spring” were extracted from a previous study [36]. Other transcriptome data were downloaded from the SRA archive (SRP128236, SRP045409) [28,54] and mapped to Chinese Spring RefSeqv1.1+UTR transcriptome reference by kallisto v0.46.2. The gene expression level was summarized by tximport v1.18.0 and fold changes were assigned by DESeq2 v1.30.1 in R program. The heatmap was drawn by R program with the function “pheatmap”. The expression categories of triads were defined as previously described [36]. Briefly, relative expression of each homeolog in a triad was normalized as the ratio of its average expression (tpm value) in a tissue (or across tissues) to the sum of the average expression of three homeologs in the same tissue (or across tissues). For relative expression across all the tissues, the total expression abundance of a gene was calculated as the average of the average expression abundance in each tissue, rather than a simply geometric mean across all samples, to exclude different numbers of samples in each tissue. The Euclidean distance, from the relative expression of each triad to each of the seven ideal categories listed in [36], was calculated. The expression category for each triad was assigned based on the shortest distance.
Some tandem duplicated TaHSP70s, as well as several specifically heat upregulated ones were selected for qRT-PCR validation (Table S5). Plants were cultured as described [28]. Briefly, seeds of two wheat cultivars “Chinese Spring” and “TAM 107” were surface-sterilized and then grown in a growth chamber under normal conditions (22 °C/18 °C, 16/8 h). Ten-day-old seedlings were subjected to heat stress (40 °C), drought stress (20 % m/V PEG-6000), and combined heat and drought stress (40 °C and 20% m/V PEG-6000) for 1 and 6 h. Leaves were sampled for RNA isolation. About 1 μg RNA was used for reverse transcription using the PrimeScriptTM RT reagent Kit with a gDNA Eraser (Perfect Real Time) kit (Takara, Dalian, China), following the kit protocol. QRT-PCR was run on a Thermo Fisher Scientific QuantStudio 3 Real-Time PCR System using the TB Green® Premix Ex Taq™ II (Tli RNaseH Plus) kit (Takara, Dalian, China), following the corresponding protocol.
Supplementary Materials
The following supporting information can be downloaded at: https://www.mdpi.com/article/10.3390/cells11050818/s1. Figure S1: Raw maximum likelihood phylogenetic analysis of HSP70 proteins, Figure S2: Synteny analysis of the duplicated TaHSP70s from subfamilies BiP and SSE in hexaploid wheat and its relatives, Figure S3: Expression abundance of TaHSP70s in “Chinese Spring”, Figure S4: Expression categories of TaHSP70 triads in different tissues in “Azhurnaya” under normal condition, Figure S5: Expression categories of TaHSP70 triads in different tissues in “Chinese Spring” under normal condition, Figure S6: Fold change of TaHSP70s in “TAM107” (top) and “Chinese Spring” (bottom) under abiotic stress conditions. Fold change was showed as log2(fold change), Figure S7: Expression categories of TaHSP70 triads in different tissues in “TAM107”, “Chinese Spring”, “HD2985”, “HD2329” under abiotic stress, Figure S8: QRT-PCR validation of some TaHSP70s in “TAM107” and “Chinese Spring” under abiotic stress condition, Table S1: Detail information of TaHSP70s. Chromosome segment was classified according to IWGSC, 2018, Sciencs, Table S2: Distribution of cis-elements in promoters of TaHSP70s, Table S3: Expression of the 20 unexpressed TaHSP70s under other abiotic stress conditions, Table S4: HSEs in TaHSP70s. Distance was showed as the nearest HSE to transcription iniation site, Table S5: Primers for qRT-PCR validation.
Author Contributions
Conceptualization, Y.L.; methodology, Y.L., P.Z., A.Z., J.W. and M.H.; data curation, Y.L., P.Z., A.Z., J.W. and M.H.; writing—original draft preparation, Y.L.; writing—review and editing, Y.L.; supervision, Y.L.; project administration, Y.L.; funding acquisition, Y.L. All authors have read and agreed to the published version of the manuscript.
Funding
This research was funded by the Natural Science Foundation of Hebei Province (C2020402026).
Institutional Review Board Statement
Not applicable.
Informed Consent Statement
Not applicable.
Data Availability Statement
The study did not report new data, all transcriptome data were downloaded from NCBI, which we had mentioned in “Materials and Methods”.
Conflicts of Interest
The authors declare no conflict of interest. The funders had no role in the design of the study; in the collection, analyses, or interpretation of data; in the writing of the manuscript, or in the decision to publish the results.
References
- Lesk, C.; Rowhani, P.; Ramankutty, N. Influence of extreme weather disasters on global crop production. Nature 2016, 529, 84–87. [Google Scholar] [CrossRef] [PubMed]
- Zhao, C.; Liu, B.; Piao, S.; Wang, X.; Lobell, D.B.; Huang, Y.; Huang, M.; Yao, Y.; Bassu, S.; Ciais, P.; et al. Temperature increase reduces global yields of major crops in four independent estimates. Proc. Natl. Acad. Sci. USA 2017, 114, 9326. [Google Scholar] [CrossRef] [PubMed] [Green Version]
- Liu, B.; Liu, L.; Tian, L.; Cao, W.; Zhu, Y.; Asseng, S. Post-heading heat stress and yield impact in winter wheat of China. Glob. Change Biol. 2014, 20, 372–381. [Google Scholar] [CrossRef]
- Tricker, P.J.; ElHabti, A.; Schmidt, J.; Fleury, D. The physiological and genetic basis of combined drought and heat tolerance in wheat. J. Exp. Bot. 2018, 69, 3195–3210. [Google Scholar] [CrossRef] [Green Version]
- Farooq, M.; Bramley, H.; Palta, J.A.; Siddique, K.H.M. Heat Stress in Wheat during Reproductive and Grain-Filling Phases. Crit. Rev. Plant Sci. 2011, 30, 491–507. [Google Scholar] [CrossRef]
- Ni, Z.; Li, H.; Zhao, Y.; Peng, H.; Hu, Z.; Xin, M.; Sun, Q. Genetic improvement of heat tolerance in wheat: Recent progress in understanding the underlying molecular mechanisms. Crop J. 2018, 6, 32–41. [Google Scholar] [CrossRef]
- Sharma, D.; Singh, R.; Tiwari, R.; Kumar, R.; Gupta, V.K. Wheat Responses and Tolerance to Terminal Heat Stress: A Review. In Wheat Production in Changing Environments: Responses, Adaptation and Tolerance; Hasanuzzaman, M., Nahar, K., Hossain, M.A., Eds.; Springer: Singapore, 2019; pp. 149–173. [Google Scholar]
- Abdelrahman, M.; Burritt, D.J.; Gupta, A.; Tsujimoto, H.; Tran, L.-S.P. Heat stress effects on source–sink relationships and metabolome dynamics in wheat. J. Exp. Bot. 2020, 71, 543–554. [Google Scholar] [CrossRef]
- Wang, W.; Vinocur, B.; Shoseyov, O.; Altman, A. Role of plant heat-shock proteins and molecular chaperones in the abiotic stress response. Trends Plant Sci. 2004, 9, 244–252. [Google Scholar] [CrossRef]
- Su, P.-H.; Li, H.M. Arabidopsis Stromal 70-kD Heat Shock Proteins Are Essential for Plant Development and Important for Thermotolerance of Germinating Seeds. Plant Physiol. 2008, 146, 1231. [Google Scholar] [CrossRef] [Green Version]
- Chen, X.; Shi, L.; Chen, Y.; Zhu, L.; Zhang, D.; Xiao, S.; Aharoni, A.; Shi, J.; Xu, J. Arabidopsis HSP70-16 is required for flower opening under normal or mild heat stress temperatures. Plant Cell Environ. 2019, 42, 1190–1204. [Google Scholar] [CrossRef]
- Song, P.; Jia, Q.; Xiao, X.; Tang, Y.; Liu, C.; Li, W.; Li, T.; Li, L.; Chen, H.; Zhang, W.; et al. HSP70-3 Interacts with Phospholipase Dδ and Participates in Heat Stress Defense. Plant Physiol. 2021, 108, 1148–1165. [Google Scholar] [CrossRef]
- Tiwari, L.D.; Khungar, L.; Grover, A. AtHsc70-1 negatively regulates the basal heat tolerance in Arabidopsis thaliana through affecting the activity of HsfAs and Hsp101. Plant J. 2020, 103, 2069–2083. [Google Scholar] [CrossRef]
- Ohama, N.; Sato, H.; Shinozaki, K.; Yamaguchi-Shinozaki, K. Transcriptional Regulatory Network of Plant Heat Stress Response. Trends Plant Sci. 2017, 22, 53–65. [Google Scholar] [CrossRef]
- Ohama, N.; Kusakabe, K.; Mizoi, J.; Zhao, H.; Kidokoro, S.; Koizumi, S.; Takahashi, F.; Ishida, T.; Yanagisawa, S.; Shinozaki, K.; et al. The Transcriptional Cascade in the Heat Stress Response of Arabidopsis Is Strictly Regulated at the Level of Transcription Factor Expression. Plant Cell 2016, 28, 181. [Google Scholar] [CrossRef] [Green Version]
- Lee, G.J.; Vierling, E. A Small Heat Shock Protein Cooperates with Heat Shock Protein 70 Systems to Reactivate a Heat-Denatured Protein. Plant Physiol. 2000, 122, 189. [Google Scholar] [CrossRef] [Green Version]
- Fernández-Fernández, M.R.; Valpuesta, J.M. Hsp70 chaperone: A master player in protein homeostasis. F1000Research 2018, 7, 1497. [Google Scholar] [CrossRef] [Green Version]
- Wahid, A.; Gelani, S.; Ashraf, M.; Foolad, M.R. Heat tolerance in plants: An overview. Environ. Exp. Bot. 2007, 61, 199–223. [Google Scholar] [CrossRef]
- Guo, M.; Liu, J.-H.; Ma, X.; Zhai, Y.-F.; Gong, Z.-H.; Lu, M.-H. Genome-wide analysis of the Hsp70 family genes in pepper (Capsicum annuum L.) and functional identification of CaHsp70-2 involvement in heat stress. Plant Sci. 2016, 252, 246–256. [Google Scholar] [CrossRef]
- Lin, B.L.; Wang, J.S.; Liu, H.C.; Chen, R.W.; Meyer, Y.; Barakat, A.; Delseny, M. Genomic analysis of the Hsp70 superfamily in Arabidopsis thaliana. Cell Stress Chaperones 2001, 6, 201–208. [Google Scholar] [CrossRef]
- Kumar, A.; Sharma, S.; Chunduri, V.; Kaur, A.; Kaur, S.; Malhotra, N.; Kumar, A.; Kapoor, P.; Kumari, A.; Kaur, J.; et al. Genome-wide Identification and Characterization of Heat Shock Protein Family Reveals Role in Development and Stress Conditions in Triticum aestivum L. Sci. Rep. 2020, 10, 7858. [Google Scholar] [CrossRef]
- Sarkar, N.K.; Kundnani, P.; Grover, A. Functional analysis of Hsp70 superfamily proteins of rice (Oryza sativa). Cell Stress Chaperones 2013, 18, 427–437. [Google Scholar] [CrossRef] [PubMed] [Green Version]
- Sung, D.Y.; Vierling, E.; Guy, C.L. Comprehensive Expression Profile Analysis of the Arabidopsis Hsp70 Gene Family. Plant Physiol. 2001, 126, 789. [Google Scholar] [CrossRef] [Green Version]
- Marcussen, T.; Sandve, S.R.; Heier, L.; Spannagl, M.; Pfeifer, M.; Jakobsen, K.S.; Wulff, B.B.H.; Steuernagel, B.; Mayer, K.F.X.; Olsen, O.-A. Ancient hybridizations among the ancestral genomes of bread wheat. Science 2014, 345, 1250092. [Google Scholar] [CrossRef] [PubMed]
- Dubcovsky, J.; Dvorak, J. Genome Plasticity a Key Factor in the Success of Polyploid Wheat Under Domestication. Science 2007, 316, 1862. [Google Scholar] [CrossRef] [Green Version]
- International Wheat Genome Sequencing Consortium. Shifting the limits in wheat research and breeding using a fully annotated reference genome. Science 2018, 361, eaar7191. [Google Scholar] [CrossRef] [PubMed] [Green Version]
- Zhang, Y.; Liu, Z.; Khan, A.A.; Lin, Q.; Han, Y.; Mu, P.; Liu, Y.; Zhang, H.; Li, L.; Meng, X. Expression partitioning of homeologs and tandem duplications contribute to salt tolerance in wheat (Triticum aestivum L.). Sci. Rep. 2016, 6, 21476. [Google Scholar] [CrossRef]
- Liu, Z.; Xin, M.; Qin, J.; Peng, H.; Ni, Z.; Yao, Y.; Sun, Q. Temporal transcriptome profiling reveals expression partitioning of homeologous genes contributing to heat and drought acclimation in wheat (Triticum aestivum L.). BMC Plant Biol. 2015, 15, 1–20. [Google Scholar] [CrossRef] [Green Version]
- Schöffl, F.; Prändl, R.; Reindl, A. Regulation of the Heat-Shock Response. Plant Physiol. 1998, 117, 1135. [Google Scholar] [CrossRef] [Green Version]
- Hasanuzzaman, M.; Nahar, K.; Alam, M.M.; Roychowdhury, R.; Fujita, M. Physiological, Biochemical, and Molecular Mechanisms of Heat Stress Tolerance in Plants. Int. J. Mol. Sci. 2013, 14, 9643–9684. [Google Scholar] [CrossRef]
- Mittal, D.; Enoki, Y.; Lavania, D.; Singh, A.; Sakurai, H.; Grover, A. Binding affinities and interactions among different heat shock element types and heat shock factors in rice (Oryza sativa L.). FEBS J. 2011, 278, 3076–3085. [Google Scholar] [CrossRef]
- Schöffl, F.; Rieping, M.; Baumann, G.; Bevan, M.; Angermüller, S. The function of plant heat shock promoter elements in the regulated expression of chimaeric genes in transgenic tobacco. Mol. Gen. Genet. 1989, 217, 246–253. [Google Scholar] [CrossRef]
- Zhao, P.; Javed, S.; Shi, X.; Wu, B.; Zhang, D.; Xu, S.; Wang, X. Varying Architecture of Heat Shock Elements Contributes to Distinct Magnitudes of Target Gene Expression and Diverged Biological Pathways in Heat Stress Response of Bread Wheat. Front. Genet. 2020, 11, 30. [Google Scholar] [CrossRef] [Green Version]
- Waters, A.J.; Makarevitch, I.; Noshay, J.; Burghardt, L.T.; Hirsch, C.N.; Hirsch, C.D.; Springer, N.M. Natural variation for gene expression responses to abiotic stress in maize. Plant J. 2017, 89, 706–717. [Google Scholar] [CrossRef] [PubMed] [Green Version]
- Lu, Y.; Zhao, P.; Zhang, A.; Ma, L.; Xu, S.; Wang, X. Alternative Splicing Diversified the Heat Response and Evolutionary Strategy of Conserved Heat Shock Protein 90s in Hexaploid Wheat (Triticum aestivum L.). Front. Genet. 2020, 11, 577897. [Google Scholar] [CrossRef]
- Ramírez-González, R.H.; Borrill, P.; Lang, D.; Harrington, S.A.; Brinton, J.; Venturini, L.; Davey, M.; Jacobs, J.; Van Ex, F.; Pasha, A. The transcriptional landscape of polyploid wheat. Science 2018, 361, eaar6089. [Google Scholar] [CrossRef] [Green Version]
- Nemoto, Y.; Kisaka, M.; Fuse, T.; Yano, M.; Ogihara, Y. Characterization and functional analysis of three wheat genes with homology to the CONSTANS flowering time gene in transgenic rice. Plant J. 2003, 36, 82–93. [Google Scholar] [CrossRef]
- Xu, S.; Chong, K. Remembering winter through vernalisation. Nat. Plants 2018, 4, 997–1009. [Google Scholar] [CrossRef]
- Shitsukawa, N.; Tahira, C.; Kassai, K.-i.; Hirabayashi, C.; Shimizu, T.; Takumi, S.; Mochida, K.; Kawaura, K.; Ogihara, Y.; Murai, K. Genetic and epigenetic alteration among three homoeologous genes of a class E MADS box gene in hexaploid wheat. Plant Cell 2007, 19, 1723–1737. [Google Scholar] [CrossRef] [PubMed] [Green Version]
- Zhu, Y.; Wu, N.; Song, W.; Yin, G.; Qin, Y.; Yan, Y.; Hu, Y. Soybean (Glycine max) expansin gene superfamily origins: Segmental and tandem duplication events followed by divergent selection among subfamilies. BMC Plant Biol. 2014, 14, 93. [Google Scholar] [CrossRef] [PubMed] [Green Version]
- Cannon, S.B.; Mitra, A.; Baumgarten, A.; Young, N.D.; May, G. The roles of segmental and tandem gene duplication in the evolution of large gene families in Arabidopsis thaliana. BMC Plant Biol. 2004, 4, 10. [Google Scholar] [CrossRef] [Green Version]
- Hanada, K.; Zou, C.; Lehti-Shiu, M.D.; Shinozaki, K.; Shiu, S.-H. Importance of lineage-specific expansion of plant tandem duplicates in the adaptive response to environmental stimuli. Plant Physiol. 2008, 148, 993–1003. [Google Scholar] [CrossRef] [Green Version]
- Flagel, L.E.; Wendel, J.F. Gene duplication and evolutionary novelty in plants. New Phytol. 2009, 183, 557–564. [Google Scholar] [CrossRef]
- Qiao, X.; Li, Q.; Yin, H.; Qi, K.; Li, L.; Wang, R.; Zhang, S.; Paterson, A.H. Gene duplication and evolution in recurring polyploidization–diploidization cycles in plants. Genome Biol. 2019, 20, 1–23. [Google Scholar] [CrossRef] [Green Version]
- Zhao, P.; Wang, D.; Wang, R.; Kong, N.; Zhang, C.; Yang, C.; Wu, W.; Ma, H.; Chen, Q. Genome-wide analysis of the potato Hsp20 gene family: Identification, genomic organization and expression profiles in response to heat stress. BMC Genom. 2018, 19, 61. [Google Scholar] [CrossRef] [PubMed]
- Nguyen, L.-T.; Schmidt, H.A.; Von Haeseler, A.; Minh, B.Q. IQ-TREE: A fast and effective stochastic algorithm for estimating maximum-likelihood phylogenies. Mol. Biol. Evol. 2015, 32, 268–274. [Google Scholar] [CrossRef]
- Guindon, S.; Dufayard, J.-F.; Lefort, V.; Anisimova, M.; Hordijk, W.; Gascuel, O. New Algorithms and Methods to Estimate Maximum-Likelihood Phylogenies: Assessing the Performance of PhyML 3.0. Syst. Biol. 2010, 59, 307–321. [Google Scholar] [CrossRef] [PubMed] [Green Version]
- Hoang, D.T.; Chernomor, O.; von Haeseler, A.; Minh, B.Q.; Vinh, L.S. UFBoot2: Improving the Ultrafast Bootstrap Approximation. Mol. Biol. Evol. 2018, 35, 518–522. [Google Scholar] [CrossRef]
- Minh, B.Q.; Nguyen, M.A.T.; von Haeseler, A. Ultrafast Approximation for Phylogenetic Bootstrap. Mol. Biol. Evol. 2013, 30, 1188–1195. [Google Scholar] [CrossRef] [PubMed]
- Chen, Y.; Song, W.; Xie, X.; Wang, Z.; Guan, P.; Peng, H.; Jiao, Y.; Ni, Z.; Sun, Q.; Guo, W. A Collinearity-Incorporating Homology Inference Strategy for Connecting Emerging Assemblies in the Triticeae Tribe as a Pilot Practice in the Plant Pangenomic Era. Mol. Plant 2020, 13, 1694–1708. [Google Scholar] [CrossRef]
- Wang, Y.; Tang, H.; DeBarry, J.D.; Tan, X.; Li, J.; Wang, X.; Lee, T.-h.; Jin, H.; Marler, B.; Guo, H.; et al. MCScanX: A toolkit for detection and evolutionary analysis of gene synteny and collinearity. Nucleic Acids Res. 2012, 40, e49. [Google Scholar] [CrossRef] [Green Version]
- Chen, C.; Chen, H.; Zhang, Y.; Thomas, H.R.; Frank, M.H.; He, Y.; Xia, R. TBtools: An Integrative Toolkit Developed for Interactive Analyses of Big Biological Data. Mol. Plant 2020, 13, 1194–1202. [Google Scholar] [CrossRef]
- Lescot, M.; Déhais, P.; Thijs, G.; Marchal, K.; Moreau, Y.; Van de Peer, Y.; Rouzé, P.; Rombauts, S. PlantCARE, a database of plant cis-acting regulatory elements and a portal to tools for in silico analysis of promoter sequences. Nucleic Acids Res. 2002, 30, 325–327. [Google Scholar] [CrossRef]
- Wang, X.; Chen, S.; Shi, X.; Liu, D.; Zhao, P.; Lu, Y.; Cheng, Y.; Liu, Z.; Nie, X.; Song, W.; et al. Hybrid sequencing reveals insight into heat sensing and signaling of bread wheat. Plant J. 2019, 98, 1015–1032. [Google Scholar] [CrossRef]
Publisher’s Note: MDPI stays neutral with regard to jurisdictional claims in published maps and institutional affiliations. |
© 2022 by the authors. Licensee MDPI, Basel, Switzerland. This article is an open access article distributed under the terms and conditions of the Creative Commons Attribution (CC BY) license (https://creativecommons.org/licenses/by/4.0/).







