Molecular Signature of Long Non-Coding RNA Associated with Areca Nut-Induced Head and Neck Cancer
Abstract
1. Introduction
2. Materials and Methods
2.1. Cells, Cell Culture, and Areca Nut Treatment
2.2. Screening of lncRNAs Using an RT-qPCR Array
2.3. Analysis of lncRNAs by RT-qPCR
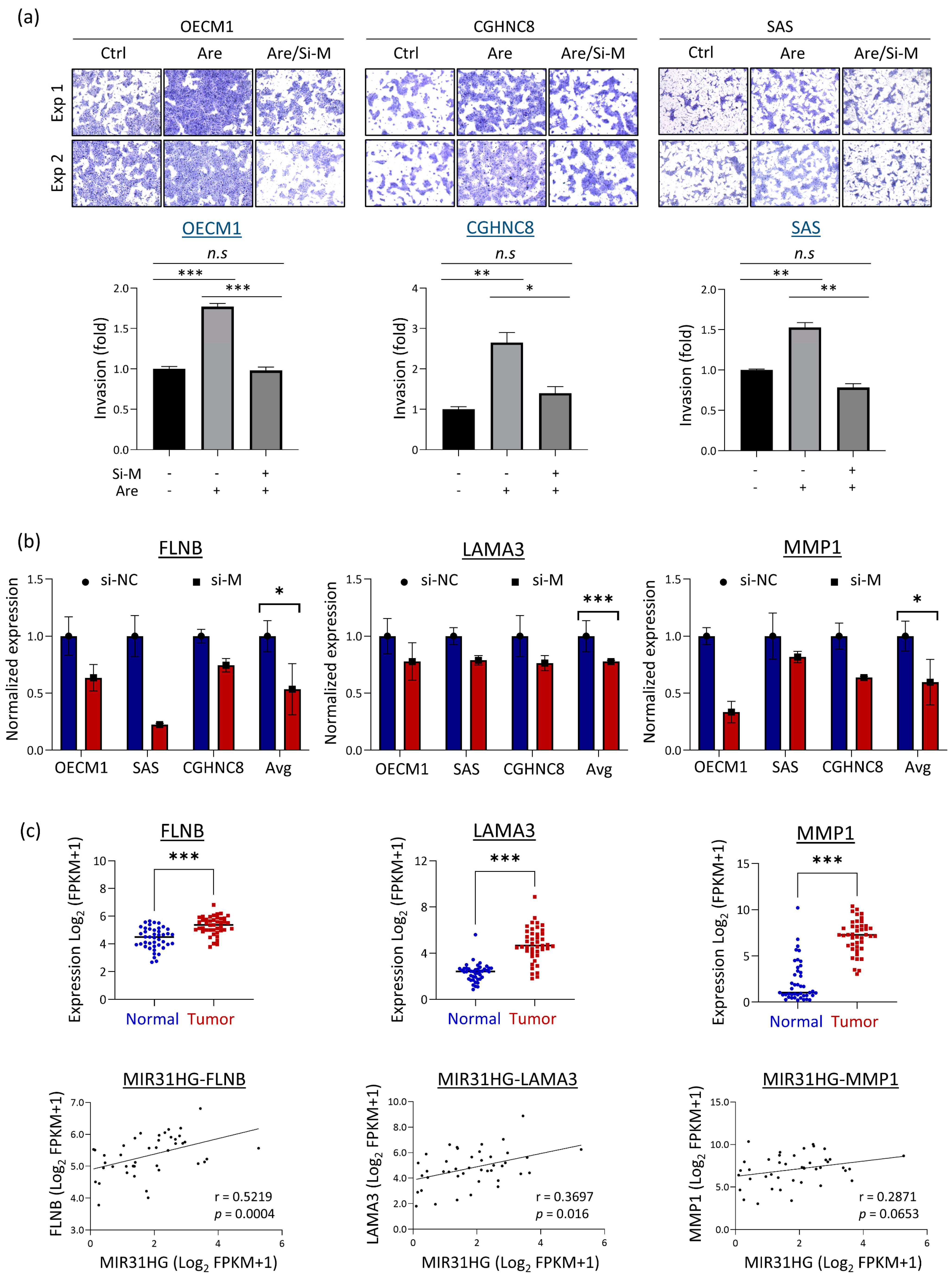
2.4. Knockdown of MIR31HG Expression via Small Interfering RNA (siRNA) Transfection
2.5. Cellular Invasion Assay
2.6. Public Data, Bioinformatics, and Statistical Analyses
3. Results
3.1. Identification of lncRNAs Induced by Areca Nuts
3.2. Dysregulated lncRNAs in HNC Patients
3.3. LncRNA Signature Associated with Areca Nut-Induced HNC
3.4. LUCAT1, UCA1, and MIR31HG lncRNAs Have Diverse Oncogenic Functions
3.5. LUCAT1, UCA1, and MIR31HG Are Overexpressed in Tumors and Are Associated with Poor Prognosis
3.6. MIR31HG Regulates Areca Nut-Induced Cell Invasion in HNC Cells
4. Discussion
5. Conclusions
Supplementary Materials
Author Contributions
Funding
Institutional Review Board Statement
Informed Consent Statement
Data Availability Statement
Acknowledgments
Conflicts of Interest
References
- Sung, H.; Ferlay, J.; Siegel, R.L.; Laversanne, M.; Soerjomataram, I.; Jemal, A.; Bray, F. Global cancer statistics 2020: GLOBOCAN estimates of incidence and mortality worldwide for 36 cancers in 185 countries. CA Cancer J. Clin. 2021, 71, 209–249. [Google Scholar] [CrossRef] [PubMed]
- Johnson, D.E.; Burtness, B.; Leemans, C.R.; Lui, V.W.Y.; Bauman, J.E.; Grandis, J.R. Head and neck squamous cell carcinoma. Nat. Rev. Dis. Primers 2020, 6, 92. [Google Scholar] [CrossRef] [PubMed]
- Cho, J.K.; Hyun, S.H.; Choi, N.; Kim, M.J.; Padera, T.P.; Choi, J.Y.; Jeong, H.S. Significance of Lymph Node Metastasis in Cancer Dissemination of Head and Neck Cancer. Transl. Oncol. 2015, 8, 119–125. [Google Scholar] [CrossRef] [PubMed]
- Wu, P.W.; Huang, C.C.; Lee, Y.S.; Chou, Y.C.; Fan, K.H.; Lin, C.Y.; Huang, B.S.; Yang, S.W.; Huang, C.C.; Chang, P.H.; et al. Post-irradiation sinus mucosa disease in nasopharyngeal carcinoma patients treated with intensity-modulated proton therapy. Cancers 2022, 14, 225. [Google Scholar] [CrossRef]
- Mosaddad, S.A.; Beigi, K.; Doroodizadeh, T.; Haghnegahdar, M.; Golfeshan, F.; Ranjbar, R.; Tebyanian, H. Therapeutic applications of herbal/synthetic/bio-drug in oral cancer: An update. Eur. J. Pharmacol. 2021, 890, 173657. [Google Scholar] [CrossRef] [PubMed]
- Hajmohammadi, E.; Molaei, T.; Mowlaei, S.H.; Alam, M.; Abbasi, K.; Khayatan, D.; Rahbar, M.; Tebyanian, H. Sonodynamic therapy and common head and neck cancer: In vitro and in vivo studies. Eur. Rev. Med. Pharmacol. Sci. 2021, 25, 5113–5121. [Google Scholar]
- Guo, S.E.; Huang, T.J.; Huang, J.C.; Lin, M.S.; Hong, R.M.; Chang, C.H.; Chen, M.Y. Alcohol, betel-nut and cigarette consumption are negatively associated with health promoting behaviors in Taiwan: A cross-sectional study. BMC Public Health 2013, 13, 257. [Google Scholar] [CrossRef] [PubMed]
- Sharan, R.N.; Mehrotra, R.; Choudhury, Y.; Asotra, K. Association of Betel Nut with Carcinogenesis: Revisit with a Clinical Perspective. PLoS ONE 2012, 7, e42759. [Google Scholar] [CrossRef]
- Papke, R.L.; Horenstein, N.A.; Stokes, C. Nicotinic Activity of Arecoline, the Psychoactive Element of “Betel Nuts”, Suggests a Basis for Habitual Use and AntiInflammatory Activity. PLoS ONE 2015, 10, e0140907. [Google Scholar] [CrossRef]
- Tsai, Y.S.; Lee, K.W.; Huang, J.L.; Liu, Y.S.; Juo, S.H.H.; Kuo, W.R.; Chang, J.G.; Lin, C.S.; Jong, Y.J. Arecoline, a major alkaloid of areca nut, inhibits p53, represses DNA repair, and triggers DNA damage response in human epithelial cells. Toxicology 2008, 249, 230–237. [Google Scholar] [CrossRef]
- Volgin, A.D.; Bashirzade, A.; Arnstislavskaya, T.G.; Yakovlev, O.A.; Demin, K.A.; Ho, Y.J.; Wang, D.M.; Shevyrin, V.A.; Yan, D.; Tang, Z.C.; et al. DARK Classics in Chemical Neuroscience: Arecoline. ACS Chem. Neurosci. 2019, 10, 2176–2185. [Google Scholar] [CrossRef]
- Chen, Y.J.; Chang, J.T.C.; Liao, C.T.; Wang, H.M.; Yen, T.C.; Chiu, C.C.; Lu, Y.C.; Li, H.F.; Cheng, A.J. Head and neck cancer in the betel quid chewing area: Recent advances in molecular carcinogenesis. Cancer Sci. 2008, 99, 1507–1514. [Google Scholar] [CrossRef] [PubMed]
- Li, Y.C.; Cheng, A.J.; Lee, L.Y.; Huang, Y.C.; Chang, J.T.C. Multifaceted Mechanisms of Areca Nuts in Oral Carcinogenesis: The Molecular Pathology from Precancerous Condition to Malignant Transformation. J. Cancer 2019, 10, 4054–4062. [Google Scholar] [CrossRef] [PubMed]
- Li, Y.C.; Chang, J.T.; Chiu, C.; Lu, Y.C.; Li, Y.L.; Chiang, C.H.; You, G.R.; Lee, L.Y.; Cheng, A.J. Areca nut contributes to oral malignancy through facilitating the conversion of cancer stem cells. Mol. Carcinog. 2016, 55, 1012–1023. [Google Scholar] [CrossRef] [PubMed]
- Su, Y.Y.; Chien, C.Y.; Luo, S.D.; Huang, T.L.; Lin, W.C.; Fang, F.M.; Chiu, T.J.; Chen, Y.H.; Lai, C.C.; Hsu, C.M.; et al. Betel nut chewing history is an independent prognosticator for smoking patients with locally advanced stage IV head and neck squamous cell carcinoma receiving induction chemotherapy with docetaxel, cisplatin, and fluorouracil. World J. Surg. Oncol. 2016, 14, 86. [Google Scholar] [CrossRef] [PubMed]
- Liao, C.-T.; Wallace, C.G.; Lee, L.-Y.; Hsueh, C.; Lin, C.-Y.; Fan, K.-H.; Wang, H.-M.; Ng, S.-H.; Lin, C.-H.; Tsao, C.-K.; et al. Clinical evidence of field cancerization in patients with oral cavity cancer in a betel quid chewing area. Oral Oncol. 2014, 50, 721–731. [Google Scholar] [CrossRef]
- Hajmohammadi, E.; Ghahremanie, S.; Alam, M.; Abbasi, K.; Mohamadian, F.; Khayatan, D.; Rahbar, M.; Tebyanian, H.; Rahbai, M. Biomarkers and common oral cancers: Clinical trial studies. JBUON 2021, 26, 2234–2244. [Google Scholar]
- Tahmasebi, E.; Alikhani, M.; Yazdanian, A.; Yazdanian, M.; Tebyanian, H.; Seifalian, A. The current markers of cancer stem cell in oral cancers. Life Sci. 2020, 249, 117483. [Google Scholar] [CrossRef] [PubMed]
- Kong, L.; Birkeland, A. Liquid Biopsies in Head and Neck Cancer: Current State and Future Challenges. Cancers 2021, 13, 1874. [Google Scholar] [CrossRef]
- Cheng, A.J.; You, G.R.; Lee, C.J.; Lu, Y.C.; Tang, S.J.; Huang, Y.F.; Huang, Y.C.; Lee, L.Y.; Fan, K.H.; Chen, Y.C.; et al. Systemic investigation identifying salivary miR-196b as a promising biomarker for early detection of head-neck cancer and oral precancer lesions. Diagnostics 2021, 11, 1411. [Google Scholar] [CrossRef] [PubMed]
- Derrien, T.; Johnson, R.; Bussotti, G.; Tanzer, A.; Djebali, S.; Tilgner, H.; Guernec, G.; Martin, D.; Merkel, A.; Knowles, D.G.; et al. The GENCODE v7 catalog of human long noncoding RNAs: Analysis of their gene structure, evolution, and expression. Genome Res. 2012, 22, 1775–1789. [Google Scholar] [CrossRef]
- Ma, L.; Bajic, V.B.; Zhang, Z. On the classification of long non-coding RNAs. RNA Biol. 2013, 10, 925–933. [Google Scholar] [CrossRef]
- Balas, M.M.; Johnson, A.M. Exploring the mechanisms behind long noncoding RNAs and cancer. Noncoding RNA Res. 2018, 3, 108–117. [Google Scholar] [CrossRef]
- Statello, L.; Guo, C.J.; Chen, L.L.; Huarte, M. Gene regulation by long non-coding RNAs and its biological functions. Nat. Rev. Mol. Cell Biol. 2021, 22, 96–118. [Google Scholar] [CrossRef]
- Garcia-Padilla, C.; Duenas, A.; Garcia-Lopez, V.; Aranega, A.; Franco, D.; Garcia-Martinez, V.; Lopez-Sanchez, C. Molecular Mechanisms of lncRNAs in the Dependent Regulation of Cancer and Their Potential Therapeutic Use. Int. J. Mol. Sci. 2020, 23, 764. [Google Scholar] [CrossRef] [PubMed]
- Yu, V.; Singh, P.; Rahimy, E.; Zheng, H.; Kuo, S.Z.; Kim, E.; Wang-Rodriguez, J.; Ongkeko, W.M. RNA-seq analysis identifies key long non-coding RNAs connected to the pathogenesis of alcohol-associated head and neck squamous cell carcinoma. Oncol. Lett. 2016, 12, 2846–2853. [Google Scholar] [CrossRef] [PubMed]
- Salyakina, D.; Tsinoremas, N.F. Non-coding RNAs profiling in head and neck cancers. NPJ Genom. Med. 2016, 1, 15004. [Google Scholar] [CrossRef] [PubMed]
- Jing, L.J.; Du, Y.B.; Fu, D.G. Characterization of tumor immune microenvironment and cancer therapy for head and neck squamous cell carcinoma through identification of a genomic instability-related lncRNA prognostic signature. Front. Genet. 2022, 13, 979575. [Google Scholar] [CrossRef] [PubMed]
- Sun, Q.; Li, Y.M.; Yang, X.; Wu, X.X.; Liu, Z.; Mou, Y.K.; Song, X.C. Identification and Validation of 17-lncRNA Related to Regulatory T Cell Heterogeneity as a Prognostic Signature for Head and Neck Squamous Cell Carcinoma. Front. Immunol. 2021, 12, 782216. [Google Scholar] [CrossRef]
- Shen, L.; Li, N.; Zhou, Q.; Li, Z.Z.; Shen, L.F. Development and Validation of an Autophagy-Related LncRNA Prognostic Signature in Head and Neck Squamous Cell Carcinoma. Front. Oncol. 2021, 11, 3885. [Google Scholar] [CrossRef]
- Yang, L.; Lu, P.A.; Yang, X.H.; Li, K.G.; Chen, X.X.; Qu, S. Excavating novel diagnostic and prognostic long non-coding RNAs (lncRNAs) for head and neck squamous cell carcinoma: An integrated bioinformatics analysis of competing endogenous RNAs (ceRNAs) and gene co-expression networks. Bioengineered 2021, 12, 12821–12838. [Google Scholar] [CrossRef]
- Wang, J.; Bian, Q.J.; Liu, J.L.; Moming, A. Identification and in vitro validation of prognostic lncRNA signature in head and neck squamous cell carcinoma. Bioengineered 2021, 12, 10049–10062. [Google Scholar] [CrossRef] [PubMed]
- Tang, S.J.; You, G.R.; Chang, J.T.; Cheng, A.J. Systematic Analysis and Identification of Dysregulated Panel lncRNAs Contributing to Poor Prognosis in Head-Neck Cancer. Front. Oncol. 2021, 11, 731752. [Google Scholar] [CrossRef] [PubMed]
- Li, P.; Zhang, S.; Mo, Y.; Zhang, L.; Wang, Y.; Xiong, F.; Zhang, S.; Liu, J.; Xu, Y.; Zeng, Z.; et al. Long non-coding RNA expression profiles and related regulatory networks in areca nut chewing-induced tongue squamous cell carcinoma. Oncol. Lett. 2020, 20, 302. [Google Scholar] [CrossRef] [PubMed]
- You, G.R.; Chang, J.T.; Li, H.F.; Cheng, A.J. Multifaceted and Intricate Oncogenic Mechanisms of NDRG1 in Head and Neck Cancer Depend on Its C-Terminal 3R-Motif. Cells 2022, 11, 1581. [Google Scholar] [CrossRef]
- Lu, Y.C.; Chen, Y.J.; Wang, H.M.; Tsai, C.Y.; Chen, W.H.; Huang, Y.C.; Fan, K.H.; Tsai, C.N.; Huang, S.F.; Kang, C.J.; et al. Oncogenic function and early detection potential of miRNA-10b in oral cancer as identified by microRNA profiling. Cancer Prev. Res. (Phila.) 2012, 5, 665–674. [Google Scholar] [CrossRef]
- Chiang, C.H.; Wu, C.C.; Lee, L.Y.; Li, Y.C.; Liu, H.P.; Hsu, C.W.; Lu, Y.C.; Chang, J.T.; Cheng, A.J. Proteomics Analysis Reveals Involvement of Krt17 in Areca Nut-Induced Oral Carcinogenesis. J. Proteome Res. 2016, 15, 2981–2997. [Google Scholar] [CrossRef]
- Goldman, M.J.; Craft, B.; Hastie, M.; Repecka, K.; McDade, F.; Kamath, A.; Banerjee, A.; Luo, Y.; Rogers, D.; Brooks, A.N.; et al. Visualizing and interpreting cancer genomics data via the Xena platform. Nat. Biotechnol. 2020, 38, 675–678. [Google Scholar] [CrossRef]
- Cao, W.; Liu, J.N.; Liu, Z.; Wang, X.; Han, Z.G.; Ji, T.; Chen, W.T.; Zou, X. A three-lncRNA signature derived from the Atlas of ncRNA in cancer (TANRIC) database predicts the survival of patients with head and neck squamous cell carcinoma. Oral Oncol. 2017, 65, 94–101. [Google Scholar] [CrossRef]
- Liu, J.; Lichtenberg, T.; Hoadley, K.A.; Poisson, L.M.; Lazar, A.J.; Cherniack, A.D.; Kovatich, A.J.; Benz, C.C.; Levine, D.A.; Lee, A.V.; et al. An Integrated TCGA Pan-Cancer Clinical Data Resource to Drive High-Quality Survival Outcome Analytics. Cell 2018, 173, 400–416 e411. [Google Scholar] [CrossRef]
- Liu, G.; Zheng, J.; Zhuang, L.; Lv, Y.; Zhu, G.; Pi, L.; Wang, J.; Chen, C.; Li, Z.; Liu, J.; et al. A Prognostic 5-lncRNA Expression Signature for Head and Neck Squamous Cell Carcinoma. Sci. Rep. 2018, 8, 15250. [Google Scholar] [CrossRef]
- Yu, K.; Chen, B.; Aran, D.; Charalel, J.; Yau, C.; Wolf, D.M.; van ‘t Veer, L.J.; Butte, A.J.; Goldstein, T.; Sirota, M. Comprehensive transcriptomic analysis of cell lines as models of primary tumors across 22 tumor types. Nat. Commun. 2019, 10, 3574. [Google Scholar] [CrossRef]
- Tang, J.; Fang, X.; Chen, J.; Zhang, H.; Tang, Z. Long Non-Coding RNA (lncRNA) in Oral Squamous Cell Carcinoma: Biological Function and Clinical Application. Cancers 2021, 13, 5944. [Google Scholar] [CrossRef] [PubMed]
- Wang, Y.K.; Liu, C.M.; Lin, T.; Fang, C.Y.; Yu, C.C.; Yu, C.H. Inhibition of HIF1A-AS1 impedes the arecoline-induced migration activity of human oral mucosal fibroblasts. J. Formos. Med. Assoc. 2020, 119, 879–883. [Google Scholar] [CrossRef]
- Lee, Y.H.; Liao, Y.W.; Lu, M.Y.; Hsieh, P.L.; Yu, C.C. LINC00084/miR-204/ZEB1 Axis Mediates Myofibroblastic Differentiation Activity in Fibrotic Buccal Mucosa Fibroblasts: Therapeutic Target for Oral Submucous Fibrosis. J. Pers. Med. 2021, 11, 707. [Google Scholar] [CrossRef]
- Yu, C.C.; Liao, Y.W.; Hsieh, P.L.; Chang, Y.C. Targeting lncRNA H19/miR-29b/COL1A1 Axis Impedes Myofibroblast Activities of Precancerous Oral Submucous Fibrosis. Int. J. Mol. Sci. 2021, 22, 2216. [Google Scholar] [CrossRef] [PubMed]
- Jin, T.; Guo, Y.; Huang, Z.; Zhang, Q.; Huang, Z.; Zhang, Y.; Huang, Z. Vitamin D inhibits the proliferation of Oral Squamous Cell Carcinoma by suppressing lncRNA LUCAT1 through the MAPK pathway. J. Cancer 2020, 11, 5971–5981. [Google Scholar] [CrossRef] [PubMed]
- Yang, Y.T.; Wang, Y.F.; Lai, J.Y.; Shen, S.Y.; Wang, F.; Kong, J.; Zhang, W.; Yang, H.Y. Long non-coding RNA UCA1 contributes to the progression of oral squamous cell carcinoma by regulating the WNT/beta-catenin signaling pathway. Cancer Sci. 2016, 107, 1581–1589. [Google Scholar] [CrossRef]
- Wang, R.; Ma, Z.; Feng, L.; Yang, Y.; Tan, C.; Shi, Q.; Lian, M.; He, S.; Ma, H.; Fang, J. LncRNA MIR31HG targets HIF1A and P21 to facilitate head and neck cancer cell proliferation and tumorigenesis by promoting cell-cycle progression. Mol. Cancer 2018, 17, 162. [Google Scholar] [CrossRef]
- Gou, C.; Han, P.; Li, J.; Gao, L.; Ji, X.; Dong, F.; Su, Q.; Zhang, Y.; Liu, X. Knockdown of lncRNA BLACAT1 enhances radiosensitivity of head and neck squamous cell carcinoma cells by regulating PSEN1. Br. J. Radiol. 2020, 93, 20190154. [Google Scholar] [CrossRef] [PubMed]
- Huang, G.; He, X.; Wei, X.L. lncRNA NEAT1 promotes cell proliferation and invasion by regulating miR365/RGS20 in oral squamous cell carcinoma. Oncol. Rep. 2018, 39, 1948–1956. [Google Scholar] [PubMed]
- Guo, Z.; Wang, Y.H.; Xu, H.; Yuan, C.S.; Zhou, H.H.; Huang, W.H.; Wang, H.; Zhang, W. LncRNA linc00312 suppresses radiotherapy resistance by targeting DNA-PKcs and impairing DNA damage repair in nasopharyngeal carcinoma. Cell Death Dis. 2021, 12, 69. [Google Scholar] [CrossRef]
- Huan, L.; Guo, T.; Wu, Y.; Xu, L.; Huang, S.; Xu, Y.; Liang, L.; He, X. Hypoxia induced LUCAT1/PTBP1 axis modulates cancer cell viability and chemotherapy response. Mol. Cancer 2020, 19, 11. [Google Scholar] [CrossRef]
- Thai, P.; Statt, S.; Chen, C.H.; Liang, E.; Campbell, C.; Wu, R. Characterization of a Novel Long Noncoding RNA, SCAL1, Induced by Cigarette Smoke and Elevated in Lung Cancer Cell Lines. Am. J. Respir. Cell Mol. Biol. 2013, 49, 204–211. [Google Scholar] [CrossRef] [PubMed]
- Chi, J.L.; Liu, T.L.; Shi, C.M.; Luo, H.Y.; Wu, Z.Z.; Xiong, B.H.; Liu, S.; Zeng, Y.J. Long non-coding RNA LUCAT1 promotes proliferation and invasion in gastric cancer by regulating miR-134-5p/YWHAZ axis. Biomed. Pharmacother. 2019, 118, 109201. [Google Scholar] [CrossRef]
- Lou, Y.; Yu, Y.; Xu, X.; Zhou, S.; Shen, H.; Fan, T.; Wu, D.; Yin, J.; Li, G. Long non-coding RNA LUCAT1 promotes tumourigenesis by inhibiting ANXA2 phosphorylation in hepatocellular carcinoma. J. Cell. Mol. Med. 2019, 23, 1873–1884. [Google Scholar] [CrossRef]
- Sun, X.D.; Huan, C.; Qiu, W.; Sun, D.W.; Shi, X.J.; Wang, C.L.; Jiang, C.; Wang, G.Y.; Lv, G.Y. Clinical Significance of UCA1 to Predict Metastasis and Poor Prognosis of Digestive System Malignancies: A Meta-Analysis. Gastroenterol. Res. Pract. 2016, 2016, 3729830. [Google Scholar] [CrossRef]
- Chen, L.; Cao, P.; Wu, Q.; Guo, Y.; Yang, Y.; Chen, F. Overexpression of LncRNA-UCA1 Correlates with Lung Adenocarcinoma Progression and Poor Prognosis. Clin. Lab. 2019, 65. [Google Scholar] [CrossRef]
- He, X.; Wang, J.; Chen, J.; Han, L.; Lu, X.; Miao, D.; Yin, D.; Geng, Q.; Zhang, E. lncRNA UCA1 Predicts a Poor Prognosis and Regulates Cell Proliferation and Migration by Repressing p21 and SPRY1 Expression in GC. Mol. Ther. Nucleic Acids 2019, 18, 605–616. [Google Scholar] [CrossRef] [PubMed]
- Fang, Z.; Zhao, J.; Xie, W.; Sun, Q.; Wang, H.; Qiao, B. LncRNA UCA1 promotes proliferation and cisplatin resistance of oral squamous cell carcinoma by sunppressing miR-184 expression. Cancer Med. 2017, 6, 2897–2908. [Google Scholar] [CrossRef]
- Zhang, B.L.; Fang, S.K.; Cheng, Y.Y.; Zhou, C.K.; Deng, F. The long non-coding RNA, urothelial carcinoma associated 1, promotes cell growth, invasion, migration, and chemo-resistance in glioma through Wnt/beta-catenin signaling pathway. Aging-Us 2019, 11, 8239–8253. [Google Scholar] [CrossRef]
- Zhang, T.H.; Liang, L.Z.; Liu, X.L.; Wu, J.N.; Su, K.; Chen, J.Y.; Zheng, Q.Y. LncRNA UCA1/miR-124 axis modulates TGF1-induced epithelial-mesenchymal transition and invasion of tongue cancer cells through JAG1/Notch signaling. J. Cell. Biochem. 2019, 120, 10495–10504. [Google Scholar] [CrossRef]
- Sun, M.D.; Zheng, Y.Q.; Wang, L.P.; Zhao, H.T.; Yang, S. Long noncoding RNA UCA1 promotes cell proliferation, migration and invasion of human leukemia cells via sponging miR-126. Eur. Rev. Med. Pharmacol. Sci. 2018, 22, 2233–2245. [Google Scholar]
- Duan, Q.Y.; Xu, M.; Wu, M.; Zhang, X.; Gan, M.; Jiang, H.B. Long noncoding RNA UCA1 promotes cell growth, migration, and invasion by targeting miR-143-3p in oral squamous cell carcinoma. Cancer Med. 2020, 9, 3115–3129. [Google Scholar] [CrossRef] [PubMed]
- Xi, S.C.; Yang, M.C.; Tao, Y.G.; Xu, H.; Shan, J.G.; Inchauste, S.; Zhang, M.; Mercedes, L.; Hong, J.A.; Rao, M.; et al. Cigarette Smoke Induces C/EBP-beta-Mediated Activation of miR-31 in Normal Human Respiratory Epithelia and Lung Cancer Cells. PLoS ONE 2010, 5, e13764. [Google Scholar] [CrossRef] [PubMed]
- Tu, H.F.; Liu, C.J.; Hung, W.W.; Shieh, T.M. Co-upregulation of miR-31 and its host gene lncRNA MIR31HG in oral squamous cell carcinoma. J. Dent. Sci. 2022, 17, 696–706. [Google Scholar] [CrossRef] [PubMed]
- Peng, S.W.; Chen, L.Y.; Yuan, Z.T.; Duan, S.S. Suppression of MIR31HG affects the functional properties of thyroid cancer cells depending on the miR-761/MAPK1 axis. BMC Endocr. Disord. 2022, 22, 107. [Google Scholar] [CrossRef] [PubMed]
- Yang, C.Y.; Meng, C.L. Regulation of PG synthase by EGF and PDGF in human oral, breast, stomach, and fibrosarcoma cancer cell lines. J. Dent. Res. 1994, 73, 1407–1415. [Google Scholar] [CrossRef]
- Takahashi, K.; Kanazawa, H.; Akiyama, Y.; Tazaki, S.; Takahara, M.; Muto, T.; Tanzawa, H.; Sato, K.-I. Establishment and characterization of a cell line (SAS) from poorly differentiated human squamous cell carcinoma of the tongue. J. Jpn. Stomatol. Soc. 1989, 38, 20–28. [Google Scholar]
- Okumura, K.; Konishi, A.; Tanaka, M.; Kanazawa, M.; Kogawa, K.; Niitsu, Y. Establishment of high- and low-invasion clones derived for a human tongue squamous-cell carcinoma cell line SAS. J. Cancer Res. Clin. Oncol. 1996, 122, 243–248. [Google Scholar] [CrossRef]
- Rangan, S.R. A new human cell line (FaDu) from a hypopharyngeal carcinoma. Cancer 1972, 29, 117–121. [Google Scholar] [CrossRef] [PubMed]
- Lin, S.C.; Liu, C.J.; Chiu, C.P.; Chang, S.M.; Lu, S.Y.; Chen, Y.J. Establishment of OC3 oral carcinoma cell line and identification of NF-kappa B activation responses to areca nut extract. J. Oral Pathol. Med. 2004, 33, 79–86. [Google Scholar] [CrossRef] [PubMed]
- Rheinwald, J.G.; Beckett, M.A. Tumorigenic keratinocyte lines requiring anchorage and fibroblast support cultured from human squamous cell carcinomas. Cancer Res. 1981, 41, 1657–1663. [Google Scholar] [PubMed]
- Peterson, W.D., Jr.; Stulberg, C.S.; Simpson, W.F. A permanent heteroploid human cell line with type B glucose-6-phosphate dehydrogenase. Proc. Soc. Exp. Biol. Med. 1971, 136, 1187–1191. [Google Scholar] [CrossRef]
- Lin, C.T.; Wong, C.I.; Chan, W.Y.; Tzung, K.W.; Ho, J.K.; Hsu, M.M.; Chuang, S.M. Establishment and characterization of two nasopharyngeal carcinoma cell lines. Lab. Investig. 1990, 62, 713–724. [Google Scholar] [PubMed]
- Liao, S.K.; Perng, Y.P.; Shen, Y.C.; Chung, P.J.; Chang, Y.S.; Wang, C.H. Chromosomal abnormalities of a new nasopharyngeal carcinoma cell line (NPC-BM1) derived from a bone marrow metastatic lesion. Cancer Genet. Cytogenet. 1998, 103, 52–58. [Google Scholar] [CrossRef]
- Lin, S.C.; Wang, C.P.; Chen, Y.M.; Lu, S.Y.; Fann, M.J.; Liu, C.J.; Kao, S.Y.; Chang, K.W. Regulation of IGFBP-5 expression during tumourigenesis and differentiation of oral keratinocytes. J. Pathol. 2002, 198, 317–325. [Google Scholar] [CrossRef]
- Lu, S.Y.; Chang, K.W.; Liu, C.J.; Tseng, Y.H.; Lu, H.H.; Lee, S.Y.; Lin, S.C. Ripe areca nut extract induces G1 phase arrests and senescence-associated phenotypes in normal human oral keratinocyte. Carcinogenesis 2006, 27, 1273–1284. [Google Scholar] [CrossRef] [PubMed]











| Upregulation | ||||
| Symbol | OECM1 | FaDu | SAS | Geometric Mean | 
| LUCAT1 | 5.10 | 10.74 | 3.07 | 5.52 | 
| KRASP1 | 18.25 | 6.08 | −1.16 | 4.57 | 
| SPRY4-IT1 | 5.50 | 8.90 | 1.32 | 4.01 | 
| LINC00887 | 4.23 | 14.27 | −1.97 | 3.13 | 
| HIF1A-AS2 | 2.43 | 6.94 | 1.67 | 3.04 | 
| BLACAT1 | 2.30 | 5.01 | 1.42 | 2.54 | 
| CBR3-AS1 | 2.38 | 3.69 | 1.40 | 2.31 | 
| NEAT1 | 2.60 | 3.96 | −1.04 | 2.15 | 
| UCA1 | 1.32 | 4.58 | 1.62 | 2.14 | 
| LSINCT5 | 1.61 | 4.15 | 1.15 | 1.97 | 
| ADAMTS9-AS2 | 1.18 | 2.11 | 3.03 | 1.96 | 
| POU5F1P5 | 2.04 | 2.32 | 1.35 | 1.85 | 
| MIR31HG | 1.92 | 1.59 | 2.00 | 1.83 | 
| GACAT1 | 1.88 | 2.42 | 1.26 | 1.79 | 
| SUMO1P3 | 2.36 | 2.14 | 1.12 | 1.78 | 
| RMRP | 1.36 | 1.85 | 1.56 | 1.57 | 
| FTX | 1.54 | 1.60 | 1.20 | 1.43 | 
| Downregulation | ||||
| Symbol | OECM1 | FaDu | SAS | Geometric Mean | 
| H19 | −7.89 | −3.72 | −3.76 | −4.80 | 
| LINC00312 | −2.59 | −1.71 | −2.60 | −2.26 | 
| PTENP1 | −2.20 | −2.86 | −1.79 | −2.24 | 
| CRNDE | −2.57 | −1.99 | −1.80 | −2.10 | 
| MIR17HG | −1.27 | −3.04 | −1.93 | −1.96 | 
| DLEU2 | −1.35 | −1.81 | −1.68 | −1.60 | 
| MRPL23-AS1 | −2.10 | −1.24 | −1.58 | −1.60 | 
| DLX6-AS1 | −1.93 | −1.85 | 1.07 | −1.49 | 
| HIF1A-AS1 | −2.11 | −1.70 | 1.13 | −1.47 | 
| HOTAIRM1 | −1.74 | 1.02 | −1.83 | −1.46 | 
| HOTAIR | −1.91 | 1.60 | −2.28 | −1.40 | 
| Upregulation | ||||
| Entrez gene ID | Gene symbol | Phenotype | Fold change | p-value | 
| 84740 | AFAP1-AS1 | Up | 24.71 | 3.77 × 10−50 | 
| 100048912 | CDKN2B-AS1 | Up | 5.94 | 1.21 × 10−47 | 
| 285987 | DLX6-AS1 | Up | 5.91 | 1.13 × 10−39 | 
| 8847 | DLEU2 | Up | 2.10 | 1.55 × 10−34 | 
| 100506465 | LINC01234 | Up | 26.00 | 1.09 × 10−33 | 
| 10984 | KCNQ1OT1 | Up | 2.96 | 3.34 × 10−29 | 
| 221883 | HOXA11-AS | Up | 9.46 | 8.63 × 10−28 | 
| 101669762 | BLACAT1 | Up | 2.36 | 3.98 × 10−17 | 
| 114614 | MIR155HG | Up | 2.44 | 2.01 × 10−16 | 
| 55000 | TUG1 | Up | 1.20 | 5.28 × 10−16 | 
| 100750246 | HIF1A-AS1 | Up | 2.53 | 3.87 × 10−15 | 
| 100642175 | SPRY4-IT1 | Up | 2.93 | 5.64 × 10−15 | 
| 26220 | DGCR5 | Up | 2.38 | 3.18 × 10−14 | 
| 5820 | PVT1 | Up | 1.46 | 3.85 × 10−13 | 
| 100124700 | HOTAIR | Up | 3.96 | 1.14 × 10−12 | 
| 100505994 | LUCAT1 | Up | 2.49 | 1.43 × 10−11 | 
| 100316868 | HOTTIP | Up | 6.98 | 3.31 × 10−11 | 
| 100885775 | BANCR | Up | 2.57 | 1.77 × 10−10 | 
| 112597 | LINC00152 | Up | 1.68 | 4.95 × 10−10 | 
| 51352 | WT1-AS | Up | 6.34 | 1.88 × 10−9 | 
| 100750247 | HIF1A-AS2 | Up | 1.98 | 1.91 × 10−9 | 
| 10230 | NBR2 | Up | 1.33 | 7.91 × 10−9 | 
| 407975 | MIR17HG | Up | 2.36 | 1.01 × 10−8 | 
| 554202 | MIR31HG | Up | 1.68 | 3.04 × 10−7 | 
| 100506311 | HOTAIRM1 | Up | 1.70 | 5.46 × 10−7 | 
| 283460 | HNF1A-AS1 | Up | 2.43 | 8.85 × 10−6 | 
| 9383 | TSIX | Up | 2.44 | 2.35 × 10−5 | 
| 474338 | SUMO1P3 | Up | 1.28 | 6.28 × 10−5 | 
| 11191 | PTENP1 | Up | 1.22 | 8.14 × 10−5 | 
| 441951 | ZFAS1 | Up | 1.09 | 1.28 × 10−4 | 
| 728655 | HULC | Up | 1.87 | 1.95 × 10−4 | 
| 100507246 | SNHG16 | Up | 1.09 | 2.65 × 10−4 | 
| 378938 | MALAT1 | Up | 1.14 | 3.96 × 10−4 | 
| 283131 | NEAT1 | Up | 1.19 | 6.26 × 10−4 | 
| 652995 | UCA1 | Up | 1.37 | 9.33 × 10−4 | 
| 100750225 | PCAT1 | Up | 1.36 | 1.46 × 10−3 | 
| 650669 | GAS6-AS1 | Up | 1.42 | 1.19 × 10−2 | 
| 100302692 | FTX | Up | 1.13 | 4.05 × 10−2 | 
| 7012 | TERC | Up | 1.31 | 4.63 × 10−2 | 
| Downregulation | ||||
| Entrez gene ID | Gene symbol | Phenotype | Fold change | p-value | 
| 100506428 | CBR3-AS1 | Down | 0.61 | 8.23 × 10−8 | 
| 100507098 | ADAMTS9-AS2 | Down | 0.32 | 3.75 × 10−5 | 
| 3653 | IPW | Down | 0.42 | 3.18 × 10−4 | 
| 283120 | H19 | Down | 0.77 | 1.11 × 10−3 | 
| 29931 | LINC00312 | Down | 0.72 | 4.92 × 10−3 | 
| 100996569 | NAMA | Down | 0.51 | 1.71 × 10−2 | 
| Combination biomarker | p-value | AUC (95% CI) | Sensitivity (95% CI) | Specificity (95% CI) | 
| LUCAT1 | 8.45 × 10−12 | 0.765 (0.689, 0.841) | 77.98% (74.12–81.41%) | 65.91% (51.14–78.12%) | 
| UCA1 | 3.98 × 10−1 | 0.532 (0.457, 0.607) | 19.18% (15.94–22.90%) | 100% (91.70–100%) | 
| MIR31HG | 1.90 × 10−5 | 0.682 (0.615, 0.749) | 56.60% (52.12–60.98) | 79.07% (64.79–88.58%) | 
| Disclaimer/Publisher’s Note: The statements, opinions and data contained in all publications are solely those of the individual author(s) and contributor(s) and not of MDPI and/or the editor(s). MDPI and/or the editor(s) disclaim responsibility for any injury to people or property resulting from any ideas, methods, instructions or products referred to in the content. | 
© 2023 by the authors. Licensee MDPI, Basel, Switzerland. This article is an open access article distributed under the terms and conditions of the Creative Commons Attribution (CC BY) license (https://creativecommons.org/licenses/by/4.0/).
Share and Cite
Huang, H.-H.; You, G.-R.; Tang, S.-J.; Chang, J.T.; Cheng, A.-J. Molecular Signature of Long Non-Coding RNA Associated with Areca Nut-Induced Head and Neck Cancer. Cells 2023, 12, 873. https://doi.org/10.3390/cells12060873
Huang H-H, You G-R, Tang S-J, Chang JT, Cheng A-J. Molecular Signature of Long Non-Coding RNA Associated with Areca Nut-Induced Head and Neck Cancer. Cells. 2023; 12(6):873. https://doi.org/10.3390/cells12060873
Chicago/Turabian StyleHuang, Hung-Han, Guo-Rung You, Shang-Ju Tang, Joseph T. Chang, and Ann-Joy Cheng. 2023. "Molecular Signature of Long Non-Coding RNA Associated with Areca Nut-Induced Head and Neck Cancer" Cells 12, no. 6: 873. https://doi.org/10.3390/cells12060873
APA StyleHuang, H.-H., You, G.-R., Tang, S.-J., Chang, J. T., & Cheng, A.-J. (2023). Molecular Signature of Long Non-Coding RNA Associated with Areca Nut-Induced Head and Neck Cancer. Cells, 12(6), 873. https://doi.org/10.3390/cells12060873
 
        




 
       