Proof-of-Concept for Long-Term Human Endometrial Epithelial Organoids in Modeling Menstrual Cycle Responses
Abstract
1. Introduction
2. Materials and Methods
2.1. Endometrial Samples
2.2. Human Endometrial Organoid Establishment and Culture
2.3. Hormone Treatment
2.4. Real-Time Quantitative Polymerase Chain Reaction (RT-qPCR)
2.5. Tissue Preparation and Immunofluorescence (IF) Staining
2.6. ELISA
2.7. Statistical Analysis
3. Results
3.1. Establishment of Endometrial Organoid
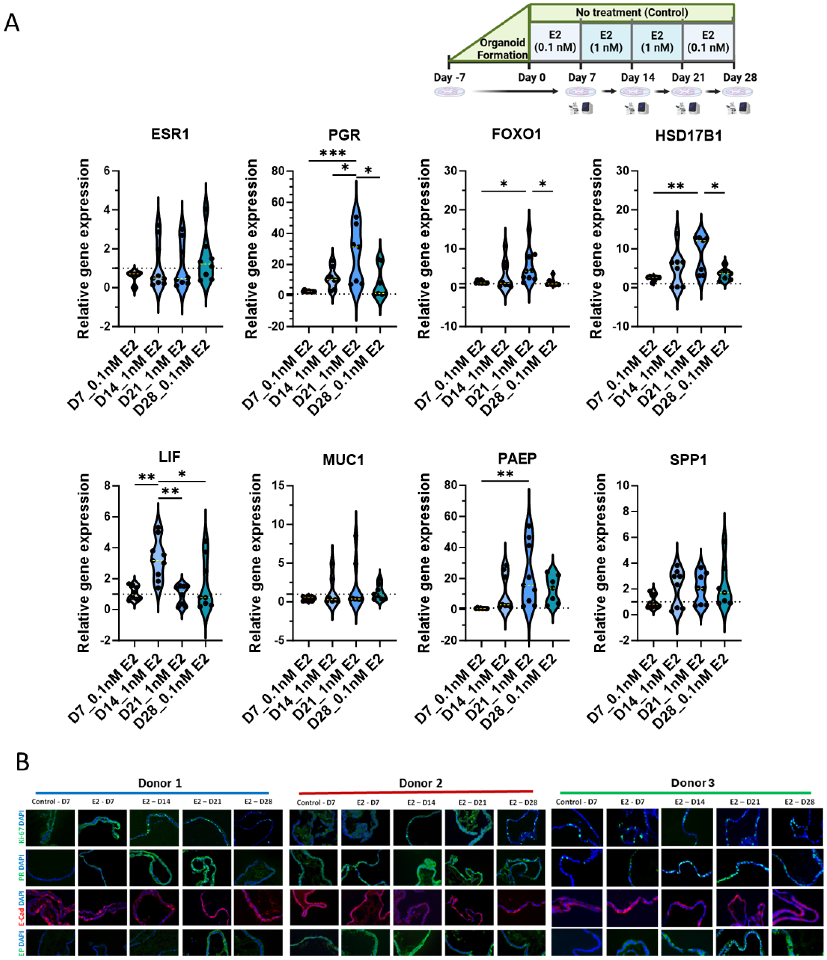
3.2. Human Endometrial Organoids Respond to Estrogen Treatment
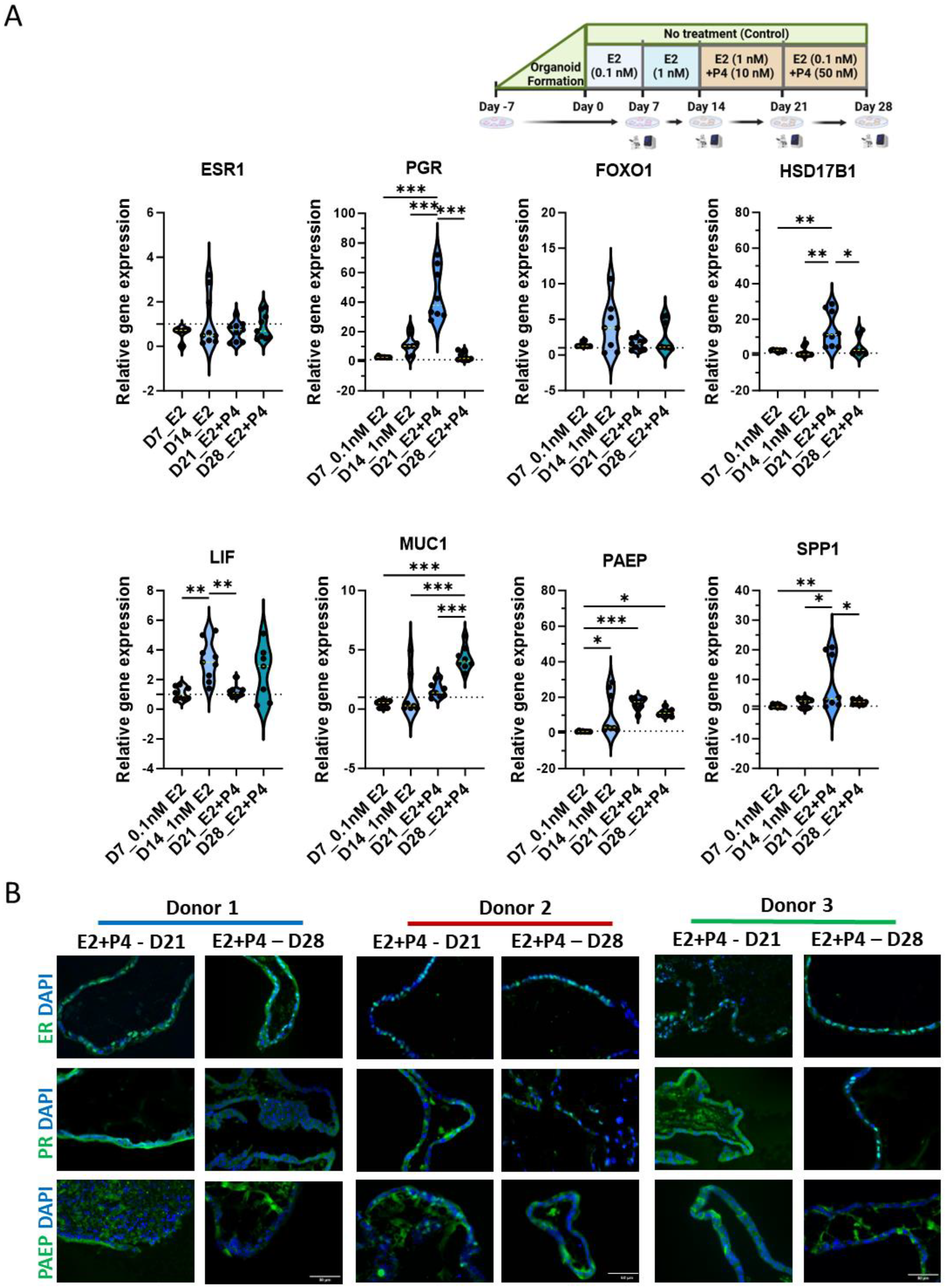
3.3. Sequential Estrogen and Progesterone Treatment Mimics the Secretory Phase
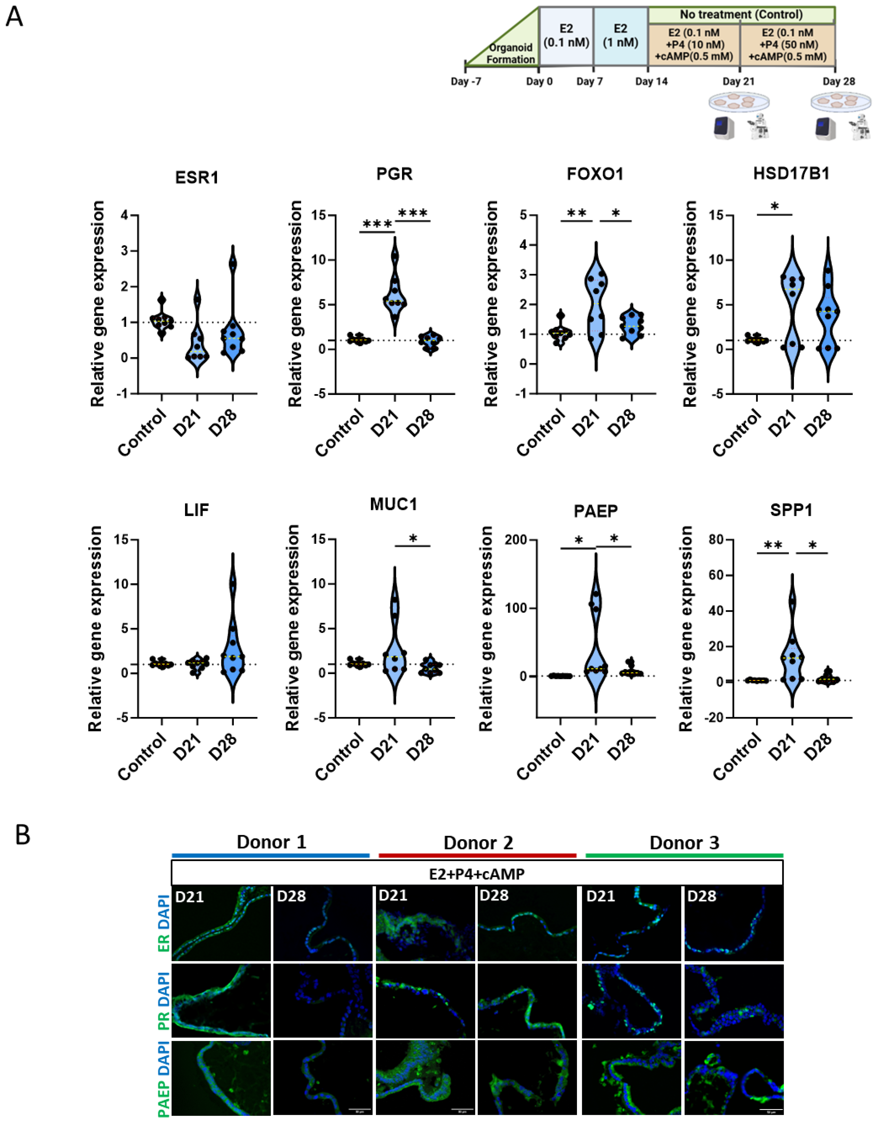
3.4. cAMP Enhances Progesterone-Induced Differentiation
3.5. Secretory Protein Secretion Validates Functional Differentiation
4. Discussion
5. Conclusions
Supplementary Materials
Author Contributions
Funding
Institutional Review Board Statement
Informed Consent Statement
Data Availability Statement
Acknowledgments
Conflicts of Interest
References
- Gargett, C.E.; Chan, R.W.; Schwab, K.E. Hormone and growth factor signaling in endometrial renewal: Role of stem/progenitor cells. Mol. Cell. Endocrinol. 2008, 288, 22–29. [Google Scholar] [CrossRef] [PubMed]
- Töhönen, V.; Antonson, P.; Boggavarapu, N.R.; Ali, H.; Motaholi, L.A.; Gustafsson, J.Å.; Varshney, M.; Rodriguez-Wallberg, K.A.; Katayama, S.; Nalvarte, I.; et al. Transcriptomic profiling of the oocyte-cumulus-granulosa cell complex from estrogen receptor β knockout mice. F S Sci. 2024. ahead of print. [Google Scholar] [CrossRef] [PubMed]
- Smith, E.S.; Moon, A.S.; O’Hanlon, R.; Leitao, M.M., Jr.; Sonoda, Y.; Abu-Rustum, N.R.; Mueller, J.J. Radical Trachelectomy for the Treatment of Early-Stage Cervical Cancer: A Systematic Review. Obs. Gynecol. 2020, 136, 533–542. [Google Scholar] [CrossRef] [PubMed]
- Rodriguez-Wallberg, K.A.; Waterstone, M.; Anastácio, A. Ice age: Cryopreservation in assisted reproduction—An update. Reprod. Biol. 2019, 19, 119–126. [Google Scholar] [CrossRef]
- Cao, Y.; Sun, H.; Zhu, H.; Zhu, X.; Tang, X.; Yan, G.; Wang, J.; Bai, D.; Wang, J.; Wang, L.; et al. Allogeneic cell therapy using umbilical cord MSCs on collagen scaffolds for patients with recurrent uterine adhesion: A phase I clinical trial. Stem Cell Res. Ther. 2018, 9, 192. [Google Scholar] [CrossRef]
- Chang, Z.; Zhu, H.; Zhou, X.; Zhang, Y.; Jiang, B.; Li, S.; Chen, L.; Pan, X.; Feng, X.L. Mesenchymal Stem Cells in Preclinical Infertility Cytotherapy: A Retrospective Review. Stem Cells Int. 2021, 2021, 8882368. [Google Scholar] [CrossRef]
- Gargett, C.E.; Ye, L. Endometrial reconstruction from stem cells. Fertil. Steril. 2012, 98, 11–20. [Google Scholar] [CrossRef]
- Lancaster, M.A.; Knoblich, J.A. Organogenesis in a dish: Modeling development and disease using organoid technologies. Science 2014, 345, 1247125. [Google Scholar] [CrossRef]
- Xiao, S.; Coppeta, J.R.; Rogers, H.B.; Isenberg, B.C.; Zhu, J.; Olalekan, S.A.; McKinnon, K.E.; Dokic, D.; Rashedi, A.S.; Haisenleder, D.J.; et al. A microfluidic culture model of the human reproductive tract and 28-day menstrual cycle. Nat. Commun. 2017, 8, 14584. [Google Scholar] [CrossRef]
- Turco, M.Y.; Moffett, A. Development of the human placenta. Development 2019, 146, 163428. [Google Scholar] [CrossRef]
- Brucker, S.Y.; Hentrich, T.; Schulze-Hentrich, J.M.; Pietzsch, M.; Wajngarten, N.; Singh, A.R.; Rall, K.; Koch, A. Endometrial organoids derived from Mayer-Rokitansky-Küster-Hauser syndrome patients provide insights into disease-causing pathways. Dis. Model. Mech. 2022, 15, dmm049379. [Google Scholar] [CrossRef] [PubMed]
- Katcher, A.; Yueh, B.; Ozler, K.; Nizam, A.; Kredentser, A.; Chung, C.; Frimer, M.; Goldberg, G.L.; Beyaz, S. Establishing patient-derived organoids from human endometrial cancer and normal endometrium. Front. Endocrinol. 2023, 14, 1059228. [Google Scholar] [CrossRef] [PubMed]
- Turco, M.Y.; Gardner, L.; Hughes, J.; Cindrova-Davies, T.; Gomez, M.J.; Farrell, L.; Hollinshead, M.; Marsh, S.G.E.; Brosens, J.J.; Critchley, H.O.; et al. Long-term, hormone-responsive organoid cultures of human endometrium in a chemically defined medium. Nat. Cell Biol. 2017, 19, 568–577. [Google Scholar] [CrossRef] [PubMed]
- Bulun, S.E.; Adashi, E. The Physiology and Pathology of the Female Reproductive Axis. In Williams Textbook of Endocrinology; Kronenberg, H.M., Melmed, S., Polonsky, K.S., Larsen, P.R., Eds.; Elsevier Health Sciences: Philadelphia, PA, USA, 2007; pp. 587–663. [Google Scholar]
- Scholzen, T.; Gerdes, J. The Ki-67 protein: From the known and the unknown. J. Cell Physiol. 2000, 182, 311–322. [Google Scholar] [CrossRef]
- Patel, B.; Elguero, S.; Thakore, S.; Dahoud, W.; Bedaiwy, M.; Mesiano, S. Role of nuclear progesterone receptor isoforms in uterine pathophysiology. Hum. Reprod. Update 2015, 21, 155–173. [Google Scholar] [CrossRef]
- Mustonen, M.; Isomaa, V.; Vaskivuo, T.; Tapanainen, J.; Poutanen, M.; Stenbäck, F.; Vihko, R.; Vihko, P. Human 17β-Hydroxysteroid Dehydrogenase Type 2 Messenger Ribonucleic Acid Expression and Localization in Term Placenta and in Endometrium during the Menstrual Cycle1. J. Clin. Endocrinol. Metab. 1998, 83, 1319–1324. [Google Scholar] [CrossRef]
- Evans, J.; Salamonsen, L.A.; Winship, A.; Menkhorst, E.; Nie, G.; Gargett, C.E.; Dimitriadis, E. Fertile ground: Human endometrial programming and lessons in health and disease. Nat. Rev. Endocrinol. 2016, 12, 654–667. [Google Scholar] [CrossRef]
- Kim, J.J.; Buzzio, O.L.; Li, S.; Lu, Z. Role of FOXO1A in the regulation of insulin-like growth factor-binding protein-1 in human endometrial cells: Interaction with progesterone receptor. Biol. Reprod. 2005, 73, 833–839. [Google Scholar] [CrossRef]
- Seppälä, M.; Taylor, R.N.; Koistinen, H.; Koistinen, R.; Milgrom, E. Glycodelin: A major lipocalin protein of the reproductive axis with diverse actions in cell recognition and differentiation. Endocr. Rev. 2002, 23, 401–430. [Google Scholar] [CrossRef]
- Dey, S.K.; Lim, H.; Das, S.K.; Reese, J.; Paria, B.C.; Daikoku, T.; Wang, H. Molecular cues to implantation. Endocr. Rev. 2004, 25, 341–373. [Google Scholar] [CrossRef]
- Gellersen, B.; Brosens, J.J. Cyclic decidualization of the human endometrium in reproductive health and failure. Endocr. Rev. 2014, 35, 851–905. [Google Scholar] [CrossRef] [PubMed]
- Qian, X.; Jacob, F.; Song, M.M.; Nguyen, H.N.; Song, H.; Ming, G.L. Generation of human brain region-specific organoids using a miniaturized spinning bioreactor. Nat. Protoc. 2018, 13, 565–580. [Google Scholar] [CrossRef] [PubMed]
- Fitzgerald, H.C.; Dhakal, P.; Behura, S.K.; Schust, D.J.; Spencer, T.E. Self-renewing endometrial epithelial organoids of the human uterus. Proc. Natl. Acad. Sci. USA 2019, 116, 23132–23142. [Google Scholar] [CrossRef] [PubMed]
- Smirnov, A.; Melino, G.; Candi, E. Gene expression in organoids: An expanding horizon. Biol. Direct 2023, 18, 11. [Google Scholar] [CrossRef] [PubMed]
- Maenhoudt, N.; De Moor, A.; Vankelecom, H. Modeling Endometrium Biology and Disease. J. Pers. Med. 2022, 12, 1048. [Google Scholar] [CrossRef]
- Zhou, W.; Barton, S.; Cui, J.; Santos, L.L.; Yang, G.; Stern, C.; Kieu, V.; Teh, W.T.; Ang, C.; Lucky, T.; et al. Infertile human endometrial organoid apical protein secretions are dysregulated and impair trophoblast progenitor cell adhesion. Front. Endocrinol. 2022, 13, 1067648. [Google Scholar] [CrossRef]
- Jiang, Y.; Varshney, M.; Palomares, A.R.; Inzunza, J.; Rodriguez-Wallberg, K.A. Gene expression of human endometrial organoids hormonally treated in vitro for 28 days. Hum. Reprod. 2023, 38, dead093-217. [Google Scholar] [CrossRef]
- Jiang, Y.; Varshney, M.; Palomares, A.R.; Inzunza, J.; Acharya, G.; Nalvarte, I.; Rodriguez-Wallberg, K.A. Functional Assessment of Human Endometrial Organoid Responsiveness to a Sequentially Controlled Hormonal Treatment Mimicking Menstrual Cycle. Fertil. Steril. 2023, 120, E194. [Google Scholar] [CrossRef]
- Boretto, M.; Cox, B.; Noben, M.; Hendriks, N.; Fassbender, A.; Roose, H.; Amant, F.; Timmerman, D.; Tomassetti, C.; Vanhie, A.; et al. Development of organoids from mouse and human endometrium showing endometrial epithelium physiology and long-term expandability. Development 2017, 144, 1775–1786. [Google Scholar] [CrossRef]
- Olalekan, S.A.; Burdette, J.E.; Getsios, S.; Woodruff, T.K.; Kim, J.J. Development of a novel human recellularized endometrium that responds to a 28-day hormone treatment. Biol. Reprod. 2017, 96, 971–981. [Google Scholar] [CrossRef]
- Luddi, A.; Pavone, V.; Semplici, B.; Governini, L.; Criscuoli, M.; Paccagnini, E.; Gentile, M.; Morgante, G.; Leo, V.; Belmonte, G.; et al. Organoids of Human Endometrium: A Powerful In Vitro Model for the Endometrium-Embryo Cross-Talk at the Implantation Site. Cells. 2020, 9, 1121. [Google Scholar] [CrossRef] [PubMed] [PubMed Central]
- Haider, S.; Gamperl, M.; Burkard, T.R.; Kunihs, V.; Kaindl, U.; Junttila, S.; Fiala, C.; Schmidt, K.; Mendjan, S.; Knöfler, M.; et al. Estrogen Signaling Drives Ciliogenesis in Human Endometrial Organoids. Endocrinology 2019, 160, 2282–2297. [Google Scholar] [CrossRef] [PubMed]
- Boretto, M.; Maenhoudt, N.; Luo, X.; Hennes, A.; Boeckx, B.; Bui, B.; Heremans, R.; Perneel, L.; Kobayashi, H.; Van Zundert, I.; et al. Patient-derived organoids from endometrial disease capture clinical heterogeneity and are amenable to drug screening. Nat. Cell Biol. 2019, 21, 1041–1051. [Google Scholar] [CrossRef]
- Luongo, F.P.; Ortega Baño, I.; Morgante, G.; Luddi, A.; Piomboni, P. P-803 3D human endometrium from noninvasively retrieved primary endometrial cells is a reliable model to mimic the implantation window. Hum. Reprod. 2023, 38, dead093.218. [Google Scholar] [CrossRef]
- Wiwatpanit, T.; Murphy, A.R.; Lu, Z.; Urbanek, M.; Burdette, J.E.; Woodruff, T.K.; Kim, J.J. Scaffold-Free Endometrial Organoids Respond to Excess Androgens Associated With Polycystic Ovarian Syndrome. J. Clin. Endocrinol. Metab. 2020, 105, 769–780. [Google Scholar] [CrossRef]
- Bottenstein, J.E.; Sato, G.H. Growth of a rat neuroblastoma cell line in serum-free supplemented medium. Proc. Natl. Acad. Sci. USA 1979, 76, 514–517. [Google Scholar] [CrossRef]
- Bottenstein, J.E. Cell Culture in the Neurosciences; Springer Science & Business Media: Berlin/Heidelberg, Germany, 1985; p. 3. [Google Scholar]
- Brewer, G.J.; Torricelli, J.R.; Evege, E.K.; Price, P.J. Optimized survival of hippocampal neurons in B27-supplemented Neurobasal, a new serum-free medium combination. J. Neurosci. Res. 1993, 35, 567–576. [Google Scholar] [CrossRef]
- Carmina, E.; Stanczyk, F.Z.; Lobo, R.A. Evaluation of Hormonal Status. In Yen and Jaffe’s Reproductive Endocrinology (Eighth Edition); Jerome, F.S., III, Robert, L.B., Eds.; Elsevier: Amsterdam, The Netherlands, 2019; pp. 887–915.e4. ISBN 9780323479127. [Google Scholar] [CrossRef]
- Young, S.L. Oestrogen and progesterone action on endometrium: A translational approach to understanding endometrial receptivity. Reprod. Biomed. Online 2013, 27, 497–505. [Google Scholar] [CrossRef]
- Beaussart, C.; Rossi, M.; Stratopoulou, C.A.; Zipponi, M.; Cacciottola, L.; Donnez, J.; Dolmans, M.M. Refining endometrial assembloids: A novel approach to 3D culture of the endometrium. F S Sci. 2024, in press. [Google Scholar] [CrossRef]
- Stratopoulou, C.A.; Rossi, M.; Beaussart, C.; Zipponi, M.; Camboni, A.; Donnez, J.; Dolmans, M.M. Generation of epithelial-stromal assembloids as an advanced in vitro model of impaired adenomyosis-related endometrial receptivity. Fertil. Steril. 2024, in press. [Google Scholar] [CrossRef]





Disclaimer/Publisher’s Note: The statements, opinions and data contained in all publications are solely those of the individual author(s) and contributor(s) and not of MDPI and/or the editor(s). MDPI and/or the editor(s) disclaim responsibility for any injury to people or property resulting from any ideas, methods, instructions or products referred to in the content. |
© 2024 by the authors. Licensee MDPI, Basel, Switzerland. This article is an open access article distributed under the terms and conditions of the Creative Commons Attribution (CC BY) license (https://creativecommons.org/licenses/by/4.0/).
Share and Cite
Jiang, Y.; Palomares, A.R.; Munoz, P.; Nalvarte, I.; Acharya, G.; Inzunza, J.; Varshney, M.; Rodriguez-Wallberg, K.A. Proof-of-Concept for Long-Term Human Endometrial Epithelial Organoids in Modeling Menstrual Cycle Responses. Cells 2024, 13, 1811. https://doi.org/10.3390/cells13211811
Jiang Y, Palomares AR, Munoz P, Nalvarte I, Acharya G, Inzunza J, Varshney M, Rodriguez-Wallberg KA. Proof-of-Concept for Long-Term Human Endometrial Epithelial Organoids in Modeling Menstrual Cycle Responses. Cells. 2024; 13(21):1811. https://doi.org/10.3390/cells13211811
Chicago/Turabian StyleJiang, Yanyu, Arturo Reyes Palomares, Patricia Munoz, Ivan Nalvarte, Ganesh Acharya, Jose Inzunza, Mukesh Varshney, and Kenny Alexandra Rodriguez-Wallberg. 2024. "Proof-of-Concept for Long-Term Human Endometrial Epithelial Organoids in Modeling Menstrual Cycle Responses" Cells 13, no. 21: 1811. https://doi.org/10.3390/cells13211811
APA StyleJiang, Y., Palomares, A. R., Munoz, P., Nalvarte, I., Acharya, G., Inzunza, J., Varshney, M., & Rodriguez-Wallberg, K. A. (2024). Proof-of-Concept for Long-Term Human Endometrial Epithelial Organoids in Modeling Menstrual Cycle Responses. Cells, 13(21), 1811. https://doi.org/10.3390/cells13211811

