High Speed Ventral Plane Videography as a Convenient Tool to Quantify Motor Deficits during Pre-Clinical Experimental Autoimmune Encephalomyelitis
Abstract
1. Introduction
2. Materials and Methods
2.1. Animals
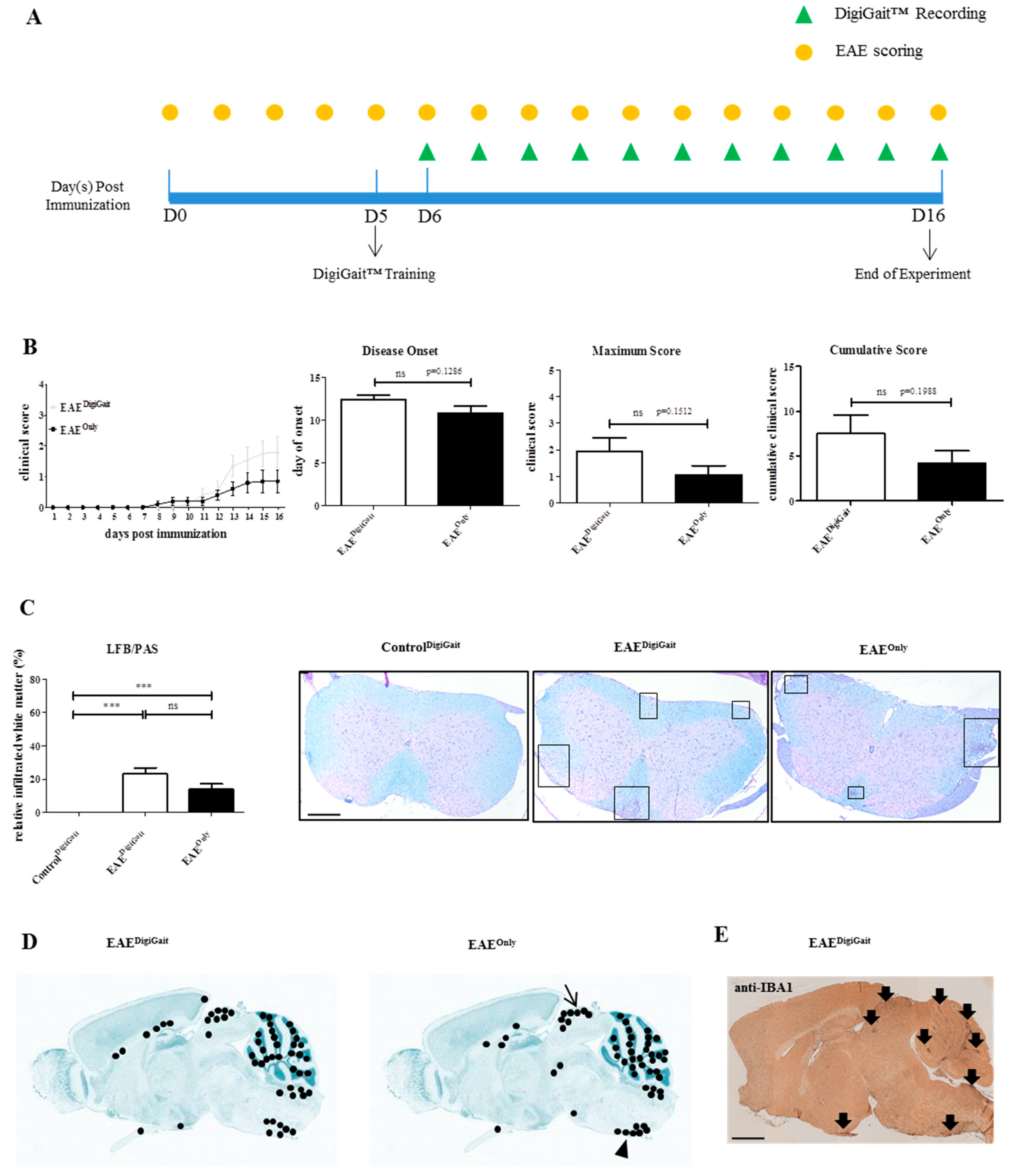
2.2. EAE Induction, Disease Scoring, and Experimental Groups
2.3. High Speed Ventral Plane Videography and Evaluation
2.4. Rotarod Analysis
2.5. Tissue Preparation and Histological Evaluation
2.6. Statistical Analyses
3. Results
3.1. Manipulation of DigiGait™ Does Not Decrease EAE Severity
3.2. Most Gait Parameters Are Stable in Control Mice
3.3. Mice Show Gait Abnormalities in Hind Limbs during the EAE Pre-Clinical Phase
3.4. Gait Abrnoramilties in Mice Sub-Immunized with CFA and PTx
4. Discussion
5. Conclusions
Author Contributions
Funding
Acknowledgments
Conflicts of Interest
References
- Elkjaer, M.L.; Frisch, T.; Reynolds, R.; Kacprowski, T.; Burton, M.; Kruse, T.A.; Thomassen, M.; Baumbach, J.; Illes, Z. Unique RNA signature of different lesion types in the brain white matter in progressive multiple sclerosis. Acta Neuropathol. Commun. 2019, 7, 58. [Google Scholar] [CrossRef]
- Van der Poel, M.; Ulas, T.; Mizee, M.R.; Hsiao, C.C.; Miedema, S.S.M.; Adelia; Schuurman, K.G.; Helder, B.; Tas, S.W.; Schultze, J.L.; et al. Transcriptional profiling of human microglia reveals grey-white matter heterogeneity and multiple sclerosis-associated changes. Nat. Commun. 2019, 10, 1139. [Google Scholar] [CrossRef]
- Vercellino, M.; Trebini, C.; Capello, E.; Mancardi, G.L.; Giordana, M.T.; Cavalla, P. Inflammatory responses in Multiple Sclerosis normal-appearing white matter and in non-immune mediated neurological conditions with wallerian axonal degeneration: A comparative study. J. Neuroimmunol. 2017, 312, 49–58. [Google Scholar] [CrossRef]
- Ruther, B.J.; Scheld, M.; Dreymueller, D.; Clarner, T.; Kress, E.; Brandenburg, L.O.; Swartenbroekx, T.; Hoornaert, C.; Ponsaerts, P.; Fallier-Becker, P.; et al. Combination of cuprizone and experimental autoimmune encephalomyelitis to study inflammatory brain lesion formation and progression. Glia 2017, 65, 1900–1913. [Google Scholar] [CrossRef]
- Scheld, M.; Ruther, B.J.; Grosse-Veldmann, R.; Ohl, K.; Tenbrock, K.; Dreymuller, D.; Fallier-Becker, P.; Zendedel, A.; Beyer, C.; Clarner, T.; et al. Neurodegeneration Triggers Peripheral Immune Cell Recruitment into the Forebrain. J. Neurosci. 2016, 36, 1410–1415. [Google Scholar] [CrossRef]
- Barnett, M.H.; Prineas, J.W. Relapsing and remitting multiple sclerosis: Pathology of the newly forming lesion. Ann. Neurol. 2004, 55, 458–468. [Google Scholar] [CrossRef]
- McDonnell, G.V.; Cabrera-Gomez, J.; Calne, D.B.; Li, D.K.; Oger, J. Clinical presentation of primary progressive multiple sclerosis 10 years after the incidental finding of typical magnetic resonance imaging brain lesions: The subclinical stage of primary progressive multiple sclerosis may last 10 years. Mult. Scler. 2003, 9, 204–209. [Google Scholar] [CrossRef]
- De Groot, C.J.; Bergers, E.; Kamphorst, W.; Ravid, R.; Polman, C.H.; Barkhof, F.; van der Valk, P. Post-mortem MRI-guided sampling of multiple sclerosis brain lesions: Increased yield of active demyelinating and (p)reactive lesions. Brain 2001, 124, 1635–1645. [Google Scholar] [CrossRef]
- Laule, C.; Vavasour, I.M.; Whittall, K.P.; Oger, J.; Paty, D.W.; Li, D.K.; MacKay, A.L.; Arnold, D.L. Evolution of focal and diffuse magnetisation transfer abnormalities in multiple sclerosis. J. Neurol. 2003, 250, 924–931. [Google Scholar] [CrossRef]
- Kipp, M.; Nyamoya, S.; Hochstrasser, T.; Amor, S. Multiple sclerosis animal models: A clinical and histopathological perspective. Brain Pathol. 2017, 27, 123–137. [Google Scholar] [CrossRef]
- Lee, N.J.; Ha, S.K.; Sati, P.; Absinta, M.; Luciano, N.J.; Lefeuvre, J.A.; Schindler, M.K.; Leibovitch, E.C.; Ryu, J.K.; Petersen, M.A.; et al. Spatiotemporal distribution of fibrinogen in marmoset and human inflammatory demyelination. Brain 2018, 141, 1637–1649. [Google Scholar] [CrossRef]
- Van der Valk, P.; Amor, S. Preactive lesions in multiple sclerosis. Curr. Opin. Neurol. 2009, 22, 207–213. [Google Scholar] [CrossRef]
- Evangelidou, M.; Karamita, M.; Vamvakas, S.S.; Szymkowski, D.E.; Probert, L. Altered expression of oligodendrocyte and neuronal marker genes predicts the clinical onset of autoimmune encephalomyelitis and indicates the effectiveness of multiple sclerosis-directed therapeutics. J. Immunol. 2014, 192, 4122–4133. [Google Scholar] [CrossRef]
- Bartholomaus, I.; Kawakami, N.; Odoardi, F.; Schlager, C.; Miljkovic, D.; Ellwart, J.W.; Klinkert, W.E.; Flugel-Koch, C.; Issekutz, T.B.; Wekerle, H.; et al. Effector T cell interactions with meningeal vascular structures in nascent autoimmune CNS lesions. Nature 2009, 462, 94–98. [Google Scholar] [CrossRef]
- Flugel, A.; Berkowicz, T.; Ritter, T.; Labeur, M.; Jenne, D.E.; Li, Z.; Ellwart, J.W.; Willem, M.; Lassmann, H.; Wekerle, H. Migratory activity and functional changes of green fluorescent effector cells before and during experimental autoimmune encephalomyelitis. Immunity 2001, 14, 547–560. [Google Scholar] [CrossRef]
- Alvarez, J.I.; Saint-Laurent, O.; Godschalk, A.; Terouz, S.; Briels, C.; Larouche, S.; Bourbonniere, L.; Larochelle, C.; Prat, A. Focal disturbances in the blood-brain barrier are associated with formation of neuroinflammatory lesions. Neurobiol. Dis. 2015, 74, 14–24. [Google Scholar] [CrossRef]
- Centonze, D.; Muzio, L.; Rossi, S.; Cavasinni, F.; De Chiara, V.; Bergami, A.; Musella, A.; D’Amelio, M.; Cavallucci, V.; Martorana, A.; et al. Inflammation triggers synaptic alteration and degeneration in experimental autoimmune encephalomyelitis. J. Neurosci. 2009, 29, 3442–3452. [Google Scholar] [CrossRef]
- Baranzini, S.E.; Bernard, C.C.; Oksenberg, J.R. Modular transcriptional activity characterizes the initiation and progression of autoimmune encephalomyelitis. J. Immunol. 2005, 174, 7412–7422. [Google Scholar] [CrossRef]
- Chrzanowski, U.; Bhattarai, S.; Scheld, M.; Clarner, T.; Fallier-Becker, P.; Beyer, C.; Rohr, S.O.; Schmitz, C.; Hochstrasser, T.; Schweiger, F.; et al. Oligodendrocyte degeneration and concomitant microglia activation directs peripheral immune cells into the forebrain. Neurochem. Int. 2019, 126, 139–153. [Google Scholar] [CrossRef]
- Masuda, H.; Mori, M.; Hirano, S.; Kojima, K.; Uzawa, A.; Uchida, T.; Ohtani, R.; Kuwabara, S. Relapse numbers and earlier intervention by disease modifying drugs are related with progression of less brain atrophy in patients with multiple sclerosis. J. Neurol. Sci. 2019, 403, 78–84. [Google Scholar] [CrossRef]
- Landfeldt, E.; Castelo-Branco, A.; Svedbom, A.; Lofroth, E.; Kavaliunas, A.; Hillert, J. The long-term impact of early treatment of multiple sclerosis on the risk of disability pension. J. Neurol. 2018, 265, 701–707. [Google Scholar] [CrossRef]
- PRISMS Study Group; The University of British Columbia MS/MRI Analysis Group. PRISMS-4: Long-term efficacy of interferon-beta-1a in relapsing MS. Neurology 2001, 56, 1628–1636. [Google Scholar] [CrossRef]
- Kavaliunas, A.; Manouchehrinia, A.; Stawiarz, L.; Ramanujam, R.; Agholme, J.; Hedstrom, A.K.; Beiki, O.; Glaser, A.; Hillert, J. Importance of early treatment initiation in the clinical course of multiple sclerosis. Mult. Scler. 2017, 23, 1233–1240. [Google Scholar] [CrossRef]
- Hampton, T.G.; Stasko, M.R.; Kale, A.; Amende, I.; Costa, A.C. Gait dynamics in trisomic mice: Quantitative neurological traits of Down syndrome. Physiol. Behav. 2004, 82, 381–389. [Google Scholar] [CrossRef]
- Kale, A.; Amende, I.; Meyer, G.P.; Crabbe, J.C.; Hampton, T.G. Ethanol’s effects on gait dynamics in mice investigated by ventral plane videography. Alcohol. Clin. Exp. Res. 2004, 28, 1839–1848. [Google Scholar] [CrossRef]
- Schlegel, V.; Thieme, M.; Holzmann, C.; Witt, M.; Grittner, U.; Rolfs, A.; Wree, A. Pharmacologic Treatment Assigned for Niemann Pick Type C1 Disease Partly Changes Behavioral Traits in Wild-Type Mice. Int. J. Mol. Sci. 2016, 17, 1866. [Google Scholar] [CrossRef]
- Lein, E.S.; Hawrylycz, M.J.; Ao, N.; Ayres, M.; Bensinger, A.; Bernard, A.; Boe, A.F.; Boguski, M.S.; Brockway, K.S.; Byrnes, E.J.; et al. Genome-wide atlas of gene expression in the adult mouse brain. Nature 2007, 445, 168–176. [Google Scholar] [CrossRef]
- Perez-Nievas, B.G.; Garcia-Bueno, B.; Madrigal, J.L.; Leza, J.C. Chronic immobilisation stress ameliorates clinical score and neuroinflammation in a MOG-induced EAE in Dark Agouti rats: Mechanisms implicated. J. Neuroinflamm. 2010, 7, 60. [Google Scholar] [CrossRef]
- Brown, C.E. Applied Multivariate Statistics in Geohydrology and Related Sciences; Springer Science & Business Media: Berlin, Germany, 2012. [Google Scholar]
- Hruska, R.E.; Kennedy, S.; Silbergeld, E.K. Quantitative aspects of normal locomotion in rats. Life Sci. 1979, 25, 171–179. [Google Scholar] [CrossRef]
- Butter, C.; Baker, D.; O’Neill, J.K.; Turk, J.L. Mononuclear cell trafficking and plasma protein extravasation into the CNS during chronic relapsing experimental allergic encephalomyelitis in Biozzi AB/H mice. J. Neurol. Sci. 1991, 104, 9–12. [Google Scholar] [CrossRef]
- Oldendorf, W.H.; Towner, H.F. Blood-brain barrier and DNA changes during the evolution of experimental allergic encephalomyelitis. J. Neuropathol. Exp. Neurol. 1974, 33, 616–631. [Google Scholar] [CrossRef] [PubMed]
- Nampoothiri, S.S.; Potluri, T.; Subramanian, H.; Krishnamurthy, R.G. Rodent Gymnastics: Neurobehavioral Assays in Ischemic Stroke. Mol. Neurobiol. 2017, 54, 6750–6761. [Google Scholar] [CrossRef] [PubMed]
- Curzon, P.; Zhang, M.; Radek, R.J.; Fox, G.B. The Behavioral Assessment of Sensorimotor Processes in the Mouse: Acoustic Startle, Sensory Gating, Locomotor Activity, Rotarod, and Beam Walking. In Methods of Behavior Analysis in Neuroscience, 2nd ed.; Buccafusco, J.J., Ed.; CRC Press/Taylor & Francis: Boca Raton, FL, USA, 2009. [Google Scholar]
- Munoz, J.J.; Bernard, C.C.; Mackay, I.R. Elicitation of experimental allergic encephalomyelitis (EAE) in mice with the aid of pertussigen. Cell Immunol. 1984, 83, 92–100. [Google Scholar] [CrossRef]
- Hofstetter, H.H.; Shive, C.L.; Forsthuber, T.G. Pertussis toxin modulates the immune response to neuroantigens injected in incomplete Freund’s adjuvant: Induction of Th1 cells and experimental autoimmune encephalomyelitis in the presence of high frequencies of Th2 cells. J. Immunol. 2002, 169, 117–125. [Google Scholar] [CrossRef]
- Kerfoot, S.M.; Long, E.M.; Hickey, M.J.; Andonegui, G.; Lapointe, B.M.; Zanardo, R.C.; Bonder, C.; James, W.G.; Robbins, S.M.; Kubes, P. TLR4 contributes to disease-inducing mechanisms resulting in central nervous system autoimmune disease. J. Immunol. 2004, 173, 7070–7077. [Google Scholar] [CrossRef]
- Shive, C.L.; Hofstetter, H.; Arredondo, L.; Shaw, C.; Forsthuber, T.G. The enhanced antigen-specific production of cytokines induced by pertussis toxin is due to clonal expansion of T cells and not to altered effector functions of long-term memory cells. Eur. J. Immunol. 2000, 30, 2422–2431. [Google Scholar] [CrossRef]
- Bittner, S.; Afzali, A.M.; Wiendl, H.; Meuth, S.G. Myelin oligodendrocyte glycoprotein (MOG35-55) induced experimental autoimmune encephalomyelitis (EAE) in C57BL/6 mice. J. Vis. Exp. 2014. [Google Scholar] [CrossRef]
- Miller, S.D.; Karpus, W.J. Experimental autoimmune encephalomyelitis in the mouse. Curr. Protoc. Immunol. 2007. [Google Scholar] [CrossRef]
- Stromnes, I.M.; Goverman, J.M. Active induction of experimental allergic encephalomyelitis. Nat. Protoc. 2006, 1, 1810–1819. [Google Scholar] [CrossRef]
- Motl, R.W.; Cohen, J.A.; Benedict, R.; Phillips, G.; LaRocca, N.; Hudson, L.D.; Rudick, R.; Multiple Sclerosis Outcome Assessments, C. Validity of the timed 25-foot walk as an ambulatory performance outcome measure for multiple sclerosis. Mult. Scler. 2017, 23, 704–710. [Google Scholar] [CrossRef]
- Feys, P.; Lamers, I.; Francis, G.; Benedict, R.; Phillips, G.; LaRocca, N.; Hudson, L.D.; Rudick, R.; Multiple Sclerosis Outcome Assessments, C. The Nine-Hole Peg Test as a manual dexterity performance measure for multiple sclerosis. Mult. Scler. 2017, 23, 711–720. [Google Scholar] [CrossRef] [PubMed]
- Heesen, C.; Bohm, J.; Reich, C.; Kasper, J.; Goebel, M.; Gold, S.M. Patient perception of bodily functions in multiple sclerosis: Gait and visual function are the most valuable. Mult. Scler. 2008, 14, 988–991. [Google Scholar] [CrossRef] [PubMed]
- Fiander, M.D.; Stifani, N.; Nichols, M.; Akay, T.; Robertson, G.S. Kinematic gait parameters are highly sensitive measures of motor deficits and spinal cord injury in mice subjected to experimental autoimmune encephalomyelitis. Behav. Brain Res. 2017, 317, 95–108. [Google Scholar] [CrossRef] [PubMed]
- Silva, G.A.; Pradella, F.; Moraes, A.; Farias, A.; dos Santos, L.M.; de Oliveira, A.L. Impact of pregabalin treatment on synaptic plasticity and glial reactivity during the course of experimental autoimmune encephalomyelitis. Brain Behav. 2014, 4, 925–935. [Google Scholar] [CrossRef]
- Herold, S.; Kumar, P.; Jung, K.; Graf, I.; Menkhoff, H.; Schulz, X.; Bahr, M.; Hein, K. CatWalk gait analysis in a rat model of multiple sclerosis. BMC Neurosci. 2016, 17, 78. [Google Scholar] [CrossRef]
- Bernardes, D.; Oliveira, A.L.R. Comprehensive catwalk gait analysis in a chronic model of multiple sclerosis subjected to treadmill exercise training. BMC Neurol. 2017, 17, 160. [Google Scholar] [CrossRef]
- Preisig, D.F.; Kulic, L.; Kruger, M.; Wirth, F.; McAfoose, J.; Spani, C.; Gantenbein, P.; Derungs, R.; Nitsch, R.M.; Welt, T. High-speed video gait analysis reveals early and characteristic locomotor phenotypes in mouse models of neurodegenerative movement disorders. Behav. Brain Res. 2016, 311, 340–353. [Google Scholar] [CrossRef]
- Amende, I.; Kale, A.; McCue, S.; Glazier, S.; Morgan, J.P.; Hampton, T.G. Gait dynamics in mouse models of Parkinson’s disease and Huntington’s disease. J. Neuroeng. Rehabil. 2005, 2, 20. [Google Scholar] [CrossRef]
- Vincelette, J.; Xu, Y.; Zhang, L.N.; Schaefer, C.J.; Vergona, R.; Sullivan, M.E.; Hampton, T.G.; Wang, Y.X. Gait analysis in a murine model of collagen-induced arthritis. Arthritis Res. Ther. 2007, 9, R123. [Google Scholar] [CrossRef]
- Hampton, T.G.; Kale, A.; Amende, I.; Tang, W.; McCue, S.; Bhagavan, H.N.; VanDongen, C.G. Gait disturbances in dystrophic hamsters. J. Biomed. Biotechnol. 2011, 2011, 235354. [Google Scholar] [CrossRef]
- Powell, E.; Anch, A.M.; Dyche, J.; Bloom, C.; Richtert, R.R. The splay angle: A new measure for assessing neuromuscular dysfunction in rats. Physiol. Behav. 1999, 67, 819–821. [Google Scholar] [CrossRef]
- Leva, G.; Klein, C.; Benyounes, J.; Halle, F.; Bihel, F.; Collongues, N.; De Seze, J.; Mensah-Nyagan, A.G.; Patte-Mensah, C. The translocator protein ligand XBD173 improves clinical symptoms and neuropathological markers in the SJL/J mouse model of multiple sclerosis. Biochim. Et Biophys. Acta Mol. Basis Dis. 2017, 1863, 3016–3027. [Google Scholar] [CrossRef] [PubMed]
- Kappos, E.A.; Sieber, P.K.; Engels, P.E.; Mariolo, A.V.; D’Arpa, S.; Schaefer, D.J.; Kalbermatten, D.F. Validity and reliability of the CatWalk system as a static and dynamic gait analysis tool for the assessment of functional nerve recovery in small animal models. Brain Behav. 2017, 7, e00723. [Google Scholar] [CrossRef] [PubMed]
- Dorner, H.; Otte, P.; Platt, D. Training influence on age-dependent changes in the gait of rats. Gerontology 1996, 42, 7–13. [Google Scholar] [CrossRef] [PubMed]
- Vrinten, D.H.; Hamers, F.F. ‘CatWalk’ automated quantitative gait analysis as a novel method to assess mechanical allodynia in the rat; a comparison with von Frey testing. Pain 2003, 102, 203–209. [Google Scholar] [CrossRef]
- Duffy, S.S.; Keating, B.A.; Perera, C.J.; Lees, J.G.; Tonkin, R.S.; Makker, P.G.S.; Carrive, P.; Butovsky, O.; Moalem-Taylor, G. Regulatory T Cells and Their Derived Cytokine, Interleukin-35, Reduce Pain in Experimental Autoimmune Encephalomyelitis. J. Neurosci. 2019, 39, 2326–2346. [Google Scholar] [CrossRef]
- Catuneanu, A.; Paylor, J.W.; Winship, I.; Colbourne, F.; Kerr, B.J. Sex differences in central nervous system plasticity and pain in experimental autoimmune encephalomyelitis. Pain 2019, 160, 1037–1049. [Google Scholar] [CrossRef]
- Harada, Y.; Zhang, J.; Imari, K.; Yamasaki, R.; Ni, J.; Wu, Z.; Yamamoto, K.; Kira, J.I.; Nakanishi, H.; Hayashi, Y. Cathepsin E in neutrophils contributes to the generation of neuropathic pain in experimental autoimmune encephalomyelitis. Pain 2019. [Google Scholar] [CrossRef]
- Serizawa, K.; Tomizawa-Shinohara, H.; Yasuno, H.; Yogo, K.; Matsumoto, Y. Anti-IL-6 Receptor Antibody Inhibits Spontaneous Pain at the Pre-onset of Experimental Autoimmune Encephalomyelitis in Mice. Front. Neurol. 2019, 10, 341. [Google Scholar] [CrossRef]
- Lee, J.M.; Olitsky, P.K. Simple method for enhancing development of acute disseminated encephalomyelitis in mice. Proc. Soc. Exp. Biol. Med. 1955, 89, 263–266. [Google Scholar] [CrossRef]
- Chen, X.; Winkler-Pickett, R.T.; Carbonetti, N.H.; Ortaldo, J.R.; Oppenheim, J.J.; Howard, O.M. Pertussis toxin as an adjuvant suppresses the number and function of CD4+CD25+ T regulatory cells. Eur. J. Immunol. 2006, 36, 671–680. [Google Scholar] [CrossRef] [PubMed]
- Wakatsuki, A.; Borrow, P.; Rigley, K.; Beverley, P.C. Cell-surface bound pertussis toxin induces polyclonal T cell responses with high levels of interferon-gamma in the absence of interleukin-12. Eur. J. Immunol. 2003, 33, 1859–1868. [Google Scholar] [CrossRef] [PubMed]
- Murugesan, N.; Paul, D.; Lemire, Y.; Shrestha, B.; Ge, S.; Pachter, J.S. Active induction of experimental autoimmune encephalomyelitis by MOG35-55 peptide immunization is associated with differential responses in separate compartments of the choroid plexus. Fluids Barriers CNS 2012, 9, 15. [Google Scholar] [CrossRef] [PubMed]
- Liparoti, M.; Della Corte, M.; Rucco, R.; Sorrentino, P.; Sparaco, M.; Capuano, R.; Minino, R.; Lavorgna, L.; Agosti, V.; Sorrentino, G.; et al. Gait abnormalities in minimally disabled people with Multiple Sclerosis: A 3D-motion analysis study. Mult. Scler. Relat. Disord. 2019, 29, 100–107. [Google Scholar] [CrossRef] [PubMed]
- Novotna, K.; Sobisek, L.; Horakova, D.; Havrdova, E.; Lizrova Preiningerova, J. Quantification of Gait Abnormalities in Healthy-Looking Multiple Sclerosis Patients (with Expanded Disability Status Scale 0-1.5). Eur. Neurol. 2016, 76, 99–104. [Google Scholar] [CrossRef] [PubMed]






| Parameters with High Variability | |
|---|---|
| Fore Limbs (10 out of 39 parameters) 25.6% | Absolute Paw Angle (Sum) |
| Stride Width Variability | |
| Step Angle Variability | |
| Stance Width CV | |
| Step Angle CV | |
| Paw Area Variability at Peak Stance (Average) | |
| Overlap Distance (Average) | |
| Paw Placement Positioning (Average) | |
| Paw Angle (Left fore limb) | |
| Paw Angle (Right fore limb) | |
| Hind Limbs (13 out of 43 parameters) 30.2% | Stride Length Variability (Average) |
| Stride Width Variability | |
| Stride Length CV (Average) | |
| Stance Width CV | |
| Step Angle CV | |
| Paw Area Variability at Peak Stance (Average) | |
| Paw Placement Positioning (Average) | |
| Tau-Propulsion (Average) | |
| Overlap Distance (Average) | |
| Ataxia Coefficient (Average) | |
| Paw Angle (Left hind limb) | |
| Paw Angle (Right hind limb) | |
| Paw Drag (Average) |
| Parameter Number | Parameters | Evaluator 1 Cohort#1 (Change, Significance, p-Value) | Evaluator 1 Cohort#2 (Change, Significance, p-Value) | Evaluator 2 Cohort#1 and Cohort#2 (Change, Significance, p-Value) | |
|---|---|---|---|---|---|
| Fore Limbs | #1 | Paw Angle Variability (Average) | ↓, *, 0.0483 | ↓, ns, 0.7092 | |
| #2 | Stance Width | ↑, *, 0.0241 | ↑, ns, 0.8720 | ||
| #3 | Stride Length Variability (Average) | ↓, ***, 0.0008 | ↑, ns, 0.5670 | ||
| #4 | Stride Width Variability | ↓, ***, 0.0001 | ↓, ns, 0.5056 | ||
| #5 | Stride Length CV (Average) | ↓, *, 0.0101 | ↓, ns, 0.3456 | ||
| #6 | Stance Width CV | ↓, ***, < 0.0001 | ↓, ns, 0.6412 | ||
| #7 | Paw Area at Peak Stance (Average) | ↑, *, 0.0486 | ↑, ns, 0.1747 | ||
| #8 | Paw Area Variability at Peak Stance (Average) | ↓, **, 0.0097 | ↓, ns, 0.2705 | ||
| #9 | Ataxia Coefficient (Average) | ↓, **, 0.0082 | ↓, ns, 0.2659 | ||
| Hind Limbs | #1 | Swing Time (Average) | ↑, *, 0.0239 | ↑, ***, < 0.0001 | ↑, ***,< 0.0001 |
| #2 | %Swing Stride (Average) | ↑, *, 0.0278 | ↑, ***, < 0.0001 | ↑, ***,< 0.0001 | |
| #3 | %Stance Stride (Average) | ↓, *, 0.0278 | ↓, ***, < 0.0001 | ↓, ***,< 0.0001 | |
| #4 | Stance/Swing (Average) | ↓, *, 0.0274 | ↓, ***, < 0.0001 | ↓, ***, 0.0002 | |
| #5 | Paw Angle-Left Hind | ↑, ***, < 0.0001 | ↑, ***, 0.0006 | ↑, ***, < 0.0001 | |
| #6 | Paw Angle-Right Hind | ↑, ***, < 0.0001 | ↑, **, 0.005 | ↑, ***, < 0.0001 | |
| #7 | Absolute Paw Angle (Sum) | ↑, ***, < 0.0001 | ↑, ***, 0.0002 | ↑, ***, < 0.0001 | |
| #8 | Stride Width Variability | ↓, **, 0.0071 | ↓, ns, 0.5056 | ||
| #9 | Stance Width CV | ↓, **, 0.0073 | ↓, ns, 0.6412 | ||
| #10 | Paw Area at Peak Stance (Average) | ↓, ***, 0.0005 | ↑, ns, 0.4922 | ||
| #11 | Paw Area Variability at Peak Stance (Average) | ↓, *, 0.0403 | ↑, ns, 0.2317 | ||
| #12 | MAX dA/dT (Average) | ↓, **, 0.0010 | ↑, ns, 0.2313 | ||
| #13 | Tau-Propulsion (Average) | ↓, *, 0.0198 | ↓, ns, 0.2448 | ||
| #14 | Midline Distance (Sum) | ↑, ***, < 0.0001 | ↓, *, 0.0442 | ||
| #15 | Paw Drag (Average) | ↑, ***, 0.0001 | ↑, ns, 0.7821 |
© 2019 by the authors. Licensee MDPI, Basel, Switzerland. This article is an open access article distributed under the terms and conditions of the Creative Commons Attribution (CC BY) license (http://creativecommons.org/licenses/by/4.0/).
Share and Cite
Zhan, J.; Yakimov, V.; Rühling, S.; Fischbach, F.; Nikolova, E.; Joost, S.; Kaddatz, H.; Greiner, T.; Frenz, J.; Holzmann, C.; et al. High Speed Ventral Plane Videography as a Convenient Tool to Quantify Motor Deficits during Pre-Clinical Experimental Autoimmune Encephalomyelitis. Cells 2019, 8, 1439. https://doi.org/10.3390/cells8111439
Zhan J, Yakimov V, Rühling S, Fischbach F, Nikolova E, Joost S, Kaddatz H, Greiner T, Frenz J, Holzmann C, et al. High Speed Ventral Plane Videography as a Convenient Tool to Quantify Motor Deficits during Pre-Clinical Experimental Autoimmune Encephalomyelitis. Cells. 2019; 8(11):1439. https://doi.org/10.3390/cells8111439
Chicago/Turabian StyleZhan, Jiangshan, Vladislav Yakimov, Sebastian Rühling, Felix Fischbach, Elena Nikolova, Sarah Joost, Hannes Kaddatz, Theresa Greiner, Julia Frenz, Carsten Holzmann, and et al. 2019. "High Speed Ventral Plane Videography as a Convenient Tool to Quantify Motor Deficits during Pre-Clinical Experimental Autoimmune Encephalomyelitis" Cells 8, no. 11: 1439. https://doi.org/10.3390/cells8111439
APA StyleZhan, J., Yakimov, V., Rühling, S., Fischbach, F., Nikolova, E., Joost, S., Kaddatz, H., Greiner, T., Frenz, J., Holzmann, C., & Kipp, M. (2019). High Speed Ventral Plane Videography as a Convenient Tool to Quantify Motor Deficits during Pre-Clinical Experimental Autoimmune Encephalomyelitis. Cells, 8(11), 1439. https://doi.org/10.3390/cells8111439

