Assessment of Natural Ventilation Potential for Residential Buildings across Different Climate Zones in Australia
Abstract
1. Introduction
2. Research Methodology
2.1. Climate Zones in Australia
2.2. Residential Building Model
Description of the Case Study Building
2.3. Simulation Approach
- The cracks for closed windows and doors were set as 1 mm based on the estimated crack dimensions of the house;
- Zones were defined by rooms of the house and each zone was assumed to have a uniform air temperature distribution and pressure distribution;
- The door between the laundry and the living room was assumed to be closed. The laundry and shower spaces were not considered in the airflow network for the multi-zone ventilation calculation but were modelled in thermal simulations;
- Internal doors that connect the bedroom and the guest room to the living room were assumed to be normally open.
2.4. Model Validation
2.5. Natural Ventilation Control Strategy
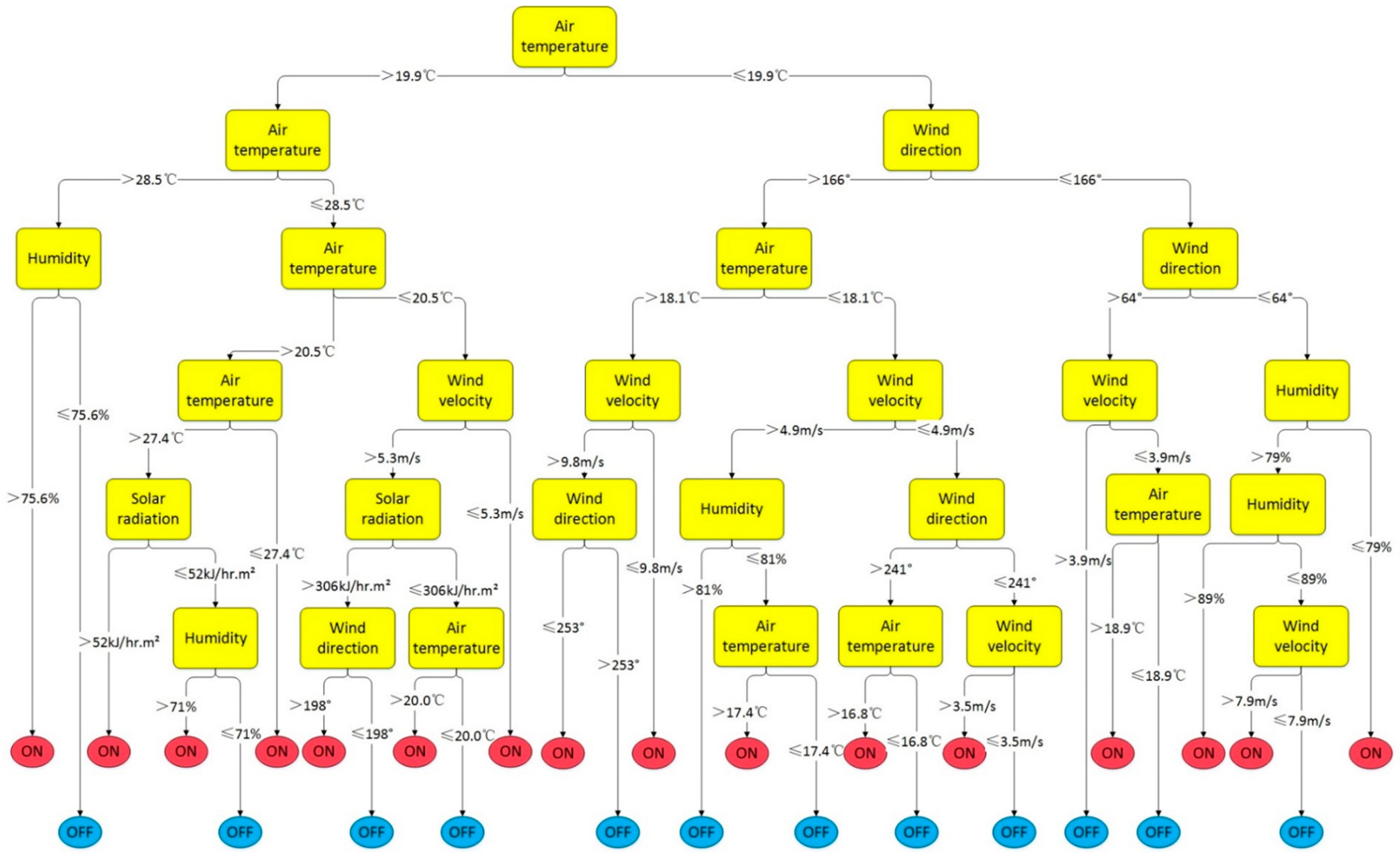
2.5.1. Decision-Tree Model
2.5.2. Natural Ventilation Strategy Based on the Decision-Tree Model
3. Results and Discussion
3.1. Natural Ventilation Hour
3.2. Satisfied Natural Ventilation Hour
3.3. Thermal Comfort Level or Indoor Operative Temperature
4. Conclusions
Acknowledgments
Author Contributions
Conflicts of Interest
Appendix A
| Angle | Facade-E1 | Facade-E2 | Facade-E3 | Facade-E4 | Facade-N1 | Facade-N2 | Facade-N3 | Facade-N4 | Facade-S1 | Facade-S2 | Facade-S3 | Facade-S4 | Facade-S5 | Facade-S6 | Facade-S7 | Facade-W1 |
|---|---|---|---|---|---|---|---|---|---|---|---|---|---|---|---|---|
| 0 | −0.333 | −0.437 | −0.47 | −0.797 | 0.817 | 0.864 | 0.835 | 0.827 | −0.34 | −0.339 | −0.312 | −0.243 | −0.24 | −0.258 | −0.329 | −0.353 |
| 45 | −0.629 | 0.085 | 0.127 | 0.404 | 0.527 | 0.449 | 0.08 | 0.432 | −0.434 | −0.696 | −1.371 | −0.278 | −0.476 | −0.636 | −0.642 | −0.263 |
| 90 | −0.15 | 0.942 | 0.956 | 0.946 | −0.608 | −0.403 | −0.197 | −0.136 | −0.115 | −0.137 | −0.178 | −0.22 | −0.282 | −0.251 | −0.614 | −0.102 |
| 135 | 0.792 | 0.327 | 0.328 | 0.151 | −0.45 | −0.388 | −0.329 | −0.333 | −0.046 | 0.161 | 0.538 | 0.183 | 0.399 | −0.009 | 0.739 | −0.267 |
| 180 | 0.196 | −0.664 | −0.718 | −0.402 | −0.314 | −0.209 | −0.301 | −0.307 | 0.289 | 0.345 | 0.17 | 0.769 | 0.933 | 0.555 | 0.661 | −0.435 |
| 225 | −0.429 | −0.402 | −0.395 | −0.404 | −0.338 | −0.349 | −0.354 | −0.306 | 0.224 | 0.365 | 0.053 | 0.85 | 0.858 | 0.958 | −0.278 | 0.161 |
| 270 | −0.181 | −0.092 | −0.098 | −0.08 | −0.122 | −0.176 | −0.493 | −0.674 | −0.577 | −0.523 | −0.487 | −0.51 | −0.482 | 0.18 | −0.190 | 0.357 |
| 315 | −0.216 | −0.291 | −0.303 | −0.274 | 0.25 | 0.287 | 0.797 | 0.712 | −0.47 | −0.47 | −0.453 | −0.38 | −0.395 | −0.432 | −0.195 | 0.151 |
| Heat Gain | Schedule | |
|---|---|---|
| Occupant 1 | 60 w | 23:00–08:00 in the master room; 08:00–17:00 in the study room; and 17:00–23:00 in the living room |
| Occupant 2 | 60 w | 23:00–08:00 in the master room and 17:00–23:00 in the living room |
| Light | 4 w/m2 | 18:00–23:00 in all rooms |
| Computer | 90 w | 09:00–17:00 in the study room |
| TV | 120 w | 19:00–23:00 in the living room |
| Fridge | 60 w | 24 h in the living room |
| Oven | 1500 w | 08:00–08:30, 12:30–13:00 and 18:00–18:30 in the living room |
| Washing machine | 300 w | 09:00–10:00 in the laundry |
| Minimal Gain | Minimal Leaf Size | Minimal Size for Splitting | Initial Maximum Tree Depth |
|---|---|---|---|
| 10% | 4 | 2 | 3 |
References
- Chen, Y.; Tong, Z.; Malkawi, A. Investigating natural ventilation potentials across the globe: Regional and climatic variations. Build. Environ. 2017, 122, 386–396. [Google Scholar] [CrossRef]
- Haase, M.; Amato, A. An investigation of the potential for natural ventilation and building orientation to achieve thermal comfort in warm and humid climates. Sol. Energy 2009, 83, 389–399. [Google Scholar]
- Chenari, B.; Carrilho, J.D.; Silva, M.G.D. Towards sustainable, energy-efficient and healthy ventilation strategies in buildings: A review. Renew. Sustain. Energy Rev. 2016, 59, 1426–1447. [Google Scholar]
- Jomehzadeh, F.; Nejat, P.; Calautit, J.K.; Yusof, M.B.M.; Zaki, S.A. A review on windcatcher for passive cooling and natural ventilation in buildings, Part 1: Indoor air quality and thermal comfort assessment. Renew. Sustain. Energy Rev. 2017, 70, 736–756. [Google Scholar] [CrossRef]
- Stabile, L.; Dell’lsola, M.; Russi, A.; Massimo, A.; Buonanno, G. The effect of natural ventilation strategy on indoor air quality in schools. Sci. Total Environ. 2017, 595, 894. [Google Scholar] [CrossRef] [PubMed]
- Dimitroulopoulou, C. Ventilation in European dwellings: A review. Build. Environ. 2012, 47, 109–125. [Google Scholar] [CrossRef]
- Ghiaus, C.; Allard, F.; Wilson, M. Natural Ventilation in the Urban Environment Assessment and Design; Earthscan: London, UK, 2005. [Google Scholar]
- Luo, Z.; Zhao, J.; Gao, J.; He, L. Estimating natural-ventilation potential considering both thermal comfort and IAQ issues. Build. Environ. 2007, 42, 2289–2298. [Google Scholar] [CrossRef]
- Yang, L.; Zhang, G.; Li, Y.; Chen, Y. Investigating potential of natural driving forces for ventilation in four major cities in China. Build. Environ. 2005, 40, 738–746. [Google Scholar] [CrossRef]
- Teitel, M.; Tanny, J. Natural ventilation of greenhouses: Experiments and model. Agric. For. Meteorol. 1999, 96, 59–70. [Google Scholar] [CrossRef]
- Fordham, M. Natural ventilation. Renew. Energy 2000, 19, 17–37. [Google Scholar]
- Kaye, N.B.; Hunt, G.R. Heat source modelling and natural ventilation efficiency. Build. Environ. 2007, 42, 1624–1631. [Google Scholar] [CrossRef]
- Chen, Z.D.; Li, Y.; Mahoney, J. Natural ventilation in an enclosure induced by a heat source distributed uniformly over a vertical wall. Build. Environ. 2001, 36, 493–501. [Google Scholar] [CrossRef]
- El-Agouz, S.A. The effect of internal heat source and opening locations on environmental natural ventilation. Energy Build. 2008, 40, 409–418. [Google Scholar] [CrossRef]
- Bolster, D.; Maillard, A.; Linden, P. The response of natural displacement ventilation to time-varying heat sources. Energy Build. 2008, 40, 2099–2110. [Google Scholar] [CrossRef]
- Coomaraswamy, I.A. Natural Ventilation of Buildings: Time-Dependent Phenomena; University of Cambridge: Cambridge, UK, 2011. [Google Scholar]
- Ghiaus, C.; Allard, F.; Santamouris, M.; Georgakis, C.; Nicol, F. Urban environment influence on natural ventilation potential. Build. Environ. 2006, 41, 395–406. [Google Scholar] [CrossRef]
- Han, J.; Yang, W.; Zhou, J.; Zhang, G.; Zhang, Q.; Moschandreas, D.J. A comparative analysis of urban and rural residential thermal comfort under natural ventilation environment. Energy Build. 2009, 41, 139–145. [Google Scholar] [CrossRef]
- Hang, J.; Luo, Z.; Sanberg, M.; Gong, J. Natural ventilation assessment in typical open and semi-open urban environments under various wind directions. Build. Environ. 2013, 70, 318–333. [Google Scholar] [CrossRef]
- Kolokotroni, M.; Giannitsaris, I.; Watkins, R. The effect of the London urban heat island on building summer cooling demand and night ventilation strategies. Sol. Energy 2006, 80, 383–392. [Google Scholar] [CrossRef]
- Wang, L.; Greenberg, S. Window operation and impacts on building energy consumption. Energy Build. 2015, 92, 313–321. [Google Scholar] [CrossRef]
- Su, X.; Zhang, X.; Gao, J. Evaluation method of natural ventilation system based on thermal comfort in China. Energy Build. 2009, 41, 67–70. [Google Scholar] [CrossRef]
- Calautit, J.K.; Hughes, B.R.; Ghani, S.A. A numerical investigation into the feasibility of integrating green building technologies into row houses in the Middle East. Archit. Sci. Rev. 2013, 56, 279–296. [Google Scholar] [CrossRef]
- Artmann, N.; Manz, H.; Heiselberg, P. Climatic potential for passive cooling of buildings by night-time ventilation in Europe. Appl. Energy 2007, 84, 187–201. [Google Scholar] [CrossRef]
- Australian Bureau of Statistics. Year Book Australia, 2012; ABS Canberra: Canberra, Australia, 2012.
- BD-058, AS/NZS 4859.1:2009 Materials for the Thermal Insulation of Buildings—General Criteria and Technical Provisions; SAI Global: Sydney, Australia, 2009.
- Montazeri, H.; Blocken, B. CFD simulation of wind-induced pressure coefficients on buildings with and without balconies: Validation and sensitivity analysis. Build. Environ. 2013, 60, 137–149. [Google Scholar] [CrossRef]
- ASHRAE. Applications (SI); ASHRAE Inc.: Atlanta, GA, USA, 2011. [Google Scholar]
- Mei, L.; Infield, D.; Eicker, U.; Fux, V. Thermal modelling of a building with an integrated ventilated PV façade. Energy and Build. 2003, 35, 605–617. [Google Scholar] [CrossRef]
- Lu, S.; Zhao, Y.; Fang, K.; Li, Y.; Sun, P. Establishment and experimental verification of TRNSYS model for PCM floor coupled with solar water heating system. Energy Build. 2017, 140, 245–260. [Google Scholar] [CrossRef]
- Aparicio-Fernández, C.; Vivancos, J.L.; Ferrer-Gisbert, P.; Royo-Pastor, R. Energy performance of a ventilated façade by simulation with experimental validation. Appl. Therm. Eng. 2014, 66, 563–570. [Google Scholar] [CrossRef]
- Han, J.; Kamber, M.; Pei, J. Data Mining: Concepts and Techniques: Concepts and Techniques; Elsevier: Amsterdam, The Netherlands, 2011. [Google Scholar]
- Deuble, M.P.; de Dear, R.J. Mixed-mode buildings: A double standard in occupants’ comfort expectations. Build. Environ. 2012, 54, 53–60. [Google Scholar] [CrossRef]
- Tong, Z.; Chen, Y.; Malkawi, A. Estimating natural ventilation potential for high-rise buildings considering boundary layer meteorology. Appl. Energy 2017, 193, 276–286. [Google Scholar] [CrossRef]
- ASHRAE. Thermal Environmental Conditions for Human Occupancy; Standard 55-2013; ASHRAE: Atlanta, GA, USA, 2013. [Google Scholar]
- Pang-Ning, T.; Steinbach, M.; Kumar, V. Introduction to Data Mining; Library of Congress: Washington, DC, USA, 2006.
- Yu, Z.; Haghighat, F.; Fung, B.C.M.; Yoshino, H. A decision tree method for building energy demand modeling. Energy Build. 2010, 42, 1637–1646. [Google Scholar] [CrossRef]
- Rokach, L.; Maimon, O. Data Mining with Decision Trees: Theory and Applications; World Scientific: Singapore, 2014. [Google Scholar]
- Shri, A.; Shri, A.; Sandhu, P.S.; Gupta, V.; Anand, S. Prediction of reusability of object oriented software systems using clustering approach. World Acad. Sci. Eng. Technol. 2010, 43, 853–856. [Google Scholar]
- Sturman, A.P.; Tapper, N.J. Weather and Climate of Australia and New Zealand; Oxford University Press: Oxford, UK, 2006. [Google Scholar]









| City | Climate Zone | Annual Temperature (°C) | Average Annual Relative Humidity (%) | Average Annual Wind Speed (m/s) | |
|---|---|---|---|---|---|
| Average High | Average Low | ||||
| Darwin | Tropical | 32.0 | 23.2 | 53.4 | 4.3 |
| Sydney | Warm temperate | 22.5 | 14.5 | 56.2 | 3.1 |
| Melbourne | Mild temperature | 20.4 | 11.4 | 51.8 | 2.9 |
| City | Natural Ventilation Hour | ||||
|---|---|---|---|---|---|
| Spring | Summer | Autumn | Winter | Total | |
| Darwin | 1010.5 | 996 | 1109.5 | 1612 | 4728 |
| Sydney | 915 | 1898.5 | 1240.5 | 125.5 | 4179.5 |
| Melbourne | 352.5 | 1150 | 571 | 41.5 | 2115 |
| City | Satisfied Natural Ventilation Hours | |||||
|---|---|---|---|---|---|---|
| Spring | Summer | Autumn | Winter | Total | SNVHtotal/NVHtotal (%) | |
| Darwin | 862 | 875 | 977.5 | 1426.5 | 4141 | 88 |
| Sydney | 787.5 | 1561.5 | 1036 | 125.5 | 3510.5 | 84 |
| Melbourne | 322.5 | 913.5 | 522.5 | 41.5 | 1800 | 85 |
© 2017 by the authors. Licensee MDPI, Basel, Switzerland. This article is an open access article distributed under the terms and conditions of the Creative Commons Attribution (CC BY) license (http://creativecommons.org/licenses/by/4.0/).
Share and Cite
Tan, Z.; Deng, X. Assessment of Natural Ventilation Potential for Residential Buildings across Different Climate Zones in Australia. Atmosphere 2017, 8, 177. https://doi.org/10.3390/atmos8090177
Tan Z, Deng X. Assessment of Natural Ventilation Potential for Residential Buildings across Different Climate Zones in Australia. Atmosphere. 2017; 8(9):177. https://doi.org/10.3390/atmos8090177
Chicago/Turabian StyleTan, Zijing, and Xiang Deng. 2017. "Assessment of Natural Ventilation Potential for Residential Buildings across Different Climate Zones in Australia" Atmosphere 8, no. 9: 177. https://doi.org/10.3390/atmos8090177
APA StyleTan, Z., & Deng, X. (2017). Assessment of Natural Ventilation Potential for Residential Buildings across Different Climate Zones in Australia. Atmosphere, 8(9), 177. https://doi.org/10.3390/atmos8090177
