Performance Evaluation and Water Availability of Canal Irrigation Scheme in Punjab Pakistan
Abstract
:1. Introduction
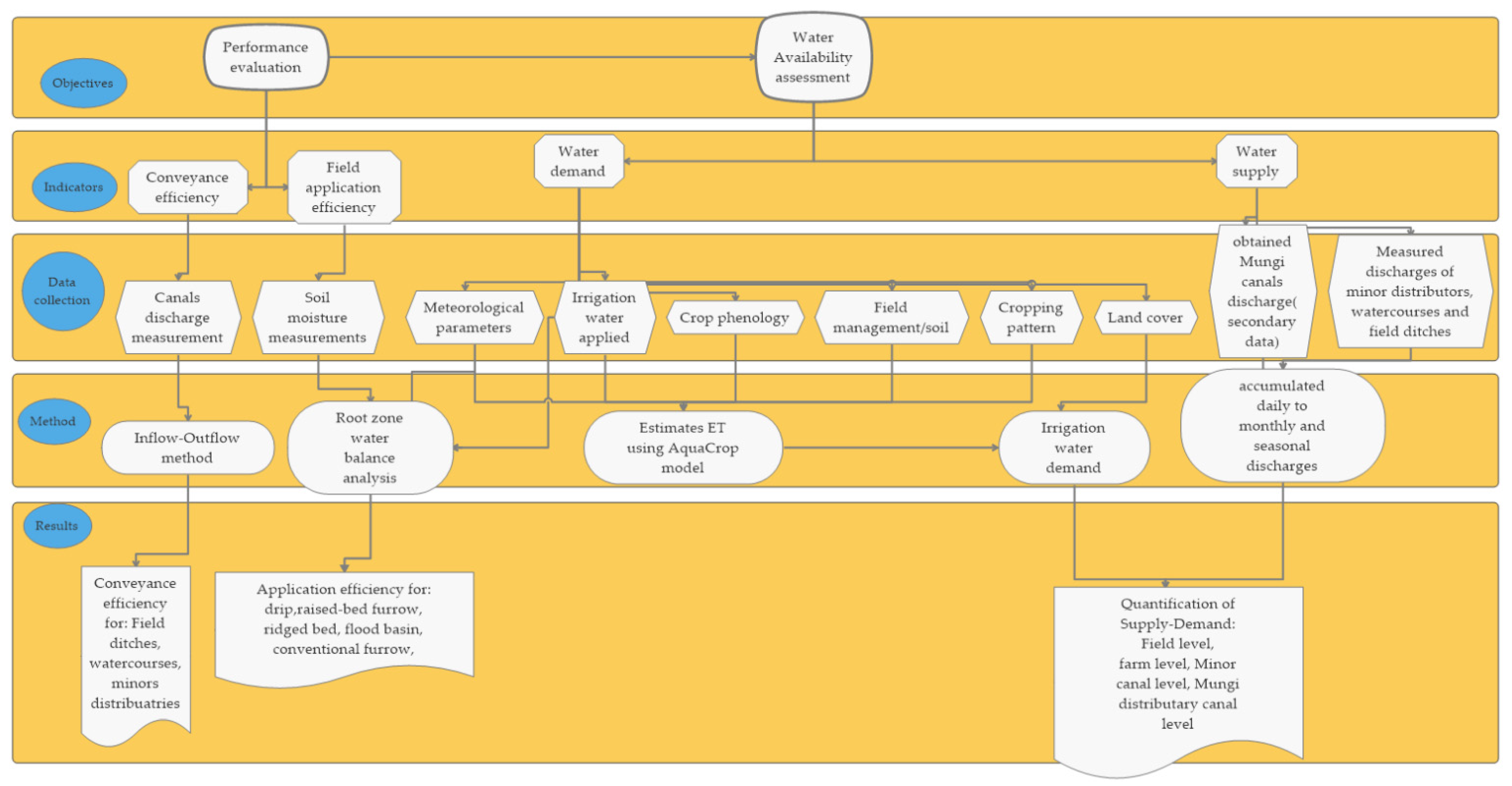
2. Materials and Methods
2.1. Description of the Study Area
2.2. Irrigation Scheme Performance Evaluation
2.2.1. Measurements for Conveyance Efficiency
2.2.2. Determination of the Irrigation Application Efficiency
2.2.3. Soil Moisture Measurements
2.3. Water Availability Assessment
2.3.1. Water Demand
Mungi Land Cover
Application of AquaCrop Model
Irrigation Water Requirement
2.4. Water Supply of Irrigation Canals
3. Results
3.1. Irrigation Scheme Performance Evaluation
3.1.1. Conveyance Efficiency of Canals
3.1.2. Field Application Efficiency
3.2. Water Availability (Supply-Demand) Analysis
3.2.1. Field Level Supply and Demand
3.2.2. Farm Level Supply and Demand
3.2.3. Supply and Demand of the Reakla and Mungi Minor Distributaries
3.2.4. Mungi Distributary Canal Supply and Demand
4. Discussion and Conclusions
Author Contributions
Funding
Institutional Review Board Statement
Informed Consent Statement
Data Availability Statement
Acknowledgments
Conflicts of Interest
References
- Bhatti, A.M.; Suttinon, P.; Nasu, S. Agriculture Water Demand Management in Pakistan: A review and perspective. Soc. Soc. Manag. Syst. 2009, 9, 1–7. [Google Scholar]
- Yongguang, H.; Buttar, N.A.; Shabbir, A.; Faheem, M.; Aleem, M. Precision management of groundwater abstraction on different spatial scales of lower Chenab canal system in Punjab, Pakistan. IFAC-PapersOnLine 2018, 51, 397–401. [Google Scholar] [CrossRef]
- Bandaragoda, D.J.; Rehman, S. Warabandi in Pakistan’s Canal Irrigation Systems Widening Gap between Theory and Practice; International Irrigation Management Institute (IIMI): Colombo, Sri Lanka, 1995; 89p, ISBN 9290901691. [Google Scholar]
- Bhutta, M.N.; van der Velde, E.J. Equity of water distribution along secondary canals in Punjab, Pakistan. Irrig. Drain. Syst. 1992, 6, 161–177. [Google Scholar] [CrossRef]
- Jurriens, M.; Mollinga, P.P.; Wester, P. Scarcity by Design: Protective Irrigation in India and Pakistan; ILRI: Nairobi, Kenya, 1996. [Google Scholar]
- Qureshi, A.S.; McCornick, P.G.; Sarwar, A.; Sharma, B.R. Challenges and Prospects of Sustainable Groundwater Management in the Indus Basin, Pakistan. Water Resour. Manag. 2010, 24, 1551–1569. [Google Scholar] [CrossRef] [Green Version]
- FAO. Transboundary River Basin Overview—Kura Araks; Fao Aquastat: Rome, Italy, 2016. [Google Scholar]
- Muzammil, M.; Zahid, A.; Breuer, L. Water resources management strategies for irrigated agriculture in the indus basin of Pakistan. Water 2020, 12, 1429. [Google Scholar] [CrossRef]
- Ahmad, I.; Ahmed, S.M.; Mahmood, S.; Afzal, M.; Yaseen, M.; Saleem, M.; Rizwan, M. To Develop a Crop Water Allocation Model for Optimal Water Allocation in the Warabandi Irrigation System. Arab. J. Sci. Eng. 2019, 44, 8585–8598. [Google Scholar] [CrossRef]
- The Effects of the Equitable Canal Water Allocation Model Scheduling on Crops and Soils under the Warabandi Water Management System: A Case Study of the Hakra Branch Canal Command Area of the Punjab Province Pakistan. Available online: https://ir.canterbury.ac.nz/handle/10092/12435 (accessed on 2 January 2022).
- Haddeland, I.; Heinke, J.; Biemans, H.; Eisner, S.; Flörke, M.; Hanasaki, N.; Konzmann, M.; Ludwig, F.; Masaki, Y.; Schewe, J.; et al. Global water resources affected by human interventions and climate change. Proc. Natl. Acad. Sci. USA 2014, 111, 3251–3256. [Google Scholar] [CrossRef] [Green Version]
- Sarwar, A. Water management in the indus basin in Pakistan: Challenges and opportunities. Indus. River Basin. Water Secur. Sustain. 2019, 31, 375–388. [Google Scholar] [CrossRef]
- Hussain, I.; Hussain, Z.; Sial, M.H.; Akram, W.; Farhan, M.F. Water Balance, Supply and Demand and Irrigation Efficiency of Indus Basin. Water 2011, 49, 13–38. [Google Scholar]
- Asian Development Bank Report and Recommendation of the President to the Board of Directors. Proposed Multitranche Financing Facility India: Uttaranchal Power Sector Investment Program. Available online: https://www.adb.org/sites/default/files/project-document/68491/37139-ind-rrp.pdf (accessed on 2 January 2022).
- Young, W.J.; Anwar, A.; Bhatti, T.; Borgomeo, E.; Davies, S.; Garthwaite, W.R., III; Gilmont, E.M.; Leb, C.; Lytton, L.; Makin, I.; et al. Pakistan: Getting More from Water. Water Security Diagnostic; World Bank: Washington, DC, USA, 2019. [Google Scholar]
- Mekonnen, M.M.; Hoekstra, A.Y. Four billion people facing severe water scarcity. Sci. Adv. 2016, 2, e1500323. [Google Scholar] [CrossRef] [PubMed] [Green Version]
- Ahmad, M.D.; Turral, H.; Nazeer, A. Diagnosing irrigation performance and water productivity through satellite remote sensing and secondary data in a large irrigation system of Pakistan. Agric. Water Manag. 2009, 96, 551–564. [Google Scholar] [CrossRef]
- Ahmad, M.U.D.; Bastiaanssen, W.G.M.; Feddes, R.A. A new technique to estimate net groundwater use across large irrigated areas by combining remote sensing and water balance approaches, Rechna Doab, Pakistan. Hydrogeol. J. 2005, 13, 653–664. [Google Scholar] [CrossRef]
- Waqas, M.M.; Awan, U.K.; Cheema, M.J.M.; Ahmad, I.; Ahmad, M.; Ali, S.; Shah, S.H.H.; Bakhsh, A.; Iqbal, M. Estimation of Canal Water Deficit Using Satellite Remote Sensing and GIS: A Case Study in Lower Chenab Canal System. J. Indian Soc. Remote Sens. 2019, 47, 1153–1162. [Google Scholar] [CrossRef]
- Ahmed, S.; Cheema, M.J.M.; Ahmed, W.; Arshad, M. Delineation of hydrological response units to estimate water demand of canal command in lower chenab canal using gis modeling. Pakistan J. Agric. Sci. 2018, 55, 211–215. [Google Scholar] [CrossRef]
- Using RS and GIS to Access Crop Water Productivity after Canal. Available online: http://wseas.us/e-library/conferences/2015/Tenerife/ENVIR/ENVIR-34.pdf (accessed on 2 January 2022).
- Mikosch, N.; Becker, R.; Schelter, L.; Berger, M.; Usman, M.; Finkbeiner, M. High resolution water scarcity analysis for cotton cultivation areas in Punjab, Pakistan. Ecol. Indic. 2020, 109, 105852. [Google Scholar] [CrossRef]
- Usman, M.; Qamar, M.U.; Becker, R.; Zaman, M.; Conrad, C.; Salim, M. Numerical modelling and remote sensing based approaches for investigating groundwater dynamics under changing land-use and climate in the agricultural region of Pakistan. J. Hydrol. 2020, 581, 124408. [Google Scholar] [CrossRef]
- Finogenova, N.; Berger, M.; Schelter, L.; Becker, R.; Aus der Beek, T.; Usman, M.; Weber, F.-A.; Finkbeiner, M. Towards a Region-Specific Impact Assessment of Water Degradation In Water Footprinting. Indones. J. Life Cycle Assess. Sustain. 2019, 1, 8. [Google Scholar] [CrossRef]
- Shakir, A.S.; Rehman, H.; Khan, N.M.; Qazi, A.U. Impact of canal water shortages on groundwater in the Lower Bari Doab canal system in Pakistan. Pakistan J. Eng. Appl. Sci. 2011, 9, 87–97. [Google Scholar]
- Rizwan, M.; Bakhsh, A.; Li, X.; Anjum, L.; Jamal, K.; Hamid, S. Evaluation of the impact ofwater management technologies on water savings in the Lower Chenab Canal command area, Indus river Basin. Water 2018, 10, 681. [Google Scholar] [CrossRef] [Green Version]
- Bakhsh, A.; Rizwan, M. Improved on-farm water management practices. World Irrig. Forum 2016, 1, 6–8. [Google Scholar]
- Shabbir, A.; Arshad, M.; Bakhsh, A.; Usman, M.; Shakoor, A.; Ahmad, I.; Ahmad, A. Apparent and real water productivity for cotton-wheat zone of Punjab, Pakistan. Pakistan J. Agric. Sci. 2012, 49, 323–329. [Google Scholar]
- Bakhsh, A.; Chauhdary, J.N.; Ahmad, N. Improving crop water productivity of major crops by adopting bed planting in rechna doab Pakistan. Pakistan J. Agric. Sci. 2018, 55, 965–972. [Google Scholar] [CrossRef]
- Steduto, P.; Hsiao, C.T.; Fereres, E.; Raes, D. Crop Yield Response to Water; Food and Agriculture Organization of the United Nations: Rome, Italy, 2012; p. 503. ISBN 9789251072745. [Google Scholar]
- Mungi Canal Relevant Information. Available online: https://irrigation.punjab.gov.pk/channel-information (accessed on 2 January 2022).
- M1 Mini Current Meter Relevant Information. Available online: https://tinyurl.com/ycksc25k (accessed on 2 January 2022).
- Musa, J.J.; Mustapha, I.H.; Yerima, I.Y.; Kuti, I.A.; Abogunrin, M.E. Evaluation of Irrigation Application Efficiency: Case Study of Chanchaga Irrigation Scheme. Arid Zo. J. Eng. 2016, 12, 58–64. [Google Scholar]
- ML3 Theta Probe Mobile Sensor Relevant Information. Available online: https://delta-t.co.uk/wp-content/uploads/2017/02/ML3-user-manual-version-2.1.pdf (accessed on 2 January 2022).
- Meteorological Station of the University of Agriculture Faisalabad (UAF). Available online: http://uaf.edu.pk/faculties/agri/depts/crop_physiology/agri_met_cell/met_bulletin.html (accessed on 25 November 2021).
- Frenken, K. Irrigation Potential in Africa: A Basin Approach; FAO Land and Water Bulletin 4; Food and Agriculture Organization of the United Nations: Rome, Italy, 1997. [Google Scholar]
- Kazmi, S.I.; Ertsen, M.W.; Asi, M.R. The impact of conjunctive use of canal and tube well water in Lagar irrigated area, Pakistan. Phys. Chem. Earth 2012, 47–48, 86–98. [Google Scholar] [CrossRef]
- Agro-Ecological Zones in Punjab-Pakistan. Available online: https://www.fao.org/3/ca6938en/CA6938EN.pdf (accessed on 2 January 2022).
- Razzaq, A.; Qing, P.; ur Rehman Naseer, M.A.; Abid, M.; Anwar, M.; Javed, I. Can the informal groundwater markets improve water use efficiency and equity? Evidence from a semi-arid region of Pakistan. Sci. Total Environ. 2019, 666, 849–857. [Google Scholar] [CrossRef]
- Murray-Rust, D.H.; Vander Velde, E.J. Conjunctive use of canal and groundwater in Punjab, Pakistan: Management and policy options. Irrig. Drain. Syst. 1994, 8, 201–231. [Google Scholar] [CrossRef]
- Usman, M.; Liedl, R.; Zhang, F.; Zaman, M. Groundwater Irrigated Agriculture Evolution in Central Punjab, Pakistan. Sustain. Agric. Rev. 2018, 33, 259–294. [Google Scholar] [CrossRef]
- Kirby, M.; Ahmad, M.u.-D.; Mainuddin, M.; Khaliq, T.; Cheema, M.J.M. Agricultural production, water use and food availability in Pakistan: Historical trends, and projections to 2050. Agric. Water Manag. 2017, 179, 34–46. [Google Scholar] [CrossRef]
- Berardi, M.; D’Abbicco, M.; Girardi, G.; Vurro, M. Optimizing Water Consumption in Richards’ Equation Framework with Step-Wise Root Water Uptake: A Simplified Model. Transp. Porous Media 2022, 1–30. [Google Scholar] [CrossRef]
- Lopes, S.O.; Fontes, F.A.C.C.; Pereira, R.M.S.; De Pinho, M.; Gonçalves, A.M. Optimal Control Applied to an Irrigation Planning Problem. Math. Probl. Eng. 2016, 2016, 5076879. [Google Scholar] [CrossRef] [Green Version]
- Mao, Y.; Liu, S.; Nahar, J.; Liu, J.; Ding, F. Soil moisture regulation of agro-hydrological systems using zone model predictive control. Comput. Electron. Agric. 2018, 154, 239–247. [Google Scholar] [CrossRef]












| Field Name | Irrigation Method | Plot Size (Hectare) | Year of Observation |
|---|---|---|---|
| Field A | Conventional Furrow | 0.4 | 2019/2020 |
| Field B | Raised Bed and Furrow | 0.4 and 0.6 | 2019/2020 |
| Field C | Flood basin | 0.8 | 2019 |
| Field D | Drip | 0.3 | 2019 |
| Field E | Ridge-furrow | 0.6 | 2020 |
| Field F | Ridge-furrow | 0.48 | 2020 |
| Cotton field In Farm G | Raised Bed and Furrow | 0.4 | 2019 |
| Season | Crops | Area of the Crop (Hectare) |
|---|---|---|
| Kharif season | Maize | 10.1 |
| Cotton | 2.8 | |
| Rice | 5.3 | |
| Vegetable (okra) | 0.8 | |
| Fodder (sorghum) | 1.2 | |
| Annual crop | Sugarcane | 3.2 |
| Rabi season | Wheat | 15.4 |
| Canola | 2.8 | |
| Maize | 1.2 | |
| Fodder (berseem) | 0.8 |
| Canal Description | Condition | Length (m) | Discharge Capacity (L/s) | Percolation and Seepage Losses (L/m2 Wetted Area) × h | Conveyance Efficiency per Kilometer |
|---|---|---|---|---|---|
| (1–2) Reakla minor | Lined | 2603 | 200 | 9.8 | 97.4 |
| (10–11) Mungi minor | Lined | 1728 | 71 | 7.1 | 95.1 |
| (7–8) middle minor | Lined | 1480 | 51 | 15.4 | 90.72 |
| (3–5) Watercourse | Partially lined | 2800 | 70 | 20.24 | 89.7 |
| (3–4) Watercourse | unlined | 1135 | 63 | 45.62 | 70.63 |
| (8–9) Field ditch | unlined | 620 | 44 | 36.6 | 74.3 |
| (5–6) Field ditch | unlined | 303 | 56 | 35.2 | 76.4 |
| Field Description | Field Capacity (mm) | Date of Irrigation | Gross Water Applied (mm) | Date of Soil Sampling (Before–After) Irrigation | Application Efficiency (%) |
|---|---|---|---|---|---|
| Field A 2020 | 250 | - | 0 | 21 June–3 July | 68.1 |
| 9 July | 50 | 9–12 July | 74.6 | ||
| - | 0 | 9–13 August | 75 | ||
| Field A 2019 | - | 0 | 21–26 June | 68.7 | |
| 26 June | 63 | 26 June–3 July | 61.6 | ||
| 10 July | 57 | 7–14 July | 50.6 | ||
| Field B 2020 | 240 | 28 June | 38 | 28 June–3 July | 81.6 |
| 12 July | 29 | 12–19 July | 76.9 | ||
| 16 August | 37 | 13–20 August | 47.2 | ||
| Field B 2019 | 23 June | 42 | 19 June–3 July | 79.2 | |
| 3 July | 35 | 3–14 July | 84.4 | ||
| 14 July | 25 | 14–20 July | 71.5 | ||
| Field C 2019 | 210 | 23 June | 93 | 21 June–7 July | 35 |
| 17 July | 102 | 17–20 July | 39.3 | ||
| Field D 2019 | 290 | Irrigating everyday by 1 or 2 mm | 12 | 25 June–3 July | 91.4 |
| 5 | 3–7 July | 93.02 | |||
| 9 | 7–20 July | 98.4 | |||
| Field E 2020 | 270 | 30 June | 15 | 28 June–3 July | 79.6 |
| 12 July | 32 | 12–16 July | 44 | ||
| Field F 2020 | 310 | 30 June | 30 | 28 June–3 July | 83.9 |
| - | 0 | 9–19 July | 51.3 | ||
| 17 August | 34 | 9–20 August | 77.7 |
| Field Name | Weekly Canal Water Allowance (mm) | Canal Water Applied Over Cotton Growth Period (mm) | Groundwater Applied Over Cotton Growth Period (mm) | Gross Water Applied Over Cotton Growth Period (mm) | Canal Water Percentage Deficit (−) |
|---|---|---|---|---|---|
| Field A | 17 | 324.5 | 756.5 | 1081 | −69.98 |
| Field B | 10 | 187.6 | 486.4 | 674 | −72.12 |
| Field C | 13.8 | 263.7 | 216.3 | 480 | −45.07 |
| Cotton field in Farm G | 9 | 172.4 | 477.6 | 650 | −73.48 |
| Rabi Crops | Kharif Crops | Annual Crop | Monthly 1 GIWR (mm) | Monthly Mungi Canal Water Supply (mm) | |||||||||||
|---|---|---|---|---|---|---|---|---|---|---|---|---|---|---|---|
| Wheat | Fodder (Berseem) | Tomato | Potato | Canola | Maize | Cotton | Rice | Fodder (Surghum) | Maize | Okra | Sugarcane | Orchard as Citrus | |||
| Actual ET (mm) | |||||||||||||||
| April | 15.2 | 63.7 | 138.6 | 109.7 | 25.3 | 81.7 | 54.3 | 159.7 | 51.2 | 61.7 | 26.6 | ||||
| May | 31 | 88.4 | 120 | 190 | 128.4 | 191.2 | 119.7 | 143.3 | 26.3 | ||||||
| June | 129.3 | 360 | 169 | 3.6 | 180.4 | 175.4 | 159.9 | 224.7 | 48.6 | ||||||
| July | 188.6 | 240 | 128.2 | 174.3 | 171.8 | 182.5 | 89.8 | 54.2 | |||||||
| August | 174.9 | 180 | 164.7 | 36.6 | 161.2 | 173.1 | 208.0 | 54.1 | |||||||
| September | 127.2 | 60 | 138.1 | 128.1 | 96.5 | 98.0 | 49.6 | ||||||||
| October | 13.4 | 25.9 | 63.3 | 31.4 | 89.9 | 58.6 | 47.5 | 44.6 | |||||||
| November | 13.2 | 17.3 | 37.3 | 14.8 | 2 | 48.2 | 23.8 | 21.2 | 50.1 | ||||||
| December | 26.7 | 20.4 | 46.2 | 10.9 | 13.2 | 4.4 | 31.7 | 61.0 | |||||||
| January | 47.4 | 13.6 | 8.6 | 47.1 | 11.6 | 16 | 9.4 | 7.6 | 51.4 | 26.2 | |||||
| February | 61.1 | 25.4 | 57.4 | 24.8 | 53.7 | 27.5 | 31.3 | 41.8 | 5.0 | ||||||
| March | 92.4 | 100.6 | 111.4 | 16 | 129.6 | 14.3 | 89.4 | 44.4 | 90.1 | 40.6 | |||||
| Sowing date | 22 Nov | 19 Nov | 24 Jan | 15 Oct | 6 Oct | 30 Jun | 28 Apr | 27 May | 29 Mar | 8 Jan | 8 Apr | 15 Feb | 1 Apr | ||
| Harvest date | 16 Apr | 24 Jan | 13 May | 30 Jan | 14 Mar | 17 Oct | 31 Oct | 10 Oct | 30 Jun | 28 Apr | 21 Aug | 14 Feb | 30 Mar | ||
Publisher’s Note: MDPI stays neutral with regard to jurisdictional claims in published maps and institutional affiliations. |
© 2022 by the authors. Licensee MDPI, Basel, Switzerland. This article is an open access article distributed under the terms and conditions of the Creative Commons Attribution (CC BY) license (https://creativecommons.org/licenses/by/4.0/).
Share and Cite
Sajid, I.; Tischbein, B.; Borgemeister, C.; Flörke, M. Performance Evaluation and Water Availability of Canal Irrigation Scheme in Punjab Pakistan. Water 2022, 14, 405. https://doi.org/10.3390/w14030405
Sajid I, Tischbein B, Borgemeister C, Flörke M. Performance Evaluation and Water Availability of Canal Irrigation Scheme in Punjab Pakistan. Water. 2022; 14(3):405. https://doi.org/10.3390/w14030405
Chicago/Turabian StyleSajid, Imran, Bernhard Tischbein, Christian Borgemeister, and Martina Flörke. 2022. "Performance Evaluation and Water Availability of Canal Irrigation Scheme in Punjab Pakistan" Water 14, no. 3: 405. https://doi.org/10.3390/w14030405
APA StyleSajid, I., Tischbein, B., Borgemeister, C., & Flörke, M. (2022). Performance Evaluation and Water Availability of Canal Irrigation Scheme in Punjab Pakistan. Water, 14(3), 405. https://doi.org/10.3390/w14030405

